Abstract
Background
In computational biology, the physical mapping of DNA is a key problem. We know that the double digest problem (DDP) is NP-complete. Many algorithms have been proposed for solving the DDP, although it is still far from being resolved.
Results
We present DDmap, an open-source MATLAB package for solving the DDP, based on a newly designed genetic algorithm that combines six genetic operators in searching for optimal solutions. We test the performance of DDmap by using a typical DDP dataset, and we depict exact solutions to these DDP instances in an explicit manner. In addition, we propose an approximate method for solving some hard DDP scenarios via a scaling-rounding-adjusting process.
Conclusions
For typical DDP test instances, DDmap finds exact solutions within approximately 1 s. Based on our simulations on 1000 random DDP instances by using DDmap, we find that the maximum length of the combining fragments has observable effects towards genetic algorithms for solving the DDP problem. In addition, a Maple source code for illustrating DDP solutions as nested pie charts is also included.
Background
The physical mapping of DNA is a key problem in computational biology [5]. A large DNA molecule is a long string composed of four nucleotides, A, C, G and T. To understand the structure of DNA molecules, it is of interest to determine the occurrences of short substrings, such as GAATTC, on the DNA. Double digest experiments (DDE for short) are a standard approach for constructing physical DNA maps [2]. Given two restriction enzymes, denoted by and , this approach cuts a target DNA sequence by using only enzyme , only enzyme , and both enzymes simultaneously, in three separate and parallel experiments [5]. As a result, we obtain three multisets of short DNA fragments. However, due to certain experimental limitations, only the length information (i.e., The number of nucleotides) of these short fragments can be measured with certain accuracy using certain mature biological techniques, such as gel electrophoresis. The objective of the double digest problem (DDP) is to reconstruct the original ordering of the fragments in the target DNA molecule.
Since the first successful reconstruction of restriction site mapping in the earlier 1970s [7, 11], the DDP problem has become an intensively studied issue that covers a variety of disciplines [6, 9]. Although the major concerns come from the community of bioinformation, the challenges related to this problem have also attracted attention from the artificial intelligence, algorithmic complexity, and optimization communities. We now know that DDP is strongly NP-complete [1, 2], and many algorithms have been proposed for solving the DDP problem [3–6, 8–10, 12–15]. However, the DDP problem is still far from being resolved. All of the algorithms developed to address this problem have encountered significant difficulties as the number of restriction sites increases. Moreover, even for different DDP instances with the same size, the hardness for finding an exact solution might vary remarkably.
The main motivation of this work comes from three considerations: First, almost all existing formulations of the DDP problem use multiset as the basic data structure, while we find that it is even easier to model the DDP problem by using vectors. Second, some recently proposed genetic algorithms [3, 13] for addressing the DDP problem should be improved. Third, it is of interest to develop an open-source package for studying the DDP problem by using easily accessible engineering computation platforms, such as MATLAB.
Our main contributions are summarized as follows:
A vector-based formulation of the DDP problem is presented and illustrated step-by-step.
A novel genetic algorithm for solving the DDP problem is proposed by combining six genetic operators, and a MATLAB package, DDmap, is implemented by integrating the proposed genetic algorithm and other necessary supporting and testing widgets. Then, by using DDmap, exact solutions for typical DDP test instances [13] are explicitly derived and depicted. (See the right column of Table 1.)
A relation between the hardness of certain DDP instances and the maximum length of double digest sequences is revealed based on our simulations of 1000 random DDP instances. Meanwhile, an approximate approach for typical hard DDP instances is conceived based on this relation.
Table 1.
Main results: separated and integrated effects of all six genetic operators. Instance 1,3,4,5,7,8 come from [13], instance 2' is derived by using a scaling-rounding-adjusting process towards instance 2, m, n, k are the lengths of the input fragments A, B and C, respectively. There are six genetic operators, RWS is selection operator defined as the well-known roulette wheel algorithm. PCC and RSC are crossing operators, PCC is the combination of two permutations, RSC is Referencing Sorting Crossing, P4X, FLP, CSH are mutation operators, P4X is a four-point mutating, FLP defined as the flipping of the given fragment. CSH defined as the cyclic shifting of the given fragment. The average running time, average evolution generations and success rate are listed in the table. At the right of the table, we draw pie charts of DDmap’s two solutions.
Results
To test the utility of DDmap, eight DDP instances, referred to as INSj(j = 1⋯8), are taken from [13]. They are shown in the following Table 2:
Table 2.
Test instances from [13]. Suppose giving two restriction enzymes, denoted by and , are the multisets of short DNA fragments by cuts a target DNA sequence by using enzyme only, enzyme only, and both enzymes simultaneously.

First, the integrated effects of the six aforementioned genetic operators of DDmap are verified. For the instances INS1, 3, 4, 5, 7, 8, DDmap performs considerably well, and the related results are collected in Table 1. For each instance, 100 trails were run using DDmap with respect to each combination of six genetic operators. Then, the average running time, the average evolution generation and the success rate of finding exact DDP solutions are counted. Two different exact solutions for the instances INS1, 3, 4, 5, 7, 8 are also depicted in the right column of Table 1. In addition, the average running time and the average evolution generations of finding exact DDP solutions are depicted in Fig. 1. From Table 1 and Fig. 1. We can see that the genetic operators combination of RWS + PCC performs best in running time, RWS + ALL performs best in evolving generation, while other combinations of different genetic operators perform similarly and equally effective. Moreover, the tendency of running time curve and evolving generation curve are very similar.
Fig. 1.

Main results: separated and integrated effects of all six genetic operators. a is the average running time. b is the average evolution generations. DDmap has six genetic operators, for each instance, 100 trails were run by using DDmap with respect to each combination of six genetic operators. Then draw bar charts of the average running time. INS6 doesn’t have data because it is invalid
However, we find that DDmap performs very poorly for INS2 and INS6. Upon further examination, we find that INS6, is invalid, Simple calculation shows that as for INS6, we have
because it violates the restriction condition of (5) (See Definition 1).
For INS2, we run DDmap 100 trails and successfully obtain exact solutions of INS2 in 67 trails. But the average running time and evolution generations for reaching the exact solution of INS2 are 122 s and 3828, respectively, i.e., approximately 1000 times slower than the results of other test instances (see Table 1). Furthermore, we find that these 67 solutions are essentially the same: One solution is depicted in Fig. 2(a), and another solution is just to read out the sequences A, B and C of Fig. 2(a) in an reverse order. It seems that the solution to INS2 ’s solutions are very sparse, and thus, DDmap faces the difficulty of escaping from so many local optima.
Fig. 2.
Effects of scaling-rounding-adjusting method. a is an exact solution of INS2. b is an approximate solution of INS2, derived by using the scaling-rounding-adjusting process towards INS2
We deal with the INS2 by using the scaling-rounding-adjusting approach. As expected, DDmap can find solutions towards INS2′ very efficiently. For each combination of six genetic operators, we run DDmap towards INS2′ 100 trials. The average running time is no more than 2 s, the evolution generation is no more than 80, and the success rate for finding exact DDP solutions is always 100%. The results are already contained in Table 1 and Fig. 1. Now, we directly take some INS2, ’s solution, (μ, ν) ∈ Sm × Sn, as an approximate solution of INS2. The resulted double digest pie charts are depicted in Fig. 2(b). Compared to the exact solution given in Fig. 2(a), we think this kind of approximation is an interesting result in the sense that the relative error, defined as the proportion of total length of gaps between two miss-aligned fragments, is merely 4.8%, calculated by
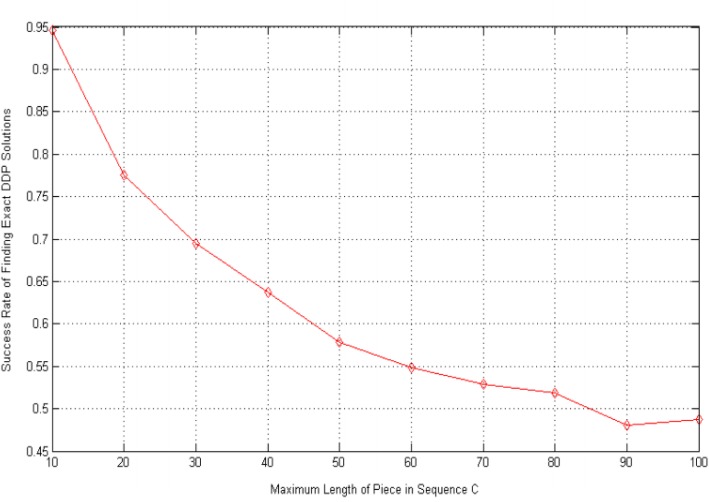
Next, via a number of simulations, we find that DDmap’s performance is tightly related to the maximum length of a piece in the sequence of C, denoted by ρC = max ci. This is reasonable considering that for a fixed length of sequence C, denoted by LC = |C|, the smaller ρC is, the denser the solutions, and thus, the easier for genetic algorithms, such as DDmap, to meet an exact solution during the evolution process. Based on our simulations towards 1000 random DDP instances with different ρC, the relationship between the success rate of finding exact DDP solutions with respect to ρC is depicted in Fig. 3.
Fig. 3.
Success Rate vs. Maximum Length of Piece in C. DDmap’s performance is tightly related to the maximum length of piece in C, we generated a series of random double digest instances with the maximum length of C ranging from 10 to 100, then test the DDmap’s success rate, the line of success rate changing with the maximum length of C is shown in Fig. 3
Discussion
♦ Cases of k ≠ m + n − 1
Note that in both INS4 and INS5, the given two enzymes cut the target DNA molecule at some of the same sites and lead to the case where k ≠ m + n − 1. At the beginning, DDmap performs very poorly on INS4 and INS5. The performance of DDmap on INS4 and INS5 improves remarkably after we adopt the following simple preprocessing strategy:
• If k < m + n − 1, then introduce δ = (m + n − 1) − k fragments with length 0 into.
the sequence ;
• Otherwise, if k > m + n − 1, then introduce δ = k − (m + n − 1) fragments with length 0.
into the shorter sequence among and ;
• Otherwise, do nothing.
An interesting observation is that the newly introduced 0-length fragments will explicitly appear in the pie charts of exact DDP solutions. For instance, Fig. 4(a) shows that a 0-length fragment in sequence of INS4 appears at the fifteenth site, while Fig. 4(b) shows that two 0-length fragments in sequence of INS5 appear at the sixth and eighth sites, respectively.
Fig. 4.

Appearance of 0-length fragments m, n, k are the length of the input instance A B and C, when k ≠ m + n − 1, We introduce some 0-length fragments into the sequence, (a) shows that a 0-length fragment in sequence of INS4 appears at the fifteenth site, (b) shows that two 0-length fragments in sequence of INS5 appear at the sixth and the eighth sites, respectively
Here, we follow the convention of reading a pie chart from 0° to 180° or 360°.
♦ Comparison
Figure 5(a) and (b) are the comparison of the average running time between DDmap and the algorithm in 2005 [13] and 2012 [3]. Operator 1–5 are the crossover and mutation operator in DDmap. Because the crossover operator in [13] is the same as our operator 2 and the two mutation operators in [3] are similar to our operators op4 and op5, so we only implement the mutation operator op6 in [13] and crossover operator op7 in [3]. Eight instances are from the paper [13]. In the comparison experiment, each instance is run 100 times for operators op1–7 respectively, and then we got the average running time and the success rate of finding the exact DDP solution.
Fig. 5.

Comparison of DDmap and algorithm in [3, 13]. Operators 1–5 are the crossover and mutation operators in DDmap, op6 is the mutation operator in [13] and op7 is the crossover operator in [3]. Each instance is run 100 times by using op1–7 respectively. a is a logarithmic coordinate system figure, we can see the average running time comparison between DDmap and the algorithm in [13] in (a). b is the average running time comparison between DDmap and the algorithm in [3]. c is the success rate comparison between DDmap and the algorithm in [3, 13]
Through the experimental data, we found the data of op6 is much larger than that of the other six operators, the data of the other six operators will be neglected in the rectangular coordinate system, so we choose the logarithmic coordinate system. Figure 5(a) is the comparison between DDmap and the algorithm in 2005 [13], the blue line is the average running time of op6, it is higher than the other six lines, our algorithm has a significant time advantage over the [3]‘s algorithm. As can be seen from Fig. 5(b), the six lines have little difference, however, the op7’s line is always at the top, so our algorithm has a slight advantage over that of [3].
The comparison of success rate is shown in Fig. 5(c). The success rate of operators 1, 2, 3, 4, 5, 7 is 100%, they are all effective for these instances. Operator 6 runs very irregularly and the results are not very good.
Instance 2 and 6 does not appear in Fig. 5. In fact, INS6 is invalid. As aforementioned, INS2 is very complex, so we analyze it separately. To reset the maximum evolution generation as large as 100,000, running each operator 10 times towards INS2, the average running time and the success rate is shown in Fig. 6(a) and (b), respectively. We can see that the running time of op6 is about 10 times longer than other operators, while the running time of op7 is about twice longer than our operators op1–5. The success rates of our five operators are all 100%, however, op7’s success rate is 90%, but op6 does not produce the exact DDP solution.
Fig. 6.

Comparison of DDmap and algorithm in [3, 13] under the condition of INS2. The maximum evolution generation is set to 100,000, running each operator 10 times, (a) is the average running time of each operator. b is the success rate of each operator
In conclusion, DDmap is much better than the algorithm in [13] and it is slightly better than [3]’s algorithm.
Conclusions
An open-source MATLAB package DDmap based on a newly designed genetic algorithm that combines six genetic operators is designed for solving the double digest problem. This algorithm finds exact solutions within approximately 1 s for typical DDP test instances. For some hard DDP instances, DDmap performs very well via a scaling-rounding-adjusting process. The experimental results of our algorithm confirm its efficiency.
Methods
Problem formulation
Let Sm denote the symmetric group on m indices {1, 2, ⋯, m}. Then, for a given permutation π ∈ Sm and a given vector , the action of π on derives a vector , reassembling of the order of entries of according to π. Further, let us define the accumulative sum vector of , denoted by , and the step difference vector of , denoted by , as follows:
| 1 |
and
| 2 |
where indicates the partial sum of .
Now, the double digest problem (DDP) can be formulated by the following steps:
Given two vectors and with the restriction , we define the combining sequence of and , denoted by , as the concatenation of vectors and and removing the tail entry. That is,
| 3 |
The sequence can be reassembled to obtain a new sequence according to the nondecreasing order, denoted by .
The double digest sequence of and , denoted by , can be defined as the step difference vector of . That is,
| 4 |
Now, we introduce the following definition:
Definition 1
A double digest problem (DDP) instance is specified by three vectors with the restriction of
| 5 |
and the objective is to find a pair permutations (μ, ν) ∈ Sm × Sn such that.
| 6 |
Remark 1
If two enzymes cut a target DNA molecule at disjoint sites, then we have the condition k = m + n − 1. It was previously suspected that this case might lead to easier reconstruction problems [2]. (However, our simulation does support this conjecture, and details are given in the supplementary part). However, due to some unavoidable experimental errors, this condition does not always hold. Thus, in DDmap, we employ a very simple strategy to address the cases of k = m + n − 1: Introducing 0-length fragments in sequence A,B, or C if necessary. Our simulation results show that this method is considerably robust.
Remark 2
If we take into consideration possible partial cleavage errors, then the optimization goal (6) should be updated to
| 7 |
where symbol ⊕ indicates the set exclusive operation, and the two operands and should be regarded as unordered multisets. By doing so, the searching space of the DDP solution is reduced to Sm × Sn, instead of Sm × Sn × Sk. In fact,π can be easily extracted from any valid solution (μ, ν). A simple method for obtaining π is to at first sort to obtain a nondecreasing sequence and then let π be the permutation specified by the reverse index of the sorting subscripts. Apparently, this step can be performed within the complexity Ο(klogk).
Example 1
For given three vectors , and as well as two permutations.
and , we can verify that (μ, ν) is a valid solution for the DDP instance specified by . The pie charts of a solution and the corresponding calculation steps and complexities are depicted in Table 3.
Table 3.
Illustration of the proposed formulation. This is the detailed process of solving the double digest problem, The calculation process of example 1 is listed in (a). The pie chart for this example’s solution is in (b).
The proposed genetic operators
Recall that the basic idea of a genetic algorithm consists of the following concepts: an individual is totally specified by a chromosome; a chromosome is the carrier of a gene, and the position of a gene in a chromosome is called a locus; the gene composition of an individual is called the genotype; and the fitness value, called phenotype, is the result of mutual effects of genotype and external environments. Thus, to design a genetic algorithm for a given optimization problem, we need to specify how to represent a chromosome, evaluate the fitness value, design genetic operators, and determine evolution strategies such as the population size, the maximum evolution generation, the elitism keeping method, the probabilities for each genetic operator, etc.
First, for a given DDP instance , we directly use a random pair of permutations (μ, ν) ∈ Sm × Sn to represent a chromosome, and its fitness value is given by
| 8 |
Second, the following 6 genetic operators are employed in this work:
RWS. This is a natural selection operator defined as the well-known roulette wheel algorithm.
PCC. This is a crossing operator defined as a combination of two permutations. Given two chromosomes (μ(1), ν(1)) and (μ(2), v(2)), this operator produces two new offspring
and
respectively.
RSC. This is a crossing operator defined as the so-called referencing sorting (RS). Given a target sequence and a reference sequence , assuming both are defined over the same alphabet. Then, during the sorting process, the swapping operation of two elements in is performed only if they are in the reverse order in the referencing sequence . RS is a generalization of ordinary sorting in the sense that any two elements can be compared even if they do not come from a complete order. RS is inspired by operator precedence grammars. More details about RS and RSC are given in the supplementary section. In fact, RSC is called order preserving weighted crossover in [13].
P4X. This is a four-point mutating operator defined as follows: Given a chromosome (μ, ν), randomly exchange two elements of μ and two elements of ν.
FLP. This is a fragment mutating operator defined as flipping of the given fragment. By flipping a fragment (2, 5, 4, 1), we obtain (1, 4, 5, 2).
CSH. This is a fragment mutating operator defined as cyclic shifting of the given fragment. By cyclically shifting a fragment (2, 5, 4, 1), we obtain (5, 4, 1, 2).
More details about the referenced sorting crossover (RSC) genetic operator.
RSC is in fact the order preserving weighted crossover given in [13]. Suppose two parent chromosomes are
and the crossover point is 3. Then, the producing of the offspring is given below:
p1 is split into two pieces: p11 = (1, 3, 2) and p12 = (1, 3, 4, 2, 2), and p2 is split into two pieces: p21 = (1, 2, 2) and p22 = (2, 4, 3, 3, 1).
The piece p12 is sorted by taking p2 as the referenced sequence. Since in p2 there exists a chain 2 − 2 − 4 − 3 − 1 this leads to p ' 12 = (2, 2, 4, 3, 1).
Similarly, p22 is sorted by taking p1 as the referenced sequence. This time, we obtain p ' 22 = (3, 1, 3, 4, 2) since there exists a chain 3 − 1 − 3 − 4 − 2 in p1.
Two offspring chromosomes are
Among the above 6 genetic operators, RWS is widely used in most genetic algorithms, and RSC was first used in [13] to solve the DDP problem. Four other genetic operators, although being easily conceived, are new to DDP-oriented genetic algorithms, as far as we know.
Third, the evolution strategies in this work refer to [13]. That is, the population size and maximum evolution generation are set to 50 and 10,000, respectively. Elitists in each generation are kept, and the crossing probability is set to 0.85. The linearly adaptive mutation probability in [13] is also used in our work, but with a slight modification to ensure the cyclic increment of mutation probability is nonnegative. The details are as follows:
We follow the suggestion given in [13] by letting the mutation probability vary linearly in cycles of 200 iterations. However, in the original paper, this cycle varies from to 0.45, while in our work, the cycle varies from to 0.55, considering that in the case of m = n = 2, the start point would be 0.5, which is larger than 0.45.
Scaling-rounding-adjusting approach
Based on the above observation, we try to deal with the instance INS2 in another way. A new test instance, INS2, is derived by using a scaling-rounding-adjusting process on INS2. The details of this process are as follows:
Scaling and rounding. Because the minimum length of pieces in sequence of INS2 is 1120, we take 0.001 as the scaling factor. That is, we multiply the sequences by 0.001 and then round them. By doing so, we obtain
Adjusting. Next, we find that
That is, is an invalid DDP instance. Intuitively, this occurs because the round operation, round(·), introduces more errors. Thus, we try to adjust the rounding operation in the previous step according to the so-called rounding-up and rounding-down strategies:
- Rounding-up: round(x) is replaced by x ' = round(x + 0.1), and we obtain
This DDP instance is again invalid since
- Rounding-down: round(x) is replaced by x ' = round(x − 0.1)
Now, the DDP instance may be valid since
Note that the constant 0.1 in rounding-up/rounding-down is a value defined by experience. A reasonable domain of this constant would be the interval [0.0001, 0.4999].
• Now, the newly derived DDP instance INS2, is given by the three vectors .
Finally, we would like to mention that all simulations in this work are conducted on a X1 Carbon laptop with Windows(TM) 8, Intel(R)Core(TM)i5 − 4300U CPU @ 1.90 GHz/2.49 GHz and 8GB RAM. The complete genetic algorithm for solving the DDP problem is implemented as a MATLAB package, DDmap, and a Maple source code for drawing DDP solutions as nested pie charts is also included in this package.
The package DDmap consists of
13 MATLAB algorithms:
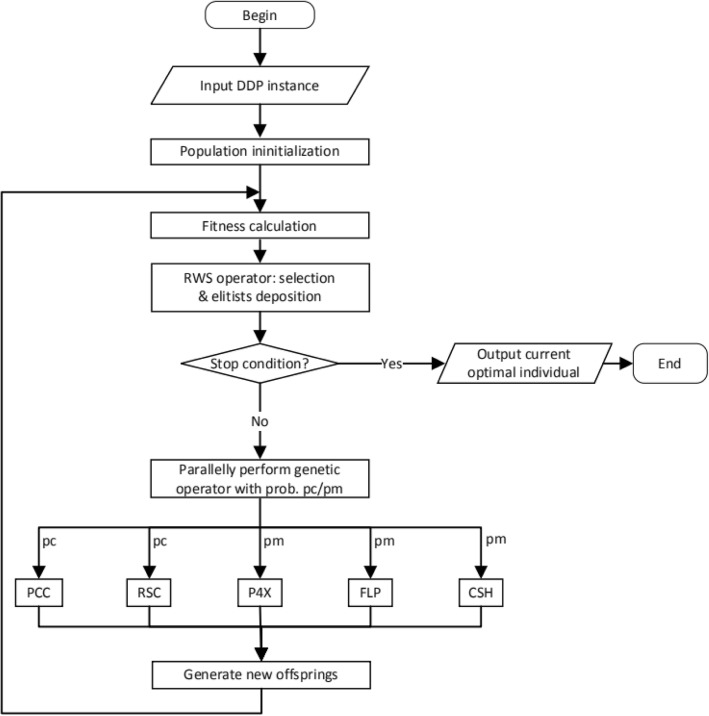
permGA.m, the MATLAB genetic algorithm for solving the DDP problem. This is the main algorithm, and its flowchart is depicted in Fig. 7. Note that this file also contains the definitions of five genetic operators — RWS, PCC, P4X, FLP, CSH and related MATLAB functions for calculating the fitness values.
Fig. 7.
Flowchart of main GA algorithm of DDmap. The input DDP instance includes the instances in [13] and random instances, after calculating the fitness value, if not satisfied the stop condition, the crossover and mutation operators will be performed probabilistically, then generate new offsprings and recalculate the fitness values
referIndexSort.m, the MATLAB algorithm for implementing the so-called referenced sorting (based on index).
opPermCross.m, the MATLAB algorithm for implementing the RSC genetic operator.
getInstance.m, the auxiliary MATLAB algorithm for outputting test DDP instances in [Sur-Kolay S. et al., 2005].
randDDPinstance.m, the auxiliary MATLAB algorithm for producing a valid DDP instance according the given parameters.
strABC.m, the auxiliary MATLAB algorithm for producing Maple commands for reading data before calling the Maple algorithm DDdraw.mws.
simu1004.m, simu1004plots.m, simu1007.m, and simu1008.m, the auxiliary MATLAB algorithms for organizing simulations and producing the related figures.
Trans.m, the MATLAB algorithm for implementing Scaling-rounding-adjusting approach for Cases of INS2.
Plot1.m, the auxiliary MATLAB algorithms for comparison of DDmap and algorithm in [3, 13].
Plot2.m, the auxiliary MATLAB algorithms for comparison of DDmap and other algorithms under the condition of INS2.
1 Maple algorithm, DDdraw.mws, is used for drawing the DDP solution in nested pie charts, with inputs A, B and C that are assigned by using Maple commands produced by strABC.m.
43 Data files: 42 of them are named as INSxx − ggg. TEX, where xx ∈ {01, 03, 04, 05, 07, 08, 10} and ggg ∈ {pcc, rsc, p4x, flp, csh, all}, and the last is named as INS02 − rs − 1008. TEX. These data files are in fact the running records of our simulations towards the 7 valid DDP test instances given in [13]. In these running records, many exact DDP solutions are provided.
Acknowledgements
We thank the anonymous reviewers for giving us valuable suggestions.
Funding
This work was supported by the National Key R&D Program of China (Grant No. 2016YFB0800602), the Shandong provincial Key R&D Program of China (Grant No. 2018CXGC0701), and the 111 Project (No. B08004). The experimental environments and the editing services are supported by the Shandong provincial Key R&D Program of China (Grant No. 2018CXGC0701) and the 111 Project (No. B08004), respectively. The publication cost is funded by National Key R&D Program of China (Grant No. 2016YFB0800602). The funders had no role in the design of the study and collection, analysis, and interpretation of data and in writing the manuscript.
Availability of data and materials
DDmap is open source and available at https://github.com/wanglc2012/DDmap.
Abbreviations
- CSH
Cyclic shifting
- DDE
Double digest experiments
- DDP
Double digest problem
- FLP
Flipping
- P4X
Four-point exchange
- PCC
Permutations combination crossing
- RSC
Referencing sorting crossing
- RWS
Roulette wheel selection
Authors’ contributions
LW proposed the main concept of the presented technique, implemented the main framework. JS finished the main experimental study, as well as analysis on related work. YP conceived the main idea about this work and implemented the algorithms about different genetic operators. LL verified the main method, checked the correctness of the presented technique. All authors reviewed the manuscript and approved the final manuscript.
Ethics approval and consent to participate
Not applicable.
Consent for publication
Not applicable.
Competing interests
The authors declare that they have no competing interests.
Publisher’s Note
Springer Nature remains neutral with regard to jurisdictional claims in published maps and institutional affiliations.
Contributor Information
Licheng Wang, Email: wanglc2012@126.com.
Jingwen Suo, Email: 851840876@qq.com.
Yun Pan, Email: pany@cuc.edu.cn.
Lixiang Li, Email: lixiang@bupt.edu.cn.
References
- 1.Blazewicz J, Burke E, Jaroszewski M, Kasprzak M, Paliswiat B, Pryputniewicz P. On the complexity of the double digest problem. Control Cybern. 2004;33(1):133–140. [Google Scholar]
- 2.Cieliebak M, Eidenbenz S, Woeginger GJ. Double digest revisited: complexity and Approximability in the presence of Noisy data. In: International conference on Computing & Combinatorics: Springer-Verlag; 2003. p. 519–27.
- 3.Ganjtabesh M, Ahrabian H, Nowari-Dalini A, Moghadam ZRK. Genetic algorithm solution for double digest problem. Bioinformation. 2012;8(10):453–456. doi: 10.6026/97320630008453. [DOI] [PMC free article] [PubMed] [Google Scholar]
- 4.Goldstein L, Waterman MS. Mapping DNA by stochastic relaxation. Adv Appl Math. 1987;8:194–207. doi: 10.1016/0196-8858(87)90013-3. [DOI] [Google Scholar]
- 5.Kao MY, Samet J, Sung WK. The enhanced double digest problem for dna physical mapping. J Comb Optim. 2003;7(1):69–78. doi: 10.1023/A:1021946523069. [DOI] [Google Scholar]
- 6.Karp R. ACM symposium on theory of computing. 1993. Mapping the genome: some combinatorial problems arising in molecular biology; pp. 278–285. [Google Scholar]
- 7.Nathans D, Smith HO. Restriction endonuleases in the analysis and restructuring of DNA molecules. Annu Rev Biochem. 1975;44:273–293. doi: 10.1146/annurev.bi.44.070175.001421. [DOI] [PubMed] [Google Scholar]
- 8.Pevzner PA. DNA physical mapping, flows in networks and minimum cycles mean in graphs. In: Gindikin SG, editor. DIMACS Series in Discrete Mathematics and Theoretical Computer Science 8: Mathematical Methods of Analysis of Biopolymer Sequences, pages 99–112. Providence: American Mathematical Society; 1992. [Google Scholar]
- 9.Pevzner PA. DNA physical mapping and alternating Eulerian cycles in colored graphs. Algorithmica. 1995;13(1/2):77–105. doi: 10.1007/BF01188582. [DOI] [Google Scholar]
- 10.Schmitt W, Waterman MS. Multiple solutions of DNA restriction mapping problems. Adv Appl Math. 1991;12:412–427. doi: 10.1016/0196-8858(91)90028-H. [DOI] [Google Scholar]
- 11.Smith HO, Wilcox KW. A restriction enzyme from Hemophilus influenzae. I. Purification and general properties. J Mol Biol. 1970;51(2):379–391. doi: 10.1016/0022-2836(70)90149-X. [DOI] [PubMed] [Google Scholar]
- 12.Stefik M. Inferring DNA structure from segmentation data. Artif Intell. 1978;11:85–114. doi: 10.1016/0004-3702(78)90013-9. [DOI] [Google Scholar]
- 13.Sur-Kolay S, Banerjee S, Mukhopadhyaya S, et al. International conference on Pattern Recognition & Machine Intelligence. Berlin Heidelberg: Springer; 2005. Genetic algorithm for double digest problem. [Google Scholar]
- 14.Waterman MS, Griggs JR. Interval graphs and maps of DNA. Bull Math Biol. 1986;48(2):189–195. doi: 10.1007/BF02460022. [DOI] [PubMed] [Google Scholar]
- 15.Wu Z, Zhang Y. Solving large double digestion problems for DNA restriction mapping by using branch-and-bound integer linear programming. Int J Bioinforma Res Appl. 2008;4(4):351. doi: 10.1504/IJBRA.2008.021173. [DOI] [PubMed] [Google Scholar]
Associated Data
This section collects any data citations, data availability statements, or supplementary materials included in this article.
Data Availability Statement
DDmap is open source and available at https://github.com/wanglc2012/DDmap.





