Abstract
Background
Ginsenoside Rg1 has been shown to clear senescence-associated beta-galactosidase (SA-β-gal) in cultured cells. It remains unknown whether Rg1 can influence SA-β-gal in exercising human skeletal muscle.
Methods
To examine SA-β-gal change, 12 young men (age 21 ± 0.2 years) were enrolled in a randomized double-blind placebo controlled crossover study, under two occasions: placebo (PLA) and Rg1 (5 mg) supplementations 1 h prior to a high-intensity cycling (70% VO2max). Muscle samples were collected by multiple biopsies before and after cycling exercise (0 h and 3 h). To avoid potential effect of muscle biopsy on performance assessment, cycling time to exhaustion test (80% VO2max) was conducted on another 12 participants (age 23 ± 0.5 years) with the same experimental design.
Results
No changes of SA-β-gal were observed after cycling in the PLA trial. On the contrary, nine of the 12 participants showed complete elimination of SA-β-gal in exercised muscle after cycling in the Rg1 trial (p < 0.05). Increases in apoptotic DNA fragmentation (PLA: +87% vs. Rg1: +133%, p < 0.05) and CD68+ (PLA: +78% vs. Rg1: +121%, p = 0.17) occurred immediately after cycling in both trials. During the 3-h recovery, reverses in apoptotic nuclei content (PLA: +5% vs. Rg1: −32%, p < 0.01) and increases in inducible nitrate oxide synthase and interleukin 6 mRNA levels of exercised muscle were observed only in the Rg1 trial (p < 0.01).
Conclusion
Rg1 supplementation effectively eliminates senescent cells in exercising human skeletal muscle and improves high-intensity endurance performance.
Keywords: Cellular senescence, Endurance, Ergogenic aid, Inflammation, Macrophage
1. Introduction
Ginseng is one of the most popular ergogenic and antiaging supplements, while its efficacy remains controversial [1], [2], [3], [4]. The discrepancy among existing literature may be associated with the inconsistent profiles of components due to seasons, in which two batches of ginseng present different ginsenoside profiles with divergent metabolic outcomes [5]. Among the components of ginseng, Rg1 has been reported to have significant ergogenic action in humans. About 20% improvement in cycling time at high intensity (80% VO2max) was observed after two doses of Rg1 supplementation before exercise challenge [6]. Recently, Rg1 has also been shown to decrease cell senescence in vitro [7], [8]. Accumulation of senescent cells in adult tissues implicates functional decay in adults [9]. However, the effect of Rg1 from Panax ginseng on senescent cells of human skeletal muscle against physical challenge has not been documented in the past. Cell senescence in tissue can be measured using SA-β-gal staining [10], [11], reflected by beta-galactosidase activity at pH 6.0 [11].
Cells in human body age at different rate and are replaced by new cells to evolve a large multicellular system with a wide range of cell ages [12]. In skeletal muscle, myofibers are long-lived, and endothelial cells in capillary have extremely short lifespan (half-life ∼ 2 weeks) [12], [13]. Phagocytosis by macrophage is a recognized mechanism to selectively eliminate senescent cells at a rapid pace [14]. One way to attract macrophage into skeletal muscle is to perform a session of resistance exercise containing eccentric muscle contractions [15], [16]. CD68+ macrophage infiltration into the challenged tissues is essential for recognition and elimination of damaged cells during phagocytosis [17], [18]. This process helps to establish an ideal microenvironment for tissue regeneration [19]. In addition, P. ginseng has been reported to activate phagocytic action of macrophage via a nitric oxide–mediated mechanism [20]. Among the ginsenoside components of P. ginseng, Rg1 is a component that mediates the macrophage activation [21]. This component has been shown to eliminate senescent cells in vitro [7], [8]. In the present study, the changes of SA-β-gal signal, apoptotic DNA content, and CD68 + macrophage in human skeletal muscle after aerobic cycling were examined under Rg1-supplemented condition.
2. Materials and methods
2.1. Ethical approval
The human trials were approved by the Institutional Review Board of University of Taipei (IRB-2015-004) in accordance with the Declaration of Helsinki. Before commencing the study, participants gave their written informed consent after explanation about the experimental procedure and potential risks and benefits of participation.
2.2. Participants
The first part of study aimed to determine SA-β-gal, apoptotic DNA fragmentation, and macrophage infiltration of human skeletal muscle after high-intensity cycling exercise under placebo (PLA) and Rg1 supplemented conditions. Twelve recreationally active men (age 21 ± 0.2 years, height 171 ± 2.2 cm, body mass 65 ± 3.7 kg; VO2max 48 ± 1.1 ml kg−1 min−1) volunteered to participate in this study. The second part of study recruited another 12 male participants (age 23 ± 0.5 years, height 173 ± 0.9 cm, body mass 66 ± 2.0 kg; VO2max 45 ± 2.5 ml kg−1 min−1) to confirm ergogenic effect of Rg1 reported previously at higher dose frequency [6].
2.3. Ginsenoside Rg1
To circumvent potential variation due to seasons and cultivated soils of P. ginseng, the ginseng component Rg1 (5 mg) was used in the study (NuLiv Science, Inc., Brea, CA, USA). The dosage is based on a previous study showing significant ergogenic effect at high intensity [6].
2.4. Procedures
Participants were familiarized with the experimental procedures used in each experiment, and then measured the VO2max in incremental test on a cycloergometer (Monark 839E, Stockholm, Sweden) before the trial. Participants warmed up for 1 min with no load before the test and then performed the incremental test starting at 100 W and increasing by 25 W every 3 min until exhaustion. Pulmonary gas exchange was measured during the test with a gas analysis system (Cortex Biophysik GmbH, Leipzig, SN, Germany). Participants maintained a cadence at 60 rpm during the test. The cessation of test was judged when pedaling frequency fell below 50 rpm for two times despite verbal encouragement or a plateau in the oxygen uptake despite an increased power output and a respiratory exchange ratio above 1.1.
Both parts of the study were conducted in a randomized double-blind placebo controlled crossover manner. Participants attended to the laboratory and assigned into one of two conditions: PLA and Rg1, with a washout period of at least 4 weeks between each trial. Participants were provided a standard isocaloric diet 12 h prior to each trial. Biopsied muscle samples were collected immediately and during 3 h recovery.
Participants received Rg1 or PLA 1 h before exercise on a cycloergometer (Monark 839E, Stockholm, Sweden). Participants exercised 1 h always on the same bike ergometer at the power output of 70% VO2max with cadence 60 rpm. Participants consumed a high carbohydrate (GI: 80) meal (80% carbohydrate, 8% fat, and 12% protein) containing 1.5 g carbohydrates per kg body weight. They were allowed to drink additional water ad libitum. The meal was consumed within 10 min after exercise.
2.4.1. Endurance performance (cycling time to exhaustion)
To determine endurance performance, separate 12 participants received Rg1 or PLA 1 h before the test. Participants warmed up for 5 min at a work rate (watt) of 60% VO2max and then pedaled on the same Monark cycle ergometer at 80% VO2max until exhaustion with the same experimental design as the first study.
2.5. Muscle biopsy
Muscle biopsies were taken from vastus lateralis muscle under local anesthesia (2% lidocaine) using a 18G Temno disposable cutting needle (Cardinal Health, Waukegan, IL, USA) inserted into the vastus lateralis positioned at 3 cm depth, 20 cm proximal to knee cap. Baseline muscle biopsy (Pre) in the vastus lateralis was conducted 4 weeks before exercise challenge in the first part of the study. Two additional muscle biopsies were conducted again immediately after and 3 h after 1 h cycling at 70% VO2max on contralateral leg at the same position. Muscle tissue was quickly removed from the needle and disposed into a conical vial containing 10% formalin. Paraffin-embedded tissue was sectioned in parallel with trials. Other biopsied samples were frozen directly in liquid nitrogen and stored for later biochemical determination of mRNA expression.
2.6. Phagocytic macrophage and SA-β-gal positive cells
Immunofluorescence and hematoxylin and eosin staining are used together to identify phagocytic macrophage (CD68+) infiltration. VECTASTAIN® Universal Quick Kit (PK 8800) (Vector Laboratories, Burlingame, CA, USA) was used for CD68+ analysis. Immunohistochemistry was used to detect SA-β-gal positive cells. Universal DAB Detection Kit (REF 760-500) (Ventana Medical Systems, Tucson, AZ, USA) was used for SA-β-gal analysis at pH 6 according to the manufacturer's instruction. Primary antibodies used were rabbit anti-human CD68+ (1:200, ab955) (Abcam, Cambridge, MA, USA) and mouse anti-human beta-galactosidase-1/GLB1 antibody (1:150, NBP2-45731) (Novus Biologicals Europe, Abingdon, OXF, UK). The slides were reviewed at a magnification of ×200 and ×400 by a certified pathologist. Cells positive markers were quantified and expressed as positive signal number/total skeletal muscle fiber number (%). A total of 600 muscle fibers were included for analysis. All data are repeated by a certified pathologist from Taipei Institute of Pathology and a specialist at University with similar results.
2.7. Apoptotic DNA fragmentation
Apoptotic DNA fragmentation was identified by a fluorometric TUNEL (Terminal deoxynucleotidyl transferase (TdT) dUTP nick end labeling) detection kit (Mebstain Apoptosis Kit Direct, #8445) (Medical & Biological Laboratories, Woburn, MA, USA) according to the manufacturer's instructions for both muscle cross-sections. Briefly, tissue sections were incubated with a fluorescein-conjugated TUNEL reaction. Negative control experiments were performed by omitting the TdT enzyme in the TUNEL reaction mixture on the tissue sections. After TUNEL labeling, the muscle sections were mounted with 4′,6-diamidino-2-phenylindole (DAPI, H-1200) (Vector Laboratories, Burlingame, CA, USA). TUNEL and DAPI-positive nuclei staining were captured under a fluorescence microscope (Olympus BX51, Olympus Corporation, TKY, Japan). The number of TUNEL and DAPI-positive nuclei was counted from overall cross-section at 20× objective magnification. Only the TUNEL-positive nuclei overlapping fiber nuclei were quantified as apoptotic nuclei. The TUNEL labeling was quantified as the number of TUNEL-positive nuclei per 600 muscle fibers.
2.8. Leukocyte infiltration
For histological analysis, hematoxylin and eosin staining was used to identify leukocyte infiltration into muscle tissues on cross-sections. Leukocyte infiltration was judged by visible inflammatory cell invasion, hypercontraction, or coagulative cytoplasm. We calculated the percentage of leukocyte infiltration fibers from a total 600 fibers. The sections were observed under a light microscope (Olympus BX51, Olympus Corporation, TKY, Japan), and digital images were taken covering the entire cross section of the vastus lateralis.
2.9. RNA analysis
Frozen muscle samples (about 15 mg) were homogenized, and total RNA was extracted using the TRI Reagent (T9424-200) (Sigma, St. Louis, MO, USA), followed by precipitation with isopropanol, two ethanol washes, drying, and suspension in 20 μl nuclease-free water. The total RNA was quantified and verified spectrophotometrically at absorbance of 260/280 nm (Thermo Fisher Scientific, Madison, WI, USA). One microgram of RNA in a total volume of 20 μl was used to reverse transcribe by using iScript cDNA Synthesis Kit (#170-8890) (Bio-Rad, Hercules, CA, USA) according to manufacturer's instruction and then stored at −20°C for subsequent quantitative polymerase chain reaction (PCR) analysis.
Real-time PCR was performed using MyiQ Single Color Real-Time PCR Detection System (Bio-Rad, Hercules, CA, USA), TaqMan Probe (Sigma-Aldrich, Singapore), and iQ Supermix kit (#170-8860) (Bio-Rad, Hercules, CA, USA). A relative RT-PCR method using 18S ribosomal RNA as an internal standard was used to determine relative expression levels of the target mRNAs. The primers and probe used to amplify target mRNA are 18S ribosomal (18S): Forward (5′-3′): ACAGGATTGACAGATTGATAGCTC, Reverse (5′-3′): TCGCTCCACCAACTAAGAACG, Probe (5′-3′): TGCACCACCACCCACGGAATCGAG; interleukin 6 (IL-6): Forward (5′-3′): CAGTGGACAGGTTTCTGA, Reverse (5′-3′): TTCGGCAAATGTAGCATG, Probe (5′-3′): CCATTAACAACAACAATCTGAGGTGC; and inducible nitric oxide synthase (iNOS): Forward (5′-3′): AGCGGGATGACTTTCCAAGA, Reverse (5′-3′): TAATGGACCCCAGGCAAGATT, Probe (5′-3′): CCTGCAAGTTAAAATCCCTTTGGCCTTATG. Series of baseline of cDNA samples were diluted in five successive five-fold or two-fold to estimate the PCR efficiencies (>90%) by interpolating the slope of standard curve relating the Ct value. For each PCR reaction, 18S gene was co-amplified with each target cDNA. To control for any variations due to efficiencies of the reverse transcription and PCR, the results were expressed as a ratio of target mRNA/18S.
2.10. Total collagenase activity
Collagenase (a family of matrix metalloproteinase or MMPs) activity colorimetric assay kit (K792-100) (BioVision, Milpitas, CA, USA) was used to determine collagenase activity according to the manufacturer's protocol. Homogenized sample (10 μl) was added in 96-well plate for assay. The absorbance was measured kinetically at 345 nm in a microplate reader at 37°C for 30 min.
2.11. Data analyses
All data are expressed as means ± standard error. The data were analyzed using a two-factor repeated-measures analysis of variance (SPSS 20.0). Post hoc analysis was performed using paired Student t test. The level of significance was set at p < 0.05.
3. Results
Based on physician's tracking and participant's self-reports, none of them reported any adverse events due to the Rg1 treatment or muscle biopsy throughout the trials.
3.1. Rg1 eliminates senescent cells in exercising muscle
Immunohistochemical staining analysis indicated existence of SA-β-gal positive signals in vastus lateralis muscles of young men at baseline (Pre) (Fig. 1). No detectable changes in SA-β-gal of muscle were observed after a 1-h cycling exercise at 70% VO2max during the PLA trial. On the contrary, significant declines in SA-β-gal by more than 60% (p < 0.05) were observed after the same exercise when Rg1 was supplemented 1 h before exercise (Pre vs. 0 h, p < 0.05; Pre vs. 3 h, p < 0.05).
Fig. 1.
Senescence-associated β-galactosidase (SA-β-gal) in human muscle after exercise. (A) Representative immunohistochemical staining images showing SA-β-gal (brown stain indicated by arrows) in vastus lateralis muscle of a participant. Scale bar = 50 μm. (B) Rg1 supplementation 1 h before exercise decreases SA-β-gal in vastus lateralis muscle after a 1-h cycling at 70% O2max. Values are presented as number of positive signal in 100 muscle fibers (%).
*Significant difference from Pre, p < 0.05. All data are repeated by a certified pathologist and a specialist at the University with similar results.
PLA, placebo; Rg1, ginseng Rg1.
3.2. Rg1 prevents increase in apoptotic cells during postexercise recovery
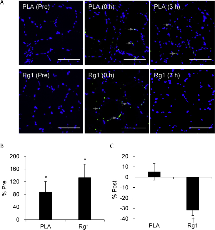
Apoptotic DNA fragmentation in the muscles after the 1-h exercise was identified by TUNEL staining (Fig. 2A), expressed as the number of positive signals in a hundred muscle fibers (%). There are ∼6% positive signals for apoptotic DNA fragmentation detected in the biopsied muscle at Pre. Apoptotic DNA fragmentation of the muscle increased significantly after exercise during both PLA and Rg1 trials, respectively (main effect of exercise, p < 0.01). Rg1 trial showed greater exercise-induced increases in apoptotic DNA fragmentation (PLA: +87% vs. Rg1: +133%, p < 0.05) (Fig. 2B). During the 3-h postexercise recovery, the positive signals for apoptotic DNA fragmentation reversed significantly (from 12.8 to 8.5%, p < 0.01) only during the Rg1 trial, but not during the PLA trial (Fig. 2C).
Fig. 2.
Apoptotic DNA fragmentation in human muscle after exercise. (A) Representative images for apoptotic DNA fragmentation (green, indicated by arrows) and DAPI (4′,6-diamidino-2-phenylindole) nuclei (blue) in vastus lateralis muscle cross-section. Scale bar = 100 μm. (B) Exercise increases the number of apoptotic nuclei for both PLA and Rg1 trials (values normalized to Pre). (C) Rg1 supplementation 1 h before exercise reverses apoptotic nuclei in vastus lateralis muscle during a 3-h recovery (values normalized to 0 h postexercise). Values are presented as number of positive signal in 100 muscle fibers (%).
*Significant difference from Pre, p < 0.01.
†Significant difference from PLA, p < 0.01.
PLA, placebo; Rg1, ginseng Rg1.
3.3. Rg1 prevents increase in leukocyte infiltration after exercise
Representative images of leukocyte infiltration in the muscles were shown in Fig. 3A, expressed as the number of the cell infiltration sites in a hundred muscle fibers (%). There was ∼2% of human skeletal muscle showed leukocyte infiltration at Pre. After exercise, leukocyte infiltration in vastus lateralis increased during both PLA and Rg1 trials (main effect of exercise, p < 0.01). Rg1 trial showed greater exercise-induced increases in leukocyte infiltration (PLA: +78% vs. Rg1: +121%, p < 0.05) (Fig. 3B). During the 3-h postexercise recovery, a trend of earlier reversal of leukocyte infiltration in skeletal muscle was observed during the Rg1 trial, compared with the PLA trial (PLA: −11% vs. Rg1: −43%, p = 0.06, Fig. 3C).
Fig. 3.
Leukocyte infiltration in human muscle after exercise. (A) Representative hematoxylin and eosin staining images showing leukocyte infiltration (arrow) in vastus lateralis muscle cross-section of a participant. Scale bar = 100 μm. (B) Leukocyte infiltration increases after exercise in both PLA and Rg1 trials. Values are normalized to Pre. (C) Leukocyte infiltration reverses faster during a 3-h recovery in the Rg1 trial compared against the PLA trial. Values are presented as number of aggregates in 100 muscle fibers (%), and normalized to 0 h postexercise.
*Significant difference from Pre, p < 0.01.
†Significant difference from 0 h postexercise, p < 0.01.
PLA, placebo; Rg1, ginseng Rg1.
3.4. Rg1 activates function of phagocytic macrophage in muscle
CD68 + macrophage in the muscles was identified by immunofluorescence staining (Fig. 4A). For both PLA and Rg1 trials, CD68+ macrophage in the muscles increased significantly after exercise (+2 folds, p < 0.05) above the Pre. During the 3-h recovery, this increase was reversed without significant group difference (Fig. 4B).
Fig. 4.
CD68+ macrophage infiltration in human muscle after exercise. (A) Representative immunofluorescence staining images showing CD68+ cells (green) in vastus lateralis muscle cross-section. Scale bar = 100 μm. (B) CD68+ macrophage increases after 1 h cycling at 70% O2max during both PLA and Rg1 trials. Values are presented as number of CD68 positive signal in 100 muscle fibers (%).
*Significant difference from Pre, p < 0.05.
PLA, placebo; Rg1, ginseng Rg1.
To determine macrophage activation, iNOS mRNA (Fig. 5A) and IL-6 mRNA (Fig. 5B) responses against exercise were also measured [22]. An earlier increase in iNOS mRNA of the muscle was observed during the Rg1 trial compared with the PLA trial (PLA: +2.7 folds vs. Rg1: +4.5 folds, group effect: p < 0.05). Rg1 supplementation also enhanced the exercise-induced IL-6 response (PLA: 110 folds vs. Rg1: 209 folds, p < 0.05). Total collagenase (MMPs) activity of the muscles was measured and compared against the Pre (Fig. 5C). After exercise, collagenase activity of the muscle increased transiently (+38%, p < 0.05) during the PLA trial, but not the Rg1 trial (Fig. 5C).
Fig. 5.
Inducible nitrate oxide synthase (iNOS) and interleukin 6 (IL-6) mRNA levels in human muscle after exercise. (A) iNOS mRNA level in vastus lateralis shows an earlier increase during the Rg1 trial. (B) IL-6 mRNA level increases after exercise in both PLA and Rg1 trials. During a 3-h recovery, this increase is further amplified, to a greater extent, for the Rg1 trial above the PLA trial. Values are normalized to 18S ribosomal RNA value. (C) Collagenase activity increases after exercise only in the PLA trial. Collagenase activity is lower in the Rg1 trial, compared with the PLA trial after a 3-h postexercise recovery. Collagenase activity values are normalized to total collagen content.
*Significant difference from Pre, p < 0.05.
†Significant difference from PLA, p < 0.05.
PLA, placebo; Rg1, ginseng Rg1.
3.5. Rg1 improves cycling performance
Endurance performance was assessed by cycloergometer exercise at 80% VO2max. Rg1 supplementation significantly increased cycling time to exhaustion by 12% (PLA: 1219 ± 135 s vs. Rg1: 1364 ± 145 s, p < 0.05) and power output by 13% (PLA: 199 ± 31 kJ vs. Rg1: 225 ± 33 kJ, p < 0.05). Eight of 12 participants with the Rg1 (5 mg) trial showed significantly improved cycling time compared with the PLA trial (Fig. 6).
Fig. 6.
Endurance performance improved by Rg1 supplementation. Individual bar length represents the riding time difference between the PLA and Rg1 trials of each participant (assessed by cycloergometer exercise at 80% O2max).
s, second; PLA, placebo; Rg1, ginseng Rg1.
4. Discussion
Studies on SA-β-gal phenotype in normal human skeletal muscle have not been previously reported. The present study was undertaken to examine longitudinal changes of SA-β-gal before and after exercise in human skeletal muscle of young adults, under PLA and Rg1 supplemented conditions. The key findings are (1) less than 2% of skeletal muscle from young men (aged 20–25 y) showed SA-β-gal positive signals; (2) SA-β-gal in human skeletal muscle remained unaltered after cycling exercise; (3) SA-β-gal decreased by 63% below baseline (from 1.6% to 0.6%), when Rg1 was orally supplemented 1-h before the exercise, in which nine of the 12 participants showed complete eliminations with one opposing case; and (4) Rg1 enhanced exercise-induced iNOS and IL-6 mRNA levels of skeletal muscle and decreased the amount of apoptotic nuclei, suggesting an enhanced activation of phagocytosis for senescent cell clearance. In human adults, cells are continuously aging, dying, and regenerating to maintain a robust multicellular system, evidenced by an average age of skeletal muscle around 15 years in adults aged ∼37 y determined by retrospective birth dating with genomic DNA 14C measurement [12], [23]. A sensitive cell renewing mechanism provides an advantage of human body to maintain a relatively younger and healthy cell population. The results of the study implicates that macrophage activation is essential for exercise-induced senescent cell clearance in exercised skeletal muscle, which can be achieved by Rg1 presupplementation before exercise.
In this study, reduced SA-β-gal positive cells of exercised muscle after Rg1 supplementation occur in parallel with greater increases in apoptosis after exercise and faster reversal of apoptotic nuclei during recovery. Macrophage plays an important role in the clearance of apoptotic cells as a nonphlogistic process, in contrast to necrosis [24]. In this study, absence of increased collagenase (MMPs) activity after exercise during the Rg1 trial suggests an anti-inflammatory action of Rg1 in skeletal muscle. Activation of MMPs is a generally recognized hallmark of inflammation [25], [26]. Therefore, enhanced apoptosis by Rg1 supplementation may contribute to the attenuated inflammatory collagenase activation after exercise.
A currently known mechanism to selectively recognize and eliminate senescent cells is phagocytosis, mainly mediated by macrophage [14], [27]. Despite exercise significantly increasing leukocyte and macrophage infiltrations into skeletal muscle, such increases are apparently insufficient to activate phagocytosis of macrophage for senescent cell clearance in skeletal muscle. In this study, the results on induced SA-β-gal clearance, reversed apoptosis number, and enhanced exercise-induced iNOS mRNA and IL-6 mRNA suggest an enhanced phagocytic function of macrophage after Rg1 supplementation. This human data agreed with previous in vitro studies demonstrating an activated phagocytosis of macrophage by Rg1, mediated via nitric oxide–dependent mechanism for senescent cell clearance [7], [21].
Intensity and type of the exercise appear to be important to observe a detectable increase in apoptotic DNA fragmentation signals in human skeletal muscle. Previous study has shown that moderate intensity exercise (60% VO2max) for 2 h does not increase apoptosis in human skeletal muscle [28]. In a contrary, ultramarathon running results in a significantly increased cell death of skeletal muscle [29]. The exercise intensity (70% VO2max) used in the study is higher than these aforementioned reports. However, we must be aware that increasing exercise intensity with occurrence of apoptosis may not necessarily be malignant. A Swedish study has shown longer lifespans in middle-aged cohorts after increasing physical activity from low or medium to high levels [30]. Furthermore, apoptotic cell death is an essential step to attract macrophage to challenged tissue and triggers tissue renewal [31].
The dosage of Rg1 (5 mg) used in the study was the same as previous work showing significant ergogenic benefit [6]. However, the Rg1 supplementation in the previous study was orally consumed twice (one night and 1 h) before endurance performance test, resulted in 20% improvement in endurance performance at the same intensity. In this study, Rg1 supplementation was orally given only once (1 h before the exercise challenge), 12% improvement was observed. Thus, it is not completely certain whether the dosage and frequency of the Rg1 supplementation used in the study is optimal.
Ginseng is one of the most popular ergogenic and antiaging supplement. However, the claimed efficacy has been controversial [1], [2], [3], [4]. The discrepancy among the conflicting results may have been associated with the changing profiles of components due to seasons [5]. Therefore, this study used Rg1 to assess the ginseng action. Accumulation of senescent cells is associated with functional decay and fitness decline during human aging. In this study, we have found that senescent cells can exist in trace amount in human skeletal muscle during young adulthood, and Rg1 is able to improve endurance performance at high intensity, consistent with previous reports in animals and humans [6], [32]. Whether senescent cell elimination during exercise is causally associated with improved endurance performance cannot be settled in this study, since both experiments were conducted with separate trials.
Existing scientific data regarding the key components to mediate the antiaging action of ginseng, the mechanism involved, and the effective treatment regimen for humans are currently lacking. The results of the study suggest a nutraceutical application in formulating ginseng-based ergogenic supplement for antiaging. However, the main limitation of the study is that we cannot answer the question on whether Rg1 supplementation is also effective for senescent cell clearance of exercising skeletal muscle in the elderly. The present study was conducted in a group of young men and demonstrated that aged cells can accumulate during early adulthood. However, aging and loss of physical fitness are the major concern for the elderly. For the future perspectives, more investigations at higher age would be demanded to answer the question whether the same treatment (with or without exercise) can still provide the same benefit to the elderly. Furthermore, the ergogenic action of Rg1 presupplementation may be viewed as a preventive intervention against exercise challenge. We cannot confirm whether Rg1 is restorative according to the present experimental design.
5. Conclusion
High-intensity cycling transiently increases apoptosis together with leukocyte and macrophage infiltrations into contracted skeletal muscle. However, this condition is not sufficient to influence senescent cell number in skeletal muscle. The results of the study suggest that macrophage activation after Rg1 supplementation is associated with the observed senescent cell clearance of exercised human skeletal muscle.
Conflicts of interest
This work was funded for a purpose to produce an ergogenic supplement Actigin for Nuliv Science, USA. J.F. and C.H.K. are listed as inventors on a patent application submitted by Nuliv Science.
Funding
This work was supported by grants from Nuliv Science, Taiwan, Ministry of Science & Technology, Taiwan (grant number: 106-2410-H-845) and the University of Taipei, Taiwan.
Acknowledgments
The authors wish to thank professional pathologists from the Taipei Pathology Institute for invaluable technical assistance.
Footnotes
Supplementary data related to this article can be found at https://doi.org/10.1016/j.jgr.2018.06.002.
Appendix A. Supplementary data
The following are the supplementary data related to this article:
References
- 1.Engels H.J., Wirth J.C. No ergogenic effects of ginseng (Panax ginseng C.A. Meyer) during graded maximal aerobic exercise. J Am Diet Assoc. 1997;97(10):1110–1115. doi: 10.1016/S0002-8223(97)00271-X. [DOI] [PubMed] [Google Scholar]
- 2.Bahrke M.S., Morgan W.P. Evaluation of the ergogenic properties of ginseng. Sports Med. 2000;29(2):113–133. doi: 10.2165/00007256-200029020-00004. [DOI] [PubMed] [Google Scholar]
- 3.Engels H.J., Kolokouri I., Cieslak T.J., Wirth J.C. Effects of ginseng supplementation on supramaximal exercise performance and short-term recovery. J Strength Cond Res. 2001;15(3):290–295. [PubMed] [Google Scholar]
- 4.Bahrke M.S., Morgan W.P., Stegner A. Is ginseng an ergogenic aid? Int J Sport Nutr Exerc Metab. 2009;19(3):298–322. doi: 10.1123/ijsnem.19.3.298. [DOI] [PubMed] [Google Scholar]
- 5.Sievenpiper J.L., Arnason J.T., Leiter L.A., Vuksan V. Variable effects of American ginseng: a batch of American ginseng (Panax quinquefolius L.) with a depressed ginsenoside profile does not affect postprandial glycemia. Eur J Clin Nutr. 2003;57(2):243–248. doi: 10.1038/sj.ejcn.1601550. [DOI] [PubMed] [Google Scholar]
- 6.Hou C.W., Lee S.D., Kao C.L., Cheng I.S., Lin Y.N., Chuang S.J., Chen C.Y., Ivy J.L., Huang C.Y., Kuo C.H. Improved inflammatory balance of human skeletal muscle during exercise after supplementations of the ginseng-based steroid Rg1. PLoS ONE. 2015;10(1) doi: 10.1371/journal.pone.0116387. [DOI] [PMC free article] [PubMed] [Google Scholar]
- 7.Li S.G., Yan M.Z., Zhang D., Ye M., Deng J.J. Effects of ginsenoside Rg1 on the senescence of vascular smooth muscle cells. Genet Mol Res. 2016;15(3) doi: 10.4238/gmr.15038409. [DOI] [PubMed] [Google Scholar]
- 8.Tang Y.L., Zhou Y., Wang Y.P., Wang J.W., Ding J.C. SIRT6/NF-kappaB signaling axis in ginsenoside Rg1-delayed hematopoietic stem/progenitor cell senescence. Int J Clin Exp Pathol. 2015;8(5):5591–5596. [PMC free article] [PubMed] [Google Scholar]
- 9.Baker D.J., Wijshake T., Tchkonia T., LeBrasseur N.K., Childs B.G., van de Sluis B., Kirkland J.L., van Deursen J.M. Clearance of p16(Ink4a)-positive senescent cells delays ageing-associated disorders. Nature. 2011;479(7372):232–236. doi: 10.1038/nature10600. [DOI] [PMC free article] [PubMed] [Google Scholar]
- 10.Dimri G.P., Lee X., Basile G., Acosta M., Scott G., Roskelley C., Medrano E.E., Linskens M., Rubelj I., Pereira S.O. A biomarker that identifies senescent human cells in culture and in aging skin in vivo. Proc Natl Acad Sci U S A. 1995;92(20):9363–9367. doi: 10.1073/pnas.92.20.9363. [DOI] [PMC free article] [PubMed] [Google Scholar]
- 11.Kurz D.J., Decary S., Hong Y., Erusalimsky J.D. Senescence-associated (beta)-galactosidase reflects an increase in lysosomal mass during replicative ageing of human endothelial cells. J Cell Sci. 2000;113(20):3613–3622. doi: 10.1242/jcs.113.20.3613. [DOI] [PubMed] [Google Scholar]
- 12.Spalding K.L., Bhardwaj R.D., Buchholz B.A., Druid H., Frisén J. Retrospective birth dating of cells in humans. Cell. 2005;122(1):133–143. doi: 10.1016/j.cell.2005.04.028. [DOI] [PubMed] [Google Scholar]
- 13.Erben R.G., Odörfer K.I., Siebenhütter M., Weber K., Rohleder S. Histological assessment of cellular half-life in tissues in vivo. Histochem Cell Biol. 2008;130(5):1041–1046. doi: 10.1007/s00418-008-0470-3. [DOI] [PubMed] [Google Scholar]
- 14.Kay M.M. Mechanism of removal of senescent cells by human macrophages in situ. Proc Natl Acad Sci U S A. 1975;72(9):3521–3525. doi: 10.1073/pnas.72.9.3521. [DOI] [PMC free article] [PubMed] [Google Scholar]
- 15.Paulsen G., Crameri R., Benestad H.B., Fjeld J.G., Morkrid L., Hallen J., Raastad T. Time course of leukocyte accumulation in human muscle after eccentric exercise. Med Sci Sports Exerc. 2010;42(1):75–85. doi: 10.1249/MSS.0b013e3181ac7adb. [DOI] [PubMed] [Google Scholar]
- 16.Malm C., Nyberg P., Engström M., Sjödin B., Lenkei R., Ekblom B., Lundberg I. Immunological changes in human skeletal muscle and blood after eccentric exercise and multiple biopsies. J Physiol. 2000;529(1):243–262. doi: 10.1111/j.1469-7793.2000.00243.x. [DOI] [PMC free article] [PubMed] [Google Scholar]
- 17.Ritschka B., Storer M., Mas A., Heinzmann F., Ortells M.C., Morton J.P., Sansom O.J., Zender L., Keyes W.M. The senescence-associated secretory phenotype induces cellular plasticity and tissue regeneration. Genes Dev. 2017;31(2):172–183. doi: 10.1101/gad.290635.116. [DOI] [PMC free article] [PubMed] [Google Scholar]
- 18.Tidball J.G. Regulation of muscle growth and regeneration by the immune system. Nat Rev Immunol. 2017;17(3):165–178. doi: 10.1038/nri.2016.150. [DOI] [PMC free article] [PubMed] [Google Scholar]
- 19.Tidball J.G., Wehling Henricks M. Macrophages promote muscle membrane repair and muscle fibre growth and regeneration during modified muscle loading in mice in vivo. J Physiol. 2007;578(Pt 1):327–336. doi: 10.1113/jphysiol.2006.118265. [DOI] [PMC free article] [PubMed] [Google Scholar]
- 20.Byeon S.E., Lee J., Kim J.H., Yang W.S., Kwak Y.S., Kim S.Y., Choung E.S., Rhee M.H., Cho J.Y. Molecular mechanism of macrophage activation by red ginseng acidic polysaccharide from Korean red ginseng. Mediators Inflamm. 2012;2012 doi: 10.1155/2012/732860. [DOI] [PMC free article] [PubMed] [Google Scholar]
- 21.Fan Z.H., Isobe K., Kiuchi K., Nakashima I. Enhancement of nitric oxide production from activated macrophages by a purified form of ginsenoside (Rg1) Am J Chin Med. 1995;23(3–4):279–287. doi: 10.1142/S0192415X9500033X. [DOI] [PubMed] [Google Scholar]
- 22.Weinberg J., Misukonis M., Shami P., Mason S., Sauls D., Dittman W., Wood E., Smith G., McDonald B., Bachus K. Human mononuclear phagocyte inducible nitric oxide synthase (iNOS): analysis of iNOS mRNA, iNOS protein, biopterin, and nitric oxide production by blood monocytes and peritoneal macrophages. Blood. 1995;86(3):1184–1195. [PubMed] [Google Scholar]
- 23.Heinemeier K.M., Schjerling P., Heinemeier J., Magnusson S.P., Kjaer M. Lack of tissue renewal in human adult Achilles tendon is revealed by nuclear bomb 14C. FASEB J. 2013;27(5):2074–2079. doi: 10.1096/fj.12-225599. [DOI] [PMC free article] [PubMed] [Google Scholar]
- 24.Gregory C.D., Devitt A. The macrophage and the apoptotic cell: an innate immune interaction viewed simplistically? Immunology. 2004;113(1):1–14. doi: 10.1111/j.1365-2567.2004.01959.x. [DOI] [PMC free article] [PubMed] [Google Scholar]
- 25.Rullman E., Norrbom J., Strömberg A., Wågsäter D., Rundqvist H., Haas T., Gustafsson T. Endurance exercise activates matrix metalloproteinases in human skeletal muscle. J Appl Physiol. 2009;106(3):804. doi: 10.1152/japplphysiol.90872.2008. [DOI] [PubMed] [Google Scholar]
- 26.Rullman E., Rundqvist H., Wågsäter D., Fischer H., Eriksson P., Sundberg C.J., Jansson E., Gustafsson T. A single bout of exercise activates matrix metalloproteinase in human skeletal muscle. J Appl Physiol. 2007;102(6):2346. doi: 10.1152/japplphysiol.00822.2006. [DOI] [PubMed] [Google Scholar]
- 27.Hall B.M., Balan V., Gleiberman A.S., Strom E., Krasnov P., Virtuoso L.P., Rydkina E., Vujcic S., Balan K., Gitlin p16 (Ink4a) and senescence-associated β-galactosidase can be induced in macrophages as part of a reversible response to physiological stimuli. Aging. 2017;9(8):1867. doi: 10.18632/aging.101268. [DOI] [PMC free article] [PubMed] [Google Scholar]
- 28.Quadrilatero J., Bombardier E., Norris S.M., Talanian J.L., Palmer M.S., Logan H.M., Tupling A.R., Heigenhauser G.J., Spriet L.L. Prolonged moderate-intensity aerobic exercise does not alter apoptotic signaling and DNA fragmentation in human skeletal muscle. Am J Physiol Endocrinol Metab. 2010;298(3):E534–E547. doi: 10.1152/ajpendo.00678.2009. [DOI] [PubMed] [Google Scholar]
- 29.Crenshaw A.G., Friden J., Hargens A.R., Lang G.H., Thornell L.E. Increased technetium uptake is not equivalent to muscle necrosis: scintigraphic, morphological and intramuscular pressure analyses of sore muscles after exercise. Acta Physiol Scand. 1993;148(2):187–198. doi: 10.1111/j.1748-1716.1993.tb09548.x. [DOI] [PubMed] [Google Scholar]
- 30.Byberg L., Melhus H., Gedeborg R., Sundström J., Ahlbom A., Zethelius B., Berglund L.G., Wolk A., Michaëlsson K. Total mortality after changes in leisure time physical activity in 50 year old men: 35 year follow-up of population based cohort. BMJ. 2009;338:b688. doi: 10.1136/bmj.b688. [DOI] [PMC free article] [PubMed] [Google Scholar]
- 31.Aurora A., Olson E. Immune modulation of stem cells and regeneration. Cell Stem Cell. 2014;15(1):14–25. doi: 10.1016/j.stem.2014.06.009. [DOI] [PMC free article] [PubMed] [Google Scholar]
- 32.Haam S., Park H. Six week swimming followed by acute uptakes of ginsenoside Rg1 may affect aerobic capacity of SD rats. Journal of exercise nutrition & biochemistry. 2015;19(4):311–317. doi: 10.5717/jenb.2015.15121106. [DOI] [PMC free article] [PubMed] [Google Scholar]
Associated Data
This section collects any data citations, data availability statements, or supplementary materials included in this article.






