Abstract
Delusional parasitosis, also known as delusional infestation or Ekbom syndrome, is a relatively infrequent psychotic disorder characterized by an unwavering false belief that there is a parasitic infestation of the skin, despite the absence of any medical evidence that could support this claim. Delusional parasitosis can be categorized into primary, secondary, and organic forms. Sometimes, close relatives also experience identical delusions. This phenomenon was reported to occur in 5–15% of cases, and is known as shared psychotic disorder–delusional parasitosis with folie à deux. Patients with delusional parasitosis frequently seek help from many physicians. Close multidisciplinary cooperation between clinicians is often key to shortening the time taken to diagnose this disorder. Initiation of psychopharmacological therapy is a challenge, as many patients refuse any psychiatric treatment because of the stigma associated with mental illness and because of their firm belief that they have a parasitic infestation, not a psychiatric condition. For many patients, a sense of a lack of understanding leads to isolation and the development of depression symptoms, which is why it is crucial to earn the trust of such patients while taking care of them.
Keywords: Delusional infestations, Delusional parasitosis, Ekbom syndrome, Neuroleptics
Introduction
Delusional parasitosis, also known as delusional infestation or Ekbom syndrome, is a relatively infrequent psychotic disorder characterized by an unwavering false belief that there is a parasitic infestation of the skin, despite the absence of any medical evidence that could support this claim. The disorder is most frequently seen in middle-aged, often socially isolated, women (the average age is 57 ± 14 years) [1].
Delusional parasitosis can be categorized into primary, secondary (functional), and organic forms. In primary delusional parasitosis, the patient has the delusion of being infested with parasites but no other psychiatric or organic disorders is present. The secondary (functional) and organic forms of delusional parasitosis occur secondarily to other disorders, namely psychiatric and organic disease, respectively [2]. There are several mental disorders that can be accompanied by Ekbom syndrome, such as schizophrenia, depression, dementia, anxiety, and phobia, while the organic type is linked with hypothyroidism, anemia, vitamin B12 deficiency, hepatitis, diabetes, infections (e.g., HIV, syphilis), and cocaine abuse [3]. However, the exact etiology of this syndrome is yet to be determined. One possible reason for this is false interpretation of the itching sensation, which is a common symptom. A thorough examination is always necessary to rule out many other diseases that may cause itching. Patients suffering from this delusion often report other symptoms, such as formication, tingling, sensation of movement under the skin, or even pain, which are always associated with subjective certainty that the symptoms are caused by the presence of worms, insects, or other parasites in the skin. These symptoms are interpreted as tactile hallucinations or paresthesia. Excoriation, discreet bruises, erosions, and cuts are frequent forms of self-damage that are caused by attempts to remove parasites. Additionally, skin damage can be caused by obsessive cleansing and the application of aggressive chemical or caustic substances to remove the fictitious parasite. To prove the infestation, patients may bring to the physician’s office a matchbox or another container into which the patient has placed various dust particles, pieces of skin, fibers, etc. Samples of these materials are sent many times to various laboratories, which find no evidence of parasites. This behavior is often called either “matchbox sign,” “Ziploc bag sign,” or, more recently, “specimen sign.”
Sometimes, close relatives also experience identical delusions; this phenomenon is reported to occur in 5–15% of cases and is known as shared psychotic disorder–delusional parasitosis with folie à deux [4]. Interestingly, their symptoms may disappear following their separation from the other person affected by delusional parasitosis, but the majority of patients also require psychotherapy and pharmacotherapy [5]. Media and the internet are also considered important in the pathogenesis of shared delusions, leading some to refer to this disorder as “folie à Internet.”
Patients with delusional parasitosis frequently seek help from many physicians. Close multidisciplinary cooperation between clinicians is often key to shortening the time taken to diagnose this disorder. Initiation of psychopharmacological therapy is a challenge, as many patients refuse any psychiatric treatment because of the stigma associated with mental illness and also because of their firm belief that they have a parasitic infestation and not a psychiatric condition. For many patients, a sense of a lack of understanding leads to isolation and the development of depression symptoms, which is why it is crucial to earn the trust of these patients while taking care of them.
In the absence of randomized controlled trials focusing on the effects of antipsychotics in delusional parasitosis, appropriate selection of therapy is even more problematic. This review was written in order to critically summarize current therapeutic options for patients with delusional parasitosis.
Methods
Detailed searches of the PubMed and ClinicalTrials.gov databases were carried out for this work, using the following search terms: ‘delusional parasitosis,’ ‘delusional infestation,’ ‘primary delusional parasitosis,’ ‘secondary delusional parasitosis,’ ‘secondary functional delusional parasitosis,’ ‘secondary organic delusional parasitosis,’ and ‘Morgellons disease.’ Articles were selected based on their relevance and by manual search of other paper references. All studies published in languages other than English were excluded. The research data had to be published and to be available before July 1st, 2019. Figure 1 provides data on the paper selection process. Importantly, the search of the ClinicalTrials.gov database did not return any studies of the disease of interest. This article is based on previously conducted studies and does not contain any studies with human participants or animals performed by any of the authors.
Fig. 1.

Selection of publications for review analysis
Diagnosis
A thorough diagnostic examination is crucial to the selection of an appropriate treatment of a disease with multiple etiologies. An actual parasite infestation should always be excluded. A detailed dermatological skin examination and thorough laboratory and microbiological tests as well as mineral oil skin scraping might aid the differential diagnosis [6]. Nevertheless, an absence of microscopic findings might not be conclusive if a history of exposure or typical skin lesions such as burrows are present. On the other hand, it is also important to remember that parasitic skin diseases can manifest differently and that skin lesions can be atypical [7]. The clinical picture can also be changed by bacterial superinfections, which are often caused by the patient’s self-manipulation. After ruling out real parasitosis, one should analyze the possible etiology of concomitant pruritus, if present, including pruritus related to systemic diseases. Furthermore, numerous medicines may cause subjective symptoms such as pruritus or formication, so a cautious review of all medicines taken by the patient is recommended.
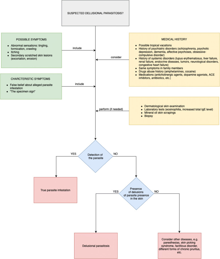
Some other conditions on the dermatopsychiatric spectrum require consideration as part of the differential diagnosis. The skin lesions in dermatillomania may be similar to those observed in delusional parasitosis, but patients with dermatillomania do not have a fixed belief of an imaginary skin infestation. Suspicion of delusional parasitosis requires the exclusion of other psychiatric disorders such as schizophrenia, psychotic depression, dementia, affective psychoses, or obsessive–compulsive disorder. When these disorders are excluded, an alleged infestation of parasites and the presence of the “matchbox sign” may aid the diagnosis of delusional parasitosis. The exact type of delusional parasitosis should then be determined, as it is crucial to the selection of an appropriate therapy. The secondary (functional) and organic forms of delusional parasitosis always require treatment of the underlying illness, while the primary form is usually treated with antipsychotics. Diagnostic steps for delusional parasitosis are summarized in Figs. 2 and 3.
Fig. 2.
Diagnostic steps for delusional parasitosis
Fig. 3.
Clinical subtypes of delusional parasitosis (modified by the authors from [6])
Pathophysiology
Still little is known about the neurobiological mechanisms that may be responsible for the symptoms of delusional parasitosis. However, Huber et al. hypothesized that deteriorated functioning of striatal dopamine transporter (DAT), which also corresponds to an increased extracellular dopamine level, could potentially be an important etiological factor for both (primary and secondary) forms of delusional parasitosis [8]. DAT is a pivotal regulator of dopamine reuptake in the brain, particularly in the striatum. To support this claim, many case reports were investigated. It was found that medications that inhibit presynaptic dopamine reuptake at the dopamine transporter (cocaine, amphetamines, pemoline, and methylphenidate) can induce the symptoms of delusional infestation, such as formication. Moreover, many disorders, including schizophrenia, depression, traumatic brain injury, alcoholism, Parkinson’s and Huntington’s diseases, human immunodeficiency virus infection, and iron deficiency, all of which may cause secondary or organic forms of delusional parasitosis, have been shown to involve diminished DAT functioning. It seems that antipsychotics could improve the symptoms of delusional parasitosis in the majority of patients by decreasing the abnormally high dopamine transmission.
Treatment Options
Since this disorder can have various potential origins, it is imperative to consider all possible causes of this disorder and to then select an appropriate therapy for the specific form of delusional parasitosis that the patient is suffering from. Persistent symptoms such as delusions are always an indication for the administration of antipsychotic medications [9]. Studies evaluating the disparity in efficacy between first- and second-generation antipsychotics in the treatment of delusional parasitosis are lacking. Currently, second-generation antipsychotics such as risperidone or olanzapine are considered first-line therapies, mostly due to their safer profiles and better tolerabilities.
When selecting the medicine, both the efficacy and possible side effects should be analyzed in detail. All atypical antipsychotics could cause metabolic dysfunction, so constant monitoring of laboratory values during therapy is necessary. There is no known consensus on the dosage of antipsychotics to use in cases of delusional parasitosis. In elderly patients, the dose should be adjusted for age as well as for kidney and liver function and the presence of other chronic diseases. Dosages range between 1 and 8 mg/day for risperidone and from 5 to 10 mg/day for olanzapine [10]. In the critical literature review conducted by Freudenmann et al., risperidone and olanzapine were found to be the most commonly used atypical antipsychotics. Risperidone and olanzapine had a positive impact on 69% and 72% of the patients under examination, respectively. The maximum effect was achieved after at least 6 months of therapy [11]. Many physicians do not recommend olanzapine as the first-line pharmacotherapy because of its metabolic side effects. A good alternative could be aripiprazole, which has the smallest side effect profile and does not cause weight gain. However, only seven case reports have described its efficacy in delusional parasitosis [7]. In most cases, the therapy should be conducted long term in lower doses because discontinuation of the treatment may cause a recurrence of symptoms.
Over the years, administration of pimozide as a first-line treatment option has lost its importance due to concerns about its safety profile, its prolongation of the QTc interval, and a high risk of extrapyramidal symptoms [12]. A double-blind, placebo-controlled crossover trial comprising 11 patients with delusional parasitosis was performed in which the effects of pimozide were evaluated. Pimozide turned out to be better than placebo at relieving the sensation of pruritus and delusions. However, “feelings of vermin” and excoriations remained unchanged [13]. In a case series of 33 patients with delusional parasitosis, 18 of them received pimozide at dosages from 1 to 5 mg/day while the other 15 patients did not take the drug. Among patients receiving pimozide, 61% achieved improvement or complete remission, while the other 39% remained unchanged [14]. Although pimozide has shown relatively good efficacy in the majority of patients, its use is significantly limited by its side effects. Regarding other first-generation antipsychotics, haloperidol, perphenazine, and sulpiride seem to be safer choices [15]. Depot antipsychotics might be considered when there is a concern about the correct use of oral medications [16].
Depressive symptoms could be secondary to delusional parasitosis. Before starting pharmacological treatment, patients with mild symptoms should try cognitive behavioral therapy (CBT). CBT should focus on building patient trust. CBT can help to create connections between the patient’s thoughts, emotions, and behaviors [17]. The goal of CBT is to convince the patient to start questioning their own fixed beliefs, which can lead to significant improvements in the patient’s social life. Antidepressants might be necessary to relieve distress in patients with moderate depressive symptoms. Selective serotonin reuptake inhibitors should be first-line drugs. Escitalopram or sertraline seem to be good alternatives; combining them with antipsychotics leads to the fewest side effects. In patients with delusional parasitosis secondary to medication-resistant depression, electroconvulsive therapy might be considered.
Discussion
Delusional parasitosis is usually considered an infrequent disorder. However, reliable epidemiological data are limited, and the prevalence of the disease is likely to have been underestimated [18]. According to Szepietowski et al., 84.7% of dermatologists had seen at least one patient with delusional parasitosis during their professional career [19]. Such patients usually seek help from dermatologists. Therefore, ensuring that physicians are fully versed in the treatment of this disease is of the utmost importance. Effective treatment requires a good physician–patient relationship [20]. Patients should always feel that their disease is being taken seriously; any discussion of the reality of the alleged parasite infestation is inadvisable.
As with many other skin conditions, delusional parasitosis has a negative impact on self-esteem. In order to assess the severity of the illness, it may be useful to evaluate the impairment of the patient’s quality of life. Once a positive relationship with the patient has been established, a treatment may be suggested. It is usually easier for patients to accept a treatment prescribed by a dermatologist rather than one prescribed by a psychiatrist. A good way to convince the patient to start therapy with antipsychotics is to introduce them as a treatment for the distress and itching [21]. The patient should be made aware that the antipsychotics are not prescribed to treat schizophrenia, and that many of the medications commonly used in psychiatry are also used in dermatological practice due to the presence of an antihistaminic component in many antipsychotics. The majority of the symptoms of delusional parasitosis disappear when the patient is receiving psychopharmacological therapy. However, with delusional disorders, there is always a risk of recurrence.
Further research should focus on thoroughly evaluating the current recommendations for the treatment of delusional parasitosis. A promising research direction in this field is the possibility of using functional magnetic resonance imaging [22], as this could significantly broaden the spectrum of dermatological research and enhance our understanding of the skin–brain connection. Gaining a detailed understanding of the exact pathophysiology of delusional parasitosis could facilitate the development of novel treatment modalities.
Acknowledgements
Funding
No funding or sponsorship was received for this study or publication of this article.
Authorship
All named authors meet the International Committee of Medical Journal Editors (ICMJE) criteria for authorship for this article, take responsibility for the integrity of the work as a whole, and have given their approval for this version to be published.
Disclosures
Adam Reich has worked as a consultant or speaker for AbbVie, Bioderma, Celgene, Chema Elektromet, Eli Lilly, Galderma, Janssen, Leo Pharma, Medac, Menlo Therapeutics, Novartis, Pierre-Fabre, Sandoz, and Trevi, and participated as Principal Investigator or Subinvestigator in clinical trials sponsored by AbbVie, Drug Delivery Solutions Ltd, Galderma, Genentech, Janssen, Kymab Limited, Leo Pharma, Menlo Therapeutics, MetrioPharm, MSD, Novartis, Pfizer, and Trevi. Dominika Kwiatkowska and Przemysław Pacan have nothing to disclose. Adam Reich is a member of the journal’s Editorial Board.
Compliance with Ethics Guidelines
This article is based on previously conducted studies and does not contain any studies with human participants or animals performed by any of the authors.
Data Availability
Data sharing is not applicable to this article as no data sets were generated or analyzed during the current study.
Footnotes
Enhanced Digital Features
To view enhanced digital features for this article go to 10.6084/m9.figshare.9767597.
References
- 1.Trabert W. 100 years of delusional parasitosis. Psychopathology. 1995;28:238–246. doi: 10.1159/000284934. [DOI] [PubMed] [Google Scholar]
- 2.Prakash J, Shashikumar R, Bhat PS, et al. Delusional parasitosis: worms of the mind. Ind Psychiatry J. 2012;21:72–74. doi: 10.4103/0972-6748.110958. [DOI] [PMC free article] [PubMed] [Google Scholar]
- 3.Alves CJM, Martelli ACC, Fogagnolo L, et al. Secondary Ekbom syndrome to organic disorder: report of three cases. An Bras Dermatol. 2010;85:541–544. doi: 10.1590/S0365-05962010000400018. [DOI] [PubMed] [Google Scholar]
- 4.Harth W, Gieler U, Kusnir D, Tausk F. Clinical management in psychodermatology. Berlin: Springer; 2009.
- 5.Suresh Kumar PN, Subramanyam N, Thomas B, et al. Folie à deux. Indian J Psychiatry. 2005;47:164–166. doi: 10.4103/0019-5545.55942. [DOI] [PMC free article] [PubMed] [Google Scholar]
- 6.Lepping P, Freudenmann RW. Delusional parasitosis: a new pathway for diagnosis and treatment. Clin Exp Dermatol. 2008;33:113–117. doi: 10.1111/j.1365-2230.2007.02635.x. [DOI] [PubMed] [Google Scholar]
- 7.Campbell EH, Elston DM, Hawthorne JD, et al. Diagnosis and management of delusional parasitosis. J Am Acad Dermatol. 2019;80:1428–1434. doi: 10.1016/j.jaad.2018.12.012. [DOI] [PubMed] [Google Scholar]
- 8.Huber M, Kirchler E, Karner M, et al. Delusional parasitosis and the dopamine transporter. A new insight of etiology? Med Hypotheses. 2007;68:1351–1358. doi: 10.1016/j.mehy.2006.07.061. [DOI] [PubMed] [Google Scholar]
- 9.Freudenmann RW, Lepping P. Delusional infestation. Clin Microbiol Rev. 2009;22:690–732. doi: 10.1128/CMR.00018-09. [DOI] [PMC free article] [PubMed] [Google Scholar]
- 10.Al-Imam AML. A systematic literature review on delusional parasitosis. J Dermatology Dermatologic Surg. 2016;20:5–14. doi: 10.1016/j.jdds.2015.11.003. [DOI] [Google Scholar]
- 11.Freudenmann RW, Lepping P. Second-generation antipsychotics in primary and secondary delusional parasitosis. J Clin Psychopharmacol. 2008;28:500–508. doi: 10.1097/JCP.0b013e318185e774. [DOI] [PubMed] [Google Scholar]
- 12.Gupta MA, Vujcic B, Pur DR, et al. Use of antipsychotic drugs in dermatology. Clin Dermatol. 2018;36:765–773. doi: 10.1016/j.clindermatol.2018.08.006. [DOI] [PubMed] [Google Scholar]
- 13.Hamann K, Avnstorp C. Delusions of infestation treated by pimozide: a double-blind crossover clinical study. Acta Derm Venereol. 1982;62:55–58. doi: 10.2340/00015555625558. [DOI] [PubMed] [Google Scholar]
- 14.Generali JA, Cada DJ. Pimozide: parasitosis (delusional). Hosp Pharm. 2014;49:134–5. [DOI] [PMC free article] [PubMed]
- 15.Harth W, Hermes B, Freudenmann RW. Morgellons in dermatology. JDDG. 2010;8:234–242. doi: 10.1111/j.1610-0387.2009.07219.x. [DOI] [PubMed] [Google Scholar]
- 16.Lepping P, Russell I, Freudenmann RW. Antipsychotic treatment of primary delusional parasitosis. Br J Psychiatry. 2007;191:198–205. doi: 10.1192/bjp.bp.106.029660. [DOI] [PubMed] [Google Scholar]
- 17.Reszke R, Pacan P, Reich A, Szepietowski JC. Delusional infestation in clinical practice over a period of two decades. Adv Dermatol Allergol 2019 (In press). [DOI] [PMC free article] [PubMed]
- 18.Kohorst JJ, Bailey CH, Andersen LK, et al. Prevalence of delusional infestation—a population-based study. JAMA Dermatology. 2018;154:615–617. doi: 10.1001/jamadermatol.2018.0004. [DOI] [PMC free article] [PubMed] [Google Scholar]
- 19.Szepietowski JC, Salomon J, Hrehorów E, et al. Delusional parasitosis in dermatological practice. J Eur Acad Dermatol Venereol. 2007;21:462–465. doi: 10.1111/j.1468-3083.2006.01900.x. [DOI] [PubMed] [Google Scholar]
- 20.Patel V, Koo JYM. Delusions of parasitosis. Suggested dialogue between dermatologist and patient. J Dermatolog Treat. 2015;26:456–460. doi: 10.3109/09546634.2014.996513. [DOI] [PubMed] [Google Scholar]
- 21.Lepping P, Huber M, Freudenmann RW. How to approach delusional infestation. Br Med J. 2015;350:h1328. doi: 10.1136/bmj.h1328. [DOI] [PubMed] [Google Scholar]
- 22.Mueller SM, Hogg S, Mueller JM, et al. Functional magnetic resonance imaging in dermatology: the skin, the brain and the invisible. Exp Dermatol. 2017;26:845–853. doi: 10.1111/exd.13305. [DOI] [PubMed] [Google Scholar]
Associated Data
This section collects any data citations, data availability statements, or supplementary materials included in this article.
Data Availability Statement
Data sharing is not applicable to this article as no data sets were generated or analyzed during the current study.


