Abstract
Deletion and mutation of the Smad4 gene are favorable events for the progression of colon cancer, which is related to the negative regulation of vascular endothelial growth factor C (VEGF-C). However, the regulatory mechanism between Smad4 and VEGF-C remains unclear. We reported first that Smad4 can increase the transcription of miR-128-3p, a microRNA targeting VEGF-C mRNA, resulting in a negative correlation between Smad4 and VEGF-C. Moreover, we found that Smad4 combined with Smad3 can positively regulate VEGF-C during colon cancer metastasis through binding to VEGF-C gene promoter. Further, results revealed a mechanism that long noncoding RNA (lncRNA) ASLNC07322 increased specifically in metastatic colon cancer and decreased miR-128-3p as a sponge, leading to a subsequent elevation of VEGF-C. In a word, there are two pathways in the progression of colon cancer, including Smad4/miR-128-3p/VEGF-C and Smad4/VEGF-C pathways in non-metastatic and metastatic colon cancer, respectively. ASLNC07322 crucially controlled this negative and positive regulatory transformation between them. Additionally, ASLNC07322 knockdown combined with Smad4 overexpression could efficiently inhibit lymphatic endothelial cells (LECs) proliferation and tube formation in vitro, as well as tumor growth and lymphangiogenesis in vivo. These data explained the underlying mechanism of Smad4 contribution on VEGF-C expression during metastasis where ASLNC07322 functions vitally as a switch in colon cancer.
Keywords: colon cancer, VEGF-C, lncRNA ASLNC07322, miR-128-3p, Smad4
Graphical Abstract

Introduction
Colon cancer is one of the leading causes of tumor-related death and its incidence has been rising in most countries.1 Lymphatic metastasis occurs in the early stages of colon cancer, which leads to a clinically poor prognosis. Vascular endothelial growth factor C (VEGF-C), a member of the VEGF family, binds to its receptor VEGFR-3,2 which induces lymphangiogenesis and promotes cancer metastasis.3,4 Studies have shown that VEGF-C reduced microRNA-326 (miR-326) expression and enhanced cortactin expression by activating c-Src, resulting in cervical cancer metastasis.5 Overexpression of VEGF-C is associated with poor prognosis in esophageal cancer patients.6 As we know, VEGF-C plays an important role in lymphangiogenesis and lymphatic metastasis of tumors, but how VEGF-C is regulated in this event remains unclear.
Smad4, a tumor suppressor gene, is located on chromosome 18q21.7 Smad4 plays a central role in the transforming growth factor β (TGF-β)/Smad signaling pathway, interacting with R-Smad (Smad2/3) to form heterooligomer, which translocates into the nucleus to regulate the expression of target genes.8 Smad4 deletion is the functional shift from tumor suppression to tumor promotion of TGF-β.9 Loss of Smad4 can promote the progress of many tumors, including colon cancer.10 We confirmed that Smad4 expression in colon cancer tissues was lower than that in adjacent normal tissues and it was negatively correlated with VEGF-C expression. Both indexes may be useful clinical indicators for prognostic evaluation in colon cancer patients.11 Liu et al. found that overexpression of Smad4 significantly inhibited VEGF-C expression and thereby reduced lymphangiogenesis in SW480 colon cancer.12 Interestingly, we were surprised to find that the expression of Smad4 protein in metastatic cancer tissues increased compared with non-metastatic colon cancer tissues. At the same time, the expression of VEGF-C protein also increased significantly. This reveals that Smad4 expression was positively correlated with VEGF-C. The above research result indicates that there must be a switch between two relationships of Smad4 and VEGF-C in the initiation of colon cancer metastasis. In order to find the mode of action between the two, we will perform a correlation analysis between Smad4 and VEGF-C in colon cancer.
miRNAs and long noncoding RNAs (lncRNAs) play an important role in regulating of the biological function of cells. The former plays a major role in regulating the expression of target protein, while the latter affects functional proteins in a variety of ways. In the field of tumor research, lncRNAs have been proved to be the intrinsic cause of tumorigenesis and malignant transformation. lncRNAs can influence the function of miRNAs through interaction.13 lncRNA-p21 inhibited the proliferation of osteosarcoma cells by the miR-130b/PTEN/AKT signaling pathway.14 lncRNA HOTAIR enhanced CCND1 and CCND2 expression by sponging miR-206, increasing the proliferation, cell-cycle progression, migration, and invasion of ovarian cancer cells.15 These studies have shown that the interaction of lncRNAs with miRNAs has an important impact on tumorigenesis and progression. Existing research has proved that VEGF-C was a direct target gene of miRNA-128. Overexpression of miRNA-128 suppressed VEGF-C expression in tumor.16,17 So, would miRNA-128 be a key factor in the negative regulation of VEGF-C expression by Smad4 in colon cancer? lncRNAs can sponge miRNAs, thereby reducing the number of miRNAs binding to mRNAs and regulating the expression of downstream target genes of miRNAs.13 We predicted the theoretical binding sites of miR-128-3p on ASLNC07322 by bioinformatics software TargetScan Human 7.1. Therefore, we hypothesized that ASLNC07322 is a key factor in the negative and positive regulation of VEGF-C by Smad4 in colon cancer. This study will verify this hypothesis.
Results
Detection of the Key Indicators in Colon Cancer
As showed in the in situ hybridization (ISH) data, ASLNC07322 was located mainly in cytoplasm (Figure 1A) and its expression was closely associated with T stage and TNM stage, as well as local lymph node metastasis (N stage) (Table 1), but the ASLNC07322 expression in nuclei has no relationship with clinical pathological characteristics (Table S1). The relative level of ASLNC07322 in primary tumors was increased more than its adjacent normal tissues (p < 0.05, versus adjacent normal tissues) based on both RT-PCR and ISH data. Compared with the primary tumors without metastasis, the increasing trend of ASLNC07322 was more obvious in the primary tumors with metastasis (p < 0.05, versus the primary tumors without metastasis). miR-128-3p has the opposite changes to ASLNC07322 level between groups (Figure 1B). The results of western blotting showed that the expression of Smad4 was significantly lower in colon tumors than its adjacent normal tissues (p < 0.05, versus adjacent normal tissues). Compared with the primary tumors without metastasis, the protein level of Smad4 was higher in the primary tumors with metastasis (p < 0.05, versus the primary tumors without metastasis), but presenting still lower than its adjacent tissues. VEGF-C expression had the opposite trend between groups; it significantly increased in colon cancer compared to that in adjacent normal tissues (p < 0.05, versus adjacent normal tissues), and compared with the primary tumors without metastasis, the increase of VEGF-C expression was more obvious in the primary tumors with metastasis (p < 0.05, versus the primary tumors without metastasis) (Figure 1C).
Figure 1.
Real-Time PCR, Western Blotting, and ISH Analyses of Colon Cancer
(A) ASLNC07322 was evaluated by ISH assay in colon cancer. ASLNC07322 located mainly in cytoplasm and its expression in primary tumor was higher than that in adjacent tissue. In special, the ASLNC07322 expression was vitally upregulated in tumor with metastasis compared to that in tumor with non-metastasis. (B) Analyses of relative levels of ASLNC07322 and miR-128-3p. The relative values of target genes between groups were analyzed using the 2ΔΔCt method. β-actin and U6 were used as the internal controls. (C) Detection of the protein expression of Smad4, VEGF-C in colon cancer and its adjacent normal tissues. β-actin was used as the internal control protein. The up panels show the analysis of optical density values among target protein bands, and the low images show the exposed X-ray films of target bands. The target band sizes of Smad4 and VEGF-C, proteins were 60 and 46 kDa, respectively. The molecular weight of β-actin was 37 kDa. All data are expressed as the mean ± SD. The sample number size of the group was n = 12. Adjacent, adjacent normal tissues; Pri-tumor, primary tumors. *p < 0.05, **p < 0.01.
Table 1.
Correlation between ASLNC07322 Expression in Cytoplasm and Clinical Pathological Characteristics
| Characteristics | Variables |
ASLNC07322 Expression |
Total | χ2 | p Value | |
|---|---|---|---|---|---|---|
| Low | High | |||||
| Age (year) | ≤60 | 27 | 4 | 31 | 2.402 | 0.121 |
| >60 | 28 | 11 | 39 | |||
| Sex | female | 22 | 7 | 29 | 0.103 | 0.748 |
| male | 34 | 9 | 43 | |||
| Grade | I/I-II | 10 | 1 | 11 | 1.295 | 0.255 |
| II/III | 46 | 15 | 61 | |||
| T stage | T1/T2 | 13 | 0 | 13 | 4.836 | 0.028 |
| T3/T4 | 40 | 16 | 56 | |||
| N stage | N0 | 34 | 4 | 38 | 6.369 | 0.012 |
| N1N2N3 | 22 | 12 | 34 | |||
| M stage | M0 | 36 | 15 | 51 | 1.001 | 0.317 |
| M1 | 7 | 1 | 8 | |||
| TNM stage | Ι/II | 31 | 4 | 35 | 4.591 | 0.032 |
| III/IV | 25 | 12 | 37 | |||
Gene Intervention Experiments Using a Lentiviral Approach
After 72 h of treatment with viruses at MOI of 10, the estimated virus infection efficiency was not lower than 98% in LECs based on the expression of the GFP fluorescent marker (Figure 2A). After 72 h of virus infection, the real-time PCR results showed that the ASLNC07322 silencing rate was approximately 83.7% (p < 0.01, versus control or negative control [NC] group), and that Smad4 gene expression was approximately 4.81-fold that in the control or NC group. The results of western blotting showed that the VEGF-C expressions in ASLNC07322 silencing and Smad4 overexpression groups were lower than that in control or NC group (p < 0.05, versus control or NC group), and there was no significant difference between ASLNC07322 silencing and Smad4 overexpression groups (p > 0.05, versus Smad4 overexpression group) (Figure 2B). In other words, ASLNC07322 silencing significantly decreased ASLNC07322 and inhibited VEGF-C expression and has no significant effects on the Smad4, and overexpression of Smad4 significantly increased Smad4, inhibited VEGF-C expression, and did not affect significantly the ASLNC07322 (Figure 2B). These results directly explain the upstream and downstream regulatory relationship among these genes and protein.
Figure 2.
Detection of Virus Infection Efficiency and Gene Intervention Efficiency in LECs
(A) Detection of infection efficiency after 72 h of infection with Lv-NC (MOI = 10). The left panels present images of cells under visible light, and the right panels present images of cells under UV excitation in the corresponding field. The virus infection efficiency in cells was estimated by dividing the number of cells with fluorescence expression by the total number of cells in the same field. In the statistical analysis, 5 fields were randomly selected to calculate the virus infection rate, and the mean value was obtained. (B) Quantitative analyses of the ASLNC07322, Smad4 mRNA, and VEGF-C protein levels of cells in all groups after 72 h of recombinant virus infection. β-actin was used as the internal control. The relative level of ASLNC07322 and Smad4 mRNA were determined using the 2ΔΔCt method. For VEGF-C protein, the low panels show the target protein bands, and the up panels show the relative optical densities of target proteins in cells between groups; β-actin was the internal control. All data are expressed as the mean ± SD. Ctrl, control; Lv-NC, negative control; Lv-Smad4, Smad4 overexpression; Lv-shASLNC07322, ASLNC07322 silencing; Lv-Smad4+shASLNC07322, Smad4 overexpression combined with ASLNC07322 silencing. *p < 0.05, **p < 0.01.
Validation of the Negative Regulation of VEGF-C Gene Expression by miR-128-3p through Luciferase Assay
TargetScan Human 7.1 analysis showed that the 3′ UTR of the VEGF-C gene contained a 7-base seed region, namely 5′-CACTGTG-3′, of miR-128-3p. After co-transfection in 293TN cells for 48 h, relative luciferase activity showed that the miR-128-3p-mimic significantly decreased the luciferase activity of the wild-type luciferase reporter gene from 19.12 ± 0.21 to 3.81 ± 0.14. The relative luciferase activity in the miR-128-3p-inhibitor transfection group increased from 19.12 ± 0.21 to 39.12 ± 3.78. For the mutant luciferase reporter gene, the difference between all co-transfection groups and the pGL3-mt-VEGF-C alone transfection group was not significant. The above data indicated the presence of the predicted target site of miR-128-3p on the VEGF-C gene (Figure 3A).
Figure 3.
Luciferase Assay
(A) Prediction of the binding site of miR-128-3p in the 3′ UTR region of the VEGF-C gene and detection of luciferase activities. The luciferase activity was detected after 48 h of co-transfection in 293TN. (B) Analyses of the gene promoter sequences of VEGF-C (left) and miR-128-3p (right), as well as bioinformatics analyses of TFBS sites of Smad3 in the two promoters. (C) Validation of the TFBS binding sites of Smad3 in the VEGF-C (left) and miR-128-3p (right) promoters using the luciferase reporter gene. (D) Prediction of the binding site of miR-128-3p in the ASLNC07322. All data are expressed as the mean ± SD. *p < 0.05, **p < 0.01.
Analyses of Transcription Regulation of VEGF-C and miR-128-3p by Smad3
Through literature reviews and database searches, the promoter sequence of the VEGF-C gene was obtained. To identify the miR-128-3p promoter, we first acquired the miR-128-3p precursor sequence, the pri-miR128 gene, in the human genome. The 2.0 kb promoter sequence upstream of the transcription initiation sites was obtained. Promoter 2.0 prediction software was used to predict the location of the promoter sequence. The prediction results showed that the promoter was a 443 bp DNA sequence (Figure 3B). The Smad3 binding sites in these two promoters were analyzed and predicted using the JASPAR transcription factor binding site prediction software. The results showed that Smad3 had the theoretical transcription factor binding site (TFBS) in the two promoters (Figure 3B). The TFBS in the two promoters were validated using a luciferase reporter gene assay. After 48 h of co-transfection in 293TN cells, overexpression of Smad3 (pcDH1-Smad3 transfection) significantly activated luciferase activity of the wild-type reporter gene (pGL3-pro(WT)-miR128 or pGL3-pro(WT)-VEGF-C) in transfected cells compared with the wild-type reporter gene alone transfection group (p < 0.01,versus the wild-type reporter gene alone transfection group), but did not have a significant effect on the luciferase activity in cells transfected with the mutant reporter gene compared with mutant reporter gene alone transfection group (p > 0.05, versus cells transfected with the mutant reporter gene compared with mutant reporter gene alone transfection group) (Figure 3C). In addition, chromatin immunoprecipitation (ChIP)-PCR data effectively reviewed that these two Smad3 binding sequences located in the promoter regions of the VEGF-C and miR-128-3p, respectively (Figure S1). These results indicated that Smad3 binds to the promoters of miR-128-3p and VEGF-C through the TFBS to positively regulate the transcription of miR-128-3p and VEGF-C. In addition, we predicted the theoretical binding sites of miR-128-3p on ASLNC07322 by bioinformatics software TargetScan Human 7.1, and results showed that there were three theoretical binding sites of miR-128-3p, which distributed on the 500 bp length sequence of the ASLNC07322 (Figure 3D).
Effect of ASLNC07322 Silencing and Smad4 Overexpression on Proliferation, Apoptosis, and Tube Formation of LECs
As suggested by cell proliferation assays, overexpression of Smad4 or ASLNC07322 silencing could inhibit the proliferation of LECs with statistical difference after 72 h of infection compared to control group and NC group, respectively. Further, overexpression of Smad4 combined with silencing of ASLNC07322 has a more efficient inhibition of LECs proliferation than both Smad4 overexpression group and ASLNC07322 silencing group (Figure 4A). The apoptosis assays suggested that overexpression of Smad4 induced the apoptosis of LECs with the statistical difference between the groups 72 h after infection (p < 0.05, versus control group or NC group). Moreover, Smad4 overexpression combined with ASLNC07322 silencing obviously induced the apoptosis of LECs compared to Smad4 overexpression group or ASLNC07322 silencing group, respectively (Figure 4B). The tube formation assay showed that tube formation was decreased in the presence of Smad4 overexpression or ASLNC07322 silencing of LECs (p < 0.05, versus control group or NC group), and Smad4 overexpression combined with ASLNC07322 silencing effectively decreased tube formation of LECs compared with Smad4 overexpression and ASLNC07322 silencing group, respectively (Figure 4C).
Figure 4.
Cell Function Experiments
(A) LECs were infected with the indicated lentivirus and then seeded on 96-well plates and subjected to cell vitality assay at the indicated times. (B) Apoptosis in LECs infected with indicated lentivirus. Left panel, representative plots of LECs undergoing indicated treatments. Right panel, quantification of apoptosis for the indicated treatments. (C) LECs were infected with the indicated lentiviruses and subjected to in vitro tube formation assay. Left, represent images; right, tube counting data. Data are expressed as mean ± SD of at least three independent experiments. All data are expressed as the mean ± SD. Ctrl, control; Lv-NC, negative control; Lv-Smad4, Smad4 overexpression; Lv-shASLNC07322, ASLNC07322 silencing; Lv-Smad4+shASLNC07322, Smad4 overexpression combined with ASLNC07322 silencing. *p < 0.05, **p < 0.01.
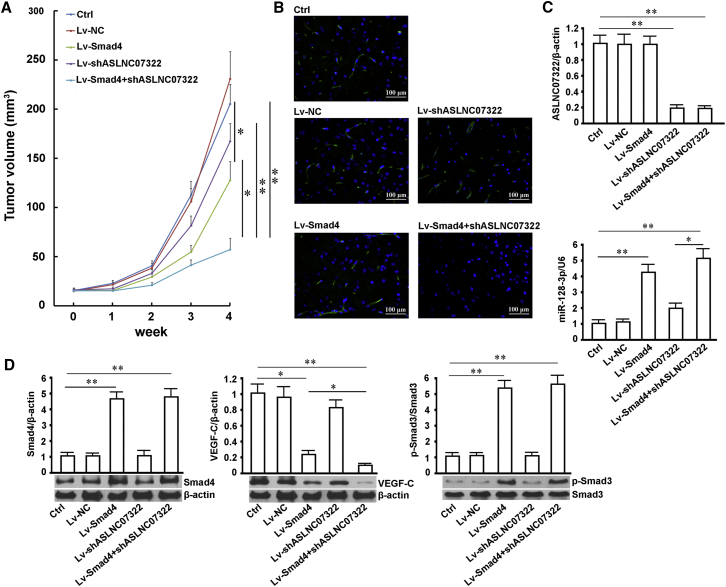
In Vivo Tumor Suppression
After administration of 4 weeks, the volume of tumors in all groups were measured and data showed as follows, 205.27 ± 20.00 mm3 in the control group, 230.69 ± 27.69 mm3 in the NC group, 127.65 ± 19.11 mm3 in the Smad4 overexpression group, 167.31 ± 18.02 mm3 in the ASLNC07322 silencing group, and 57.31 ± 11.12 mm3 in the Smad4 overexpression combined ASLNC07322 silencing group. The tumor inhibition rates in the NC group, Smad4 overexpression group, ASLNC07322 silencing group, and Smad4 overexpression combined with ASLNC07322 silencing group were 0%, 37.81%, 18.50%, and 72.08%, respectively. Smad4 overexpression or ASLNC07322 silencing could inhibit the tumor growth compared to control group or NC group after 72 h of infection, and further Smad4 overexpression combined with ASLNC07322 silencing more efficiently inhibited the growth of tumors compared with both Smad4 overexpression group and ASLNC07322 silencing group (Figure 5A). The immunofluorescence staining assay in tumors showed that the density of new lymphatic vessels labeled by LYVE-1, a LECs specific marker, in both control group and NC group were significantly higher than that in the other three groups. Moreover, the density of new lymphatic vessels in Smad4 overexpression combined with ASLNC07322 silencing group was significantly lower than that in the Smad4 overexpression group or ASLNC07322 silencing group (Figure 5B). Data of real-time PCR showed that 4 consecutive weeks of ASLNC07322 silencing could decrease the ASLNC07322 level in ASLNC07322 silencing group and Smad4 overexpression combined with ASLNC07322 silencing group, but not in the other three groups. Moreover, this decrease of ASLNC07322 has no significant difference between ASLNC07322 silencing group and Smad4 overexpression combined with ASLNC07322 silencing group (p > 0.05). As shown in Figure 5C, Smad4 overexpression or ASLNC07322 silencing increased the miR-128-3p level in tumors compared to both control group and NC group, and especially overexpression of Smad4 combined with ASLNC07322 silencing could obviously increase the miR-128-3p expression. From data of western blotting in Figure 5D, in xenograft tumor, Smad4 expression effectively increased in Smad4 overexpression or Smad4 overexpression combined with ASLNC07322 silencing groups, but not in ASLNC07322 silencing groups. VEGF-C showed a reverse trend with Smad4 in protein profile in both Smad4 overexpression and Smad4 overexpression combined with ASLNC07322 silencing groups, while the phosphorylation level of Smad3 was completely in accordance with the change of Smad4 protein (Figure 5D).
Figure 5.
Detection and Analysis of Proliferation of Subcutaneous Tumor and Related Indicators
(A) The x-coordinate represents the period of injection and the y-coordinate shows the tumor volume. The formula for calculating the tumor volume was: V = 0.5 × ab2, where a and b are the long and short diameters of the tumor. The number of animals in one group was 10 (n = 10). (B) Immunofluorescence detection of lymphatic endothelial cell specific marker LYVE-1 (green), the nucleus (blue) was stained by DAPI. White arrowheads show lymphatic vessels labeled by LYVE-1 in Figure 5B. (C) Quantitative analyses of ASLNC07322 and miR-128-3p levels of subcutaneous tumors in all groups. (D) Detection of the expression of Smad4, VEGF-C, and phosphorylation of Smad3 in subcutaneous tumors. All data are expressed as the mean ± SD. Ctrl, control; Lv-NC, negative control; Lv-Smad4, Smad4 overexpression; Lv-shASLNC07322, ASLNC07322 silencing; Lv-Smad4+shASLNC07322, Smad4 overexpression combined with ASLNC07322 silencing. All data are expressed as the mean ± SD. *p < 0.05, **p < 0.01.
Discussion
Generally lncRNAs are a series of endogenous RNA sequences with more than 200 bases.18 Although these lncRNAs have no function of encoding proteins, they vitally participate in a large variety of life activities by regulating epigenetic modifications.19,20 In recent years, increasing evidences showed that lncRNAs were crucially associated with tumorigenesis factors such as tumor miRNAs.21,22 In general, lncRNAs regulate miRNAs through three major ways: (1) lncRNAs specifically bind to the 3′ UTR region of target gene mRNAs via competing with miRNA, which inhibits subsequently the negative regulation of miRNA; (2) some lncRNAs form miRNAs precursors by intracellular cleavage, which can produce specific miRNAs and regulate the expression of target genes;23 and (3) partial of lncRNAs can function as endogenous miRNAs sponges to inhibit miRNAs expression.24 The interaction between miRNAs and lncRNAs will provide us a novel insight in tumors.
Colon and rectum cancer is a kind of common cancer; it is second-most common for males and third-most common for females.25 Lymphatic metastasis is a vital metastatic pathway in colon cancer, and it leads to a poor prognosis. Inhibition of VEGF-C expression is an effective way to decrease lymphatic metastasis in colon cancer.26 It has been reported that Smad4 was negatively correlated with VEGF-C in colon cancer tissues,11 and overexpression of Smad4 could inhibit significantly the expression of VEGF-C.12 However, the mechanism of how Smad4 overexpression negatively regulates VEGF-C in colon cancer remains unknown. In this work, we have revealed that Smad4 negatively regulates the expression of VEGF-C through the increase of miR-128-3p. In detail, overexpression of Smad4 can promote the nuclear entry of phosphorylated Smad3, which binds to the promoter of miR-128-3p and promotes its transcription; subsequently, miR-128-3p negatively regulates VEGF-C expression by binding to the 3′ UTR region of the gene. Therefore, we propose that there is a Smad4/miR-128-3p/VEGF-C pathway in colon cancer. However, further studies showed that the process of colon cancer metastasis was accompanied by an increase in the expression of Smad4 protein. We speculate that this increase of Smad4 is a stress response to tumor malignancy, which is tentatively explained as upregulation of tumor suppressor genes against tumor malignancy. And it is important that while Smad4 expression increased, VEGF-C expression showed a more significant upward trend, suggesting a hypothesis that Smad4 seems to be able to positively regulate the transcriptional level of VEGF-C gene under some certain stimulus. Actually, subsequent experimental data revealed that the nuclear transcription factor Smad3 can directly bind to the VEGF-C promoter region for positive transcriptional regulation, which immediately confirmed our hypothesis. So far, we found that there are two main action pathways between Smad4 and VEGF-C, namely Smad4/miR-128-3p/VEGF-C and Smad4/VEGF-C, which are negative regulation and positive regulation ways, respectively. This may be a good explanation for the double roles of Smad4 in different stages of tumors, namely both tumor inhibition and cancer promotion. It seems that the deletion of Smad4 is indeed a favorable factor for the progression of colon cancer. Overexpression of Smad4 can inhibit xenograft growth in vivo.27 However, based on previous data, overexpression of Smad4 in colon cancer tissue does not necessarily inhibit tumor metastasis. To determine the contradictory roles played by Smad4 in tumor proliferation and metastasis, we hypothesize that there should be a key factor as a switch to convert these pathways between Smad4/miR-128-3p/VEGF-C and Smad4/VEGF-C. Actually, we have subsequently found that ASLNC07322 was vitally correlated with this hypothesis.
A large number of studies have shown that lncRNAs can also interact with miRNAs through three ways mentioned above, which is involved in participating in the regulation of target gene expression and then plays an important role in tumor development. In this job, the following direct evidences revealed that ASLNC07322 functioned as a key factor in the conversion between Smad4/miR-128-3p/VEGF-C and Smad4/VEGF-C pathways: (1) compared with non-metastatic colon cancer tissue, the content of ASLNC07322 in metastatic colon cancer tissue was significantly increased; (2) ASLNC07322 knockdown inhibited the proliferation and in vitro lymphangiogenesis of LECs and induced cell apoptosis; (3) ASLNC07322 knockdown could not affect Smad4 expression and the content of miR-128-3p, but inhibited VEGF-C expression; (4) ASLNC07322 knockdown combined with Smad4 overexpression showed more obvious proliferation and in vitro lymphangiogenesis inhibition and apoptosis induction of LECs; and (5) in vivo experiments showed that ASLNC07322 knockdown combined with Smad4 overexpression significantly inhibited the growth of xenograft and the ability of lymphangiogenesis in tumors. Our work described that the increase of ASLNC07322 in metastasis colon cancer could efficiently capture miR-128-3p as a miRNA sponge, leading to miR-128-3p dysfunction. In other words, ASLNC07322 knockdown could significantly release functional miR-128-3p, resulting in a subsequent decrease of VEGF-C in tumor. In addition, overexpression of Smad4 could enhance the phosphorylation of Smad3, which induced the increase of miR-128-3p expression through binding to the promoter. These data suggest that Smad4/miR-128-3p/VEGF-C system plays a dominant role in the negative regulation of VEGF-C expression in non-metastasis colon cancer compared to that in metastatic colon cancer.
Different to Smad4/miR-128-3p/VEGF-C system, Smad4/VEGF-C system positively regulates VEGF-C expression in metastatic colon cancer, but not in non-metastatic colon cancer, due to the decrease of miR-128-3p induced by increasing ASLNC07322, as well as the direct binding of Smad3 to VEGF-C promoter. As shown briefly in Figure 6, the Smad4/Smad3 complex could promote the VEGF-C and miR-128-3p expression through binding to the promoters of these two genes, respectively. Moreover, miR-128-3p can inhibit VEGF-C expression through targeting 3′ UTR of mRNA, and ASLNC07322 reduces miR-128-3p as a miRNA sponge in cells. Therefore, the high level of ASLNC07322 in metastatic colon cancer contributes to a decrease of miR-128-3p, resulting in an increase of VEGF-C compared with non-metastatic colon cancer. In this work, the ISH data reveal that ASLNC07322 expression correlated closely with lymph node metastasis, but not with distal organ metastasis. It may be the reason that the number (8) of patients with distal organ metastasis is insufficient for statistics analysis, which contributes to the negative relationship between the ASLNC07322 and M stage (distal organ metastasis). These results absolutely describe a mechanism that ASLNC07322 functions crucially as a switch in positive and negative regulation of VEGF-C by Smad4 between metastatic colon cancer and non-metastasis colon cancer, respectively. However, the mechanism underlying the rapid increase of ASLNC07322 in the process of colon cancer metastasis remains unknown. From our data, it seems to be obviously involved in the content of epigenetic research.
Figure 6.
Smad4 Regulates the Expression of VEGF-C in a Contradictory Manner Depending on ASLNC07322
Smad4 forms a complex with phosphorylated Smad3, which promotes the VEGF-C and miR-128-3p expression through binding to the promoter of these two genes, respectively. Moreover, miR-128-3p can inhibit the expression of VEGF-C through targeting the 3′ UTR region of mRNA and ASLNC07322 reduces miR-128-3p as a miRNA sponge in colon cancer cells. Therefore, in metastatic colon cancer, the upregulated ASLNC07322 contributes to the low level miR-128-3p, which subsequently results in an increase of VEGF-C, and reversely elevated miR-128-3p in non-metastatic colon cancer leads to a decrease of VEGF-C. These experiments explain sufficiently that Smad4 regulates VEGF-C in a contradictory manner, where ASLNC07322 is a key regulator in non-metastatic and metastatic colon cancer.
In a word, it is important that we reported first the regulation of ASLNC07322 on tumor metastasis and the mechanism underlying Smad4 regulates VEGF-C in contradictory style, namely decrease and increase of VEGF-C, in colon cancer. All of these are of great significance for the establishment of a comprehensive gene therapy program targeting Smad4 and ASLNC07322 in colon cancer. Therefore, in the clinical and prognostic treatment of colon cancer, Smad4 overexpression combined with ASLNC07322 knockdown is the optimal treatment plan based on this work.
Materials and Methods
Cell Culture
Colon cancer cells HCT-116 were obtained from the Cell Bank of the Chinese Academy of Sciences (CBCAS, Shanghai, China) and were maintained in RPMI-1640 medium (Invitrogen, CA, USA) supplemented with 10% FBS (fetal bovine serum, Invitrogen). Human LECs, obtained from the ScienCell (CA, USA) were maintained in M201 medium (Invitrogen, CA, USA) supplemented with 10% FBS. 293TN cells, purchased from American Type Culture Collection (ATCC, VA, USA), were maintained in DMEM (Invitrogen) supplemented with 10% FBS. All these adherent cells were passaged by 0.25% trypsin digestion (Invitrogen) and incubated in an atmosphere of 5% CO2 at 37°C.
Assessment of ASLNC07322, miR-128-3p, VEGF-C, and Smad4 Protein in Colon Cancer and Its Adjacent Normal Tissues
Colon cancer with or without metastasis and their adjacent normal tissues from total 24 patients were collected from the Affiliated Hospital of Harbin Medical University between October 2016 and December 2017. Real-time PCR was used for measurement of ASLNC07322 and miR-128-3p mRNA level, and western blotting was performed for Smad4 and VEGF-C analysis in 24 patients (Table S2). ISH was performed to detect the location of ASLNC07322 and its correlation with clinical pathological characteristics in another 75 patients. Informed consents were obtained from all patients in accordance with the ethical committee standards.
In Situ Hybridization
Hybridization procedures were performed according to the instructions of miRCURY LNA miRNA ISH Optimization Kit (FFPE) (Exiqon, Denmark) with some modifications. All digoxigenin (DIG)-labeled ASLNC07322 probe was from Exiqon (Denmark). In brief, deparaffinized sections were treated with proteinase K (15 μg/mL) at 37°C for 40 min. The treated samples were then processed for in situ hybridization at 50°C for 1 h. After hybridization, the slides were washed in gradient SSC buffer at 50°C and subsequent PBS (0.1 mol/L) at room temperature. Following the blocking (15 min), anti-digoxigenin alkaline phosphatase-conjugated antibodies (Roche) diluted in TBS with a 1% blocking reagent were incubated at 4°C overnight. Subsequently, hybridization signals were visualized by nitro blue tetrazolium and 5-brom-4-chlor-3-indolyl phosphate (NBT/BCIP) buffer (Sigma). Cell nucleus was additionally labeled by Nuclear Fast Red solution.
The staining intensity score (IS) of ISH was evaluated through calculating the integrated optical density (IOD) by Image-Pro Plus version 6.0 software three times in each field. Based on the IOD value, the staining IS values were designed as 1 (weak), 2 (medium), and 3 (strong). Additionally, the staining proportion score (PS) was defined at four levels: 0 (0%), 1 (1%–25%), 2 (26%–50%), 3 (51%–75%), and 4 (76%–100%). The IS multiplied by PS was the final score of ISH.28 According to the final score of ISH, the expression of the ASLNC07322 was divided into low expression (<6 score) and high expression (≥6 score) in cytoplasm and low expression (<4 score) and high expression (≥4 score) in nuclei, respectively.
Construction of Vectors
A small interfering RNA (siRNA) sequence complementarily binding to ASLNC07322 was chosen. The target sequences of siRNA (5′-AATTGAGTGTAAGAACGGAGG-3′) are homologous to ASLNC07322, respectively. The oligonucleotide templates of these short hairpin RNAs (shRNAs) were chemically synthesized and cloned into the linear pSIH1-H1-copGFP shRNA vector (System Biosciences, CA, USA), which was obtained through digestion by BamHI and EcoRI and purification by agarose gel electrophoresis. An invalid siRNA sequence (5′- AGTAAGTGGAGTTCGGAGAAA-3′) was used as a NC. Sequencing was used to confirm the vectors constructed (pSIH1-shRNA-ASLNC07322 and pSIH1-NC).
The CDS sequence of human Smad4 (NM_005359.5) was amplified by using the primers 5′-GGAATTCGCCACCATGGACAATGTGTCTATTACG-3′ (forward) and 5′-CGGGATCCTCAGTCTAAAGGTTGTGGGTCTG-3′ (reverse), which contain an EcoRI cutting site and kozak sequence (5′-GCCACC-3′) and a BamHI cutting site, respectively, with the cDNA prepared by reverse transcription of RNA isolated from 293TN cells. The PCR product was digested and cloned into pcDH1-CMV lentiviral expressing vector; the recombinant vector was named pcDH1-Smad4. The expression vector pcDH1-Smad3 was constructed according to the same method, by using the primers: 5′-GGAATTCGCCACCATGTCGTCCATCCTGCCTTTC-3′(forward) and 5′-CGGGATCCCTAAGACACACTGGAACAGCGG-3′ (reverse).
Human VEGF-C’s 3′ UTR (212 bp) was amplified from cDNA obtained through the reverse transcription of total RNA of 293TN, with the follow primers: 5′-GCTCTAGAGTTTTCTGCCAATGACCAAACAGCCAAG-3′, and 5′-GCTCTAGACAGCTTATAATACAATTTTCATT-3′. The amplification parameters were as follows: 32 cycles of denaturation at 95°C for 10 s, annealing at 58°C for 30 s and extension at 72°C for 30 s. The product was digested with XbaI and inserted into the pGL3-promotor vector (Promega). TargetScan was used to predict the theoretic target (seed region) of miR-128-3p in 3′-UTR of VEGF-C mRNA sequence. The seed region was mutated from 5′-CACTGTG-3′ to 5′-CGCATTG-3 by point mutation. And the resulted vectors were called pGL3-WT-VEGF-C and pGL3-mt-VEGF-C, respectively.
The promoters of VEGF-C and miR-128-3p were amplified by using human genomic DNA as a template and cloned into a luciferase reporter vector pGL3-Enhancer (Promega) upstream of the luciferase gene and constructed the wild-type TFBS vectors, pGL3-WT-pro-VEGF-C and pGL3-WT-pro-miR128. And then constructed the mutant-type TFBS vectors pGL3-mt-pro-VEGF-C and pGL3-mt-pro-miR128 through the point mutation, 5′-GTCTG-3′ to 5′-TGCGT-3′. The products of the vectors were confirmed by DNA sequencing. Endotoxin free DNA was prepared in all cases.
Lentivirus Packaging
One day before transfection, 293TN cells were seeded into 10 cm dishes. 2 μg of each pSIH1-shRNA-ASLNC07322 vector or pcDH1-Smad4 and 10 μg pPACK Packaging Plasmid Mix (System Biosciences) were co-transfected using Lipofectamine 2000 (Invitrogen) in accordance with the manufacturer’s protocol. The medium was replaced with DMEM plus 10% FBS. 48 h later, the supernatant was harvested and then cleared by centrifugation at 5,000 × g at 4°C for 5 m and passed through a 0.45 μm PVDF membrane (Millipore, MI, USA). The titer of virus was determined by gradient dilution method. The packaged lentiviruses were named as Lv-shASLNC07322. Control virus Lv-NC was produced in the same way.
Infection of LECs with Lentivirus
One day before viral infection, LECs in logarithmic phase were made into suspension, and the number of viable cells was counted by using trypan blue staining. Cells were collected by 1,000 × g centrifugation and re-suspended in M201 medium (10% FBS) to a concentration of 5 × 105 cells/mL. Cells were seeded on 6-well plates, 2 mL/well, and cultured overnight under normal conditions. One day after seeding, cells were infected with lentiviruses diluted by dPBS at a MOI of 10, and the medium was refreshed after 24 h. The infection efficiency was assessed by fluorescence microscopy 72 h after infection. Total protein was extracted from the cells by an M-PER Mammalian Protein Extraction Reagent Kit (Thermo, CA, USA) and subjected to western blotting to measure the levels of VEGF-C. Total RNA was extracted from the cells by the trizol reagent and subjected to real-time PCR for the levels of miR-128-3p and ASLNC07322.
Verification of the Binding Site of miR-128-3p on VEGF-C-3′ UTR through Luciferase Assay
Chemically synthesized miR-128-3p mimics (5′-UCACAGUGAACCGGUCUCUUUtt-3′), inhibitor (5′-AAAGAGACCGGUUCACUGUGAtt-3′), and NC (5′-UUGCUAGUGCGACACUACUUCtt-3′) were obtained from Sangon (Shanghai, China), with “tt” protective bases being added to the end of RNA sequence. 293TN cells were transfected with the miR-128-3p mimics or inhibitor or NC and pGL3-WT-VEGF-C or pGL3-mt-VEGF-C using Lipofectamine 2000 according to the manufacturer’s instructions. 48 h after transient transfection, the cells were harvested and luciferase assays were performed.
Verification of Binding Site of Transcription Factor in VEGF-C and pri-miR128 Promoter
293TN cells were co-transfected with the wild-type or mutant promoter reporter vectors and pcDH1-Smad3 to evaluate the luciferase activity 48 h later. The transfection experiment was carried out in 24-well plates, following the instructions for Lipofectamine 2000. PGL-TK (40 ng) was transfected for each well as the internal reference for luciferase assay. The relative luciferase activities (ratios of firefly and renilla luciferase activity) of lysates were measured by dual luciferase reporter assay system (Promega).
ChIP-PCR
ChIP assay was performed with EZ ChIP KIT (Millipore, MI, USA) following manufacturer’s instructions. Formaldehyde (1%) was used for DNA and protein cross-linking. Treated cells were collected and lysed with RIPA buffer containing a protease inhibitor cocktail and RNase inhibitor. Then, the cell extracts were subjected to precipitation with control IgG or antibody against Smad3 (Abcam, USA) and subsequent protein A/G-conjugated magnetic beads. Lysates with no antibody was used as the negative control. The extracted DNA as a template was used for PCR analysis to demonstrate the presence of the binding targets in this study. The DNA extracted from the unprecipitated cell extracts served as the input. The primers for promoter regions of the VEGF-C (forward: 5′-AGCATTTCCCGACCAAAATG-3′ and reverse: 5′-GGCCCGGAGAGGTGCCCAG-3′) and miR-128-3p (forward: 5′-TTCAGTTGGACTCATTTGC-3′ and reverse: 5′-TTAAGAGATAATAAGATGG-3′) were listed.
Cell Function Experiments
LECs infected by lentiviruses were divided into five groups: (1) Ctrl group (LECs without infection); (2) Lv-NC group (negative control); (3) Lv-Smad4 group (Smad4 overexpression by pcDH1-Smad4); (4) Lv-shASLNC07322 group (ASLNC07322 silencing by pSIH1-shRNA-ASLNC07322); and (5) Lv-Smad4+shASLNC07322 group (LECs infection with pcDH1-Smad4 and pSIH1-shRNA-ASLNC07322). The function experiments were carried out 72 h after infection.
Cellular Proliferation Assay
LECs were infected with recombinant lentiviruses for 72 h, trypsinized, and seeded into 96-well plates at a density of 1 × 104 cells per well. The cells were cultured under normal conditions and cell viability was examined using Cell Counting Kit-8 (CCK-8) at 24, 48, and 72 h. Briefly, 10 μL CCK-8 solution was added, and the cells then cultured under normal conditions for an additional 4 h before measurement of absorbance at 450 nm.
In Vitro Tube Formation
Tube formation assay: 96-well plates and tips were incubated at −20°C for 30 m and Matrigel (BD) was transferred onto ice. Matrigel (10 μL) was added to each well with the cool tip and distributed evenly by shaking the plate. The plate was placed on ice for 2 min and then incubated in a cell culture incubator for 30 min. Cell suspension was made by trypsinization and adjusted to 1 × 105 cells/mL after live cell counting. Cells were added into the pre-incubated plate at 100 μL/well, and incubated under normal conditions. Images were acquired on an inverted fluorescence microscopic 6 h later. Then the enclosed networks of complete tubes from randomly chosen fields were counted and averaged. Each group consisted of three or five Matrigels.
Detection of Apoptosis
72 h after viral infection, cells were seeded in 6-well plates at 1 × 105 cells per well in M201 medium and were cultured for 48 h. The cells were collected and measured for apoptosis using flow cytometry (FACS Calibur, BD) after treatment of Annexin V: FITC Apoptosis Detection Kit II (Cat: 556570, BD). Cells were made into suspensions by trypsinization and washed with dPBS and suspended in 500 μL binding buffer and added with 5 μL Annexin V-FITC in dark for 10 m. Cells were then stained with 5 μL propidium iodide for 5 m. Apoptosis was analyzed on BD-FACS Calibur using FITC (FL1) channel and PI (FL2) channel at an excitation wavelength at 488 nm.
Real-Time PCR
Total RNA was isolated with Trizol Reagent according to the manufacturer’s instruction and reversely transcribed into cDNA using M-MLV Reverse Transcriptase and oligo (dT) 18 primer (Takara, Dalian, China). The following specific primers were used in quantitative PCR of human ASLNC07322 and β-actin: ASLNC07322: 5′-TTTGGGAACGGGACCAGGCTC-3′ and 5′-AAGGGGTGACCCTGACCCTGACCTCCGTT-3′; β-actin: 5′-CCTGTACGCCAACACAGTGC-3′ and 5′-ATACTCCTGCTTGCTGATCC-3′. The lengths of amplified products were 135 bp and 211 bp, respectively. Real-time PCR was performed using SYBR Premix Ex Taq kit and TP800 System (Takara). cDNA from 200 ng total RNA was used as the template. The PCR reactions was carried out under the following conditions: 40 cycles of denaturation at 95°C for 10 s, annealing at 60°C for 20 s and extension at 72°C for 20 s. The mRNA levels of twist1 were normalized using the delta-delta Ct (ΔΔCt) method, to the expression of an endogenous housekeeping gene, β-actin. The specific primers for miR-128-3p detection, U6 small nuclear RNA (snRNA) (Genbank: NM_001101.3): 5′-TACCTTGCGAAGTGCTTAAAC-3′, and miR-128-3p: 5′- GTCGTATCCAGTGCGTGTCGTGGAGTCGGCAATTGCACTGGATACGAAAAGAG-3′ were used for cDNA preparation. The following primers were used for quantification of human U6 snRNA and miR-128-3p, U6 snRNA: 5′-GTGCTCGCTTCGGCAGCACAT-3′ and 5′-TACCTTGCGAAGTGCTTAAAC-3′, which produced a segment of 112 bp; miR-128-3p: 5′-GCCGGCGCCCGAGCTCTGGCTC-3′ and 5′-TCACAGTGAACCGGTCTCTTT-3′, which produced a segment of 73 bp.
Detection of Protein Contents
The total protein was extracted from the cells using M-PER mammalian protein extraction reagent (Pierce, IL, USA) or from tissues using T-PER tissue protein extraction reagent (Pierce). Equal amounts of protein (15 μg per lane) estimated by a bicinchoninic acid (BCA) protein assay kit (Pierce) were loaded onto (11%) SDS-PAGE gels and transferred onto nitrocellulose membranes. The blots were probed with a monoclonal antibody against human Smad4 (1:400), Smad3 (1:300), p-Smad3 (1:200), VEGF-C (1:400), and β-actin (1:1,000) (Santa Cruz, USA), followed the secondary horseradish peroxidase (HRP)-conjugated anti-mouse antibody (Santa Cruz, USA). After washing, the bands were detected by chemiluminescence and imaged with X-ray films. β-actin was used as an endogenous reference for normalization.
Animal Xenografts
Nude mice were purchased from Beijing Vital River Laboratory Animal Technology, and the implantation experiment was performed in this study. All the protocols were previously approved by the Experiment Animal Ethics Committee of Harbin Medical University. HCT-116 (1 × 105) were suspended in 200 μL DMEM (10% FBS), and injected subcutaneously into the flank regions of 50 female athymic nude mice. Three weeks after inoculation, visible subcutaneous tumors were detected, and the tumors were measured approximately 3 mm. All animals were randomly divided into 5 groups (10 mice per group): control group, NC group, Smad4 overexpression group, the ASLNC07322 silencing group, and ASLNC07322 silencing combined Smad4 overexpression group. For the intervention groups, each animal received 50 μL recombinant lentivirus (1 × 108 IFU) twice a week (on Monday and Thursday) since the second week for 4 weeks, while the control group received the same volume of saline instead. Tumor diameter was measured weekly since the second week, and the data were used to plot the tumor growth curves. The formula for calculating the tumor volume was: V = 0.5 × ab2, where a and b are the long and short diameters of the tumor, respectively. After 5 weeks of viral injection, the animals were executed and vitreous tumors were removed. The density of new lymphatic vessels was detected using LECs specific marker LYVE-1 by immunofluorescence. The relative contents of miR-128-3p and ASLC07322 were detected by real-time PCR. The expression of Smad4, VEGF-C, and phosphorylation of Smad3 were detected by western blotting.
Statistical Analysis
The data are shown as the mean ± SD of three independent experiments. All statistical data were analyzed using the SPSS GradPack, version 20.0, statistical software (IBM, Armonk, NY, USA) and GraphPad Prism 7.0 (GraphPad Software, La Jolla, CA, USA). Comparisons between groups were analyzed using two-tailed Student’s t test or one-way ANOVA with post hoc Tukey’s test. All differences were considered to be statistically significant at ** p < 0.05.
Author Contributions
Xuemei Li designed and conducted the experiments, as well as processed the experimental data and drafted the manuscript. X. Lv Z.L., C.L., and Xinlei Li conducted the experiments. J.X. and B.L. carried out data analyses. H.Y. and Y.Z. were involved in the designing study and drafting of this manuscript.
Conflicts of Interest
The authors declare no competing interests.
Acknowledgments
This work was supported by the Fundamental Research Funds for the Provincial Universities and Heilongjiang Postdoctoral Scientific Research Developmental Fund.
Footnotes
Supplemental Information can be found online at https://doi.org/10.1016/j.omtn.2019.10.012.
Contributor Information
Huike Yang, Email: huikeyang@aliyun.com.
Yafang Zhang, Email: yafangzhang2008@aliyun.com.
Supplemental Information
References
- 1.Krajewska J.B., Fichna J., Mosińska P. One step ahead: miRNA-34 in colon cancer-future diagnostic and therapeutic tool? Crit. Rev. Oncol. Hematol. 2018;132:1–8. doi: 10.1016/j.critrevonc.2018.09.006. [DOI] [PubMed] [Google Scholar]
- 2.Roskoski R., Jr. Vascular endothelial growth factor (VEGF) and VEGF receptor inhibitors in the treatment of renal cell carcinomas. Pharmacol. Res. 2017;120:116–132. doi: 10.1016/j.phrs.2017.03.010. [DOI] [PubMed] [Google Scholar]
- 3.Yang W.H., Chang A.C., Wang S.W., Wang S.J., Chang Y.S., Chang T.M., Hsu S.K., Fong Y.C., Tang C.H. Leptin promotes VEGF-C production and induces lymphangiogenesis by suppressing miR-27b in human chondrosarcoma cells. Sci. Rep. 2016;6:28647. doi: 10.1038/srep28647. [DOI] [PMC free article] [PubMed] [Google Scholar]
- 4.Qin T., Huang D., Liu Z., Zhang X., Jia Y., Xian C.J., Li K. Tumor necrosis factor superfamily 15 promotes lymphatic metastasis via upregulation of vascular endothelial growth factor-C in a mouse model of lung cancer. Cancer Sci. 2018;109:2469–2478. doi: 10.1111/cas.13665. [DOI] [PMC free article] [PubMed] [Google Scholar]
- 5.Cheng Y., Jiang S., Yuan J., Liu J., Simoncini T. Vascular endothelial growth factor C promotes cervical cancer cell invasiveness via regulation of microRNA-326/cortactin expression. Gynecol. Endocrinol. 2018;34:853–858. doi: 10.1080/09513590.2018.1458304. [DOI] [PubMed] [Google Scholar]
- 6.Xia H., Shen J., Chen S., Huang H., Xu Y., Ma H. Overexpression of VEGF-C correlates with a poor prognosis in esophageal cancer patients. Cancer Biomark. 2016;17:165–170. doi: 10.3233/CBM-160627. [DOI] [PMC free article] [PubMed] [Google Scholar]
- 7.Thiagalingam S., Lengauer C., Leach F.S., Schutte M., Hahn S.A., Overhauser J., Willson J.K., Markowitz S., Hamilton S.R., Kern S.E. Evaluation of candidate tumour suppressor genes on chromosome 18 in colorectal cancers. Nat. Genet. 1996;13:343–346. doi: 10.1038/ng0796-343. [DOI] [PubMed] [Google Scholar]
- 8.Singh P., Wig J.D., Srinivasan R. The Smad family and its role in pancreatic cancer. Indian J. Cancer. 2011;48:351–360. doi: 10.4103/0019-509X.84939. [DOI] [PubMed] [Google Scholar]
- 9.Zhang B., Halder S.K., Kashikar N.D., Cho Y.J., Datta A., Gorden D.L., Datta P.K. Antimetastatic role of Smad4 signaling in colorectal cancer. Gastroenterology. 2010;138:969–980. doi: 10.1053/j.gastro.2009.11.004. e961–963. [DOI] [PMC free article] [PubMed] [Google Scholar]
- 10.Cheng D., Zhao S., Tang H., Zhang D., Sun H., Yu F., Jiang W., Yue B., Wang J., Zhang M. MicroRNA-20a-5p promotes colorectal cancer invasion and metastasis by downregulating Smad4. Oncotarget. 2016;7:45199–45213. doi: 10.18632/oncotarget.9900. [DOI] [PMC free article] [PubMed] [Google Scholar] [Retracted]
- 11.Li X., Liu B., Xiao J., Yuan Y., Ma J., Zhang Y. Roles of VEGF-C and Smad4 in the lymphangiogenesis, lymphatic metastasis, and prognosis in colon cancer. J. Gastrointest. Surg. 2011;15:2001–2010. doi: 10.1007/s11605-011-1627-2. [DOI] [PubMed] [Google Scholar]
- 12.Liu Y., Sheng J., Dai D., Liu T., Qi F. Smad4 acts as tumor suppressor by antagonizing lymphangiogenesis in colorectal cancer. Pathol. Res. Pract. 2015;211:286–292. doi: 10.1016/j.prp.2014.09.008. [DOI] [PubMed] [Google Scholar]
- 13.Zhu C., Cheng D., Qiu X., Zhuang M., Liu Z. Long Noncoding RNA SNHG16 Promotes Cell Proliferation by Sponging MicroRNA-205 and Upregulating ZEB1 Expression in Osteosarcoma. Cell. Physiol. Biochem. 2018;51:429–440. doi: 10.1159/000495239. [DOI] [PubMed] [Google Scholar]
- 14.Han W., Liu J. LncRNA-p21 inhibited the proliferation of osteosarcoma cells via the miR-130b/PTEN/AKT signaling pathway. Biomed. Pharmacother. 2018;97:911–918. doi: 10.1016/j.biopha.2017.11.014. [DOI] [PubMed] [Google Scholar]
- 15.Chang L., Guo R., Yuan Z., Shi H., Zhang D. LncRNA HOTAIR Regulates CCND1 and CCND2 Expression by Sponging miR-206 in Ovarian Cancer. Cell. Physiol. Biochem. 2018;49:1289–1303. doi: 10.1159/000493408. [DOI] [PubMed] [Google Scholar]
- 16.Liu H.T., Xing A.Y., Chen X., Ma R.R., Wang Y.W., Shi D.B., Zhang H., Li P., Chen H.F., Li Y.H., Gao P. MicroRNA-27b, microRNA-101 and microRNA-128 inhibit angiogenesis by down-regulating vascular endothelial growth factor C expression in gastric cancers. Oncotarget. 2015;6:37458–37470. doi: 10.18632/oncotarget.6059. [DOI] [PMC free article] [PubMed] [Google Scholar]
- 17.Hu J., Cheng Y., Li Y., Jin Z., Pan Y., Liu G., Fu S., Zhang Y., Feng K., Feng Y. microRNA-128 plays a critical role in human non-small cell lung cancer tumourigenesis, angiogenesis and lymphangiogenesis by directly targeting vascular endothelial growth factor-C. Eur. J. Cancer. 2014;50:2336–2350. doi: 10.1016/j.ejca.2014.06.005. [DOI] [PubMed] [Google Scholar]
- 18.Prensner J.R., Chinnaiyan A.M. The emergence of lncRNAs in cancer biology. Cancer Discov. 2011;1:391–407. doi: 10.1158/2159-8290.CD-11-0209. [DOI] [PMC free article] [PubMed] [Google Scholar]
- 19.Wang Y., Hou Z., Li D. Long noncoding RNA UCA1 promotes anaplastic thyroid cancer cell proliferation via miR-135a-mediated c-myc activation. Mol. Med. Rep. 2018;18:3068–3076. doi: 10.3892/mmr.2018.9276. [DOI] [PubMed] [Google Scholar]
- 20.Zuo Y., Li Y., Zhou Z., Ma M., Fu K. Long non-coding RNA MALAT1 promotes proliferation and invasion via targeting miR-129-5p in triple-negative breast cancer. Biomed. Pharmacother. 2017;95:922–928. doi: 10.1016/j.biopha.2017.09.005. [DOI] [PubMed] [Google Scholar]
- 21.Du Z., Fei T., Verhaak R.G., Su Z., Zhang Y., Brown M., Chen Y., Liu X.S. Integrative genomic analyses reveal clinically relevant long noncoding RNAs in human cancer. Nat. Struct. Mol. Biol. 2013;20:908–913. doi: 10.1038/nsmb.2591. [DOI] [PMC free article] [PubMed] [Google Scholar]
- 22.Gutschner T., Hämmerle M., Eissmann M., Hsu J., Kim Y., Hung G., Revenko A., Arun G., Stentrup M., Gross M. The noncoding RNA MALAT1 is a critical regulator of the metastasis phenotype of lung cancer cells. Cancer Res. 2013;73:1180–1189. doi: 10.1158/0008-5472.CAN-12-2850. [DOI] [PMC free article] [PubMed] [Google Scholar]
- 23.Cai X., Cullen B.R. The imprinted H19 noncoding RNA is a primary microRNA precursor. RNA. 2007;13:313–316. doi: 10.1261/rna.351707. [DOI] [PMC free article] [PubMed] [Google Scholar]
- 24.Quan Y., Zhang Y., Lin W., Shen Z., Wu S., Zhu C., Wang X. Knockdown of long non-coding RNA MAP3K20 antisense RNA 1 inhibits gastric cancer growth through epigenetically regulating miR-375. Biochem. Biophys. Res. Commun. 2018;497:527–534. doi: 10.1016/j.bbrc.2018.02.072. [DOI] [PubMed] [Google Scholar]
- 25.Miller K.D., Siegel R.L., Lin C.C., Mariotto A.B., Kramer J.L., Rowland J.H., Stein K.D., Alteri R., Jemal A. Cancer treatment and survivorship statistics, 2016. CA Cancer J. Clin. 2016;66:271–289. doi: 10.3322/caac.21349. [DOI] [PubMed] [Google Scholar]
- 26.Tacconi C., Correale C., Gandelli A., Spinelli A., Dejana E., D’Alessio S., Danese S. Vascular endothelial growth factor C disrupts the endothelial lymphatic barrier to promote colorectal cancer invasion. Gastroenterology. 2015;148:1438–1451. doi: 10.1053/j.gastro.2015.03.005. e1438. [DOI] [PubMed] [Google Scholar]
- 27.Li X., Li X., Lv X., Xiao J., Liu B., Zhang Y. Smad4 Inhibits VEGF-A and VEGF-C Expressions via Enhancing Smad3 Phosphorylation in Colon Cancer. Anat. Rec. (Hoboken) 2017;300:1560–1569. doi: 10.1002/ar.23610. [DOI] [PubMed] [Google Scholar]
- 28.Feng X., Luo Q., Zhang H., Wang H., Chen W., Meng G., Chen F. The role of NLRP3 inflammasome in 5-fluorouracil resistance of oral squamous cell carcinoma. J. Exp. Clin. Cancer Res. 2017;36:81. doi: 10.1186/s13046-017-0553-x. [DOI] [PMC free article] [PubMed] [Google Scholar]
Associated Data
This section collects any data citations, data availability statements, or supplementary materials included in this article.






