Abstract
Organ transplant guidelines in many settings recommend that people with potential hepatitis C virus (HCV) exposure or infection are deemed ineligible to donate. The recent availability of highly-effective treatments for HCV means that this may no longer be necessary. We used a mathematical model to estimate the expected difference in healthcare costs, difference in disability-adjusted life years (DALYs) and cost-effectiveness of removing HCV restrictions for lung and kidney donations in Australia. Our model suggests that allowing organ donations from people who inject drugs, people with a history of incarceration and people who are HCV antibody-positive could lead to an estimated 10% increase in organ supply, population-level improvements in health (reduction in DALYs), and on average save AU$2,399 (95%CI AU$1,155-3,352) and AU$2,611 (95%CI AU$1,835-3,869) per person requiring a lung and kidney transplant respectively. These findings are likely to hold for international settings, since this policy change remained cost saving with positive health gains regardless of HCV prevalence, HCV treatment cost and waiting list survival probabilities. This study suggests that guidelines on organ donation should be revisited in light of recent changes to clinical outcomes for people with HCV.
Subject terms: Hepatitis C, Translational research
Introduction
The advent of direct-acting antiviral treatments for hepatitis C virus (HCV) has the potential to significantly reduce HCV associated morbidity and mortality, transforming HCV from a deadly chronic disease to something that is easily curable in greater than 90% of patients1,2. HCV is transmitted via exposure to infected blood, and in developed countries HCV transmission occurs primarily among people who inject drugs (PWID)3–6, but is also reported through unsafe tattooing practices (in particular in prisons7–9) and through sexual contact among HIV-positive men who have sex with men10–13. As a consequence, people with a lifetime history of injecting drug use or incarceration, as well as people living with HIV, are considered to have been potentially exposed to HCV.
Current Australian organ transplant guidelines are conservative and recommend that people with active HCV infection (HCV nucleic acid test [NAT] positive) should be considered unsuitable to donate organs14. In addition, risk stratification is recommended for potential donors who are at-risk of HCV, with many potential donors being rejected due to past infection (i.e. anyone who is HCV antibody positive) or perceived concerns due to the potential donor being at risk of acquiring HCV. This is a risk-adverse approach, as past or potential exposure to HCV does not necessarily reflect HCV status, and comes from an era when highly-effective HCV treatments were not available and clinical outcomes for people living with HCV were far less optimistic15. Clinical practice has now changed considerably and there is a need to revisit exclusion criteria for HCV based on contemporary information. Increasingly donors with past HCV infection (HCV antibody positive but NAT negative) are being considered for willing and informed recipients, and some centres are piloting lung and kidney donations from those with active infection (HCV NAT positive)16. The likelihood of HCV transmission through transplantation and the associated risks and health costs must be balanced against the lost opportunity of not using organs for transplantation to terminally ill patients.
Organ transplant waiting lists are notoriously long and many people die while waiting to receive a life-saving donation17. This is primarily due to the small proportion of people who die in the specific circumstances under which organ donation is medically feasible (approximately 1% of hospital deaths14). Therefore when these circumstances are met, maximising the supply of organs by minimising exclusion criteria is critical. For example, in Australia 718 kidneys and 375 lungs were transplanted in 201518; however eight people died waiting for kidney transplants, nine people died waiting for lung transplants17, 12,706 people were on dialysis19 and 90 people remained on the waiting list for a lung transplant20. In the same year approximately 10% of potential donors were excluded based on potential exposure to HCV21 (approximately 38 and 72 lung and kidney transplants respectively, based on 2015 donor numbers18), indicating that relaxation of this exclusion criterion could potentially have an immediate impact on the quality of life for those on the waiting list.
The risks of transplanting an organ from a HCV infected source is in causing new HCV in the organ recipient. If HCV were transmitted to a recipient through a transplant, and the recipient failed to clear HCV through treatment, HCV in combination with lifelong transplant-related immunosuppressing medications would accelerate the progression of HCV-related liver disease22,23. Under these circumstances the individual patient may have had better long-term health outcomes had they spent a longer period on the waiting list to avoid an HCV-infected organ.
In order to consider whether removing the current policy, which deems anyone with potential HCV exposure, past HCV infection or current HCV infection (PWID, people with a history of incarceration and anyone who is HCV antibody positive, regardless of HCV NAT status—henceforth people with “potential HCV infection”) unsuitable to donate, there is a need to weigh the potential gains from increased organ supply (leading to reduced deaths on the waiting list and less time spent in a state of poor quality of life) against the potential negative losses (accelerated liver disease and mortality risks for those who become HCV-infected following an organ donation and fail to respond to HCV antiviral treatment). In light of the HCV antivirals’ potential to clear HCV from infected people, this paper uses a mathematical model to determine the cost-effectiveness of removing potential HCV infection as an exclusion criterion for organ donation. We estimate the expected change in average healthcare costs and disability-adjusted life years (DALYs) per person associated with the policy change in Australia, and perform a sensitivity analysis around model inputs to make the results applicable to other international settings.
Methods
A deterministic cohort model was used (Fig. 1), with independent copies and alternate parameters used for people requiring lung and kidney transplants. All parameters, their uncertainty ranges and sources are provided in Table 1. The model was implemented in Matlab 2018b and progressed in weekly time steps (where applicable annual transition probabilities in Table 1 were converted to weekly transition probabilities by inverting the formula pannual = 1 − (1-pweekly)52).
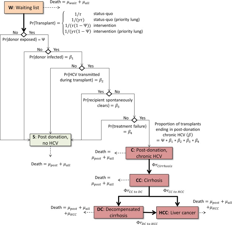
Figure 1.
Model schematic. The model was initiated with a cohort of individuals waiting to receive an organ. People in the model could die while on the waiting list, from complications after receiving a transplant or from age-dependent all-cause mortality. When past or current HCV infection was removed as a donor exclusion criterion, transplant waiting times were decreased and individuals could end up chronically infected post-transplant if: the donor had been exposed, the donor was chronically infected, the infection was transmitted during transplant and the recipient failed to spontaneously clear or respond to prophylactic HCV treatment. People who ended up with a chronic HCV infection post-transplant could develop advanced liver disease, increasing their mortality risks.
Table 1.
Model parameters. Parameters and uncertainty ranges related to the waiting lists, organ donation, HCV transmission, disease progression and mortality.
| Waiting list parameters | Symbol from text and equations | Best estimate | Range | Ref. |
|---|---|---|---|---|
| Age of people on waiting list | λ |
Lung: 55 years Kidney: 52 years |
Lung 5–73 Kidney 1–76 |
Kidney: transplant waiting list31. Lung: private communication. |
| Proportion of potential lung recipients deemed high priority | Whigh | 25% | ±10%a | Expert opinion. |
| Annual probability of death while on waiting list | μwait |
Lung (regular): 2.8% Kidney: 14% |
±10% |
Lung (regular): private communication of waiting list outcomes. Kidney: in 2016 there were 12,706 patients on dialysis and 1,764 deaths17,19. Note there is some uncertainty as only approximately 1/3 of dialysis patients are on the wait list. |
| Increased mortality risk for people on the priority lung waiting list | Γ | 10.7 | ±10% | Based on an annual probability of death while on waiting list of 30% (expert opinion). Therefore 10.7 = 30/2.8 from above. Tested in sensitivity analysis. |
| Average duration on wait list | τ |
Lung (regular): 180 days Lung (priority): 60 days Kidney: 2.4 years |
Lung: 0–3.5 years Kidney: 1.4–4.4 years |
Lung (regular): expert opinion. Lung (priority) and kidney: median and inter-quartile range from waiting lists20,24. |
| Donor parameters | ||||
| Percentage of useable lung donations that can be considered for a high priority patient | 1-γ | 50% | ±10% | Expert opinion. Donor lungs are targeted to the priority group with roughly half being compatible. |
| Percentage of potential donors classified as having potential HCV infection (therefore currently screened out) | Ψ1 |
Lung: 10% Kidney: 10% |
±10% | 21 |
| Post-transplant parameters | ||||
| Annual probability of death post-transplant | μpost |
Lung: 8.9% Kidney: 2.1% |
±10% |
Lung: five-year survival of 62.6%20,25. Calculated by 0.626 = (1-p)5 Kidney: five-year survival 90%. Calculated by 0.90 = (1-p)5 |
| Intervention | ||||
| Percentage of donors with potential HCV infection who would be screened out due to other factors anyway (e.g. smoking) | Ψ2 |
Lung: 31.9% Kidney: 5.6% |
±10% |
Both assumed equivalent to percentage of organs deemed ‘not medically suitable’. |
| HCV transmission | ||||
| Percentage of donors with potential HCV infection who actually have HCV (HCV NAT-positive) | β1 | 6.6% | ±10% | HCV prevalence in ‘high risk behaviour’ organ donors34. Assumed same for lungs and kidneys. |
| Probability of acquiring HCV from a HCV-infected donor organ | β2 | 94% | 86–100% | 35–37. Assumed same for lungs and kidneys. |
| Probability of spontaneously clearing HCV if infected from a transplant | 1-β3 | 0% | 0–29% | 38. Conservative estimate in the setting of immunosupression. |
| HCV cure rate post-transplant | 1-β4 | 95% | ±10% | 39,40. |
| HCV parameters | ||||
| Relative increase in liver disease progression post-transplant | Φ | 27 times | 6–40 times | OR = 70.1 (95%CI 6.4–770) for fibrosis progression in patents with HCV infection post-transplant compared to HCV before transplant22. Let be the pre and post annual probability of developing cirrhosis. Then and If (see below), then , giving a factor of 27 increase in the rate of progression. |
| Annual probability of developing cirrhosis | rCirrhosis | 2.4% | SD = 0.025 | Combination weight from the annual disease stage progressions: 10.6% F0- > F1; 7.4% F1- > F2; 10.6% F2- > F3; 11.1% F3- > F441,42. |
| Annual probability of developing DC from cirrhosis | rCC to DC | 3.7% | SD = 0.016 | 42 |
| Annual probability of developing HCC from cirrhosis | rCC to HCC | 1.0% | SD = 0.007 | 42 |
| Annual probability of developing HCC from DC | rDC to HCC | 6.8% | SD = 0.015 | 42 |
| Annual probability of death from DC stage | μDC | 13.8% | SD = 0.032 | 42 |
| Annual probability of death from HCC stage | μHCC | 60.5% | SD = 0.033 | 42 |
| Annual probability of death from all-cause mortality (per 1000 person years) | ||||
| 5–20 year olds | μall | 0.010 | Assumed to equal the general Australian population. Values from Victoria life tables26. | |
| 20–24 years old | 0.022 | |||
| 25–29 years old | 0.023 | |||
| 30–34 years old | 0.038 | |||
| 35–44 years old | 0.069 | |||
| 45–54 years old | 0.168 | |||
| 55–64 years old | 0.381 | |||
| 65–74 years old | 0.970 | |||
| 75–84 years old | 3.231 | |||
| 85+ years old | 13.337 | |||
Unless explicitly mentioned, parameters relating to the regular and priority lung transplant lists are taken to be equal. aWhere uncertainty ranges were not available ±10% was assumed.
Status-quo
In the status-quo scenario, people in the model were classified as either on the transplant waiting list (W) or post-donation with no HCV (S) (Fig. 1, with the probability that the donor was potentially exposed set to zero). The model was initiated with a cohort of people aged λ on the waiting list, and each time step a proportion 1/τ were assumed to receive an organ and move to the S compartment (with τ estimated as the median waiting period20,24).
Mortality was also included. Each time step a proportion of people on the waiting list (μwait)17,19 and who had received a transplant (μpost)20,25 were assumed to die from complications, in addition to a proportion of the whole cohort (μall) who were assumed to die from age-dependent all-cause mortality26 (modelled to increase over time as the average age of the cohort increased).
Unlike people on the kidney waiting list who have a more homogeneous mortality risk, there are a subset of people on the lung waiting list who are identified clinically as having a significantly higher mortality risk and are prioritised to receive donor lungs. Therefore, the waiting list in the lung model was stratified by risk, with a subset of patients classified as high priority (Whigh). These high priority patients were modelled to have a higher waiting list mortality (by a factor Γ relative to the low priority group) and shorter waiting time (by a factor γ) due to compatible lungs being preferentially allocated to them.
Policy change scenario
The intervention being considered enabled people with potential HCV infection to donate organs. This was modelled by reducing the organ waiting time and introducing a risk to patients of acquiring chronic HCV post-transplant.
The waiting period τ was scaled by a factor (1-Ψ), where Ψ represents the proportion of potential organs in Australia that are currently ruled out uniquely by these criteria. Ψ was calculated as the proportion of donors that are currently deemed ineligible due to potential HCV infection (Ψ1) multiplied by the proportion who would not be ruled out for other factors, such as smoking (1-Ψ2).
The proportion of transplant recipients who acquired chronic HCV post-transplant (β) was estimated based on: the probability that the donor was among this newly eligible group (Ψ); the probability that the donor had current HCV (HCV NAT-positive) (β1); the probability that the infection was transmitted during transplant (β2); the probability that a newly acquired HCV infection would not spontaneously clear in the organ recipient (β3); and the probability that a chronically infected organ recipient would fail to be cured from HCV treatment (given early to recipients of HCV NAT-positive organs) (β4). That is, β = Ψ* β1 *β2 *β3 *β4.
In the intervention scenario, the model was again initiated with a cohort of people aged λ on the waiting list. Each time step a proportion (1- β)/(τ(1- Ψ)) were assumed to receive an organ and move to the post-donation no HCV (S) compartment, and a proportion β/(τ(1- Ψ)) were assumed to receive an organ and move to the post-donation chronic HCV compartment (C). Each time step a proportion of people with chronic HCV (ΦrCirrhosis) could develop compensated cirrhosis (CC), where rCirrhosis was the disease progression probability obtained from the literature and Φ > 1 was a factor to account for additional disease progression risks among the post-transplant population. Similarly, a proportion of people with CC could develop decompensated cirrhosis (DC) (ΦrCC to DC) or hepatocellular carcinoma (HCC) (ΦrCC to HCC), and a proportion of people with DC could develop HCC (ΦrDC to HCC). Increased mortality risks were included for people with DC and HCC (μDC, μHCC).
Model equations
The model scenarios can be described by the following sets of differential equations, based on the parameters and compartments introduced in the above sections. For the kidney status-quo scenario:
For the kidney intervention scenario:
For the lung status-quo scenario:
For the lung intervention scenario:
Outcomes
The model was run until everyone in the initial cohort had died. Total costs were calculated by multiplying the person-years spent in each compartment by the annual costs associated with each condition, including medications, procedures and healthcare provider costs (Table 2). DALYs were calculated by adding the years lived with disability (by multiplying the person-years spent in each compartment by the associated disutility weightings in Table 2) to the years of life lost due to deaths (by considering the age at death). Costs, years lived with disability and years of life lost were discounted at 3% per annum27.
Table 2.
Health utilities and costs. Parameters and uncertainty ranges for health utilities and costs. Unless explicitly mentioned, parameters relating to the regular and priority lung transplant lists are taken to be equal.
| Health utilities | Best estimate | Range | Ref. |
|---|---|---|---|
| On waiting list |
Lung (regular): 0.5 Lung (priority): 0.25 Kidney: 0.5 |
0.35–0.59 | Similar estimates for kidney43 and lung44. Health utility on priority lung list assumed to be halved. |
| Post-transplant | 0.7 | 0.56–0.74 | Similar estimates for kidney43 and lung44. |
| Chronic HCV + post-transplant | 0.65 | SD = 0.15 | 45–47, assumed same as just HCV. |
| Cirrhosis + post-transplant | 0.55 | SD = 0.24 | 45–47, assumed same as just HCV. |
| Decompensated cirrhosis + post-transplant | 0.45 | SD = 0.14 | 45–47, assumed same as just HCV. |
| Hepatocellular carcinoma + post-transplant | 0.45 | SD = 0.14 | 45–47, assumed same as just HCV. |
| Costsa | |||
| Annual costs on waiting list |
Lung (regular): AU$64,105 Lung (priority): AU$128,210 Kidney: AU$64,105 |
Lung (regular) and kidney: AU$49,137–79,072 Lung (priority): AU$98,274–158,144 |
Kidney: Annual cost of dialysis estimated $49,137 (at home) $79,072 (in centre)48, median value used. Priority list for lung assumed to incur double the costs due to additional time in hospital and intensive care. Costs are from health system perspective (i.e. does not include loss of income for individuals). |
| One-off transplant costs |
Lung: AU$166,520 Kidney: AU$88,161 |
Lungs: ±10% Kidney: AU$81,755–94,566 |
Lung: Includes: Surgery & hospitalisation $122,333; drug costs AU$44,18748,49. These costs have reduced significantly since 2014 (making our estimates of cost-effectiveness conservative); however data is not yet available. Kidney: Median cost from surgery & hospitalisation: $37,568 (17 years and over, no serious complications) and $50,379 (less than 17 years, or with CC). Plus drug costs AU$44,18748,49. |
| Post-transplant annual costs | AU$11,770 | ±10% | Year two onwards costs48. |
| Cost of HCV treatment | AU$1,000 | ±10% | Tested in sensitivity analysis to vary from AU$0 to AU$20,000. Assumed to be given to all patients receiving a HCV NAT-positive organ. |
| Chronic HCV + post-transplant | AU$59,389 | ±10% | AU$44,187 + $15,202, where additional HCV costs are assumed to equal the costs of managing HCV-related cirrhosis in non-transplant patients50–52. |
aAU$1AUD ~ US$0.8.
Uncertainty analysis
A Monte Carlo uncertainty analysis was conducted to account for multivariate parameter uncertainty. Individual parameters were parametrised as uniform probability distributions, with upper and lower bounds defined by their range as estimated in the literature, or +/−10% of their point estimates where this was not available (Tables 1 and 2). Random sampling was used to generate 1000 parameter sets that were used for 1000 independent model runs. Confidence bounds for costs and DALYs were taken as the interquartile range (IQR) of the resulting 1000 outputs.
Additional settings
The cost-effectiveness is likely to vary between countries based on current organ waiting times, HCV prevalence among potentially exposed donors, the probability of death while on the waiting list and the cost of HCV treatment. Therefore, to estimate how the results would translate to other settings, a sensitivity analysis was undertaken to test the impact on cost-effectiveness when: the HCV prevalence among potentially exposed donors ranged from 0% to 30%; the cost of HCV treatment ranged from A$0–20,000; the average waiting time on the donor list ranged from 100–200 days on the priority lung waiting list, and 0.5 to 5 years on the kidney waiting list; and the annual probability of death while waiting to receive an organ ranged from 10–20% for kidneys and 10–50% for lungs.
Results
If a 10% boost in donor numbers were possible by transplanting lungs and kidneys from people with potential HCV infection21, this would represent an additional 38 and 72 potentially life-saving lung and kidney transplants in Australia per year respectively (based on 2015 donor numbers18).
Allowing lung and kidney transplants from donors with potential HCV infection was estimated to be cost saving and to result in modestly improved health outcomes (Fig. 2). On average, per person requiring a lung or kidney transplant the policy change saved AU$2,399 (95%CI AU$1,155–3,352) and AU$2,611 (95%CI AU$1,835–3,869) respectively, and averted 0.0111 (95%CI 0.0077–0.0150) and 0.1501 (95%CI 0.1187–0.1597) DALYs respectively. In all cases of the uncertainty analysis, the expected benefits were positive.
Figure 2.
Cost-effectiveness plane for removing potential HCV infection as an ineligibility criterion for lung and kidney organ donations.
Sensitivity analysis
The policy change to allow donations from individuals with potential HCV infection remained cost saving with positive health gains regardless of HCV prevalence, HCV treatment cost and survival probabilities for people on the waiting lists (Figs. 3 and 4).
Figure 3.
Sensitivity analysis for removing potential HCV infection as an ineligibility criterion for lung transplants. Estimates of the additional costs and DALYs averted per person when parameters are varied from baseline values. (A) proportion of donors with potential HCV infection who have current HCV infection; (B) cost of HCV treatment; (C) average time on waiting list at baseline; (D) annual probability of death while on waiting list.
Figure 4.
Sensitivity analysis for removing potential HCV infection as an ineligibility criterion for kidney transplants. Estimates of the additional costs and DALYs averted per person when parameters are varied from baseline values. (A) proportion of donors with potential HCV infection who have current HCV infection; (B) cost of HCV treatment; (C) average time on waiting list at baseline; (D) annual probability of death while on waiting list.
The lung transplant model was the most sensitive to changes in the probability of death while on the priority waiting list. When the mortality parameter was lower, fewer DALYs were averted but greater costs were saved, since without the additional organs people on the waiting list were living longer and accruing more costs. The kidney transplant model was similarly sensitive to changes in the probability of death while on the waiting list, as well as to the average time spent on the waiting list (where waiting lists are longer the policy change is more cost saving and averts more DALYs). For both models the cost of HCV treatment had minimal impact since it was always small compared to the costs of care and only given to recipients of HCV NAT-positive donors, (estimated at 6.6% of all those extra organs that might be available under this policy change; Table 1). The background HCV prevalence (i.e. probability of a potential HCV infection being a current HCV infection had minimal impact on results. In particular, the case with zero prevalence represents a scenario where only the benefits of the additional organ supply are seen.
Discussion
Using a mathematical model we estimated that the inclusion of donors with potential HCV infection for lung and kidney transplantation would be cost saving and result in better overall health outcomes. Whilst calibrated based on Australian inputs, these findings are likely to hold for international settings with comparable health systems, since this policy change remained cost saving with positive DALYs averted regardless of HCV prevalence, HCV treatment cost, donor organ availability and survival probabilities for people on the waiting lists.
Notably, the estimated population-level health impact was quite modest, since it applied to only the relatively small percentage of additional donors–that is, these averages are weighed down by the fact that most people (around 90%) would be unaffected by the change. Individuals who did receive these additional organs would likely have a marked improvement in health and lifestyle, and there is precedence for transplanting organs that need to be followed by therapy, with prophylaxis protocols already in place for many infections (e.g. cytomegalovirus, Epstein-Barr virus, meningococcal meningitis and syphilis).
Because of the extreme benefit possible for these vulnerable patients, there are ethical issues that need to be considered as part of this policy change; individuals on the waiting list would need to be educated about the specific additional risks that apply to them in order to give fully informed consent. There is much excitement about the highly effective treatments for HCV, and as more case studies become available on the outcomes of HCV-infected donor organs, more accurate information about risks of HCV transmission and mitigation will be available for these patients. Nevertheless, initial findings indicate that even in the case that HCV were transmitted, better individual-level outcomes are likely given HCV remains easy to treat post-transplant16, in particular if the donor organs are targeted to those most in need.
It is not particularly surprising that the outcomes were robust with respect to the cost of HCV treatment and background HCV prevalence. This is because even for places where HCV infection prevalence (as opposed to merely potential HCV infection) is extremely high, it is only likely to impact a minority of donors; for example Egypt has among the worlds’ highest general population HCV prevalence (approximately 10%28,29), but even this represents a minority of donors. Moreover, even for patients who receive an infected organ and fail to spontaneously clear, in places like the US where HCV treatment costs are among the highest globally30, this one-off HCV antiviral cost is comparable to the ongoing annual dialysis costs of AU$65,000 for people on the waiting list.
Transplanting HCV-positive lungs and kidneys may be even more cost saving than we have estimated due to a number of conservative assumptions used. First, we have taken a health system approach to estimating costs that does not account for the loss of economic productivity individuals may experience while on the waiting list, or the financial support they may require if unable to work. Second, we considered independent lung and kidney models; however adding a single potentially exposed HCV-infected patient to the donor pool can provide additional organs or tissue for multiple purposes. Third, for more complex cases requiring multiple organs, once a donor-recipient match is found there are likely to be technical efficiency gains through combined procedures. Fourth, and perhaps most importantly, donor organs are allocated according to need and targeted to those most likely to die without them. Therefore, in practice, any additional organs would be provided in a way that maximises the life and health utility gained. For our lung model, we approximated this by including a higher risk category (since the difference between the higher and lower risk is so stark); however the general random mixing assumptions inherent in compartmental models, even within the high-risk category, mean that the benefits of such targeted interventions are underestimated. For our kidney model we have assumed an average disutility while on the waiting list, when in reality these individuals will gradually deteriorate over time, with additional organs being allocated where the benefits are maximised. These underestimates of cost-effectiveness may be balanced in part by the additional HCV testing costs for donors with potential HCV infection, but these are expected to be trivial compared with the costs associated with the ongoing management of patients on the waiting list.
There are several key limitations to this study. Our parameters come from a number of sources with their own uncertainties that may not reflect perfectly the donor and recipient population. Moreover, we have used population-level averages when there is extreme heterogeneity among people requiring lung and kidney transplants. To attempt to account for this uncertainty and heterogeneity, we performed a Monte Carlo uncertainty analysis to incorporate the possible ranges of parameters into our estimates. This resulted in fairly modest confidence intervals, providing confidence in our estimates. Nevertheless, we emphasize that the potential pairing of HCV-infected organs should be carefully considered by specialists before transplant to minimise adverse outcomes. As HCV treatment pilots among organ recipients are scaled-up in the community, it will become clearer which, if any, characteristics may indicate potential HCV treatment failure, and this should form a part of any decision. Our model has also not accounted for the numerous comorbidities that may be present among organ recipients, and again we urge that caution should continue to be taken in the recipient donor matching process.
Conclusion
In light of recent changes to clinical outcomes for people living with HCV, removing potential HCV infection as an ineligibility criterion for lung and kidney donation would increase the donor pool, be cost saving, and lead to better population-level health outcomes. Guidelines and practice need to be revisited in light of the dramatic change in HCV treatment outcomes, and to determine how to ethically change current practice.
Acknowledgements
The authors gratefully acknowledge the support provided to the Burnet Institute by the Victorian Government Operational Infrastructure Support Program. M.H., A.Y.P. and J.D. are the recipients of Australian National Health and Medical Research Council Fellowships.
Author contributions
N.S., A.Y.P. and J.D. conceived the study. N.S. designed the model and performed the analysis. M.R. performed the literature review. G.S., G.W., D.P. and R.G.W. provided parameter inputs. M.H., A.Y.P. and J.D. critically reviewed the model outcomes. N.S. drafted the manuscript. All authors revised and approved the final manuscript.
Data availability
Data inputs used for the mathematical model are available in Table 1.
Competing interests
No pharmaceutical grants were received in the development of this study. N.S. receives investigator-initiated research funding from Gilead Sciences. A.Y.P. has received investigator-initiated research funding from MSD. J.D., M.H. and the Burnet Institute receive investigator-initiated research funding from Gilead Sciences, AbbVie, Merck and BMS. J.D. and his institution receive honoraria from AbbVie, Merck and Gilead.
Footnotes
Publisher’s note Springer Nature remains neutral with regard to jurisdictional claims in published maps and institutional affiliations.
References
- 1.Lawitz E, et al. Sofosbuvir and ledipasvir fixed-dose combination with and without ribavirin in treatment-naive and previously treated patients with genotype 1 hepatitis C virus infection (LONESTAR): an open-label, randomised, phase 2 trial. The Lancet. 2014;383:515–523. doi: 10.1016/S0140-6736(13)62121-2. [DOI] [PubMed] [Google Scholar]
- 2.Poordad F, et al. Boceprevir for untreated chronic HCV genotype 1 infection. New England Journal of Medicine. 2011;364:1195–1206. doi: 10.1056/NEJMoa1010494. [DOI] [PMC free article] [PubMed] [Google Scholar]
- 3.The Kirby Institute. HIV, viral hepatitis and sexually transmissible infections in Australia Annual Surveillance Report 2014 HIV Supplement. The University of New South Wales, Sydney NSW 2052 (2014).
- 4.Shepard CW, Finelli L, Alter MJ. Global epidemiology of hepatitis C virus infection. The Lancet Infectious Diseases. 2005;5:558–567. doi: 10.1016/S1473-3099(05)70216-4. [DOI] [PubMed] [Google Scholar]
- 5.Hajarizadeh B, Grebely J, Dore GJ. Epidemiology and natural history of HCV infection. Nature Reviews Gastroenterology and Hepatology. 2013;10:553–562. doi: 10.1038/nrgastro.2013.107. [DOI] [PubMed] [Google Scholar]
- 6.Nelson PK, et al. Global epidemiology of hepatitis B and hepatitis C in people who inject drugs: results of systematic reviews. The Lancet. 2011;378:571–583. doi: 10.1016/S0140-6736(11)61097-0. [DOI] [PMC free article] [PubMed] [Google Scholar]
- 7.Crofts N, et al. Spread of bloodborne viruses among Australian prison entrants. BMJ. 1995;310:285–288. doi: 10.1136/bmj.310.6975.285. [DOI] [PMC free article] [PubMed] [Google Scholar]
- 8.Werb D, et al. HIV risks associated with incarceration among injection drug users: implications for prison-based public health strategies. Journal of Public Health. 2008;30:126–132. doi: 10.1093/pubmed/fdn021. [DOI] [PubMed] [Google Scholar]
- 9.Hellard M, Aitken C. HIV in prison: what are the risks and what can be done? Sexual Health. 2004;1:107–113. doi: 10.1071/SH03018. [DOI] [PubMed] [Google Scholar]
- 10.Dienstag JL. Sexual and perinatal transmission of hepatitis C. Hepatology. 1997;26:66S–70S. doi: 10.1002/hep.510260712. [DOI] [PubMed] [Google Scholar]
- 11.Terrault NA. Sexual activity as a risk factor for hepatitis C. Hepatology. 2002;36:S99–S105. doi: 10.1053/jhep.2002.36797. [DOI] [PubMed] [Google Scholar]
- 12.Mahony AA, et al. Beyond injecting drug use: investigation of a Victorian cluster of hepatitis C among HIV-infected men who have sex with men. Medical Journal of Australia. 2013;198:210–214. doi: 10.5694/mja12.10556. [DOI] [PubMed] [Google Scholar]
- 13.Matthews GV, et al. Patterns and Characteristics of Hepatitis C Transmission Clusters among HIV-Positive and HIV-Negative Individuals in the Australian Trial in Acute Hepatitis C. Clinical Infectious Diseases. 2011;52:803–811. doi: 10.1093/cid/ciq200. [DOI] [PMC free article] [PubMed] [Google Scholar]
- 14.The Transplantation Society of Australia and New Zealand. Clinical Guidelines for Organ Transplantation from Deceased Donors. Version 1.0 – April 2016. Accessed 1 February 2018 from: http://www.donatelife.gov.au/.
- 15.Manns MP, Wedemeyer H, Cornberg M. Treating viral hepatitis C: efficacy, side effects, and complications. Gut. 2006;55:1350–1359. doi: 10.1136/gut.2005.076646. [DOI] [PMC free article] [PubMed] [Google Scholar]
- 16.Goldberg, D. S. et al. Trial of transplantation of HCV-infected kidneys into uninfected recipients. 376, 2394–2395 (2017). [DOI] [PubMed]
- 17.Australia & New Zealand Organ Donation (ANZOD) Registry. 2016 Annual Report: Chapter 12 Australian Waiting List Data. Accessed 1 February 2018 http://www.anzdata.org.au/.
- 18.Australian Government Organ and Tissue Authority. Australian donation and transplantation activity report 2015. Accessed 1 February 2018 from: http://www.donatelife.gov.au/.
- 19.Australia & New Zealand Dialysis & Transplant Registry 2017. Accessed 1 February 2018 from: http://www.anzdata.org.au/.
- 20.Australia and New Zealand Cardiothoracic Organ Transplant Registry (ANZCOTR). Twentieth Annual Report 1984–2015. Accessed 1 February 2018 from: http://www.anzcotr.org.au/.
- 21.Waller K et al. Donor referrals at increased risk for blood borne viruses in New South Wales, 2010–2015. Conference Abstract, TSANZ ASM (2016).
- 22.Delladetsima I, et al. Time of acquisition of HCV infection in renal transplant recipients: a major prognostic factor for disease progression. Clinical Transplantation. 2013;27:72–79. doi: 10.1111/ctr.12012. [DOI] [PubMed] [Google Scholar]
- 23.Fabrizi F, Martin P, Dixit V, Messa P. Meta-analysis of observational studies: hepatitis C and survival after renal transplant. Journal of Viral Hepatitis. 2014;21:314–324. doi: 10.1111/jvh.12148. [DOI] [PubMed] [Google Scholar]
- 24.Australia & New Zealand Dialysis & Transplant Registry (ANZDATA). ANZDATA Registry 39th Annual Report: Chapter 7 Australian Waiting List. Accessed 1 February 2018 from: https://www.anzdata.org.au/ (2016).
- 25.Australia & New Zealand Dialysis & Transplant Registry (ANZDATA). ANZDATA Registry 39th Annual Report: Chapter 8 Transplantation. Accessed 1 February 2018 from: https://www.anzdata.org.au/ (2016).
- 26.Australian Bureau of Statistics (ABS). http://www.abs.gov.au/.
- 27.World Health Organization. Disability weights, discounting and age weighting of DALYs. Accessed 1 February 2018 from: http://www.who.int/healthinfo/global_burden_disease/daly_disability_weight/en/ (2016).
- 28.Egypt Ministry of Health, El-Zanaty and Associates & Macro International. Egypt Demographic and Health Survey 2008. Cairo, Egypt. Accessed 1 February 2018 from: http://www.measuredhs.com/pubs/pdf/FR220/FR220.pdf.
- 29.Sievert W, et al. A systematic review of hepatitis C virus epidemiology in Asia, Australia and Egypt. Liver International. 2011;31:61–80. doi: 10.1111/j.1478-3231.2011.02540.x. [DOI] [PubMed] [Google Scholar]
- 30.Hepatitis C Online. HCV medications. Accessed 1 February 2018 from: http://www.hepatitisc.uw.edu/ (2015).
- 31.Transplantation Society of Australia and New Zealand (TSANZ). Organ transplantation from deceased donors: Eligibility criteria and allocation protocols background review. Accessed 1 February 2018 from: https://www.tsanz.com.au/ (2014).
- 32.Australia & New Zealand Organ Donation (ANZOD) Registry. 2016 Annual Report: Chapter 5 Kidney Donation in Australia and New Zealand. Accessed 1 February 2018 from: https://www.anzdata.org.au/.
- 33.Australia & New Zealand Organ Donation (ANZOD) Registry. 2016 Annual Report: Chapter 8 Lung Donation in Australia and New Zealand. Accessed 1 February 2018 from: https://www.anzdata.org.au/.
- 34.Le Page AK, Robertson P, Rawlinson WD. Discordant hepatitis C serological testing in Australia and the implications for organ transplant programs. Journal of Clinical Virology. 2013;57:19–23. doi: 10.1016/j.jcv.2012.12.019. [DOI] [PubMed] [Google Scholar]
- 35.Pereira BJG, et al. Prevalence of Hepatitis C Virus RNA in Organ Donors Positive for Hepatitis C Antibody and in the Recipients of Their Organs. New England Journal of Medicine. 1992;327:910–915. doi: 10.1056/NEJM199209243271302. [DOI] [PubMed] [Google Scholar]
- 36.Pereira BG, Wright T, Schmid C, Levey A. The New England Organ Bank Hepatitis, C. S. G. A controlled study of hepatitis C transmission by organ transplantation. The Lancet. 1995;345:484–487. doi: 10.1016/S0140-6736(95)90583-9. [DOI] [PubMed] [Google Scholar]
- 37.Wreghitt TG, et al. Transmission of hepatitis C virus by organ transplantation in the United Kingdom. Journal of Hepatology. 1994;20:768–772. doi: 10.1016/S0168-8278(05)80148-5. [DOI] [PubMed] [Google Scholar]
- 38.Micallef JM, Kaldor JM, Dore GJ. Spontaneous viral clearance following acute hepatitis C infection: a systematic review of longitudinal studies. Journal of Viral Hepatitis. 2006;13:34–41. doi: 10.1111/j.1365-2893.2005.00651.x. [DOI] [PubMed] [Google Scholar]
- 39.Gutierrez JA, et al. Sofosbuvir and simeprevir for treatment of hepatitis C virus infection in liver transplant recipients. Liver Transplantation. 2015;21:823–830. doi: 10.1002/lt.24126. [DOI] [PMC free article] [PubMed] [Google Scholar]
- 40.Poordad F, et al. Daclatasvir with sofosbuvir and ribavirin for hepatitis C virus infection with advanced cirrhosis or post‐liver transplantation recurrence. Hepatology. 2016;63:1493–1505. doi: 10.1002/hep.28446. [DOI] [PMC free article] [PubMed] [Google Scholar]
- 41.Thein HH, Yi Q, Dore GJ, Krahn MD. Estimation of stage-specific fibrosis progression rates in chronic hepatitis C virus infection: a meta-analysis and meta‐regression. Hepatology. 2008;48:418–431. doi: 10.1002/hep.22375. [DOI] [PubMed] [Google Scholar]
- 42.National Centre in HIV Epidemiology and Clinical Research. Epidemiological and economic impact of potential increased hepatitis C treatment uptake in Australia. National Centre in HIV Epidemiology and Clinical Research, The University of New South Wales, Sydney, NSW (2010).
- 43.Wyld M, Morton RL, Hayen A, Howard K, Webster AC. A Systematic Review and Meta-Analysis of Utility-Based Quality of Life in Chronic Kidney Disease Treatments. PLOS Medicine. 2012;9:e1001307. doi: 10.1371/journal.pmed.1001307. [DOI] [PMC free article] [PubMed] [Google Scholar]
- 44.Santana M-J, et al. The construct validity of the health utilities index mark 3 in assessing health status in lung transplantation. Health and Quality of Life Outcomes. 2010;8:110. doi: 10.1186/1477-7525-8-110. [DOI] [PMC free article] [PubMed] [Google Scholar]
- 45.Grieve R, et al. Cost effectiveness of interferon α or peginterferon α with ribavirin for histologically mild chronic hepatitis C. Gut. 2006;55:1332–1338. doi: 10.1136/gut.2005.064774. [DOI] [PMC free article] [PubMed] [Google Scholar]
- 46.Shepherd, J. et al. Interferon alfa (pegylated and non-pegylated) and ribavirin for the treatment of mild chronic hepatitis C: a systematic review and economic evaluation. Health Technology Assessment11 (2007). [DOI] [PubMed]
- 47.Wright, M., Grieve, R., Roberts, J., Main, J. & Thomas, H. Health benefits of antiviral therapy for mild chronic hepatitis C: randomised control trial and economic evaluation. Health10 (2006). [DOI] [PubMed]
- 48.Kidney Health Australia. The economic impact of end-stage kidney disease in Australia: Projections to 2010. Accessed 1 February 2018 from: http://kidney.org.au/ (2010).
- 49.Independent Hospital Pricing Authority (IHPA). Australian Public Hospital Cost Report 2013-2014 Round 18. Accessed 1 February 2018 from: https://www.ihpa.gov.au/ (2015).
- 50.Scott N, et al. Reaching hepatitis C virus elimination targets requires health system interventions to enhance the care cascade. International Journal of Drug Policy. 2017;47:107–116. doi: 10.1016/j.drugpo.2017.07.006. [DOI] [PubMed] [Google Scholar]
- 51.Scott N, Iser D, Thompson A, Doyle J, Hellard M. Cost-effectiveness of treating chronic hepatitis C virus with direct-acting antivirals in people who inject drugs in Australia. Journal of Gastroenterology and Hepatology. 2016;31:872–882. doi: 10.1111/jgh.13223. [DOI] [PubMed] [Google Scholar]
- 52.Scott N, McBryde ES, Thompson A, Doyle JS, Hellard ME. Treatment scale-up to achieve global HCV incidence and mortality elimination targets: a cost-effectiveness model. Gut. 2017;66:1507–1515. doi: 10.1136/gutjnl-2016-311504. [DOI] [PubMed] [Google Scholar]
Associated Data
This section collects any data citations, data availability statements, or supplementary materials included in this article.
Data Availability Statement
Data inputs used for the mathematical model are available in Table 1.




