Abstract
Background
Liver cancer stem cells (CSCs) are critical determinants of HCC relapse and therapeutic resistance, but the mechanisms underlying the maintenance of CSCs are poorly understood. We aimed to explore the role of tumor repressor Zinc-fingers and homeoboxes 2 (ZHX2) in liver CSCs.
Methods
CD133+ or EPCAM+ stem-like liver cancer cells were sorted from tumor tissues of HCC patients and HCC cell lines by flow cytometry. In addition, sorafenib-resistant cells, tumor-sphere forming cells and side population (SP) cells were respectively cultured and isolated as hepatic CSCs. The tumor-initiating and chemoresistance properties of ZHX2-overexpressing and ZHX2-knockdown cells were analyzed in vivo and in vitro. Microarray, luciferase reporter assay, chromatin immunoprecipitation (ChIP) and ChIP-on-chip analyses were performed to explore ZHX2 target genes. The expression of ZHX2 and its target gene were determined by quantitative RT-PCR, western blot, immunofluorescence and immunohistochemical staining in hepatoma cells and tumor and adjacent tissues from HCC patients.
Results
ZHX2 expression was significantly reduced in liver CSCs from different origins. ZHX2 deficiency led to enhanced liver tumor progression and expansion of CSC populations in vitro and in vivo. Re-expression of ZHX2 restricted capabilities of hepatic CSCs in supporting tumor initiation, self-renewal and sorafenib-resistance. Mechanically, ZHX2 suppressed liver CSCs via inhibiting KDM2A-mediated demethylation of histone H3 lysine 36 (H3K36) at the promoter regions of stemness-associated transcription factors, such as NANOG, SOX4 and OCT4. Moreover, patients with lower expression of ZHX2 and higher expression of KDM2A in tumor tissues showed significantly poorer survival.
Conclusion
ZHX2 counteracts stem cell traits through transcriptionally repressing KDM2A in HCC. Our data will aid in a better understanding of molecular mechanisms underlying HCC relapse and drug resistance.
Keywords: ZHX2, Tumor suppressor, Epigenetics, Cancer stem cells, Oncotherapy
Research in context.
Evidence before this study
Liver cancer stem cells play critical roles in the treatment of hepatocellular carcinoma, but its regulatory mechanisms need to be further investigated. ZHX2 acts as a tumor suppressor in most cancer diseases and has been found to be down-regulated in breast cancer stem cells. However, the role of ZHX2 in liver cancer stem cells is still unclear.
Added value of this study
In this study, we demonstrated the significantly decreased expression of ZHX2 in liver CSCs. Enforced ZHX2 expression reduced the proportion and suppressed the characteristics of liver CSCs, such as chemotherapeutic drug sensitivity and self-renewal ability. Further studies showed that lysine demethylase 2A (KDM2A) was a direct target gene of ZHX2, and played a significant role in promoting stemness property of liver CSCs. ZHX2 suppressed liver CSCs via inhibiting KDM2A-mediated demethylation of histone H3 lysine 36 (H3K36) at the promoter regions of stemness-associated transcription factors.
Implications of all the available evidence
Our findings demonstrate that HCC patients with low-ZHX2 and high-KDM2A show significantly poorer survival, which suggests them as promising potential prognostic markers. Also, we, for the first time report the ZHX2-KDM2A-stemness TFs axis, which will aid in better understanding the regulatory mechanisms of liver CSCs.
Alt-text: Unlabelled box
1. Introduction
Hepatocellular carcinoma (HCC) is one of the most prevalent cancers with extremely poor prognosis and high lethality. In the last several decades, the 5-year survival rate has modestly improved and the recurrence rate is approximately 80% in advanced HCC cases [1]. Although several new drugs such as lenvatinib showed positive results in Phase III clinical trials, sorafenib remains the standard-of-care for advanced HCC [2]. Despite the 2–3 month survival benefit sorafenib provides, primary resistance to sorafenib has been identified in about 25% of patients in the sorafenib HCC Assessment Randomized Protocol (SHARP) trial [3] and therapeutic resistance remains a significant barrier in HCC treatment [4]. Growing evidence suggest that a small group of cancer initiating cells, called cancer stem cells (CSCs), are associated with relapse and chemoresistance of tumors [5]. These CSCs, enriched with several defined cell surface markers such as epithelial cell adhesion molecule (EPCAM) and CD133 [6,7], have the capacity to self-renewal and differentiate into the heterogeneous lineages of cancer cells that comprise a tumor [8]. The origin of CSCs is complicated but increasing evidence suggested the reprograming of non-CSC tumor cells into CSCs [9,10]. It is well known that somatic cells can be reprogrammed by introducing a few defined factors that endow pluripotency [11]. In addition to these, approximately 25 transcription factors (TFs) are expressed in stem cells [12]. However, the TFs determining cell fate in liver CSCs remain largely unknown. Strategies to eliminate CSCs or inhibit the reprogramming of non-CSCs tumor cells into CSCs may inhibit tumor growth and be of therapeutic value.
Liver CSCs not only express progenitor markers such as EPCAM and CD133 [6,7] but also oncofetal genes such as alpha-fetoprotein (AFP) and H19 [13], all of which are associated with HCC development and clinical outcomes [14]. Clinical studies revealed higher level of serum AFP in HCC patients with CSC markers [15], indicating the potential contribution of oncofetal gene regulators in liver CSCs. Zinc-fingers and homeoboxes (ZHX2), which was initially identified based on its natural mutation in BALB/cJ mice, regulates the oncofetal genes AFP, H19 and Glypican-3 (GPC3), suggesting a role in HCC [16], [17], [18]. We and others previously demonstrated that the expression of ZHX2 was decreased in HCC tumor tissues and functioned as a tumor suppressor [19,20]. Consistently, ZHX2 is decreased in breast CSCs [21]. However, whether ZHX2 deficiency endows HCC cells with stem-like properties and participate in the regulation of liver cancer stem cells have not been investigated.
In this study, we demonstrated a critical role of ZHX2 in controlling features of liver CSCs. Significantly downregulated ZHX2 expression was observed in liver CSCs from HCC tissues and cell lines, and enforced ZHX2 expression abrogated both the proportion and capacities of CSCs in HCC, including chemoresistance and self-renewal properties. Using microarray and ChIP-on-chip assays, lysine demethylase 2A (KDM2A) was identified as the direct ZHX2 target, which was highly expressed in liver cancer and augmented liver CSC-related features via its demethylation of histone H3 lysine 36 at promoters of stemness-associated transcriptional factors. Our data provides novel insight into mechanisms of the high recurrence rate and therapy resistance of HCC.
2. Materials and methods
2.1. Samples
Tissue microarrays containing 100 pairs of liver tumor tissues and adjacent non-tumor tissues were purchased from Shanghai Outdo Biotech Company. Fresh HCC tissues and adjacent non-tumor tissues were collected from patients with primary HCC who underwent surgery at Qilu Hospital, Shandong University. Stem cells sorting, western-blot analysis, quantitative real-time PCR and immunofluorescence double staining were conducted. Informed consent was obtained from all patients before the study was initiated with approval of the Shandong University Medical Ethics Committee in accordance with the Declaration of Helsinki. Details of the human subjects are provided in Table 1.
Table 1.
Expression of ZHX2 and KDM2A in patients with HCC.
| Clinical characteristic | No. of cases | ZHX2 expression |
KDM2A expression |
||
| Positive | Negative | Positive | Negative | ||
| Gender | |||||
| Female | 14 | 3 | 11 | 11 | 3 |
| Male | 86 | 27 | 59 | 50 | 36 |
| P value | 0.4504 | 0.1461 | |||
| Age(year) | |||||
| ≤50 | 29 | 7 | 22 | 19 | 10 |
| >50 | 71 | 23 | 48 | 42 | 29 |
| P value | 0.4136 | 0.5539 | |||
| HBsAg | |||||
| positive | 83 | 23 | 80 | 56 | 27 |
| negative | 17 | 7 | 10 | 5 | 12 |
| P value | 0.0964 | 0.0034 | |||
| liver cirrhosis | |||||
| positive | 73 | 19 | 54 | 50 | 23 |
| negative | 27 | 11 | 16 | 11 | 16 |
| P value | 0.1540 | 0.0115 | |||
| AFP (ng/mL) | |||||
| ≤20 | 28 | 13 | 15 | 12 | 16 |
| >20 | 72 | 17 | 55 | 49 | 23 |
| P value | 0.0254 | 0.0204 | |||
| Pathologic stage | |||||
| Ⅰ | 20 | 13 | 7 | 8 | 12 |
| Ⅱ | 42 | 11 | 31 | 24 | 18 |
| Ⅲ | 29 | 6 | 23 | 24 | 5 |
| Ⅳ | 9 | 2 | 7 | 6 | 3 |
| P value | 0.0052 | 0.0193 | |||
P values of dispersion of ZHX2 and KDM2A staining were studied by Chi-square test.
2.2. Mice
Male BALB/c nude mice (4–5 weeks of age) were purchased from Vital River Laboratories (Beijing, China) for tumorigenesis analysis. All animal procedures were performed in according to protocols approved by the Shandong University Animal Care Committee and conducted with an animal ethical approval.
2.3. Cell lines and evaluation of CSC traits
Human HCC cell lines HepG2, Huh7, SMMC7721 and BEL7402 cells were purchased from Shanghai Institute of Cell Biology (Chinese Academy of Sciences, Shanghai, China) and cultured in Dulbecco's modified Eagle's medium (DMEM) or RPMI 1640 respectively, supplemented with 10% fetal bovine serum (FBS, GIBCO).
CSC traits were evaluated using sorafenib-resistance, side population (SP) cells, tumor-sphere assay as well as tumor formation assay (see detail in Supplementary Methods). Gene regulation was explored by microarray, luciferase reporter assay, chromatin immunoprecipitation (ChIP) and ChIP-on-chip analyses (see detail in Supplementary Methods).
2.4. Statistics
GraphPad Prism7 (GraphPad Software, San Diego, CA) was used for data analysis. All the data are presented as mean values ± s.e.m from at least three independent experiments. P-values of 0.05 or less were considered significant (*** p < 0.001, ** 0.001 < p < 0.01, * 0.01 < p < 0.05).
Full material and methods were described in Supplementary Methods.
3. Results
3.1. ZHX2 is down-regulated in stem-like liver cancer cells
It has been reported that liver CSCs express high level of EPCAM and CD133 [22], and show capacities of therapy resistance and self-renewal [23]. Therefore, in order to evaluate the association of ZHX2 and liver CSCs, we firstly compared expression of ZHX2 in HCC cells with CSC markers or CSC characters. Immunofluorescence staining of HCC samples showed that compared with EPCAMnegative HCC cells, EPCAMhigh stem-like cells displayed lower ZHX2 expression (Supplementary Fig. 1a). Similar results were obtained with sorted EPCAM+/CD133+ liver CSCs from both clinical HCC tissues (Fig. 1a) and cultured Huh7 cells and BEL7402 cells (Fig. 1b and Supplementary Fig. 1b). Side population (SP) cells, sorafenib-resistant cells as well as tumor-sphere forming cells were generated from cultured HCC cell lines as hepatic CSCs and ZHX2 expression was accessed in these liver CSCs. As expected, these stem-like liver cancer cells showed significantly increased expression of CSCs markers CD133 and EPCAM. In contrast, ZHX2 expression was significantly decreased in these CSCs (Fig. 1c-e). Moreover, when the tumor-sphere forming cells were re-cultured as adherent cells, with the continuous passage and the constant renewal of cells, the expression of stem cell-associated TFs (OCT4, NANOG, SOX2) was reduced and ZHX2 expression increased obviously (Fig. 1e, right). These data indicate a correlation between ZHX2 and stemness of HCC cells.
Fig. 1.
ZHX2 is downregulated in liver stem-like cells. (a and b) EPCAM+ or CD133+ liver CSCs were isolated by flow cytometry from HCC patients (a) and HCC cell lines (b), expression of ZHX2 and EPCAM in the sorted cells were determined by RT-qPCR or western blot. (c and d) Side population (SP) of Huh7 cells were identified by Hoechst 33342 staining and sorted by flow cytometry (c), while chemo-resistant cells were derived from BEL7402 cells cultured with sorafenib (d). ZHX2, EPCAM and CD133 expression were analyzed by RT-qPCR. Scale bar, 50 µm. (e) Tumor-spheres were induced from BEL7402 cells with serum-free medium for more than 4 weeks and then re-cultured as adherent cells for 2 or 10 days. Representative images of cultures cells are shown (upper panels). Scale bar, 50 µm. Expression of indicated gene in tumor-spheres and adherent cells was determined by RT-qPCR (lower left) or western blot (lower right). Data are mean ± SEM. *p < 0.05, **p < 0.01, ***p < 0.001, unpaired two-tailed t-test. Beta-actin was used to normalize the relative RNA levels.
3.2. ZHX2 attenuates the CSC-related traits of HCC cells
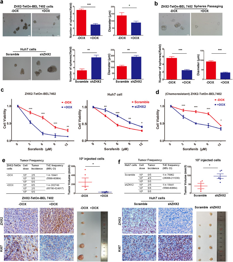
To investigate the role of ZHX2 in regulating hepatic CSC traits, ZHX2 overexpression were performed in BEL7402 cells and HepG2 cells, which have relatively low endogenous ZHX2 levels. Knockdown of ZHX2 was adopted in Huh7 and SMMC7721 cells which have high ZHX2 levels (Supplementary Fig. 1c). As shown in Fig. 2a, ZHX2 overexpression attenuated the size and number of tumor-spheres in BEL7402 cells, while knockdown of ZHX2 enhanced the generation of the tumor-spheres in Huh7 cells. Furthermore, tumor-sphere of ZHX2-TetOn-BEL7402 cells were unable to form large spheres when subcultured with DOX which inducing ZHX2 overexpression (Fig. 2b), indicating that ectopic ZHX2 expression eliminated the tumor-initiating capacity of liver CSCs. As displayed in Fig. 2c, DOX induced ZHX2 overexpression significantly suppressed, while ZHX2 silence with siRNA increased the resistance of HCC cells to sorafenib. Moreover, sorafenib-resistant ZHX2-TetOn-BEL7402 cells regained sensitivity to chemotherapeutic drug after DOX inducing ZHX2 overexpression (Fig. 2d).
Fig. 2.
ZHX2 attenuates the CSC-related traits. ZHX2 overexpression was induced by DOX treatment in ZHX2-TetOn-BEL7402 cells, while ZHX2 knockdown was achieved by transfection of lentivirus expressing ZHX2 shRNA or ZHX2 siRNA. (a) Representative microscopy images of sphere-forming cells as indicated. The graphs showed the average number and diameter of tumor-spheres. (b) Tumor spheres obtained from ZHX2-TetOn-BEL7402 cells were sub-cultured and subsequently passaged with or without DOX-induced ZHX2 overexpression. Representative spheres were shown, and the average number and diameter of spheres were calculated. (c) HCC cell lines with either increased or decreased ZHX2 expression were cultured with sorafenib at indicated concentrations for 24 h, and cell viability was measured using the Cell Counting Kit-8. (d) Chemo-resistant ZHX2-TetOn-BEL7402 cells, which were derived by long-term culturing with sorafenib as described in the supplementary methods, were treated with indicated concentrations of sorafenib with or without DOX-activated ZHX2 overexpression. Cell viability was measured 24 h after drug treatment. Indicated number of ZHX2-TetOn cells (e) or shRNA-mediated ZHX2 knockdown Huh7 cells (f) were subcutaneously injected into nude mice. Tumor incidence and tumor volumes were evaluated 8 weeks later (upper), the frequency of tumor-initiating cells (T-ICs) was calculated. Representative images of IHC staining of ZHX2 and Ki67 as well as gross tumors were shown (bottom). Scale bar, 50 µm. Results were from experiments repeated at least three times. Data are mean ± SEM. For (c and d) were assessed by one-way ANOVA, others were determined by unpaired two-tailed t-test. *p < 0.05, **p < 0.01, ***p < 0.001.
To determine whether ZHX2 was responsible for tumor initiation in vivo, indicated numbers of ZHX2-TetOn-BEL7402 cells were subcutaneously injected into nude mice. Compared with untreated control, mice dieted with DOX drinking water which activated ZHX2 expression demonstrated dramatically reduced tumor incidence and significantly smaller tumors (Fig. 2e). Concurrently, The tumor-initiating cells (T-ICs) enrichment in vivo significantly decreased after ZHX2 overexpression. Immunohistochemical analysis confirmed the increased ZHX2 expression companied with decreased staining of cellular proliferation antigen Ki67 in DOX treated tumors (Fig. 2e, lower). Similar results were got with in vivo tumor forming assay with ZHX2 knockdown (Fig. 2f). Collectively, these findings suggest that increased ZHX2 inhibits CSC-related traits including tumor-initiating and tumor chemoresistance.
3.3. ZHX2 causes a significant loss of CSCs and suppresses stemness gene expression
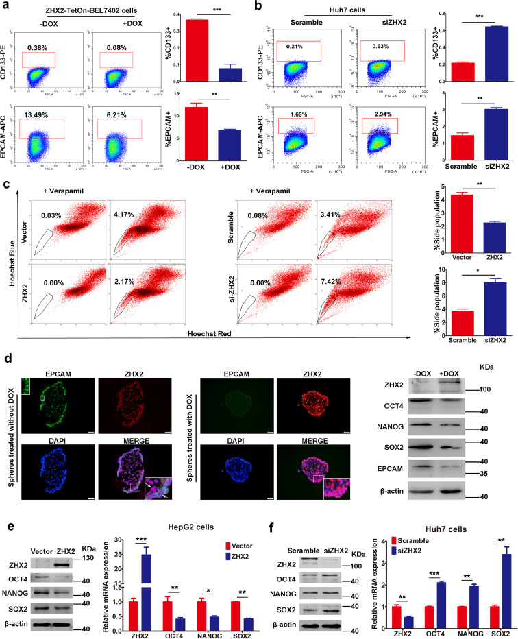
As shown in Fig. 3a-b and Supplementary Fig. 1d-e, overexpression of ZHX2 led to significant loss of EPCAM+/CD133+/CD44+ CSCs in BEL-7402 and Huh7 cells, while siRNA mediated ZHX2 knockdown increased the proportion of EPCAM+/CD133+/CD44+ CSCs in Huh7 and SMMC7721 cells. Consistently, ZHX2 overexpression significantly suppressed, while ZHX2 knockdown increased the percentage of SP in Huh7 cells (Fig. 3c). Strikingly, EPCAM positive cells in tumor spheres derived from ZHX2-TetOn-BEL7402 cells miraculously turned negative after subcultured with DOX to induce ZHX2 overexpression (Fig. 3d, Supplementary Fig. 2a), indicating the critical role of ZHX2 in restricting stemness of liver CSCs. In accordance, western blot assays demonstrated the significantly reduced expression of stemness-associated TFs OCT4, NANOG and SOX2, which are well known for their role in reprogramming pluripotent stem cells and tumor progression [24,25], in DOX treated tumor sphere forming cells (Fig. 3d, right). Moreover, similar results were got with different HCC cell lines. These stemness-determined TFs were significantly downregulated in ZHX2 overexpressing HepG2/BEL7402 cells, but greatly augmented in ZHX2 knockdown Huh7/SMMC7721 cells (Fig. 3e-f, Supplementary Fig. 2b). These results suggest that ZHX2 ectopic expression causes a significant loss of liver CSCs and attenuates stemness-associated TFs expression.
Fig. 3.
ZHX2 causes a dramatic loss of CSCs and suppresses gene expression of stemness related TFs. ZHX2 overexpression or knockdown were performed as Fig. 2, CSC features (a-d) as well as expression of stemness TFs (d-f) were analyzed. (a and b) EPCAM+ and CD133+ CSCs were analyzed by flow cytometry. (c) SP cells in Huh7 cells were identified by Hoechst 33342 staining, co-treatment with verapamil as control. (d) Tumor spheres obtained from ZHX2-TetOn-BEL7402 cells were subcultured and subsequently passaged with or without DOX-induced ZHX2 overexpression. Sphere cells were immunofluorescence stained with anti-ZHX2, anti-EPCAM and DAPI. Expression of ZHX2, EPCAM and CSC-related TFs (OCT4, NANOG, SOX2) were evaluated by western blot. (e and f) Levels of ZHX2 and stemness-related TFs OCT4, NANOG, SOX2 were evaluated by western blot and quantitative RT-PCR in ZHX2 overexpressing HepG2 cells (e) or in ZHX2-silenced Huh7 cells (f). All experiments were repeated at least three times, and representative data were shown. Data are mean ± SEM. *p < 0.05, **p < 0.01, ***p < 0.001, unpaired two-tailed t-test. β-actin was used to normalize the relative RNA levels.
3.4. ZHX2 inhibits liver CSCs via transcriptional repression of KDM2A
To further elucidate whether ZHX2 inhibits liver CSCs through directly targeting and repressing the expression of stemness-associated TFs, ChIP assay was performed in ZHX2-overexpressing HepG2 cells. Unexpectedly, ChIP assays showed that ZHX2 did not remarkably bind to any regions of OCT4, NANOG and SOX2 promoters (Supplementary Fig. 2c). In order to explore the ZHX2 targeted genes, oligonucleotide microarray and ChIP-on-chip assay were performed with ZHX2-overexpressing HepG2 cells. Totally, 55 differential genes were directly bond and regulated by ZHX2, including 33 down-regulated and 22 up-regulated genes. Among these, KDM2A, a histone H3 lysine 36 demethylase, was significantly downregulated (Fig. 4a, Supplementary Fig. 2d). Further ChIP assays validated the occupancy of ZHX2 in the promoter region of KDM2A (Fig. 4b). Constantly, co-transfection and dual luciferase report assay with KDM2A promoter (−1741~+657) confirmed that ZHX2 significantly downregulated KDM2A transcription (Fig. 4c). ZHX2 overexpression and knockdown assays in a variety of HCC cell lines further validated the repression of ZHX2 on KDM2A expression at both mRNA and protein level (Fig. 4d, Supplementary Fig. 2e). Consistent with our previous studies [20], EGFP fusion proteins with full length ZHX2 (pZHX2) and ZHX2 truncate with NLS (pZHX2 (242–446)) were localized mainly to the nucleus and contained capacity to inhibit KDM2A expression. While ZHX2 truncate without NLS (pZHX2 (242–439)) were found predominantly in the cytoplasm and lost the ability of inhibiting KDM2A expression (Fig. 4e). Collectively, these data suggest that KDM2A was the directly target of ZHX2 and its nuclear localization was essential for KDM2A regulation.
Fig. 4.
KDM2A is a direct target gene of ZHX2 which is responsible for the inhibition of CSC-related features. ZHX2 occupancy in the promoter of KDM2A was assayed with ChIP-on-chip assay (a) and ChIP assay (b) with anti-HA using HCC cells transfected with pcDNA-ZHX2-HA. (c) Dual luciferase reporter assays were performed in HepG2 cells co-transfected with pGL3-KDM2A promoter reporter plasmid and pcDNA-ZHX2 or si-ZHX2. Relative luciferase activities were normalized as fold value versus mock control. (d) Expression of ZHX2 and KDM2A in HCC cells with ZHX2 overexpression or ZHX2 knockdown were evaluated by western blot and quantitative RT-PCR. (e) Huh7 cells were respectively transfected with vectors of EGFP fusion proteins with full length ZHX2 and ZHX2 truncates with (pZHX2(242–446)), or without NLS (pZHX2(242–439)). After immunofluorescent staining with anti-KDM2A, cells were subjected to fluorescence imaging, generating images for KDM2A (red), ZHX2-EGFP, which were then merged. Scale bars, 20 μm. (f-g) KDM2A overexpression or knockdown was performed in HepG2 or Huh7 cells. The percentage of EPCAM+ and CD133+ cells were assayed by flow cytometry (f). The expression of CSC-related TFs was analyzed with Western-blot (g). β-actin was used as the loading control. Data are mean ± SEM, unpaired two-tailed t-test. *p < 0.05, **p < 0.01, ***p < 0.001. (For interpretation of the references to color in this figure legend, the reader is referred to the web version of this article.)
KDM2A has been reported to contribute to the maintenance of cell stemness [26,27] and tumors progression [28,29], but its role in HCC, especially its role in liver CSCs, is not known. We then evaluated the role of KDM2A in liver CSCs. As expected, ectopic KDM2A expression increased the proportion of EPCAM+/CD133+ CSCs, while knockdown of KDM2A greatly reduced these CSCs in Huh7 and HepG2 cells (Fig. 4f, Supplementary Fig. 3a-b). Accordantly, KDM2A also increased expression of stemness-associated TFs (Fig. 4g, Supplementary Fig. 3c-d).
3.5. Forced KDM2A expression reverses ZHX2-mediated suppression of CSC-related features in HCC
To address whether KDM2A could reverse ZHX2-mediated inhibition of HCC stemness, we simultaneously up- or down-regulated the expression of ZHX2 and KDM2A in different cell lines. KDM2A significantly reversed ZHX2-mediated loss of EPCAM+/CD133+ liver CSCs (Fig. 5a, Supplementary Fig. 3e) and side population cells (Fig. 5b). Consistent with this, KDM2A distinctly rescued the ZHX2-mediated inhibition of stemness-associated TFs expression (Fig. 5c, Supplementary Fig. 3f-g).
Fig. 5.
KDM2A reverses the inhibition of CSC-related features mediated by ZHX2. (a-c) KDM2A siRNA were co-transfected with ZHX2 siRNA in SMMC7721, Huh7 and HepG2 cells. The percentage of EPCAM+/CD133+ cells (a) and SP cells (b) were assayed by flow cytometry. Quantification was conducted as the means ± SEM. of at least three independent experiments. CSC-related TF expression was evaluated by RT-qPCR or western blot (c). (d and e) Nude mice were subcutaneous injected with Huh7-shZHX2 or control cells followed by treatment of KDM2A inhibitor Daminozide for 6 weeks. Tumor weights and gross tumors of mice were shown in (d), representative images of H&E and IHC staining of Ki67 in tumors shown in (e). Scale bar, 50 µm. The percentage of viable tumor cell area or Ki67 positive cells was determine by counting 5 magnified fields per section of H&E or Ki67 staining. Data are mean ± SEM. *p < 0.05, **p < 0.01, ***p < 0.001, unpaired two-tailed t-test.
More importantly, the involvement of KDM2A in ZHX2-mediated CSC suppression was further verified in vivo. As shown in Fig. 5d, ZHX2 knockdown with shRNA led to rapid growth of xenografts in nude mice, which was significantly inhibited by Daminozide, the KDM2A inhibitor (Sigma) [30]. As shown in Fig. 5d, ZHX2 knockdown led to rapid growth of xenografts in nude mice, which was significantly inhibited by Daminozide. Ki67 staining demonstrated that KDM2A inhibition significantly decreased cellular proliferation enhanced by ZHX2 knockdown (Fig. 5e). Taken together, these findings indicated that KDM2A rescued ZHX2-mediated negative regulation of liver CSCs in vitro and in vivo.
3.6. ZHX2 acts on CSCs by regulating KDM2A-mediated demethylation of stemness genes
KDM2A belong to a superfamily of Jumonji C (JmjC) domain-containing histone lysine demethylases that specifically demethylate di-methylated lysine-36 of histone H3 (H3K36me2) [31]. KDM2B, the other member of this family, was reported to contribute to reprogram of induced pluripotent stem cells by binding to and demethylating the gene promoters [32]. As expected, expression of KDM2A was inversely correlated with that of H3K36me2 in human HCC tissues (Fig. 6a) and KDM2A significantly reduced H3K36me2 levels in HCC cells (Supplementary Fig. 4a). Specifically, both KDM2A and H3K36me2 were preferentially recruited to promoter regions of SOX2, NANOG and OCT4 (Fig. 6b-c, Supplementary Fig. 4b-c). Interestingly, the enrichment regions of H3K36me2 were mainly overlapping with KDM2A-occupied regions (Fig. 6b-c and Supplementary Fig. 4b). Further ChIP analysis showed that KDMA2 knockdown increased H3K36me2 occupancy on SOX2, NANOG and OCT4 promoters in HepG2 cells (Fig. 6d), indicating the involvement of H3K36me2 in KDM2A mediated regulation of these stemness related TFs. In addition, ZHX2 overexpression decreased KDM2A occupancy on SOX2, NANOG and OCT4 promoters (Fig. 6e), but enhanced H3K36me2 enrichment at these stemness genes promoters (Fig. 6f). These data suggest that ZHX2 regulates KDM2A-mediated H3K36me2 demethylation at stemness-associated TFs promoter, consequently influenced these TFs expression.
Fig. 6.
Effects of ZHX2 in liver CSCs is dependent on KDM2A-mediated demethylation of stemness genes. (a) Western blot showed the inverse correlation of KDM2A and H3K36me2 in human HCC samples. (b and c) ChIP assays were performed with anti-KDM2A (b) and anti-H3K36me2 (c) using cell lysate of HepG2 cells, IgG was used for control. Recruitment of KDM2A and H3K36me2 to the indicated promoter regions of SOX2 was determined by quantitative PCR, relative fold enrichment compared to 5% input. (d) ChIP assays were performed in si-KDM2A transfected HepG2 cells using anti-H3K36me2. Quantitative PCR analysis was used to evaluate H3K36me2 occupancy at OCT4, NANOG and SOX2 promoters. (e-f) ChIP assays were performed in DOX treated ZHX2-TetOn-BEL7402 cells using anti-KDM2A (e) or anti-H3K36me2 (f). Quantitative ChIP analysis was used to evaluate H3K36me2 (e) and KDM2A (f) occupied levels at promoters of OCT4, NANOG and SOX2. (g) Schematic diagram of wild-type and catalytic mutant mKDM2A vector. (h) Huh7 cells were transfected with KDM2A, mutant mKDM2A or control vectors, respectively. Western blot showed demethylation of H3K36me2 and expression of stemness related genes. (i) ZHX2-TetOn-BEL7402 cells were transfected with KDM2A, mutant mKDM2A or control vectors, in addition, pretreated with or without DOX to activating ZHX2 expression. Western blot showed demethylation of H3K36me2. (j-k) ZHX2-TetOn-BEL7402 cells were transfected with mKDM2A vector vs. control vector, in the presence and absence of DOX. Flow cytometry was performed to analyze percentage of EPCAM+ and CD133+ cells (j) and quantitative RT-PCR was involved for evaluating expression of stemness genes (k). Data are mean ± SEM determined at least three independent experiments and β-actin was used to normalize the relative RNA levels. Unpaired two-tailed t-test. *p < 0.05, **p < 0.01, ***p < 0.001.
To confirm the importance of demethylase activity of KDM2A in ZHX2-mediated suppression of liver CSCs, a catalytic-deficient mutant of KDM2A (H212A; mKDM2A) (Fig. 6g) with no demethylase activity was generated. As shown in Fig. 6h, overexpression of KDM2A but not mKDM2A decreased H3K36me2 level in Huh7 cells. Also, mKDM2A failed to upregulate the expression of stemness related TFs, suggesting that KDM2A regulates stemness related TFs via its demethylase activity. Constantly, ZHX2 mediated upregulation of H3K36me2 was overcome by overexpression of wild type KDM2A but not mKDM2A (Fig. 6i). Moreover, the catalytic mutant mKDM2A lost the abilities to rescue the effects of ZHX2 on the CSC-related features, including the impact on the percentage of CD133+/EPCAM+ CSCs and decreased expression of stemness-associated TFs (Fig. 6j-k, Supplementary Fig. 4d). These results suggested that ZHX2 mediated repression of liver CSCs was dependent on KDM2A-mediated histone demethylation.
3.7. ZHX2 negatively correlates with KDM2A expression in human HCC samples, and high-ZHX2 and low-KDM2A expression is associated with good prognosis of HCC patients
To validate the involvement of ZHX2-mediated inhibition of KDM2A in human HCC, liver cancer tissues were analyzed by RT-PCR, immunofluorescence staining and immunohistochemical staining. As shown in Fig. 7a-b, both immunofluorescence double staining and quantitative RT-PCR confirmed the significant inverse correlation of ZHX2 and KDM2A in HCC samples. To further investigate the potential links between ZHX2, KDM2A and the clinical outcomes, a comprehensive set of immunohistochemical tests was conducted in a tissue microarray containing 100 pairs of human HCC samples and corresponding adjacent non-tumor liver tissues. Consistent with our previous results and the results of immunohistochemical staining on The Human Protein Atlas website (https://www.proteinatlas.org/ENSG00000178764-ZHX2), nuclear expression of ZHX2 was reduced in human HCC samples (Fig. 7c, upper panels) and the levels of ZHX2 positively correlated with patient's survival (Fig. 7e, left). In agreement with our in vitro data, ZHX2 positive HCC tissues showed significantly lower KDM2A expression than ZHX2 negative HCC tissues (Fig. 7d). More importantly, Kaplan-Meier analysis illustrated that high-ZHX2 levels, to a greater extent, high-ZHX2 and low-KDM2A levels (Fig. 7e, right), were associated with good prognosis and overall survival. These results demonstrated that ZHX2-mediated KDM2A suppression played an important role in human HCC development and might serve as a clinical prognostic biomarker.
Fig. 7.
ZHX2 levels negatively correlate with KDM2A expression in HCC tissues. (a) Representative images of immunofluorescence of HCC samples (n = 10) stained with anti-ZHX2, anti-KDM2A and counterstained with DAPI. Scale bars, 20 μm. (b) Quantitative RT-PCR results illustrate inverse expression levels of ZHX2 and KDM2A in HCC tissues (n = 20). (c-e) expression of ZHX2 and KDM2A was estimated by immunohistochemical staining in tumor sections and adjacent non-tumor sections from HCC patients (n = 100). (c) Representative immunohistochemical staining. (d) Statistical analysis of ZHX2 and KDM2A in HCC samples. Chi square, *p < 0.05, **p < 0.01, ***p < 0.001. (e) Kaplan-Meier survival curve of HCC patients with ZHX2 high vs. low expression (left), and combination of ZHX2 and KDM2A expression based on staining scores(right). Log-rank (Mantel-Cox) Test, Chi square, *p < 0.05, **p < 0.01, ***p < 0.001.
4. Discussion
CSCs serve as one important derivation for tumor initiation, therapy resistance and tumor recurrence [33]. With their highly heterogeneous nature, CSCs undergo dynamic clonal modification, and their cell fate determination requires genetic mutations, epigenetic modifications and changes in transcriptional regulation patterns [34]. Here, we demonstrate that the transcription factor ZHX2 as an important regulator of CSC fate in HCC. ZHX2 expression is greatly decreased in CSCs and re-expression of ZHX2 suppresses viability and capacities of CSCs in tumor initiation and sorafenib-resistance by repressing KDM2A transcription, which mediates the epigenetic modification at the promoters of critical stem cell factors. To our knowledge, this is the first study providing evidence supporting ZHX2 as a crutial repressor of CSCs in HCC.
One important question is the regulation mechanism of ZHX2 in liver CSCs. Our data show that this occurs though its transcriptional repression of KDM2A. KDM2A belongs to the JmjC domain-containing histone demethylase subgroup [31], the other member, KDM2B (sharing 56% homology), was identified as a master regulator of tumor stem cells [35]. Studies revealed that KDM2A not only acted as a tumor oncogene, involving in a variety of tumors [28,29], but also was associated with cell differentiation and stemness maintenance [26,27]. However, the role of KDM2A in HCC, especially its role in liver CSCs, is still elusive. Our ChIP-on-chip results demonstrate the binding of ZHX2 to the KDM2A promoter, and ZHX2-overexpressing HepG2 microarray showed that KDM2A was one of the most obvious down-regulated genes. ZHX2 and KDM2A expression are inversely correlated in HCC tissues, patients with higher ZHX2 but lower KDM2A expression in tumor tissues show significant better prognosis and overall survival. The ZHX2-initiated restriction of CSC traits is reversed by KDM2A. These data strongly suggest the significant potential of ZHX2-mediated KDM2A repression in HCC therapy.
Although ZHX2 significantly repressed expression of well-known stemness-related TFs including SOX2, NANOG and OCT4, ChIP assays and ChIP-on-chip analysis in this study identify rare occupancy of ZHX2 in these genes. In contrast, both KDM2A and its target substrate, H3K36 bind the promoters of these stemness-related TFs. There is no consensus regarding the role of H3K36 methylation level in gene expression, as evidence supports both gene-activating and suppressing functions [32]. The roles of KDM2A and methylated H3K36 are probably context dependent, since demethylases form different complexes, implicating in histone demethylation, deacetylation and deubiquitination [36]. Some studies suggest that H3K36me2 is sufficient to target Rpd3s and promote an inhibitory effect on transcription [37], and KDM2A binds to CpG islands and imposes a unique H3K36me2-depleted chromatin signature [38]. Consistent with these studies, our data here show that KDM2A directly binds and regulates H3K36me2 at the promoters of the stemness genes SOX2, NANOG and OCT4. Furthermore, expression of stemness markers in hepatoma cells with transfection of the catalytic mutant mKDM2A (H212A) show that KDM2A demethylase activity is required to exert its promotional effect on liver CSCs.
Collectively, our findings identify ZHX2 as a novel regulator of hepatic CSC fate by inhibiting KDM2A and contributing to histone modification of the promoters of stemness-related TFs. This ZHX2/KDM2A mediated pathway of transcriptional regulation and epigenetic modification of stemness-associated molecules provides new insights for control of CSCs and intervention of HCC recurrence.
Declaration of Competing Interest
The authors declare no competing interests.
Acknowledgments
This work was supported by grants from the National Natural Science Fund for Outstanding Youth Fund (81425012), the National Key Research and Development Program (No. 2016YFE0127000), the National Science Foundation of China (Nos. 81830017, 81370527, 81702647), Taishan Scholarship (No. tspd20181201), Shandong Provincial Key Innovation Project (No. 2018FYJH0503) and Collaborative Innovation Center of Technology and Equipment for Biological Diagnosis and Therapy in Universities of Shandong.
Footnotes
Supplementary material associated with this article can be found in the online version at doi:10.1016/j.ebiom.2020.102676.
Appendix. Supplementary materials
References
- 1.Bray F., Ferlay J., Soerjomataram I., Siegel R.L., Torre L.A., Jemal A. Global cancer statistics 2018: GLOBOCAN estimates of incidence and mortality worldwide for 36 cancers in 185 countries. CA Cancer J Clin. 2018;68:394–424. doi: 10.3322/caac.21492. [DOI] [PubMed] [Google Scholar]
- 2.Personeni N., Pressiani T., Rimassa L. Lenvatinib for the treatment of unresectable hepatocellular carcinoma: evidence to date. J Hepatocell Carcinoma. 2019;6:31–39. doi: 10.2147/JHC.S168953. [DOI] [PMC free article] [PubMed] [Google Scholar]
- 3.Ray E.M., Sanoff H.K. Optimal therapy for patients with hepatocellular carcinoma and resistance or intolerance to sorafenib: challenges and solutions. J Hepatocell Carcinoma. 2017;4:131–138. doi: 10.2147/JHC.S124366. [DOI] [PMC free article] [PubMed] [Google Scholar]
- 4.Asghar U., Meyer T. Are there opportunities for chemotherapy in the treatment of hepatocellular cancer? J Hepatol. 2012;56:686–695. doi: 10.1016/j.jhep.2011.07.031. [DOI] [PubMed] [Google Scholar]
- 5.Yamashita T., Wang X.W. Cancer stem cells in the development of liver cancer. J Clin Invest. 2013;123:1911–1918. doi: 10.1172/JCI66024. [DOI] [PMC free article] [PubMed] [Google Scholar]
- 6.Ma S., Chan K.W., Hu L., Lee T.K., Wo J.Y., Ng I.O., Zheng B.J., Guan X.Y. Identification and characterization of tumorigenic liver cancer stem/progenitor cells. Gastroenterology. 2007;132:2542–2556. doi: 10.1053/j.gastro.2007.04.025. [DOI] [PubMed] [Google Scholar]
- 7.Yamashita T., Ji J., Budhu A., Forgues M., Yang W., Wang H.Y. EpCAM-positive hepatocellular carcinoma cells are tumor-initiating cells with stem/progenitor cell features. Gastroenterology. 2009;136:1012–1024. doi: 10.1053/j.gastro.2008.12.004. [DOI] [PMC free article] [PubMed] [Google Scholar]
- 8.Visvader J.E., Lindeman G.J. Cancer stem cells: current status and evolving complexities. Cell Stem Cell. 2012;10:717–728. doi: 10.1016/j.stem.2012.05.007. [DOI] [PubMed] [Google Scholar]
- 9.de Sousa E.M.F., Kurtova A.V., Harnoss J.M., Kljavin N., Hoeck J.D., Hung J. A distinct role for Lgr5+ stem cells in primary and metastatic colon cancer. Nature. 2017;543:676–680. doi: 10.1038/nature21713. [DOI] [PubMed] [Google Scholar]
- 10.Poli V., Fagnocchi L., Zippo A. Tumorigenic cell reprogramming and cancer plasticity: interplay between signaling, microenvironment, and epigenetics. Stem Cells Int. 2018;2018 doi: 10.1155/2018/4598195. 4598195. [DOI] [PMC free article] [PubMed] [Google Scholar]
- 11.Takahashi K., Tanabe K., Ohnuki M., Narita M., Ichisaka T., Tomoda K., Yamanaka S. Induction of pluripotent stem cells from adult human fibroblasts by defined factors. Cell. 2007;131:861–872. doi: 10.1016/j.cell.2007.11.019. [DOI] [PubMed] [Google Scholar]
- 12.Zhao W., Li Y., Zhang X. Stemness-related markers in cancer. Cancer Transl Med. 2017;3:87–95. doi: 10.4103/ctm.ctm_69_16. [DOI] [PMC free article] [PubMed] [Google Scholar]
- 13.He G., Dhar D., Nakagawa H., Font-Burgada J., Ogata H., Jiang Y. Identification of liver cancer progenitors whose malignant progression depends on autocrine IL-6 signaling. Cell. 2013;155:384–396. doi: 10.1016/j.cell.2013.09.031. [DOI] [PMC free article] [PubMed] [Google Scholar]
- 14.Hernandez C., Huebener P., Pradere J.P., Antoine D.J., Friedman R.A., Schwabe R.F. HMGB1 links chronic liver injury to progenitor responses and hepatocarcinogenesis. J Clin Invest. 2018;128:2436–2451. doi: 10.1172/JCI91786. [DOI] [PMC free article] [PubMed] [Google Scholar]
- 15.Yamashita T., Honda M., Nakamoto Y., Baba M., Nio K., Hara Y. Discrete nature of EpCAM+ and CD90+ cancer stem cells in human hepatocellular carcinoma. Hepatology. 2013;57:1484–1497. doi: 10.1002/hep.26168. [DOI] [PMC free article] [PubMed] [Google Scholar]
- 16.Perincheri S., Dingle R.W., Peterson M.L., Spear B.T. Hereditary persistence of alpha-fetoprotein and H19 expression in liver of BALB/cJ mice is due to a retrovirus insertion in the ZHX2 gene. Proc Natl Acad Sci U S A. 2005;102:396–401. doi: 10.1073/pnas.0408555102. [DOI] [PMC free article] [PubMed] [Google Scholar]
- 17.Shen H., Luan F., Liu H., Gao L., Liang X., Zhang L., Sun W., Ma C. ZHX2 is a repressor of alpha-fetoprotein expression in human hepatoma cell lines. J Cell Mol Med. 2008;12:2772–2780. doi: 10.1111/j.1582-4934.2008.00233.x. [DOI] [PMC free article] [PubMed] [Google Scholar]
- 18.Luan F., Liu P., Ma H., Yue X., Liu J., Gao L., Liang X., Ma C. Reduced nucleic ZHX2 involves in oncogenic activation of glypican 3 in human hepatocellular carcinoma. Int J Biochem Cell Biol. 2014;55:129–135. doi: 10.1016/j.biocel.2014.08.021. [DOI] [PubMed] [Google Scholar]
- 19.Ma H., Yue X., Gao L., Liang X., Yan W., Zhang Z. ZHX2 enhances the cytotoxicity of chemotherapeutic drugs in liver tumor cells by repressing MDR1 via interfering with NF-YA. Oncotarget. 2015;6:1049–1063. doi: 10.18632/oncotarget.2832. [DOI] [PMC free article] [PubMed] [Google Scholar]
- 20.Yue X., Zhang Z., Liang X., Gao L., Zhang X., Zhao D. Zinc fingers and homeoboxes 2 inhibits hepatocellular carcinoma cell proliferation and represses expression of cyclins A and E. Gastroenterology. 2012;142:1559–1570. doi: 10.1053/j.gastro.2012.02.049. [DOI] [PMC free article] [PubMed] [Google Scholar]
- 21.Blick T., Hugo H., Widodo E., Waltham M., Pinto C., Mani S.A. Epithelial mesenchymal transition traits in human breast cancer cell lines parallel the CD44(hi/)CD24 (lo/-) stem cell phenotype in human breast cancer. J Mammary Gland Biol Neoplasia. 2010;15:235–252. doi: 10.1007/s10911-010-9175-z. [DOI] [PubMed] [Google Scholar]
- 22.Magee J.A., Piskounova E., Morrison S.J. Cancer stem cells: impact, heterogeneity, and uncertainty. Cancer Cell. 2012;21:283–296. doi: 10.1016/j.ccr.2012.03.003. [DOI] [PMC free article] [PubMed] [Google Scholar]
- 23.Visvader J.E., Lindeman G.J. Cancer stem cells in solid tumours: accumulating evidence and unresolved questions. Nat Rev Cancer. 2008;8:755–768. doi: 10.1038/nrc2499. [DOI] [PubMed] [Google Scholar]
- 24.Takahashi K., Yamanaka S. Induction of pluripotent stem cells from mouse embryonic and adult fibroblast cultures by defined factors. Cell. 2006;126:663–676. doi: 10.1016/j.cell.2006.07.024. [DOI] [PubMed] [Google Scholar]
- 25.Jeter C.R., Badeaux M., Choy G., Chandra D., Patrawala L., Liu C. Functional evidence that the self-renewal gene NANOG regulates human tumor development. Stem Cells. 2009;27:993–1005. doi: 10.1002/stem.29. [DOI] [PMC free article] [PubMed] [Google Scholar]
- 26.Iuchi S., Green H. Lysine-specific demethylase 2A (KDM2A) normalizes human embryonic stem cell derived keratinocytes. Proc Natl Acad Sci U S A. 2012;109:9442–9447. doi: 10.1073/pnas.1206176109. [DOI] [PMC free article] [PubMed] [Google Scholar]
- 27.Kawakami E., Tokunaga A., Ozawa M., Sakamoto R., Yoshida N. The histone demethylase Fbxl11/Kdm2a plays an essential role in embryonic development by repressing cell-cycle regulators. Mech Dev. 2015;135:31–42. doi: 10.1016/j.mod.2014.10.001. [DOI] [PubMed] [Google Scholar]
- 28.Chen J.Y., Luo C.W., Lai Y.S., Wu C.C., Hung W.C. Lysine demethylase KDM2A inhibits TET2 to promote DNA methylation and silencing of tumor suppressor genes in breast cancer. Oncogenesis. 2017;6:e369. doi: 10.1038/oncsis.2017.71. [DOI] [PMC free article] [PubMed] [Google Scholar]
- 29.Wagner K.W., Alam H., Dhar S.S., Giri U., Li N., Wei Y. KDM2A promotes lung tumorigenesis by epigenetically enhancing ERK1/2 signaling. J Clin Invest. 2013;123:5231–5246. doi: 10.1172/JCI68642. [DOI] [PMC free article] [PubMed] [Google Scholar]
- 30.Chen J.Y., Li C.F., Chu P.Y., Lai Y.S., Chen C.H., Jiang S.S., Hou M.F., Hung W.C. Lysine demethylase 2A promotes stemness and angiogenesis of breast cancer by upregulating Jagged1. Oncotarget. 2016;7:27689–27710. doi: 10.18632/oncotarget.8381. [DOI] [PMC free article] [PubMed] [Google Scholar]
- 31.Tsukada Y., Fang J., Erdjument-Bromage H., Warren M.E., Borchers C.H., Tempst P., Zhang Y. Histone demethylation by a family of JmjC domain-containing proteins. Nature. 2006;439:811–816. doi: 10.1038/nature04433. [DOI] [PubMed] [Google Scholar]
- 32.Liang G., He J., Zhang Y. Kdm2b promotes induced pluripotent stem cell generation by facilitating gene activation early in reprogramming. Nat Cell Biol. 2012;14:457–466. doi: 10.1038/ncb2483. [DOI] [PMC free article] [PubMed] [Google Scholar]
- 33.Reya T., Morrison S.J., Clarke M.F., Weissman I.L. Stem cells, cancer, and cancer stem cells. Nature. 2001;414:105–111. doi: 10.1038/35102167. [DOI] [PubMed] [Google Scholar]
- 34.Kreso A., Dick J.E. Evolution of the cancer stem cell model. Cell Stem Cell. 2014;14:275–291. doi: 10.1016/j.stem.2014.02.006. [DOI] [PubMed] [Google Scholar]
- 35.Staberg M., Rasmussen R.D., Michaelsen S.R., Pedersen H., Jensen K.E., Villingshoj M. Targeting glioma stem-like cell survival and chemoresistance through inhibition of lysine-specific histone demethylase KDM2B. Mol Oncol. 2018;12:406–420. doi: 10.1002/1878-0261.12174. [DOI] [PMC free article] [PubMed] [Google Scholar]
- 36.Krichevsky A., Zaltsman A., Lacroix B., Citovsky V. Involvement of KDM1C histone demethylase-OTLD1 otubain-like histone deubiquitinase complexes in plant gene repression. Proc Natl Acad Sci U S A. 2011;108:11157–11162. doi: 10.1073/pnas.1014030108. [DOI] [PMC free article] [PubMed] [Google Scholar]
- 37.Li B., Jackson J., Simon M.D., Fleharty B., Gogol M., Seidel C., Workman J.L., Shilatifard A. Histone H3 lysine 36 dimethylation (H3K36me2) is sufficient to recruit the Rpd3s histone deacetylase complex and to repress spurious transcription. J Biol Chem. 2009;284:7970–7976. doi: 10.1074/jbc.M808220200. [DOI] [PMC free article] [PubMed] [Google Scholar]
- 38.Blackledge N.P., Zhou J.C., Tolstorukov M.Y., Farcas A.M., Park P.J., Klose R.J. CpG islands recruit a histone H3 lysine 36 demethylase. Mol Cell. 2010;38:179–190. doi: 10.1016/j.molcel.2010.04.009. [DOI] [PMC free article] [PubMed] [Google Scholar]
Associated Data
This section collects any data citations, data availability statements, or supplementary materials included in this article.







