Abstract
Background
Endogenous retroelements (EREs) constitute about 42% of the human genome and have been implicated in common human diseases such as autoimmunity and cancer. The dominant paradigm holds that EREs are expressed in embryonic stem cells (ESCs) and germline cells but are repressed in differentiated somatic cells. Despite evidence that some EREs can be expressed at the RNA and protein levels in specific contexts, a system-level evaluation of their expression in human tissues is lacking.
Methods
Using RNA sequencing data, we analyzed ERE expression in 32 human tissues and cell types, including medullary thymic epithelial cells (mTECs). A tissue specificity index was computed to identify tissue-restricted ERE families. We also analyzed the transcriptome of mTECs in wild-type and autoimmune regulator (AIRE)-deficient mice. Finally, we developed a proteogenomic workflow combining RNA sequencing and mass spectrometry (MS) in order to evaluate whether EREs might be translated and generate MHC I-associated peptides (MAP) in B-lymphoblastoid cell lines (B-LCL) from 16 individuals.
Results
We report that all human tissues express EREs, but the breadth and magnitude of ERE expression are very heterogeneous from one tissue to another. ERE expression was particularly high in two MHC I-deficient tissues (ESCs and testis) and one MHC I-expressing tissue, mTECs. In mutant mice, we report that the exceptional expression of EREs in mTECs was AIRE-independent. MS analyses identified 103 non-redundant ERE-derived MAPs (ereMAPs) in B-LCLs. These ereMAPs preferentially derived from sense translation of intronic EREs. Notably, detailed analyses of their amino acid composition revealed that ERE-derived MAPs presented homology to viral MAPs.
Conclusions
This study shows that ERE expression in somatic tissues is more pervasive and heterogeneous than anticipated. The high and diversified expression of EREs in mTECs and their ability to generate MAPs suggest that EREs may play an important role in the establishment of self-tolerance. The viral-like properties of ERE-derived MAPs suggest that those not expressed in mTECs can be highly immunogenic.
Keywords: Endogenous retroelements, Immunopeptidome, Major histocompatibility complex, Medullary thymic epithelial cells, Somatic tissues, Systems biology, Transcriptome
Background
Endogenous retroelements (EREs) are remnants of transposable elements that successfully integrated our germline DNA millions of years ago [1, 2]. After initial integration in the genome, EREs further increased their copy number via several successive waves of retrotransposition [3, 4]. Now, most ERE sequences contain mutated or truncated open reading frames and have lost their capacity to transpose in the genome [2]. Phylogenic analyses have allowed the classification of EREs in families based on sequence homology [5, 6]. Most EREs are categorized into three groups, which altogether comprise ~ 42% of the human genome: the long terminal repeats (LTR) as well as the long and short interspersed nuclear elements (LINE and SINE) [7–9].
Hosts repress ERE expression in order to protect their genomic integrity from deleterious insertions of EREs in open reading frames [10, 11]. Indeed, a strict epigenetic regulation of ERE sequences is applied at both the DNA and histone levels [12]. Growing evidence suggests that KRAB zinc finger proteins (KZFPs) are involved in an evolutionary arms race to repress the expression of novel ERE integrations [13]. KZFPs recruit numerous restriction factors to silence ERE sequences: the histone methyltransferase SETDB1, the DNA methyltransferase proteins, the nucleosome remodeling and deacetylase complex NuRD, and the heterochromatin protein HP1 [14]. KZFP-independent mechanisms, such as the HUSH complex [15] and the histone demethylase LSD1 [16], also apply non-redundant epigenetic silencing on ERE sequences. Nevertheless, some “domesticated” EREs contribute at many levels to human development and survival. Specifically, ERE sequences are key components of several promoters and enhancers of genes implicated in interferon responses, DNA damage response in the male germline, and maintenance of stem cell pluripotency [17–19]. Additionally, a LINE-derived transcript is essential to embryonic stem cell (ESCs) self-renewal via activation of rRNA synthesis [20]. Finally, syncytins are ERE-derived proteins that mediate cell-cell fusion to allow the formation of the placental syncytium [21, 22].
The dominant paradigm holds that EREs are expressed in ESCs as well as in germline cells, but are repressed in other differentiated cells outside specific contexts in which they have relevant functions [12]. However, studies on ERE expression have been limited to subsets of ERE families in one or few tissues. Additionally, to our knowledge, no study has addressed ERE expression in the thymus where central T cell immune tolerance is established. Hence, we have no clue as to the ability of EREs to induce T cell tolerance. In the present report, we demonstrate that ERE expression is widespread in human tissues, but with tissue-specific profiles. In addition, our mass spectrometry (MS) analyses revealed that the three main groups of EREs generate MHC I-associated peptides (MAPs) retaining similarities with viral peptides. Finally, we found that mTECs express top levels of EREs, in a fashion that is independent of the autoimmune regulator (AIRE), which could mediate self-tolerance to the antigens deriving from them.
Methods
Transcriptomic data manifest
RNA-seq data of 30 non-redundant human tissues were downloaded from the Genotype-Tissue Expression (GTEx) on the dbGaP portal (accession number phs000424.v8.p2.c1) [23]. When possible, 50 samples were randomly selected per tissue; otherwise, all available samples were analyzed. Transcriptomic data of ESCs from Lister et al. [24] were downloaded from the sequence read archive. RNA-seq data of purified hematopoietic cells were obtained from the Gene Expression Omnibus (GEO) (projects PRJNA384650 and PRJNA225999) [25, 26]. Six human mTEC samples were analyzed: four from Laumont et al. [27] and two additional samples processed with the same protocol with minor modifications: (i) after transfer to our laboratory, thymic samples were frozen in cryovials containing a cryoprotective medium composed of 5% DMSO and 95% Dextran-40 solution (5% concentration); (ii) CD45− cells were magnetically enriched with the CD45 Microbeads human kit from Miltenyi Biotec (no. 130-045-801) prior to mTEC sorting; (iii) cDNA libraries were prepared with the KAPA mRNAseq stranded kit (KAPA, Cat no. KK8421); and (iv) sequencing generated around 400 × 106 reads per sample. Transcriptomic data of the two new mTEC samples were deposited on the Gene Expression Omnibus (GEO) as GSE127826 [28]. For the complete list of human samples analyzed, see Table S1 (Additional file 1: Table S1). Mature murine mTECs (mTEChi) data were obtained from St-Pierre et al. [29] on GEO (accession GSE65617).
Expression of transcripts derived from EREs and canonical genes
RNA-seq reads of human samples were trimmed with Trimmomatic 0.35 [30] to remove adapters and low-quality sequences. Expression levels of transcripts and EREs were quantified in transcripts per million (TPM) with kallisto 0.43.1 [31] with indexes composed of (i) Ensembl 88 (GRCh38.88) transcripts and human ERE sequences from RepeatMasker or (ii) Mouse mm10 (GRCm38) transcripts and murine ERE sequences from RepeatMasker for human and murine samples, respectively. TPM values of transcripts and ERE sequences were summed in genes and ERE families based on Ensembl and RepeatMasker annotations, respectively, using the aggregate function in R.
ERE expression profiling in human tissues
Expression levels of ERE families were computed for each tissue by calculating the median expression across all samples for a given tissue. The numbers of standard deviations from the mean (row Z-score) of ERE families for each tissue were determined using the scale function in R. The Euclidean distance was then calculated between all tissues based on the row Z-scores of ERE families, followed by an unsupervised hierarchical clustering. The pvClust package in R [32] was used to assess the statistical significance of the clustering using a bootstrap procedure (1000 iterations). Finally, standard deviations of expression of each ERE family between samples of a given tissue were computed.
Quintile ranking of ERE expression in somatic tissues
Median expression of ERE families were calculated among all samples of a given tissue. Tissues were then ranked based on their expression level of each ERE family individually and assigned to quintiles of 6, 6, 8, 6, and 6 tissues. Finally, tissues were sorted based on the number of times they were assigned to the fifth quintile.
Identification and characterization of tissue-restricted EREs (TREs)
The τ index of tissue specificity was calculated as per Yanai et al. [33]. Briefly, the τ index is defined as:
where xi is the level of expression of a gene or ERE family in tissue i normalized to its maximal expression level among all tissues, and N is the number of tissues. Genes and ERE families with τ ≥ 0.8 were considered as tissue-restricted. To determine in which tissue(s) a tissue-restricted gene or ERE family was overexpressed, a binary pattern was computed as reported by Yanai et al. [33]. Briefly, tissues were sorted based on their expression level for each tissue-restricted gene (TRG) or ERE family (TRE). The distance between neighboring tissues was calculated, and the maximal distance or “gap” was used as a threshold for the binary pattern. Tissues with an expression level above the gap were considered as overexpressing the TRG or TRE while other tissues were considered as underexpressing them, and were given a value of 1 or 0, respectively. ERE groups were determined for all identified TREs, and the proportions of LINE, LTR, and SINE elements in TREs were compared to their representation among ERE families. A chi-squared test was performed to assess the enrichment of discrete ERE groups among TREs. Using the above-described binary pattern, the number of overexpressing tissues was determined for each TRG or TRE.
Impact of AIRE on ERE expression in mTECs
Lists of AIRE-dependent, AIRE-independent, and constitutively expressed genes were generated as per St-Pierre et al. [29]. Expression levels of these three sets of genes as well as ERE families were compared between wild-type (n = 3) and AIRE knock-out (n = 3) murine mTEChi using Wilcoxon tests. Expression levels of each individual ERE family were also compared between wild-type and AIRE knock-out mice using Wilcoxon tests.
MS analyses
Immunopeptidomic data of a cohort of 16 B-lymphoblastoid cell line (B-LCL) samples from Pearson et al. [34] were downloaded from the PRIDE Archive (Project PXD004023). For the detailed protocol of mild acid elution and peptide processing, see Granados et al. [35]. Peptides were identified using Peaks X (Bioinformatics Solution Inc.), and peptide sequences were searched against the personalized proteome of each sample. For peptide identification, tolerance was set at 5 ppm and 0.02 Da for precursor and fragment ions, respectively. The occurrence of oxidation (M) and deamination (NQ) was considered as post-translational modifications.
Identification of ereMAPs
For individual B-LCL samples, RNA-seq reads were aligned to the Ensembl 88 human reference genome (GRCh38.88) using STAR [36] with default parameters. Using the intersect mode of the BEDTools suite [37], reads entirely mapping in RepeatMasker and Ensembl annotations were separated in ERE and canonical datasets, respectively, and any read seen in the canonical dataset was discarded from the ERE dataset. Unmapped reads, secondary alignments, and low-quality reads were then removed from the ERE dataset using Samtools view [38] with the following parameters: -f “163”, “147”, “99” or “83”, and -F “3852”. In order to keep a manageable database size, ambiguous nucleotides were trimmed from reads of the ERE dataset, followed by a translation in all possible reading frames. Finally, the resulting ERE amino acid sequences were spliced to remove sequences following stop codons. Only sequences of at least 8 amino acids were kept and given a unique ID to generate a theoretical ERE proteome. In parallel, a canonical personalized proteome containing the polymorphisms of the donor was generated as per [27] for each sample. Briefly, single-nucleotide variants were detected using freebayes version 1.0.2 [39], and variants with a minimal alternate count of 5 were inserted in transcript sequences using pyGeno [40]. Expression levels of transcripts were quantified with kallisto using GRCh38.88 transcripts (downloaded from Ensembl) as an index, and only transcripts with a TPM > 0 were translated into a canonical proteome, which was concatenated with the ERE proteome to generate a personalized proteome unique to each sample. To further validate our proteogenomic workflow, we also analyzed matched transcriptomic and immunopeptidomic data of an ovarian cancer cell line (OVCAR-3) treated with IFNγ (12.5 ng/mL) for 72 h in order to increase MHC I expression. Transcriptomic and immunopeptidomic data of OVCAR-3 cells were deposited on GEO as GSE147570 (BioProject accession number: PRJNA615537) [41] and on the PRIDE Archive (Project PXD018124) [42], respectively.
Peptide annotation and validation
Following peptide identification, a list of unique peptides was extracted for each sample, and a false discovery rate (FDR) of 5% was applied to the peptide scores. Binding affinities to the sample’s HLA alleles were predicted with NetMHC4.0 [43] or with NetMHCpan-4.0 [44] when an HLA allele was not included in NetMHC4.0, and only 8- to 11-amino-acid-long peptides with a percentile rank ≤ 2% were included for further annotation. For each peptide, a binary code was generated based on the presence or absence of its amino acid sequence in the ERE and canonical proteomes, and an ERE status of “yes,” “maybe,” or “no” was given to the peptide accordingly. Peptides that were seen only in the ERE proteome or the canonical proteome were classified as “yes” and “no,” respectively. To determine if candidates with a “maybe” status were ereMAP candidates, we retrieved all their possible nucleotide coding sequences from the sample’s reads and split them in a set of 24-nucleotide-long subsequences (k-mers). These k-mers were then queried in 24-nucleotide-long k-mer databases generated from our ERE and canonical reads datasets using Jellyfish version 2.2.3 [45] (with the -C argument to consider the read’s sequence and its reverse complement). Only peptides encoded by more than one read were kept for further validation to reduce risks of sequencing errors. If at least one of the MAP-coding sequences (MCS) was only seen in the canonical read dataset, the peptide was discarded. “Maybe” peptides were considered as ereMAP candidates if the minimal occurrence of their most abundant MCS was at least 10 times higher in the ERE k-mer database than in the canonical k-mer database. Because leucine and isoleucine variants are not distinguishable by standard MS approaches, all possible I/L variants for each ereMAP candidates were searched in the personalized proteome. If one of the I/L variants had a higher expression in the personalized proteome, the ereMAP candidate was discarded. The genomic region generating each ereMAP candidate was determined by mapping the reads coding for the peptide on the GRCh38.88 assembly of the reference genome with the BLAT algorithm of the UCSC Genome Browser. If a clear genomic region could not be found, the peptide was discarded. Genomic regions coding for ereMAP candidates were then inspected in IGV [46] to see if the MCS contained known germline polymorphisms (using dbSNP v.149), and candidates were kept or discarded based on their orientation in ERE and annotated sequences. Briefly, any ereMAP candidate whose MCS mapped in the sense of a gene coding sequence was discarded, whereas candidates whose coding sequences mapped in intergenic regions were considered as ereMAPs no matter their orientation. Candidates were also discarded if they fulfilled these two conditions: (i) their MCS mapped in the sense of an intron and in the antisense of the ERE and (ii) if their MCS did not map in other ERE sequences (Additional file 2: Fig. S3). Finally, the MS/MS spectra of the ereMAP candidates were manually validated to ensure the quality of the identification. Peptides that passed all these validation steps were then considered as ereMAPs.
Characterization of ereMAPs
During manual validation in IGV, characteristics regarding the family and group of the ERE generating the peptides, the type of genomic region encoding the peptide (coding sequence, intronic, or intergenic), and the orientation of the peptide sequences (sense or antisense) were retrieved for individual ereMAPs. When a peptide was identified in multiple samples and had different characteristics depending upon the sample, all possibilities were kept; otherwise, they were aggregated to reduce redundancy. The expression levels of ERE families that were source or non-source of ereMAPs were averaged among B-LCL samples, and their distributions were compared with a Mann-Whitney test. We next compared the proportions of the three main groups of EREs (LINE, LTR, and SINE) in the genome, transcriptome, and immunopeptidome. Representation of EREs in the transcriptome was assessed in our B-LCL samples: the expression levels of LINE, LTR, and SINE elements were summed in each sample and divided by the expression level of all EREs. We then averaged these transcriptomic proportions across all B-LCL samples. We used immunopeptidomic proportions of LINE, LTR, and SINE elements from the ereMAPs identified in this work, whereas the genomic proportions were taken from Treangen et al. [8]. A chi-squared test was performed to compare the proportions of ERE groups at the genomic, transcriptomic, and immunopeptidomic levels. The proportions of ERE sequences located in intergenic and intronic regions as well as in coding sequences were determined by intersecting the genomic localization of ERE sequences with the localization of introns and exons from the UCSC Table Browser (files downloaded on August 21, 2019). A chi-squared test was used to determine the enrichment of a certain genomic region for ereMAP generation. Last, Kendall tau correlation between the number of ereMAPs generated by each ERE family and the number of copies of the family’s sequence in the human genome (determined from RepeatMasker annotations) was computed with a confidence level of 95%.
Expression profiling of ereMAPs’ coding sequences
To evaluate the expression of the ereMAP-coding sequences in peripheral tissues, we downloaded RNA-seq data of 30 tissues from the GTEx Consortium (phs000424.v7.p2). For the complete protocol of this analysis, see Laumont et al. [27]. Briefly, we generated 24-nucleotide-long k-mer databases for each sample, in which we queried each ereMAP-coding sequence’s 24-nucleotide-long k-mer set. For each ereMAP, the minimal occurrence in the k-mer set was used as the number of reads coding for the peptide in a given sample (roverlap). The number of reads coding for a peptide was normalized between RNA-seq experiments by dividing roverlap by the total number of reads of the sample and multiplying this number by 108 to obtain the number of reads detected per hundred million reads sequenced (rphm). We then averaged the log-transformed rphm values (log10(rphm + 1)) for each tissue, and an average expression superior to 10 rphm in a tissue was considered as significant. This analysis was also performed on 12 TCGA cohorts (50 randomly selected samples per cohort) to assess the expression of transcripts coding our ereMAPs (identified in B-LCLs) in the following cancer types: urothelial bladder carcinoma, breast invasive carcinoma, colon adenocarcinoma, head-neck squamous cell carcinoma, kidney renal clear cell carcinoma, liver hepatocellular carcinoma, lung adenocarcinoma, lung squamous cell carcinoma, ovarian cancer, pancreatic adenocarcinoma, prostate adenocarcinoma, and skin cutaneous melanoma. Last, methylation data (HM27 array for ovarian cancer, HM450 for other cancer types) matched with the RNA-seq samples used to profile ereMAPs’ expression in TCGA cohorts were downloaded when available. Only probes located in a window of 5000 nucleotides from the ereMAPs’ genomic locations were used for this analysis. We then computed the Pearson correlation between the ereMAP’s RNA expression (in rphm) and the methylation level of the genomic region coding for the peptide.
Amino acid composition of ereMAPs
In addition to the list of ereMAPs identified on our B-LCL samples, two linear and MHC I-restricted epitopes’ sequence datasets were downloaded from the Immune Epitope Database: the first dataset consists of 36,472 MAPs from any virus infecting human cells, and the second one consists of 282,069 human canonical MAPs (downloaded on August 7, 2019). Lists of 8- to 11-amino-acid-long MAPs were extracted from these two datasets. The usage frequency of each amino acid was calculated by dividing their occurrences by the total number of amino acids in the ERE, viral, and human canonical MAP datasets. In parallel, datasets were separated in subsets of 8-, 9-, 10-, and 11-amino-acid-long MAPs, and frequencies of amino acids were computed for each peptide position of each subset of MAPs. The 11-amino-acid-long MAP subset was discarded because of an insufficient number of ereMAPs (n = 2).
Viral homology
To assess the similarity between ereMAPs and viral peptides, we used the same datasets of viral and human canonical MAPs from the Immune Epitope Database used for the amino acid composition analysis (see the “Amino acid composition of ereMAPs” section). We aligned ereMAP sequences to this database of viral peptides using version 2.2.28 of the Protein Basic Local Alignment Tool (BLASTp) [47] in the blastp-short mode with the following arguments: -word_size 2, -gapopen 5, -gapextend 2, -matrix PAM30, and -evalue 10 000 000. As control, human canonical MAPs were aligned to the viral peptide dataset with BLASTp. For the viral homology analysis, we compared the 103 ERE MAPs to 10,000 groups of 103 randomly sampled canonical MAPs. We calculated the percentage of identity (%I) of ereMAPs and canonical MAPs with viral peptides as:
where Mmax is the maximal percentage of identical matches with the viral MAP database, La is the length of the alignment, and Lp is the length of the ereMAP or the canonical MAP. The average percentage of identity of ereMAPs and each subgroup of the bootstrap distribution was computed, and the P value was determined as the number of times that the percentage of identity of the bootstrap distribution was higher than the percentage of identity of ereMAPs divided by the number of bootstrap iterations (10,000) as per Granados et al. [48].
ereMAPs’ immunogenicity prediction
We used the Repitope algorithm [49] with default settings to predict ereMAPs’ immunogenicity for CD8 T cells. As negative controls, we used conventional thymic MAPs identified by Adamopoulou et al. [50]. The distributions of immunogenicity scores for thymic MAPs and ereMAPs were compared with a Mann-Whitney test.
Generation of monocyte-derived dendritic cells (DCs)
Monocyte-derived DCs were generated from frozen PBMCs, as previously described [51, 52]. Briefly, DCs were prepared from the adherent PBMC fraction by culture for 8 days in X-vivo 15 medium (Lonza Bioscience) complemented with 5% human serum (Sigma-Aldrich), sodium pyruvate (1 mM), IL-4 (100 ng/mL, Peprotech), and GM-CSF (100 ng/mL, Peprotech). After 7 days of culture, DCs were matured overnight with IFNγ (1000 IU/mL, Gibco) and LPS (100 ng/mL, Sigma Aldrich). DCs were loaded with 2 μg/mL of peptide during 2 h after maturation process and were then irradiated (40 Gy) before they were used as APCs in T-DC culture. As control, the experiment was performed for the so-called MelanA peptide when the number of T cells was sufficient. This peptide (ALPVALPSL) is an in vitro modified version of the wild-type EAAGIGILTV MART-1/Melan-A26-35 decamer and is one of the most immunogenic human MAPs.
In vitro peptide-specific T cell expansion
Peptide-specific CD8+ T cells were expanded as previously described, with some minor modifications [52, 53]. Briefly, thawed PBMCs were first CD8+ T cell enriched using the Human CD8+ T cell isolation kit (Miltenyi Biotech) and co-incubated with autologous peptide-pulsed DCs at a DC:T cell ratio of 1:10. Expanding T cells were cultured for 4 weeks (with pulsed-DC stimulation every 7 days) in Advanced RPMI medium (Gibco) supplemented with 8% human serum (Sigma-Aldrich), l-glutamine (Gibco), and cytokines. For the first coculture week, IL-12 (10 ng/mL) and IL-21 (30 ng/mL) were added to the medium. Two days after, IL-2 (100 UI/mL) was also added to the cytokine mix. In the second week, IL-2 (100 UI/mL), IL-7 (10 ng/mL), IL-15 (5 ng/mL), and IL-21 (30 ng/ml) were added to the medium. For the two last weeks of coculture, IL-2 (100 UI/mL), IL-7 (10 ng/mL), and IL-15 (5 ng/mL) were used. Medium supplemented with the appropriate cytokine mix was added in the cocultures every 2 days. At the end of the fourth week of coculture, cells were harvested in order to perform ELISPOT assays. If the number of specific T cells was not sufficient at the end of the fourth week of coculture, cocultures were maintained for an additional week (week 5).
IFNγ ELISPOT assay
ELISpot Human IFNγ (R&D Systems, USA) kit was used according to the manufacturer’s recommendations. Harvested CD8+ T cells were then plated and incubated at 37 °C for 24 h in the presence of irradiated peptide-pulsed PBMCs (40 Gy) that were used as stimulator cells. As a negative control, sorted CD8 T cells were incubated with irradiated non-pulsed PBMCs. Spots were revealed as mentioned in the manufacturer’s protocol and were counted using an ImmunoSpot S5 UV Analyzer (Cellular Technology Ltd., Shaker Heights, OH). IFNγ production was expressed as the number of peptide-specific spot-forming cells (SFC) per 106 CD8+ T cells after subtracting the spot counts from negative control wells.
Results
Expression of ERE transcripts in normal human tissues and cells
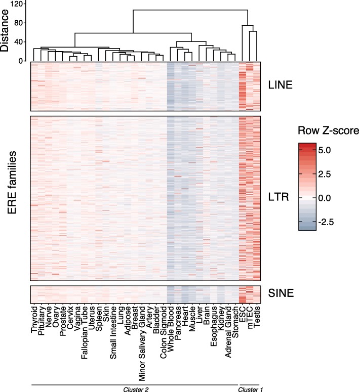
To assess ERE expression in healthy human tissues, we quantified the expression levels of the 809 ERE families contained in the RepeatMasker annotations in 1371 samples from 30 different healthy human tissues and 2 cell types (mTECs and ESCs). For brevity, mTECs and ESCs will be referred to as tissues in the rest of the manuscript. We calculated the median expression of each ERE family among samples of a given tissue (Additional file 1: Table S2) and then computed the row Z-score across tissues. Unsupervised hierarchical clustering identified a statistically significant cluster of three cell types with high ERE expression: ESCs, testis, and mTECs (Fig. 1). The remaining tissues could then be visually separated into two groups with low and intermediate ERE expression (Fig. 1). High ERE expression (cluster 1) in ESCs and testis was expected. The salient finding was the high ERE expression in mTECs which, to the best of our knowledge, has never been reported before. Comparison with hematopoietic cell types at several differentiation stages confirmed the high ERE expression in mTECs and ESCs (Additional file 2: Fig. S1A). Computing the standard deviation of ERE expression among individual samples for each tissue also revealed that most ERE families displayed low interindividual variability (Additional file 2: Fig. S1B). Finally, while quintile ranking analysis showed that ERE expression was generally concordant between ERE families in each tissue analyzed, almost all tissues expressed some ERE families at high levels (Additional file 2: Fig. S2), suggesting that some tissue-specific factors regulate ERE expression in human tissues.
Fig. 1.
Expression profiling of endogenous retroelements in 30 healthy human tissues and 2 cell types. Hierarchical clustering of tissues based on the expression levels of the 809 ERE families sorted in LINE, LTR, and SINE elements. For each tissue, the mean expression of ERE families was computed among available samples. Row Z-scores were then determined for each ERE family across tissues. Significant clusters identified by pvClust are indicated (cluster 1 and cluster 2)
Most human tissues show a tissue-specific ERE expression
To ascertain if the expression of discrete ERE families was restricted to specific tissues, we computed the τ index of tissue specificity as defined by Yanai et al. [33]. Briefly, the τ index compares the expression of a gene in a set of tissues and has a value ≤ 0.4 for housekeeping genes and ≥ 0.8 for tissue-restricted genes [54]. We identified a total of 124 ERE families with a tissue-restricted expression. As a control, we computed the τ index for annotated genes and known tissue-restricted genes (TRGs), such as INS, CRP, and CHRNA1. The majority (108/124) of the tissue-restricted ERE families (TREs) were identified in ESCs, testis, and mTECs, revealing that in addition to their high expression of EREs, these tissues express a broader repertoire of EREs than other tissues (Fig. 1, Fig. 2a). Nonetheless, tissue-restricted expression of EREs is a widespread phenomenon across human tissues because we identified TREs in 17 out of the 32 human tissues analyzed. For a given tissue, the number of TREs is positively associated with the number of TRGs (Fig. 2a) suggesting some commonality between expression regulation of TRGs and TREs. We also identified a significant enrichment of LTRs in TREs (86.29%) relative to their proportion among all ERE families (71.45%), revealing an increased tissue specificity of LTR sequences compared to LINEs and SINEs (Fig. 2b). Finally, TREs’ expression was typically restricted to fewer tissues than TRGs, with 89.5% of TREs (111/124) being tissue-specific (Fig. 2c, Additional file 1: Table S3). Altogether, these results show that ERE expression in healthy human tissues is widespread but not homogenous. Indeed, 124 ERE families, most of which are LTR elements with low copy numbers, showed tissue-specific expression.
Fig. 2.
Tissue specificity of ERE expression in healthy human tissues. Tissue specificity indexes were computed for ERE families as well as annotated genes. a Barplots showing the number of TRGs and TREs for each of the 32 healthy human tissues analyzed. b Pie charts depicting the proportions of the 809 ERE families (left panel) or TREs (right panel) belonging to the LINE, LTR, and SINE groups (chi-squared test, *P ≤ 0.05). c Histogram showing the number of tissues in which each identified TRGs and TREs are overexpressed
Impact of the AIRE gene on ERE expression in mTECs
Out of the three tissues with high ERE expression (Fig. 1), two express no or barely detectable MHC I molecules (testis and ESCs, respectively), whereas mTECs express standard levels of MHC I [55–57]. Promiscuous expression of genomic sequences is a quintessential feature of mTECs that is driven in part by the AIRE gene and also by other genes whose identity is still debated [58]. Since the role of mTECs is to induce tolerance to the MAPs that they display, EREs expressed in mTECs could be tolerogenic. However, T cell-mediated responses towards EREs were previously observed, suggesting that the establishment of central tolerance towards EREs in the thymus is incomplete [59, 60]. Therefore, we next investigated the contribution of the AIRE transcription factor to ERE expression in mTECs. To do so, we quantified the expression of ERE families as well as canonical genes in mTECs extracted from wild-type and AIRE knock-out mice previously reported [29]. Canonical genes were sorted in three categories based on St-Pierre et al. [29]: (i) constitutively expressed genes, (ii) AIRE-independent TRGs, and (iii) AIRE-dependent TRGs. As expected, expression of AIRE-dependent TRGs significantly decreased in the absence of AIRE, whereas constitutively expressed genes and AIRE-independent TRGs were minimally affected by AIRE depletion (Fig. 3a). Strikingly, global ERE expression was independent of AIRE since it was unchanged in AIRE knock-out relative to wild-type mice (Fig. 3a). Furthermore, computing Mann-Whitney tests for each ERE family revealed that the absence of AIRE did not affect the expression of any ERE family (Fig. 3b). Hence, the expression of all ERE families was independent of AIRE in mTECs.
Fig. 3.
ERE expression is independent of AIRE in mouse mTECs. a Boxplot showing the expression levels of constitutively expressed genes, AIRE-dependent TRGs, AIRE-independent TRGs (lists of genes based on St-Pierre et al. [29]), and ERE families in wild-type (n = 3) and AIRE knock-out (n = 3) mice. b Heatmap depicting the expression levels of ERE families in each replicate of wild-type and AIRE knock-out murine mTECs. A Mann-Whitney test was used for statistical analysis in both panels; n.s. not significant (P > 0.05, ***P ≤ 0.001)
Translation of ERE transcripts
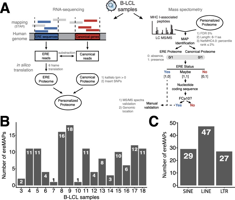
We next sought to determine whether some ERE transcripts are translated in healthy cells. However, the identification of EREs by MS can be challenging due to their inherently low abundance in the corresponding proteome and the lack of appropriate protein databases for large-scale searches. We therefore decided to investigate the contribution of EREs to the immunopeptidome, which is mainly composed of peptides derived from rapidly degraded proteins [61, 62]. To do so, we reanalyzed previously reported transcriptomic and immunopeptidomic data from 16 B-lymphoblastoid cell lines (B-LCL) (Additional file 1: Table S4) [34]. As conventional approaches do not include ERE sequences, we developed a proteogenomic workflow combining RNA sequencing and MS to enable ereMAP identification (Fig. 4a, Additional file 2: Fig. S3). Briefly, we generated for each B-LCL a personalized proteome that contained only the sample’s expressed sequences as well as its polymorphisms. Canonical and ERE RNA sequences were translated in silico and concatenated to generate a personalized proteome that was used to identify MAPs in MS analyses (Fig. 4a). For each MAP identified, we retrieved the peptide’s coding sequence and proceeded to its annotation. Two categories of peptides were kept as ereMAP candidates to be further manually validated: (i) peptides that were only seen in the ERE proteome and (ii) peptides seen in both the ERE and canonical proteomes (“maybe” candidates) and for which the occurrence of the coding sequences was at least 10-fold higher in ERE reads compared to canonical reads.
Fig. 4.
ERE sequences are translated and contribute to the immunopeptidome of B-LCLs. a Schematic depicting how the personalized proteome of each B-LCL sample was generated. The personalized proteome was generated by combining the ERE and the canonical proteomes and then used to identify MAPs by MS. MAPs were annotated to keep only ereMAPs. b, c Barplots showing the number of ereMAPs identified in B-LCL samples separated by b individual samples analyzed and c according to the three main groups of EREs
Our proteogenomic approach enabled the identification of 129 ereMAPs in the 16 B-LCL samples analyzed, revealing that ERE sequences are translated in non-neoplastic cells (Fig. 4b). Of those, 103 were non-redundant, confirming that ereMAPs can be shared by multiple individuals (Additional file 1: Table S5). Of course, the extent of interindividual sharing would be considerably greater in cohorts of HLA-matched individuals since various HLA allotypes present different sets of MAPs [61]. Profiling of ereMAPs’ RNA expression in healthy human tissues showed that 26% (27/103) of ereMAPs’ coding sequences were expressed at high levels by multiple tissues (Additional file 2: Fig. S4). Hence, since highly expressed transcripts are preferential sources of MAPs [34], ereMAPs derived from abundant transcripts could be presented on the surface of a wide range of tissues (Additional file 2: Fig. S4). We also observed that ereMAPs were generated by the three main groups of ERE sequences (SINE, LINE, LTR), confirming that they all have the potential to be translated in healthy cells (Fig. 4c). As EREs are frequently dysregulated in cancer cells, we quantified the RNA expression of our ereMAPs (identified in B-LCLs) in 12 cohorts from TCGA (Additional file 2: Fig. S5A). Strikingly, the majority of ereMAPs (94/103, 91.3%) identified in B-LCLs were expressed at similar levels by healthy and cancer cells (Additional file 2: Fig. S5B), and ereMAPs’ RNA expression in cancer cells did not correlate with DNA methylation levels (Additional file 2: Fig. S5C). Additionally, applying our proteogenomic workflow to an ovarian cancer cell line (OVCAR-3) enabled the identification of 5 ereMAPs, including one peptide (TPRHIIVRF) also presented by B-LCL samples (Additional file 1: Table S6). Together, these proteogenomic analyses show that several EREs are translated and generate ereMAPs in B-LCLs, and suggest that this is also the case in a wide range of healthy and neoplastic human tissues.
High expression of intronic regions is the main source of ereMAPs
We next investigated the mechanisms leading to the presentation of ereMAPs on the cell surface. First, we noted that ereMAPs preferentially derived from highly expressed ERE transcripts (Fig. 5a). For the majority of ereMAPs, this transcription was in the same sense as the ERE sequence in the genome, but ~ 30% of ereMAPs (34/103) resulted from antisense transcription (Fig. 5b), which is common for EREs [63–65]. Even though ereMAPs were generated by the three main groups of EREs (Fig. 4c), the relative frequency of LTR translation was higher than that of LINEs and SINEs (Fig. 5c). Indeed, the representation of LTRs in the immunopeptidome was superior to the space they occupy in the genome or their abundance in the transcriptome (Fig. 5c). Additionally, intronic EREs were a preferential source of ereMAPs: while 51% of EREs were intronic, ~ 79% of ereMAPs derived from intronic EREs (Fig. 5d). Finally, we noted that some ERE families generated several distinct ereMAPs (Additional file 1: Table S5). This can be explained in part by variations in the genomic space occupied by the various ERE families. Indeed, we observed a moderate, yet significant, correlation between the number of genomic copies and the number of ereMAPs (Fig. 5e). Altogether, these results demonstrate that (i) ereMAPs are generated by both sense and antisense transcripts that are preferentially located in introns and expressed at high levels, and (ii) generation of ereMAPs is enhanced when a family belongs to the LTR group occupying a large genomic space.
Fig. 5.
Sense transcription of intronic EREs is the main source of ereMAPs. a Boxplot showing the mean expression levels (log10(TPM + 1)) of ERE families that are source or non-source of ereMAPs in B-LCLs (Mann-Whitney test, ***P ≤ 0.001). b Barplot showing the number of ereMAPs generated by sense or antisense transcription of ERE sequences. c Stacked barplot depicting the proportions of LINE, LTR, and SINE groups in the genome, transcriptome, and immunopeptidome. Statistical significance was computed with a chi-squared test (**P ≤ 0.01). d Pie charts depicting the percentages of all ERE sequences (left) and of ereMAP-coding sequences (right) that are localized in intergenic regions, introns, or coding sequences (chi-squared test, ***P ≤ 0.001). e Scatterplot showing the Kendall tau correlation between the number of ereMAPs generated by each ERE family and the number of copies of the ERE family’s sequence in the human genome based on RepeatMasker annotations
ereMAPs have a viral-like amino acid composition
We next asked to what extent ereMAPs and their coding transcripts might retain some traces of their phylogeny (“viral features”). We found conspicuous differences between amino acid frequencies in ereMAPs relative to both viral MAPs and canonical human MAPs listed in the Immune Epitope Database (Fig. 6a). Indeed, ereMAPs showed a lower abundance of multiple amino acids (aspartic and glutamic acids, phenylalanine, methionine, asparagine, and tryptophan) and higher frequencies of leucine (L) and proline (P) residues. ereMAPs had therefore a less balanced (i.e., more skewed) amino acid composition. Furthermore, analysis of amino acid usage at individual MAP positions revealed that, relative to human MAPs, some residues were specifically enriched in ERE and viral MAPs, such as arginine (R) in P5 of 8-amino-acid-long MAPs (Additional file 2: Fig. S6). We therefore aligned ereMAPs sequences to the viral MAP dataset using BLAST and calculated the average percentage of identity between ereMAPs and viral MAPs. We then compared this result with a bootstrap distribution (10,000 iterations) of randomly selected canonical MAPs that were also aligned to the viral MAP dataset (Fig. 6b). This analysis revealed that ereMAPs had a significantly higher percentage of identity with viral MAPs than all 10,000 randomly selected sets of canonical MAPs. Finally, we investigated if the viral features of ereMAPs might confer them the ability to activate CD8 T cells. First, immunogenicity prediction using the Repitope algorithm showed that ereMAPs have significantly higher immunogenicity scores than canonical MAPs presented in the thymus (Additional file 2: Fig. S7A). Additionally, IFNγ ELISpot assays demonstrated that two cancer-specific ereMAPs (i.e., not expressed by mTECs), identified by Laumont et al. [27] on B-ALL samples, have the ability to activate CD8 T cells (Additional file 2: Fig. S7B, C). Hence, ereMAPs clearly retain features that reflect their viral origin, conferring them the ability to elicit CD8 T cell responses when they are not expressed in mTECs.
Fig. 6.
Endogenous retroelements retained sequence homology with viruses. a Barplot showing the frequencies of each amino acid in ereMAPs, viral MAPs, and human canonical MAPs. Abbreviations for amino acids: Y, tyrosine; W, tryptophan; V, valine; T, threonine; S, serine; R, arginine; Q, glutamine; P, proline; N, asparagine; M, methionine; L, leucine; K, lysine; I, isoleucine; H, histidine; G, glycine; F, phenylalanine; E, glutamic acid; D, aspartic acid; C, cysteine; A, alanine. b Human canonical MAPs and ereMAPs were aligned to a database of viral peptides using BLAST, and the percentage of identity of their sequences with viral peptides was computed. The red line represents the average percentage of identity of ereMAPs with viral MAPs. A bootstrap procedure was used to calculate the percentage of identity of 10,000 sets of 103 randomly selected human canonical MAPs with viral MAPs. P value was calculated as the number of times the bootstrap distribution had a higher percentage of identity with viral MAPs than ereMAPs (P < 0.0001)
Discussion
Hundreds of scientific articles have alluded to the potential implication of EREs in various human diseases, particularly cancer and autoimmunity [2, 66–71]. We therefore felt compelled to draw the global landscape of ERE expression in human somatic cells. One salient point emerging from this atlas is that ERE expression in somatic tissues is more pervasive and heterogeneous than anticipated. All tissues express EREs, but the breadth and magnitude of ERE expression are very heterogeneous from one tissue to another. Thus, we identified 124 ERE families expressed in a tissue-restricted fashion, most of which were LTR elements. LTRs can act as promoters and enhancers to stimulate gene expression [17, 19], and some LTR families are tissue-specifically enriched in intronic enhancer regions containing transcription factor binding sites [72]. Our work therefore suggests that EREs, and more particularly LTRs, may regulate gene expression in a wide range of somatic tissues. In future experiments, single-cell analyses might unveil a further level of heterogeneity that we could not capture by global tissue expression profiling. It was previously reported that EREs were expressed at high levels in two MHC I-deficient cell types: ESCs and testis [73, 74]. That similar levels of expression were found in mTECs for the three major groups of EREs (LINE, SINE, and LTR) (Fig. 1) is remarkable and raises fundamental questions as to the mechanism and role of ERE expression in mTECs. The key role of mTECs is to induce central immune tolerance to a vast repertoire of self-peptides displayed by somatic tissues [58, 75]. Given the large-scale expression of EREs in peripheral tissues highlighted in the present report, we speculate that it may be important for gnathostomes to be tolerant to a wide array of ERE-derived antigens. As a corollary, when EREs are overexpressed, for instance in cancer cells [76, 77], only those that are not expressed in mTECs may be immunogenic. Induction of tolerance to the multitude of self-peptides depends on the unique ability of mTECs to promiscuously express thousands of otherwise tissue-specific genes [78, 79]. Promiscuous gene expression in mTECs is driven in part by AIRE and in part by other genes whose identity is unresolved, which may include FEZF2 as well as genes involved in DNA methylation, histone modification, and RNA splicing [29, 58, 80–82]. Our data clearly show that the overexpression of numerous ERE families in mTECs is entirely AIRE-independent (Fig. 3). This observation underscores the relevance of further studies on the mechanisms of AIRE-independent promiscuous gene expression in mTECs.
A notable finding was that our MS analyses identified ereMAPs derived from LINEs (n = 47), SINEs (n = 29), and LTRs (n = 27). This means that these EREs are translated and produce peptides that are adequately processed for presentation by MHC I molecules. Our analyses suggest that LTRs have a superior ability to generate MAPs. As SINEs do not contain protein-coding sequences, they were expected to generate fewer peptides. However, the reason why LTRs would be more efficiently translated than LINEs remains elusive but might include codon usage and sequence conservation. A few ereMAPs have previously been identified in cancer cells [27, 70, 77]. The presence of ereMAPs on normal cells means that the mere identification of ereMAPs on cancer cells could not be sufficient to infer that these MAPs are cancer-specific nor immunogenic. Nevertheless, we have previously shown in mice that some ereMAPs are truly cancer-specific and immunogenic and can elicit protective anti-tumor responses [27]. Furthermore, compelling evidence has been reported that some LTRs can generate immunogenic ereMAPs in clear cell renal cell carcinoma in humans [67]. These studies coupled to our findings that ereMAPs (i) retain viral-like features (Fig. 6) and (ii) can be recognized by CD8 T cells (Additional file 2: Fig. S7B and C) suggest that ereMAPs may represent particularly attractive targets for the development of cancer vaccines. In line with this, we must also emphasize that the number of translated EREs is certainly superior to the number of ereMAPs identified in our study: (i) collectively, our 16 B-LCLs expressed 39 MHC I allotypes out of the thousands that can be found in human populations (Additional file 1: Table S5), and (ii) like canonical proteins [34], some translated EREs may not generate MAPs.
We anticipate that the biogenesis of ereMAPs in normal and neoplastic cells will be a fertile field of investigation. First, several observations suggest that the landscape of ereMAPs is highly diversified: (i) the MAP repertoire is shaped by several cell type-specific variations in gene expression [83], and (ii) ERE transcription is highly heterogeneous among various cell types (Fig. 1) and can be drastically affected by neoplastic transformation [84]. The processing of ereMAPs is also intriguing. Indeed, following their integration in human genomes, EREs have undergone several rounds of mutation and truncation and very few have previously been shown to be translated [2, 85]. Because ERE sequences are degenerate, they are not expected to yield stable polypeptides. However, MAPs preferentially derive from rapidly degraded unstable peptides, commonly referred to as defective ribosomal products [62]. We therefore hypothesize that for most EREs, translation may yield ereMAPs but not stable long-lived proteins. In other words, the products of ERE translation may be detectable only in the immunopeptidome and not in the proteome.
Conclusions
In summary, transcriptomic analysis demonstrated that ERE expression is heterogeneous in healthy human tissues, with a higher expression in mTECs, ESCs, and testis than in other tissues. mTECs are the sole normal human cells that express high levels of both EREs and MHC I molecules. In mutant mice, we report that the exceptional expression of EREs in mTECs is AIRE-independent. We also identified ERE families expressed in a tissue-restricted manner, revealing that most healthy human tissues have a unique ERE signature. MS analyses of 16 B-LCL samples enabled the identification of 103 non-redundant ereMAPs, showing that EREs contribute to the immunopeptidome of healthy cells. Interestingly, sharing of ereMAPs by multiple B-LCL samples was observed, and ereMAPs’ coding sequences are expressed at similar levels in other somatic tissues, suggesting that ereMAPs could also be presented by other cell types. Finally, we found that ereMAPs bear strong homology to viral MAPs and therefore have the potential to be particularly immunogenic. We hope that this work will serve as a reference in further studies on EREs in various physiological and pathological conditions.
Supplementary information
Additional file 1: Table S1. Accession numbers of RNA-seq data used in this study. Table S2. Expression levels of ERE families in human tissues. Table S3. Tissue specificities of ERE families. Table S4. Information concerning samples used for immunopeptidomic analyses. Table S5. Characteristics of ereMAPs identified in B-LCL samples. Table S6. Characteristics of ereMAPs identified in OVCAR-3 cells.
Additional file 2: Figure S1. Comparison of ERE expression between mTECs and other cell types. Figure S2. Quintile ranking of ERE families in healthy human tissues. Figure S3. Manual validation of ereMAPs’ nucleotide coding sequence in the human genome. Figure S4. Expression of ereMAPs’ coding sequences in healthy human tissues. Figure S5. Expression profiling of B-LCL ereMAPs in cancer. Figure S6. Comparison of amino acid usage of ERE-derived, viral and human MAPs. Figure S7. Assessment of ERE-derived MAPs’ immunogenicity.
Acknowledgements
We acknowledge Annie Gosselin and Gaël Dulude for cell sorting. We thank Raphaëlle Lambert and Jennifer Huber for performing the RNA sequencing. We also thank Céline M. Laumont for the thoughtful advice, as well as Marie-Pierre Hardy and all other members of our laboratory for their suggestions. We thank the Leucegene group for sharing transcriptomic data for hematopoietic cells. Finally, we thank the Genotype-Tissue Expression (GTEx) Project for providing RNA-seq data from human tissues used in this study. The GTEx Project was supported by the Common Fund of the Office of the Director of the National Institutes of Health and by NCI, NHGRI, NHLBI, NIDA, NIMH, and NINDS.
Abbreviations
- AIRE
Autoimmune regulator
- B-LCL
B-lymphoblastoid cell line
- DC
Dendritic cell
- ELISpot
Enzyme-linked immunospot
- ERE
Endogenous retroelements
- ereMAP
ERE-derived MAP
- ESC
Embryonic stem cells
- FDR
False discovery rate
- GEO
Gene Expression Omnibus
- GTEx
Genotype-Tissue Expression
- IFNγ
Interferon-γ
- LINE
Long interspersed nuclear element
- LTR
Long terminal repeat
- MCS
MAP-coding sequence
- MAP
MHC I-associated peptide
- mTEC
Medullary thymic epithelial cells
- MS
Mass spectrometry
- SINE
Short interspersed nuclear element
- TPM
Transcripts per million
- TRE
Tissue-restricted ERE
- TRG
Tissue-restricted gene
- WT
Wild-type
- KZFP
KRAB zinc finger protein
Authors’ contributions
JDL, KV, and CP designed the study. LH and CC digested the thymic samples, isolated the mTECs, and did the RNA extraction. JDL, AT, GE, PG, QZ, and JPL contributed to the bioinformatic analyses. CD and EB did the PEAKS database searches and the MS/MS spectra validation. JDL and CP wrote the manuscript. All authors read and approved the final manuscript.
Funding
This work was supported by grants from the Canadian Institutes of Health Research (FDN 148400) and the Canadian Cancer society (#705604).
Availability of data and materials
mTECs’ RNA sequencing datasets generated during this study are available on GEO as GSE127826 (BioProject accession number: PRJNA525591) [28]. Transcriptomic data of four additional mTEC samples, previously reported by Laumont et al. [27], are publicly available on GEO (BioProject accession number: PRJNA525590). ESCs’ transcriptomic data from Lister et al. [24] are available on the short read archive (Accessions: SRR488684 and SRR488685). RNA-seq data of purified hematopoietic cells were obtained from the Gene Expression Omnibus (GEO) (projects PRJNA384650 and PRJNA225999) [25, 26]. RNA sequencing data of WT and AIRE-deficient mice were reported by St-Pierre et al. [29]. Transcriptomic and immunopeptidomic data of B-LCL samples from Pearson et al. [34] were downloaded from GEO (BioProject accession number: PRJNA286122) and the PRIDE Archive (Project PXD004023), respectively. Transcriptomic and immunopeptidomic data of the OVCAR-3 cell line are available on GEO as GSE147570 (BioProject accession number: PRJNA615537) [41] and the PRIDE Archive database (Project PXD018124) [42], respectively.
Ethics approval and consent to participate
The transcriptomic analysis of medullary thymic epithelial cells was approved by the Comité d’Éthique de la Recherche de l’Hôpital Maisonneuve-Rosemont (Permit Number CÉR 12100). The study of MHC-associated peptides on human lymphoid cells was approved by the Comité d’Éthique de la Recherche de l’Hôpital Maisonneuve-Rosemont (Permit Number CÉR 14095). All subjects provided written informed consent, and the research conformed to the principles of the Helsinki Declaration.
Consent for publication
Not applicable.
Competing interests
The authors declare that they have no competing interests.
Footnotes
Publisher’s Note
Springer Nature remains neutral with regard to jurisdictional claims in published maps and institutional affiliations.
Contributor Information
Pierre Thibault, Email: pierre.thibault@umontreal.ca.
Claude Perreault, Email: claude.perreault@umontreal.ca.
Supplementary information
Supplementary information accompanies this paper at 10.1186/s13073-020-00740-7.
References
- 1.Dewannieux M, Heidmann T. Endogenous retroviruses: acquisition, amplification and taming of genome invaders. Curr Opin Virol. 2013;3(6):646–656. doi: 10.1016/j.coviro.2013.08.005. [DOI] [PubMed] [Google Scholar]
- 2.Kassiotis G, Stoye JP. Immune responses to endogenous retroelements: taking the bad with the good. Nat Rev Immunol. 2016;16(4):207–219. doi: 10.1038/nri.2016.27. [DOI] [PubMed] [Google Scholar]
- 3.Sverdlov ED. Perpetually mobile footprints of ancient infections in human genome. FEBS Lett. 1998;428(1–2):1–6. doi: 10.1016/S0014-5793(98)00478-5. [DOI] [PubMed] [Google Scholar]
- 4.de Koning AP, Gu W, Castoe TA, Batzer MA, Pollock DD. Repetitive elements may comprise over two-thirds of the human genome. PLoS Genet. 2011;7(12):e1002384. doi: 10.1371/journal.pgen.1002384. [DOI] [PMC free article] [PubMed] [Google Scholar]
- 5.Tristem M. Identification and characterization of novel human endogenous retrovirus families by phylogenetic screening of the human genome mapping project database. J Virol. 2000;74(8):3715–3730. doi: 10.1128/JVI.74.8.3715-3730.2000. [DOI] [PMC free article] [PubMed] [Google Scholar]
- 6.Vargiu L, Rodriguez-Tome P, Sperber GO, Cadeddu M, Grandi N, Blikstad V, et al. Classification and characterization of human endogenous retroviruses; mosaic forms are common. Retrovirology. 2016;13:7. doi: 10.1186/s12977-015-0232-y. [DOI] [PMC free article] [PubMed] [Google Scholar]
- 7.Lander ES, Linton LM, Birren B, Nusbaum C, Zody MC, Baldwin J, et al. Initial sequencing and analysis of the human genome. Nature. 2001;409(6822):860–921. doi: 10.1038/35057062. [DOI] [PubMed] [Google Scholar]
- 8.Treangen TJ, Salzberg SL. Repetitive DNA and next-generation sequencing: computational challenges and solutions. Nat Rev Genet. 2011;13(1):36–46. doi: 10.1038/nrg3117. [DOI] [PMC free article] [PubMed] [Google Scholar]
- 9.Bourque G, Burns KH, Gehring M, Gorbunova V, Seluanov A, Hammell M, et al. Ten things you should know about transposable elements. Genome Biol. 2018;19(1):199. doi: 10.1186/s13059-018-1577-z. [DOI] [PMC free article] [PubMed] [Google Scholar]
- 10.Argueso JL, Westmoreland J, Mieczkowski PA, Gawel M, Petes TD, Resnick MA. Double-strand breaks associated with repetitive DNA can reshape the genome. Proc Natl Acad Sci U S A. 2008;105(33):11845–11850. doi: 10.1073/pnas.0804529105. [DOI] [PMC free article] [PubMed] [Google Scholar]
- 11.Mills RE, Bennett EA, Iskow RC, Devine SE. Which transposable elements are active in the human genome? Trends Genet. 2007;23(4):183–191. doi: 10.1016/j.tig.2007.02.006. [DOI] [PubMed] [Google Scholar]
- 12.Deniz O, Frost JM, Branco MR. Regulation of transposable elements by DNA modifications. Nat Rev Genet. 2019;20(7):417–431. doi: 10.1038/s41576-019-0117-3. [DOI] [PubMed] [Google Scholar]
- 13.Imbeault M, Helleboid PY, Trono D. KRAB zinc-finger proteins contribute to the evolution of gene regulatory networks. Nature. 2017;543(7646):550–554. doi: 10.1038/nature21683. [DOI] [PubMed] [Google Scholar]
- 14.Bruno M, Mahgoub M, Macfarlan TS. The arms race between KRAB-zinc finger proteins and endogenous retroelements and its impact on mammals. Annu Rev Genet. 2019;53:393–416. doi: 10.1146/annurev-genet-112618-043717. [DOI] [PubMed] [Google Scholar]
- 15.Robbez-Masson L, Tie CHC, Conde L, Tunbak H, Husovsky C, Tchasovnikarova IA, et al. The HUSH complex cooperates with TRIM28 to repress young retrotransposons and new genes. Genome Res. 2018;28(6):836–845. doi: 10.1101/gr.228171.117. [DOI] [PMC free article] [PubMed] [Google Scholar]
- 16.Sheng W, LaFleur MW, Nguyen TH, Chen S, Chakravarthy A, Conway JR, et al. LSD1 ablation stimulates anti-tumor immunity and enables checkpoint blockade. Cell. 2018;174(3):549–563. doi: 10.1016/j.cell.2018.05.052. [DOI] [PMC free article] [PubMed] [Google Scholar]
- 17.Chuong EB, Elde NC, Feschotte C. Regulatory evolution of innate immunity through co-option of endogenous retroviruses. Science. 2016;351(6277):1083–1087. doi: 10.1126/science.aad5497. [DOI] [PMC free article] [PubMed] [Google Scholar]
- 18.Beyer U, Moll-Rocek J, Moll UM, Dobbelstein M. Endogenous retrovirus drives hitherto unknown proapoptotic p63 isoforms in the male germ line of humans and great apes. Proc Natl Acad Sci U S A. 2011;108(9):3624–3629. doi: 10.1073/pnas.1016201108. [DOI] [PMC free article] [PubMed] [Google Scholar]
- 19.Fort A, Hashimoto K, Yamada D, Salimullah M, Keya CA, Saxena A, et al. Deep transcriptome profiling of mammalian stem cells supports a regulatory role for retrotransposons in pluripotency maintenance. Nat Genet. 2014;46(6):558–566. doi: 10.1038/ng.2965. [DOI] [PubMed] [Google Scholar]
- 20.Percharde M, Lin CJ, Yin Y, Guan J, Peixoto GA, Bulut-Karslioglu A, et al. A LINE1-nucleolin partnership regulates early development and ESC identity. Cell. 2018;174(2):391–405. doi: 10.1016/j.cell.2018.05.043. [DOI] [PMC free article] [PubMed] [Google Scholar]
- 21.Mi S, Lee X, Li X, Veldman GM, Finnerty H, Racie L, et al. Syncytin is a captive retroviral envelope protein involved in human placental morphogenesis. Nature. 2000;403(6771):785–789. doi: 10.1038/35001608. [DOI] [PubMed] [Google Scholar]
- 22.Blaise S, de Parseval N, Benit L, Heidmann T. Genomewide screening for fusogenic human endogenous retrovirus envelopes identifies syncytin 2, a gene conserved on primate evolution. Proc Natl Acad Sci U S A. 2003;100(22):13013–13018. doi: 10.1073/pnas.2132646100. [DOI] [PMC free article] [PubMed] [Google Scholar]
- 23.Consortium GT. The Genotype-Tissue Expression (GTEx) Project. Nat Genet. 2013;45(6):580–585. doi: 10.1038/ng.2653. [DOI] [PMC free article] [PubMed] [Google Scholar]
- 24.Lister R, Pelizzola M, Dowen RH, Hawkins RD, Hon G, Tonti-Filippini J, et al. Human DNA methylomes at base resolution show widespread epigenomic differences. Nature. 2009;462(7271):315–322. doi: 10.1038/nature08514. [DOI] [PMC free article] [PubMed] [Google Scholar]
- 25.Maiga A, Lemieux S, Pabst C, Lavallee VP, Bouvier M, Sauvageau G, et al. Transcriptome analysis of G protein-coupled receptors in distinct genetic subgroups of acute myeloid leukemia: identification of potential disease-specific targets. Blood Cancer J. 2016;6(6):e431. doi: 10.1038/bcj.2016.36. [DOI] [PMC free article] [PubMed] [Google Scholar]
- 26.Pabst C, Bergeron A, Lavallee VP, Yeh J, Gendron P, Norddahl GL, et al. GPR56 identifies primary human acute myeloid leukemia cells with high repopulating potential in vivo. Blood. 2016;127(16):2018–2027. doi: 10.1182/blood-2015-11-683649. [DOI] [PubMed] [Google Scholar]
- 27.Laumont CM, Vincent K, Hesnard L, Audemard E, Bonneil E, Laverdure JP, et al. Noncoding regions are the main source of targetable tumor-specific antigens. Sci Transl Med. 2018;10(470):eaau5516. [DOI] [PubMed]
- 28.GEO data series GSE127826. Available from: https://www.ncbi.nlm.nih.gov/geo/query/acc.cgi?acc=GSE127826.
- 29.St-Pierre C, Trofimov A, Brochu S, Lemieux S, Perreault C. Differential features of AIRE-induced and AIRE-independent promiscuous gene expression in thymic epithelial cells. J Immunol. 2015;195(2):498–506. doi: 10.4049/jimmunol.1500558. [DOI] [PubMed] [Google Scholar]
- 30.Bolger AM, Lohse M, Usadel B. Trimmomatic: a flexible trimmer for Illumina sequence data. Bioinformatics. 2014;30(15):2114–2120. doi: 10.1093/bioinformatics/btu170. [DOI] [PMC free article] [PubMed] [Google Scholar]
- 31.Bray NL, Pimentel H, Melsted P, Pachter L. Near-optimal probabilistic RNA-seq quantification. Nat Biotechnol. 2016;34(5):525–527. doi: 10.1038/nbt.3519. [DOI] [PubMed] [Google Scholar]
- 32.Suzuki R, Shimodaira H. Pvclust: an R package for assessing the uncertainty in hierarchical clustering. Bioinformatics. 2006;22(12):1540–1542. doi: 10.1093/bioinformatics/btl117. [DOI] [PubMed] [Google Scholar]
- 33.Yanai I, Benjamin H, Shmoish M, Chalifa-Caspi V, Shklar M, Ophir R, et al. Genome-wide midrange transcription profiles reveal expression level relationships in human tissue specification. Bioinformatics. 2005;21(5):650–659. doi: 10.1093/bioinformatics/bti042. [DOI] [PubMed] [Google Scholar]
- 34.Pearson H, Daouda T, Granados DP, Durette C, Bonneil E, Courcelles M, et al. MHC class I-associated peptides derive from selective regions of the human genome. J Clin Invest. 2016;126(12):4690–4701. doi: 10.1172/JCI88590. [DOI] [PMC free article] [PubMed] [Google Scholar]
- 35.Granados DP, Sriranganadane D, Daouda T, Zieger A, Laumont CM, Caron-Lizotte O, et al. Impact of genomic polymorphisms on the repertoire of human MHC class I-associated peptides. Nat Commun. 2014;5:3600. doi: 10.1038/ncomms4600. [DOI] [PMC free article] [PubMed] [Google Scholar]
- 36.Dobin A, Davis CA, Schlesinger F, Drenkow J, Zaleski C, Jha S, et al. STAR: ultrafast universal RNA-seq aligner. Bioinformatics. 2013;29(1):15–21. doi: 10.1093/bioinformatics/bts635. [DOI] [PMC free article] [PubMed] [Google Scholar]
- 37.Quinlan AR, Hall IM. BEDTools: a flexible suite of utilities for comparing genomic features. Bioinformatics. 2010;26(6):841–842. doi: 10.1093/bioinformatics/btq033. [DOI] [PMC free article] [PubMed] [Google Scholar]
- 38.Li H, Handsaker B, Wysoker A, Fennell T, Ruan J, Homer N, et al. The sequence alignment/map format and SAMtools. Bioinformatics. 2009;25(16):2078–2079. doi: 10.1093/bioinformatics/btp352. [DOI] [PMC free article] [PubMed] [Google Scholar]
- 39.Garrison E, Marth G. Haplotype-based variant detection from short-read sequencing. arXiv e-prints. 2012 July 01, 2012. Available from: https://ui.adsabs.harvard.edu/abs/2012arXiv1207.3907G. Accessed 31 July 2019.
- 40.Daouda T, Perreault C, Lemieux S. pyGeno: a Python package for precision medicine and proteogenomics. F1000Res. 2016;5:381. doi: 10.12688/f1000research.8251.1. [DOI] [PMC free article] [PubMed] [Google Scholar]
- 41.GEO data series GSE147570. Available from: https://www.ncbi.nlm.nih.gov/geo/query/acc.cgi?acc=GSE147570.
- 42.PRIDE Archive. Dataset identifier: PXD018124. Available from: https://www.ebi.ac.uk/pride/.
- 43.Andreatta M, Nielsen M. Gapped sequence alignment using artificial neural networks: application to the MHC class I system. Bioinformatics. 2016;32(4):511–517. doi: 10.1093/bioinformatics/btv639. [DOI] [PMC free article] [PubMed] [Google Scholar]
- 44.Jurtz V, Paul S, Andreatta M, Marcatili P, Peters B, Nielsen M. NetMHCpan-4.0: improved peptide-MHC class I interaction predictions integrating eluted ligand and peptide binding affinity data. J Immunol. 2017;199(9):3360–3368. doi: 10.4049/jimmunol.1700893. [DOI] [PMC free article] [PubMed] [Google Scholar]
- 45.Marcais G, Kingsford C. A fast, lock-free approach for efficient parallel counting of occurrences of k-mers. Bioinformatics. 2011;27(6):764–770. doi: 10.1093/bioinformatics/btr011. [DOI] [PMC free article] [PubMed] [Google Scholar]
- 46.Robinson JT, Thorvaldsdottir H, Winckler W, Guttman M, Lander ES, Getz G, et al. Integrative genomics viewer. Nat Biotechnol. 2011;29(1):24–26. doi: 10.1038/nbt.1754. [DOI] [PMC free article] [PubMed] [Google Scholar]
- 47.Altschul SF, Gish W, Miller W, Myers EW, Lipman DJ. Basic local alignment search tool. J Mol Biol. 1990;215(3):403–410. doi: 10.1016/S0022-2836(05)80360-2. [DOI] [PubMed] [Google Scholar]
- 48.Granados DP, Yahyaoui W, Laumont CM, Daouda T, Muratore-Schroeder TL, Cote C, et al. MHC I-associated peptides preferentially derive from transcripts bearing miRNA response elements. Blood. 2012;119(26):e181–e191. doi: 10.1182/blood-2012-02-412593. [DOI] [PubMed] [Google Scholar]
- 49.Ogishi M, Yotsuyanagi H. Quantitative prediction of the landscape of T cell epitope immunogenicity in sequence space. Front Immunol. 2019;10:827. doi: 10.3389/fimmu.2019.00827. [DOI] [PMC free article] [PubMed] [Google Scholar]
- 50.Adamopoulou E, Tenzer S, Hillen N, Klug P, Rota IA, Tietz S, et al. Exploring the MHC-peptide matrix of central tolerance in the human thymus. Nat Commun. 2013;4:2039. doi: 10.1038/ncomms3039. [DOI] [PubMed] [Google Scholar]
- 51.Bollard CM, Gottschalk S, Leen AM, Weiss H, Straathof KC, Carrum G, et al. Complete responses of relapsed lymphoma following genetic modification of tumor-antigen presenting cells and T-lymphocyte transfer. Blood. 2007;110(8):2838–2845. doi: 10.1182/blood-2007-05-091280. [DOI] [PMC free article] [PubMed] [Google Scholar]
- 52.Wolfl M, Greenberg PD. Antigen-specific activation and cytokine-facilitated expansion of naive, human CD8+ T cells. Nat Protoc. 2014;9(4):950–966. doi: 10.1038/nprot.2014.064. [DOI] [PMC free article] [PubMed] [Google Scholar]
- 53.Janelle V, Carli C, Taillefer J, Orio J, Delisle JS. Defining novel parameters for the optimal priming and expansion of minor histocompatibility antigen-specific T cells in culture. J Transl Med. 2015;13:123. doi: 10.1186/s12967-015-0495-z. [DOI] [PMC free article] [PubMed] [Google Scholar]
- 54.Fergusson JR, Morgan MD, Bruchard M, Huitema L, Heesters BA, van Unen V, et al. Maturing human CD127+ CCR7+ PDL1+ dendritic cells express AIRE in the absence of tissue restricted antigens. Front Immunol. 2018;9:2902. doi: 10.3389/fimmu.2018.02902. [DOI] [PMC free article] [PubMed] [Google Scholar]
- 55.Boegel S, Lower M, Bukur T, Sorn P, Castle JC, Sahin U. HLA and proteasome expression body map. BMC Med Genet. 2018;11(1):36. doi: 10.1186/s12920-018-0354-x. [DOI] [PMC free article] [PubMed] [Google Scholar]
- 56.Drukker M, Katz G, Urbach A, Schuldiner M, Markel G, Itskovitz-Eldor J, et al. Characterization of the expression of MHC proteins in human embryonic stem cells. Proc Natl Acad Sci U S A. 2002;99(15):9864–9869. doi: 10.1073/pnas.142298299. [DOI] [PMC free article] [PubMed] [Google Scholar]
- 57.Klein L, Hinterberger M, Wirnsberger G, Kyewski B. Antigen presentation in the thymus for positive selection and central tolerance induction. Nat Rev Immunol. 2009;9(12):833–844. doi: 10.1038/nri2669. [DOI] [PubMed] [Google Scholar]
- 58.Inglesfield S, Cosway EJ, Jenkinson WE, Anderson G. Rethinking thymic tolerance: lessons from mice. Trends Immunol. 2019;40(4):279–291. doi: 10.1016/j.it.2019.01.011. [DOI] [PubMed] [Google Scholar]
- 59.Sacha JB, Kim IJ, Chen L, Ullah JH, Goodwin DA, Simmons HA, et al. Vaccination with cancer- and HIV infection-associated endogenous retrotransposable elements is safe and immunogenic. J Immunol. 2012;189(3):1467–1479. doi: 10.4049/jimmunol.1200079. [DOI] [PMC free article] [PubMed] [Google Scholar]
- 60.Young GR, Ploquin MJ, Eksmond U, Wadwa M, Stoye JP, Kassiotis G. Negative selection by an endogenous retrovirus promotes a higher-avidity CD4+ T cell response to retroviral infection. PLoS Pathog. 2012;8(5):e1002709. doi: 10.1371/journal.ppat.1002709. [DOI] [PMC free article] [PubMed] [Google Scholar]
- 61.Granados DP, Laumont CM, Thibault P, Perreault C. The nature of self for T cells-a systems-level perspective. Curr Opin Immunol. 2015;34:1–8. doi: 10.1016/j.coi.2014.10.012. [DOI] [PubMed] [Google Scholar]
- 62.Yewdell JW, Dersh D, Fahraeus R. Peptide channeling: the key to MHC class I immunosurveillance? Trends Cell Biol. 2019;29(12):929–939. doi: 10.1016/j.tcb.2019.09.004. [DOI] [PubMed] [Google Scholar]
- 63.Chiappinelli KB, Strissel PL, Desrichard A, Li H, Henke C, Akman B, et al. Inhibiting DNA methylation causes an interferon response in cancer via dsRNA including endogenous retroviruses. Cell. 2015;162(5):974–986. doi: 10.1016/j.cell.2015.07.011. [DOI] [PMC free article] [PubMed] [Google Scholar]
- 64.Roulois D, Loo Yau H, Singhania R, Wang Y, Danesh A, Shen SY, et al. DNA-demethylating agents target colorectal cancer cells by inducing viral mimicry by endogenous transcripts. Cell. 2015;162(5):961–973. doi: 10.1016/j.cell.2015.07.056. [DOI] [PMC free article] [PubMed] [Google Scholar]
- 65.Jung J, Lee S, Cho HS, Park K, Ryu JW, Jung M, et al. Bioinformatic analysis of regulation of natural antisense transcripts by transposable elements in human mRNA. Genomics. 2019;111(2):159–166. doi: 10.1016/j.ygeno.2018.01.011. [DOI] [PubMed] [Google Scholar]
- 66.Attig J, Young GR, Stoye JP, Kassiotis G. Physiological and pathological transcriptional activation of endogenous retroelements assessed by RNA-sequencing of B lymphocytes. Front Microbiol. 2017;8:2489. doi: 10.3389/fmicb.2017.02489. [DOI] [PMC free article] [PubMed] [Google Scholar]
- 67.Smith CC, Beckermann KE, Bortone DS, De Cubas AA, Bixby LM, Lee SJ, et al. Endogenous retroviral signatures predict immunotherapy response in clear cell renal cell carcinoma. J Clin Invest. 2018;128(11):4804–4820. doi: 10.1172/JCI121476. [DOI] [PMC free article] [PubMed] [Google Scholar]
- 68.Treger RS, Pope SD, Kong Y, Tokuyama M, Taura M, Iwasaki A. The lupus susceptibility locus Sgp3 encodes the suppressor of endogenous retrovirus expression SNERV. Immunity. 2019;50(2):334–347. doi: 10.1016/j.immuni.2018.12.022. [DOI] [PMC free article] [PubMed] [Google Scholar]
- 69.De Cecco M, Ito T, Petrashen AP, Elias AE, Skvir NJ, Criscione SW, et al. L1 drives IFN in senescent cells and promotes age-associated inflammation. Nature. 2019;566(7742):73–78. doi: 10.1038/s41586-018-0784-9. [DOI] [PMC free article] [PubMed] [Google Scholar]
- 70.Attig J, Young GR, Hosie L, Perkins D, Encheva-Yokoya V, Stoye JP, et al. LTR retroelement expansion of the human cancer transcriptome and immunopeptidome revealed by de novo transcript assembly. Genome Res. 2019;29:1578–90. [DOI] [PMC free article] [PubMed]
- 71.Smith CC, Selitsky SR, Chai S, Armistead PM, Vincent BG, Serody JS. Alternative tumour-specific antigens. Nat Rev Cancer. 2019;19:465–78. [DOI] [PMC free article] [PubMed]
- 72.Trizzino M, Kapusta A, Brown CD. Transposable elements generate regulatory novelty in a tissue-specific fashion. BMC Genomics. 2018;19(1):468. doi: 10.1186/s12864-018-4850-3. [DOI] [PMC free article] [PubMed] [Google Scholar]
- 73.Gainetdinov I, Skvortsova Y, Kondratieva S, Funikov S, Azhikina T. Two modes of targeting transposable elements by piRNA pathway in human testis. RNA. 2017;23(11):1614–1625. doi: 10.1261/rna.060939.117. [DOI] [PMC free article] [PubMed] [Google Scholar]
- 74.Grow EJ, Flynn RA, Chavez SL, Bayless NL, Wossidlo M, Wesche DJ, et al. Intrinsic retroviral reactivation in human preimplantation embryos and pluripotent cells. Nature. 2015;522(7555):221–225. doi: 10.1038/nature14308. [DOI] [PMC free article] [PubMed] [Google Scholar]
- 75.Abramson J, Anderson G. Thymic epithelial cells. Annu Rev Immunol. 2017;35:85–118. doi: 10.1146/annurev-immunol-051116-052320. [DOI] [PubMed] [Google Scholar]
- 76.Rooney MS, Shukla SA, Wu CJ, Getz G, Hacohen N. Molecular and genetic properties of tumors associated with local immune cytolytic activity. Cell. 2015;160(1–2):48–61. doi: 10.1016/j.cell.2014.12.033. [DOI] [PMC free article] [PubMed] [Google Scholar]
- 77.Kong Y, Rose CM, Cass AA, Williams AG, Darwish M, Lianoglou S, et al. Transposable element expression in tumors is associated with immune infiltration and increased antigenicity. Nat Commun. 2019;10(1):5228. doi: 10.1038/s41467-019-13035-2. [DOI] [PMC free article] [PubMed] [Google Scholar]
- 78.Klein L, Kyewski B, Allen PM, Hogquist KA. Positive and negative selection of the T cell repertoire: what thymocytes see (and don’t see) Nat Rev Immunol. 2014;14(6):377–391. doi: 10.1038/nri3667. [DOI] [PMC free article] [PubMed] [Google Scholar]
- 79.Sansom SN, Shikama-Dorn N, Zhanybekova S, Nusspaumer G, Macaulay IC, Deadman ME, et al. Population and single-cell genomics reveal the Aire dependency, relief from Polycomb silencing, and distribution of self-antigen expression in thymic epithelia. Genome Res. 2014;24(12):1918–1931. doi: 10.1101/gr.171645.113. [DOI] [PMC free article] [PubMed] [Google Scholar]
- 80.Ucar O, Rattay K. Promiscuous gene expression in the thymus: a matter of epigenetics, miRNA, and more? Front Immunol. 2015;6:93. doi: 10.3389/fimmu.2015.00093. [DOI] [PMC free article] [PubMed] [Google Scholar]
- 81.Takaba H, Morishita Y, Tomofuji Y, Danks L, Nitta T, Komatsu N, et al. Fezf2 orchestrates a thymic program of self-antigen expression for immune tolerance. Cell. 2015;163(4):975–987. doi: 10.1016/j.cell.2015.10.013. [DOI] [PubMed] [Google Scholar]
- 82.Danan-Gotthold M, Guyon C, Giraud M, Levanon EY, Abramson J. Extensive RNA editing and splicing increase immune self-representation diversity in medullary thymic epithelial cells. Genome Biol. 2016;17(1):219. doi: 10.1186/s13059-016-1079-9. [DOI] [PMC free article] [PubMed] [Google Scholar]
- 83.Caron E, Vincent K, Fortier MH, Laverdure JP, Bramoulle A, Hardy MP, et al. The MHC I immunopeptidome conveys to the cell surface an integrative view of cellular regulation. Mol Syst Biol. 2011;7:533. doi: 10.1038/msb.2011.68. [DOI] [PMC free article] [PubMed] [Google Scholar]
- 84.Chong C, Muller M, Pak H, Harnett D, Huber F, Grun D, et al. Integrated proteogenomic deep sequencing and analytics accurately identify non-canonical peptides in tumor immunopeptidomes. Nat Commun. 2020;11(1):1293. doi: 10.1038/s41467-020-14968-9. [DOI] [PMC free article] [PubMed] [Google Scholar]
- 85.Bonnaud B, Bouton O, Oriol G, Cheynet V, Duret L, Mallet F. Evidence of selection on the domesticated ERVWE1 env retroviral element involved in placentation. Mol Biol Evol. 2004;21(10):1895–1901. doi: 10.1093/molbev/msh206. [DOI] [PubMed] [Google Scholar]
Associated Data
This section collects any data citations, data availability statements, or supplementary materials included in this article.
Supplementary Materials
Additional file 1: Table S1. Accession numbers of RNA-seq data used in this study. Table S2. Expression levels of ERE families in human tissues. Table S3. Tissue specificities of ERE families. Table S4. Information concerning samples used for immunopeptidomic analyses. Table S5. Characteristics of ereMAPs identified in B-LCL samples. Table S6. Characteristics of ereMAPs identified in OVCAR-3 cells.
Additional file 2: Figure S1. Comparison of ERE expression between mTECs and other cell types. Figure S2. Quintile ranking of ERE families in healthy human tissues. Figure S3. Manual validation of ereMAPs’ nucleotide coding sequence in the human genome. Figure S4. Expression of ereMAPs’ coding sequences in healthy human tissues. Figure S5. Expression profiling of B-LCL ereMAPs in cancer. Figure S6. Comparison of amino acid usage of ERE-derived, viral and human MAPs. Figure S7. Assessment of ERE-derived MAPs’ immunogenicity.
Data Availability Statement
mTECs’ RNA sequencing datasets generated during this study are available on GEO as GSE127826 (BioProject accession number: PRJNA525591) [28]. Transcriptomic data of four additional mTEC samples, previously reported by Laumont et al. [27], are publicly available on GEO (BioProject accession number: PRJNA525590). ESCs’ transcriptomic data from Lister et al. [24] are available on the short read archive (Accessions: SRR488684 and SRR488685). RNA-seq data of purified hematopoietic cells were obtained from the Gene Expression Omnibus (GEO) (projects PRJNA384650 and PRJNA225999) [25, 26]. RNA sequencing data of WT and AIRE-deficient mice were reported by St-Pierre et al. [29]. Transcriptomic and immunopeptidomic data of B-LCL samples from Pearson et al. [34] were downloaded from GEO (BioProject accession number: PRJNA286122) and the PRIDE Archive (Project PXD004023), respectively. Transcriptomic and immunopeptidomic data of the OVCAR-3 cell line are available on GEO as GSE147570 (BioProject accession number: PRJNA615537) [41] and the PRIDE Archive database (Project PXD018124) [42], respectively.






