Abstract
Background & Aims
HDV infection induces the most severe form of human viral hepatitis. However, the specific reasons for the severity of the disease remain unknown. Recently, we developed an HDV replication mouse model in which, for the first time, liver damage was detected.
Methods
HDV and HBV replication-competent genomes and HDV antigens were delivered to mouse hepatocytes using adeno-associated vectors (AAVs). Aminotransferase elevation, liver histopathology, and hepatocyte death were evaluated and the immune infiltrate was characterized. Liver transcriptomic analysis was performed. Mice deficient for different cellular and molecular components of the immune system, as well as depletion and inhibition studies, were employed to elucidate the causes of HDV-mediated liver damage.
Results
AAV-mediated HBV/HDV coinfection caused hepatocyte necrosis and apoptosis. Activated T lymphocytes, natural killer cells, and proinflammatory macrophages accounted for the majority of the inflammatory infiltrate. However, depletion studies and the use of different knockout mice indicated that neither T cells, natural killer cells nor macrophages were necessary for HDV-induced liver damage. Transcriptomic analysis revealed a strong activation of type I and II interferon (IFN) and tumor necrosis factor (TNF)-α pathways in HBV/HDV-coinfected mice. While the absence of IFN signaling had no effect, the use of a TNF-α antagonist resulted in a significant reduction of HDV-associated liver injury. Furthermore, hepatic expression of HDAg resulted in the induction of severe liver damage, which was T cell- and TNF-α-independent.
Conclusions
Both host (TNF-α) and viral (HDV antigens) factors play a relevant role in HDV-induced liver damage. Importantly, pharmacological inhibition of TNF-α may offer an attractive strategy to aid control of HDV-induced acute liver damage.
Lay summary
Chronic hepatitis delta constitutes the most severe form of viral hepatitis. There is limited data on the mechanism involved in hepatitis delta virus (HDV)-induced liver pathology. Our data indicate that a cytokine (TNF-α) and HDV antigens play a relevant role in HDV-induced liver damage.
Keywords: HDV, liver injury, TNF-α, Etanercept, Antigens, Hepatitis Delta virus, Hepatitis B
Abbreviations: AAV, adeno-associated virus; AAT, alpha-1-antitrypsin; ALT, alanine aminotransferase; AST, aspartate aminotransferase; dpi, days post infection; EAlb, albumin enhancer; HCC, hepatocellular carcinoma; IFN, interferon; IHC, immunohistochemistry; IHL, Intrahepatic leukocytes; KO, knockout; L-HDAg, large hepatitis D antigen; MAIT, mucosal-associated invariant T cells; MAVS, mitochondrial antiviral signaling protein; NK, natural killer; NKT, natural killer T; Rag1, recombination activating gene 1; S-HDAg, short hepatitis D antigen; Tg, transgenic; TNF, tumor necrosis factor; ULN, upper limit of normal
Graphical abstract
Highlights
-
•
There is limited data on the mechanisms involved in HDV-induced liver pathology.
-
•
Our data indicate that both TNF-α and HDV antigens play a relevant role in HDV-induced liver damage.
-
•
Pharmacological inhibition of TNF-α may offer an attractive strategy to aid control of HDV-induced acute liver damage.
Introduction
HDV, the only member of the genus Deltavirus, is a defective RNA virus that requires the surface antigens of HBV (HBsAg) for viral assembly and transmission.1
Approximately 5% of HBV carriers have been exposed to HDV, with a total of 15–20 million patients worldwide, although recent studies reported higher prevalence numbers.2,3 HDV causes the most severe form of viral hepatitis with a twofold higher risk of developing cirrhosis, a threefold higher risk of developing hepatocellular carcinoma (HCC), and twofold increased mortality in comparison with HBV monoinfection.[2], [3], [4]
HDV is commonly considered a non-cytopathic virus since HDV viremia has no correlation with the extent of liver disease, and HDV replication or HDAg expression in transgenic mice does not cause liver damage.[4], [5], [6], [7] HDV-associated hepatic damage is thus thought to be immune-dependent like in HBV and HCV infection.8,9 It is known that in patients with HDV the frequency of CD4+ T cells and natural killer (NK) cells in peripheral blood is increased compared to in patients with HBV or HCV, while the frequency of mucosal-associated invariant T (MAIT) cells is decreased.[10], [11], [12] Interestingly, circulating NK cells have an immunoregulatory rather than cytolytic phenotype, and MAIT cells are functionally impaired.11,12 Very recently, work by Kefalakes et al.13 and Karimzadeh et al.14 showed a weak but positive correlation between the ex vivo frequency of activated HDV-specific CD8+T cells and liver inflammation, suggesting that cellular responses against the virus might indeed be involved in HDV-mediated liver damage.13,14 However, there are a number of clinical studies showing that HDV-specific T cell response is very weak or undetectable [15], [16], [17], [18] and that there is no correlation between the magnitude of the T cell response and clinical outcomes.15,18 Interestingly, the interaction between the infected hepatocytes and the immune cells, as well as the immunologic environment of the liver during HDV infection has not been elucidated, since the models available so far – immunodeficient humanized mice,19,20 or mice not permissive to HBV coinfection21 – do not completely reproduce the characteristics of the infection as it occurs in humans.
Recently, we developed a mouse model of HDV replication, based on adeno-associated viral vector (AAV)-mediated delivery of HBV and HDV replication-competent genomes to the liver, that mimics most of the features of severe acute HDV infection in humans, including the induction of liver inflammation and liver injury, which is associated with the expression of genes involved in the development of HCC, cirrhosis, fibrosis, and cell death.22
The aim of this work was to determine the role of host and viral factors in HDV-mediated liver injury in this HDV-mouse model.
Materials and methods
Recombinant AAV constructs
AAV-HBV and AAV-HDV vectors were constructed as described.22 As a control we used an AAV containing the luciferase gene (AAV-Luc).22 The coding sequences for the S-HDAg was amplified using the primers: 5′-S-HDAg (5′-tttttggatccaccatgagccggtccgagtcggaggaagaacc-3′), and 3′-S-HDAg (5′-aaaaaagatctctatggaaatccctggttacccctg-3′). The coding sequence for L-HDAg was amplified using the primers 5′-S-HDAg and (5′-tttttagatcttcactggggtcgacaactctggggagaaaagggcggatcggcaggaaagagtattacccatggaaatccc-3′). Site-directed mutagenesis was performed in the L-HDAg coding sequence to edit the STOP codon (position 196) to a tryptophan codon. Amplification products were inserted in the pAAV-MCS plasmid carrying the chimeric EAlb/AAT promoter22 sequence to make the AAV-S-HDAg and AAV-L-HDAg vectors. The AAV genomes were packaged in AAV serotype 8-capsids (AAV8) as previously described.22
Depletion of NK cells and macrophages
Mice were NK-depleted by intraperitoneal (i.p.) administration of 500 μg of anti-mouse NK1.1 antibody (PK136, BioXcell) 2 days before virus injection and every 48 h until 20 days post-infection (dpi). Depletion levels of circulating NK cells were determined to be ∼98% by flow cytometry on whole blood. Irrelevant mouse immunoglobulin isotypes were used as controls (BE0085 clone C1.18.4, BioXcell).
Macrophage depletion was achieved by intravenous (i.v.) administration of 100 μl clodronate-loaded liposomes (Clodlip BV) 2 days before virus injection and every 4 days until 20 dpi.
TNF-α inhibition and analysis
Mice received i.p. 9 mg/kg etanercept (Enbrel™, Pfizer) 2 dpi and every other day until 20 dpi, as previously described.23 Intrahepatic and serum tumor necrosis factor (TNF)-α levels were determined using Mouse TNF-α Uncoated ELISA kit (Invitrogen).
Further methodology may be found in the Supplementary materials and methods.
Results
The severity of HDV-induced liver damage correlates with the number of apoptotic hepatocytes
In our previous work, we showed that the co-administration of C57BL/7 WT mice with recombinant AAV vectors carrying replication-competent HDV and HBV genomes resulted in the development of liver damage that was not observed in animals having received AAV-HBV alone. Apart from an increase in liver aminotransferase levels, clear histological changes were observed.22 To confirm this finding, a blinded pathological analysis was performed. It revealed that all mice receiving AAV-HBV/HDV, but no control animal or animals receiving AAV-HBV alone, developed hepatic lesions that were characterized by diffuse hepatocyte hypertrophy, inflammation with piecemeal necrosis, and focal/multifocal single cell necrosis, the severity of which was scored and represented in Table 1, with representative images shown in Fig. 1. All these features have been observed in biopsy specimens of patients with chronic HDV infection.24,25 Additionally, liver sections stained with hematopoietic cell marker CD45 and HDAg revealed that necrotic areas are characterized by low levels of HDAg expression (or completely absent, data not shown) and the presence of non-nucleated CD45+ cells (Fig. 1D).
Table 1.
Histopathological study of liver samples 21 days after AAV-HBV- or AAV-HBV/HDV injection and untreated wild-type animals.
| Pathological finding | WT C57BL/6 |
||
|---|---|---|---|
| Control |
AAV-HBV |
AAV-HBV/HDV |
|
| (n = 6) | (n = 6) | (n = 6) | |
| Inflammatory foci | (3/1) | (3/1) | (6/2-3) |
| Single cell necrosis | (-) | (-) | (6/1-2) |
| Difuse Hepatocyte hypertrophy | (-) | (-) | (6/2) |
| Increased mitosis | (-) | (-) | (6/2-3) |
The indicated values correspond to: (Number of mice affected/degree of severity). The degree of severity was scored from 0 to 5. (-)=0.
AAV, adeno-associated virus.
Fig. 1.
Coinfection with AAV-HBV and AAV-HDV induces significant histological changes in the liver.
(A, B) Liver sections obtained 21 dpi were analyzed by H&E staining. Piecemeal necrosis (blue arrow), intralobular infiltration (black arrows), acidophilic bodies (white arrows), as well as hepatocytes hypertrophy and sandglass hepatocytes can be detected. (C, D) H&E staining and immunofluorescence for HDAg (red), CD45 (green) and nuclei (blue) of a representative necrotic area in the liver of mice 21 days after AAV-HBV and AAV-HDV injection. AAV, adeno-associated virus.
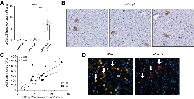
Furthermore, liver sections of animals having received AAV-HBV/HDV or AAV-HBV were analyzed by immunohistochemistry (IHC) for the presence of activated Caspase 3 (a-Casp3) in hepatocytes 21 dpi. As shown in Fig. 2A, the number of positive cells was significantly higher in animals administered with AAV-HBV/HDV than in the AAV-HBV group or in control animals. a-Casp3-positive hepatocytes were homogeneously distributed in the liver of AAV-HBV/HDV-coinfected mice (Fig. 2B). We observed a close correlation between the number of a-Casp3 positive cells and aminotransferase levels at 14 and 21 dpi (Fig. 2C). Importantly, immunofluorescence analysis showed that the majority (98%) of a-Casp3 positive cells express HDAg (Fig. 2D).
Fig. 2.
Coinfection with AAV-HBV and AAV-HDV induces hepatocyte death.
(A) Liver sections obtained 21 dpi were analyzed by IHC for activated Caspase 3. Individual data points and mean values ± standard deviation are shown (control (AAV-Luc) and AAV-HBV n = 4–5; AAV-HBV/HDV n = 13). Significant differences were determined by one-way ANOVA followed by Bonferroni multiple-comparison test. ∗∗∗∗p <0.0001. (B) a-Casp3 stainned cells are homogenously distributed in the liver of AAV-HBV/HDV-treated mice. (C) The number of apoptotic hepatocytes per liver area correlates positively with ALT serum levels 14 (n = 4) and 21 days (n = 13) post AAV-HBV/HDV co-administration. The Pearson correlation coefficient r was calculated assuming a bivariate Gaussian distribution. The dashed lines represent the 95% confidence band for the best fit line (solid line). (D) Liver sections obtained 21 dpi were analyzed by double immunofluorescence for a-Casp3 and HDAg expression, cells expressing both HDAg and a-Casp3 where indicated by white arrows. a-Casp3, activated caspase 3; AAV, adeno-associated virus; ALT, alanine aminotransferase; dpi, days post infection; IHC, immunohistochemistry.
AAV-HDV/HBV-infected livers have a significant leukocyte infiltrate, which is composed of activated CD4+ and CD8+ T cells, NK cells, and inflammatory macrophages
We observed the presence of a significant inflammatory infiltrate in the liver of animals receiving AAV-HBV/HDV.22 Since HDV-induced hepatic damage in patients is thought to be immune-dependent,[2], [3], [4] the inflammatory infiltrate present in the livers of AAV-HBV/HDV-treated mice was characterized. Animals were treated with AAV-Luc, AAV-HBV or AAV-HBV/HDV and sacrificed 21 days later. Intrahepatic leukocytes (IHL) were isolated, counted and analyzed by flow cytometry. We observed a significant increase in the number of CD45+ cells infiltrating the liver in the AAV-HBV/HDV group in comparison to AAV-Luc control animals or animals having received AAV-HBV alone (Fig. 3A). Phenotypic analysis of the infiltrate revealed a significant increase in B cells, NK cells, CD4+ T cells, CD8+ T cells and macrophages (proinflammatory macrophages in particular), while natural killer T (NKT) cell numbers were lower (Fig. 3B–D). The increase in CD4+ T cells, CD8+ T cells and macrophages was confirmed by the immunohistochemical analysis of liver sections (Fig. S1A–C). Furthermore, both CD4+ and CD8+ T cells showed a clear activation phenotype evidenced by the expression of CD44 and CD25 (Fig. 3C, D). Although not significant, we also detected an increase in the number of infiltrate cells in AAV-HBV-injected animals in comparison to AAV-Luc controls that was associated with an increase in macrophages, CD4+ and CD8+ cells (Fig. 3).
Fig. 3.
Upon coinfection with AAV-HBV and AAV-HDV, B cells, NK cells, NKT cells, activated T lymphocytes, and proinflammatory macrophages are recruited to the liver.
Intrahepatic leukocytes isolated from wild-type mice 21 dpi were analyzed by flow cytometry. Graphs show (A) the number of CD45+ cells; (B) the number of B lymphocytes (CD19+), NK cells (CD3- NK1.1+), NKT cells (CD3+ NK1.1+), total macrophages (F4/80+) and proinflammatory macrophages (F4/80+ CD80+), (C, D) the number of CD8+ and CD4+ lymphocytes and their subpopulations. Individual data points and mean values ± standard deviation (n = 8–9) are plotted. Significance levels were determined by one-way ANOVA followed by Bonferroni multiple-comparison test. ∗p <0.05; ∗∗p <0.01; ∗∗∗p <0.001; ∗∗∗∗p <0.0001. AAV, adeno-associated virus; NK, natural killer; NKT, natural killer T.
In summary, activated T lymphocytes, NK cells, and proinflammatory macrophages account for the majority of the immune cells infiltrating HDV-replicating livers. Thus, cells from both the innate and the adaptive arms of the immune system are activated in hepatitis delta infection and may have a role in HDV-induced pathogenesis.
Neither T cells, macrophages, nor NK cells are necessary for the induction of liver damage by HDV
In order to determine the role of the different immune cells found in damaged HDV-livers, recombination activating gene 1 (Rag1) knockout (KO) mice lacking T−, B−, MAIT, and NKT cells were injected with AAV-HBV/HDV, and aminotransferase levels were measured 7, 14 and 21 days after injection. As shown in Fig. 4A, in both groups aminotransferase levels increased with time as previously observed. Therefore, none of these cells are essential for the induction of liver damage. To determine the role of NK cells and macrophages in HDV-induced liver pathology, we performed depletion experiments. NK cells were depleted from Rag1 KO mice by i.p. administration of 500 μg of anti-NK1.1 antibody 2 days before virus injection and then every 48 h until 20 dpi. Macrophage depletion was achieved in C57BL/6 WT mice by i.v. administration of clodronate-loaded liposomes 2 days before virus injection and subsequently every 4 days until 20 dpi. Neither NK elimination in mice lacking T, B, and NKT cells nor macrophage elimination in WT mice prevented liver damage (Fig. 4B, C). Interestingly, macrophages and NK cells seemed to have a protective role, since transaminitis was higher in macrophage-depleted mice on day 14 and in NK-depleted mice on day 21 than in control animals (Fig. 4B, C). The analysis of HDV genome and antigenome levels by quantitative reverse-transcription PCR (RT-qPCR) revealed no significant differences among WT, Rag1 KO and depleted mice (Fig. S2A). Longer-term studies showed that 40–45 days after AAV-HBV/HDV injection, aminotransferase levels decrease in correlation with a significant reduction in the number of HDV antigen-positive cells and HDV genomes both in WT and Rag1 KO (Fig. S3).
Fig. 4.
The levels of ALT increased beyond the physiologic range in AAV-HBV/HDV-coinfected WT and Rag1 KO mice.
(A) Eight-week-old wild-type (n = 6) and Rag1 KO mice (n = 4) were coinfected with AAV-HDV and AAV-HBV. (B) Rag1 KO mice underwent NK depletion with α-NK1.1 antibody (n = 7–8) while (C) depletion of macrophages in wild-type mice was achieved administering clodronate-loaded liposomes (lip-clodronate) (n = 4–5). Peripheral blood was collected every 7 days after vector injection and ALT concentration in serum was measured. Individual data points and mean values ± standard deviation are shown; significant differences between groups at each time point were determined by nonparametric one-way ANOVA (Kruskal-Wallis test) followed by Bonferroni multiple-comparison test. The dotted line represents the ALT upper limit of normal (ULN, 50 U/L). ∗∗p <0.01; ∗∗∗p <0.001. AAV, adeno-associated virus; ALT, alanine aminotransferase; KO, knockout; NK, natural killer.
AAV-HBV/HDV-induced liver damage is independent of IFN-α and IFN-γ but it is significantly reduced by anti-TNF-α treatment
In our previous work, we observed upregulated expression of type I and type II interferons (IFNs) and TNF-α.22 The evaluation of transcriptional changes by microarray analysis in the livers of AAV-HBV/HDV-coinfected mice (GEO accession number: GSE98342) revealed a highly significant activation of the expression of genes associated with IFN-γ and TNF-α signaling pathways, with Z scores of 11.25 and 9.50.
In order to determine the relevance of the expression of the different cytokines in HDV-induced liver damage, AAV-HBV/HDV was administered to C57BL/6 WT, Ifnar/Ifnbr KO, Ifngr KO, and mitochondrial antiviral signaling protein (Mavs) KO (in which the IFN-β response to HDV replication is blunted) mice and alanine aminotransferase (ALT) levels were analyzed 7, 14 and 21 dpi. ALT levels progressively increased above the normal range in all groups, with no significant differences among them (Fig. 5A). Moreover, the typical pattern of liver degeneration, mitotic figures, and Councilman bodies was present to a similar degree in all groups (data not shown). These data indicated that IFN-α and IFN-γ were not required for the observed hepatic damage. Furthermore, contrary to what has been reported for a mouse model of hepatitis A infection,26 MAVS was dispensable for HDV-induced damage. The analysis of HDV genome and antigenome levels by RT-qPCR revealed some differences between the groups. Lower levels of HDV genomes were detected in the Ifnar/Ifnbr KO and Ifngr KO mice, while higher levels were found in Mavs-deficient mice in comparison to WT animals 21 dpi (Fig. S2B); however, as observed, these differences did not have a major impact on the magnitude of liver damage.
Fig. 5.
TNF-α inhibition reduces HBV/HDV-induced liver damage.
Eight-week-old wild-type (n = 9), Ifnar/Ifnbr KO (n = 13), Ifngr KO (n = 10) and Mavs KO (n = 13) mice received 5 ×1010 genome copies of AAV-HDV and AAV-HBV. (A) Peripheral blood was collected every 7 days after vector injection and ALT concentration in serum was measured. Individual data points and mean values ±standard deviation are plotted; significant differences between groups at each time point are determined by non-parametric one-way ANOVA (Kruskal-Wallis test) followed by Dunn's multiple-comparison test. (B) Coinfected wild-type mice were treated with etanercept 9 mg/kg or saline solution (n = 12) 2 dpi and every other day until 20 dpi; peripheral blood was collected every 7 days after vector injection and ALT concentration in serum was measured. Individual data points and mean values ± standard deviation are plotted; significant differences between the two groups at each time point were determined by t test. (C) TNF-α serum- and (D) intrahepatic levels at 21 dpi of coinfected mice receiving Etanercept or saline solution (n = 7), and of control mice (n = 4), were measured by ELISA. Individual data points and mean values ± standard deviation are plotted; significant differences were determined by one-way ANOVA followed by Bonferroni multiple-comparison test. (E) Liver sections of wild-type mice sacrificed 21 dpi, were analyzed by IHC for activated Caspase 3. Individual data points and mean values ±standard deviation are plotted (n = 12, control n = 6) and significant differences were determined by one-way ANOVA followed by Bonferroni multiple-comparison test. The dotted line in (A) and (B) represents the ALT ULN, 50U/L. ∗p <0.05; ∗∗p <0.01; ∗∗∗p <0.001; ∗∗∗∗p <0.0001. AAV, adeno-associated virus; ALT, alanine aminotransferase; dpi, days post infection; KO, knockout; ULN, upper limit of normal.
In order to determine the role of TNF-α in HDV-induced liver damage, AAV-HBV/HDV-injected mice received a dose of 9 mg/kg of the TFN-α inhibitor (etanercept),23 starting 2 days after vector injection and then every other day for 21 days. As shown in Fig. 5B, while no differences in aminotransferase levels were observed on days 7 and 14, on day 21 the animals receiving anti-TNF-α treatment presented significantly lower liver enzyme levels in circulation. Animals were sacrificed on day 21 and the TNF-α concentration was determined by ELISA in the liver and in serum. TNF-α levels were significantly higher in AAV-HBV/HDV animals than in controls, and the levels were only slightly lower in the livers but not in the serum of Etanercept-treated animals (Fig. 4C, D). However, the hepatic mRNA expression of Tnfα and TNF-α-induced genes such as Il6, Il1b and Icam1 were significantly downregulated in Etanercept-treated animals (Fig. S4A−D). The analysis of apoptotic hepatocytes, determined as a-Casp3 positive cells, revealed a significantly reduced number of positive cells in Etanercept-treated mice in comparison to the untreated coinfected group (Fig. 5E). Again, there was a strong correlation between apoptotic cells and aminotransferase levels (Fig. S4E). No differences in the number of HDV genome/antigenome levels were observed, indicating that anti-TNF-α treatment does not affect HDV replication (Fig. S2C). Taking together all these data support a role of TNF-α in HDV-induced liver damage.
Longer-term studies showed that 45 days after AAV-HBV/HDV injection, as described previously in WT and Rag1 KO mice, aminotransferase levels decrease in correlation with a significant reduction in the number of HDV antigen-positive cells and HDV genomes, as in Ifnar/Ifnbr KO and Mavs KO mice, as well as in mice treated with etanercept for the duration of the study (Fig. S3).
The role of HDV antigens in liver damage
Since the cellular components of the immune system could be excluded from playing a role in HDV-induced liver damage, a potential implication for viral components was suspected. To explore this hypothesis, AAV vectors expressing S-HDAg or L-HDAg under the control of the same promoter that controls HDV genome transcription in AAV-HDV were produced (Fig. 6A). Transient expression of both antigens was detected, with maximum levels observed 7 days after vector injection (Fig. 6B). The injection of AAV-L-HDAg or AAV-S-HDAg resulted in a significant aminotransferase elevation in both groups (Fig. 6C). Interestingly, the dynamics of ALT increase differed substantially: mice injected with AAV-L-HDAg showed a sharp increase by day 7 and returned to normal levels by day 14, correlating with the disappearance of antigen expression which was only detected on day 7. The AAV-S-HDAg group showed a different pattern: while the highest levels of S-HDAg expression were observed on day 7 and had disappeared by day 21, ALT elevation was higher on day 14 than on day 7. We performed IHC to detect a-Casp3 in hepatocytes, and found apoptotic cells in the livers of AAV-S-HDAg and AAV-L-HDAg on days 14 and 7, respectively, concomitant with the peak of aminotransferase elevation (Fig. 6D). Next, to determine if liver damage was associated with an antigen-specific T cell response, Rag1 KO mice received AAV-S-HDAg or AAV-L-HDAg and ALT levels were analysed on days 7, 10 and 14. Like in WT animals, a clear ALT elevation was observed (Fig. 6E). Thus, our data suggest that HDAgs themselves but not the cellular immune response against them play a major role in HDV-induced liver damage.
Fig. 6.
HDAg expression induces death of hepatocytes and transient liver damage in wild-type mice.
(A) Schematic representation of recombinant AAV-S-HDAg and AAV-L-HDAg. Eight-week-old wild-type mice (n = 7; control group n = 4) received 3 × 1010 genome copies of AAV-S-HDAg or AAV-L-HDAg and were sacrificed 7, 14 or 21 dpi. (B) Liver sample lysates were used to determine HDAg expression levels at the indicated time points. (C) Peripheral blood was collected every 7 days after vector injection and ALT concentration in serum was measured. Individual data points and mean values ± standard deviation are plotted; significant differences between groups at each time point were determined by one-way ANOVA followed by Bonferroni multiple-comparison test. (D) Liver sections of wild-type mice receiving AAV-S-HDAg or AAV-L-HDAg, sacrificed 14 or 7 dpi, respectively, were analyzed by IHC for activated Caspase 3; individual data points and mean values ± standard deviation are plotted (n = 4–6); significant differences between groups was determined by Student’s t test (E) Eight-week-old Rag1 KO mice received 3 ×1010 genome copies of AAV-S-HDAg or AAV-L-HDAg; peripheral blood was collected every 7 days after vector injection and ALT concentration in serum was measured. Individual data points and mean values ± standard deviation are plotted (n = 4–5); significant differences between groups at each time point were determined by one-way ANOVA followed by Bonferroni multiple-comparison test. (F) Wild-type mice receiving AAV-S-HDAg or AAV-L-HDAg were treated with Etanercept 9 mg/kg or saline solution (n = 8) 2 days post-infection and then every other day until 20 dpi; peripheral blood was collected every 7 days after vector injection and ALT concentration in serum was measured. Individual data points and mean values ± standard deviation are plotted; significant differences between groups at each time point were determined by one-way ANOVA followed by Bonferroni multiple-comparison test. The dotted line in (C) and (E-F) represents the ALT ULN, 50 U/L. ∗∗p <0.01; ∗∗∗p <0.001. AAV, adeno-associated virus; ALT, alanine aminotransferase; dpi, days post infection; EAlb-AAT, enhancer of albumin-α1-antitrypsin promoter; IHC, immunohistochemistry; ITR, inverted terminal repeats; KO, knockout; L-HDAg, large hepatitis D antigen; S-HDAg, short hepatitis D antigen; ULN, upper limit of normal.
Since we have previously demonstrated that TNF-α plays a role in HDV-induced liver damage, we analyzed the expression of TNF-α in the liver of mice injected with AAV-HDAg. A significant elevation of TNF-α but not IFN-β (strongly induced after AAV-HBV/HDV infection) was observed in both S-HDAg- and L-HDAg-expressing animals (Fig. S5). However, etanercept treatment failed to ameliorate liver damage associated with HDAg expression, indicating that HDAg-induced liver damage is TNF-α-independent (Fig. 6F).
Discussion
HDV infection causes the most severe form of viral hepatitis; patients with HDV present with high levels of ALT, aspartate aminotransferase (AST) and gamma-glutamyltransferase, and low prothrombin levels, all of which are indicative of liver damage.12,27,28 The mechanisms involved in the pathogenesis of the disease remain unresolved.2,28 HDV, similar to HBV and HCV, is a non-cytopathic virus and the viruses share pathogenic similarities, characterized by chronic inflammation, hepatocyte injury and progressive fibrosis.8,9 For this reason, it has been assumed that the liver damage observed in HDV-infected patients, as it has been described for HBV and HCV, is also caused by components (cells, cytokines) of the host immune system. However, so far, the interaction between the infected cells and the immune system of the host has not been characterized, and the same holds true for the potential role of viral factors.
We have recently demonstrated that co-infecting mice with 2 AAV vectors carrying replication-competent genomes of HBV and HDV resulted in hepatic replication of HDV, formation of HDV infectious particles and, very importantly, in the development of significant liver damage evidenced by aminotransferase elevation and profound histological alterations.22 Furthermore, transcriptomic analysis revealed the upregulation of pathways associated with liver damage, necrosis, inflammation etc.22 Here, histopathology and IHC analysis revealed the presence of necrotic and apoptotic hepatocytes, whose numbers positively correlated with aminotransferase levels.
As observed in patients, in this mouse model a significant inflammatory infiltrate is detected in the liver.12,29 The phenotypic characterization of the hepatic immune infiltrate in AAV-HBV/HDV-coinfected C57BL/6 WT mice revealed a composition of activated CD4+ and CD8+ T cells, proinflammatory macrophages, and NK cells. For a number of viral infections, the activation of a specific T cell response is crucial for the elimination of the virus as well as for the induction of tissue damage. However, in AAV-HBV/HDV-injected mice, the absence of T cells did not result in reduced aminotransferase levels, which indicated that T cells alone play no role in HDV-induced liver damage in mice. Our results contradict recent publications suggesting a role for HDV-specific CD8+ T cells in HDV-induced liver pathology.13,14 Kefalakes et al. showed a very weak positive correlation between AST levels and activated HDV-specific CD8+ T cells in circulation in a small number of chronically HDV-infected patients. However, circulating T cells might not reflect what is happening in the liver, and the cytolytic capacity of these cells has yet to be characterized. In fact, our results are in agreement with several studies showing that the HDV-specific T cell immune response is very weak in HDV-infected patients. Furthermore, Landahl et al. have demonstrated that even when the HDV-specific T cell response is amplified in vitro there is no correlation between the magnitude of the T cell response and clinical outcomes or presence or absence of HDV in the circulation.[15], [16], [17], [18]
It is also possible that, in the absence of T cells, other cells such as NK cells are sufficient for the induction of liver damage; to test this hypothesis, NK cells were depleted in Rag1 KO mice that were subsequently injected with AAV-HBV/HDV. Again, no difference was observed between depleted and control groups. On the contrary, NK depletion increased liver damage, suggesting a protective role for this cell subset, which is in accordance with its regulatory function described in patients.11 Similar results were obtained when macrophages were eliminated: their depletion caused an exacerbation of the hepatic damage during the initial phase of the infection. This is in line with a previous report in which Kupffer cells were shown to contain the pathology in HBV-transgenic mice rather than worsen it, possibly by removing dying infected hepatocytes.30 Altogether, our data indicate that the cellular components of the immune system do not play a major role in HDV-related liver damage. Our results are in accordance with the weak adaptive immune response against HDV antigens and the dysfunctionality of innate immune cells (such as NK and MAIT cells) that has been observed in HDV-infected patients.[10], [11], [12], [13], [14]
It is known for some individuals that a strong innate immune response against a viral infection can lead to tissue damage and chronic disease rather than to viral clearance, as in the case of HCV.[31], [32], [33] The transcriptomic analysis of the liver in our model revealed a strong induction of pathways activated by IFN-γ and TNF-α in AAV-HBV/HDV- in comparison to AAV-HBV-treated animals. Furthermore, a strong activation of the type I IFN pathway was previously reported by us and other groups working with different mouse models, as well as in vitro in human hepatic cell lines.19,22,34 In our previous work, we demonstrated that the induction of type I IFN by HDV required the activation of the MAVS signaling pathway. We further observed that the activation of this response had no effect on viral replication – in line with the low efficacy of pegylated-interferon-α, the only licensed therapy for chronic HDV infection35—but its role in liver damage remains unknown. In fact, MAVS has recently been implicated in HAV-induced liver injury.26 To determine the role of such a cell-intrinsic antiviral response in the liver pathology observed in AAV-HBV/HDV-infected mice, liver injury was analyzed in Ifnar/Ifnbr KO, Mavs KO and Ifngr KO mice; our study revealed no differences with wild-type mice, indicating that the activation of type I and type II IFN responses plays no role in HDV-induced liver damage. However, when mice were treated with etanercept, a drug used for the treatment of rheumatoid arthritis, psoriatic arthritis and plaque psoriasis, that competitively inhibits the interaction of TNF-α with its receptor, we observed for the first time a significant reduction in liver damage. We also observed that the levels of this cytokine were higher in the liver and in the peripheral blood of animals having received AAV-HBV/HDV in comparison to the rest of the groups. Interestingly, TNF-α levels are higher in HDV patients and there is a close correlation between TNF-α and the severity of the disease.36 Thus, taken together, these data indicate that TNF-α is involved in HDV-induced liver damage and suggest that anti-TNF-α might be a possible treatment aimed at attenuating liver damage in patients with chronic HDV infection and/or that it might be useful in cases of fulminant hepatitis associated with HDV infection. Studies to determine the source of TNF-α are ongoing.
However, anti-TNF-α treatment does not completely abrogate ALT elevation; in fact, while significant differences were observed on day 21, ALT levels on day 14 were very similar, indicating that other mechanisms are involved in HDV-induced liver damage. Since our results strongly contradict the hypothesis of a cellular immune response, we analyzed the role of HDV components. For this purpose, we produced AAV vectors expressing HDV antigens under the control of the same liver-specific promoter that controls the replication of the HDV genome in our model. We observed that the expression of both S-HDAg and L-HDAg in hepatocytes of WT and Rag1 KO mice resulted in an increase in liver aminotransferases. This supported the idea of HDAg-induced liver damage without T cell involvement, as described previously in HepG2 cells expressing HDAg in an inducible manner.37 L- or S-HDAg expression caused a severe pathology, with high serum ALT levels and histological alterations as described in AAV-HBV/HDV mice. Analysis of the mRNA extracted from the livers of these animals revealed a significant expression of Tnfa, however anti-TNF-α did not ameliorate antigen-induced liver damage, indicating a different mechanism of action.
Our findings are in contrast to those previously published on transgenic (Tg) mice expressing HDAgs, in which no histopathologic changes were observed in the liver for 18 months.6 One possible explanation for this difference could be that the synthesis of transgenes is regulated by hepatocytes in Tg mice (to prevent expression beyond safe levels), alternatively, during the generation of the transgenic lineage, mice more resistant to the detrimental effects of antigen expression might be selected. Similarly, in HDV-Tg mice carrying a replication-competent HDV dimeric RNA expressed under the control of a universal transcriptional promoter no liver damage was observed.7 However, in these animals HDAg expression was mainly detected in the epithelial cells of bile ducts, but only a few hepatocytes expressed high antigen levels, which might explain the absence of hepatocyte cell death. Interestingly, while no liver damage was observed in these animals, in muscle, where maximal replication of HDV RNA occurred, mild atrophy was detected.7 More experiments are required to determine the exact mechanisms by which HDAgs exert their cytotoxicity.
In conclusion, our data point towards a bimodal mechanism for HDV-induced liver damage, in which both cellular and viral factors are implicated. Our hypothesis is that during the initial steps of viral infection, the cytotoxic effect of HDAg expression is associated with the initial death of hepatocytes. However, when the infection advances, host factors like TNF-α are implicated in the death of hepatocytes. Interestingly, blocking the activity of this cytokine represents a potential strategy to ameliorate HDV-induced damage in patients.
Financial support
SAF2015-70028-R and RTI2018-101936-B-I00 to G.G-A. from Secretaria de Estado de Investigación, Desarrollo e Innovación, Ministerio de Economia y Competitividad, and Ministerio de Ciencia y tecnología. Lester Suarez was supported by an FPU fellowship from the Spanish Ministry of Education, Carla Usai and Gracian Camps are supported by FPI fellowships from the Spanish Ministry of Economy and Competitiveness and Sheila Maestro is supported by a FIMA fellowship.
Authors' contributions
Carla Usai, Gracian Camps, Sheila Maestro, Mirja Hommel and Tomas Aragón acquisition, analysis, statistical analysis and interpretation of data. Carla Usai and Mirja Hommel drafting of the manuscript. Cristina Olague and Africa Vales animal manipulation and technical support. Lester Suarez design and construction of the recombinant AAV-HDV vector. Rafael Aldabe and Gloria Gonzalez-Aseguinolaza study concept, design, and analysis, obtained funding, and preparation of the final version of the manuscript.
Conflicts of interest
The authors declare no conflicts of interest that pertain to this work.
Please refer to the accompanying ICMJE disclosure forms for further details.
Acknowledgments
We particularly acknowledge the patients for their participation and the Biobank of the University of Navarra for its collaboration. We thank Professor John Taylor and Professor Frank Chisari for providing us with essential reagents for our study. We are grateful to Elena Ciordia, Alberto Espinal, and CIFA staff for animal care and vivarium management and to Laura Guembe and Marta Echeandia for technical assistance.
Footnotes
Author names in bold designate shared co-first authorship
Supplementary data to this article can be found online at https://doi.org/10.1016/j.jhepr.2020.100098.
Contributor Information
Rafael Aldabe, Email: raldabe@unav.es.
Gloria Gonzalez-Aseguinolaza, Email: ggasegui@unav.es.
Supplementary data
References
- 1.Chen P.J., Kalpana G., Goldberg J., Mason W., Werner B., Gerin G. Structure and replication of the genome of the hepatitis delta virus. Proc Natl Acad Sci U S A. 1986;83(22):8774–8778. doi: 10.1073/pnas.83.22.8774. [DOI] [PMC free article] [PubMed] [Google Scholar]
- 2.Koh C., Heller T., Glenn J.S. Pathogenesis of and new Therapies for hepatitis D. Gastroenterologist. 2019;156(2):461–476.e1. doi: 10.1053/j.gastro.2018.09.058. [DOI] [PMC free article] [PubMed] [Google Scholar]
- 3.Chen H.-Y., Shen D.-T., Ji D.-Z., Han P.-C., Zhang W.-M., Ma J.-F. Prevalence and burden of hepatitis D virus infection in the global population: a systematic review and meta-analysis. Gut. 2019;68(3):512–521. doi: 10.1136/gutjnl-2018-316601. [DOI] [PubMed] [Google Scholar]
- 4.Fattovich G., Boscaro S., Noventa F., Pornaro E., Stenico D., Alberti A. Influence of hepatitis delta virus infection on progression to cirrhosis in chronic hepatitis type B. J Infect Dis. 2000;46:420–426. doi: 10.1093/infdis/155.5.931. [DOI] [PubMed] [Google Scholar]
- 5.Zachou K., Yurdaydin C., Drebber U., Dalekos G.N., Erhardt A., Cakaloglu Y. Quantitative HBsAg and HDV-RNA levels in chronic delta hepatitis. Liver Int. 2010;30(3):430–437. doi: 10.1111/j.1478-3231.2009.02140.x. [DOI] [PubMed] [Google Scholar]
- 6.Guilhot S., Huang S.N., Xia Y.P., La Monica N., Lai M.M., Chisari F.V. Expression of the hepatitis delta virus large and small antigens in transgenic mice. J Virol. 1994;68(2):1052–1058. doi: 10.1128/jvi.68.2.1052-1058.1994. [DOI] [PMC free article] [PubMed] [Google Scholar]
- 7.Polo J.M., Jeng K.S., Lim B., Govindarajan S., Hofman F., Sangiorgi F. Transgenic mice support replication of hepatitis delta virus RNA in multiple tissues, particularly in skeletal muscle. J Virol. 1995;69(8):4880–4887. doi: 10.1128/jvi.69.8.4880-4887.1995. [DOI] [PMC free article] [PubMed] [Google Scholar]
- 8.Tseng T.-C., Huang L.-R. Immunopathogenesis of hepatitis B virus. J Infect Dis. 2017;216(suppl_8):S765–S770. doi: 10.1093/infdis/jix356. [DOI] [PubMed] [Google Scholar]
- 9.Irshad M., Gupta P., Irshad K. Immunopathogenesis of liver injury during hepatitis C virus infection. Viral Immunol. 2019;32(3):112–120. doi: 10.1089/vim.2018.0124. [DOI] [PubMed] [Google Scholar]
- 10.Aslan N., Yurdaydin C., Wiegand J., Greten T., Ciner A., Meyer M.F. Cytotoxic CD4+ T cells in viral hepatitis. J Viral Hepat. 2006;13(8):505–514. doi: 10.1111/j.1365-2893.2006.00723.x. [DOI] [PubMed] [Google Scholar]
- 11.Lunemann S., Malone D.F.G., Hengst J., Port K., Grabowski J., Deterding K. Compromised function of natural killer cells in acute and chronic viral hepatitis. J Infect Dis. 2014;209(9):1362–1373. doi: 10.1093/infdis/jit561. [DOI] [PubMed] [Google Scholar]
- 12.Dias J., Hengst J., Parrot T., Leeansyah E., Lunemann S., Malone D.F.G. Chronic hepatitis delta virus infection leads to functional impairment and severe loss of MAIT cells. J Hepatol. 2019;71(2):301–312. doi: 10.1016/j.jhep.2019.04.009. [DOI] [PMC free article] [PubMed] [Google Scholar]
- 13.Kefalakes H., Koh C., Sidney J., Ananakis G., Sette A., Heller T. Hepatitis D virus-specific CD8+ T cells have a Memory-like phenotype Associated with viral immune Escape in patients with chronic hepatitis D virus infection. Gastroenterology. 2019;156(6):1805–1819.e9. doi: 10.1053/j.gastro.2019.01.035. [DOI] [PMC free article] [PubMed] [Google Scholar]
- 14.Karimzadeh H., Kiraithe M.M., Oberhardt V., Alizei E.S., Bockmann J., Schulze zur Wiesh J. Mutations in hepatitis D virus Allow it to Escape detection by CD8+ T cells and Evolve at the population level. Gastroenterology. 2019;156(6):1820–1833. doi: 10.1053/j.gastro.2019.02.003. [DOI] [PMC free article] [PubMed] [Google Scholar]
- 15.Grabowski J., Yurdaydìn C., Zachou K., Buggisch P., Hofmann W.P., Jaroszewicz J. Hepatitis D virus-specific cytokine responses in patients with chronic hepatitis delta before and during interferon alfa-treatment. Liver Int. 2011;31(9):1395–1405. doi: 10.1111/j.1478-3231.2011.02593.x. [DOI] [PubMed] [Google Scholar]
- 16.Nisini R., Paroli M., Accapezzato D., Bonino F., Rosina F., Santantonio T. Human CD4+ T-cell response to hepatitis delta virus: identification of multiple epitopes and characterization of T-helper cytokine profiles. J Virol. 1997;71(3):2241–2251. doi: 10.1128/jvi.71.3.2241-2251.1997. [DOI] [PMC free article] [PubMed] [Google Scholar]
- 17.Schirdewahn T., Grabowski J., Owusu Sekyere S., Bremer B., Wranke A., Lunemann S. The third signal cytokine Interleukin 12 rather than immune checkpoint inhibitors contributes to the functional restoration of hepatitis D virus–specific T cells. J Infect Dis. 2017;215(1):139–149. doi: 10.1093/infdis/jiw514. [DOI] [PubMed] [Google Scholar]
- 18.Landahl J., Bockmann J.H., Scheurich C., Ackermann C., Matzat V., Heide J. Detection of a broad range of low-level major histocompatibility complex class II–restricted, hepatitis delta virus (HDV)–specific T-cell responses regardless of clinical status. J Infect Dis. 2019;219(4):568–577. doi: 10.1093/infdis/jiy549. [DOI] [PubMed] [Google Scholar]
- 19.Lütgehetmann M., Mancke L.V., Volz T., Heilbig M., Allweiss L., Bornscheuer T. Humanized chimeric uPA mouse model for the study of hepatitis B and D virus interactions and preclinical drug evaluation. Hepatology. 2012;55(3):685–694. doi: 10.1002/hep.24758. [DOI] [PubMed] [Google Scholar]
- 20.Giersch K., Allweiss L., Volz T., Heilbig M., Bierwolf J., Lohse A.W. Hepatitis Delta co-infection in humanized mice leads to pronounced induction of innate immune responses in comparison to HBV mono-infection. J Hepatol. 2015;63(2):346–353. doi: 10.1016/j.jhep.2015.03.011. [DOI] [PubMed] [Google Scholar]
- 21.He W., Cao Z., Mao F., Ren B., Li Y., Li D. Modification of three amino acids in sodium taurocholate cotransporting polypeptide renders mice susceptible to infection with hepatitis D virus in vivo. J Virol. 2016;90(19):8866–8874. doi: 10.1128/JVI.00901-16. [DOI] [PMC free article] [PubMed] [Google Scholar]
- 22.Suárez-Amarán L., Usai C., Di Scala M., Godoy C., Ni Y., Hommel M. A new HDV mouse model identifies mitochondrial antiviral signaling protein (MAVS) as a key player in IFN-β induction. J Hepatol. 2017;67(4):669–679. doi: 10.1016/j.jhep.2017.05.010. [DOI] [PubMed] [Google Scholar]
- 23.Filliol A., Piquet-Pellorce C., Le Seyec J., Farooq M., Genet V., Lucas-Clerc C. RIPK1 protects from TNF-α-mediated liver damage during hepatitis. Cell Death Dis. 2016;7(11):e2462. doi: 10.1038/cddis.2016.362. [DOI] [PMC free article] [PubMed] [Google Scholar]
- 24.Buitrago B., Popper H., Hadler S.C., Thung S.N., Gerber M.A., Purcell R.H. Specific histologic features of Santa Marta hepatitis: a severe form of hepatitis δ-virus infection in Northern South America. Hepatology. 1986;6(6):1285–1291. doi: 10.1002/hep.1840060610. [DOI] [PubMed] [Google Scholar]
- 25.Verme G., Amoroso P., Lettieri G., pierri P., David E., Sessa F. A histological study of hepatitis delta virus liver disease. Hepatology. 1986;6(6):1303–1307. doi: 10.1002/hep.1840060613. [DOI] [PubMed] [Google Scholar]
- 26.Hirai-Yuki A., Hensley L., McGivern D.R., Gonzalez-Lopez O., Das A., Feng H. MAVS-dependent host species range and pathogenicity of human hepatitis A virus. Science. 2016;353(6307):1541–1545. doi: 10.1126/science.aaf8325. [DOI] [PMC free article] [PubMed] [Google Scholar]
- 27.Giannini E.G. Liver enzyme alteration: a guide for clinicians. Can Med Assoc J. 2005;172(3):367–379. doi: 10.1503/cmaj.1040752. [DOI] [PMC free article] [PubMed] [Google Scholar]
- 28.Negro F., Baldi M., Bonino F., Rocca G., Demartini A., Passarino G. Chronic HDV (hepatitis delta virus) hepatitis. J Hepatol. 1988;6(1):8–14. doi: 10.1016/s0168-8278(88)80457-4. [DOI] [PubMed] [Google Scholar]
- 29.Mani H., Kleiner D.E. Liver biopsy findings in chronic hepatitis B. Hepatology. 2009;49(Suppl. 5):S61–S71. doi: 10.1002/hep.22930. [DOI] [PubMed] [Google Scholar]
- 30.Sitia G., Iannacone M., Aiolfi R., Isogawa M., van Rooijen N., Scozzesi C. Kupffer cells hasten resolution of liver immunopathology in mouse models of viral hepatitis. Plos Pathog. 2011;7(6):e1002061. doi: 10.1371/journal.ppat.1002061. [DOI] [PMC free article] [PubMed] [Google Scholar]
- 31.Bang B.R., Elmasry S., Saito T. Organ system view of the hepatic innate immunity in HCV infection. J Med Virol. 2016;88(12):2025–2037. doi: 10.1002/jmv.24569. [DOI] [PMC free article] [PubMed] [Google Scholar]
- 32.von Hahn T., Yoon J.C., Alter H., Rice C.M., Rehermann B., Balfe P. Hepatitis C virus continuously escapes from neutralizing antibody and T-cell responses during chronic infection in vivo. Gastroenterology. 2007;132(2):667–678. doi: 10.1053/j.gastro.2006.12.008. [DOI] [PubMed] [Google Scholar]
- 33.Rouse B.T., Sehrawat S. Immunity and immunopathology to viruses: what decides the outcome? Nat Rev Immunol. 2010;10(7):514–526. doi: 10.1038/nri2802. [DOI] [PMC free article] [PubMed] [Google Scholar]
- 34.Zhang Z., Filzmayer C., Ni Y., Sültmann H., Mutz P., Hiet M.-S. Hepatitis D Virus replication is sensed by MDA5 and induces IFN-β/λ responses in hepatocytes. J Hepatol. 2018;69(1):25–35. doi: 10.1016/j.jhep.2018.02.021. [DOI] [PubMed] [Google Scholar]
- 35.Heidrich B., Yurdaydın C., Kabaçam G., Ratsch B., Zachou K., Bremer B. Late HDV RNA relapse after peginterferon alpha-based therapy of chronic hepatitis delta. Hepatology. 2014;60(1):87–97. doi: 10.1002/hep.27102. [DOI] [PubMed] [Google Scholar]
- 36.Townsend E.C., Zhang G.Y., Ali R., Firke M., Moon M.S., Han M.A.T. The balance of type 1 and type 2 immune responses in the contexts of hepatitis B infection and hepatitis D infection. J Gastroenterol Hepatol. 2019;34(4):764–775. doi: 10.1111/jgh.14617. [DOI] [PMC free article] [PubMed] [Google Scholar]
- 37.Cole S.M., Gowans E.J., Macnaughton T.B., De La M., Hall P., Burrell C.J. Direct evidence for cytotoxicity associated with expression of hepatitis delta virus antigen. Hepatology. 1991;13(5):845–851. [PubMed] [Google Scholar]
Associated Data
This section collects any data citations, data availability statements, or supplementary materials included in this article.







