Type 1 diabetes mellitus (T1D) is an autoimmune disease that is characterized by a progressive infiltration of autoreactive T cells into the pancreatic islets and the destruction of insulin-producing beta cells.1 It is generally assumed that T1D is initiated by yet unidentified T cells that escape from thymic negative selection2 and trigger an initial destruction of beta cells.3 These initial hits could generate suitable conditions in beta cells and/or in islets that favor the coactivation and amplification of autoreactive T cells directed against a broad spectrum of beta cell-specific antigens, such as GAD65, IGRP, and IA-2.1,4
The expression/processing of beta cell antigens in the endoplasmic reticulum (ER) can increase the presentation efficacy of epitopes that bind MHC class I molecules with low affinity.2 We showed that a preproinsulin (ppins)/(Kb/A12–21) epitope with a very low affinity for Kb molecules efficiently induces Kb/A12–21-specific CD8 T cells and diabetes in RIP-B7.1 mice (mice that express the costimulatory molecule B7.1 in beta cells), in coinhibition-deficient PD-L1−/− mice and in anti-PD-L1-treated wild-type C57BL/6 J (B6) mice, when various vector-encoded ppins designer antigens are expressed in the ER but not in the cytosol/nucleus.5,6 Using bone marrow chimeric mice, we confirmed that both a deficiency of PD-L1 in somatic target cells and/or a deficiency of PD-1 in T cells allows the induction of autoreactive ppins/(Kb/A12–21)-specific CD8 T cells by DNA immunization.6 PD-L1 expressed on beta cells thus plays a crucial gatekeeper function to maintain self-tolerance and prevent autoimmune diabetes through ppins/(Kb/A12–21)-specific CD8 T cells.6 In contrast, autoimmune diabetes can be induced in RIP-B7.1 mice, but not in PD-L1−/− or in anti-PD-L1-treated B6 mice, by ppins/(Kb/B22–29)-specific CD8 T cells that are directed against a high-affinity ppins/(Kb/B22–29) epitope and exclusively primed by a mutant ppinsΔA12–21 antigen (lacking the Kb/A12–21 epitope).6,7 Ppins/(Kb/B22–29)-specific CD8 T cells critically depend on ‘help' from coprimed ppins/(Kb/A12–21)-specific CD8 T cells to expand and develop their diabetogenic IFNγ+ effector phenotype8 in PD-L1-deficient mice.6,7 Ppins/Kb/A12–21-specific CD8 T cells are thus a prototype of immunodominant autoreactive CD8 T cells that can trigger initial hits in beta cells in PD-L1−/− mice.
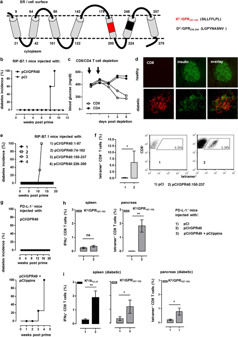
An interesting source of beta cell antigens that can access various MHC I processing/presentation pathways are membrane-anchored proteins that contain transmembrane helices (TMHs) with multiple hydrophobic residues for spanning membranes.9 Bioinformatics analysis predicted an overrepresentation of TMHs among strong, high-affinity MHC class I binding epitopes,9 which therefore represent a large antigen repertoire for targeting high-affinity CD8 T cells. To confirm this, we chose a murine-free fatty acid receptor 1 (GPR40; Fig. 1a) that is expressed in murine and human beta cells.10 Indeed, a single injection of pCI/GPR40, but not of empty pCI DNA into RIP-B7.1 mice, induced hyperglycemia and autoimmune diabetes (Fig. 1b). Hyperglycemia was reversed in pCI/GPR40-immune diabetic RIP-B7.1 mice (with blood glucose levels between 370 and 400 mg/dl) by two consecutive injections of anti-CD8 antibodies, but not anti-CD4 antibodies (Fig. 1c).6 In line with this finding, diabetes development was characterized by a continuous infiltration of islets by CD8 T cells, a concomitant destruction of beta cells and decreased production of insulin (Fig. 1d). CD8 T cells were thus crucial for GPR40-induced diabetes in RIP-B7.1 mice.
Fig. 1.
a Illustration of murine GPR40 and its seven transmembrane domains (swissprot. acc. no: Q76JU9). In addition, the localization of the newly identified Kb/GPR40187-195 and Dd/GPR40236–244 epitopes in TMHs is shown. b RIP-B7.1 mice were injected with pCI (triangles; n = 5) or pCI/GPR40 DNA (circles; n = 5), and blood glucose levels and diabetes incidence (%) were determined over time. c Four GPR40-immune and diabetic RIP-B7.1 mice were injected twice with anti-CD8 antibodies (open circles; n = 2) and anti-CD4 antibodies (closed circles; n = 2), and blood glucose levels were measured in individual mice for 5 days. d Pancreatic sections from representative healthy and diabetic RIP-B7.1 mice were stained for insulin (middle panels) and CD8 T cells (left panels). e RIP-B7.1 mice (n = 3–4 per group) were injected with pCI/GPR401–87, pCI/GPR4074–162, pCI/GPR40150–237 and pCI/GPR40226–300 vectors, and diabetes incidence was determined over time. f GPR40187–195-specific tetramer+ CD8 T cells in the pancreata of healthy, pCI-immune (n = 3) and pCI/GPR40150–237-immune diabetic (n = 5) RIP-B7.1 mice were analyzed by FCM. The mean percentage of GPR40187–195-specific tetramer+ CD8 T cells ± SD is shown. In addition, representative dot blots for each group are shown. g PD-L1−/− mice were injected with pCI/GPR40 (n = 5; upper panel) or coinjected with pCI/GPR40 and pCI/ppins (n = 5; lower panel) and diabetes incidence was determined over time. h, i PD-L1−/− mice (n = 4–5) were injected with pCI (group 1) or pCI/GPR40 (group 2) or coinjected with pCI/GPR40 and pCI/ppins into the left and right tibialis anterior muscle (group 3). h Healthy mice were analyzed day 12 post immunization for IFN-γ+ GPR40187–195-specific CD8 T cells in the spleen and tetramer+ CD8 T cells in the pancreas by FCM. i At the time of diabetes onset in group 3 (i.e., 4 weeks post immunization), IFN-γ+ ppins/(Kb/A12–21)-, and IFN-γ+ Kb/GPR40187–195-specific CD8 T cells in the spleen and tetramer+ Kb/GPR40-specific CD8 T cells in the pancreata were determined by FCM. h, i The mean percentages of IFN-γ+ and tetramer+ CD8 T cells ± SD are shown. Statistical differences between groups 1 and 2 and between groups 1 and 3 were determined by unpaired Student’s t test, and p values < 0.05 (*) and < 0.01 (**) were considered significant. ns, not significant
The GPR40 receptor molecule comprises seven transmembrane domains (Fig. 1a). To map MHC I epitopes, we generated four overlapping GPR40 fragment-encoding expression vectors (Fig. 1e). Only pCI/GPR40150–237 induced autoimmune diabetes in RIP-B7.1 mice (Fig. 1e). The GPR40150–237 fragment contained a GPR187–195 sequence in a hydrophobic TMH with two potential Kb epitopes, both with anchor residues F at position 5 and L at position 8 or 7/9 [SILLFFLPL and ILLFFLPL]. We identified the SILLFFLPL antigenic epitope (Supplementary Fig. S1) and used this peptide to assemble Kb/GPR187–195 tetramers. With this tool, we were able to directly detect Kb/GPR187–195-specific CD8 T cells in the pancreata of pCI/GPR40150–237-immune and diabetic RIP-B7.1 mice, but not in the pancreata of pCI-injected healthy control mice (Fig. 1f). Notably, we identified another autoreactive CD8 T-cell response in pCI/GPR40226–300-immune and diabetic BALB-RIP-B7.1 mice that was directed against a Dd/GPR40236–244 epitope localized to a different TMH (Fig. 1a; Supplementary Fig. S2).
The injection of pCI/ppins,6,7 but not of pCI/GPR40, into PD-L1−/− mice induced autoimmune diabetes (Fig. 1g). We could not detect Kb/GPR187–195-specific IFN-γ+ producing effector CD8 T cells in the spleens of healthy mice up to 3 months post immunization (Fig. 1h). However, we detected transient Kb/GPR187–195-specific tetramer+ CD8 T-cell populations in the pancreas ~ day 12 postpriming (Fig. 1h). Kb/GPR187–195-specific CD8 T cells were thus primed in PD-L1−/− mice, but they did not acquire a functional IFN-γ+ effector phenotype8 and were rapidly eliminated in pCI/GPR40-immune PD-L1−/− mice. In contrast, PD-L1−/− mice coinjected with pCI/ppins and pCI/GPR40 vectors developed early and severe autoimmune diabetes that correlated with the presence of circulating IFN-γ+ ppins/(Kb/A12–21)-specific CD8 T cells in the spleen (Fig. 1g, i). Most interestingly, we also detected IFN-γ+ Kb/GPR187–195-specific effector CD8 T cells in the spleens and tetramer+ CD8 T cells in pancreata of these diabetic mice (Fig. 1i). As IFN-γ+ Kb/GPR187–195-specific CD8 T cells were detectable in pCI/ppins + pCI/GPR40, mice but not in pCI/GPR40-immune PD-L1−/− mice, their expansion and activation into IFN-γ+ effector T cells must be induced by events initiated by ppins/Kb/A12–21-specific CD8 T cells. These findings confirm the crucial role of immunodominant autoreactive CD8 T cells as high-priority targets for novel disease mitigating vaccine strategies.
Our work adds GPR40 to the list of potential autoantigens in immune-mediated T1D. GPR40 is an important component in the fatty acid augmentation of insulin secretion10 and is therefore directly linked to the functionality of pancreatic beta cells. As a key sensor of the intraislet milieu, GPR40 may be a novel marker of islet cell autoimmunity and may therefore become a predictive marker for T1D. In particular, the interplay between insulin- and GPR40-directed autoreactivity could also shed more light on the complex events involved in the pathogenesis of immune-mediated diabetes.
Supplementary information
Acknowledgements
We thank Andrea Wissmann and Kathrin Schwengle for outstanding technical assistance. We thank Dr. Corrado M. Cilio (Lund University, Sweden) for providing us with GPR40 cDNA; Dr. Franz Oswald (University Hospital Ulm; Germany) for L-RFP-ER and mRuby-H2B vectors and Dr. Lieping Chen (Department of Oncology, Johns Hopkins University School of Medicine, Baltimore, Maryland, USA) for PD-L1−/− (B7-H1−/−) mice. This work was supported by a grant from the Deutsche Forschungsgemeinschaft (DFG SCHI-505/6–1) to R.S. B.O.B. was supported by Lee Kong Chian School of Medicine, Nanyang Technological University Start Up Grant, MOE AcRF Tier 1 (2015-T1-001-258), MOE Tier 1 (MOE2015-T1-001-258) and MOE Tier 2 (MOE2018-T2-1-085); BOB was also supported by an Ong Tiong Tat professorship.
Author contributions
A.S., J.K., and K.S. performed the experiments, researched the data, and contributed to the discussion. B.O.B. and R.S. conceived and designed the experiments and wrote the manuscript.
Competing interests
The authors declare no competing interests.
Footnotes
These authors share senior authorship: Bernhard Otto Boehm and Reinhold Schirmbeck
These authors contributed equally: Andreas Spyrantis and Jana Krieger
Supplementary information
The online version of this article (10.1038/s41423-019-0309-y) contains supplementary material.
References
- 1.Katsarou A, Gudbjörnsdottir S, Rawshani A, Dabelea D, Bonifacio E, Anderson BJ, et al. Type 1 diabetes mellitus. Nat. Rev. Dis. Prim. 2017;3:17016. doi: 10.1038/nrdp.2017.16. [DOI] [PubMed] [Google Scholar]
- 2.Zehn D, Bevan MJ. T cells with low avidity for a tissue-restricted antigen routinely evade central and peripheral tolerance and cause autoimmunity. Immunity. 2006;25:261–70. doi: 10.1016/j.immuni.2006.06.009. [DOI] [PMC free article] [PubMed] [Google Scholar]
- 3.Pugliese A. Autoreactive T cells in type 1 diabetes. J. Clin. Invest. 2017;127:2881–91. doi: 10.1172/JCI94549. [DOI] [PMC free article] [PubMed] [Google Scholar]
- 4.Calderon B, Carrero JA, Miller MJ, Unanue ER. Entry of diabetogenic T cells into islets induces changes that lead to amplification of the cellular response. Proc. Natl. Acad. Sci. USA. 2011;108:1567–72. doi: 10.1073/pnas.1018975108. [DOI] [PMC free article] [PubMed] [Google Scholar]
- 5.Brosi H, Reiser M, Rajasalu T, Spyrantis A, Oswald F, Boehm BO, et al. Processing in the endoplasmic reticulum generates an epitope on the insulin A chain that stimulates diabetogenic CD8 T cell responses. J. Immunol. 2009;183:7187–95. doi: 10.4049/jimmunol.0901573. [DOI] [PubMed] [Google Scholar]
- 6.Rajasalu T, Brosi H, Schuster C, Spyrantis A, Boehm BO, Chen L, et al. Deficiency in B7-H1 (PD-L1)/PD-1 coinhibition triggers pancreatic beta cell-destruction by insulin-specific, murine CD8 T cells. Diabetes. 2010;59:1966–73. doi: 10.2337/db09-1135. [DOI] [PMC free article] [PubMed] [Google Scholar]
- 7.Schuster C, Brosi H, Stifter K, Boehm BO, Schirmbeck R. A missing PD-L1/PD-1 coinhibition regulates diabetes induction by preproinsulin-specific CD8 T-cells in an epitope-specific manner. PLoS ONE. 2013;8:e71746. doi: 10.1371/journal.pone.0071746. [DOI] [PMC free article] [PubMed] [Google Scholar]
- 8.Karges W, Rajasalu T, Spyrantis A, Wieland A, Boehm B, Schirmbeck R. The diabetogenic, insulin-specific CD8 T cell response primed in the experimental autoimmune diabetes model in RIP-B7.1 mice. Eur. J. Immunol. 2007;37:2097–103. doi: 10.1002/eji.200737222. [DOI] [PubMed] [Google Scholar]
- 9.Bianchi F, Textor J, van den Bogaart G. Transmembrane helices are an overlooked source of major histocompatibility complex class I epitopes. Front Immunol. 2017;8:1118. doi: 10.3389/fimmu.2017.01118. [DOI] [PMC free article] [PubMed] [Google Scholar]
- 10.Tomita T, Hosoda K, Fujikura J, Inagaki N, Nakao K. The G-protein-coupled long-chain fatty acid receptor GPR40 and glucose metabolism. Front Endocrinol. (Lausanne) 2014;5:152. doi: 10.3389/fendo.2014.00152. [DOI] [PMC free article] [PubMed] [Google Scholar]
Associated Data
This section collects any data citations, data availability statements, or supplementary materials included in this article.

