Abstract
Although lipopolysaccharide (LPS) is regarded as an inducer of inflammation, previous studies have suggested that repetitive low-dose LPS has neuroprotective effects via immunomodulation of microglia, resident macrophages of brain. However, microglia transformed by the stimulus of repetitive low-dose LPS (REPELL-microglia) are not well characterized, whereas microglia transformed by repetitive high-dose LPS are well studied as an endotoxin tolerance model in which the induction of pro-inflammatory molecules is suppressed. In this study, to characterize REPELL-microglia, the gene expression and phagocytic activity of REPELL-microglia were analyzed with the murine C8-B4 microglia cell line. The REPELL-microglia were characterized by a high expression of pro-inflammatory molecules (Nos2, Ccl1, IL-12B, and CD86), anti-inflammatory molecules (IL-10, Arg1, Il13ra2, and Mrc1), and neuroprotective molecules (Ntf5, Ccl7, and Gipr). In addition, the phagocytic activity of REPELL-microglia was promoted as high as that of microglia transformed by single low-dose LPS. These results suggest the potential of REPELL-microglia for inflammatory regulation, neuroprotection, and phagocytic clearance. Moreover, this study revealed that gene expression of REPELL-microglia was distinct from that of microglia transformed by repetitive high-dose LPS treatment, suggesting the diversity of microglia transformation by different doses of LPS.
Subject terms: Cell biology, Immunology
Introduction
Lipopolysaccharide (LPS) is a glycolipid expressed in the outer membrane of gram-negative bacteria. Because LPS is an inducer of potent systemic inflammation when experimentally administered intravenously or intraperitoneally, LPS has been known as an endotoxin since its discovery. By contrast, we have demonstrated the beneficial effects of orally administered LPS to improve pathological conditions in various pathogenesis models1–3. Our results have shown that transmucosal administration of LPS at an appropriate concentration, frequency, and exposure route does not contribute to the exacerbation of inflammation but, instead, to the maintenance of homeostasis.
Recently, we reported that Alzheimer’s disease-related cognitive impairment was improved by oral administration of LPS (1 mg/kg/day) in mice, and that suppression of the pro-inflammatory cytokine interleukin (IL)-6 together with promotion of anti-inflammatory cytokine IL-10 were induced by orally administered LPS4. In addition, previous reports have shown that microglia, the resident macrophages (MΦ) of brain, contribute to amyloid β clearance by promoting phagocytosis5,6. These results suggest that microglia are transformed by oral LPS treatment and gain the neuroprotective characteristics of high phagocytic activity and inflammatory regulation. In this regard, other groups have reported that neuropathology was improved by intraperitoneal administration of repetitive low-dose LPS7–10. Contrary to the detrimental effect of intraperitoneal administration of a single, high-dose of LPS to exacerbate Aβ accumulation, neuronal damage, and cognitive impairment7,11,12, they showed that the opposing effects on the neuropathy by LPS (that is, worsening effect by single LPS treatment and healing effect by repetitive LPS treatment) were associated with different microglial characteristics. Considering these results, it is reasonable to suppose that one of the requirements to induce a neuroprotective effect by LPS is repetitive and low-dose administration, and that the microglia transformed under this LPS condition play a critical role in the maintenance of brain homeostasis. Thus, characterization of microglia transformed by the stimulus of repetitive low-dose LPS (REPELL-microglia) provides us with important clues to a breakthrough for elucidating the unclear mechanism of homeostasis maintenance by oral administration of LPS.
However, little is known about the detailed profiles of REPELL-microglia because most studies on the characterization of LPS-stimulated microglia have been performed with a model of severe inflammation induced by high-dose LPS. The purpose of this study is to characterize murine REPELL-microglia. First, we characterized REPELL-microglia by phagocytic activity and their expression of pro-inflammatory molecules, anti-inflammatory molecules, and neuroprotective molecules. Then, to verify characteristics of REPELL-microglia that are unique to low-dose LPS treatment, REPELL-microglia were compared with microglia transformed by repetitive high-dose LPS. Results demonstrated that REPELL-microglia are characterized by high phagocytic activity and high expression of pro-inflammatory, anti-inflammatory, and neuroprotective molecules, which are unique to low-dose LPS treatment.
Results
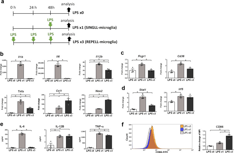
Pro-inflammatory molecules Nos2, Ccl1, IL-12B, and CD86 are highly expressed in REPELL-microglia
Abbreviations of genes and molecules used for characterization of REPELL-microglia in this study are listed in Supplementary Table 1. C8-B4 microglia is the most widely used rodent microglia cell line and similarities in characteristics between the C8-B4 cell line and primary microglia have been reported13–15. To characterize REPELL-microglia, C8-B4 microglia were treated with low-dose LPS (1 ng/mL) one or three times (n = 3, in triplicate) (Fig. 1a), and the expression of pro-inflammatory molecules in REPELL-microglia was compared to that in microglia transformed by a stimulus of single low-dose LPS (SINGLL-microglia). Quantitative RT-PCR revealed that SINGLL-microglia upregulated the expression of pro-inflammatory genes such as cytokines (Il1b, Il6, Il12b, Tnfa, and Ccl1), arginine-metabolic enzyme Nos2 (Fig. 1b), cell surface receptors (Fcgr1 and Cd36) (Fig. 1c), and transcriptional regulators (Stat1 and Irf5) (Fig. 1d). Most pro-inflammatory gene expressions in REPELL-microglia were not comparable to those of SINGLL-microglia. However, exceptionally, expression of arginine-metabolic enzyme Nos2 and chemokine Ccl1 was significantly more upregulated in REPELL-microglia than in SINGLL-microglia. Next, the protein levels of representative cytokines in culture supernatant were measured (Fig. 1e). Consistent with mRNA expression for these groups, the secretion of IL-6 and TNF-α was promoted in SINGLL-microglia and suppressed in REPELL-microglia. However, the secretion of IL-12B was promoted in REPELL-microglia at the same intensity as that of SINGLL-microglia. Besides this, the protein expression of CD86 on the cell surfaces of REPELL-microglia was higher than that of the untreated controls and SINGLL-microglia (Fig. 1f). These results demonstrated that REPELL-microglia is characterized by high expression of Nos2, Ccl1, IL-12B, and CD86.
Figure 1.
Pro-inflammatory molecules Nos2, Ccl1, IL-12B, and CD86 are highly expressed in REPELL-microglia. (a) The experimental schedule of LPS treatment. C8-B4 microglia cells were treated with low-dose LPS (1 ng/mL) one or three times (n = 3, in triplicate). (b,c) relative mRNA expression of pro-inflammatory molecules was measured by real-time RT-PCR using the 2−∆∆Ct method 4 h after the last LPS treatment. Data were normalized to GAPDH and expressed as a relative fold change over untreated cells. (b) Cytokines and metabolic enzymes, (c) cell surface receptors, and (d) transcriptional regulators. (e) The secretion of IL-12B was promoted by repetitive low-dose LPS in microglia. Cytokine levels of TNF-α, IL-12B, and IL-6 in culture supernatant were measured by ELISA 30 h after the last LPS treatment. (f) CD86 expression on cell surfaces was promoted by repetitive low-dose LPS in microglia. The cell surface antigen CD86 was stained, and the MFI of 50,000 counted cells was assessed 6 h after the last LPS treatment using a Beckman Coulter Gallios flow cytometer and Kaluza software. Data are expressed as the relative fold change over untreated cells. Mean ± SE of each group are shown. Data are representative of three independent experiments. LPS x0, no treatment; LPS x1, single treatment with low-dose LPS; LPS x3, treatment with low-dose LPS three times every 24 h. *p < 0.05 for one-way ANOVA with Tukey’s post-hoc correction for multiple comparisons.
Anti-inflammatory molecules IL-10, Arg1, Il13ra2, and Mrc1 are highly expressed in REPELL-microglia
Expression of anti-inflammatory molecules in REPELL-microglia was analyzed. Quantitative RT-PCR showed that Il10, Arg1, and Il13ra2 were highly expressed in REPELL-microglia (Fig. 2a–c). Gene expression of the anti-inflammatory cytokine Il10 was not suppressed in REPELL-microglia and maintained the same level of promotion as that found in SINGLL-microglia (Fig. 2a). Expressions of arginine-metabolic enzyme Arg1 and cell surface receptor Il13ra2 were significantly upregulated in REPELL-microglia than in SINGLL-microglia (Fig. 2a,b). By contrast, REPELL-microglia did not upregulate expression of the other anti-inflammatory molecules such as anti-inflammatory cytokines (Tgfb, Igf1, Il1rn, and Chil3) (Fig. 2a), cell surface receptors (Il4ra and Cd163) (Fig. 2b), and transcriptional regulators (Stat3, Stat6, Irf4, Socs3, and Pparg) (Fig. 2c). In addition, REPELL-microglia promoted the secretion of IL-10 (Fig. 2d) into the culture medium compared with the untreated controls. Protein expression of Mrc1 (Fig. 2e) on the cell surface of REPELL-microglia was higher than that of the untreated controls and was comparable to that of SINGLL-microglia. Together, these results showed that REPELL-microglia highly express IL-10, Arg1, Il13ra2, and Mrc1.
Figure 2.
Anti-inflammatory molecules IL-10, Arg1, Il13ra2, and Mrc1 are highly expressed in REPELL-microglia. (a–c) C8-B4 microglia were treated with low-dose LPS (1 ng/mL) one or three times (n = 3, in triplicate), and relative mRNA expression of anti-inflammatory molecules was measured by real-time RT-PCR using the 2−∆∆Ct method 4 h after the last LPS treatment. Data were normalized to GAPDH and expressed as the relative fold change over untreated cells. (a) Cytokines and metabolic enzymes, (b) cell surface receptors, and (c) transcriptional regulators. (d) Secretion of IL-10 was promoted by repetitive low-dose LPS in microglia. The levels of IL-10 in culture supernatant were measured by ELISA 30 h after the last LPS treatment. (e) Mrc1 expression on cell surfaces was promoted by repetitive low-dose LPS in microglia. The cell surface antigen Mrc1 was stained, and the mean fluorescence intensity (MFI) of 50,000 counted cells was assessed 6 h after the last LPS treatment using a Beckman Coulter Gallios flow cytometer and Kaluza software. Data are expressed as the relative fold change over untreated cells. Mean ± SE of each group are shown. Data are representative of three independent experiments. LPS x0, no treatment; LPS x1, single treatment with low-dose LPS; LPS x3, treatment with low-dose LPS three times every 24 h. *p < 0.05 for one-way ANOVA with Tukey’s post-hoc correction for multiple comparisons. n.s., not significant.
Neuroprotective molecules Ntf5, Gipr, and Ccl7 are highly expressed in REPELL-microglia
For further characterization of REPELL-microglia, we analyzed expression of neuroprotective genes was analyzed such as neurotrophic molecules (Gdnf, Bdnf, and Ntf5) (Fig. 3a), incretin receptors (Gipr and Glp1r) (Fig. 3b), and cell surface receptors associated with neuroprotection (Ccl7, Fpr2, and Trem2) (Fig. 3c). Expression of neurotrophin 5 (Ntf5) and C-C motif chemokine ligand 7 (Ccl7) was upregulated in REPELL-microglia compared with the untreated controls and SINGLL-microglia (Fig. 3a,c). Expression of gastric inhibitory polypeptide receptor (Gipr) was upregulated in REPELL-microglia to the same high levels as those of SINGLL-microglia (Fig. 3b). Expression of the other neuroprotective genes investigated in this study was suppressed or not changed in REPELL-microglia. This is the first known identification of that Ntf5, Gipr, and Ccl7 being highly expressed in REPELL-microglia.
Figure 3.
Neuroprotective molecules such as Ntf5, Gipr, and Ccl7 highly expressed in REPELL-microglia. C8-B4 microglia were treated with low-dose LPS (1 ng/mL) one or three times (n = 3, in triplicate), and relative mRNA expression of neuroprotective genes was measured by real-time RT-PCR using the 2−∆∆Ct method 4 h after the last LPS treatment. Data were normalized to GAPDH and expressed as the relative fold change over untreated cells. (a) Neurotrophic molecules, (b) incretin receptors, and (c) cell surface receptors associated with neuroprotection. Mean ± SE of each group are shown. Data are representative of three independent experiments. LPS x0, no treatment; LPS x1, single treatment with low-dose LPS; LPS x3, treatment with low-dose LPS three times every 24 h. *p < 0.05 for one-way ANOVA with Tukey’s post-hoc correction for multiple comparisons. n.s., not significant.
Maintaining promotion of phagocytic activity in REPELL-microglia
Phagocytosis is one of the pivotal functions of microglia to remove xenobiotics and waste products, maintaining brain homeostasis. To assess phagocytic activity, REPELL-microglia were incubated with fluorescent latex beads, and the phagocytosis rate and mean fluorescence intensity (MFI) of phagocytosed beads in the cells were measured (Fig. 4). Compared with untreated controls (53.0% ± 1.9%), the phagocytosis rate of REPELL-microglia (67.4% ± 0.9%) was promoted to that of SINGLL-microglia (67.2% ± 0.6%). The MFI of phagocytosed beads in the cells also showed same tendency. The MFI of REPELL-microglia was 1.4 times higher than the untreated controls, and was comparable to the MFI of SINGLL-microglia. These results therefore demonstrated that REPELL-microglia have high phagocytic activity against foreign substances.
Figure 4.
Maintaining promotion of phagocytic activity in REPELL-microglia. C8-B4 microglia were treated with low-dose LPS (1 ng/mL) one or three times (n = 3, in triplicate). At 24 h after the last LPS treatment, cells were incubated with fluorescent latex beads for 3 h at a cell:bead ratio of 1:5. The phagocytosis rate (left panel) and mean fluorescence intensity (MFI) (right panel) were assessed using a Beckman Coulter Gallios flow cytometer with Kaluza software. The MFI of cells phagocytizing beads was expressed as the relative fold change over untreated cells. Mean ± SE of each group are shown. Data are representative of three independent experiments. LPS x0, no treatment; LPS x1, single treatment with low-dose LPS; LPS x3, treatment with low-dose LPS three times every 24 h. *p < 0.05 for one-way ANOVA with Tukey’s post-hoc correction for multiple comparisons.
The gene expression pattern of REPELL-microglia is unique to the low-dose LPS condition
To test whether the heretofore mentioned characteristics of REPELL-microglia were unique to low-dose LPS treatment, the mRNA expression of REPELL-microglia (1 ng/mL LPS) was compared with that of microglia transformed by repetitive high-dose LPS (100 ng/mL LPS) (Fig. 5). Gene expression patterns of Ccl1, Il1rn, Fpr2, and Trem2 were different between the two groups. The level of Ccl1 was upregulated in REPELL-microglia but suppressed during repetitive high-dose LPS treatment (Fig. 5a). The level of Il1rn was suppressed in REPELL-microglia compared with that of SINGLL-microglia, whereas it was promoted by repetitive high-dose LPS to as high as the single high-dose LPS group (Fig. 5b). The level of Fpr2 was suppressed in REPELL-microglia compared with SINGLL-microglia and in contrast to its upregulation by repetitive high-dose LPS. Trem2 level was not changed in REPELL-microglia, but it was downregulated by repetitive high-dose LPS (Fig. 5c). Expression of the other genes showed the same tendency between low-dose and high-dose LPS treatments. Thus, gene expression induced by repetitive LPS differed depending on LPS concentration, indicating that the gene expression pattern of REPELL-microglia is unique to its low-dose LPS treatment.
Figure 5.
Distinct gene expression induced by low-dose and high-dose LPS characterized by Ccl1, Il1rn, Fpr2, and Trem2 expression in microglia. C8-B4 microglia were treated with low- or high-dose LPS (1 or 100 ng/mL) one or three times (n = 3, in triplicate), and relative mRNA expression at 4 h after the last LPS treatment was measured by real-time RT-PCR using the 2−∆∆Ct method. Data were normalized to GAPDH and expressed as the relative fold change over untreated cells. (a) pro-inflammatory molecules, (b) anti-inflammatory molecules, and (c) neuroprotective genes. Mean ± SE of each group are shown. Data are representative of three independent experiments. LPS x0, no treatment; LPS x1, single treatment with low-dose LPS; LPS x3, treatment with low-dose LPS three times every 24 h. *p < 0.05 for one-way ANOVA with Tukey’s post-hoc correction for multiple comparisons. n.s., not significant.
Discussion
Previous studies suggest that administration of repetitive low-dose LPS contributes to neuroprotection by inducing microglia with neuroprotective phenotype7–10,16. However, few studies have focused on the characterization of REPELL-microglia. In the present study, we characterized REPELL-microglia by high expression of pro-inflammatory molecules (Nos2, Ccl1, IL-12B, and CD86: Fig. 1), anti-inflammatory molecules (IL-10, Arg1, Il13ra2, and Mrc1: Fig. 2), and neuroprotective molecules (Ntf5, Ccl7, and Gipr: Fig. 3). For these representative molecules such as IL-6, TNF-α, IL-12B, and IL-10, protein expression levels (IL-6, TNF-α, IL-12B: Fig. 1e, and IL-10: Fig. 2d) were confirmed to be almost correlative with mRNA expression (Il6, Tnfa, Il12b: Fig. 1b, and Il10: Fig. 2a). It is generally known that a single LPS treatment induces pro-inflammatory molecules, while repetitive LPS treatment suppresses the induction of pro-inflammatory molecules, a phenomenon known as “LPS tolerance”. Indeed, it has been reported that pro-inflammatory molecules such as IL-1β, IL-6, and TNF-α are suppressed in microglia by repetitive high-dose LPS treatment17–22. Although IL-1β, IL-6, and TNF-α were suppressed in REPELL-microglia similarly to data of past reports with a high-dose LPS model, REPELL-microglia did not exhibit global downregulation of pro-inflammatory molecules, but instead showed high expression of Nos2, Ccl1, IL-12B, and CD86 (Fig. 1). The mRNA expression of IL-12B was slightly suppressed in REPELL-microglia, whereas the protein level was as high as that of SINGLL-microglia, and this may be associated with a protein stabilization mechanism at the posttranscriptional level23–25. REPELL-microglia expression of anti-inflammatory molecules was partially consistent with previous reports of upregulated IL-10, Arg1, and Mrc1 by repetitive high-dose LPS8,26,27. The co-expression of pro-inflammatory and anti-inflammatory molecules is one of the unique characteristics of REPELL-microglia. Because the combination of autologous inactivated tumor cells expressing IL-12 and IL-10 was reported to induce synergic tumor remission by controlling local inflammation28, it is suggested that REPELL-microglia expressing both IL-12 and IL-10 have the potential for regulating inflammation. In addition, REPELL-microglia highly express neuroprotective molecules Ntf5, Gipr, and Ccl7 (Fig. 3). NTF529 and GIPR30–32 have neuroprotective effects via their anti-oxidant and anti-apoptosis qualities during encephalitis, and CCL7 associated with neuron differentiation33, suggesting the neuroprotective potential of REPELL-microglia through these factors. It has been reported that microglia “memorize” repetitive LPS stimulation and transform into neuroprotective cells7, and the neuroprotective molecules identified in this study may be involved in this mechanism. Meanwhile, microRNA (miRNA) is one of the mechanisms by which synthesis of protein from mRNA is suppressed. It has been reported that miRNA-146a, miRNA-155, miRNA-221, miRNA-125b, miRNA-132, miRNA-579, and miRNA-21 are involved in LPS tolerance34–36. In this context, it was confirmed by miRNA database (microRNA.org) that molecules with high mRNA expression in REPELL-microglia such as Nos2, Ccl1 (Fig. 1b), Arg1, Il13ra2 (Fig. 2a,b), Ntf5, Ccl7, and Gipr (Fig. 3a–c) were not targets of the miRNAs induced during LPS tolerances as described above. Therefore, it is suggested that translation of mRNA of Nos2, Ccl1, Arg1, Il13ra2, Ntf5, Ccl7, and Gipr into protein is not likely to be suppressed under the conditions of our study at least by this miRNA mechanism.
REPELL-microglia furthermore showed high phagocytic activity (Fig. 4). It was reported that microglia improved Alzheimer’s disease-related pathologies by promoting the phagocytosis of Aβ7, suggesting that REPELL-microglia with high phagocytic activity contributes to the clearance of brain xenobiotics that cause neuropathy. TREM2 is one of the molecules involved in promotion of phagocytosis and suppression of pro-inflammatory molecules such as TNF-α and NOS2 in microglia37,38. In REPELL-microglia, however, the expression of Trem2 was unchanged, whereas Nos2 expression and phagocytosis were promoted. Therefore, it is suggested that phagocytosis of REPELL-microglia is promoted by a TREM2-independent mechanism. Indeed, phagocytosis is a remarkably complex process involving various phagocytic receptors and actin remodeling39. Because IL-12B and TNF-α promote NOS2 induction40,41, and NOS2 has a pivotal role not only in intracellular killing but also in phagocytic activity42, it is suggested that these molecules are associated with high phagocytic activity of REPELL-microglia.
Taken together, the present study has demonstrated for the first time that REPELL-microglia are characterized by high phagocytic activity and high expression of pro-inflammatory, anti-inflammatory, and neuroprotective molecules. Interestingly, the unique characteristics of REPELL-microglia are suggested to contribute to maintaining brain homeostasis, almost as if they are “repelling disease” both in name and reality. In addition, it was reported that mild oxygen-glucose deprivation induced microglia to show an anti-inflammatory and protective phenotype in vitro43, which is a phenomenon similar to that of REPELL-microglia in our study. Therefore, these data suggest that microglial protective phenotype can be induced by “mild” stimulation whether LPS or oxygen-glucose deprivation.
Importantly, the characteristics of REPELL-microglia are consistent with those of microglia induced by orally administered LPS in an Alzheimer’s disease mouse model in vivo16 in terms of high phagocytic activity and high IL-10 expression. In this context, another study has reported that microglia transformed by intraperitoneal administration of repetitive low-dose LPS also exhibit the characteristics of enhanced Aβ phagocytosis and high IL-10 expression, again consistent with the characteristics of REPELL-microglia7. Therefore, characteristics of REPELL-microglia as described above may partially reflect those of microglia transformed by oral administration of LPS in vivo. Because it was reported that intraperitoneal administration of IL-10 can induce microglia to express high levels of IL-10 as in the case of intraperitoneal administration of repetitive low-dose LPS7, IL-10 also may be a key mediator common to the induction mechanisms of both REPELL-microglia in vitro and microglia transformed by oral administration of LPS in vivo.
Moreover, the present study demonstrates that REPELL-microglia are not simply a miniature version of microglia transformed by repetitive high-dose LPS10 but exhibit fundamentally distinct characteristics (Fig. 5). The results suggest that the condition of low-dose LPS is an important molecule to induce transformation into REPELL-microglia. Microglia play an important role in innate immunity for homeostatic maintenance by diverse transformation adapted to various microenvironment conditions44–46, and it has been recently reported that the diversity of microglia can be transformed with different ligands, diseases, and time courses45–49. However, little has been recognized about the diversity of microglia transformation by different doses of LPS, and the phenotype of microglia transformed by low-dose LPS often has been considered to be simply a reduced version of that of high-dose LPS10. Therefore, the present study provides a new perspective of the diversity of microglia transformation by different doses of LPS. This concept is also supported by a recent report that pre-treatment with low-dose LPS (1 fg/mL) primes microglia to enhance pro-inflammatory cytokine production in response to subsequent stimulation with high-dose LPS (100 ng/mL) mediated by PI3Kγ50. In addition, other report showed in macrophages that pre-stimulation of low-dose LPS (5 pg/mL) induces RelB degradation in contrast to RelB induction that occurs during pre-stimulation of high-dose LPS (100 ng/mL)51, suggesting that different intracellular signal transductions operate in microglia stimulated with low dose versus high-dose LPS.
In conclusion, the present study demonstrates that REPELL-microglia are uniquely characterized by high phagocytic activity and high expression of pro-inflammatory, anti-inflammatory, and neuroprotective molecules (Fig. 6), suggesting the potential of REPELL-microglia to “repel disease” and to promote the maintenance of brain homeostasis. Moreover, this study revealed that low-dose LPS is a key factor for inducing REPELL-microglia, indicating the diversity of microglia transformation by different doses of LPS. Appropriate LPS treatment with repetitive low-dose administration may be expected to become a new therapeutic or preventive target for repelling various neurological disorders by priming the teleological transformation of microglia.
Figure 6.
Model of a unique hybrid characteristic having both pro- and anti-inflammatory phenotype transformed by repetitive low-dose lipopolysaccharide in C8-B4 microglia. REPELL-microglia is characterized by high phagocytic activity and mixed expression of pro-inflammatory molecules (NOS2, IL-12B, CCL1, and CD86), anti-inflammatory molecules (IL-10, Arg1, IL-13RA2, and Mrc1), and neuroprotective molecules (NTF5, CCL7, and GIPR). Gene expression patterns of REPELL-microglia are distinct from that of microglia transformed by repetitive high-dose LPS, indicating the diverse transformation of microglia by different LPS concentrations.
Methods
Cell culture and LPS treatment
The murine microglial cell line C8-B4 was purchased from the American Type Culture Collection (Manassas, VA, USA). A minimum sample size for one-way ANOVA was determined using power analysis in a prior examination with the statistical analysis software R (R Core Team (2019). R: A language and environment for statistical computing. R Foundation for Statistical Computing, Vienna, Austria.). C8-B4 microglia (2 × 105 cells/mL) were seeded in 12-well tissue culture plates (n = 3, in triplicate) and cultured in Dulbecco’s modified Eagle’s medium (Wako, Osaka, Japan) supplemented with 10% fetal bovine serum (Sigma-Aldrich, St Louis, MO, USA), 100 U/mL penicillin and 100 μg/mL streptomycin (Life Technologies, Carlsbad, CA, USA), at 37 °C in 5% CO2. C8-B4 microglia were treated with or without LPS (1 or 100 ng/mL, purified LPS derived from Pantoea agglomerans, Macrophi Inc., Kagawa, Japan) (Fig. 1a). The concentration of LPS was set as low as 1 ng/mL because previous in vivo studies suggest that serum LPS levels were estimated to be at most 1 ng/mL after oral administration of LPS at a concentration of 1 mg/kg/day52. For repetitive treatment with LPS, cells received fresh medium containing LPS three times every 24 h. For single treatment with LPS, cells received fresh medium without LPS for the first 48 h and then received a one-time dose of LPS in fresh medium. Samples were collected at the indicated time points.
Quantitative RT-PCR
Four hours after the last LPS treatment, RNA was extracted from cells by RNeasy mini kit (QIAGEN, Hilden, Germany) and cDNA was synthesized by reverse transcription using ReverTra Ace qPCR RT Master Mix (TOYOBO, Osaka, Japan) according to the manufacturers’ instructions. Real-time PCR assay was carried out using 2 μL of cDNA as the template and 10 μL of Power SYBR Green PCR Master Mix (Thermo Fisher Scientific, Waltham, MA, USA) on the Stratagene Mx 3005 P QPCR System (Agilent Technologies, Santa Clara, CA, USA). Primers used in this study are listed in Supplementary Table 2. Data were analyzed by the 2−∆∆Ct method and normalized to GADPH. The thermal cycling conditions for PCR were 95 °C for 10 min for polymerase activation, followed by 45 cycles of 95 °C for 15 sec for denaturation and 60 °C for 1 min for extension.
Quantification of cytokines by ELISA
Thirty hours after the last LPS treatment, culture supernatants were collected. IL-10, IL-12B, TNF-α, and IL-6 levels in the culture supernatants were measured using commercial sandwich ELISA kits (BioLegend, San Diego, CA, USA) per the manufacturers’ instructions. Absorbance was measured at 450 nm by iMark microplate reader (BIO RAD, Hercules, CA, USA).
Flow-cytometric analysis of cell surface antigens
Six hours after the last LPS treatment, expressions of cell surface antigens CD86 and Mrc1 were analyzed by flow cytometry as previously described5 with minor modifications. In brief, cells were detached by 0.25% trypsin treatment (Life Technologies) and resuspended in PBS containing 0.5% bovine serum albumin and 2 mM EDTA. The cells were stained with FITC-labeled anti-CD86 antibody (eBioscience, San Diego, CA, USA) or APC-labeled anti-Mrc1 antibody (BioLegend) for 30 min at 4 °C. The MFI was measured in a total of 50,000-counted cells using a Beckman Coulter Gallios flow cytometer and Kaluza for Gallios software version 1.3 (Beckman Coulter, Indianapolis, IN, USA).
Phagocytosis assay
Phagocytic activity was measured by flow cytometry as previously described5 with minor modifications. In brief, 24 h after the last LPS treatment, cells were incubated with fluorescent latex beads (Fluoresbrite YG Microspheres 2.0 μm; Polysciences, Warrington, PA, USA) at a cell:bead ratio of 1:5 for 3 h. Cells were washed with PBS to remove non-internalized particles, and detached by 0.25% trypsin treatment (Life Technologies). Cells were resuspended in PBS, and the phagocytosis rate and MFI of phagocytosed beads in the cells were measured using a Beckman Coulter Gallios flow cytometer with Kaluza software (Beckman Coulter).
Statistical analysis
Statistical analysis was performed using statistical analysis software R and the GraphPad Prism 6.0 software package (GraphPad Software Inc., San Diego, CA, USA). Results were presented as mean ± standard error (SE) of the mean. Differences between the groups were analyzed by one-way ANOVA followed by Tukey’s multiple comparisons test, and a p value <0.05 was considered significantly different. All experiments were conducted with at least three independent biological replicates.
Supplementary information
Acknowledgements
This study was funded by Control of Innate Immunity Technology Research Association. This study was also supported by a grant of Cross-ministerial Strategic Innovation Promotion Program (SIP-No. 14533073) from the Council for Science from Technology and Innovation (CSTI) in Cabinet Office of Japanese Government and the National Agriculture and Food Research Organization (NARO). CSTI and NARO had no role in study design, data collection, and analysis, decision to publish, or preparation of the manuscript.
Author contributions
H.M., H.I. and G.S. conceptualized the study and coordinated experiments. H.M., K.Y., S.T., and M.Y. performed the experiments and H.M. performed data curation and formal analysis. S.T., Y.N. and C.K. provided the resource of LPS. H.I. and G.S. acquired the funding and administrated the project. H.M. wrote the manuscript supervised by G.S. with contribution from all authors.
Competing interests
H.M., K.Y., M.Y., H.I., and G.S. are employed by the Control of Innate Immunity, Technology Research Association. S.T., Y.N., H.I., C.K., and G.S. are employed by Macrophi Inc. This does not alter our adherence to journal policies on sharing data and materials.
Footnotes
Publisher’s note Springer Nature remains neutral with regard to jurisdictional claims in published maps and institutional affiliations.
Supplementary information
is available for this paper at 10.1038/s41598-020-65998-8.
References
- 1.Iguchi M, et al. Homeostasis as regulated by activated macrophage. V. Suppression of diabetes mellitus in non-obese diabetic mice by LPSw (a lipopolysaccharide from wheat flour) Chem Pharm Bull (Tokyo) 1992;40:1004–6. doi: 10.1248/cpb.40.1004. [DOI] [PubMed] [Google Scholar]
- 2.Wakame K, Komatsu KI, Inagawa H, Nishizawa T. Immunopotentiator from pantoea agglomerans prevents atopic dermatitis induced by dermatophagoides farinae extract in NC/Nga mouse. Anticancer Res. 2015;35:4501–4508. [PubMed] [Google Scholar]
- 3.Kobayashi Y, et al. Oral administration of Pantoea agglomeransderived lipopolysaccharide prevents development of atherosclerosis in high-fat diet-fed apoE-deficient mice via ameliorating hyperlipidemia, pro-inflammatory mediators and oxidative responses. PLoS One. 2018;13:1–20. doi: 10.1371/journal.pone.0195008. [DOI] [PMC free article] [PubMed] [Google Scholar]
- 4.Kobayashi Y, et al. Oral administration of Pantoea agglomerans-derived lipopolysaccharide prevents metabolic dysfunction and Alzheimer’s disease-related memory loss in senescence-accelerated prone 8 (SAMP8) mice fed a high-fat diet. PLoS One. 2018;13:1–23. doi: 10.1371/journal.pone.0198493. [DOI] [PMC free article] [PubMed] [Google Scholar]
- 5.Kobayashi Y, et al. Effect of Lipopolysaccharide Derived from Pantoea agglomerans on the Phagocytic Activity of Amyloid β by Primary Murine Microglial Cells. Anticancer Res. 2016;36:3693–3698. [PubMed] [Google Scholar]
- 6.Kobayashi Y, et al. Lipopolysaccharides derived from pantoea agglomerans can promote the phagocytic activity of amyloid in mouse microglial cells. Anticancer Res. 2017;37:3917–3920. doi: 10.21873/anticanres.11774. [DOI] [PubMed] [Google Scholar]
- 7.Wendeln AC, et al. Innate immune memory in the brain shapes neurological disease hallmarks. Nature. 2018;556:332–338. doi: 10.1038/s41586-018-0023-4. [DOI] [PMC free article] [PubMed] [Google Scholar]
- 8.Chen Z, et al. Lipopolysaccharide-induced microglial activation and neuroprotection against experimental brain injury is independent of hematogenous TLR4. J. Neurosci. 2012;32:11706–11715. doi: 10.1523/JNEUROSCI.0730-12.2012. [DOI] [PMC free article] [PubMed] [Google Scholar]
- 9.Chen Z, et al. Microglial displacement of inhibitory synapses provides neuroprotection in the adult brain. Nat. Commun. 2014;5:4486. doi: 10.1038/ncomms5486. [DOI] [PMC free article] [PubMed] [Google Scholar]
- 10.Qin Y, et al. Stimulation of TLR4 Attenuates Alzheimer’s Disease–Related Symptoms and Pathology in Tau-Transgenic Mice. J. Immunol. 2016;197:3281–3292. doi: 10.4049/jimmunol.1600873. [DOI] [PubMed] [Google Scholar]
- 11.Valero J, Mastrella G, Neiva I, Sánchez S, Malva JO. Long-term effects of an acute and systemic administration of LPS on adult neurogenesis and spatial memory Materials and Methods. Front. Neurosci. 2014;8:83. doi: 10.3389/fnins.2014.00083. [DOI] [PMC free article] [PubMed] [Google Scholar]
- 12.Qin L, et al. Systemic LPS Causes Chronic Neuroinflammation and Progressive Neurodegeneration. Glia. 2007;55:453–462. doi: 10.1002/glia.20467. [DOI] [PMC free article] [PubMed] [Google Scholar]
- 13.Moussaud S, Lamodière E, Savage C, Draheim HJ. Cellular Physiology Biochemistry and Biochemistr y Characterisation of K + Currents in the C8-B4 Microglial Cell Line and their Regulation by Microglia Activating Stimuli. Cell. Physiol. Biochem. 2009;24:141–152. doi: 10.1159/000233240. [DOI] [PubMed] [Google Scholar]
- 14.Moussaud S, Draheim H. A new method to isolate microglia from adult mice and culture them for an extended period of time. J Neurosci Methods. 2010;187:243–53. doi: 10.1016/j.jneumeth.2010.01.017. [DOI] [PubMed] [Google Scholar]
- 15.Beauvillain C, et al. Neonatal and adult microglia cross-present exogenous antigens. Glia. 2008;56:69–77. doi: 10.1002/glia.20565. [DOI] [PubMed] [Google Scholar]
- 16.Kobayashi Y, et al. Oral administration of Pantoea agglomerans-derived lipopolysaccharide prevents metabolic dysfunction and Alzheimer’s disease-related memory loss in senescence-accelerated prone 8 (SAMP8) mice fed a high-fat diet. PLoS One. 2018;13:1–23. doi: 10.1371/journal.pone.0198493. [DOI] [PMC free article] [PubMed] [Google Scholar]
- 17.Ajmone-Cat MA, Nicolini A, Minghetti L. Prolonged exposure of microglia to lipopolysaccharide modifies the intracellular signaling pathways and selectively promotes prostaglandin E 2 synthesis. J. Neurochem. 2003;87:1193–1203. doi: 10.1046/j.1471-4159.2003.02087.x. [DOI] [PubMed] [Google Scholar]
- 18.Cacci E, Ajmone-Cat MA, Anelli T, Biagioni S, Minghetti L. In Vitro Neuronal and Glial Differentiation from Embryonic or Adult Neural Precursor Cells are Differently Affected by Chronic or Acute Activation of Microglia. Glia. 2008;56:412–25. doi: 10.1002/glia.20616. [DOI] [PubMed] [Google Scholar]
- 19.Schaafsma W, et al. Long-lasting pro-inflammatory suppression of microglia by LPS-preconditioning is mediated by RelB-dependent epigenetic silencing. Brain. Behav. Immun. 2015;48:205–221. doi: 10.1016/j.bbi.2015.03.013. [DOI] [PubMed] [Google Scholar]
- 20.Liu B, et al. Molecular consequences of activated microglia in the brain: Overactivation induces apoptosis. J. Neurochem. 2001;77:182–189. doi: 10.1046/j.1471-4159.2001.t01-1-00216.x. [DOI] [PubMed] [Google Scholar]
- 21.Liu X, et al. SMAD4 is Involved in the Development of Endotoxin Tolerance in Microglia. Cell. Mol. Neurobiol. 2016;36:777–788. doi: 10.1007/s10571-015-0260-0. [DOI] [PMC free article] [PubMed] [Google Scholar]
- 22.Twayana KS, Chaudhari N, Ravanan P. Prolonged lipopolysaccharide exposure induces transient immunosuppression in BV2 microglia. J. Cell. Physiol. 2019;234:1889–1903. doi: 10.1002/jcp.27064. [DOI] [PubMed] [Google Scholar]
- 23.Powell MJ, Thompson SAJ, Tone Y, Waldmann H, Tone M. Posttranscriptional Regulation of IL-10 Gene Expression Through Sequences in the 3′-Untranslated Region. J. Immunol. 2000;165:292–296. doi: 10.4049/jimmunol.165.1.292. [DOI] [PubMed] [Google Scholar]
- 24.Sharma A, et al. Posttranscriptional regulation of interleukin-10 expression by hsa-miR-106a. Proc. Natl. Acad. Sci. U. S. A. 2009;106:5761–5766. doi: 10.1073/pnas.0808743106. [DOI] [PMC free article] [PubMed] [Google Scholar]
- 25.Schulte LN, Eulalio A, Mollenkopf HJ, Reinhardt R, Vogel J. Analysis of the host microRNA response to Salmonella uncovers the control of major cytokines by the let-7 family. EMBO J. 2011;30:1977–1989. doi: 10.1038/emboj.2011.94. [DOI] [PMC free article] [PubMed] [Google Scholar]
- 26.Qin Y, et al. Lipopolysaccharide Preconditioning Induces an Anti-inflammatory Phenotype in BV2 Microglia. Cell. Mol. Neurobiol. 2016;36:1269–1277. doi: 10.1007/s10571-015-0324-1. [DOI] [PMC free article] [PubMed] [Google Scholar]
- 27.Chu CH, et al. Neurons and astroglia govern microglial endotoxin tolerance through macrophage colony-stimulating factor receptor-mediated ERK1/2 signals. Brain. Behav. Immun. 2016;55:260–272. doi: 10.1016/j.bbi.2016.04.015. [DOI] [PMC free article] [PubMed] [Google Scholar]
- 28.Lopez MV, Adris SK, Bravo AI, Chernajovsky Y, Podhajcer OL. IL-12 and IL-10 Expression Synergize to Induce the Immune-Mediated Eradication of Established Colon and Mammary Tumors and Lung Metastasis. J. Immunol. 2005;175:5885–5894. doi: 10.4049/jimmunol.175.9.5885. [DOI] [PubMed] [Google Scholar]
- 29.Meirelles S, Simon D, Regner A. Neurotrauma: The Crosstalk between Neurotrophins and Inflammation in the Acutely Injured Brain. Int J Mol Sci. 2017;18:1082. doi: 10.3390/ijms18051082. [DOI] [PMC free article] [PubMed] [Google Scholar]
- 30.Seino Y, Fukushima M, Yabe D. GIP and GLP-1, the two incretin hormones: Similarities and differences. J Diabetes Investig. 2010;1:8–23. doi: 10.1111/j.2040-1124.2010.00022.x. [DOI] [PMC free article] [PubMed] [Google Scholar]
- 31.Faivre E, Gault VA, Thorens B, Hölscher C. Glucose-dependent insulinotropic polypeptide receptor knockout mice are impaired in learning, synaptic plasticity, and neurogenesis. J Neurophysiol. 2011;105:1574–1580. doi: 10.1152/jn.00866.2010. [DOI] [PubMed] [Google Scholar]
- 32.Spielman LJ, Gibson DL, Klegeris A. Incretin hormones regulate microglia oxidative stress, survival and expression of trophic factors. Eur. J. Cell Biol. 2017;96:240–253. doi: 10.1016/j.ejcb.2017.03.004. [DOI] [PubMed] [Google Scholar]
- 33.Edman LC, Mira H, Arenas E. The β -chemokines CCL2 and CCL7 are two novel differentiation factors for midbrain dopaminergic precursors and neurons. Exp Cell Res. 2008;314:2123. doi: 10.1016/j.yexcr.2008.02.019. [DOI] [PubMed] [Google Scholar]
- 34.El Gazzar M, McCall CE. MicroRNAs distinguish translational from transcriptional silencing during endotoxin tolerance. J. Biol. Chem. 2010;285:20940–20951. doi: 10.1074/jbc.M110.115063. [DOI] [PMC free article] [PubMed] [Google Scholar]
- 35.Nahid MA, Satoh M, Chan EKL. MicroRNA in TLR signaling and endotoxin tolerance. Cell. Mol. Immunol. 2011;8:388–403. doi: 10.1038/cmi.2011.26. [DOI] [PMC free article] [PubMed] [Google Scholar]
- 36.Quinn EM, Wang J, Redmond HP. The emerging role of microRNA in regulation of endotoxin tolerance. J. Leukoc. Biol. 2012;91:721–727. doi: 10.1189/jlb.1111571. [DOI] [PubMed] [Google Scholar]
- 37.Takahashi K, Rochford CDP, Neumann H. Clearance of apoptotic neurons without inflammation by microglial triggering receptor expressed on myeloid cells-2. J. Exp. Med. 2005;201:647–657. doi: 10.1084/jem.20041611. [DOI] [PMC free article] [PubMed] [Google Scholar]
- 38.Kawabori M, et al. Triggering receptor expressed on myeloid cells 2 (TREM2) deficiency attenuates phagocytic activities of microglia and exacerbates ischemic damage in experimental stroke. J. Neurosci. 2015;35:3384–3396. doi: 10.1523/JNEUROSCI.2620-14.2015. [DOI] [PMC free article] [PubMed] [Google Scholar]
- 39.Freeman SA, Grinstein S. Phagocytosis: Receptors, signal integration, and the cytoskeleton. Immunol. Rev. 2014;262:193–215. doi: 10.1111/imr.12212. [DOI] [PubMed] [Google Scholar]
- 40.Jana M, Dasguapta S, Pal U, Pahan K. IL-12 P40 Homodimer, the So-Called Biologically Inactive Molecule, Induces Nitric Oxide Synthase in Microglia via IL-12Rβ1. Glia. 2009;57:1553–1565. doi: 10.1002/glia.20869. [DOI] [PMC free article] [PubMed] [Google Scholar]
- 41.Medeiros R, et al. Connecting TNF-α signaling pathways to iNOS expression in a mouse model of Alzheimer’s disease: Relevance for the behavioral and synaptic deficits induced by amyloid β protein. J. Neurosci. 2007;27:5394–5404. doi: 10.1523/JNEUROSCI.5047-06.2007. [DOI] [PMC free article] [PubMed] [Google Scholar]
- 42.Tümer C, et al. Effect of nitric oxide on phagocytic activity of lipopolysaccharide-induced macrophages: possible role of exogenous L-arginine. Cell Biol Int. 2007;31:565–9. doi: 10.1016/j.cellbi.2006.11.029. [DOI] [PubMed] [Google Scholar]
- 43.Kanazawa M, et al. Microglia preconditioned by oxygen-glucose deprivation promote functional recovery in ischemic rats. Sci. Rep. 2017;7:1–16. doi: 10.1038/srep42582. [DOI] [PMC free article] [PubMed] [Google Scholar]
- 44.Ransohoff RM. A polarizing question: Do M1 and M2 microglia exist. Nat. Neurosci. 2016;19:987–991. doi: 10.1038/nn.4338. [DOI] [PubMed] [Google Scholar]
- 45.Keren-Shaul H, et al. A Unique Microglia Type Associated with Restricting Development of Alzheimer’s Disease. Cell. 2017;169:1276–1290.e17. doi: 10.1016/j.cell.2017.05.018. [DOI] [PubMed] [Google Scholar]
- 46.Friedman BA, et al. Diverse Brain Myeloid Expression Profiles Reveal Distinct Microglial Activation States and Aspects of Alzheimer’s Disease Not Evident in Mouse Models. Cell Rep. 2018;22:832–847. doi: 10.1016/j.celrep.2017.12.066. [DOI] [PubMed] [Google Scholar]
- 47.Chiu IM, et al. A neurodegeneration-specific gene-expression signature of acutely isolated microglia from an amyotrophic lateral sclerosis mouse model. Cell Rep. 2013;4:385–401. doi: 10.1016/j.celrep.2013.06.018. [DOI] [PMC free article] [PubMed] [Google Scholar]
- 48.Morganti JM, Riparip LK, Rosi S. Call off the dog(ma): M1/M2 polarization is concurrent following traumatic brain injury. PLoS One. 2016;11:1–13. doi: 10.1371/journal.pone.0148001. [DOI] [PMC free article] [PubMed] [Google Scholar]
- 49.Rangaraju S, et al. Identification and therapeutic modulation of a pro-inflammatory subset of disease-associated-microglia in Alzheimer’s disease. Mol. Neurodegener. 2018;13:1–25. doi: 10.1186/s13024-018-0254-8. [DOI] [PMC free article] [PubMed] [Google Scholar]
- 50.Lajqi T, et al. Memory-Like Inflammatory Responses of Microglia to Rising Doses of LPS: Key Role of PI3Kγ. Front. Immunol. 2019;10:1–14. doi: 10.3389/fimmu.2019.02492. [DOI] [PMC free article] [PubMed] [Google Scholar]
- 51.Deng H, Maitra U, Morris M, Li L. Molecular mechanism responsible for the priming of macrophage activation. J. Biol. Chem. 2013;288:3897–3906. doi: 10.1074/jbc.M112.424390. [DOI] [PMC free article] [PubMed] [Google Scholar]
- 52.Inagawa H, Kohchi C, Soma GI. Oral administration of lipopolysaccharides for the prevention of various diseases: Benefit and usefulness. Anticancer Res. 2011;31:2431–2436. [PubMed] [Google Scholar]
Associated Data
This section collects any data citations, data availability statements, or supplementary materials included in this article.






