Abstract
Barringtonia racemosa leaf water extract (BLE) had been shown to have high gallic acid (GA) content and BLE has been postulated to have anti-proliferative effects towards colorectal cancer. This study aims to further investigate the mechanism underlying the anti-proliferative effect of BLE in Caco-2 cells and to determine if GA is responsible for the observed effects. Both BLE and GA inhibited Caco-2 cells in a dose-dependent manner. Cells exposed to IC50 concentration of BLE and GA showed reduced antioxidant activities. GA-treated Caco-2 cells experienced higher oxidative stress compared to cells treated with BLE. Both BLE and GA significantly up-regulated the expression of SLC2A1. BLE but not GA, significantly down-regulated the expression of ADH4. Meanwhile, GA but not BLE, significantly up-regulated AKRIB10 and GLO1 but significantly down-regulated HAGH. Alterations in gene expression were coupled with changes in extracellular glucose and pyruvate levels. While BLE decreased intracellular pyruvate, GA did the opposite. Both intracellular and extracellular D-lactate were not affected by either BLE or GA. GA showed more pronounced effects on apoptosis while BLE irreversibly reduced cell percentage in the G0/G1 phase. In conclusion, this study demonstrates the multiple-actions of BLE against Caco-2 cells, potentially involving various polyphenolic compounds, including GA.
Subject terms: Transcription, Cancer, Biochemistry, Drug discovery, Molecular biology
Introduction
Barringtonia racemosa (L.) Spreng is a medicinal plant belonging to the Lecythideceae family that is commonly found throughout Eastern Africa, Polynesia, Africa and Asia including Malaysia1. In Malaysia, the shoot and young leaves of B. racemosa are usually consumed raw as a salad with various condiments, and different parts of the plant are used in traditional medicine2.
Studies on various parts of B. racemosa have demonstrated its biological activities that includes antibacterial3, antifungal4, antioxidant5, anti-inflammatory6 and anti-cancer7–9. Initial analysis performed by our group indicated that the leaf water extract of B. racemosa (BLE) had the highest polyphenolic and ascorbic acid content as well as antioxidant activities amongst various extracts prepared in solvents of different polarities, including water, ethanol, ethyl acetate and hexane10. Ultra-high performance liquid chromatography (UHPLC) analyses of the BLE revealed the presence of gallic acid (GA), protocathechuic acid, ellagic acid, quercetin, kaempferol and rutin10,11.
The anti-proliferative activities of B. racemosa leaf extract was reported against cervical cancer cell line, HeLa7, tumour in mice challenged with Dalton’s Lymphoma Ascitic cells9 and leukemic cell lines, MOLT-3 and REH8. A recent study conducted by our group found that BLE had a direct effect on the regulation of gene expression in HepG2 cells12. Further in-silico analysis using Ingenuity Pathway Analysis (IPA) software revealed that the effect of BLE was associated to “cancer, cell death and survival and cell movement” and “cell cycle, connective tissue development and function, cellular development”, with the expression of several genes associated to colorectal cancer being significantly altered12. The leading pathway predicted to be affected by BLE was identified as “Methylglyoxal degradation III”12.
Methylglyoxal (MG) is a highly reactive α-oxoaldehyde that is produced as a by-product of glycolysis. The anti-cancer effects of MG against malignant cells in animals have also been previously reviewed13. A recent study also showed that the combination of MG and silencing of glyoxalase I (GLO1), the enzyme responsible for MG detoxification, can inhibit in-vitro SW620 colon cancer as well as in-vivo SW620 colon cancer xenograft model in mice14. The concentration of MG in cancer cells is hypothesized to be higher than in normal cells due to their high glycolytic rates15. However, it was found that cancer cells have reduced MG and elevated lactic acid concentration16. Several cancer types, including breast17, melanoma18 and colon cancers19, were reported to have overexpression of GLO1, suggesting that cancer cells have higher rates of MG degradation. Moreover, a recent report revealed the hormetic effects of MG, whereby MG exhibited low-dose stimulation and high-dose inhibition of tumor growth20. As such, it is possible to magnify the anti-cancer effects of MG by inhibiting MG degradation mechanisms, including MG degradation III targeted by BLE.
Thus, in the present study we applied biochemical and molecular approaches to investigate the effects of BLE on the antioxidant status and anti-proliferation of colorectal cancer cells Caco-2. We also investigated the potential role of the glycolytic pathway as one of the possible mechanisms responsible for the anti-proliferative effects of BLE. In addition, the effects of BLE were also compared with gallic acid, GA. GA was chosen as the comparative control as it was previously identified as the most abundant polyphenolic compound in BLE (Kong, Mat-Junit, Ismail, Aminudin & Abdul-Aziz, 2014)11 and it has high cytotoxicity against Caco-2 cells (Forester & Waterhouse, 2010)21. The result in this study may elucidate more information on the action mechanism of BLE against colorectal cancer cells.
Materials and methods
Cell culture
Human colon adenocarcinoma Caco-2 cell line was obtained from American Type Culture Collection, ATCC (Manassas, VA). The cells were cultured in complete Minimum Essential Media (MEM) with Earle’s salt (Nacalai Tesque, Kyoto, Japan) supplemented with 10% foetal bovine serum (FBS) (Sigma, St. Louis, MO) and 100 units/ml penicillin-streptomycin mixture (Nacalai Tesque, Kyoto, Japan) for complete growth. The cell cultures were maintained in humidified atmosphere at 37 °C and 5% CO2.
Sample preparation and extraction
Barringtonia racemosa shoots were collected in Selangor, Malaysia, and a sample was deposited in the Herbarium of Rimba Ilmu, University of Malaya (Voucher no. KLU 48175). The sample preparation and extraction were performed according to Kong et al.10. Briefly, 224.5 g of the fresh leaves of B. racemosa were weighed and cleaned with distilled water. The leaves were then lyophilised using a freeze drier (Heto Lab Equipment Corp., Denmark), ground to powder and extracted with distilled water (2 g leaf powder/40 ml water) for 24 hours. The resulting extract was lyophilised and stored at −20 °C for further analysis. BLE was prepared by dissolving the dried BLE powder in complete MEM, to the desired concentration.
Cytotoxicity effects of BLE and gallic acid
Caco-2 cells were first seeded in 96 well plates at a concentration of 5 × 103 cells per well and grown in 200 µl complete MEM for 48 hours. Subsequently, the complete MEM was replaced with 200 μl complete MEM containing BLE with concentrations between 0 and 500 μg/ml. The cells were then incubated for another 48 hours prior to cell viability analysis using 3-(4,5-dimethylthiazol-2-yl)-2,5-diphenyltetrazolium bromide (MTT) assay. Briefly, complete MEM was replaced with 200 μl serum-free MEM together with 20 μl 5 mg/ml MTT and the cells were further incubated for 4 hours. Subsequently, the serum-free MEM and MTT were removed, and the formazan crystals formed were solubilised in 200 μl of dimethyl sulfoxide (DMSO). The purple solution was quantitated by measuring the absorbance at 570 nm (Tecan Infinite M1000 Pro, Switzerland). A dose-response curve was plotted based on the values of percentage of cell growth inhibition caused by BLE. The cell cytotoxicity of BLE was expressed as the effective concentration in μg/ml that corresponded to 20% (IC20) and 50% (IC50) cell growth inhibition. Complete MEM was used as negative control while complete MEM containing GA (3.1 to 500 µg/ml) (Sigma, St. Louis, MO) was used as comparative controls.
Cell treatment with BLE and GA at IC20 and IC50 concentrations
Caco-2 cells used for the treatment was prepared by stabilizing 3.8 × 105 cells in 25 cm2 culture flask containing complete MEM under humidified atmosphere (37 °C, 5% CO2) for 48 hours. The IC20 (69.1 µg/ml) and IC50 (325.5 µg/ml) concentrations of BLE were used for the cell treatment. Complete MEM was used as a negative control and complete MEM containing GA at concentrations that corresponds to the IC20 (3.7 µg/ml) and IC50 (10.6 µg/ml) were used as comparative controls. The cells were further incubated for 48 hours prior to analyses. Cells used for analyses were either collected as whole cells or sonicated to obtain the cell lysates.
Coomassie Brilliant Blue (CBB) solution (5×) (Nacalai Tesque, Kyoto, Japan) was diluted at a ratio of 1 CBB solution: 4 deionised water. Briefly, 10 µl of diluted CBB solution was mixed with 200 μl cell lysate in a 96-well plate and incubated for 10 minutes. After the incubation period, absorbance was read at 595 nm and the concentration of protein was determined by comparing the absorbance value against a standard curve plotted using bovine serum albumin (BSA) at concentrations between 0 and 1000 μg/ml.
Cellular antioxidant status and parameters of oxidative stress
Ferric reducing antioxidant power (FRAP) assay was performed according to the method of 22 with slight modifications. Briefly, 50 µl of cell lysate was mixed with 175 µl of FRAP reagent in a 96-well plate, incubated in the dark at 37 °C for 30 minutes and quantitated by measuring the absorbance at 595 nm. A standard calibration curve was plotted using the absorbance value of iron (II) sulfate solution with concentrations between 0 to 1000 μmol/ml. The ferric reducing activity of BLE was expressed as μmol of Fe2+/g dried weight of BLE.
2,2′-azino-bis (3-ethylbenzothiazoline-6-sulphonic acid) (ABTS) radical scavenging assay was performed according to23 with slight modifications. Two microliters of cell lysate were mixed with 200 μl of ABTS radical solution in a 96-well plate, incubated in the dark for 6 minutes and quantitated by measuring the absorbance at 734 nm. ABTS radical scavenging ability of cell lysates was expressed as percentage inhibition of the ABTS radicals.
Reactive oxygen species (ROS) production in the cells was measured according to24 with slight modifications. Caco-2 cells treated with BLE in 25 cm2 culture flasks were collected and diluted with phosphate-buffered saline (PBS) to 2 × 105 cells/ml. Fifty microliters of Caco-2 cell suspension was mixed with 50 μl of 20 μM dichloro-dihydro-fluorescein diacetate (DCFH-DA) solution in a 96-well plate and incubated in the dark at 37 °C for 45 minutes. The plate was read at excitation of 485 nm and emission of 520 nm using Infinite M1000 Pro multimode reader and its corresponding i-control software (Tecan, Männedorf, Switzerland).
Lipid peroxidation in the cells was determined by measuring malondialdehyde (MDA) produced in the presence of thiobarbituric acid (TBA) according to25. Briefly, 500 μl TBA reagent was mixed with 100 μl cell lysate, heated at 90 °C for 20 minutes and cooled on ice for 5 minutes. The resulting mixture was centrifuged at 3000 × g for 10 minutes and 100 μl of the supernatant was transferred to a 96-well plate. MDA was quantitated by measuring the absorbance at 535 nm. MDA standard curve was prepared using 1,1,3,3-tetraethoxy propane (TEP) with concentrations between 0 to 4 μM.
Activities of the antioxidant enzymes were measured using commercially available assay kits from Cayman Chemical Company (Ann Arbor, MI). The antioxidant enzymes tested were catalase (CAT), glutathione peroxidase (GPx) and superoxide dismutase (SOD). Cellular lysates were prepared by collecting the treated cells using a rubber policeman, followed by sonication at high speed (PowerSonic 405 Ultrasonicator, Korea) for 5 minutes. Analyses of antioxidant enzyme activities of the cell lysates were performed following the manufacturer’s guide.
RNA isolation and quantitative reverse transcription-PCR (qRT-PCR)
RNA extraction was performed according to the manufacturer’s protocol (Total RNA Mini Kit, Geneaid Biotech, New Taipei City, Taiwan). The RNA extracted was then reverse-transcribed using ReverTra Ace qPCR RT Master Mix (Toyobo, Osaka, Japan). Fifty nanograms of the resulting cDNA were mixed with primers and Thunderbird SYBR qPCR Mix (Toyobo). StepOnePlus System and the corresponding StepOne Software v2.3 (Applied Biosystems, Carlsbad, CA) were used for qRT-PCR. GAPDH and RPLP0 were used for relative gene expression normalisation. Primers were synthesised by Integrated DNA Technologies (IDT) (Coralville, IA) and Macrogen (Seoul, South Korea). The primer sequences are detailed in Supplementary Table 1. The expression of genes, in fold change, at equal or greater than 1.5 folds at p < 0.05 is considered as significant.
Quantification of cellular metabolites
The metabolites quantified were glucose, D-lactate and pyruvate. Glucose (HK) assay kit was purchased from Sigma (St. Louis, MO) while D-lactate and pyruvate assay kits were sourced from Cayman Chemical Company (Ann Arbor, MI). Intracellular glucose concentration was determined by measuring the glucose concentration of the cellular lysate while extracellular glucose concentration was determined by measuring glucose concentration of the culture media after treatment. Intracellular D-lactate, extracellular D-lactate, intracellular pyruvate and extracellular pyruvate concentrations were measured using similar protocol as glucose measurement, utilising the D-lactate and pyruvate assay kits.
Cell cycle and apoptosis
Flow-cytometry analyses were performed using the Muse Cell Analyzer system and Muse 1.5 Analysis software (Merck, Darmstadt, Germany). For cell cycle analysis, the cells collected were first fixed in 70% ethanol for 12 hours, diluted to 3 × 105 cells/ml with Muse Cell Cycle Reagent (Merck) and incubated in the dark for 30 minutes prior to analysis. The number of events for analysis was set at 5000.
The cell cycle analyses were repeated but following a slightly different protocol whereby the media for cells that have been treated with BLE and GA at IC20 and IC50 for 48 hours, were replaced with fresh MEM, followed by a further 48-hours incubation (37 °C and 5% CO2)26. Flow cytometry analyses were then performed as above.
The results for cell cycle analysis were expressed as DNA content profiles. For apoptosis analysis, Caco-2 cells were collected and resuspended in complete MEM at a concentration of 6 × 105 cells/ml. Two hundred microlitres of cell suspension was mixed with 200 μl of Muse Annexin V and Dead Cell Reagent (Merck) and incubated in the dark for 20 minutes prior to analysis. The number of events for analysis was set at 5000. The results for apoptosis analysis were expressed as apoptotic profiles.
Statistical analysis
Results are presented as mean of percentage relative to negative control with standard error of the mean (SEM) of three independent biological replicates. All statistical analyses were performed using SPPS statistical software version 25.0 (SPSS Inc., Chicago, IL). One-way analysis of variance (ANOVA) was used to compare the means between groups with level of significance set at p < 0.05. Significant differences detected with ANOVA were further analysed using Dunnett t-test with negative control as the reference group.
Results
Cytotoxic effects of BLE and GA on Caco-2 cells
Caco-2 cells were treated with increasing doses (3.1 to 500 μg/ml) of BLE and GA for 48 hours and their viability was determined using MTT assays. Figure 1 shows the cell viability curve, expressed as percentage viability. BLE IC20 and BLE IC50 were found to be at 69.1 ± 3.2 μg/ml and 325.5 ± 12.8 μg/ml respectively while GA IC20 and GA IC50 were found to be at 3.7 ± 0.1 μg/ml and 10.6 ± 0.6 μg/ml respectively. BLE IC20, BLE IC50, GA IC20 and GA IC50 were selected for further analyses.
Figure 1.

Cytotoxicity of BLE and GA on Caco-2 cell line evaluated by MTT assay after 48 hours of treatment. Caco-2 cells grown in MEM only, was used as a negative control. Data are presented as mean percentage cell viability ± SD of three independent biological replicates. MEM = Minimum essential media; BLE = B. racemosa leaf water extract; GA = gallic acid; and MTT = 3-(4,5-dimethylthiazol-2-yl)-2,5-diphenyltetrazolium bromide.
Cellular antioxidant status and parameters of oxidative stress of Caco-2 cells treated with BLE, GA for 48 hours
Cellular antioxidant status of Caco-2 cells were assessed using FRAP and ABTS assays. BLE at IC50 showed both reduced ferric reducing (Fig. 2a) and ABTS radical scavenging (Fig. 2b) activities compared to the negative control, although this was only significantly different in the latter. On the other hand, GA at IC20 caused increased ABTS scavenging activity and no change in ferric reducing activity compared to the negative control. However, at the IC50 concentration, GA showed both reduced ferric reducing and ABTS radical scavenging activities (Fig. 2a,b)
Figure 2.
Cellular antioxidant status and parameters of oxidative stress of Caco-2 cells after treatment with BLE and GA for 48 hours. (a) FRAP of cell lysates (b) ABTS scavenging ability of cell lysates (c) ROS production of cells (d) MDA formation of cell lysates (e) Catalase activity of cells (f) Glutathione peroxidase activity of cells (g) Superoxide dismutase activity of cells. Caco-2 cells grown in MEM only, was used as the negative control. Data are presented as mean percentage change ± SEM of three independent biological replicates. *p < 0.05, **p < 0.01 and ***p < 0.001. MEM = Minimum essential media; BLE = B. racemosa leaf water extract; GA = gallic acid; FRAP = ferric reducing antioxidant power; ABTS = 2,2′-azino-bis(3-ethylbenzothiazoline-6-sulphonic acid); ROS = reactive oxygen species; and MDA = malondialdehyde.
ROS was assessed by measuring DCF fluorescence in Caco-2 cells in the presence of intracellular ROS. BLE at IC50 significantly induced ROS formation in Caco-2 cells by 119% while GA at IC20 and IC50 significantly induced ROS formation by 113% and 163%, respectively, relative to negative control (Fig. 2c).
Lipid peroxidation of Caco-2 cells was determined by measuring MDA formed in the presence of TBA. At IC50, the effect of BLE on lipid peroxidation of Caco-2 cells was greater than that of GA. Caco-2 cells treated with BLE IC50 had 356% higher MDA than the negative control while cells treated with GA IC50 had 228% higher MDA than the negative control (Fig. 2d).
Activities of the antioxidant enzymes CAT, GPx and SOD in Caco-2 cells were measured using conventional kits. BLE at IC50 significantly induced the activity of CAT and GPx by 228% (Fig. 2e) and 369% (Fig. 2f), respectively while the activity of SOD remained unchanged (Fig. 2g). GA at IC20 significantly induced the activity of CAT by 198% and reduced the activity of SOD by 76%. GA at IC50 showed the most drastic changes in CAT and GPx whereby their activities were induced by 551% and 841%, respectively while the activity of SOD was reduced by 47%, relative to negative control.
Alteration of expression of genes associated with MG degradation and glycolytic processes in response to BLE and GA in Caco-2 cells
The expression of selected genes related to MG degradation III (AKR1B10, AKR1C2 and ADH4), glyoxalase system (GLO1 and HAGH), glucose transport (SLC2A1 and SLC5A1) and colorectal cancer-associated genes (AREG, CXCL8 and CEACAM1) were quantitated using qRT-PCR (Fig. 3). BLE IC50 significantly down-regulated the expression of ADH4 by −2.03 folds (p < 0.001) but no significant changes in expression was detected for AKR1B10 and AKR1C2. Meanwhile, treatment with BLE IC20 did not give any significant changes to the expression of genes associated with MG degradation III. In contrast, GA at IC50 significantly up-regulated the expression of AKR1B10 by 1.5 fold (p < 0.01) but had no effects on the expression of AKR1C2 and ADH4. Only treatment with GA, at both IC20 and IC50, significantly altered the expression of genes related to the glyoxalase system. GLO1 expression was significantly up-regulated by GA IC50, by 1.92 fold, while the expression of HAGH was significantly down-regulated by GA at IC20 and IC50, by – 1.60 and − 2.31 fold respectively. All treatments altered the expression of at least one of the genes associated with glucose transport. SLC5A1 gene was not significantly expressed in all cells, including the untreated control. The expression of SLC2A1 was up-regulated by all treatments, with the greatest effect observed in cells treated with BLE IC50 followed by BLE IC20, GA IC50 and GA IC20 with a fold change difference of 4.07, 2.82, 2.46 and 2.13, respectively. For genes associated with colorectal cancer cells, only the expression of AREG was significantly up-regulated by BLE IC50 and GA IC50, by 3.97 and 2.21 folds respectively. The expression of CXCL8 was not significantly altered while CEACAM1 was not significantly expressed in all cells, including the untreated control.
Figure 3.
The expression of ADH4, AKR1B10, AKR1C2, GLO1, HAGH, SLC2A1, and AREG genes in Caco-2 cells treated with BLE and GA at IC20 and IC50 for 48 hrs. The expression of GAPDH and RPLP0 genes were used as internal references. Caco-2 cells grown in MEM only, was used as the negative control. Data are presented as mean fold change ± SEM of three independent biological replicates. *p < 0.05, **p < 0.01 and ***p < 0.001. MEM = Minimum essential media; BLE = B. racemosa leaf water extract; and GA = gallic acid.
Evaluation of intracellular and extracellular levels of glucose, D-lactate and pyruvate in Caco-2 cells
Treatment of Caco-2 cells with BLE IC50 caused a significant increase in extracellular glucose concentration, by 296%, compared to untreated cells while no significant changes were detected for cells treated with BLE IC20, GA IC20 and GA IC50 (Fig. 4a). Intracellular glucose concentration could not be determined as the concentration was lower than the detection limit of the glucose assay kit. There were no significant changes in both intracellular and extracellular D-lactate concentrations (Fig. 4b,c). However, the intracellular pyruvate concentration of Caco-2 cells treated with BLE IC50 was significantly reduced by 93% (Fig. 4d) while the extracellular pyruvate concentration was significantly increased by 497% (Fig. 4e). On the contrary, GA IC50 significantly induced both intracellular and extracellular pyruvate concentrations by 142% and 2157%, respectively.
Figure 4.
Changes in concentrations of glucose, D-lactate and pyruvate in Caco-2 cells treated with BLE and GA for 48 hours. (a) Extracellular glucose (b) Intracellular D-lactate (c) Extracellular D-lactate (d) Intracellular pyruvate (e) Extracellular pyruvate. Caco-2 cells grown in MEM only, was used as the negative control. Data are presented as mean percentage change ± SEM of three independent biological replicates. *p < 0.05, **p < 0.01 and ***p < 0.001. MEM = Minimum essential media; BLE = B. racemosa leaf water extract; and GA = gallic acid.
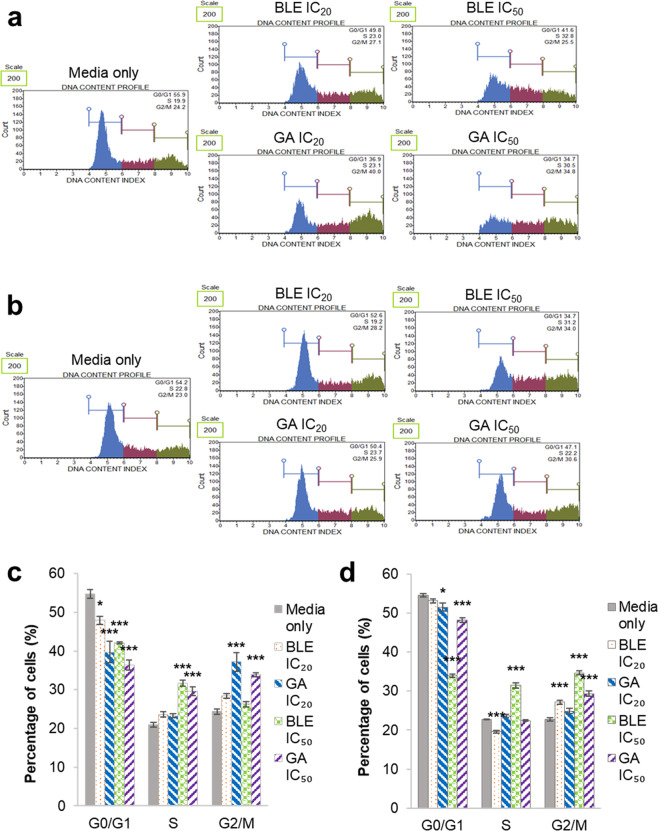
Cell cycle alteration of Caco-2 cells treated with BLE, GA
All treatments significantly reduced the percentage of cells in the G0/G1 phase (Fig. 5a). Meanwhile, only BLE IC50 and GA IC50 caused significant increase in the percentage of cells in the S phase (Fig. 5c) and only cells treated with GA show significantly higher percentage of cells in the G2/M phase. The ability of the cells to overcome the effects of BLE and GA treatments was analysed by substituting the treatment media with fresh MEM followed by a further 48 hours incubation. All treatments except BLE IC50 showed increased percentage of cells in G0/G1 phase after incubation in fresh media (Fig. 5d) compared to their respective treatments without media replacement (Fig. 5c). Interestingly, BLE at both concentrations resulted in significantly different percentage of cells in the S phase compared to the untreated cell with media replacement, with BLE IC20 showing a reduction and BLE IC50 showing an increment. Both concentrations of BLE caused significant increase in percentage of cells in the G2/M phase. The percentage of cells remained unchanged for both GA concentrations in the S phase while only GA IC50 resulted in significantly increased percentage of cells in the G2/M phase. The media replacement appears to reverse the effect of GA as the DNA content profile of cells treated with GA at both concentrations appeared to take the shape of that of the untreated cells (Fig. 5b).
Figure 5.
Cell cycle analyses of Caco-2 cells treated with BLE and GA. (a) DNA content profile of Caco-2 cells after 48 hours of treatment. (b) DNA content profile of Caco-2 cells after 48 hours of treatment followed by another 48 hours of incubation in fresh MEM (c) Cell distribution in different phases of cell cycle after 48 hours of treatment. (d) Cell distribution in different phases of cell cycle after 48 hours of treatment followed by another 48 hours of incubation in fresh MEM. Caco-2 cells grown in MEM only, was used as the negative control. Data are presented as mean percentage of cells ± SEM of three independent biological replicates. *p < 0.05, **p < 0.01 and ***p < 0.001. MEM = Minimum essential media; BLE = B. racemosa leaf water extract; and GA = gallic acid.
Apoptotic effects of BLE, GA on Caco-2 cells
All treatments reduced the percentage of viable cells and induced apoptosis. In both BLE and GA-treated Caco-2 cells, the percentage of cells undergoing apoptosis increased with the concentration of treatment (Fig. 6a,b). However, only treatments with either BLE IC50 or GA IC50 caused significant increase in percentage of cells undergoing early apoptosis, by 5.8% and 9.2%, respectively. The apoptotic effect of GA is greater than that of BLE as shown in the percentage of cells undergoing apoptosis at both IC20 and IC50 concentrations.
Figure 6.
Apoptosis analysis of Caco-2 cells treated with BLE and GA. (a) Apoptosis profile of cells after 48 hours of treatment. (b) Percentage of cells undergoing early apoptosis and late apoptosis. Caco-2 cells grown in MEM only, was used as the negative control. Data are presented as mean percentage of cells ± SEM of three independent biological replicates. *p < 0.05, **p < 0.01 and ***p < 0.001. MEM = Minimum essential media; BLE = B. racemosa leaf water extract; and GA = gallic acid.
Discussion
Our group had previously reported the presence of GA, ellagic acid, protocatechuic acid, quercetin, rutin, and kaempferol in BLE10,11. Microarray and in-silico IPA analyses revealed the ability of BLE to alter the expression of genes in HepG2 cells including those associated to methylglyoxal (MG) degradation and glycolytic processes with colon cancer as a potential selective target12. GA, the most abundant polyphenolic compound in BLE, was selected as a comparative control for this study. UHPLC analyses on BLE sample used in this study confirmed the presence of GA, the polyphenolic compound that was previously identified by our group (Supplementary Fig. 1). The present study demonstrated the anti-proliferative effects of BLE against colorectal cancer cell model, Caco-2. The IC50 concentration for GA in this study was consistent with those reported in Caco-221 and HepG2 cells27. Meanwhile, Kong et al.27 also reported that HepG2 cells treated with BLE at concentrations below 200 µg/ml resulted in more than 90% cell viability. The treatment of Caco-2 cells in this study with 31.25 µg/ml BLE resulted in cell viability below 90%. This suggests that BLE may have greater specificity towards Caco-2 cells than HepG2 cells.
Different research groups have reported the anticancer effects of various natural compounds. Ferhi et al.28 demonstrated that grape leaf water extract can influence the expression of apoptosis-related genes in HepG2 cells and breast cancer cell line, MCF-7 while Miceli et al.29 demonstrated that methanolic Brassica incana flowering top and leaf extracts can induce necrosis in Caco-2 cells. Another study revealed the anticancer effects of ethanolic Ficus sycomorus fruit and leaf extracts against HepG2, MCF-7 and Caco-2 cells30. Meanwhile, a review highlighted the anticancer effects of white mulberry leaf extract against MCF-7, HepG2 and colorectal cancer cells, HT-29 and HCT-15, through cell cycle arrest, apoptosis and alteration on the proliferation signaling pathway31. Interestingly, the F. sycomorus and white mulberry leaf extracts also contain components found in BLE including gallic acid, quercetin, rutin and kaempferol30,31 while various glucosides of quercetin and kaempferol were found in B. incana29.
Despite the reported antioxidant activities of BLE, its treatment in Caco-2 cells did not improve the antioxidant status of the cells, but instead reduced it. The reduced antioxidant activity of Caco-2 cells may be associated with the pro-oxidant effects of the treatments. Chikara et al.32 highlighted that the anticancer activity of phytochemicals can occur through pro-oxidant effects, with the elevation of ROS level. Polyphenolic compounds found in BLE, including GA, quercetin, rutin, protocatechuic acid, and kaempferol have been reported to have pro-oxidant activity33. The increase in ROS production and lipid peroxidation observed in this study supported this theory. Although GA IC50 had greater effects on the antioxidant activity and ROS production, it did not increase lipid peroxidation as much as BLE IC50. We postulate that BLE may be able to induce lipid peroxidation through mechanisms that are not ROS-related.
The antioxidant enzymes tested in this study are involved in the defense against oxidative stress. SOD is responsible for the conversion of superoxide anion into H2O2 and oxygen while CAT and GPx are involved in detoxifying H2O2 into water and oxygen34,35. The modulation of the activities of these enzymes in Caco-2 cells reflect the concentration of ROS and levels of oxidative stress in the cells. However, the inhibition of SOD was only observed in cells treated with GA implying that BLE may contain compounds including polyphenols that can prevent SOD inhibition. Quercetin and rutin are polyphenolic compounds found in BLE that have been reported to have superoxide anion radical scavenging ability and may be involved in reducing superoxide anion levels36. The more drastic alteration of antioxidant enzymes caused by GA suggests that Caco-2 cells treated with GA alone experience higher oxidative stress compared to cells treated with BLE.
Overall, of the 7 genes selected, only the expression of SLC2A1, AREG and ADH4 were consistent with the in-silico analysis previously reported by Kong et al.12. The previously reported up-regulation of CXCL8 and CEACAM1 expression in HepG2 cells12 were not observed in any of the treated Caco-2 cells in this study. This could be due to the sensitivity of the microarray analyses used by Kong et al.12 as well as the differences in cell lines used where HepG2 is an immortalised liver cancer cell while Caco-2 is an epithelial colorectal adenocarcinoma cell. Our group had previously reported that BLE significantly induced the expression of SLC2A1 gene that encodes the primary glucose transporter, GLUT1, in HepG2 cells12. Similar effect was observed in Caco-2 cells treated with BLE. Furthermore, the similar patterns of expression of SLC2A1 in response to BLE and GA suggests the likelihood of GA being responsible for this effect. However, the elevation of SLC2A1 expression caused by BLE and GA was not reflected in the glucose concentrations. It is not known at this stage whether the BLE and GA can directly affect the GLUT1 translational process and the transporting activity/efficiency of the mature protein.
Glucose is the substrate of the glycolytic pathway that produces pyruvate as the end-product. Meanwhile, D-lactate is the product of the detoxification of MG through the glyoxalase system13. The concentration of MG in Caco-2 cells in this study was not measured as MG is unstable and quickly metabolised once formed37. Apart from that, a study on the different MG quantification methods found that each method resulted in different MG values for a given sample38. Hence, measuring the concentrations of both intracellular and extracellular glucose, D-lactate and pyruvate, as well as the expression of genes related to glucose transport and glyoxalases may provide indirect information on the effects of BLE and GA on MG metabolism in Caco-2 cells.
Caco-2 cells treated with BLE IC50 expressed the greatest increase in expression of SLC2A1 and exhibited the highest extracellular glucose concentration suggesting the lowest ability of glucose uptake. BLE contains several polyphenolic compounds, such as quercetin and kaempferol, that were reported to have inhibitory effect on glucose transport39–41. Meanwhile, the lack of significant changes in glucose concentrations in Caco-2 cells treated with GA is consistent with that reported by Johnston et al.40. As such, polyphenolic compounds found in BLE, such as GA, may have stimulated the SLC2A1 gene expression while quercetin and kaempferol inhibited the transport of glucose into Caco-2 cells. The ability of BLE in regulating the expression of SLC2A1 could be useful to selectively target GLUT 1 in Caco-2 cells.
The expression of genes associated with glyoxalase system was only influenced by GA. Meanwhile, only BLE IC50 significantly down-regulated the expression of ADH4, a gene associated with MG degradation pathway III. The same gene was reported to be down-regulated in BLE-treated HepG2 cells12. Apart from that, the up-regulation of AKR1B10 expression, another gene involved in MG degradation pathway III, in GA-treated Caco-2 cells was not observed in cells treated with BLE. Together with the significantly induced expression of glyoxalase genes, GLO1 and HAGH, cells treated with GA IC50 is likely to be more efficient in detoxifying MG than the other treatments. Hence, GA and BLE may have different effects on MG metabolism. However, despite the alteration of genes involved in MG metabolism, both BLE and GA did not alter the concentrations of intracellular and extracellular D-lactate.
Cancer cells have higher expression of pyruvate kinase M2 (PKM2) isoform, which is more susceptible to inhibition by proliferation signals, than the M1 (PKM1) isoform. The inhibition of PKM2 leads to lower pyruvate production in favor of cellular growth by channeling glycolytic intermediates toward growth-related biosynthesis42. Cytosolic pyruvate can undergo several fates. They can be secreted into the extracellular space via monocarboxylate transporter (MCT), transported into mitochondria via mitochondrial pyruvate carrier (MPC) or undergo enzymatic conversion into lactate, through lactate dehydrogenase (LDH), or alanine, through alanine transaminase, in the cytosol43,44. The high concentrations of extracellular pyruvate in the Caco-2 cells treated with BLE IC50 and GA IC50 suggests that the treatments may have attenuated the production of pyruvate in the cells. Pyruvate production in cancer cells can be elevated through various mechanisms including the inhibition of LDH, inhibition of hypoxia-inducible factor 1 (HIF-1), activation of PKM2 and activation of tumor suppressor p5345,46. Apart from that, the shuttling of pyruvate into the extracellular space may be a secretory response towards oxidative stress47. In the present study, the exact mechanism involved in the increased production of pyruvate remains unclear. The effects of BLE on MG metabolism, including the changes in metabolite concentrations and gene expression, are summarized in Fig. 7.
Figure 7.
Graphical summary of the effects of BLE on methylglyoxal metabolism. (*) Indicates metabolites or genes that are significantly increased or up-regulated, (*)Indicates metabolites or genes that are significantly decreased or down-regulated and (*) indicates metabolites or genes that are not significantly regulated. The information is derived from CC By 4.059, Schomburg et al.60, Kong et al.12, Chakraborty et al.15 and the current study. DHAP = dihydroxyacetone phosphate.
All treatment in this study resulted in the alteration of the cell cycle of Caco-2 cells. The effect of GA on Caco-2 cells in this study was similar to that reported by Salucci, Stivala, Maiani, Bugianesi and Vannini48 with the exception of the S phase which was increased. The effect of GA on the cell cycle seems to be reversible as the cell cycle distribution of cells treated with GA seems to progress towards that of the untreated control after the treated cells were incubated in fresh media for another 48 hours. To the best of our knowledge, this is the first time that the alteration of Caco-2 cell cycle by BLE is reported. Apart from GA, the pure form of other polyphenolic compounds identified in BLE have been reported to cause cell cycle alteration or arrest in cancer cells. Quercetin has been reported to induce cell cycle arrest in the S phase and decrease in percentage of cells in the G0/G1 phase when treated on colorectal cancer cells, LoVo49. Kaempferol was reported to induce cell cycle arrest at the G1 and G2/M phase of colorectal cancer cells, HT-2950. Meanwhile, rutin was also reported to induce G2/M arrest in human neuroblastoma cells, LAN-551. Unlike GA, the effects of BLE, especially at IC50 concentration, on Caco-2 cell cycle appears to be irreversible with the change of media as the cell cycle distribution of cells treated with BLE at both concentrations became more significantly different than that of the untreated control following the change of media. Taken into consideration of the different effects of each individual pure polyphenolic compound on cell cycle, it is likely that when these compounds are present as a mixture in the BLE used, a synergistic effect occurred.
All treatments resulted in increased percentage of cells undergoing apoptosis with greater apoptotic effects for treatment at higher concentrations. While the apoptotic effect of quercetin-3-O-rutinoside isolated from the fruits of B. racemosa had been reported by8, this is the first time the apoptotic effect of BLE is reported. GA is known to induce apoptotic effect in Caco-2 cells through caspase-3 activity21. Other than GA, pro-apoptotic polyphenolic compounds found in BLE includes rutin, kaempferol, quercetin and ellagic acid. Kaempferol, ellagic acid and quercetin have also been reported to induce apoptotic effect through caspase-3 activation in colorectal cancer cells, HCT116, and leukemia cells, MOLT-452,53. Meanwhile, Chen et al.54 demonstrated the dose-dependent apoptotic effect of rutin on LAN-5 cells. As such, the apoptotic effect of BLE is likely the synergistic effect of these polyphenolic compounds. However, the apoptotic effect of BLE at IC50 may be hindered by the over-expression of AREG gene that encodes amphiregulin. Apart from being an oncogenic factor that promotes tumor development, amphiregulin is also a natural survivor protein that mediates anti-apoptotic signals55. Hence, cells treated with BLE and GA at IC50 may be stimulated to produce more amphiregulin as a defense mechanism against the apoptotic effects of the treatments.
Yuan et al.56 described that the synergism in a mixture of compounds may be responsible in enhancing the effectiveness of the mixture as a cure and reducing the toxicity of the individual pure compounds. The authors also highlighted that the synergistic effects could target multiple levels of different pathways and emphasised on the synergy among pure compounds as a method of new drug discovery. More interestingly, a recent study by Addis et al.57 demonstrated the synergistic effect of waste extract from different medicinal plants in improving fibroblast proliferation and migration which otherwise had been reported to have inhibitory effect on cancer cell lines when used individually. Hence, the different effects of GA and BLE on Caco-2 cells may be due to the synergistic effect of the different compounds, including GA, found in BLE.
It is important for natural compounds to show selective toxicity towards cancer cells before they could be evaluated for therapeutic purposes58. The present study was performed with only Caco-2 cells as the sole in-vitro model. Additional data on the effects of BLE against other types of colon cancer cells as well as non-cancerous colon cells could further add to our understanding on the anti-proliferative action of BLE against colon cancer. Apart from that, investigation on the sensitivities of other cancer and non-cancerous cell types against BLE could contribute to the development of targeted therapy using BLE. The gene expression analysis in this study encompassed only a targeted, small fraction of genes in Caco-2 cells affected by BLE. The expression of other genes, particularly those involved in cancer cell survival and proliferation, that may have contributed to the anti-cancer effects of BLE could be analysed.
Conclusion
In the present study, we demonstrated that BLE inhibits the growth of Caco-2 cells. Apart from the anti-proliferative effect, BLE could alter the redox status, modify the glycolytic pathway at biochemical and molecular levels, alter the cell cycle and induce apoptosis in Caco-2 cells. The alteration of the expression of SLC2A1, AREG and ADH4 genes were found to be consistent with our previous in-silico analysis using HepG2 cells. GA, being the most abundant polyphenolic compound in BLE, shares similar effects with BLE in regulating the expression of SLC2A1 and AREG. However, the two treatments have different effects on the antioxidant enzymes, glucose uptake, alteration of cell cycle, induction of apoptosis and expression of MG degradation genes in Caco-2 cells. This may be the result of synergistic effects of polyphenolic compounds, including GA, or other compounds yet to be identified, present in BLE. These findings may serve as the basis for further investigations to unveil the mode of action of the anti-proliferative effects of BLE. With further chemical and clinical studies, BLE may prove to be a novel chemopreventive agent against colorectal cancer.
Supplementary information
Acknowledgements
We would like to thank Dr. Kong Kin Weng and Dr. Nurshamimi Nor Rashid for their technical expertise. This study was funded by the following research grants: FP015-2013B and FP010-2018A, from the Ministry of Education, Malaysia.
Author contributions
Study conception and design were prepared by S.M.J. and A.A.A. Material preparation, data collection and analyses were performed by Ivan Yee Man Ho. The first draft of the manuscript was written by Ivan Yee Man Ho and both S.M.J. and A.A.A. commented and corrected on draft versions of the manuscript. All authors read and approved the final manuscript.
Competing interests
The authors declare no competing interests.
Footnotes
Publisher’s note Springer Nature remains neutral with regard to jurisdictional claims in published maps and institutional affiliations.
Supplementary information
is available for this paper at 10.1038/s41598-020-66913-x.
References
- 1.Orwa, C., Mutua, A., Kindt, R., Jamnadass, R. & Anthony, S. Agroforestree Database: A tree reference and selection guide 4.0, Kenya: Worlds Agroforestry Centre. Preprint at, http://www.worldagroforestry.org/treedb2/AFTPDFS/Barringtonia_racemosa.PDF (2009).
- 2.Lim, T. K. Barringtonia racemosa. Edible medicinal and non-medicinal plants. Vol. 3, 114–121 (Springer, 2012).
- 3.Khan S, Jabbar A, Hasan CM, Rashid MA. Antibacterial activity of Barringtonia racemosa. Fitoterapia. 2001;72(2):162–4. doi: 10.1016/s0367-326x(00)00264-1. [DOI] [PubMed] [Google Scholar]
- 4.Hussin, N. M. et al. Antifungal activity of extracts and phenolic compounds from Barringtonia racemosa L.(Lecythidaceae). African Journal of Biotechnology, 8(12) (2009).
- 5.Patil, K. R. et al. Anti-arthritic activity of bartogenic acid isolated from fruits of Barringtonia racemosa Roxb. (Lecythidaceae). Evidence-Based Complementary and Alternative Medicine, 2011 (2011). [DOI] [PMC free article] [PubMed]
- 6.Mackeen MM, et al. Antimicrobial and cytotoxic properties of some Malaysian traditional vegetables (ulam) International Journal of Pharmacognosy. 1997;35(3):174–8. [Google Scholar]
- 7.Samanta SK, Bhattacharya K, Mandal C, Pal BC. Identification and quantification of the active component quercetin 3-O-rutinoside from Barringtonia racemosa, targets mitochondrial apoptotic pathway in acute lymphoblastic leukemia. Journal of Asian Natural Products Research. 2010;12(8):639–48. doi: 10.1080/10286020.2010.489040. [DOI] [PubMed] [Google Scholar]
- 8.Thomas TJ, Panikkar B, Subramoniam A, Nair MK, Panikkar KR. Antitumour property and toxicity of Barringtonia racemosa Roxb seed extract in mice. Journal of Ethnopharmacology. 2002;82(2-3):223–7. doi: 10.1016/s0378-8741(02)00074-0. [DOI] [PubMed] [Google Scholar]
- 9.Ali AM, Muse R, Mohd NB. Anti-oxidant and anti-inflammatory activities of leaves of Barringtonia racemosa. Journal of Medicinal Plant Research. 2007;1(5):95–102. [Google Scholar]
- 10.Kong KW, Mat-Junit S, Aminudin N, Ismail A, Abdul-Aziz A. Antioxidant activities and polyphenolics from the shoots of Barringtonia racemosa (L.) Spreng in a polar to apolar medium system. Food Chemistry. 2012;134(1):324–32. [Google Scholar]
- 11.Kong KW, Mat-Junit S, Ismail A, Aminudin N, Abdul-Aziz A. Polyphenols in Barringtonia racemosa and their protection against oxidation of LDL, serum and haemoglobin. Food Chemistry. 2014;146:85–93. doi: 10.1016/j.foodchem.2013.09.012. [DOI] [PubMed] [Google Scholar]
- 12.Kong, K. W., Aziz, A. A., Razali, N., Aminuddin, N. & Junit, S. M. Antioxidant-rich leaf extract of Barringtonia racemosa significantly alters the in vitro expression of genes encoding enzymes that are involved in methylglyoxal degradation III. PeerJ. 2016 Aug 25, 4 e2379 (2016). [DOI] [PMC free article] [PubMed]
- 13.Kalapos MP. Methylglyoxal in living organisms: chemistry, biochemistry, toxicology and biological implications. Toxicology Letters. 1999;110(3):145–75. doi: 10.1016/s0378-4274(99)00160-5. [DOI] [PubMed] [Google Scholar]
- 14.Chen Y, et al. Synergistic inhibition of colon cancer growth by the combination of methylglyoxal and silencing of glyoxalase I mediated by the STAT1 pathway. Oncotarget. 2017;8(33):54838. doi: 10.18632/oncotarget.18601. [DOI] [PMC free article] [PubMed] [Google Scholar]
- 15.Chakraborty S, Karmakar K, Chakravortty D. Cells producing their own nemesis: understanding methylglyoxal metabolism. IUBMB Life. 2014;66(10):667–78. doi: 10.1002/iub.1324. [DOI] [PubMed] [Google Scholar]
- 16.Vince R, Daluge S. Glyoxalase inhibitors. A possible approach to anticancer agents. Journal of Medicinal Chemistry. 1971;14(1):35–7. doi: 10.1021/jm00283a009. [DOI] [PubMed] [Google Scholar]
- 17.Rulli A, et al. Expression of glyoxalase I and II in normal and breast cancer tissues. Breast Cancer Research and Treatment. 2001;66(1):67–72. doi: 10.1023/a:1010632919129. [DOI] [PubMed] [Google Scholar]
- 18.Bair WB, III, Cabello CM, Uchida K, Bause AS, Wondrak GT. GLO1 overexpression in human malignant melanoma. Melanoma Research. 2010;20(2):85. doi: 10.1097/CMR.0b013e3283364903. [DOI] [PMC free article] [PubMed] [Google Scholar]
- 19.Ranganathan S, Tew KD. Analysis of glyoxalase-I from normal and tumor tissue. Biochimica et Biophysica Acta (BBA)-Molecular Basis of Disease. 1993;1182(3):311–6. doi: 10.1016/0925-4439(93)90074-b. [DOI] [PubMed] [Google Scholar]
- 20.Nokin MJ, et al. Hormetic potential of methylglyoxal, a side-product of glycolysis, in switching tumours from growth to death. Scientific Reports. 2017;7(1):11722. doi: 10.1038/s41598-017-12119-7. [DOI] [PMC free article] [PubMed] [Google Scholar]
- 21.Forester SC, Waterhouse AL. Gut metabolites of anthocyanins, gallic acid, 3-O-methylgallic acid, and 2, 4, 6-trihydroxybenzaldehyde, inhibit cell proliferation of Caco-2 cells. Journal of Agricultural and Food Chemistry. 2010;58(9):5320–7. doi: 10.1021/jf9040172. [DOI] [PubMed] [Google Scholar]
- 22.Benzie IF, Strain JJ. The ferric reducing ability of plasma (FRAP) as a measure of “antioxidant power”: the FRAP assay. Analytical Biochemistry. 1996;239(1):70–6. doi: 10.1006/abio.1996.0292. [DOI] [PubMed] [Google Scholar]
- 23.Re R, et al. Antioxidant activity applying an improved ABTS radical cation decolorization assay. Free Radical Biology and Medicine. 1999;26(9-10):1231–7. doi: 10.1016/s0891-5849(98)00315-3. [DOI] [PubMed] [Google Scholar]
- 24.Maurya DK, Nandakumar N, Devasagayam TP. Anticancer property of gallic acid in A549, a human lung adenocarcinoma cell line, and possible mechanisms. Journal of Clinical Biochemistry and Nutrition. 2010;48(1):85–90. doi: 10.3164/jcbn.11-004FR. [DOI] [PMC free article] [PubMed] [Google Scholar]
- 25.İnal ME, Kanbak G, Sunal E. Antioxidant enzyme activities and malondialdehyde levels related to aging. Clinica Chimica Acta. 2001;305(1-2):75–80. doi: 10.1016/s0009-8981(00)00422-8. [DOI] [PubMed] [Google Scholar]
- 26.Larrosa M, Tomás-Barberán FA, Espín JC. Grape polyphenol resveratrol and the related molecule 4-hydroxystilbene induce growth inhibition, apoptosis, S-phase arrest, and upregulation of cyclins A, E, and B1 in human SK-Mel-28 melanoma cells. Journal of Agricultural and Food Chemistry. 2003;51(16):4576–84. doi: 10.1021/jf030073c. [DOI] [PubMed] [Google Scholar]
- 27.Kong KW, et al. Protective effects of the extracts of Barringtonia racemosa shoots against oxidative damage in HepG2 cells. PeerJ. 2016;4:e1628. doi: 10.7717/peerj.1628. [DOI] [PMC free article] [PubMed] [Google Scholar]
- 28.Ferhi S, et al. Total phenols from grape leaves counteract cell proliferation and modulate apoptosis-related gene expression in MCF-7 and HepG2 human cancer cell lines. Molecules. 2019;24(3):612. doi: 10.3390/molecules24030612. [DOI] [PMC free article] [PubMed] [Google Scholar]
- 29.Miceli N, et al. Brassica incana Ten.(Brassicaceae): Phenolic constituents, antioxidant and cytotoxic properties of the leaf and flowering top extracts. Molecules. 2020;25(6):1461. doi: 10.3390/molecules25061461. [DOI] [PMC free article] [PubMed] [Google Scholar]
- 30.El-Belagi HS, Mohamed HI, Abdelazeem AS, Youssef R, Safwat G. GC-MS analysis, antioxidant, antimicrobial and anticancer activities of extracts from Ficus sycomorus fruits and leaves. Notulae Botanicae Horti Agrobotanici Cluj-Napoca. 2019;47(2):493–505. [Google Scholar]
- 31.Chan, E. W. C., Wong, S. K., Tangah, J., Inoue, T. & Chan, H. T. Phenolic constituents and anticancer properties of Morus alba (white mulberry) leaves. Journal of Integrative Medicine (2020). [DOI] [PubMed]
- 32.Chikara S, et al. Oxidative stress and dietary phytochemicals: Role in cancer chemoprevention and treatment. Cancer Letters. 2018;413:122–34. doi: 10.1016/j.canlet.2017.11.002. [DOI] [PubMed] [Google Scholar]
- 33.Eghbaliferiz S, Iranshahi M. Prooxidant activity of polyphenols, flavonoids, anthocyanins and carotenoids: updated review of mechanisms and catalyzing metals. Phytotherapy Research. 2016;30(9):1379–91. doi: 10.1002/ptr.5643. [DOI] [PubMed] [Google Scholar]
- 34.Wijeratne SS, Cuppett SL, Schlegel V. Hydrogen peroxide induced oxidative stress damage and antioxidant enzyme response in Caco-2 human colon cells. Journal of Agricultural and Food Chemistry. 2005;53(22):8768–74. doi: 10.1021/jf0512003. [DOI] [PubMed] [Google Scholar]
- 35.Sinet PM, Garber P. Inactivation of the human CuZn superoxide dismutase during exposure to O2− and H2O2. Archives of Biochemistry and Biophysics. 1981;212(2):411–6. doi: 10.1016/0003-9861(81)90382-9. [DOI] [PubMed] [Google Scholar]
- 36.Kessler M, Ubeaud G, Jung L. Anti‐and pro‐oxidant activity of rutin and quercetin derivatives. Journal of Pharmacy and Pharmacology. 2003;55(1):131–42. doi: 10.1211/002235702559. [DOI] [PubMed] [Google Scholar]
- 37.Thornalley PJ. The glyoxalase system: new developments towards functional characterization of a metabolic pathway fundamental to biological life. Biochemical Journal. 1990;269(1):1. doi: 10.1042/bj2690001. [DOI] [PMC free article] [PubMed] [Google Scholar]
- 38.Dhar A, Desai K, Liu J, Wu L. Methylglyoxal, protein binding and biological samples: are we getting the true measure? Journal of Chromatography B. 2009;877(11-12):1093–100. doi: 10.1016/j.jchromb.2009.02.055. [DOI] [PubMed] [Google Scholar]
- 39.Azevedo C, et al. The chemopreventive effect of the dietary compound kaempferol on the MCF-7 human breast cancer cell line is dependent on inhibition of glucose cellular uptake. Nutrition and Cancer. 2015;67(3):504–13. doi: 10.1080/01635581.2015.1002625. [DOI] [PubMed] [Google Scholar]
- 40.Johnston K, Sharp P, Clifford M, Morgan L. Dietary polyphenols decrease glucose uptake by human intestinal Caco‐2 cells. FEBS Letters. 2005;579(7):1653–7. doi: 10.1016/j.febslet.2004.12.099. [DOI] [PubMed] [Google Scholar]
- 41.Moreira L, et al. Quercetin and epigallocatechin gallate inhibit glucose uptake and metabolism by breast cancer cells by an estrogen receptor-independent mechanism. Experimental Cell Research. 2013;319(12):1784–95. doi: 10.1016/j.yexcr.2013.05.001. [DOI] [PubMed] [Google Scholar]
- 42.Olson KA, Schell JC, Rutter J. Pyruvate and metabolic flexibility: illuminating a path toward selective cancer therapies. Trends in Biochemical Sciences. 2016;3:219–30. doi: 10.1016/j.tibs.2016.01.002. [DOI] [PMC free article] [PubMed] [Google Scholar]
- 43.Gray LR, Tompkins SC, Taylor EB. Regulation of pyruvate metabolism and human disease. Cellular and Molecular Life Sciences. 2014;71(14):2577–604. doi: 10.1007/s00018-013-1539-2. [DOI] [PMC free article] [PubMed] [Google Scholar]
- 44.Lin RY, Vera JC, Chaganti RS, Golde DW. Human monocarboxylate transporter 2 (MCT2) is a high affinity pyruvate transporter. Journal of Biological Chemistry. 1998;273(44):28959–65. doi: 10.1074/jbc.273.44.28959. [DOI] [PubMed] [Google Scholar]
- 45.Kelts JL, Cali JJ, Duellman SJ, Shultz J. Altered cytotoxicity of ROS-inducing compounds by sodium pyruvate in cell culture medium depends on the location of ROS generation. SpringerPlus. 2015;4(1):269. doi: 10.1186/s40064-015-1063-y. [DOI] [PMC free article] [PubMed] [Google Scholar]
- 46.Ramos-Ibeas P, Barandalla M, Colleoni S, Lazzari G. Pyruvate antioxidant roles in human fibroblasts and embryonic stem cells. Molecular and Cellular Biochemistry. 2017;429(1-2):137–150. doi: 10.1007/s11010-017-2942-z. [DOI] [PubMed] [Google Scholar]
- 47.O’Donnell-Tormey J, Nathan CF, Lanks K, DeBoer CJ, De La Harpe J. Secretion of pyruvate. An antioxidant defense of mammalian cells. Journal of Experimental Medicine. 1987;165(2):500–14. doi: 10.1084/jem.165.2.500. [DOI] [PMC free article] [PubMed] [Google Scholar]
- 48.Salucci M, Stivala LA, Maiani G, Bugianesi R, Vannini V. Flavonoids uptake and their effect on cell cycle of human colon adenocarcinoma cells (Caco2) British Journal of Cancer. 2002;86(10):1645. doi: 10.1038/sj.bjc.6600295. [DOI] [PMC free article] [PubMed] [Google Scholar]
- 49.Zhang H, et al. Antitumor activities of quercetin and quercetin-5′, 8-disulfonate in human colon and breast cancer cell lines. Food and Chemical Toxicology. 2012;50(5):1589–99. doi: 10.1016/j.fct.2012.01.025. [DOI] [PubMed] [Google Scholar]
- 50.Cho HJ, Park JH. Kaempferol induces cell cycle arrest in HT-29 human colon cancer cells. Journal of Cancer Prevention. 2013;18(3):257. doi: 10.15430/JCP.2013.18.3.257. [DOI] [PMC free article] [PubMed] [Google Scholar]
- 51.Chen, H. et al. Anti-tumor effect of rutin on human neuroblastoma cell lines through inducing G2/M cell cycle arrest and promoting apoptosis. The Scientific World Journal, 2013 (2013). [DOI] [PMC free article] [PubMed]
- 52.Li W, Du B, Wang T, Wang S, Zhang J. Kaempferol induces apoptosis in human HCT116 colon cancer cells via the Ataxia-Telangiectasia Mutated-p53 pathway with the involvement of p53 Upregulated Modulator of Apoptosis. Chemico-Biological Interactions. 2009;177(2):121–7. doi: 10.1016/j.cbi.2008.10.048. [DOI] [PubMed] [Google Scholar]
- 53.Mertens-Talcott SU, Percival SS. Ellagic acid and quercetin interact synergistically with resveratrol in the induction of apoptosis and cause transient cell cycle arrest in human leukemia cells. Cancer Letters. 2005;218(2):141–51. doi: 10.1016/j.canlet.2004.06.007. [DOI] [PubMed] [Google Scholar]
- 54.Chen Q, et al. Pharmacologic doses of ascorbate act as a prooxidant and decrease growth of aggressive tumor xenografts in mice. Proceedings of the National Academy of Sciences. 2008;105(32):11105–9. doi: 10.1073/pnas.0804226105. [DOI] [PMC free article] [PubMed] [Google Scholar]
- 55.Busser B, Sancey L, Brambilla E, Coll JL, Hurbin A. The multiple roles of amphiregulin in human cancer. Biochimica et Biophysica Acta (BBA)-Reviews on Cancer. 2011;1816(2):119–31. doi: 10.1016/j.bbcan.2011.05.003. [DOI] [PubMed] [Google Scholar]
- 56.Yuan H, et al. How can synergism of traditional medicines benefit from network pharmacology? Molecules. 2017;22(7):1135. doi: 10.3390/molecules22071135. [DOI] [PMC free article] [PubMed] [Google Scholar]
- 57.Addis R, et al. Fibroblast proliferation and migration in wound healing by phytochemicals: Evidence for a novel synergic outcome. Int J Med Sci. 2020;17(8):1030–1042. doi: 10.7150/ijms.43986. [DOI] [PMC free article] [PubMed] [Google Scholar]
- 58.Greenwell M, Rahman PKSM. Medicinal plants: their use in anticancer treatment. International Journal of Pharmaceutical Sciences and Research. 2015;6(10):4103. doi: 10.13040/IJPSR.0975-8232.6(10).4103-12. [DOI] [PMC free article] [PubMed] [Google Scholar]
- 59.CC By 4.0. BRENDA: Information on EC 1.1.1.1 – alcohol dehydrogenase, https://www.brenda-enzymes.org/enzyme.php?ecno=1.1.1.1 (2019).
- 60.Schomburg I, et al. BRENDA: a resource for enzyme data and metabolic information. Trends in Biochemical Science. 2002;27(1):54–56. doi: 10.1016/s0968-0004(01)02027-8. [DOI] [PubMed] [Google Scholar]
Associated Data
This section collects any data citations, data availability statements, or supplementary materials included in this article.






