Abstract
Diabetes occurs due to a loss of functional β-cells, resulting from β-cell death and dysfunction. Lactogens protect rodent and human β-cells in vitro and in vivo against triggers of β-cell cytotoxicity relevant to diabetes, many of which converge onto a common pathway of endoplasmic reticulum (ER) stress. However, whether lactogens modulate the ER stress pathway is unknown. This study examines whether lactogens can protect β-cells against ER stress and mitigate diabetes incidence in Akita (Ak) mice, a rodent model of ER stress–induced diabetes, akin to neonatal diabetes in humans. We show that lactogens protect INS-1 cells, primary rodent and human β-cells in vitro against two distinct ER stressors, tunicamycin and thapsigargin, through activation of the JAK2/STAT5 pathway. Lactogens mitigate expression of proapoptotic molecules in the ER stress pathway that are induced by chronic ER stress in INS-1 cells and rodent islets. Transgenic expression of placental lactogen in β-cells of Ak mice drastically reduces the severe hyperglycemia, diabetes incidence, hypoinsulinemia, β-cell death, and loss of β-cell mass observed in Ak littermates. These are the first studies in any cell type demonstrating that lactogens modulate the ER stress pathway, causing enhanced β-cell survival and reduced diabetes incidence in the face of chronic ER stress.
Introduction
Type 1 (T1D) and type 2 (T2D) diabetes occur due to a loss of functional β-cells, resulting from β-cell death and dysfunction (1–3). Proinflammatory cytokines and chronic elevation of glucose and saturated free fatty acids (glucolipotoxicity [GLT]) are two key triggers of β-cell cytotoxicity that are highly relevant to T1D and T2D (1–5). Although cytokines and GLT initiate β-cell death through distinct pathways, they ultimately converge onto a common pathway, the endoplasmic reticulum (ER) stress pathway (6–10). ER stress, when chronically activated, induces cell death in multiple cell types and contributes to the pathogenesis of several inflammatory and autoimmune diseases, including diabetes (10–16). Therefore, the ability to protect β-cells against ER stress should be beneficial, with therapeutic implications for diabetes.
The lactogenic family of hormones, specifically prolactin (PRL) and placental lactogens (PL), play a key role in β-cell development, physiology, function, and growth. Both of these hormones signal through a common type I cytokine receptor, the PRL receptor (PRLR), which is expressed in diverse tissues, including the pancreatic islet and β-cells (17–21). PRL and PL protect rodent and human β-cells in vitro against varied cell death inducers, including cytokines and GLT (22–24). Under the rat insulin II promoter (RIP), transgenic expression of the murine (m) PL1 gene in mouse pancreatic β-cells results in β-cell hyperplasia, mild hypoglycemia and hyperinsulinemia, resistance to streptozotocin (STZ)-induced β-cell death, and a drastic reduction in STZ-induced diabetes incidence (25,26). Although lactogens protect β-cells and other cell types against many different cytotoxic cues, it is not known if lactogens can modulate the ER stress pathway in any cell type.
This study tests the hypothesis that lactogens can protect β-cells against chronic ER stress–induced cell death through modulation of specific ER stress signals and thereby mitigate diabetes incidence in a rodent model of ER stress–induced diabetes. Indeed, we show that acute treatment with lactogens protects rodent and human β-cells against cell death mediated by the ER stress inducers tunicamycin (TM) and thapsigargin (TH). Mechanistic studies demonstrate a role of the JAK2/STAT5 pathway in mediating the prosurvival effects of lactogens against ER stress. Of the three major ER stress pathways, the PKR-like kinase (PERK) and inositol-requiring 1 α (IRE1α) arms, both involved in mediating the apoptotic response (27–29), were upregulated by ER stress in the rat insulinoma cell line INS-1 and in rodent islets; lactogens significantly reduced expression of these pathways. To examine whether lactogens protect against ER stress in vivo, we bred the RIP-mPL1 mice (25) with Akita (Ak) mice, an ER stress–induced model of diabetes (30,31), and assessed glucose and β-cell homeostasis in the four resultant genotypes of the F1 progeny: wild-type (WT), RIP-mPL1 transgenic (PL), heterozygous Ak, and RIP-mPL1 transgenic/heterozygous Ak (PL-Ak). Transgenic expression of mPL1 in the β-cells of Ak mice (PL-Ak) drastically reduced hyperglycemia, increased serum insulin levels and mitigated diabetes incidence in both males and females compared with Ak mice. At the cellular level, the increase in β-cell death observed in Ak mice relative to WT and PL mice was significantly reduced in PL-Ak mice, resulting in a significant enhancement and normalization of β-cell mass in PL-Ak mice relative to Ak mice. We believe these are the first studies to show that lactogenic hormones can modulate the ER stress pathway in any cell type, causing enhanced β-cell survival and reduced diabetes incidence in the face of chronic ER stress.
Research Design and Methods
Animal Studies
For in vivo studies, C57BL/6 male mice heterozygous for the Ak mutation (C57BL/6-Ins2Ak/J, #003548; The Jackson Laboratory, Bar Harbor, ME) were bred to female RIP-mPL1 transgenic mice on the CD1 background generated previously in the laboratory (25). All studies used male and female F1 progeny, 4–12 weeks of age. Body weight and nonfasting blood glucose were measured once a week between 9:00 and 11:00 a.m. An insulin tolerance test (ITT) was done at 11 weeks of age, and an intraperitoneal glucose tolerance test (IPGTT) was done at 11.5 weeks of age. Pancreata and sera were harvested at 4 and 12 weeks of age, and islets were isolated at 4 weeks of age. To control for the effects of the human growth hormone (hGH) minigene, we bred male C57BL/6 Ak mice to female RIP-Cre mice on a CD1 background, which also contains the hGH minigene (32), and measured weekly body weight and blood glucose on the resultant F1 progeny. For in vitro ER stress studies, islets were isolated from 4- to 6-month-old male and female C57BL/6J mice (#000664; The Jackson Laboratory). All animal studies were performed with the approval of, and in accordance with, guidelines established by the Icahn School of Medicine at Mount Sinai, and City of Hope, and principles of laboratory animal care were followed.
Glucose Homeostasis
Blood glucose was measured on tail snips using the Alphatrak 2 glucose meter (Zoetis, Parsippany, NJ). ITT was performed in mice injected IP with 1.5 × 10 units human insulin/kg body weight (#HI-210; Eli Lilly, Indianapolis, IN). IPGTT was performed in mice injected IP with 2 g glucose/kg body weight after a 19 h fast. Serum insulin was measured on blood drawn immediately preceding the IPGTT studies (fasting) and immediately preceding sacrifice (nonfasting), using an ultra-sensitive insulin ELISA kit (#10–1249–01; Mercodia, Uppsala, Sweden).
Pancreas Immunostaining and β-Cell Histomorphometry
Harvested mouse pancreata were weighed, fixed in 10% neutral-buffered formalin (#3800598; Leica, Wetzlar, Germany), and paraffin-embedded. Pancreatic sections were stained for insulin (Dako, Carpinteria, CA) at 1:1,000 dilution overnight at 4°C and visualized using diaminobenzidine peroxidase substrate (Vector Laboratories, Burlingame, CA) and hematoxylin staining. Histomorphometry for β-cell mass was performed in a blinded way on 3–5 insulin-stained pancreatic sections per animal separated by at least 50 µm, using the Image J program (National Institutes of Health). β-cell mass was quantified per animal as the ratio of insulin-positive to total pancreatic area, multiplied by pancreas weight and averaged for all of the sections per mouse, as previously described (33,34). Islet size distribution was quantified per animal as the ratio of number of islets in each group: 0–25, 26–50, 51–100, 101–200, and >200 µm in diameter, to total pancreatic area (33,34). β-cell death was quantified as percentage of TUNEL-insulin to total insulin-positive cells on pancreatic sections stained with antibodies against insulin and TUNEL (Promega, Indianapolis, IN), using Alexa Fluor 594 anti-insulin (Life Technologies, Carlsbad, CA) as a secondary antibody (35). An average of 3,094 ± 150 β-cells were counted per mouse.
Islet Isolation and Cell Culture
Characteristics of deidentified human islets obtained from the National Institutes of Health/National Institute of Diabetes and Digestive and Kidney Diseases–supported Integrated Islet Distribution Program (https://iidp.coh.org) and Prodo Laboratories are listed in Supplementary Table 1. Mouse islets were isolated by collagenase digestion and histopaque gradient separation as previously described (24,36). Rodent and human islets were cultured in complete medium (RPMI containing 5.5 mmol/L glucose, 10% FBS, and 1% penicillin-streptomycin) for at least 24 h before they were hand-picked for treatment. Islet cell cultures were prepared by trypsinization for 10 min with intermittent pipetting. Cells from 50 islet equivalents (IEQs; 1 IEQ = 125-μm diameter) were plated on coverslips in a 24-well plate initially in a small volume (50 μL) of complete medium for 2 h to allow attachment, after which they were cultured overnight in 1 mL of media before treatment (24,36). Rat insulinoma INS-1 cells were cultured as previously described (24,36) and seeded at a density of 100,000 cells/mL on coverslips in a 24-well plate. MCF7 cells, used as a positive control for PRLR expression, were cultured in DMEM and 10% FBS.
In Vitro Cell Death, Inhibitors, and siRNA Treatment
INS-1 cells were treated for 24 h with 1 μg/mL TM (#T7765; Sigma, St. Louis, MO) or vehicle (DMSO) + 500 ng/mL ovine (o)PRL (#L6520; Sigma) or vehicle (PBSA; PBS containing 0.1% BSA; #700100P; Gemini, Sacramento, CA), after which they were fixed in 4% paraformaldehyde (#15710; Electron Microscopy Sciences, Hatfield, PA) for 20 min at room temperature. Cell death was assessed by staining for cleaved caspase-3 (Cell Signaling, Danvers, MA) with Alexa Fluor 488 anti-rabbit (Life Technologies) and DAPI (Life Technologies). β-cell death was quantified as percentage of cleaved caspase-3–positive cells over total DAPI-positive cells (24,36), with an average of 3,460 ± 242 INS-1 cells counted/well. Mouse islet cell cultures were pretreated for 6 h with 500 ng/mL oPRL or vehicle, then treated for 24 h with 1 μg/mL TM or vehicle and 500 ng/mL oPRL or vehicle. Human islet cell cultures were pretreated for 6 h with 500 ng/mL recombinant human (rh)PRL (#L4021; Sigma) or vehicle, then treated for 24 h with 2 μg/mL TM, 500 nmol/L TH (#T9033; Sigma) or vehicle, and 500 ng/mL rhPRL or vehicle. Mouse and human islet cells were fixed in 4% paraformaldehyde for 20 min and stained for insulin, TUNEL, and DAPI. β-cell death was quantified as the percentage of insulin and TUNEL-positive over total insulin–positive cells (24,36). For the inhibitor studies, INS-1 cells and mouse islet cell cultures were pretreated for 30 min with DMSO (vehicle), 10 µmol/L AG490 (#658401; Sigma-Millipore) (24,36) or 200 µmol/L of Nʹ-((4-Oxo-4H-chromen-3-yl)methylene)nicotinohydrazide (#573108; Sigma-Millipore) (37), JAK2 and STAT5 inhibitors, respectively, prior to TM and PRL treatments as described above. For siRNA studies, INS-1 cells were transfected with 50 nmol/L of either Jak2 (#17616501; Invitrogen) or scrambled (sc) (Silencer Select Negative Control No. 1 siRNA, #4390843; Invitrogen) siRNA (24) using Lipofectamine RNAiMAX (#13778–030; ThermoFisher Scientific), and transfected cells were treated with TM and PRL as described above to assess cell death or quantify Jak2 expression. For all β-cell death studies, experiments were done in duplicate, and a minimum of 2,000 β-cells/well were counted. Specifics on staining reagents can be found in Supplementary Table 2.
mRNA Analysis
RNA was isolated using the RNeasy Kit (#74004; Qiagen, Hilden, Germany) from INS-1 cells (200,000 cells/sample) treated with TM ± oPRL or with Jak2 and sc-siRNAs; or from whole mouse islets (100–300 IEQ/animal) isolated from 4-week-old male and female mice of the four genotypes derived from RIP-mPL1/Ak breeding; or from human islets treated with TM ± hPRL, as described above. cDNA was synthesized using either the qScript SuperMix (#84034; Quanta Bio, Beverly, MA) or SuperScript III reverse transcription kit (#11752; Life Technologies). Gene expression was analyzed by quantitative real-time (qRT) PCR using specific primers (35) (Supplementary Table 3).
Protein Analysis
PRLR (Invitrogen) and actin (Sigma-Millipore) levels were analyzed in human islets, treated with TM ± PRL for 8 h by Western blot analysis (24,36). CHOP (Cell Signaling) was quantified in primary β-cells of mouse islet cells treated with TM ± oPRL for 2 h, by immunostaining for CHOP, insulin, and DAPI. Mean fluorescent intensity of CHOP was quantified in insulin-positive cells using Adobe Photoshop (35).
Statistical Analyses
Data are expressed as means ± SEM. Statistics were performed using unpaired two-tailed Student t test (Prism GraphPad) for comparison between two groups, one-way ANOVA with Tukey post hoc HSD (http://astatsa.com) for comparison between three and four groups, multiple comparison with P value adjusted according to the false discovery rate (FDR) method for groups of eight or more, mixed model analysis using the R package lme4 (38) and the R package lmerTest for post hoc analysis (39) for comparison between multiple groups over time, and log-rank test (Prism GraphPad) for diabetes incidence. P values <0.05 were considered to be significant.
Data and Resource Availability
Data that support the findings of this study are available from the corresponding author upon request. The resources used and analyzed during this study are available from the corresponding author upon reasonable request, and they are publicly available where applicable.
Results
PRL Protects Rodent and Human β-Cells from ER Stress–Induced Apoptosis In Vitro
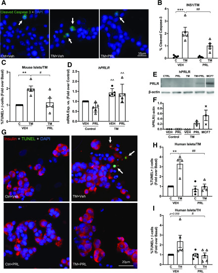
To examine whether lactogens can protect β-cells against ER stress, rat insulinoma INS-1 cells were treated with TM, a potent ER stressor acting through inhibition of N-glycosylation (40), or vehicle (DMSO), in combination with oPRL or vehicle (PBS) for 24 h. As expected, TM significantly increased apoptosis as measured by staining for cleaved caspase-3 (Fig. 1A), while the addition of oPRL significantly reduced TM-induced β-cell death by ∼50% (Fig. 1B). oPRL had comparable effects on mouse primary β-cells; TM doubled baseline apoptosis, assayed by costaining of islet cell cultures for insulin and TUNEL, while oPRL completely rescued this effect (Fig. 1C). To reveal if the protective effect of lactogens could extend to human primary β-cells, we first tested whether the PRLR, which is poorly expressed in human islets, specifically in adult human β-cells (41,42), is modulated by ER stress. PRLR mRNA increased with TM and TM + PRL treatment (Fig. 1D), and PRLR protein was detected only with TM + PRL treatment (Fig. 1E and F), in whole human islets. β-cell apoptosis in dispersed human islet cells increased by 2.5-fold with TM, while simultaneous treatment with rhPRL remarkably reduced apoptosis back to basal levels, showing that lactogens can protect both rodent and human β-cells against ER stress–induced apoptosis (Fig. 1G and H). Parallel experiments in human primary β-cells using another potent ER stressor, TH, which acts by raising cytosolic calcium levels (43), showed similar results (Fig. 1I), suggesting that the protective effect of lactogens is not TM-specific and could extend to different types of ER stressors.
Figure 1.
PRL protects rodent and human β-cells from ER stress–induced apoptosis in vitro. A and B: INS-1 cells treated for 24 h with 1 μg/mL TM or DMSO (control [CTRL/C]) and with 500 ng/mL oPRL or vehicle (VEH) were stained for cleaved caspase-3 (green) and DAPI (blue), with arrows representing cleaved caspase-3–positive INS-1 cells (white bar represents magnification) (A), and quantified for percent cleaved caspase-3–positive INS-1 cells (n = 5) (B). ***P < 0.001 vs. VEH + C and ##P < 0.01 vs. VEH + TM by one-way ANOVA. C: Quantification of percent TUNEL-positive mouse primary β-cells, represented as fold over basal β-cell death (2.18 ± 0.42%), in mouse islet cell cultures pretreated for 6 h with 500 ng/mL oPRL or VEH, followed with 1 μg/mL TM or DMSO, and 500 ng/mL oPRL or VEH for 24 h, and stained for TUNEL, insulin, and DAPI (n = 5); **P < 0.01 vs. VEH + C and #P < 0.05 vs. VEH + TM by one-way ANOVA. D–H: Human islets or islet cells pretreated for 6 h with 500 ng/mL rhPRL or VEH, followed by 2 μg/mL TM or DMSO (CTRL/C), and 500 ng/mL rhPRL or VEH were examined 24 h later by qRT-PCR for PRLR relative to actin expression, expressed as fold over control (n = 5) (D) (^^P < 0.01 vs. PRL/CTRL by one-way ANOVA); assessed 8 h later by Western blot analysis for PRLR and actin, using MCF7 cells as a positive control (E); quantified for PRLR levels relative to actin (n = 3) (F); stained after 24 h for TUNEL (green), insulin (red), and DAPI (blue) (arrows represent TUNEL-positive β-cells, and the white bar represents magnification) (G); and quantified for percent TUNEL-positive primary human β-cells, represented as fold over basal β-cell death (0.82 ± 0.24%) (n = 4) (H), **P < 0.01 vs. VEH + C and ##P < 0.01 vs. VEH + TM by one-way ANOVA. I: Quantification of percent TUNEL-positive primary human β-cells, represented as fold over basal β-cell death (1.82 ± 0.89%), in human islet cells pretreated for 6 h with 500 ng/mL rhPRL or VEH, followed by 500 nmol/L TH or DMSO (C), and 500 ng/mL rhPRL or VEH, for 24 h and stained for TUNEL, insulin, and DAPI (n = 5). #P < 0.05 vs. VEH + TH by one-way ANOVA. All error bars represent mean ± SEM.
Lactogens Protect Rodent β-Cells Against ER Stress Through JAK2/STAT5
Lactogens protect β-cells against varying cell death inducers through activation of the JAK2/STAT5 pathway (24,36). To examine the role of JAK2/STAT5 in mediating the prosurvival effect of lactogens against ER stress, INS-1 cells treated with inhibitors against JAK2 and STAT5, TM and oPRL were assessed for cell death (Fig. 2A). Indeed, the protective effect of PRL against TM was lost with both inhibitors. To ensure specificity of inhibition, we used Jak2 siRNA, which reduced Jak2 expression by 80% in INS-1 cells (Fig. 2B), resulting in a loss of protection by PRL against ER stress–induced cell death (Fig. 2C). To test the role of JAK2/STAT5 in primary β-cells, mouse islet cell cultures were treated with the JAK2 and STAT5 inhibitors, TM and oPRL (Fig. 2D). The prosurvival effect of PRL against ER stress–induced β-cell death was lost with both inhibitors in mouse islets (Fig. 2D).
Figure 2.
Lactogens protect rodent β-cells against ER stress through JAK2/STAT5. A: Percent cleaved caspase-3–positive INS-1 cells pretreated with DMSO (control), JAK2 inhibitor (inh) (n = 4), or STAT5 inh (n = 3) and subsequently treated for 18 h with vehicle (V), PRL (P), TM (T) or T + PRL (P); *P < 0.05, **P < 0.01, ***P < 0.001 vs. corresponding V; ###P < 0.01 vs. corresponding T; &&P < 0.01, &&&P < 0.001 vs. similar treatment (T + P) in the control group; not significant (ns) by FDR method. B: qRT-PCR quantification of Jak2 relative to actin expression (n = 4); $$P < 0.01 vs. other two groups, by one-way ANOVA. C: Percent cell death in INS-1 cells nontransfected (control) or transfected with sc or Jak2 siRNAs, and subsequently treated for 18 h with V, P, T, or T + P (n = 6); *P < 0.05, ***P < 0.001 vs. corresponding V; #P < 0.05, ##P < 0.01 vs. corresponding T; &&&P < 0.001 vs. similar treatment (T + P) in control and sc-siRNA groups; (ns not significant) by FDR method. D: Percent TUNEL-positive primary mouse β-cells pretreated with DMSO (control), JAK2 inh (n = 4), or STAT5 inh (n = 4) and subsequently treated for 24 h with V, P, T, or T + P; *P < 0.05, **P < 0.01 vs. corresponding V; #P < 0.05 vs. corresponding T; &P < 0.05 vs. similar treatment (T + P) in control group; ns by FDR method. All error bars represent mean ± SEM.
Transgenic Expression of PL in β-Cells of Ak Mice Reduces Hyperglycemia, Lowers Diabetes Incidence, and Restores Serum Insulin
Having observed protective effects of PRL against ER stressors in β-cells in vitro, we wanted to test if lactogens could have similar beneficial potential in vivo. To do this, we bred the Ak mouse, a well-known model of ER stress in the β-cell due to a mutation in the insulin gene (leading to early β-cell apoptosis and diabetes, especially in males) (30,31), to the well-characterized RIP-mPL1 transgenic mouse, which, due to mPL1 expression in the β-cell, is hypoglycemic and has increased β-cell proliferation and survival (25,26). Ak heterozygote males were bred to RIP-mPL1 transgenic females, resulting in offspring of four genotypes: WT (contain neither the transgene nor Ak mutation), PL (contain RIP-mPL1 transgene), Ak (contain heterozygous Ak mutation), and PL-Ak (contain RIP-mPL1 transgenic/HT Ak) (Supplementary Fig. 1A). Nonfasting blood glucose and body weight measurements were taken weekly from 4 to 12 weeks of age, with an ITT performed at 11 weeks and an IPGTT performed at 11.5 weeks of age (Supplementary Fig. 1A). Mice were sacrificed at 12 weeks of age for histology. All measurements were taken for both males and females.
PL Lowers Diabetes Incidence in Ak Mice
There were no differences in body weight between the four genotypes throughout the course of the study in both males and females (Supplementary Fig. 1B and C). Male Ak mice were hyperglycemic by 4 weeks of age (493 ± 55.6 mg/dL), and nonfasting blood glucose continued to increase with age. However, male WT, PL, and PL-Ak mice showed significantly reduced nonfasting blood glucose levels compared with Ak mice throughout the 8-week study (Fig. 3A). Male PL mice had lower blood glucose compared with male WT and PL-Ak mice, but it was significantly different only compared with PL-Ak mice (Fig. 3A). Ak females were also hyperglycemic by 4 weeks of age (341.88 ± 15.31 mg/dL) but less severely compared with Ak males. Similar to the male mice, WT, PL, and PL-Ak females had significantly lower nonfasting blood glucose levels compared with Ak female mice (Fig. 3B). Diabetes incidence (defined as two consecutive weekly blood glucose readings ≥300 mg/dL) in Ak male (Fig. 3C) and female (Fig. 3D) mice was significantly higher compared with the WT, PL, and PL-Ak groups. Although diabetes incidence in PL-Ak males and females was significantly reduced compared with the Ak mice, it was normalized only in the PL-Ak females (Fig. 3D). The PL-Ak male mice had significantly higher diabetes incidence compared with WT and PL males (Fig. 3C).
Figure 3.
Transgenic expression of PL in β-cells of Ak mice reduces hyperglycemia, lowers diabetes incidence, and restores serum insulin. Analysis of WT (black), PL (green), Ak (blue), and PL-Ak (red) male and female mice from the RIP-mPL1/Ak F1 progeny, for weekly nonfasting blood glucose in males (A) and females (B) (n = 8–14 mice/group), using the mixed model analysis for statistical significance; diabetes incidence (defined as two consecutive weekly nonfasting blood glucose readings ≥300 mg/dL) in males (C) and females (D), with pairwise comparisons done using the log-rank test (Mantel-Cox) for statistical analysis; fasting (open bars) and nonfasting (closed bars). E–H: blood glucose (E and F) and serum insulin (G and H) in males (fasting n = 6–7 mice/group, nonfasting n = 8–13 mice/group) and females (fasting n = 7–10 mice/group, nonfasting n = 8–14 mice/group). I and J: Glucose clearance after IPGTT in males (I) (n = 6–7 mice/group) and females (J) (n = 6–10 mice/group). K and L: AUC for glucose clearance in males (K) and females (L), using one-way ANOVA for statistical analysis. *P < 0.05 vs. corresponding WT; $P < 0.05, $$P < 0.01, $$$P < 0.001, $$$$P < 0.0001 vs. other three groups; &P < 0.05, &&P < 0.01, &&&P < 0.001 vs. corresponding WT and PL; ^P < 0.05 vs. PL-Ak; +P < 0.05, ++P < 0.01, +++P < 0.001 vs. fasting insulin levels for the same genotype by Student t test. All error bars represent mean ± SEM.
The RIP-mPL1 transgene contains the hGH minigene (25), which independently increases mass and impairs function of β-cells in transgenic mice (32). To control for possible effects on the phenotype of the PL-Ak mice of the hGH minigene, as well as constitutive protein production of a transgene in β-cells, we bred Ak heterozygote male mice to RIP-Cre (44) transgenic CD1 female mice that also contained the hGH minigene (32). Body weight and nonfasting blood glucose of the resultant male F1 offspring (WT, Cre, Ak, and Cre-Ak) were measured weekly from 4 to 12 weeks of age (Supplementary Fig. 1A). There were no meaningful differences in body weight between the four groups over the course of the study (Supplementary Fig. 1D). As expected, Ak mice were hyperglycemic at an early age, and blood glucose continued to increase with time (Supplementary Fig. 1E). The Cre and WT mice remained normoglycemic, whereas the Cre-Ak mice became hyperglycemic with blood glucose comparable to the Ak mice throughout the study (Supplementary Fig. 1E). Accordingly, the Cre-Ak mice had the same high incidence of diabetes as the Ak mice (Supplementary Fig. 1F). Thus, unlike mPL1, expression of the Cre transgene containing the hGH minigene did not rescue the hyperglycemia nor diabetes incidence in the Ak mouse, suggesting that the improved phenotype seen in the PL-Ak mice is due to PL effects.
PL Reduces Hyperglycemia and Restores Serum Insulin in Ak Mice
Comparison of fasting blood glucose at 11 weeks of age in the progeny from the RIP-mPL1/Ak breeding showed significantly elevated levels in male Ak mice compared with WT and PL mice, whereas fasting blood glucose in male PL-Ak mice was similar to WT (Fig. 3E). There were no significant differences in fasting blood glucose between the four genotypes in females (Fig. 3F). Under nonfasting conditions at 12 weeks, blood glucose in Ak mice of both sexes was significantly higher compared with the other three groups, WT, PL, and PL-Ak mice (Fig. 3E and F). Interestingly, although nonfasting blood glucose in female PL-Ak mice was normalized to WT levels (Fig. 3F), it was not completely normalized in male PL-Ak mice, suggesting a substantial but incomplete restoration of glucose homeostasis in the male PL-Ak mice (Fig. 3E).
Fasting serum insulin, measured at 11.5 weeks of age, was not significantly different between the four genotypes (both sexes) (Fig. 3G and H). Nonfasting serum insulin in male Ak mice was barely detectable, and significantly reduced, compared with the other three groups (WT, PL, and PL-Ak), whereas nonfasting serum insulin in PL-Ak males was normalized to WT levels (Fig. 3G). In females, nonfasting serum insulin was not significantly different between any of the groups. However, there was a trend toward a decrease in the female Ak mice (Fig. 3H). Importantly, in both sexes, each group except Ak mice showed significant increases in nonfasting compared with fasting serum insulin. Equally important, in both sexes PL-Ak mice showed increases in nonfasting serum insulin compared with Ak mice, with significant changes seen in PL-Ak males (Fig. 3G and H).
PL Has Moderate Effects on Glucose Clearance in Male Ak Mice
To further characterize the ability of PL-Ak mice to regulate glucose homeostasis, we subjected the animals to an IPGTT. In males, WT and PL mice responded similarly, starting at equivalent fasting glucose levels that peaked at 30 min after glucose injection and decreased steadily, reaching basal levels by the end of the time course (Fig. 3I). As expected, Ak mice showed severely impaired glucose clearance, starting with significant fasting hyperglycemia that rose rapidly to reach the upper limit of our glucometer within 15 min. Blood glucose remained extremely elevated and decreased at a slower rate compared with WT, never reaching basal levels (Fig. 3I). PL-Ak mice showed an intermediate response to the IPGTT relative to WT and Ak mice (Fig. 3I). Once again, females exhibited a subdued but similar phenomenon, with Ak and PL-Ak mice showing impaired glucose clearance relative to WT, but never reaching the blood glucose values seen in the males (Fig. 3J). The disparities in glucose clearance ability are clearly seen by analysis of area under the curve (AUC). Ak male and female mice have significantly higher AUC values compared with WT and PL mice (Fig. 3K and L). AUC values of PL-Ak male mice are not significantly different from WT or Ak mice (Fig. 3K). However, AUC values of PL-Ak female mice are significantly higher than WT mice (Fig. 3L). This suggests incomplete restoration of the ability to maintain glucose homeostasis, with possible sex differences. To ensure that the differences in glucose clearance were not due to differences in insulin sensitivity, we performed an ITT and observed no significant changes as assessed by AUC across the four genotypes in both males (Supplementary Fig. 1G and I) and females (Supplementary Fig. 1H and J), suggesting that PL expression and/or the Ak mutation did not influence insulin sensitivity.
Transgenic Expression of PL in β-Cells of Ak Mice Restores β-Cell Mass and Reduces β-Cell Death Without Affecting β-Cell Proliferation or Function
To determine whether the improved blood glucose and serum insulin levels in the PL-Ak mice reflected differences in β-cell homeostasis, β-cell mass and islet size distribution were assessed in these mice at 12 weeks of age. Pancreas weights were unchanged between the genotypes in males and females (Supplementary Fig. 2A and B). In males, Ak mice had significantly less β-cell mass, as assessed by insulin staining (Fig. 4A), than the other three groups. The fourfold reduction of β-cell mass in Ak males compared with WT was completely restored in PL-Ak males (Fig. 4B). Ak females, on the other hand, showed no decrease in β-cell mass compared with WT. However, expression of mPL1, with and without the Ak mutation, resulted in increased β-cell mass relative to Ak, and relative to both Ak and WT mice, respectively (Fig. 4C). Islet size distribution showed that male Ak mice had fewer islets of all sizes per pancreas area compared with WT, PL and PL-Ak mice, with the difference being significant across all islet sizes compared with PL mice (Fig. 4D). In females, PL mice also had significantly increased numbers of larger islets compared with WT and Ak mice (Fig. 4E). In both sexes, the PL-Ak mice did have a significant increase in some of the large-sized islets compared with Ak mice (Fig. 4D and E).
Figure 4.
Transgenic expression of PL in β-cells of Ak mice restores β-cell mass and reduces β-cell death. A: Representative immunohistochemical staining for insulin (brown) in pancreatic sections of WT, PL, Ak, and PL-Ak male mice from the RIP-mPL1/Ak F1 progeny at 12 weeks of age (black bar represents magnification). B–E: Analyses of these pancreatic sections for β-cell mass quantification in males (B) (n = 5–6 mice/group) and females (C) (n = 5–7 mice/group) and islet size distribution in males (D) (n = 3 mice/group) and females (E) (n = 3 mice/group). F: Representative immunofluorescent staining for insulin (red), TUNEL (green), and DAPI (blue) in pancreatic sections of WT, PL, Ak, and PL-Ak male mice at 4 weeks of age (white bar represents magnification). Quantification of β-cell death in male (G) (n = 4–5 mice/group) and female (H) (n = 5 mice/group) mice described in F. *P < 0.05, **P < 0.01, ***P < 0.001 vs. WT; #P < 0.05, ##P < 0.01, ###P < 0.001 vs. Ak; $P < 0.05, $$P < 0.01, $$$P < 0.001 vs. other three groups; &&P < 0.01 vs. WT and PL; by one-way ANOVA. All error bars represent mean ± SEM.
Rapid β-cell death commences before sexual maturity in Ak mice (45); therefore, we assessed β-cell death in these mice at 4 weeks of age by insulin-TUNEL costaining (Fig. 4F). Both male (Fig. 4G) and female (Fig. 4H) Ak mice had significantly increased β-cell apoptosis compared with WT and PL groups at this age. β-cell death in PL-Ak mice was reduced compared with Ak mice; however, the decrease was significant only in female (Fig. 4H) but not male (Fig. 4G) PL-Ak mice. These differences in β-cell apoptosis at 4 weeks are reflected in the β-cell mass (Supplementary Fig. 2C and D), which already display the patterns seen at 12 weeks of age (Fig. 4B and C). Male Ak mice show a strong trend toward a decrease in β-cell mass, while the PL-Ak males have β-cell mass equivalent to WT mice (Supplementary Fig. 2C). Meanwhile, Ak and WT females have equivalent β-cell mass, and PL and PL-Ak mice have significantly increased β-cell mass relative to Ak female mice (Supplementary Fig. 2D). Pancreas weights at 4 weeks in both sexes were not different between groups. Lactogens enhance rodent β-cell replication (17,18,25). To test the contribution of replication in the normalization of β-cell mass in the PL-Ak mice, we measured β-cell replication in male (Supplementary Fig. 2E and F) and female (Supplementary Fig. 2G and H) mice at 4 and 12 weeks of age, respectively, in the four genotypes of mice. There were no significant differences in proliferation between the four groups of mice in males or females at both ages.
Having established that PL improves glucose and β-cell homeostasis in Ak mice, we isolated islets from 4-week-old male and female mice of the four groups and assessed insulin content as well as β-cell function through a static glucose-stimulated insulin secretion (GSIS) assay. Although total insulin content per islet equivalent was not significantly different between the four groups in males or females (Supplementary Fig. 2I and J), it trended toward a decrease in Ak males. GSIS measured as a function of total insulin content was significantly higher in male Ak mice compared with the other three groups, but it showed no significant difference between the four groups in female mice (Supplementary Fig. 2K and L). However, the stimulation index was similar between the four groups of mice in males and females (Supplementary Fig. 2M and N). Together, the data indicate similar GSIS capacity in the four groups of mice.
Lactogens Attenuate Levels of the Ire1α and Perk Arms of the ER Stress Pathway in β-Cells
To determine whether lactogens modulate the ER stress pathway, we screened mRNA expression of several key ER stress pathway genes in INS-1 cells treated with or without TM and oPRL. As expected, TM-treatment significantly upregulated mRNA expression of the two major arms of the ER stress pathway involved in regulating cell death (27–29), the PERK/eIF2α/CHOP (Fig. 5A) and IRE1α/JNK/sXBP1(Fig. 5B) pathways. Concurrent treatment with oPRL significantly reduced the expression of both Ire1α and Perk (Fig. 5A and B). Expression of other downstream effectors of the PERK and IRE1α pathways, eIF2α, Chop, Xbp1, and Jnk1, although reduced with PRL treatment, was not significantly different from other groups (Fig. 5A and B). Expression of other ER elements, including chaperones BiP, Grp94, and protein disulfide isomerase, remained unchanged upon PRL treatment (Supplementary Fig. 3A). To examine effects on short-term signaling, cells were collected after 6 h of TM and oPRL treatment. However, PRL did not affect the expression of ER stress pathways at this earlier time point (data not shown).
Figure 5.
Lactogens alter expression of the Ire1α and Perk arms of the ER stress pathway in β-cells. A and B: mRNA expression of key ER stress genes measured by qRT-PCR in INS-1 cells treated for 24 h with TM (T) or DMSO (C), and PRL or vehicle (VEH), analyzing for the Perk (Perk, eIF2a, and Chop) pathway (A) and Ire1α (Ire1α, Jnk1, and Xbp1) pathway (B), relative to actin expression, and expressed as fold over control (VEH + C) (n = 4–5). C–E: As in A and B but in islets from 4-week-old WT (black), PL (green), Ak (blue), and PL-Ak (red) male mice analyzing for the Perk (Perk, eIF2a, and Chop) pathway (C), Ire1α (Ire1α, Jnk1, and Xbp1) pathway (D), and Atf6 pathway (E), relative to Nkx6.1 expression, and expressed as fold over WT (n = 5–7/group); and female mice (F) analyzing for Ire1α, relative to Nkx6.1 expression, and expressed as fold over WT (n = 5–7/group). *P < 0.05, **P < 0.01, ***P < 0.001 vs. VEH + C in INS-1 cells or WT in mice; ##P < 0.01, ###P < 0.001 vs. VEH + T in INS-1 cells or Ak in mice; &P < 0.05, &&P < 0.01 vs. WT and PL; $P < 0.05, $$P < 0.01 vs. other three groups; by one-way ANOVA. G and H: Mouse islet cell cultures treated with VEH, TM, or TM + PRL for 2 h were immunostained for CHOP (green), insulin (red), and DAPI (blue) (white bar represents magnification) (G) and quantified for MFI of CHOP in β-cells (n = 3) (H). **P < 0.01 vs. VEH, ##P < 0.01 vs. TM; by one-way ANOVA. All error bars represent mean ± SEM.
To determine whether lactogens modulated the ER stress pathways in primary β-cells, we tested mRNA expression in islets from the F1 progeny of RIP-mPL1/Ak breeders at 4 weeks of age. mRNA expression was measured relative to expression of Nkx6.1 in order to account for the possible decreased proportion of β-cells per islet in the Ak mice. Indeed, we found significant changes in the PERK (Fig. 5C) and IRE1α (Fig. 5D) arms of the ER pathway; specifically, Perk, Chop, Jnk1, and Xbp1 were increased in Ak versus WT, PL, and PL-Ak male mice (Fig. 5C and D). Similar, but less severe, patterns were seen in eIF2α, Ire1α, and Atf6 (Fig. 5C–E), suggesting that addition of the PL transgene considerably decreases ER stress in the β-cells of Ak mice. Differences in mRNA expression in the PERK, IRE1α, and Atf6 (Supplementary Fig. 3B–D) arms of ER stress genes in females were expectedly less severe. However, Ire1α expression was significantly increased in Ak females compared with WT, PL, and PL-Ak mice (Fig. 5F). Overall, these data show that lactogens mediate their protective effects mainly through modulation of the PERK and IRE1α arms of the ER stress pathway.
CHOP, an ER stress–induced transcription factor, is a significant mediator of apoptosis in response to ER stress (45). We, therefore, examined modulation of CHOP protein by PRL in primary mouse β-cells under ER stress. TM-induced increase in nuclear CHOP levels was significantly attenuated by PRL treatment (Fig. 5G and H).
Discussion
The ER is an important organelle that regulates protein folding, protein quality, calcium homeostasis, redox balance, and nutrient-sensing in the cell. When the demand placed upon the ER overwhelms its capacity, the ER enters a state of stress, which triggers a set of three major signaling pathways collectively known as the unfolded protein response (UPR). The purpose of the initial activation of the UPR is to restore ER and cellular homeostasis. However, the severity and/or duration of ER stress determines whether the UPR pathways result in an adaptive or apoptotic response. The apoptotic response is mediated mainly by two arms of the UPR, PERK/eIF2α/CHOP and IRE1α/JNK/sXBP1 (27–29). Stressors known to cause β-cell dysfunction and death in diabetes also induce chronic ER stress (6–10). Therefore, finding ways to reduce the apoptotic ER stress response in β-cells can have therapeutic implications in diabetes.
In this study, we show that PRL can modulate the ER stress response in β-cells in vitro reducing β-cell death not only in rodent cell lines and islets, but also in primary human β-cells. Activation of the JAK2/STAT5 pathway is required for PRL-mediated protection against ER stress in rodent β-cells. The two UPR pathways that control apoptosis Perk/eIF2α/Chop and Ire1α/Jnk1/Xbp1 were up-regulated in INS-1 cells and rodent islets in response to chronic ER stress, and lactogens significantly reduced expression of many of these genes, as well as induction of CHOP. Lactogens also significantly reduced ER stress in β-cells in vivo in the Ak mouse, an ER stress–induced diabetes mouse model, leading to decreased β-cell death, improved glycemic control, normalization of plasma insulin and β-cell mass, and a significant reduction in diabetes incidence in the PL-Ak mice.
We show that PRL protects INS-1 cells and primary rodent β-cells against TM, and primary human β-cells against two distinct ER stressors, TM and TH, in vitro. Although PRLR expression is abundant in rodent β-cells (20,21), its expression in adult human β-cells is very poor (41,42). However, we found that PRLR levels increase in human islets treated with TM and PRL. The potential mechanism(s) by which PRL protects human β-cells could be through interaction with other receptors on the β-cell; a paracrine effect of PRL on other islet cells, such as α- and pancreatic polypeptide cells, which express the PRLR (41); and/or an induction of PRLR expression by ER stressors in human islets (in β-cells or other endocrine cell-types). PRL and PL protect rodent and human β-cells against multiple cell death-inducers relevant to diabetes, including GLT, cytokines, glucocorticoids, STZ, nutrient deprivation, and reactive oxygen species (22–24). These are the first studies to show a prosurvival effect of lactogens against ER stress.
Our prior studies found that lactogens protect rodent and human β-cells against these diverse cell death inducers through activation of the JAK2/STAT5 pathway, which induces expression of the antiapoptotic molecule B-cell lymphoma–extra large (Bcl-XL) (24,36). The current study shows JAK2/STAT5 also mediates the prosurvival effect of lactogens in INS-1 cells and primary rodent β-cells against ER stress. There is ample evidence that the Bcl family of proteins plays a key role in regulating the ER stress–induced apoptotic response, through modulation of calcium homeostasis and the UPR pathways (46,47). Therefore, it is likely that lactogens dampen the ER stress–mediated apoptotic response in β-cells through JAK2/STAT5 induction of the antiapoptotic members of the Bcl family. Another possible mechanism linking lactogen signaling to the ER is nongenomic STAT5 action. The traditional view is that STAT proteins become phosphorylated, dimerize and translocate to the nucleus, where they act as transcription factors (48). However, nonphosphorylated STAT5 can act in the cytoplasm to regulate the structure and function of the Golgi, mitochondria, and ER by binding to these organelles (49,50). Thus, lactogen-induced STAT5 could be beneficial to the ER through its genomic transcriptional and nongenomic cytoplasmic actions.
On the basis of our in vitro findings, we took advantage of the RIP-mPL1 TG mouse to induce chronic expression of PL, starting in prenatal life, in the β-cells of Ak mice, to determine whether lactogens could combat the very severe in vivo ER stress in β-cells induced by the Ak mutation. Ak is a spontaneous point mutation from glycine to alanine in exon 3 of the Ins2 gene, preventing proper maturation of insulin, overwhelming the adaptive UPR, and definitively activating the apoptotic UPR (31,45). The male Ak mouse suffers from hyperglycemia and diabetes, caused by loss of β-cell mass due to ER stress–induced β-cell apoptosis, starting as early as 3–4 weeks of age (45). The four genotypes of the F1 progeny from the RIP-mPL1/Ak cross, a mix of C57BL/6 and CD1 strains, were phenotypically characterized separately for males and females. The PL TG mice on the mixed background showed a similar phenotype to the previously characterized RIP-mPL1 mice on a CD1 background (25). Male Ak mice on this mixed background showed a severe phenotype of hyperglycemia, hypoinsulinemia, increased β-cell death, loss of β-cell mass, and very early onset of diabetes, similar to Ak mice on a C57BL/6 background (30,31,45). The PL-Ak male mice had significant improvements relative to the Ak mice in each of these phenotypic characteristics. Surprisingly, diabetes incidence in the male PL-Ak group rose to 60%, despite the average blood glucose values being very similar to the WT mice. This apparent discrepancy between average blood glucose and diabetes incidence in the PL-Ak male mice comes from lower blood glucose in diabetic PL-Ak (300–400 mg/dL) versus Ak (500–700 mg/dL) mice, and the 40% nondiabetic mice in the PL-Ak group. To control for the contribution to the PL-Ak phenotype of the hGH minigene, present on the mPL1 transgene, we bred the RIP-Cre CD1 mouse, which also has the hGH minigene (32), to the Ak mouse. The resultant Cre-Ak mice had similar levels of hyperglycemia and diabetes incidence to the Ak mice, further strengthening our conclusion that the beneficial effects in the PL-Ak mice come from the PL transgene and not the accompanying hGH minigene. The female RIP-mPL1/Ak progeny showed a very similar phenotype to the male mice, but less severe, as expected based on the literature (30,45). There was a mild improvement in the IPGTT response in male but not female PL-Ak mice relative to the Ak mice. Surprisingly, female PL-Ak mice are highly glucose intolerant, comparable to the Ak mice, despite not being diabetic. A likely explanation could be that the PL-Ak mice have sufficient functional β-cell mass to maintain normoglycemia under basal conditions. However, in the face of an acute challenge, such as an IPGTT, the β-cells are unable to cope. This could be further exacerbated from the hGH minigene in the PL-Ak mice (25), which is known to impair β-cell function (32). Although lactogens are well-known to enhance β-cell function and increase GSIS (51), we did not observe an increase in GSIS in PL or PL-Ak mice relative to WT or Ak mice. This is likely due to the hGH minigene, which negatively impacts β-cell function (32) and, hence, would counteract any positive effects of lactogens on GSIS.
This study shows that lactogens can protect β-cells against ER stress and thereby lower diabetes incidence in the Ak mouse. These are the first studies that we are aware of which demonstrate that lactogens interact with the ER stress pathway in any cell type, and thereby reduce apoptosis, under chronic ER stress conditions. Future studies will determine mechanistically how lactogens interact with the UPR pathways to reduce β-cell death, and whether systemic treatment with lactogens can lower diabetes incidence in Ak mice. The Ak C57BL/6 mouse is a relevant in vivo model of ER stress–induced diabetes, as certain forms of monogenic neonatal diabetes in humans develop due to autosomal dominant mutations in the insulin gene (52), similar to the Ak mutation (30,31).
Article Information
Acknowledgments. We thanks Dr. D.K. Scott (Icahn School of Medicine at Mount Sinai, New York, NY), Drs. L.C. Alonso and R. Sharma (Weill Cornell Medical Center, New York, NY), and Drs. T. Ku and L. Miao (City of Hope, Duarte CA) for their critical scientific input, Dr. N. Vasavada for his expertise on statistical analysis, Dr. D. Stoffers (University of Pennsylvania School of Medicine, Philadelphia, PA) for rat insulinoma cells, the National Institute of Diabetes and Digestive and Kidney Diseases–supported Integrated Islet Distribution Program for providing human islets, and the Biorepository and Pathology Core at the Icahn School of Medicine at Mount Sinai and the Microscopy Core at City of Hope for their assistance.
Funding. A.G.-O. received grants from National Institute of Diabetes and Digestive and Kidney Diseases (P30-DK-020541 and R01-DK-113079), and R.C.V. received grants from National Institute of Diabetes and Digestive and Kidney Diseases (R01-DK-102893), JDRF (17-2012-37), and City of Hope Wanek Family Project to Cure T1D.
Duality of Interest. No potential conflicts of interest relevant to this article were reported.
Author Contributions. R.L. designed experiments, researched and analyzed data, and wrote, reviewed, and edited the manuscript. N.G.K., J.F., R.F.H., and S.L. researched and analyzed data and reviewed and edited the manuscript. A.G.-O. analyzed data and reviewed and edited manuscript. R.C.V. conceptualized and designed the experiments, researched and analyzed data, and wrote, reviewed, and edited the manuscript. R.C.V. is the guarantor of this work and, as such, had full access to all the data in the study and takes responsibility for the integrity of the data and the accuracy of the data analysis.
Prior Presentation. Parts of this work were presented as poster or oral presentations at various scientific meetings, including internal meetings at Mount Sinai; the 7th Annual NYC Regional Diabetes Meeting, New York, NY, 1 June 2018; the Boston Ithaca Islet Club Annual Meeting, Worcester, MA, 26–28 April 2018; and the 78th Scientific Sessions of the American Diabetes Association, Orlando, FL, 22–26 June 2018.
Footnotes
N.G.K. and J.F. contributed equally to this work.
This article contains supplementary material online at https://doi.org/10.2337/figshare.12168477.
References
- 1.Wilcox NS, Rui J, Hebrok M, Herold KC. Life and death of β cells in type 1 diabetes: a comprehensive review. J Autoimmun 2016;71:51–58 [DOI] [PMC free article] [PubMed] [Google Scholar]
- 2.Halban PA, Polonsky KS, Bowden DW, et al. β-cell failure in type 2 diabetes: postulated mechanisms and prospects for prevention and treatment. Diabetes Care 2014;37:1751–1758 [DOI] [PMC free article] [PubMed] [Google Scholar]
- 3.Weir GC, Bonner-Weir S. Islet β cell mass in diabetes and how it relates to function, birth, and death. Ann N Y Acad Sci 2013;1281:92–105 [DOI] [PMC free article] [PubMed] [Google Scholar]
- 4.Poitout V, Robertson RP. Glucolipotoxicity: fuel excess and beta-cell dysfunction. Endocr Rev 2008;29:351–366 [DOI] [PMC free article] [PubMed] [Google Scholar]
- 5.Eizirik DL, Colli ML, Ortis F. The role of inflammation in insulitis and beta-cell loss in type 1 diabetes. Nat Rev Endocrinol 2009;5:219–226 [DOI] [PubMed] [Google Scholar]
- 6.Wang Q, Zhang H, Zhao B, Fei H. IL-1beta caused pancreatic beta-cells apoptosis is mediated in part by endoplasmic reticulum stress via the induction of endoplasmic reticulum Ca2+ release through the c-Jun N-terminal kinase pathway. Mol Cell Biochem 2009;324:183–190 [DOI] [PubMed] [Google Scholar]
- 7.Brozzi F, Eizirik DL. ER stress and the decline and fall of pancreatic beta cells in type 1 diabetes. Ups J Med Sci 2016;121:133–139 [DOI] [PMC free article] [PubMed] [Google Scholar]
- 8.Biden TJ, Boslem E, Chu KY, Sue N. Lipotoxic endoplasmic reticulum stress, β cell failure, and type 2 diabetes mellitus. Trends Endocrinol Metab 2014;25:389–398 [DOI] [PubMed] [Google Scholar]
- 9.Back SH, Kaufman RJ. Endoplasmic reticulum stress and type 2 diabetes. Annu Rev Biochem 2012;81:767–793 [DOI] [PMC free article] [PubMed] [Google Scholar]
- 10.Marré ML, James EA, Piganelli JD. β cell ER stress and the implications for immunogenicity in type 1 diabetes. Front Cell Dev Biol 2015;3:67. [DOI] [PMC free article] [PubMed] [Google Scholar]
- 11.Engin F. ER stress and development of type 1 diabetes. J Investig Med 2016;64:2–6 [DOI] [PMC free article] [PubMed] [Google Scholar]
- 12.Tersey SA, Nishiki Y, Templin AT, et al. Islet β-cell endoplasmic reticulum stress precedes the onset of type 1 diabetes in the nonobese diabetic mouse model. Diabetes 2012;61:818–827 [DOI] [PMC free article] [PubMed] [Google Scholar]
- 13.Xu C, Bailly-Maitre B, Reed JC. Endoplasmic reticulum stress: cell life and death decisions. J Clin Invest 2005;115:2656–2664 [DOI] [PMC free article] [PubMed] [Google Scholar]
- 14.Cnop M, Foufelle F, Velloso LA. Endoplasmic reticulum stress, obesity and diabetes. Trends Mol Med 2012;18:59–68 [DOI] [PubMed] [Google Scholar]
- 15.Eizirik DL, Cardozo AK, Cnop M. The role for endoplasmic reticulum stress in diabetes mellitus. Endocr Rev 2008;29:42–61 [DOI] [PubMed] [Google Scholar]
- 16.Fonseca SG, Ishigaki S, Oslowski CM, et al. Wolfram syndrome 1 gene negatively regulates ER stress signaling in rodent and human cells. J Clin Invest 2010;120:744–755 [DOI] [PMC free article] [PubMed] [Google Scholar]
- 17.Freemark M, Avril I, Fleenor D, et al. Targeted deletion of the PRL receptor: effects on islet development, insulin production, and glucose tolerance. Endocrinology 2002;143:1378–1385 [DOI] [PubMed] [Google Scholar]
- 18.Huang C, Snider F, Cross JC. Prolactin receptor is required for normal glucose homeostasis and modulation of beta-cell mass during pregnancy. Endocrinology 2009;150:1618–1626 [DOI] [PubMed] [Google Scholar]
- 19.Talamantes F. Structure and regulation of secretion of mouse placental lactogens. Prog Clin Biol Res 1990;342:81–85 [PubMed] [Google Scholar]
- 20.Sorenson RL, Stout LE. Prolactin receptors and JAK2 in islets of Langerhans: an immunohistochemical analysis. Endocrinology 1995;136:4092–4098 [DOI] [PubMed] [Google Scholar]
- 21.Goffin V, Kelly PA. Prolactin and growth hormone receptors. Clin Endocrinol (Oxf) 1996;45:247–255 [DOI] [PubMed] [Google Scholar]
- 22.Guthalu NK, Zhang X, Williams K, Mozar A, Vasavada RC. Growth factor mediated regulation of beta cell survival. Open Endocrinol J 2010;4:78–93 [Google Scholar]
- 23.Terra LF, Garay-Malpartida MH, Wailemann RA, Sogayar MC, Labriola L. Recombinant human prolactin promotes human beta cell survival via inhibition of extrinsic and intrinsic apoptosis pathways. Diabetologia 2011;54:1388–1397 [DOI] [PubMed] [Google Scholar]
- 24.Kondegowda NG, Mozar A, Chin C, Otero A, Garcia-Ocaña A, Vasavada RC. Lactogens protect rodent and human beta cells against glucolipotoxicity-induced cell death through Janus kinase-2 (JAK2)/signal transducer and activator of transcription-5 (STAT5) signalling. Diabetologia 2012;55:1721–1732 [DOI] [PubMed] [Google Scholar]
- 25.Vasavada RC, Garcia-Ocaña A, Zawalich WS, et al. Targeted expression of placental lactogen in the beta cells of transgenic mice results in beta cell proliferation, islet mass augmentation, and hypoglycemia. J Biol Chem 2000;275:15399–15406 [DOI] [PubMed] [Google Scholar]
- 26.Fujinaka Y, Sipula D, Garcia-Ocaña A, Vasavada RC. Characterization of mice doubly transgenic for parathyroid hormone-related protein and murine placental lactogen: a novel role for placental lactogen in pancreatic beta-cell survival. Diabetes 2004;53:3120–3130 [DOI] [PubMed] [Google Scholar]
- 27.Hetz C, Papa FR. The unfolded protein response and cell fate control. Mol Cell 2018;69:169–181 [DOI] [PubMed] [Google Scholar]
- 28.Song B, Scheuner D, Ron D, Pennathur S, Kaufman RJ. Chop deletion reduces oxidative stress, improves beta cell function, and promotes cell survival in multiple mouse models of diabetes. J Clin Invest 2008;118:3378–3389 [DOI] [PMC free article] [PubMed] [Google Scholar]
- 29.Morita S, Villalta SA, Feldman HC, et al. Targeting ABL-IRE1α signaling spares ER-stressed pancreatic β cells to reverse autoimmune diabetes. Cell Metab 2017;25:1207. [DOI] [PubMed] [Google Scholar]
- 30.Yoshioka M, Kayo T, Ikeda T, Koizumi A. A novel locus, Mody4, distal to D7Mit189 on chromosome 7 determines early-onset NIDDM in nonobese C57BL/6 (Akita) mutant mice. Diabetes 1997;46:887–894 [DOI] [PubMed] [Google Scholar]
- 31.Wang J, Takeuchi T, Tanaka S, et al. A mutation in the insulin 2 gene induces diabetes with severe pancreatic beta-cell dysfunction in the Mody mouse. J Clin Invest 1999;103:27–37 [DOI] [PMC free article] [PubMed] [Google Scholar]
- 32.Brouwers B, de Faudeur G, Osipovich AB, et al. Impaired islet function in commonly used transgenic mouse lines due to human growth hormone minigene expression. Cell Metab 2014;20:979–990 [DOI] [PMC free article] [PubMed] [Google Scholar]
- 33.Williams K, Abanquah D, Joshi-Gokhale S, et al. Systemic and acute administration of parathyroid hormone-related peptide(1-36) stimulates endogenous beta cell proliferation while preserving function in adult mice. Diabetologia 2011;54:2867–2877 [DOI] [PubMed] [Google Scholar]
- 34.Mozar A, Lin H, Williams K, et al. Parathyroid hormone-related peptide (1-36) enhances beta cell regeneration and increases beta cell mass in a mouse model of partial pancreatectomy. PLoS One 2016;11:e0158414. [DOI] [PMC free article] [PubMed] [Google Scholar]
- 35.Sacaan AI, Thibault S, Hong M, et al. CDK4/6 inhibition on glucose and pancreatic beta cell homeostasis in young and aged rats. Mol Cancer Res 2017;15:1531–1541 [DOI] [PubMed] [Google Scholar]
- 36.Fujinaka Y, Takane K, Yamashita H, Vasavada RC. Lactogens promote beta cell survival through JAK2/STAT5 activation and Bcl-XL upregulation. J Biol Chem 2007;282:30707–30717 [DOI] [PubMed] [Google Scholar]
- 37.Müller J, Sperl B, Reindl W, Kiessling A, Berg T. Discovery of chromone-based inhibitors of the transcription factor STAT5. ChemBioChem 2008;9:723–727 [DOI] [PubMed] [Google Scholar]
- 38.Bates D, Mächler M, Bolker B, Walker S. Fitting linear mixed-effects models using lme4. J Stat Softw 2015;67:1–48 [Google Scholar]
- 39.Kuznetsova A, Brockhoff PB, Christensen RHB. lmerTest package: tests in linear mixed effects models. J Stat Softw 2017;82:1–26 [Google Scholar]
- 40.Heifetz A, Keenan RW, Elbein AD. Mechanism of action of tunicamycin on the UDP-GlcNAc:dolichyl-phosphate Glc-NAc-1-phosphate transferase. Biochemistry 1979;18:2186–2192 [DOI] [PubMed] [Google Scholar]
- 41.Chen H, Kleinberger JW, Takane KK, et al. Augmented Stat5 signaling bypasses multiple impediments to lactogen-mediated proliferation in human β-cells. Diabetes 2015;64:3784–3797 [DOI] [PMC free article] [PubMed] [Google Scholar]
- 42.Segerstolpe Å, Palasantza A, Eliasson P, et al. Single-cell transcriptome profiling of human pancreatic islets in health and type 2 diabetes. Cell Metab 2016;24:593–607 [DOI] [PMC free article] [PubMed] [Google Scholar]
- 43.Lytton J, Westlin M, Hanley MR. Thapsigargin inhibits the sarcoplasmic or endoplasmic reticulum Ca-ATPase family of calcium pumps. J Biol Chem 1991;266:17067–17071 [PubMed] [Google Scholar]
- 44.Postic C, Shiota M, Niswender KD, et al. Dual roles for glucokinase in glucose homeostasis as determined by liver and pancreatic beta cell-specific gene knock-outs using Cre recombinase. J Biol Chem 1999;274:305–315 [DOI] [PubMed] [Google Scholar]
- 45.Oyadomari S, Koizumi A, Takeda K, et al. Targeted disruption of the Chop gene delays endoplasmic reticulum stress-mediated diabetes. J Clin Invest 2002;109:525–532 [DOI] [PMC free article] [PubMed] [Google Scholar]
- 46.Pihán P, Carreras-Sureda A, Hetz C. BCL-2 family: integrating stress responses at the ER to control cell demise. Cell Death Differ 2017;24:1478–1487 [DOI] [PMC free article] [PubMed] [Google Scholar]
- 47.Gaudette BT, Iwakoshi NN, Boise LH. Bcl-xL protein protects from C/EBP homologous protein (CHOP)-dependent apoptosis during plasma cell differentiation. J Biol Chem 2014;289:23629–23640 [DOI] [PMC free article] [PubMed] [Google Scholar]
- 48.Levy DE, Darnell JE Jr. Stats: transcriptional control and biological impact. Nat Rev Mol Cell Biol 2002;3:651–662 [DOI] [PubMed] [Google Scholar]
- 49.Lee JE, Yang YM, Liang FX, Gough DJ, Levy DE, Sehgal PB. Nongenomic STAT5-dependent effects on Golgi apparatus and endoplasmic reticulum structure and function. Am J Physiol Cell Physiol 2012;302:C804–C820 [DOI] [PMC free article] [PubMed] [Google Scholar]
- 50.Sehgal PB. Non-genomic STAT5-dependent effects at the endoplasmic reticulum and Golgi apparatus and STAT6-GFP in mitochondria. JAK-STAT 2013;2:e24860. [DOI] [PMC free article] [PubMed] [Google Scholar]
- 51.Weinhaus AJ, Stout LE, Sorenson RL. Glucokinase, hexokinase, glucose transporter 2, and glucose metabolism in islets during pregnancy and prolactin-treated islets in vitro: mechanisms for long term up-regulation of islets. Endocrinology 1996;137:1640–1649 [DOI] [PubMed] [Google Scholar]
- 52.Støy J, Edghill EL, Flanagan SE, et al.; Neonatal Diabetes International Collaborative Group . Insulin gene mutations as a cause of permanent neonatal diabetes. Proc Natl Acad Sci U S A 2007;104:15040–15044 [DOI] [PMC free article] [PubMed] [Google Scholar]





