Abstract
Lowe syndrome (LS) is an X-linked developmental disease characterized by cognitive deficiencies, bilateral congenital cataracts and renal dysfunction. Unfortunately, this disease leads to the early death of affected children often due to kidney failure. Although this condition was first described in the early 1950s and the affected gene (OCRL1) was identified in the early 1990s, its pathophysiological mechanism is not fully understood and there is no LS-specific cure available to patients. Here we report two important signaling pathways affected in LS patient cells. While RhoGTPase signaling abnormalities led to adhesion and spreading defects as compared to normal controls, PI3K/mTOR hyperactivation interfered with primary cilia assembly (scenario also observed in other ciliopathies with compromised kidney function). Importantly, we identified two FDA-approved drugs able to ameliorate these phenotypes. Specifically, statins mitigated adhesion and spreading abnormalities while rapamycin facilitated ciliogenesis in LS patient cells. However, no single drug was able to alleviate both phenotypes. Based on these and other observations, we speculate that Ocrl1 has dual, independent functions supporting proper RhoGTPase and PI3K/mTOR signaling. Therefore, this study suggest that Ocrl1-deficiency leads to signaling defects likely to require combinatorial drug treatment to suppress patient phenotypes and symptoms.
Introduction
The Oculo-Cerebro-Renal syndrome of Lowe (OCRL) (OMIM #309000) or Lowe syndrome (LS) is an X-linked disease caused by functional deficiencies of the Inositol 5-phosphatase (EC 3.1.3.36) Ocrl1. LS affected children have poor quality of life and a short life expectancy. Specifically, patients exhibit bilateral cataracts at birth, mental retardation and renal malfunction that often lead to kidney failure and premature death; however, its mechanism is not fully understood. This disease is rare but it is estimated to affect 10 of 1000 of children worldwide. Currently there are no LS-specific treatments.
Given its enzymatic activity, lack of Ocrl1 function leads to cellular accumulation of its preferred substrate phosphatidyl-inositol (4, 5) bisphosphate [PI(4, 5)P2] (1). The excess of this important regulatory lipid affects vesicle trafficking (e.g. recycling (2, 3)) and signaling (e.g. regulation of actin polymerization (4)). In addition, Ocrl1 has several interaction partners (1, 5) likely to mediate multiple other functions also predicted to impact trafficking and signaling.
Previously, our lab identified two categories of phenotypes in cells from affected individuals that result from vesicle trafficking and signaling abnormalities that may shed light onto the cellular mechanisms of the disease: membrane remodeling and cilia phenotypes (6–9).
(i) Membrane remodeling phenotypes (6): we found that LS patient fibroblasts exhibited significant deficiencies in cell migration, spreading and fluid-phase uptake (FPU) as compared to normal controls. Importantly, these phenotypes have been confirmed in vivo (10), and were determined to be Ocrl1-specific (i.e. rescued by Ocrl1 wild-type, but not by its paralog Inpp5b (6)). Proper Ocrl1 phosphatase activity or interaction with endocytic machinery components AP2 and clathrin was required to maintain proper membrane remodeling capabilities (6). Since the affected processes depend on RhoGTPase-dependent actin reorganization, we proposed that these phenotypes were caused by a RhoGTPase activation imbalance. Indeed, we and others detected such deregulation of RhoGTPase signaling (hyperactivation of RhoA and deficient activation of Rac1) in LS patient cells (3, 8, 11).
(ii) Primary cilia (PC) assembly phenotypes (7): we determined that LS patient fibroblasts cannot properly undergo ciliogenesis, leading to a decreased fraction of ciliated cells upon stimulation and to abnormal, shorter PC. This phenotype is also dependent on Ocrl1 and its phosphatase activity; however, Inpp5b can partially mitigate it if overexpressed. In addition, Ocrl1’s PC function is independent of binding to the endocytic machinery but instead requires interaction with the endosomal proteins IPIP27/Ses (7). These differences with phenotypes described in (i), suggested that supporting ciliogenesis is a distinct function of Ocrl1 with a RhoGTPase-independent mechanism. In fact, we demonstrated that Ocrl1 participates in the IPIP27-dependent endosome-to-PC vesicle trafficking of cilia-enriched receptors, such as rhodopsin (7). Importantly, other investigators also reported trafficking defects upon Ocrl1 deficiency (including the recycling of the albumin receptor Megalin (10, 12) and the mechanosensory TRPV4 channel (13)). Further, the discovery that LS involves PC abnormalities (independently confirmed by others (14–16)) also opened the possibility of adopting or adapting therapeutic approaches or theoretical concepts from ciliopathies to LS.
Here, we expanded the characterization of the RhoGTPase signaling abnormalities observed in LS patients unveiling a misregulation of the RhoA effector MLCK and we established that RhoA-inhibitors corrected this category of LS phenotypes. Importantly, we have found previously unnoticed RhoGTPase-dependent cell adhesion defects and hyperactivation of the mTOR signaling pathway in patient cells. Importantly, this latter finding further indicate that ‘LS is similar to other conditions with kidney/cerebral compromise such as Joubert, Morm and Bardet-Biedl syndromes as well as autosomal/recessive polycystic kidney disease, which also show mTOR hyperactivation and are characterized by ciliary phenotypes’ (17–22).
We also tested food and drug administration (FDA)-approved compounds known to affect RhoGTPase signaling and ciliogenesis for their ability to alleviate the easy-to-score cell spreading and PC assembly phenotypes in LS fibroblasts. As a result of this effort, we identified the well-known statin drug group as mitigator of the spreading abnormalities and rapamycin as being able to alleviate mTOR signaling hyperactivation and the PC phenotype. The toxicity of these drugs for LS patient cells at selected concentrations was also determined.
Our results are consistent with Ocrl1 displaying dual, independent functions toward two cellular processes: membrane remodeling and ciliogenesis. In agreement with this idea, no compound could rescue both phenotype categories. However, drug-combination treatment was successful at reverting both phenotype types simultaneously.
In summary, based on our findings we propose a new theoretical framework for LS in which Ocrl1-deficiency leads to RhoGTPase-dependent and mTOR-dependent phenotypes, and the prospect of novel therapeutic applications for statins and rapamycin as anti-LS agents.
Results
We and others previously established that Ocrl1 participates in important cellular processes such as membrane remodeling and ciliogenesis (6, 7, 23, 24); it was also suggested that this protein has a role in RhoGTPase signaling (3, 8, 11) and vesicle trafficking (2, 3, 7, 12, 25–28). Nevertheless, a detailed mechanistic study of the causes and consequences of these phenotypes as well as the exploration of strategies to revert such abnormalities was lacking. This work aims to fill-in those gaps.
RhoGTPase modulators affect LS spreading/FPU phenotype severity
LS cells have been shown to exhibit a RhoGTPase activation imbalance; specifically, RhoA hyperactivation and Rac1 signaling deficiency (3, 8, 11). We hypothesized that an abnormally high RhoA/Rac1 activation ratio causes LS cell spreading/migration/FPU deficiencies. In consequence, we predicted that RhoA inhibitors would ameliorate this LS phenotype, whereas RhoA activators would make it worse. Therefore, we proceeded to monitor the spreading on fibronectin-coated surfaces of cells treated or not with RhoA modulators. Cells were fixed and stained with fluorescently labeled-phalloidin after 30 min spreading time at 37°C. Following imaging, cell area measurements were performed as described before (6) and in Materials and Methods section.
In agreement with our predictions (see above), normal fibroblasts displayed a ‘LS-like’ cell spreading phenotype (6) upon treatment with a RhoA activator (Fig. 1A), while incubation with this chemical worsened the already impaired spreading ability of LS cells (Fig. 1B). However, the use of a ‘RhoA inhibitor’ ameliorated the cell spread phenotype (Fig. 1B). Importantly, these observations were confirmed using cells from another unrelated LS patient (Supplemental Fig. 1A) and kidney HK2 and HEK293T OCRL1−/− (K.O. knockout) cells (Supplemental Fig. 1B and data not shown, respectively, as compared to their WT counterparts).
Figure 1.

LS cell spreading phenotype is affected by RhoGTPase modulators. Normal (A) and LS patient (B) cells were resuspended and treated with vehicle or the indicated pharmacological agent as indicated in Materials and Methods section. Thirty minutes after seeding on fibronectin-coated surfaces the cells were fixed, stained with rhodamine-phalloidin and imaged. The areas of at least 200 cells (in at least 3 experiments) were measured using ImageJ software and size-distribution histograms were constructed. Insets show examples of stained cells representative of the high frequency groups within each histogram. Scale bar: 10 μm. **P < (0.05/4 = 0.0125) (Bonferroni correction) by the KS test.
These results indicate that the RhoA/Rac1 imbalance in LS cells is the underlying cause of the cell spreading defect; further, it suggested that these phenotypes can be corrected using RhoA inhibitors.
In order to gain insight concerning the RhoA-dependent signaling pathways that trigger this LS phenotype, we used pharmacological inhibitors of two important RhoA-effectors: Rho associated kinase (ROCK) and Myosin Light Chain Kinase (MLCK); while also using an inhibitor of p21 activated kinase (PAK), which acts downstream of Cdc42/Rac1, as a control (29, 30). We found that in contrast to the ROCK-inhibitor fasudil, the MLCK-inhibitor ML-7 was able to mitigate the cell spreading phenotype (Fig. 1C). These results suggest that RhoA hyperactivation induces cell spreading abnormalities through the RhoA effector MLCK. These observations are in agreement with previous reports that MLC phosphorylation by MLCK is involved in the regulation of actin rearrangement at the cell periphery (30, 31).
Statins alleviate LS membrane remodeling phenotypes
Based on the premise that RhoA hyperactivation (and the consequent RhoA-mediated inhibition of Rac1 activation) is the cause of LS membrane remodeling phenotypes, we searched for FDA-approved compounds known to decrease RhoA activation. This strategy was preferred over pharmacologically enhancing signaling by Rac1, as this RhoGTPase has very dynamic, quantitative and spatio-temporal specific activation requirements. In contrast, decreasing the LS-characteristic global RhoA hyperactivation, thereby relieving RhoA-mediated inhibition of Rac1, is predicted to lead to improved Rac1 signaling.
This repurposing/repositioning strategy yielded the statin drug group as suitable candidates for alleviating RhoA hyperactivation-dependent LS phenotypes. Indeed, statins have been shown to be active against RhoA hyperactivation observed, for example, in certain cancers (32). These compounds decrease cholesterol (Cho) biosynthesis by inhibiting 3-hydroxy-3-methylglutaryl coenzyme A (HMG-CoA) reductase (Fig. 2A and (33)); consequently, they also down modulate the downstream synthesis of two intermediates (farnesyl-pyrophosphate and geranyl-geranyl-pyrophosphate) required for RhoA prenylation, which in turn is essential for GTPase membrane anchoring and activation ((34, 35) and Fig. 2A).
Figure 2.

Statins ameliorate LS membrane remodeling phenotypes. (A) Scheme depicting point of inhibition of the Statins and Farnesyl-Transferase inhibitors on the mevalonate pathway. Prenylated RhoGTPases are represented as membrane-anchored circles (blue and red for GDP- and GTP-loaded, respectively). HMG-CoA: 3-Hydroxy-3- Methyl-Glutaryl-CoA; GGPP: Geranylgeranyl Pyrophosphate; FPP: Farnesyl Pyrophosphate; Cho: cholesterol. (B) Histograms for LS patient cells treated with vehicle or the indicated drug were constructed as described in Materials and Methods section and in Figure 1. Insets show examples of stained cells representative of the high frequency groups within each histogram. Scale bar: 10 μm. **P < (0.05/3 = 0.0167) (Bonferroni correction) by the KS test. (C)–(E). LS patient cells were treated with the indicated statins at the indicated concentration as described in Materials and Methods section and processed in the following ways: fixed and stained with FITC-phalloidin/DAPI (C), used for viability assays either by staining/cell counting (upper panel) or by MTT assays (lower panel) (D), and for uptake of fluorescent-Cho, with and without (control) statins (E). (F) Fluid phase uptake was estimated on Normal and LS cells treated as indicated, incubated with as fluorescent dextran, fixed, imaged and the fluorescent intensity associated with cells measured using ImageJ software. Statistical significance of the LS FPU phenotype difference between cells treated with vehicle or Rosuvastatin was assessed by using the Wilcoxon test (**P < 0.05).
Therefore, we tested several generation statins (36) including fluvastatin, atorvastatin, pitavastatin and rosuvastatin for their ability to ameliorate LS spreading defects. All statins mitigated to a certain extent the LS spreading phenotype; however, rosuvastatin produced the best results (rosuvastatin > pitavastatin >>> simvastatin and others) in terms of maximizing rescue effect over needed dose and toxicity (Fig. 2B and data not shown).
Phenotype alleviation was observed following the use of an acute rosuvastatin dose (100 μM for 1 h), but similar effect was also evident using lower concentrations (1–10 μM) sustained over longer periods of time (≥72 h; Fig. 2B). Importantly, the latter usage scheme better emulated current approved treatment conditions with statins that render an effective concentration of free drug in plasma of up to 10 μM (37). Following exposure to statins, viability and stress-induced changes in morphology were determined for LS cells (Fig. 2C). Our results showed that rosuvastatin had minimal toxicity, while other statins including pitavastatin and cerivastatin were substantially toxic (Fig. 2C and D), it should be noted that the latter was recalled from the market due to severe rhabdomyolysis effects (36). In addition, and to monitor the magnitude of the statins’ effects on HMG-CoA reductase in LS cells, we incubated patient fibroblasts in Cho-free media supplemented with vehicle or statins and determined the uptake of fluorescently labeled Cho. While vehicle-treated cells had normal production of endogenous Cho, the ones exposed to statins (due to their HMG-CoA reductase inhibitory activity) were Cho-depleted at different extent as evidenced by a substantial increase in the uptake of exogenous, fluorescently labeled Cho (Fig. 2E). Our results suggested that rosuvastatin in addition to being less toxic at the chronic dose, led to a less acute inhibition of cholesterol biosynthesis (and consequently to a lower demand of exogenous, fluorescent-analog uptake). However, in contrast with the relatively innocuous chronic exposure (10 μM for ≥72 h), we observed that acute doses of rosuvastatin (100 μM) induced toxicity when exposure time ≥ 15 h (data not shown).
Statins alter RhoGTPase signaling but had no effect on LS ciliogenesis phenotype
Statins inhibit isoprenoid chain biosynthesis ((33), Fig 2A); therefore, they impair the prenylation of RhoGTPases and their activation. In consequence, statin treatment is expected to lower all RhoGTPase activation levels. Since LS cells present a RhoA hyperactivation scenario (with consequent low levels of activated Rac1) statin treatment was predicted to primarily affect the sustained activation/prenylation of RhoA relieving the suppression of Rac1 signaling. In fact, statins were able to correct different forms of the membrane remodeling phenotype, i.e. cell spreading and FPU abnormalities (Fig. 2B, F). Importantly, the cell spreading phenotype observed in cells from another LS patient was also ameliorated by rosuvastatin (Supplemental Fig. 1A). Further, using a validated FRET-based biosensor (38), we determined that as expected Rac1 activation levels raised in LS cells upon rosuvastatin treatment (Supplemental Fig. 2).
We reasoned that if as predicted (see above and Fig. 2A), the mechanism by which statins revert LS membrane remodeling phenotypes was by interfering with the biosynthesis of farnesylation intermediates, then a farnesylation inhibitor should also be active for LS membrane remodeling defect mitigation. Indeed, our results indicate that these inhibitors can rescue the cell spreading phenotype of LS patient cells (Fig. 2B).
Although able to revert LS membrane remodeling defects, statins were unable to mitigate PC assembly defects in LS patient cells (Supplemental Fig. 1C). This observation further supports the idea that Ocrl1 acts on the cellular processes of membrane remodeling and ciliogenesis via different biochemical pathways.
LS cells exhibited adhesion and spreading defects alleviated by statins
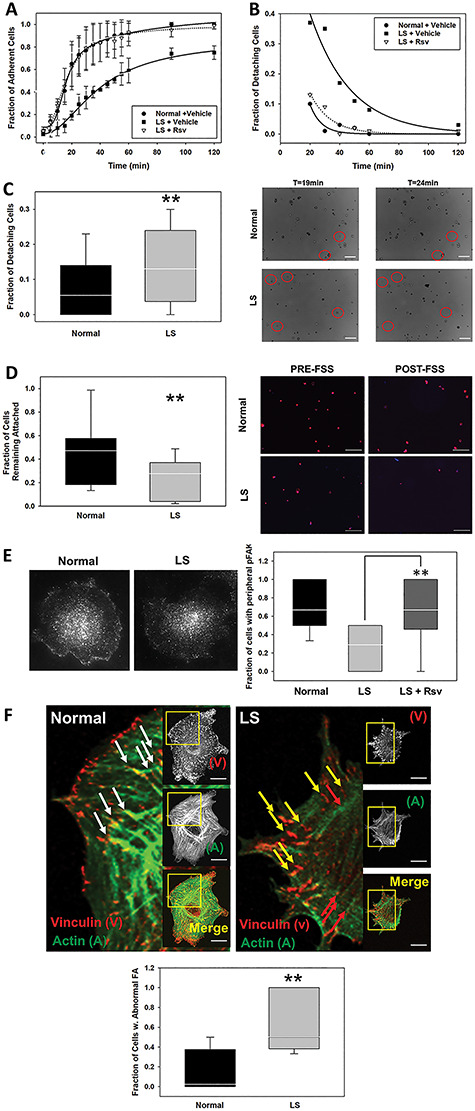
To better characterize the LS cell spreading phenotype and statin’s suppression mechanism, we proceeded to monitor cell behavior using time-lapse microscopy. Specifically, we performed cell spreading assays of normal and LS cells treated with vehicle or rosuvastatin in real time by continuous imaging using ‘Cytosmart’ devices (Fig. 3A) or at regular intervals in labtek chambers (Fig. 3B) (see Materials and Methods section). Our results indicate two major differences between normal and LS fibroblasts; ‘cell adhesion and spreading capabilities.’
Figure 3.

LS patient cells display adhesion defects. (A)–(B) Normal and LS patient cells (treated with vehicle or Rosuvastatin, Rsv) were seeded on Fibronectin-coated surfaces. Cells adhered (A) or in suspension (B) were quantified as a function of time, results represent the average of 3 independent experiments. (C)–(D) Normal and LS patient cells were subjected to FSS and the fraction of detaching (C) and of cells that remain attached (D) were calculated by analyzing time-lapse microscopy data (C) and fixed/phalloidin-stained samples (D). Differences between Normal and LS distributions were assessed by the Wilcoxon test (**P < 0.05). (E)–(F) Status of focal adhesions in Normal and LS patient cells was investigated by immunostaining with anti-phosphorylated FAK (E, left) and anti-vinculin (F, left) antibodies. Cells were imaged and the indicated adhesion structures were quantified as described in Materials methods (E, F right panels). White arrows: properly actin-linked vinculin structures; Red arrows: actin filaments disconnected from vinculin structures; Yellow arrows: vinculin-positive adhesions not linked to the actin cytoskeleton. **P < 0.05 by the Wilcoxon test. Scale bars: 10 μm.
While 80% of normal cells made stable adhesions by 30 min, even after 1 h a substantial number of LS cells did not adhere or made unstable attachments (Fig. 3A and B). Analysis of this kinetic data highlighted differences in the rates of adhesion between normal and LS cells (Table 1). Further, and in contrast with normal cells, a substantial number of LS fibroblasts established weak adhesions as evidenced by frequent LS cell de-attachments (Fig. 3B, Supplemental Movies 1 and 2). A similar result was obtained when we used HK2 human proximal tubule cells OCRL1 K.O. as compared to HK2WT cells (Supplemental Fig. 3A, upper panel).
Table 1.
Adhesion and spreading rates
| Process | Process continuous rate(min−1 × 103)a | ||
|---|---|---|---|
| Normal | LS | LS + Rsv | |
| Adhesion | 41 ± 2 | 17 ± 3b | 35 ± 5 |
| Spreading | 30 ± 2 | 17 ± 2b | 24 ± 2 |
aKinetic data from Fig. 3A (adhesion) and Fig. 4 (spreading) were fit using a non-linear regression model to estimate the continuous rates of each process for the indicated samples (see Materials and methods section under statistical analysis).
bIndicates a significant difference between LS and Normal rates with P < 0.05 by the student’s t-test.
Although RhoA is required for adhesion and migration (39), Rac1 activation is required for cell adhesion consolidation (40); therefore, we speculated that the RhoA/Rac1 imbalance was responsible for LS adhesion defects. In fact, normal cells treated with a RhoA-activator to emulate LS signaling unbalance, displayed an increased proportion of de-attaching cells (data not shown). Importantly, rosuvastatin treatment alleviated the LS cell adhesion defect (Fig. 3A and B). This observation is also consistent with the effect of statins in counteracting RhoA hyper-activation in LS cells, enhancing Rac1 signaling.
Further, we observed that LS cells were more susceptible to de-attachment than normal cells when subjected to fluid sheer stress (FSS) exerted by rinsing with PBS 20 min after seeding cells on fibronectin-coated surfaces. Specifically, we monitored cell adhesion by time-lapse microscopy (Fig. 3C) and by fixing, actin staining and comparing the proportion of attached cells before and after exerting FSS (Fig. 3D) (see Materials and Methods section).
Interestingly, focal adhesions showed a distinct organization in normal versus LS cells, with the latter exhibiting less peripherally activated focal adhesion kinase (FAK) as detected by immunofluorescence using an anti-phospho-Tyr397 FAK antibody and this abnormality was also alleviated by incubation with Rosuvastatin (Fig. 3E). A similar result was observed in HK2 OCRL1−/− as compared to WT cells (Supplemental Fig. 3A, lower panel). Importantly, these abnormalities were also alleviated by incubation with Rosuvastatin (Fig. 3E, right panel). In addition, we also observed shorter, less mature vinculin-positive structures with decreased anchoring of stress fibers in LS cells (Fig. 3F).
LS cells also took longer to reach a fully spread morphology as compared to their normal counterparts (Fig. 4). Specifically, we used time lapse microscopy to track the spreading status of individual cells by assigning them a ‘spreading score’ (see Materials and Methods section and Fig. 4) as a function of spreading time. Briefly, a cell was considered as stably attached when it substantially decreased its x–y movements and needle-like filopodia structures became visible (see Supplemental Movie 1). With these data we computed the time-course of evolution from initial to fully spread morphology of normal versus LS cells (Fig. 4). Specifically, while conventional spreading assays report a composite of both Rac1-dependent adhesion and spreading defects, time lapse-microscopy allowed the separated evaluation of one from another phenotype.
Figure 4.

LS patient cells display a cell spreading delay independent of their adhesion phenotype. Normal and LS patient cells (treated or not with vehicle or rosuvastatin, Rsv) were seeded on fibronectin-coated surfaces and monitored using time-lapse microscopy. Time = 0 was the moment in which the cells stably attach (see main text for details). According to their morphological characteristics cells were scored following the 1–5 spreading score described in the text and exemplified by DIC images in the upper panel (perimeter of some cells is traced for better visualization). Time required to achieve each score level was recorded for 43–45 cells (note that many trajectories overlap) of each sample in 3 independent experiments and plotted as shown in the lower panels. A regression curve describing overall behavior is included (times required to reach half spreading trajectory are collected in Table 1). Examples of the morphologies acquired by fully spread cells are also exemplified in the graph insets. Scale bar: 10 μm.
It should be noted that spreading time T for each cell was computed with respect to the moment in which they were able to stably attach to the fibronectin-coated coverslip. For example, as indicated above, in average it took significantly longer time for LS than normal cells to stably attach (i.e. different attachment time); however, this moment was set to be spreading time T = 0. Therefore, the spreading ability of each cell was evaluated independently of their initial adhesion capability. While most normal cells were fully spread; i.e. exhibited no further significant change in spreading area by 2 h after attachment, LS fibroblasts took longer or never reached such ultimate spread morphology (Fig. 4). The corresponding rates of spreading were calculated and collected in Table 1. Importantly, in agreement with their ability to support Rac1-mediated spreading (41), statins also alleviated this deficiency (Fig. 4).
Rapamycin mitigates PC assembly defects in LS patient cells
Since statins could not correct LS ciliogenesis abnormalities, we focused on drugs known to mitigate PC phenotypes in ciliopathies. Rapamycin is currently in clinical trials for the treatment of polycystic kidney disease and has also shown promise against Bardet–-Biedel’s syndrome (42–45); therefore, we tested this drug as candidate for mitigation of LS ciliogenesis defects. Our results showed that LS fibroblasts treated with rapamycin showed a significant increase in the PC length and fraction of ciliated cells in comparison to the vehicle-treated group (Fig. 5A). Specifically, we observed PC phenotype alleviation capabilities under both, acute treatment: 100 nM for 12 h and under a more sustained treatment regime (≥72 h) at a concentration compatible with plasma levels yielded by current approved rapamycin treatments, i.e. 10 nM (46) (Fig. 5). The toxicity on LS cells associated with the use of this drug was found to be minimal (≤10–15% decrease after 72 h treatment; Fig. 5B); while this drug had no effect on ciliogenesis by normal cells (data not shown).
Figure 5.

LS patient cells display hyperactivation of the mTOR signaling pathway. (A) As described before, LS patient cells display PC assembly defects (cilia length and number of ciliated cells under serum-starvation conditions) as compared to their normal counterparts. LS cilia assembly phenotypes were ameliorated by treatment with rapamycin (Rapa). **P < 0.05 by the Wilcoxon test. (B) LS patient cells showed moderate decrease in cell viability as detected by MTT assays due to rapamycin treatment (at the indicated concentration) as compared vehicle-treated cells. (C) Scheme depicting targets of inhibition by rapamycin on the mTOR pathway downstream of PIP2 (PI3K substrate) accumulation typical of LS patient cells. (D) Levels of activated (phosphorylated) elements of the PI3K/mTOR pathway were detected by western blotting with specific antibodies on lysates from normal and LS patient cells treated with vehicle (DMSO) or Rapa. Total protein content of each protein investigated and tubulin (loading control) was also determined. (E) Upper panel: effect of alternative mTOR inhibitors on the ciliogenesis by LS patient cells as compared to vehicle-treated cells. In contrast to vehicle and SAR405 (inhibitor of the mTOR-independent PI3KcIII), mTOR inhibitors WYE132 and INK128 were able to ameliorate the LS ciliogenesis phenotype. Phenotype. **P < (0.05/3) (Bonferroni correction) by the student’s t-test test. Lower panel: hyperactivation of mTOR was suppressed by mTOR inhibitors WYE132 (WYE) and INK128 (INK), but not by Vehicle (V) or SAR405 (SAR).
In addition, we established that rapamycin was unable to alleviate membrane remodeling abnormalities (Supplemental Fig. 1A, bottom panel); once again, further supporting the idea that membrane remodeling and PC phenotypes are caused by distinct mechanisms.
LS cells display constitutive activation of the mTOR pathway that can be mitigated by rapamycin
We previously showed that in LS patient cells PC abnormalities were mechanistically associated with vesicle trafficking defects from the endosome to the PC (7). In agreement with this, other cargo trafficking abnormalities (e.g. TRPV4 (13) M6PR (47)) have been observed in Ocrl1-deficient cells. Therefore, the ability of rapamycin to rescue the LS PC phenotype is not completely unexpected considering that its target, the mammalian target of rapamycin (mTOR) has been shown to affect vesicle trafficking (48, 49). Indeed, via SGK1, mTOR is known to stabilize integral membrane proteins (including TRPV4 (50)) at the plasma membrane (PM) (49, 51), decreasing cargo endosomal localization and therefore, impairing trafficking to the PC. In fact, mTOR hyperactivation has been correlated with ciliogenesis abnormalities (52). Since lack of Ocrl1 phosphatase activity is known to lead to PI(4, 5)P2 accumulation (12, 26, 53, 54), and this lipid is the substrate of PI3K, we predicted that this scenario would promote high level of mTOR signaling activation via the PI3K/Akt pathway in LS cells (Fig. 5C). Further, we hypothesized that rapamycin’s ability to ameliorate the LS PC phenotype is due to inhibition of a putative constitutive mTOR activation in LS cells ‘as it has been shown to occur in other ciliopathies’ (17, 21, 22).
We proceeded to investigate the activation of the Akt and mTOR signaling pathways in LS cells treated or not with rapamycin. Cell lysates were prepared, resolved by SDS-PAGE and the presence of phosphorylated and dephosphorylated key elements of the Akt and mTOR pathways were investigated by Western blotting with specific antibodies (Fig. 5D).
Our results showed that in contrast to normal cells, the PI3K/Akt pathway was constitutively activated in LS cells as inferred by the presence of Akt phosphorylated at Serine 473 (Fig. 5D). Importantly, both mTOR protein complexes mTORC1 and mTORC2 were activated in LS above the levels of normal cells (Fig. 5D) and downstream kinase SGK1 was found to be phosphorylated at serine 422 (Fig. 5D), which is consistent with activation of this enzyme (55). Band densitometry (followed by normalization by total amount of protein) of least 3 experiments revealed that in LS cells phosphorylated AKT, SGK1 and mTORC1 levels were about twice more abundant than in normal cells (a more modest 20–50% increase was noted for phosphorylated mTORC2). Similar results were obtained by using HK2 WT and HK2 OCRL1−/−lysates (Supplemental Fig. 3B and C).
As predicted, mTOR and SGK1 activation in LS cells was counteracted by rapamycin treatment (Fig. 5D); and as expected, activation of the upstream PI3K/Akt pathway was not affected by exposure to this drug. To further confirm that counteracting mTOR pathway hyperactivation was responsible for re-establishing ciliogenesis in LS cells (and not an off-target/side effect of rapamycin) we used different mTOR inhibitors (INK128 and WYE132), that in contrast to rapamycin, act via a non-competitive/allosteric mechanism (56, 57). Importantly, both INK128 and WYE132 were able to decrease mTOR phosphorylation and, very importantly, to rescue ciliogenesis defects in LS cells (Fig. 5E). In contrast, inhibition of PI3K cIII (this PI3K class is unable to activate mTOR (58–60)) with SAR405, did not affect mTOR activation and had no effect on ciliogenesis by LS cells (Fig. 5E). Hyperactivation of mTOR is expected to inhibit autophagy, which is of great importance for kidney proximal tubule cells (61–65), a subpopulation known to be affected in LS patients (10, 12, 16, 66–69). Indeed, we observed that the fraction of cells displaying autolysosomes was substantially decreased in HK2 human proximal tubule OCRL1 K.O. than in WT cells (Supplemental Fig. 4). This phenotype was suppressed by treatment of the cells with mTOR inhibitors (Supplemental Fig. 4). As a whole these results are in agreement with the findings of multiple laboratories showing that pathological conditions characterized by cilia abnormalities (Joubert, Morm, Bardet-Biedl syndromes as well as polycystic kidney disease) display mTOR/PI3K pathway hyperactivation (17, 18, 21, 22). Importantly, in many cases, these ciliogenesis phenotypes were suppressed by administration of rapamycin (17, 18).
Rosuvastatin/rapamycin combination mitigated both membrane remodeling and PC assembly phenotypes
Our results suggest that Ocrl1’s roles in membrane remodeling and PC assembly are independent and mediated by distinct signaling pathways, RhoGTPase-dependent and mTOR-dependent, respectively. Therefore, we predicted that upon Ocrl1-lack of function, a combination treatment of LS cells with statins and rapamycin will be needed to simultaneously rescue both phenotypes. In agreement with this prediction, we observed significant rescue of both phenotypes in LS (Ocrl1 null) cells incubated with a mix of rosuvastatin and rapamycin (Fig. 6). We did not detect any obvious effect of rapamycin or rosuvastatin on normal cells (i.e. no increase on ciliogenesis or spreading of normal cells).
Figure 6.

Treatment with combination of rapamycin and rosuvastatin ameliorate both ciliogenesis and spreading phenotypes in LS patient cells. LS cells were treated with either Rapa or Rsv or a combination of both and subjected to ciliogenesis and cell spreading assays as described before.
Discussion
This study sheds light onto the mechanisms underlying LS and pave the way for the development of therapeutic approaches against this disease. Specifically, here we show that LS patient cells exhibit phenotypes compatible with RhoGTPase signaling imbalance and constitutive activation of the PI3K/Akt and mTOR pathways. In addition, we also found adhesion and RhoA- and MLCK-dependent spreading abnormalities in LS patient cells.
Further, we identified two FDA-approved drug groups capable of alleviating those signaling abnormalities and their phenotypic manifestations in OCRL1-deficient cells. Interestingly, none of these compounds could individually revert both phenotypes, instead a combination of drugs was necessary for mitigation of all LS cellular defects. This observation further supports the idea that ‘Ocrl1 has at least two independent functional roles’ in two important cellular processes: membrane remodeling and ciliogenesis. This is in agreement with the fact that the Ocrl1’s molecular requirements to sustain the two above mentioned cellular process categories are very dissimilar. On one hand, Ocrl1 N-terminus-mediated interactions (perhaps mediated via proteins involved in cargo internalization, e.g. AP-2 and clathrin) are required for membrane remodeling, while dispensable for ciliogenesis (6, 7). On the other hand, ciliogenesis relies on Ocrl1 C-terminus binding (likely via the endosomal proteins IPIP27/Ses (7)). Nevertheless, it should be highlighted that Ocrl1’s lipid phosphatase activity is required to support both processes (6, 7). Further, the ability of the functional homolog Inpp5b to replace the role of Ocrl1 in each process is also different: while this paralog cannot support membrane remodeling (interestingly Inpp5b lacks AP-2 and clathrin binding motifs (6, 9)), it partially alleviates the ciliogenesis defects exhibited by Ocrl1-deficient cells (7). In addition, the processes mentioned above have different mechanistic requirements; whereas membrane remodeling relies on proper RhoGTPase signaling (70), ciliogenesis has an important component of vesicle trafficking to the PC (71, 72). Interestingly, the mTOR pathway known to play a role in vesicle trafficking (48, 49), is also known to be associated with ciliopathies when hyperactivated (52), and here we show that it is constitutively active in LS patient cells (Fig. 5D). These observations explain the differential ability of statins (RhoGTPase modulators) and rapamycin (mTOR inhibitor) to mitigate LS phenotypes.
It is important to notice that due to different OCRL1 mutations and genetic modifiers, patients may exhibit different penetrance of each phenotype category. Therefore, we predict that these variations would make the anti-LS effectivity of each individual drug (or specific combinations) subjective to personalized optimization. Further, as clearly pointed out by one of our anonymous reviewers, different mutations may also have a differential impact on adhesion/spreading vs endocytosis phenotypes that may explain differences between LS and Dent-2 disease.
How do deficiencies in Ocrl1 function trigger these phenotypes?
RhoGTPase signaling pathways
The link between Ocrl1 and these pathways is multifold: Ocrl1 is a RhoGTPase-binding protein (73), a regulatory element in PtdIns signaling (which is linked to RhoGTPase regulation (74)) and it has been shown to participate in a signaling module involving the RhoGTPase Rac1 (3). Further, at least during cell migration, Rac1 is activated at endosomes and then recycled to the leading edge (75, 76). Since Ocrl1 has been shown to bind both Rac1-GDP (73) and AP2/clathrin (2), this protein may link the signaling inactive form of Rac1 to endocytosis and therefore, to activation in endosomes. Ocrl1’s phosphatase activity would be required for PI(4, 5)P2 turnover and consequently for uncoating (77) of these (Rac1-GDP)-containing vesicles; but it is also possible that Ocrl1 would promote PI(4,5)P2 (and PI(3,4,5)P3) production/hydrolysis cycling required for proper Rac1 signaling at the remodeling membrane. Therefore, it is to be expected that Ocrl1-deficiencies would lead to diminished Rac1 signaling and in consequence to RhoA activation; which in turn would lead to Rac1 inactivation/RhoA hypersignaling via a feedback circuit. Rac1 is responsible for the formation of early initial focal contacts that are finer and localized predominantly at cell periphery while Rho-mediated focal adhesions are morphologically larger and less peripheral (78). Rac1 activation is required for cell spreading (79). Strikingly resembling our own result with Ocrl1-deficient cells, Guo et al. (80) showed that cells lacking Rac1 displayed poor adhesion and diminished spreading. Furthermore, Rac1-deficient cells also had defects in forming stable focal complexes at early stages of attachment, while the levels of expression of focal adhesion proteins remained unchanged (80).
PI3K/Akt/mTOR signaling pathways
It has been shown that Ocrl1 deficiency causes PI(4,5)P2 accumulation (12, 26, 53, 54). Since this lipid is the substrate of PI3K, we hypothesize that LS cells will exhibit constitutive activation of the PI3K/Akt pathway that in turn would trigger downstream mTOR signaling. Our data supported this hypothesis showing evidence of activity via both mTORC1 and mTORC2 in LS cell lysates (Fig. 5D), with the latter expected to exert a positive feedback on the PI3K/Akt pathway (81) and leading to SGK1 activation (55). In fact, we observed the presence of high levels of phosphorylated SGK1 in LS cells as compared to the normal controls. Importantly, this enzyme has been shown to stabilize membrane localization of multiple cargoes (including cilium-localized proteins, such as TRPV4 (48, 50)), i.e. impairing their endosome-to-PC transport (a process which involves Ocrl1 (13)). In fact, constitutive activation of mTOR has been consistently linked to cilia abnormalities (52). It should be noted that although mTORC1 displays substantially higher sensitivity for rapamycin, mTORC2 can also be inhibited by this pharmacological agent (82). Indeed, our results showed that upon rapamycin treatment, mTOR underwent dephosphorylation consistent with inactivation of both mTORC1 and 2 and also exhibited SGK1 dephosphorylation (Fig. 5D) along with the re-establishment of efficient ciliogenesis of LS cells (Fig. 5D). In contrast to LS patient cells, an ocrl1-deficient zebrafish line showed no major activation of AKT/mTOR signaling (83) pointing to inevitable differences between this animal model and the human scenario and/or between the comparison of cellular and whole organismal levels. Along the same lines, and very interestingly, although PC assembly defects have been observed in more than 28 different patients’ cells (7, 16), cilia abnormalities are milder in LS zebrafish. This latter observation further indicates the strong correlation between the mTOR/AKT signaling susceptibility of the model under study and the magnitude of the cilia defects; i.e. ‘high mTOR activation (humans) leads to substantial ciliogenesis defects, while low/normal mTOR/Akt activation (zebrafish) correlates with mild PC assembly abnormalities.’
Recent studies by Hakim et al. (17) have demonstrated that renal-specific deletion of INPP5E in mice, the gene which encodes the lipid 5′ phosphatase mutated in Joubert and MORM syndromes led to hyperactivation of mTOR/PI3K-Akt signaling. The authors also demonstrated that treatment with rapamycin was able to reduce mTOR hypersignaling (17).
mTOR hyperactivation has also been demonstrated in patients and murine models of Autosomal dominant and recessive polycystic kidney disease (ADPKD and ARPKD, respectively). While the molecular mechanisms that lead to mTOR hyperactivation in these kidney pathologies is currently under investigation, many preclinical studies, however, have shown significant success in the use of Rapamycin (or everolimus) as a treatment strategy to reduce cystogenesis (18, 21). Nevertheless, the existence of substantial differences between these diseases (e.g. ADPKD) and LS should be always kept in mind.
How do cellular phenotypes translate into patient symptoms?
LS is a disease mainly characterized by eye, brain and kidney malfunction. In these organs, the Ocrl1’s paralog Inpp5b has low levels of expression; therefore, Ocrl1 deficiency cannot be compensated, and phenotypes are manifested. Although highly dependent on cell type and cellular environment, the process of cell spreading, migration and adhesion play crucial roles during embryogenesis; therefore, defects or delays in these processes are predicted to lead to developmental abnormalities. We speculate that both membrane remodeling and ciliogenesis phenotypes contribute to specific LS patient symptoms. For example, either PC or FPU abnormalities are predicted to impact kidney function. On the one hand, the role of the PC in osmo/chemo/mechanosensing, epithelia repair and signaling, explains why the LS ciliogenesis phenotype will affect renal function (6, 13, 26). In addition, the underlying vesicle trafficking defect involved in PC phenotype (7) also affects the steady state distribution of receptors involved in solute reabsorption, such as Megalin (10, 12). On the other hand, FPU deficiency will impair quick reabsorption of material from the ultrafiltrate and control of membrane composition. For example, FPU is the major mean of uptake of oxalate crystals by proximal tubule cells (84). Therefore, one predicted consequence of the FPU phenotype is the generation of kidney stones (nephro-calcinosis/lithiasis), which indeed are often present in LS patients (85–88). In addition to these defects, a recent study (89) has also demonstrated the shortening of proximal tubules in Ocrl1-deficient zebrafish. Taken together, these deficiencies may cause a severe impact on renal function which may explain the severity of kidney involvement in LS patients.
‘It should be noted that in the context of a whole organism the ultimate symptom outcome is determined by multiple layers of complexity.’ Specifically, organ/tissue characteristics, cell type sensitivity and multiple genetic modifiers may accentuate or alleviate phenotype severity (and may affect drug accessibility/response). In fact, unpublished observations from our lab suggest that differences in cell types and extracellular matrix (composition and compliance) affect phenotype penetrance.
Therapeutic perspectives
This study also explored the possibility of using pharmacological agents to counteract LS cellular phenotypes to set up the basis for the development of postnatal treatments to mainly sustain patient renal function (as renal failure is the most common cause of death in LS). Nevertheless, we envision that a precision medicine approach based on patient-specific variations might be needed.
To mitigate RhoA hyperactivation, we relied on the use of statins. These compounds act on the mevalonate pathway as inhibitors of HMG-CoA reductase, preventing mevalonate synthesis (Fig. 2A) (90). However, intermediate products of the pathway are involved in prenylation and hence are required for the activation of RhoGTPases, such as RhoA (see (34, 35), and Fig. 2A). In fact, these functions of statins are being exploited as a treatment for HIV infection (91) and cancers where RhoA is found hyperactivated (32). In addition, statins have been effectively used against another genetic disease with a neurological component known as Noonan syndrome (92). Similarly, we demonstrated that treatment with statins could alter the RhoGTPase imbalance and mitigate the membrane remodeling phenotypes exhibited by LS cells.
Although statin treatment would lead to lower levels of total membrane-anchored activated RhoGTPases, our studies indicate that a better Rac1/RhoA signaling balance can be acquired.
Rapamycin’s and other drugs’ capabilities to inhibit mTOR constitutive activation, correlate with their ability to restore normal ciliogenesis in LS patient cells. Interestingly, rapamycin has been shown to counteract phenotypes observed in ciliopathy models (17). We propose that mTOR inhibitors (of different kind and mechanism of action) re-establish ciliogenesis by depressing mTOR/SGK1 activation, i.e. by stopping the SGK1-dependent stabilization of some ciliary proteins at the PM, re-establishing the traffic of these cargoes to endosomes and from there to the ciliary compartment.
One the one hand, statins would support FPU (for example to clear oxalate deposits, decreasing the incidence of the LS typical kidney stones), but also stimulating RhoGTPase-dependent membrane remodeling needed for example for cell differentiation and replacement of dead kidney cells. On the other hand, rapamycin would suppress mTOR hyperactivation allowing kidney cells to proceed with autophagy (a process very active in these cells permanently exposed to extracellular insults). Very importantly, rapamycin will also re-establish the ability of renal cells to assemble PC which plays an important role at flow sensing and signaling in the kidney.
Both statins and rapamycin are currently and successfully used in children to ameliorate conditions, such as familial hypercholesterolemia and rejection prophylaxis/autoimmune lymphoproliferative syndrome, respectively (90, 93, 94). Therefore, these drugs are prime candidates to be readily and successfully repurposed to counteract symptoms in LS. Nevertheless, as mentioned before, the anti-LS efficacy of such drugs would be directly linked to patient specific characteristics such as the nature of the Ocrl1 mutation and genetic modifiers. We believe that this work has the potential to pave the way to clinical trials.
In summary, our results lead us to propose a working model in which Ocrl1 deficiencies cause trafficking and signaling abnormalities (Fig. 7).
Figure 7.

Working model for LS phenotype development as a consequence of Ocrl1 lack of activity. Ocrl1 deficiencies would increase the availability of the PI3K substrate PIP2 leading to mTOR hyperactivation and consequently to inhibition of cilia-localized cargo traffic to endosomes and their delivery to the cilia (**: (7). Indeed, PIP2 accumulation will also interfere with normal actin dynamics affecting membrane remodeling processes. Ocrl1 abnormal function is also directly linked to vesicle trafficking defects and (Rac1-GDP) requires traffic to endosomes to be activated by the GEF TIAM (*: (75, 76)) and recycle back to the PM to promote membrane rearrangements (see text for further details).
On the one hand, absence of Ocrl1 conduce to accumulation of PI(4, 5)P2, which in turn leads to constitutive activation of the PI3K/AKT/mTOR pathways (Fig. 7). This signaling axis is known to affect the trafficking of cargo (e.g. channels such as TRPV4) to the endosomal compartment and therefore to the PC, ultimately impacting ciliogenesis (Fig. 7).
On the other hand, lack of Ocrl1 also contributes to general trafficking abnormalities (3, 7, 10, 12, 13) and likely to defects in endosomal activation of Rac1 (Fig. 7). These and other abnormalities yet to be mechanistically established, contribute to a RhoA/Rac1 signaling unbalance scenario that conduces to actin reorganization defects (4) (Fig. 7). This RhoGTPase-mediated effect on microfilament cytoskeleton assembly is predicted to be synergic with abnormal control of PI(4, 5)P2-sensitive actin dynamics regulators (Fig. 7). Lack of proper cytoskeletal control/regulation constitutes the major cause of the membrane remodeling defects observed in LS patient cells (Fig. 7).
Further studies should be pursued to test/refine this model and to add mechanistic details to it. We speculate that broader models that provide emphasis in the effects of Ocrl1-deficiency on important cellular signaling circuits have the potential to better our understanding of the disease and led us toward viable therapeutics against this terrible disease.
Materials and Methods
Reagents
Materials were purchased from Fisher Scientific (Fairlawn, NJ) or Sigma (St. Louis, MO) unless stated otherwise. The different antibodies used in this study are listed in Supplemental Table 1.
Cells and culture conditions
Normal (GM07492) and LS primary dermal fibroblasts (GM01676 and GM03265) were obtained from the NIHGMS Human Genetic Cell Repository (Coriell Institute for Medical Research, Camden, NJ, USA). Cells were maintained in DMEM, Streptomycin/Penicillin, 2 mM L-Glutamine and 15% fetal bovine serum (FBS) at 37°C in a 5% CO2 incubator. When needed, cells were transferred to fibronectin-coated surfaces (plates or coverslips) prepared by incubation with 10 μg/ml Fibronectin for 2 h at 37°C. Normal human proximal tubule epithelial (HK2) and human embryonic kidney epithelial 293 T (HEK293T) cells obtained from ATCC were grown in DMEM, Streptomycin/Penicillin, 2 mM L-Glutamine and 10% FBS at 37°C in a 5% CO2 incubator. OCRL1−/− (OCRL K.O) HK2 and HEK293T cells were prepared by GenScript Inc. Piscataway, NJ, USA, and maintained under same conditions than their normal counterparts. Characterization of these cell lines has been described before (69).
Pharmacological treatments and viability/toxicity assessment
Cells were incubated with the indicated drugs, for the specified times at different concentrations as described, in low serum (0.1%) media to avoid substantial protein-mediated drug sequestration. In addition to cell counting post-treatment, a sample of cells seeded on fibronectin-coated coverslips was fixed and stained with FITC-phalloidin and DAPI for cell morphology inspection. Viability was monitored by performing MTT assays as follows: following treatment of cells (in triplicates) with indicated drugs at different concentrations for specific times, media was aspirated and replaced with MTT solution (freshly prepared at 0.5 mg/ml in complete media) and incubated for 1.5 h. Additionally, a blank control with only MTT reagent containing no cells was also prepared. Following incubation, solution was aspirated and MTT was immediately solubilized using 1 ml DMSO (per well) by gentle pipetting. Absorbance values of solubilized MTT solution from the different wells were measured at 570 nm using a spectrophotometer.
Cholesterol uptake assay
Was performed using cholesterol-free media and an AbCam kit (ab236212) according to manufacturer instructions. During the timeframe of the assay we did not detect any changes in morphology, adhesion or spread aspect of control cells.
Cell spreading assays
We utilized two approaches to monitor cell spreading: (1) after a predetermined time point and (2) at multiple time points.
Spreading after a predetermined time point
Human dermal fibroblasts (12 h after seeding) were treated with the indicated drug (or vehicle) in 0.1% serum for indicated time. After drug treatment, the cells were lifted with 20 mM EDTA in PBS, pelleted at 300 × g for 5 min and resuspended in 1% serum in the presence of drug or vehicle. Cell suspensions were then set in a rotator for 1 h before seeding them on fibronectin-coated coverslips for 30 min, undisturbed, to allow attachment and spreading. After spreading, coverslips were gently rinsed with PBS and fixed in 4% formaldehyde for 10 min at room temperature. Cells were stained with rhodamine–phalloidin and imaged by epifluorescence microscopy. At least 50 cells were quantified per experiment by tracing and measuring cell areas by using the magic wand tool in ImageJ software.
Spreading at multiple time points
Human dermal fibroblasts were treated as described above, seeded on fibronectin-coated LabTek chambers and allowed to attach and spread. Cells were imaged at intervals of 10 min after seeding for 8 h using 20X objective in a Zeiss Axiovert inverted microscope. Number of detaching cells were quantified at every 10 min up to the first 1 h by using cell counter tool in ImageJ. To determine spreading kinetics, individual cells were tracked in each time lapse image and were scored from 1 to 5 based on general cell morphology. Briefly, cells that were just attached and looked circular with no protrusions or visible extensions received score 1. Cells with needle-like (filopodia) projections were scored 2, cells with lamellopodia-like extensions were scored 3, cells with more extended lamellopodia-like extensions and increase in cell area were given a score of 4 and a further increase in cell area, often accompanied by isotropic spread morphology was given score of 5.
Alternatively, cells treated as described above and allowed to attach on fibronectin-coated dishes. Immediately after seeding, the cells were imaged with 10X objective simultaneously using up to 3 Cytosmart Imaging Systems (Lonza) at intervals of 30 s for 2 h. Number of cells attached were quantified at every 10 min up to the first 1 h using cell counter tool in ImageJ software.
Confocal microscopy
Cells were prepared as described under ‘spreading after a predetermined time point’ and after fixation indirect immunofluorescence was performed using antibodies against phospho-FAK (Y397) or vinculin. Briefly, cells were gently washed with PBS, fixed with 4% formaldehyde-PBS for 10 min and permeabilized using 0.25% Triton-X 100 in PBS for 20 min, followed by blocking with 5% BSA in PBS for 30 min. Cells were also immunostained with Phalloidin-FITC and DAPI to label the actin cytoskeleton and nucleus, respectively. Images were acquired at the Indiana O’Brien Center Biological Microscopy (Division of Nephrology, IU School of Medicine) using an Olympus IX81 inverted confocal microscope. A 60X Oil objective (NA 1.42) was used and randomly selected fields were imaged using constant voltage, gain and intensity for the different groups, as well uniform step size (0.19um) using sequential image collection mode.
Fluid shear stress assays
We utilized two approaches to monitor resistance to FSS: (1) after a predetermined time point; (2) at multiple time points.
FSS after a predetermined time point
Equal number of normal and LS cells were allowed to attach on fibronectin-coated coverslips (22 mm × 22 mm) as described before. Twenty minutes after seeding, one set of coverslips were washed gently washed and immediately fixed using 4% formaldehyde. Another set of coverslips were subjected to fluid shear stress by flushing 1X PBS using a standard wash bottle with spout and then fixed with 4% formaldehyde. Coverslips were then immunostained with Rhodamine-Phalloidin (1:200) to label the actin cytoskeleton and DAPI to label the nucleus. Cells were then imaged by using Axiovert inverted epifluorescence microscope. For each group, 3 random rows were selected on the coverslip and completely imaged from end to end without skipping any field within the row. Attached cells were then counted from each row and the fraction of cells remaining on the coverslips before and after fluid shear stress was calculated.
FSS at multiple time points
Normal and LS fibroblasts were seeded on fibronectin-coated wells and allowed to attach. Immediately after seeding, cells were imaged with 10X objective simultaneously using up to 3 Cytosmart Imaging Systems (Lonza) at intervals of 30 s for up to 2 h. Twenty minutes after seeding, a 1 ml pipette tip was used to gently aspirate 1 ml of media, which was immediately released into the culture dish to produce a sudden fluid shear stress. Number of cells attached before this event (t = 19 min) and after the shear stress (t = 24 min) were counted using cell counter tool on ImageJ and fraction of cells detaching was calculated.
Fluid phase uptake assay
Cells were seeded on glass coverslips for 12 h prior to experiments and then treated with the indicated drug or vehicle in 0.1% serum media for the specific amount of time. Cells were then incubated with 1 mg/ml 70 kDa dextran-TMR in complete media containing FBS at 37°C for 20 min. Coverslips were cooled to 4°C in PBS and washed extensively for 5 min before fixation. The cells were then imaged and the fluorescence intensity of the dextran-TMR taken up by cells was measured using ImageJ.
Ciliogenesis assays
Cells were seeded on glass cover slips and grown for 24 h in complete media. Then media was replaced by 0.1% serum DMEM (starvation media) containing vehicle or the drug to induce ciliogenesis for indicated times. Cells were then fixed in 4% formaldehyde–PBS for 10 min and immunolabeled with anti-acetylated tubulin antibody (see Supplemental Table 2). At least 50 cells were imaged for every experiment and repeated at least thrice. The fraction of cells displaying cilia and cilia length were determined described before (7).
Indirect immunofluorescence for lysosomes
Following treatment with drugs, cells were washed and fixed with 4% formaldehyde-PBS for 10 min and immunolabeled for LAMP2. Random fields were imaged using Zeiss Axiovert inverted microscope using 40X objective with constant fluorescence exposure times. Cells were scored for the presence or absence of autolysosomes and fraction of cells/field exhibiting these structures was determined.
Western blotting
Normal and LS cells were seeded on 100 mm plates and grown to 60–70% confluency in complete media. Then media was exchanged to 0.1% serum DMEM media with DMSO or 10 nM rapamycin for 12 h. The cells were washed twice with ice-cold PBS, collected by scraping cells in 200 μl/plate of lysis buffer (25 mM Hepes-KOH, pH 7.4, 250 mM NaCl, 1% Triton-X-100 supplement with phosphatase and protease inhibitors), and lysed by passing the cells 10 times through a 26G1/2 needle. The lysates were centrifuged at 14000 × g for 20 min at 4°C, and the supernatant fractions were collected. The samples were analyzed by SDS-PAGE using 7 or 10% poly-acrylamide gels, and transferred to nitrocellulose membranes. The membranes were blocked with 5% skim milk in PBST and immunoblotted with indicated primary and HRP-conjugated secondary antibodies.
Statistical analysis
Statistical significance of differences between spreading-distribution histograms were analyzed using the Kolmogorov–Smirnov (KS) test. While the student’s t-test was used to evaluate the significance of differences of normally distributed samples, the Wilcoxon’s test was employed when samples were non-normally distributed. In all cases, the Bonferroni’s correction for multiple comparisons was performed whenever applicable (αC = p/n; n being the number of comparisons). After carefully analyzing each data set distribution, the most appropriate representation in each case was adopted. These representations included histograms, box plots and scatter data as they allow to thoroughly examine the data distribution (95). When the data presented a normal distribution a bar graph with standard deviations as visualization strategy was used.
A von Bertalanffy logistic model was adopted to fit the data presented in Fig. 3A (adhesion) and Fig. 4 (spreading). The estimated time to achieve half the maximal value of each process (T0.5) was obtained and used to calculate their continuous rates (K) according to: K = −Ln(0.5)/T0.5. The associated error ∆K was estimated using standard rules of error propagation (96) based on the determined T0.5 error (∆T0.5), according to ∆K=K(∆T0.5/T0.5).
Supplementary Material
Acknowledgements
We are indebted to Drs Daniel Suter, Robert Geahlen, Donna Fekete, Don Ready and Phil Low (Purdue University) for stimulating discussions. We also thank members of the Aguilar lab for discussions and critical reading of the manuscript.
Funding
This work was supported by the National Institutes of Health (1R01DK109398–01 to RCA); the Clinical Translational Science Institute (CTSI 106564/8000063783 PDT Award to RCA); and the Lowe Syndrome Trust (BU/CO/2014 to RCA).
Conflict of Interest statement
The authors declare no conflict of interest.
Abbreviations
ADPKD; Autosomal Dominant Polycystic Kidney Disease, ARPKD; Autosomal Resistant Polycystic Kidney Disease, Cho; Cholesterol, FAK; Focal Adhesion Kinase, FBS; Fetal Bovine Serum, FPU; Fluid Phase Uptake, FSS; Fluid Sheer Stress, HMG-CoA; 3-hydroxy 3-methy glutaryl co-enzyme A, K.O.; Knockout, KS; Kolmogorov-Smirnoff, LS; Lowe Syndrome, MLCK; Myosin Light Chain Kinase, mTOR; Mammalian Target of Rapamycin, OCRL; Oculo-Cerebral-Renal Syndrome of Lowe, PAK; p21 Activate Kinase, PC; Primary Cilia, ROCK; Rho Associated Kinase.
References
- 1. Mehta Z.B., Pietka G. and Lowe M. (2014) The cellular and physiological functions of the Lowe syndrome protein OCRL1. Traffic, 15, 471–487. [DOI] [PMC free article] [PubMed] [Google Scholar]
- 2. Choudhury R., Diao A.P., Zhang F., Eisenberg E., Saint-Pol A., Williams C., Konstantakopoulos A., Lucocq J., Johannes L., Rabouille C. et al. (2005) Lowe syndrome protein OCRL1 interacts with clathrin and regulates protein trafficking between endosomes and the trans-Golgi network. Mol. Biol. Cell, 16, 3467–3479. [DOI] [PMC free article] [PubMed] [Google Scholar]
- 3. Rahden V.A., Brand K., Najm J., Heeren J., Pfeffer S.R., Braulke T. and Kutsche K. (2012) The 5-phosphatase OCRL mediates retrograde transport of the mannose 6-phosphate receptor by regulating a Rac1-cofilin signalling module. Hum. Mol. Genet., 21, 5019–5038. [DOI] [PMC free article] [PubMed] [Google Scholar]
- 4. Suchy S.F. and Nussbaum R.L. (2002) The deficiency of PIP2 5-phosphatase in Lowe syndrome affects actin polymerization. Am. J. Hum. Genet., 71, 1420–1427. [DOI] [PMC free article] [PubMed] [Google Scholar]
- 5. Pirruccello M. and De Camilli P. (2012) Inositol 5-phosphatases: insights from the Lowe syndrome protein OCRL. Trends Biochem. Sci., 37, 134–143. [DOI] [PMC free article] [PubMed] [Google Scholar]
- 6. Coon B.G., Mukherjee D., Hanna C.B., Riese D.J. II, Lowe M. and Aguilar R.C. (2009) Lowe syndrome patient fibroblasts display Ocrl1-specific cell migration defects that cannot be rescued by the homologous Inpp5b phosphatase. Hum. Mol. Genet., 18, 4478–4491. [DOI] [PMC free article] [PubMed] [Google Scholar]
- 7. Coon B.G., Hernandez V., Madhivanan K., Mukherjee D., Hanna C.B., Barinaga-Rementeria Ramirez I., Lowe M., Beales P.L. and Aguilar R.C. (2012) The Lowe syndrome protein OCRL1 is involved in primary cilia assembly. Hum. Mol. Genet., 21, 1835–1847. [DOI] [PubMed] [Google Scholar]
- 8. Madhivanan K., Mukherjee D. and Aguilar R.C. (2012) Lowe syndrome: between primary cilia assembly and Rac1-mediated membrane remodeling. Commun. Integr. Biol., 5, 641–644. [DOI] [PMC free article] [PubMed] [Google Scholar]
- 9. Madhivanan K., Ramadesikan S. and Aguilar R.C. (2015) Role of Ocrl1 in primary cilia assembly. Int. Rev. Cell Mol. Biol., 317, 331–347. [DOI] [PubMed] [Google Scholar]
- 10. Oltrabella F., Pietka G., Ramirez I.B., Mironov A., Starborg T., Drummond I.A., Hinchliffe K.A. and Lowe M. (2015) The Lowe syndrome protein OCRL1 is required for endocytosis in the zebrafish pronephric tubule. PLoS Genet.. doi: 10.1371/journal.pgen.1005058. [DOI] [PMC free article] [PubMed] [Google Scholar]
- 11. Lasne D., Baujat G., Mirault T., Lunardi J., Grelac F., Egot M., Salomon R. and Bachelot-Loza C. (2010) Bleeding disorders in Lowe syndrome patients: evidence for a link between OCRL mutations and primary haemostasis disorders. Br. J. Haematol., 150, 685–688. [DOI] [PubMed] [Google Scholar]
- 12. Vicinanza M., Di Campli A., Polishchuk E., Santoro M., Di Tullio G., Godi A., Levtchenko E., De Leo M.G., Polishchuk R., Sandoval L. et al. (2011) OCRL controls trafficking through early endosomes via PtdIns4,5P(2)-dependent regulation of endosomal actin. EMBO J., 30, 4970–4985. [DOI] [PMC free article] [PubMed] [Google Scholar]
- 13. Luo N., Conwell M.D., Chen X., Kettenhofen C.I., Westlake C.J., Cantor L.B., Wells C.D., Weinreb R.N., Corson T.W., Spandau D.F. et al. (2014) Primary cilia signaling mediates intraocular pressure sensation. Proc. Natl. Acad. Sci. USA., 111, 12871–12876. [DOI] [PMC free article] [PubMed] [Google Scholar]
- 14. Luo N., West C.C., Murga-Zamalloa C.A., Sun L., Anderson R.M., Wells C.D., Weinreb R.N., Travers J.B., Khanna H. and Sun Y. (2012) OCRL localizes to the primary cilium: a new role for cilia in Lowe syndrome. Hum. Mol. Genet., 21, 3333–3344. [DOI] [PMC free article] [PubMed] [Google Scholar]
- 15. Rbaibi Y., Cui S., Mo D., Carattino M., Rohatgi R., Satlin L.M., Szalinski C.M., Swanhart L.M., Folsch H., Hukriede N.A. et al. (2012) OCRL1 modulates cilia length in renal epithelial cells. Traffic, 13, 1295–1305. [DOI] [PMC free article] [PubMed] [Google Scholar]
- 16. Recker F., Zaniew M., Boeckenhauer D., Miglietti N., Bokenkamp A., Moczulska A., Rogowska-Kalisz A., Laube G., Said-Conti V., Kasap-Demir B. et al. (2015) Characterization of 28 novel patients expands the mutational and phenotypic spectrum of Lowe syndrome. Pediatr. Nephrol., 30, 931–943. [DOI] [PubMed] [Google Scholar]
- 17. Hakim S., Dyson J.M., Feeney S.J., Davies E.M., Sriratana A., Koenig M.N., Plotnikova O.V., Smyth I.M., Ricardo S.D., Hobbs R.M. et al. (2016) Inpp5e suppresses polycystic kidney disease via inhibition of PI3K/Akt-dependent mTORC1 signaling. Hum. Mol. Genet., 25, 2295–2313. [DOI] [PubMed] [Google Scholar]
- 18. Ibraghimov-Beskrovnaya O. and Natoli T.A. (2011) mTOR signaling in polycystic kidney disease. Trends Mol. Med., 17, 625–633. [DOI] [PubMed] [Google Scholar]
- 19. Bielas S.L., Silhavy J.L., Brancati F., Kisseleva M.V., Al-Gazali L., Sztriha L., Bayoumi R.A., Zaki M.S., Abdel-Aleem A., Rosti R.O. et al. (2009) Mutations in INPP5E, encoding inositol polyphosphate-5-phosphatase E, link phosphatidyl inositol signaling to the ciliopathies. Nat. Genet., 41, 1032–1036. [DOI] [PMC free article] [PubMed] [Google Scholar]
- 20. Jacoby M., Cox J.J., Gayral S., Hampshire D.J., Ayub M., Blockmans M., Pernot E., Kisseleva M.V., Compère P., Schiffmann S.N. et al. (2009) INPP5E mutations cause primary cilium signaling defects, ciliary instability and ciliopathies in human and mouse. Nat. Genet., 41, 1027–1031. [DOI] [PubMed] [Google Scholar]
- 21. Pema M., Drusian L., Chiaravalli M., Castelli M., Yao Q., Ricciardi S., Somlo S., Qian F. and Biffo S. (2016) mTORC1-mediated inhibition of polycystin-1 expression drives renal cyst formation in tuberous sclerosis complex. Nat. Commun.. doi: 10.1038/ncomms10786. [DOI] [PMC free article] [PubMed] [Google Scholar]
- 22. Mekahli D., Decuypere J.P., Sammels E., Welkenhuyzen K., Schoeber J., Audrezet M.P., Corvelyn A., Dechênes G., Ong A.C., Wilmer M.J. et al. (2014) Polycystin-1 but not polycystin-2 deficiency causes upregulation of the mTOR pathway and can be synergistically targeted with rapamycin and metformin. Pflugers Arch., 466, 1591–1604. [DOI] [PubMed] [Google Scholar]
- 23. Bohdanowicz M., Balkin D.M., De Camilli P. and Grinstein S. (2012) Recruitment of OCRL and Inpp5B to phagosomes by Rab5 and APPL1 depletes phosphoinositides and attenuates Akt signaling. Mol. Biol. Cell, 23, 176–187. [DOI] [PMC free article] [PubMed] [Google Scholar]
- 24. Marion S., Mazzolini J., Herit F., Bourdoncle P., Kambou-Pene N., Hailfinger S., Sachse M., Ruland J., Benmerah A., Echard A. et al. (2012) The NF-kappa B signaling protein Bcl10 regulates actin dynamics by controlling AP1 and OCRL-bearing vesicles. Dev. Cell, 23, 954–967. [DOI] [PubMed] [Google Scholar]
- 25. Ungewickell A.J. and Majerus P.W. (1999) Increased levels of plasma lysosomal enzymes in patients with Lowe syndrome. Proc. Natl. Acad. Sci. USA., 96, 13342–13344. [DOI] [PMC free article] [PubMed] [Google Scholar]
- 26. Cui S., Guerriero C.J., Szalinski C.M., Kinlough C.L., Hughey R.P. and Weisz O.A. (2010) OCRL1 function in renal epithelial membrane traffic. Am. J. Physiol-Renal, 298, 335–345. [DOI] [PMC free article] [PubMed] [Google Scholar]
- 27. Billcliff P.G., Noakes C.J., Mehta Z.B., Yan G., Mak L., Woscholski R. and Lowe M. (2016) OCRL1 engages with the F-BAR protein pacsin 2 to promote biogenesis of membrane-trafficking intermediates. Mol. Biol. Cell, 27, 90–107. [DOI] [PMC free article] [PubMed] [Google Scholar]
- 28. Cauvin C., Rosendale M., Gupta-Rossi N., Rocancourt M., Larraufie P., Salomon R., Perrais D. and Echard A. (2016) Rab35 GTPase triggers switch-like recruitment of the Lowe syndrome lipid phosphatase OCRL on newborn endosomes. Curr. Biol., 26, 120–128. [DOI] [PubMed] [Google Scholar]
- 29. Meshki J., Douglas S.D., Hu M. and Leeman S.E. (2011) Substance P induces rapid and transient membrane blebbing in U373MG cells in a p21-activated kinase-dependent manner. PLoS One. doi: 10.1371/journal.pone.0025332. [DOI] [PMC free article] [PubMed] [Google Scholar]
- 30. Totsukawa G., Yamakita Y., Yamashiro S., Hartshorne D.J., Sasaki Y. and Matsumura F. (2000) Distinct roles of ROCK (Rho-kinase) and MLCK in spatial regulation of MLC phosphorylation for assembly of stress fibers and focal adhesions in 3T3 fibroblasts. J. Cell Biol., 150, 797–806. [DOI] [PMC free article] [PubMed] [Google Scholar]
- 31. Totsukawa G., Wu Y., Sasaki Y., Hartshorne D.J., Yamakita Y., Yamashiro S. and Matsumura F. (2004) Distinct roles of MLCK and ROCK in the regulation of membrane protrusions and focal adhesion dynamics during cell migration of fibroblasts. J. Cell Biol., 164, 427–439. [DOI] [PMC free article] [PubMed] [Google Scholar]
- 32. Zhong S., Zhang X., Chen L., Ma T., Tang J. and Zhao J. (2015) Statin use and mortality in cancer patients: systematic review and meta-analysis of observational studies. Cancer Treat. Rev., 41, 554–567. [DOI] [PubMed] [Google Scholar]
- 33. McFarland A.J., Anoopkumar-Dukie S., Arora D.S., Grant G.D., McDermott C.M., Perkins A.V. and Davey A.K. (2014) Molecular mechanisms underlying the effects of statins in the central nervous system. Int. J. Mol. Sci., 15, 20607–20637. [DOI] [PMC free article] [PubMed] [Google Scholar]
- 34. Real G., Jiménez-Baranda S., Mira E., Lacalle R.A., Lucas P., Gómez-Moutón C., Alegret M., Peña J.M., Rodríguez-Zapata M., Alvarez-Mon M. et al. (2004) Statins inhibit HIV-1 infection by down-regulating Rho activity. J. Exp. Med., 200, 541–547. [DOI] [PMC free article] [PubMed] [Google Scholar]
- 35. Demierre M.F., Higgins P.D., Gruber S.B., Hawk E. and Lippman S.M. (2005) Statins and cancer prevention. Nat. Rev. Cancer, 5, 930–942. [DOI] [PubMed] [Google Scholar]
- 36. Maji D., Shaikh S., Solanki D. and Gaurav K. (2013) Safety of statins. Indian J. Endocrinol. Metab., 17, 636–646. [DOI] [PMC free article] [PubMed] [Google Scholar]
- 37. Björkhem-Bergman L., Lindh J.D. and Bergman P. (2011) What is a relevant statin concentration in cell experiments claiming pleiotropic effects? Br. J. Clin. Pharmacol., 72, 164–165. [DOI] [PMC free article] [PubMed] [Google Scholar]
- 38. Itoh R.E., Kurokawa K., Ohba Y., Yoshizaki H., Mochizuki N. and Matsuda M. (2002) Activation of Rac and Cdc42 video imaged by fluorescent resonance energy transfer-based single-molecule probes in the membrane of living cells. Mol. Cell. Biol., 22, 6582–6591. [DOI] [PMC free article] [PubMed] [Google Scholar]
- 39. Kaibuchi K., Kuroda S. and Amano M. (1999) Regulation of the cytoskeleton and cell adhesion by the Rho family GTPases in mammalian cells. Annu. Rev. Biochem., 68, 459–486. [DOI] [PubMed] [Google Scholar]
- 40. Lawson C.D. and Burridge K. (2014) The on-off relationship of Rho and Rac during integrin-mediated adhesion and cell migration. Small GTPases. doi: 10.4161/sgtp.27958. [DOI] [PMC free article] [PubMed] [Google Scholar]
- 41. Kou R., Sartoretto J. and Michel T. (2009) Regulation of Rac1 by simvastatin in endothelial cells: differential roles of AMP-activated protein kinase and calmodulin-dependent kinase kinase-beta. J. Biol. Chem., 284, 14734–14743. [DOI] [PMC free article] [PubMed] [Google Scholar]
- 42. Braun W.E., Schold J.D., Stephany B.R., Spirko R.A. and Herts B.R. (2014) Low-dose rapamycin (sirolimus) effects in autosomal dominant polycystic kidney disease: an open-label randomized controlled pilot study. Clin. J. Am. Soc. Nephrol., 9, 881–888. [DOI] [PMC free article] [PubMed] [Google Scholar]
- 43. Tobin J.L. and Beales P.L. (2008) Restoration of renal function in zebrafish models of ciliopathies. Pediatr. Nephrol., 23, 2095–2099. [DOI] [PMC free article] [PubMed] [Google Scholar]
- 44. Shillingford J.M., Leamon C.P., Vlahov I.R. and Weimbs T. (2012) Folate-conjugated rapamycin slows progression of polycystic kidney disease. J. Am. Soc. Nephrol., 23, 1674–1681. [DOI] [PMC free article] [PubMed] [Google Scholar]
- 45. Stallone G., Infante B., Grandaliano G., Bristogiannis C., Macarini L., Mezzopane D., Bruno F., Montemurno E., Schirinzi A., Sabbatini M. et al. (2012) Rapamycin for treatment of type I autosomal dominant polycystic kidney disease (RAPYD-study): a randomized, controlled study. Nephrol. Dial. Transplant., 27, 3560–3567. [DOI] [PubMed] [Google Scholar]
- 46. Jimeno A., Rudek M.A., Kulesza P., Ma W.W., Wheelhouse J., Howard A., Khan Y., Zhao M., Jacene H., Messersmith W.A. et al. (2008) Pharmacodynamic-guided modified continuous reassessment method-based, dose-finding study of rapamycin in adult patients with solid tumors. J. Clin. Oncol., 26, 4172–4179. [DOI] [PMC free article] [PubMed] [Google Scholar]
- 47. Ungewickell A., Ward M.E., Ungewickell E. and Majerus P.W. (2004) The inositol polyphosphate 5-phosphatase Ocrl associates with endosomes that are partially coated with clathrin. Proc. Natl. Acad. Sci. USA, 101, 13501–13506. [DOI] [PMC free article] [PubMed] [Google Scholar]
- 48. Al-Awqati Q. (2015) Kidney growth and hypertrophy: the role of mTOR and vesicle trafficking. J. Clin. Invest., 125, 2267–2270. [DOI] [PMC free article] [PubMed] [Google Scholar]
- 49. Grahammer F., Ramakrishnan S.K., Rinschen M.M., Larionov A.A., Syed M., Khatib H., Roerden M., Sass J.O., Helmstaedter M., Osenberg D. et al. (2017) mTOR regulates endocytosis and nutrient transport in proximal tubular cells. J. Am. Soc. Nephrol., 28, 230–241. [DOI] [PMC free article] [PubMed] [Google Scholar]
- 50. Lee E.J., Shin S.H., Chun J., Hyun S., Kim Y. and Kang S.S. (2010) The modulation of TRPV4 channel activity through its Ser 824 residue phosphorylation by SGK1. Animal Cells Syst., 14, 99–114. [Google Scholar]
- 51. Lang F., Stournaras C. and Alesutan I. (2014) Regulation of transport across cell membranes by the serum- and glucocorticoid-inducible kinase SGK1. Mol. Membr. Biol., 31, 29–36. [DOI] [PubMed] [Google Scholar]
- 52. Zullo A., Iaconis D., Barra A., Cantone A., Messaddeq N., Capasso G., Dollé P., Igarashi P. and Franco B. (2010) Kidney-specific inactivation of Ofd1 leads to renal cystic disease associated with upregulation of the mTOR pathway. Hum. Mol. Genet., 19, 2792–2803. [DOI] [PMC free article] [PubMed] [Google Scholar]
- 53. Zhang X.L., Hartz P.A., Philip E., Racusen L.C. and Majerus P.W. (1998) Cell lines from kidney proximal tubules of a patient with Lowe syndromelack OCRL inositol polyphosphate 5-phosphatase and accumulate phosphatidylinositol 4,5-bisphosphate. J. Biol. Chem., 273, 1574–1582. [DOI] [PubMed] [Google Scholar]
- 54. Prosseda P.P., Luo N., Wang B., Alvarado J.A., Hu Y. and Sun Y. (2017) Loss of OCRL increases ciliary PI(4,5)P. J. Cell Sci., 130, 3447–3454. [DOI] [PMC free article] [PubMed] [Google Scholar]
- 55. García-Martínez J.M. and Alessi D.R. (2008) mTOR complex 2 (mTORC2) controls hydrophobic motif phosphorylation and activation of serum- and glucocorticoid-induced protein kinase 1 (SGK1). Biochem. J., 416, 375–385. [DOI] [PubMed] [Google Scholar]
- 56. Zhang H., Dou J., Yu Y., Zhao Y., Fan Y., Cheng J., Xu X., Liu W., Guan S., Chen Z. et al. (2015) mTOR ATP-competitive inhibitor INK128 inhibits neuroblastoma growth via blocking mTORC signaling. Apoptosis, 20, 50–62. [DOI] [PMC free article] [PubMed] [Google Scholar]
- 57. Yu K., Shi C., Toral-Barza L., Lucas J., Shor B., Kim J.E., Zhang W.G., Mahoney R., Gaydos C., Tardio L. et al. (2010) Beyond rapalog therapy: preclinical pharmacology and antitumor activity of WYE-125132, an ATP-competitive and specific inhibitor of mTORC1 and mTORC2. Cancer Res., 70, 621–631. [DOI] [PubMed] [Google Scholar]
- 58. Ronan B., Flamand O., Vescovi L., Dureuil C., Durand L., Fassy F., Bachelot M.F., Lamberton A., Mathieu M., Bertrand T. et al. (2014) A highly potent and selective Vps34 inhibitor alters vesicle trafficking and autophagy. Nat. Chem. Biol., 10, 1013–1019. [DOI] [PubMed] [Google Scholar]
- 59. Jaber N., Dou Z., Chen J.S., Catanzaro J., Jiang Y.P., Ballou L.M., Selinger E., Ouyang X., Lin R.Z., Zhang J. et al. (2012) Class III PI3K Vps34 plays an essential role in autophagy and in heart and liver function. Proc. Natl. Acad. Sci. USA, 109, 2003–2008. [DOI] [PMC free article] [PubMed] [Google Scholar]
- 60. Juhász G., Hill J.H., Yan Y., Sass M., Baehrecke E.H., Backer J.M. and Neufeld T.P. (2008) The class III PI(3)K Vps34 promotes autophagy and endocytosis but not TOR signaling in drosophila. J. Cell Biol., 181, 655–666. [DOI] [PMC free article] [PubMed] [Google Scholar]
- 61. Havasi A. and Dong Z. (2016) Autophagy and tubular cell death in the kidney. Semin. Nephrol., 36, 174–188. [DOI] [PMC free article] [PubMed] [Google Scholar]
- 62. Livingston M.J. and Dong Z. (2014) Autophagy in acute kidney injury. Semin. Nephrol., 34, 17–26. [DOI] [PMC free article] [PubMed] [Google Scholar]
- 63. Jiang M., Wei Q., Dong G., Komatsu M., Su Y. and Dong Z. (2012) Autophagy in proximal tubules protects against acute kidney injury. Kidney Int., 82, 1271–1283. [DOI] [PMC free article] [PubMed] [Google Scholar]
- 64. Kimura T., Takabatake Y., Takahashi A., Kaimori J.Y., Matsui I., Namba T., Kitamura H., Niimura F., Matsusaka T., Soga T. et al. (2011) Autophagy protects the proximal tubule from degeneration and acute ischemic injury. J. Am. Soc. Nephrol., 22, 902–913. [DOI] [PMC free article] [PubMed] [Google Scholar]
- 65. Takabatake Y., Kimura T., Takahashi A. and Isaka Y. (2014) Nephrol Dial Transplant. Oxford University Press, Oxford, Vol. 29, pp. 1639–1647. [DOI] [PubMed] [Google Scholar]
- 66. Bockenhauer D., Bokenkamp A., Hoff W., Levtchenko E., Kist-van Holthe J.E., Tasic V. and Ludwig M. (2008) Renal phenotype in Lowe syndrome: a selective proximal tubular dysfunction. Clin. J. Am. Soc. Nephrol., 3, 1430–1436. [DOI] [PMC free article] [PubMed] [Google Scholar]
- 67. Laube G.F., Russell-Eggitt I.M. and Hoff W.G. (2004) Early proximal tubular dysfunction in Lowe's syndrome. Arch. Dis. Child., 89, 479–480. [DOI] [PMC free article] [PubMed] [Google Scholar]
- 68. Loi M. (2006) Lowe syndrome. Orphanet J. Rare Dis.. doi: 10.1186/1750-1172-1-16. [DOI] [PMC free article] [PubMed] [Google Scholar]
- 69. Hsieh W.C., Ramadesikan S., Fekete D. and Aguilar R.C. (2018) Kidney-differentiated cells derived from Lowe syndrome patient's iPSCs show ciliogenesis defects and Six2 retention at the Golgi complex. PLoS One. doi: 10.1371/journal.pone.0192635. [DOI] [PMC free article] [PubMed] [Google Scholar]
- 70. Warner H., Wilson B.J. and Caswell P.T. (2019) Control of adhesion and protrusion in cell migration by Rho GTPases. Curr. Opin. Cell Biol., 56, 64–70. [DOI] [PMC free article] [PubMed] [Google Scholar]
- 71. Hsiao Y.C., Tuz K. and Ferland R.J. (2012) Trafficking in and to the primary cilium. Cilia. doi: 10.1186/2046-2530-1-4. [DOI] [PMC free article] [PubMed] [Google Scholar]
- 72. Madhivanan K. and Aguilar R.C. (2014) Ciliopathies: the trafficking connection. Traffic, 15, 1031–1056. [DOI] [PMC free article] [PubMed] [Google Scholar]
- 73. Faucherre A., Desbois P., Satre V., Lunardi J., Dorseuil O. and Gacon G. (2003) Lowe syndrome protein OCRL1 interacts with Rac GTPase in the trans-Golgi network. Hum. Mol. Genet., 12, 2449–2456. [DOI] [PubMed] [Google Scholar]
- 74. Croisé P., Estay-Ahumada C., Gasman S. and Ory S. (2014) Rho GTPases, phosphoinositides, and actin: a tripartite framework for efficient vesicular trafficking. Small GTPases. doi: 10.4161/sgtp.29469. [DOI] [PMC free article] [PubMed] [Google Scholar]
- 75. Palamidessi A., Frittoli E., Garré M., Faretta M., Mione M., Testa I., Diaspro A., Lanzetti L., Scita G. and Di Fiore P.P. (2008) Endocytic trafficking of Rac is required for the spatial restriction of signaling in cell migration. Cell, 134, 135–147. [DOI] [PubMed] [Google Scholar]
- 76. Barbieri E., Di Fiore P.P. and Sigismund S. (2016) Endocytic control of signaling at the plasma membrane. Curr. Opin. Cell Biol., 39, 21–27. [DOI] [PubMed] [Google Scholar]
- 77. Nandez R., Balkin D.M., Messa M., Liang L., Paradise S., Czapla H., Hein M.Y., Duncan J.S., Mann M. and De Camilli P. (2014) A role of OCRL in clathrin-coated pit dynamics and uncoating revealed by studies of Lowe syndrome cells. elife. doi: 10.7554/eLife.02975. [DOI] [PMC free article] [PubMed] [Google Scholar]
- 78. Nobes C.D. and Hall A. (1995) Rho, Rac, and Cdc42 GTPases regulate the assembly of multimolecular focal complexes associated with actin stress fibers, lamellipodia, and filopodia. Cell, 81, 53–62. [DOI] [PubMed] [Google Scholar]
- 79. Price L.S., Leng J., Schwartz M.A. and Bokoch G.M. (1998) Activation of Rac and Cdc42 by integrins mediates cell spreading. Mol. Biol. Cell, 9, 1863–1871. [DOI] [PMC free article] [PubMed] [Google Scholar]
- 80. Guo F., Debidda M., Yang L., Williams D.A. and Zheng Y. (2006) Genetic deletion of Rac1 GTPase reveals its critical role in actin stress fiber formation and focal adhesion complex assembly. J. Biol. Chem., 281, 18652–18659. [DOI] [PubMed] [Google Scholar]
- 81. Gan X., Wang J., Su B. and Wu D. (2011) Evidence for direct activation of mTORC2 kinase activity by phosphatidylinositol 3,4,5-trisphosphate. J. Biol. Chem., 286, 10998–11002. [DOI] [PMC free article] [PubMed] [Google Scholar]
- 82. Li J., Kim S.G. and Blenis J. (2014) Rapamycin: one drug, many effects. Cell Metab., 19, 373–379. [DOI] [PMC free article] [PubMed] [Google Scholar]
- 83. Ramirez I.B., Pietka G., Jones D.R., Divecha N., Alia A., Baraban S.C., Hurlstone A.F. and Lowe M. (2012) Impaired neural development in a zebrafish model for Lowe syndrome. Hum. Mol. Genet., 21, 1744–1759. [DOI] [PMC free article] [PubMed] [Google Scholar]
- 84. Aggarwal K.P., Narula S., Kakkar M. and Tandon C. (2013) Nephrolithiasis: molecular mechanism of renal stone formation and the critical role played by modulators. Biomed. Res. Int.. doi: 10.1155/2013/292953. [DOI] [PMC free article] [PubMed] [Google Scholar] [Retracted]
- 85. Liu T., Yue Z., Wang H., Tong H. and Sun L. (2015) Novel mutation of OCRL1 in Lowe syndrome. Indian J. Pediatr., 82, 89–92. [DOI] [PubMed] [Google Scholar]
- 86. Tasic V., Lozanovski V.J., Korneti P., Ristoska-Bojkovska N., Sabolic-Avramovska V., Gucev Z. and Ludwig M. (2011) Clinical and laboratory features of Macedonian children with OCRL mutations. Pediatr. Nephrol., 26, 557–562. [DOI] [PubMed] [Google Scholar]
- 87. Tosetto E., Addis M., Caridi G., Meloni C., Emma F., Vergine G., Stringini G., Papalia T., Barbano G., Ghiggeri G.M. et al. (2009) Locus heterogeneity of Dent's disease: OCRL1 and TMEM27 genes in patients with no CLCN5 mutations. Pediatr. Nephrol., 24, 1967–1973. [DOI] [PubMed] [Google Scholar]
- 88. Zaniew M., Bökenkamp A., Kolbuc M., La Scola C., Baronio F., Niemirska A., Szczepanska M., Bürger J., La Manna A., Miklaszewska M. et al. (2018) Long-term renal outcome in children with OCRL mutations: retrospective analysis of a large international cohort. Nephrol. Dial. Transplant., 33, 85–94. [DOI] [PubMed] [Google Scholar]
- 89. Gliozzi M.L., Espiritu E.B., Shipman K.E., Rbaibi Y., Long K.R., Roy N., Duncan A.W., Lazzara M.J., Hukriede N.A., Baty C.J. et al. (2020) Effects of proximal tubule shortening on protein excretion in a Lowe syndrome model. J. Am. Soc. Nephrol., 31, 67–83. [DOI] [PMC free article] [PubMed] [Google Scholar]
- 90. Davies J.T., Delfino S.F., Feinberg C.E., Johnson M.F., Nappi V.L., Olinger J.T., Schwab A.P. and Swanson H.I. (2016) Current and emerging uses of statins in clinical therapeutics: a review. Lipid Insights, 9, 13–29. [DOI] [PMC free article] [PubMed] [Google Scholar]
- 91. Feinstein M.J., Achenbach C.J., Stone N.J. and Lloyd-Jones D.M. (2015) A systematic review of the usefulness of statin therapy in HIV-infected patients. Am. J. Cardiol., 115, 1760–1766. [DOI] [PubMed] [Google Scholar]
- 92. Lee Y.S., Ehninger D., Zhou M., Oh J.Y., Kang M., Kwak C., Ryu H.H., Butz D., Araki T., Cai Y. et al. (2014) Mechanism and treatment for learning and memory deficits in mouse models of Noonan syndrome. Nat. Neurosci., 17, 1736–1743. [DOI] [PMC free article] [PubMed] [Google Scholar]
- 93. Teachey D.T. (2012) New advances in the diagnosis and treatment of autoimmune lymphoproliferative syndrome. Curr. Opin. Pediatr., 24, 1–8. [DOI] [PMC free article] [PubMed] [Google Scholar]
- 94. Hamdani S., Thiolat A., Naserian S., Grondin C., Moutereau S., Hulin A., Calderaro J., Grimbert P., Cohen J.L., Azoulay D. et al. (2017) Delayed and short course of rapamycin prevents organ rejection after allogeneic liver transplantation in rats. World J. Gastroenterol., 23, 6962–6972. [DOI] [PMC free article] [PubMed] [Google Scholar]
- 95. Weissgerber T.L., Milic N.M., Winham S.J. and Garovic V.D. (2015) Beyond bar and line graphs: time for a new data presentation paradigm. PLoS Biol.. doi: 10.1371/journal.pbio.1002128. [DOI] [PMC free article] [PubMed] [Google Scholar]
- 96. Taylor J.R. (1997) An Introduction to Error Analysis. University Science Books, Sausalito, CA. [Google Scholar]
Associated Data
This section collects any data citations, data availability statements, or supplementary materials included in this article.
