Abstract
Background
Although the fact that long non-coding RNA MCM3AP antisense RNA 1 (MCM3AP-AS1) is oncogenic in several cancers is well documented, very few researchers investigate its expression and function in prostate cancer.
Methods
Paired prostate cancer samples were selected, and expressions of MCM3AP-AS1, miR-876-5p and WNT5A were examined by qRT-PCR. MCM3AP-AS1 shRNA was transfected into LNCaP and PC-3 cell lines, and then the proliferative activity and apoptosis of cancer cells were detected by CCK-8 assay, EdU assay and flow cytometry analysis, respectively. qRT-PCR and Western blot were used to analyze the changes of miR-876-5p and WNT5A. Luciferase reporter gene assay was employed to determine the regulatory relationship between miR-876-5p and MCM3AP-AS1, miR-876-5p and WNT5A.
Results
MCM3AP-AS1 was significantly up-regulated in cancerous tissues of prostate cancer samples, positively correlated with the expression of WNT5A, while negatively related with miR-876-5p. After transfection of MCM3AP-AS1 shRNA into prostate cancer cells, the proliferative ability of cancer cells was signally inhibited, but the apoptosis of cancer cells was increased. MCM3AP-AS1 shRNA could reduce the expression of WNT5A on both mRNA and protein levels. Besides, MCM3AP-AS1 was identified as a sponge of miR-876-5p. WNT5A was validated as a target gene of miR- 876-5p.
Conclusion
MCM3AP-AS1 is abnormally up-regulated in prostate cancer tissues and can modulate the proliferation and apoptosis of prostate cancer cells, which has the potential to be the “ceRNA” to regulate the expression of WNT5A by targeting miR-876-5p.
Keywords: MCM3AP-AS1, miR-876-5p, WNT5A, Prostate cancer, Proliferation
Introduction
Prostate cancer (PCa) is labeled as one of the most prevailing tumors among male patients, with the morbidity and mortality of PCa worldwide accounting for 7.1/105 and 3.8/105 in 2018, respectively [1]. PCa often infiltrates adjacent tissues, accompanying with lymph node metastasis and hematogeneous metastasis, which poses a serious threaten to the life quality and survival time of patients [2–4].
Long non-coding RNA (lncRNA), a group of non-coding RNA (ncRNA), whose length is over 200 bp, lacks open reading frame and does not have complete protein coding function [5]. Though lncRNAs cannot be translated into proteins, they participate in various biological processes, including cell growth and death, cell differentiation, inflammatory response, immunity and tumorigenesis [6, 7]. Accumulating research validates that lncRNAs can affect the progression of many tumors [8, 9]. LncRNA micro-chromosome maintenance protein 3-associated protein antisense RNA 1 (MCM3AP-AS1) is reported to play an important role in the progression of several kinds of cancers. For example, up-regulation of MCM3AP-AS1 expression in hepatocellular carcinoma and glioblastoma can promote malignant phenotypes of cancer cells [10, 11]. However, the detailed function and mechanism of MCM3AP-AS1 in PCa are still unclear.
Belonging to ncRNA as well, microRNAs (miRNAs) regulate a series of physiological and pathological processes, including proliferation, differentiation, apoptotic signal transduction and organ development [12, 13]. In recent years, numerous research has shown that miRNAs are involved in the progression of many tumors, and the abnormal expression profile of miRNAs is also related to PCa [14, 15]. MiR-876-5p origins from the precursor RNA transcribed from human chromosome 9p21.1, whose expression in breast cancer tissues and gastric cancer tissues is markedly down-regulated, and it functions as a tumor suppressor in these cancers [16, 17]. However, the role of miR-876-5p in the progression of PCa needs further study.
As a member of Wnt protein family, WNT5A can regulate several biological processes, including cell differentiation, proliferation, migration, apoptosis and so on [18, 19]. Recent scientific reports demonstrate that WNT5A facilitates malignant phenotypes of cancer cells [20–22]. In PCa, it boosts the bone metastasis of cancer cells [21, 22]. It is indicated that WNT5A is involved in the progression of PCa, but its upstream regulatory mechanism needs to be further explored.
Interestingly, bioinformatics analysis suggested that there were potential binding sites between MCM3AP-AS1 and miR-876-5p, miR-876-5p and the 3′UTR of WNT5A. These computational predictions suggested that there exited a possible regulatory mechanism among MCM3AP-AS1, miR-876-5p and WNT5A. In the study, we confirmed the expression of MCM3AP-AS1 was up-regulated in PCa tissues and that MCM3AP-AS1 could facilitate PCa cell proliferation and inhibit apoptosis through regulating miR-876-5p/WNT5A axis. This work furnished a new theoretical basis for diagnosis and treatment of PCa.
Materials and methods
Clinical tissue specimens
Thirty patients with prostate cancer (who underwent prostatectomy in the Affiliated Hospital of Qingdao University from April 2017 to March 2018) were enrolled, and PCa tissues were obtained during surgery. In the control group, the specimens were from adjacent tissues of the same patient (at least 3 cm away from the cancerous tissues), and no cancer cells were found by pathological examination after operation. All specimens were immediately removed and stored in liquid nitrogen at − 196 ℃ for the following experiments. Equipped with the informed consents of all patients involved, our study was endorsed by the Research Ethics Committee of the Affiliated Hospital of Qingdao University.
Cell culture and transfection
Human prostate cancer cell lines (C4-2, PC-3, LNCaP, DU145, and 22Rv1) were available from the Institute of Basic Medicine, Peking Union Medical College. Non-cancerous stromal cell line of the prostate PrSC cell was purchased from the China Center for Type Culture Collection (Wuhan, China). All of the cells were cultured with Dulbecco’s Modified Eagle’s Medium (DMEM, Invitrogene, Carlsbad, CA, US) containing 10% fetal bovine serum (FBS, Invitrogene, Carlsbad, CA, US) in incubator at 37 ℃ in 5% CO2 and saturated humidity.
LNCaP and PC-3 cells in logarithmic growth phase were inoculated on 6-well plate at a density of 5 × 106/cm2 the day before transfection to ensure that the cell confluence reached more than 50% during transfection. MiR-876-5p mimics, miR-876-5p inhibitors, MCM3AP-AS1 overexpressing plasmid, MCM3AP-AS1 shRNA and corresponding negative controls were purchased from RiboBio Co., Ltd. (Guangzhou, China). The transfection was carried out strictly according to the instructions of Lipofectamine™3000 kit (Invitrogene, Carlsbad, CA, US). The sequences of MCM3AP-AS1 shRNA were as follows: sense strand, 5′-GCTTCGATGTGTTACTTAA-3′, antisense strand, 3′-TTAAGTAACACATCGAAGC-5′.
RNA extraction and quantitative real-time polymerase chain reaction (qRT-PCR)
100 mg tissue or 1 × 106 cells were collected, and cells were lysed with TRIzol reagenet (Invitrogene, Carlsbad, CA, US) and total RNA was extracted. After modulating the concentration of RNA to 300–500 ng/μL, RNA was reversely transcribed by reverse transcription kit (Invitrogene, Carlsbad, CA, US) to produce cDNA. Next, RT-PCR was performed using SYBR Green Premix Ex Taq II (TaKaRa, Dalian, China) in accordance with the manufacturer’s protocol. GAPDH was regarded as the standard internal reference of MCM3AP-AS1 and WNT5A. Besides, U6 was used as the standard internal parameter of miR-876-5p. Relative quantitative method 2(−ΔΔCt) was utilized to calculate the results. The experiment was repeated three times independently. The specific primer sequence information was listed in Table 1.
Table 1.
Primer sequence of qRT-PCR
| Name | Primer sequences (5′ to 3′) |
|---|---|
| MCM3AP-AS1 | Forward: 5′-GCTGCTAATGGCAACACTGA-3′ |
| Reverse: 5′-AGGTGCTGTCTGGTGGAGAT-3′ | |
| GAPDH | Forward: 5′-CAGGAGGCATTGCTGATGAT-3′ |
| Reverse: 5′-GAAGGCTGGGGCTCATTT-3′ | |
| miR-876-5p | Forward: 5′-TGAAGTGCTGTGGATTTCTTTGTG-3′ |
| Reverse: 5′-TGAATTACTTTGTAAACCACCACCA-3′ | |
| WNT5A | Forward: 5′-CGCCCAGGTTGTAATTGAAG-3′ |
| Reverse: 5′-GCA TGTGGTCCTGATACAAGT-3′ | |
| U6 | Forward: 5′-GTGGACCGCACAAGCTCGCT-3′ |
| Reverse: 5′-TTGTTGAACGGCACTGTGTATAGCA-3′ |
Cell counting Kit-8 (CCK-8) assay
LNCaP and PC-3 cells transfected for 24 h were inoculated in 96-well plates, and the cell concentration was regulated to 5 × 103/mL. After the cells were cultured for 1, 2, 3 and 4 d, respectively, 10 μL enhanced CCK-8 kit (Dojindo, Tokyo, Honshu, Japan) was added, with which the cells were incubated for 2 h at 37 ℃. Ultimately, the absorbance of the cells at 450 nm was measured using a microplate reader (Thermo-Fisher Scientific, Massachusetts, US). The experiment was repeated three times independently.
Ethynyl-deoxyuridine (EdU) assay
PCa cells were inoculated into 24-well plates at the density of 5 × 104 cells per well, and cultured for 24 h. Next, 200 μL Edu solution (50 μM) was added to each well and incubated at 37 ℃ for 2 h. Then cells were fixed with 4% paraformaldehyde for 30 min, and after adding 0.5% Triton X-100, the cells were incubated for 20 min. Moreover, cells were stained with Apollo643 and Hoechst 33342 for 30 min, respectively. At last, the pictures were captured by fluorescence microscopy (Olympus, Tokyo, Japan). The experiment was repeated three times independently.
Flow cytometry analysis
FITC-annexinV/PI double stain method was used to detect the apoptosis of PCa cells. FITC-AnnexinV/Apoptosis Kit (Invitrogen, Waltham, MA, USA) was used in this experiment. In brief, LNCaP and PC-3 cells in the logarithmic growth phase were harvested and then re-suspended in annexin-binding buffer and stained with FITC-annexinV solution and PI solution for 15 min at room temperature in dark. Then, after diluted in Annexin binding buffer, the stained cells were detected using a flow cytometer AccuriC6 (BD Biosciences, Franklin Lakes, NJ, USA). Flowjo software (TreeStar, SanCarlos, CA, USA) was applied to analyze the percentage of apoptotic cells. The experiment was repeated three times independently.
Luciferase reporter assay
The binding relationships were detected by dual luciferase reporter assay system (Promega, Madison, WI, USA). The target fragments of wild type (wt) MCM3AP-AS1 and mutant (mut) MCM3AP-AS1 were constructed and integrated into pGL3 vector (Promega, Madison, WI, USA) to obtain pGL3-MCM3AP-AS1-wild type and pGL3-MCM3AP-AS1-mutant reporter vectors. HEK-293T cells were then inoculated on 24-well plates with 105 cells per well. MiR-876-5p mimics or negative controls were co-transfected into the cells with wt—reporter or mut- reporter vectors, respectively. The culture was continued at 37 ℃ for 48 h prior to the measurement of luciferase activity in each group. The experiment was repeated three times independently.
Western blot
The cells were lysed on ice for 30 min with RIPA lysate (Beyotime Biotechnology, Shanghai, China). The supernatant was collected after centrifugation for 14,000 rpm for 15 min at 4 ℃ in a cryogenic centrifuge. BCA kit (Thermo, Shanghai, China) was used to detect the protein concentration. Moreover, the protein loading was modulated according to the protein quantification results, and the protein samples were electrophoresed by 10% SDS-PAGE. Next, the proteins were transferred to the polyvinylidene fluoride (PVDF) membrane, which was then blocked with 5% skim milk for 2 h. After membranes were washed with TBST buffer, primary anti-WNT5A antibody (ab174963, abcam, 1:1000), anti-Bcl-2 antibody (ab196495, abcam, 1:1000), and anti-Bax antibody (ab53154, abcam, 1:1000) were added into the membrane respectively, and incubated for 8 h at 4 ℃. Then the PVDF membranes were washed with TBST, and were incubated at room temperature for 1 h with the secondary antibody. After the membranes were rinsed again, color rendering was performed using hypersensitive ECL (Hubei Biossci Biotechnology, Wuhan, China). The experiment was repeated three times independently.
Statistical analysis
Statistical analysis was performed employing SPSS13.0 statistical software (SPSS Inc., Chicago, IL, USA), and the data were shown as mean ± standard deviation (x ± s). Whether the data are normally distributed was examined by One-Sample Kolmogorov–Smirnov test. For normally distributed data, independent sample t test was used to make the comparison between 2 groups. One-way ANOVA test was used to make the comparison among 3 or more groups. If there was significant difference, Newman-Keuls analysis was used to make the comparison between 2 groups. For skewed distributed data, paired sample Wilcoxon signed rank test was used to make comparison between 2 groups. A significant difference was considered when P < 0.05.
Results
MCM3AP-AS1 was up-regulated in PCa and predicted a poor prognosis
First of all, we examined the expressions of MCM3AP-AS1 in PCa tissues and PCa cell lines by qRT-PCR. The results indicated that the expressions of MCM3AP-AS1 in PCa tissues (fold change = 1.63) and cell lines were significantly higher than that of control group (Fig. 1a, b). Consistently, in The Cancer Genome Atlas (TCGA) data, the expression of MCM3AP-AS1 in PCa was also higher than normal tissue according to the GEPIA database (The red column is the cancerous tissue, and the gray column is the adjacent tissue) (Additional file 1: Figure S1). In addition, in order to detect the relationship between MCM3AP-AS1 expression and prognosis of the patients, we conducted Kaplan–Meier survival analysis with the PCa patients from TCGA. The results unveiled that the disease–free survival of MCM3AP-AS1 high expression group was shorter than that of MCM3AP-AS1 low expression group (Fig. 1c), suggesting that the dysfunction of MCM3AP-AS1 could take part in the progression of PCa.
Fig. 1.
MCM3AP-AS1 was up-regulated in PCa. a The expression of MCM3AP-AS1 in PCa tissues and normal tissues adjacent to cancer was detected by qRT-PCR. b The expression of MCM3AP-AS1 in normal prostate epithelial cell line and PCa cancer cell line was detected by qRT-PCR. c Disease-free survival period of patients with high and low expression of MCM3AP-AS1 was compared by Kaplan–Meier analysis. P < 0.01 and P < 0.001 were denoted by ** and *** respectively
Knockdown of MCM3AP-AS1 inhibited PCa cell proliferation and promoted apoptosis
To explore the role of MCM3AP-AS1 in PCa, we knocked down MCM3AP-AS1 in LNCaP and PC-3 cell lines (Fig. 2a, b). CCK-8 and EdU assay experiments showed that the proliferation of LNCaP and PC-3 cells decreased significantly after knocking down MCM3AP-AS1 (Fig. 2c–e, Additional file 3). Flow cytometry analysis indicated that knocking down MCM3AP-AS1 promoted cell apoptosis compared with the sh-NC group (Fig. 2f). Consistently, compared with the control group, Bax expression in MCM3AP-AS1 knockdown group increased markedly, while the expression of Bcl-2 decreased (Fig. 2g), suggesting that MCM3AP-AS1 was involved in the apoptosis of PCa cells. These data further indicated that MCM3AP-AS1 was related to the malignant phenotypes of PCa cells.
Fig. 2.
Knockdown of MCM3AP-AS1 inhibited the proliferative ability and promoted the apoptosis on LNCaP and PC-3 cells. a, b After knocking down MCM3AP-AS1, the expression of MCM3AP-AS1 in LNCaP (a) and PC-3 (b) cells was detected by qRT-PCR. c, d CCK-8 assay was used to detect the proliferation of LNCaP (c) and PC-3 (d) cells after knocking down MCM3AP-AS1. e EdU assay was used to detected the proliferation of LNCaP and PC-3 cells after knocking down MCM3AP-AS1. f Flow cytometry analysis was used to detect the apoptosis of PCa cells after MCM3AP-AS1 was knocked down. g After knocking down the MCM3AP-AS1, the expressions of Bax and Bcl-2 in LNCaP and PC-3 cells were detected by Western blot. P < 0.05, P < 0.01, and P < 0.001 were denoted by *, **, and *** respectively
Knockdown of MCM3AP-AS1 down-regulated WNT5A in prostate cancer
Previous research authenticates that Wnt5a, as an oncogene, promotes the progression of prostate cancer [21, 22]. Then, we explored the regulatory function of MCM3AP-AS1 on Wnt5a in prostate cancer. We firstly detected the expression of WNT5A in PCa tissues and cell lines. As illustrated (Fig. 3a, b), WNT5A mRNA expressions in PCa tissues (fold change = 2.24) and cell lines were significantly up-regulated compared with in adjacent tissues and PrSC cellS. qRT-PCR results showed that the expression MCM3AP-AS1 was positively correlated with that of WNT5A in PCa samples (Fig. 3c). Consistently, Western blot and qRT-PCR indicated that knockdown of MCM3AP-AS1 could decrease the expression of WNT5A on both protein level and mRNA level (Fig. 3d, e). These results implied that MCM3AP-AS1 could promote the progression of PCa by modulating WNT5A.
Fig. 3.
Knockdown of MCM3AP-AS1 down-regulated WNT5A in LNCaP and PC-3 cells. a The expression of WNT5A in PCa tissues was detected by qRT-PCR. b The expression of WNT5A mRNA in normal prostatic epithelial cell line and PCa cancer cell line was detected by qRT-PCR. c The correlation between MCM3AP-AS1 and WNT5A in PCa tissues was analyzed. d, e Western blot (d) and qRT-PCR (e) were used to detect the levels of WNT5A protein and mRNA after knocking down MCM3AP-AS1 in LNCaP and PC-3 cells. P < 0.05, P < 0.01, and P < 0.001 were denoted by *, **, and *** respectively
MCM3AP-AS1 targeted miR-876-5p in prostate cancer
RNA transcripts are reported to function by competitively binding miRNAs [23]. To find out whether MCM3AP-AS1 has interactions with miRNAs, we searched in the LncBase Predicted v.2 and StarBase, and found the miR-876-5p was predicted as a potential target of MCM3AP-AS1 in both tools (Fig. 4a). It was noteworthy that the expression of miR-876-5p in PCa tissues (fold change = 2.85) and cell lines was significantly down-regulated (Fig. 4b, c). We then determined the correlation coefficient of miR-876-5p with MCM3AP and validated the negative relationship between them in PCa samples (Fig. 4d). Moreover, dual luciferase reporter assay showed that the activity of luciferase reporter consisting of MCM3AP-wt could be reduced by miR-876-5p mimics, but the luciferase activity of MCM3AP-mut vector was not affected by the co-transfection of miR-876-5p (Fig. 4e, f), which validated the targeting relationship between MCM3AP-AS1 and miR-876-5p. Additionally, qRT-PCR showed that down-regulation of MCM3AP in LNCaP and PC-3 cell lines significantly increased the expression of miR-876-5p (Fig. 4g, h). Collectively, all of the data indicated the fact that miR-876-5p was a target of MCM3AP-AS1, and could be negatively regulated by it.
Fig. 4.
MCM3AP-AS1 targeted miR-876-5p. a Online bioinformatics tools including LncBase and StarBase were used to screen the candidate downstream miRNAs of MCM3AP-AS1. b qRT-PCR was used to detect the expression level of miR-876-5p in PCa tissues and adjacent normal tissues. c The expression of miR-876-5p in normal prostate epithelial cell line and PCa cancer cell line was detected by qRT-PCR. d The correlation between MCM3AP-AS1 and miR-876-5p in PCa tissues was analyzed. e, f The targeting relationship (e) between MCM3AP-AS1 and miR-876-5p was validated by dual luciferase reporter assay (f). g, h After down-regulating the levels of MCM3AP-AS1 in PC-3 (g) and LNCaP (h) cells, the expression of miR-876-5p was observed by qRT-PCR. P < 0.05, P < 0.01, and P < 0.001 were denoted by *, **, and *** respectively
Up-regulation of miR-876-5p inhibited proliferative ability of PCa cells and induced apoptosis
To explore the function of miR-876-5p in PCa, we constructed LNCaP and PC-3 cell lines transfected with miR-876-5p mimics (Fig. 5a, b). CCK-8 and EdU assays displayed that compared with in the control group, the proliferation of LNCaP and PC-3 cells decreased significantly after transfection of miR-876-5p mimics (Fig. 5c–e). After investigating the effect of miR-876-5p on the proliferation of PCa cells, we studied the regulatory role of miR-876-5p on the apoptosis of PCa cells. Flow cytometry analysis indicated that miR-876-5p mimics promoted the apoptosis of PCa cells compared with the miR-control group (Fig. 5f). What’s more, compared with in the miR-control group, the Bax level in the miR-876-5p mimics group increased markedly, while the Bcl-2 level decreased observably (Fig. 5g). These results clarified that as a tumor suppressor, miR-876-5p was associated with the malignant phenotypes of PCa.
Fig. 5.
Transfection of miR-876-5p mimics inhibited the proliferative ability and promoted the apoptosis on LNCaP and PC-3 cells. a, b qRT-PCR was used to detect the expression level of miR-876-5p in LNCaP (a) and PC-3 (b) cells after the transfection of miR-876-5p mimics. c, d CCK-8 assay was used to detect the proliferation of LNCaP (c) and PC-3 (d) cells transfected with miR-876-5p mimics. e After transfection of miR-876-5p mimics, the proliferation of LNCaP and PC-3 cells was detected by EdU assay. f Flow cytometry analysis was used to detect the apoptosis of PCa cells after the cells were transfected with miR-876-5p mimics. g The expression levels of Bax and Bcl-2 in LNCaP and PC-3 cells were detected by Western blot after transfection of miR-876-5p mimics. P < 0.05, P < 0.01, and P < 0.001 were denoted by *, **, and *** respectively
MiR-876-5p targeted WNT5A in prostate cancer
To figure out mechanisms of miR-876-5p in regulating prostate cancer cells, target genes of miR-876-5p were predicted by TargetScan (http://www.targetscan.org/vert_72/). Interestingly, WNT5A was predicted as a potential target of miR-876-5p (Fig. 6a). Dual luciferase report test showed that miR-876-5p mimics could reduce the luciferase activity of luciferase reporter containing wild typeWNT5A 3′ UTR, but had no significant effect on the luciferase activity of mutant WNT5A 3′ UTR vector (Fig. 6b). Furthermore, qRT-PCR data indicated that expressions of miR-876-5p and WNT5A were negatively correlated in PCa samples (Fig. 6c). Western blot showed that WNT5A levels were down-regulated and up-regulated in LNCaP and PC-3 cells respectively after up-regulation and down-regulation of miR-876-5p (Fig. 6d). These data identified WNT5A as a target gene of miR-876-5p in PCa. Additionally, wild type MCM3AP-AS1 overexpression plasmid (MCM3AP-AS1-wt) could increase the protein expression of WNT5A, while after the binding site for miR-876-5p was mutated, the plasmid (MCM3AP-AS1-mut) had no effect on the protein expression of WNT5A (Additional file 2: Figure S2A). Additionally, MCM3AP-AS1-wt could significantly promote LNCaP cell proliferation; while MCM3AP-AS1-mut only slightly promoted cell proliferation (Additional file 2: Figure S2B). These results suggested that MCM3AP-AS1 could positively regulated WNT5A via miR-876-5p (Additional file 3).
Fig. 6.
miR-876-5p targeted WNT5A in prostate cancer samples. a TargteScan datebase predicted WNT5A was as a candidate downstream gene of miR-876-5p. b Dual luciferase reporter assay was used to validate the targeting relationship between miR-876-5p and WNT5A. c The correlation between WNT5A and miR-876-5p in PCa tissues was analyzed. d Western blot was used to detect WNT5A levels in PC-3 and LNCaP cells transfected with mimics and inhibitors of miR-876-5p. P < 0.001 was denoted by ***
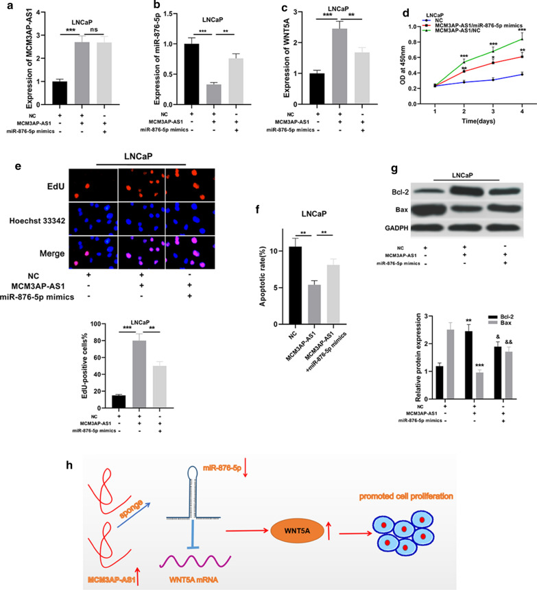
MCM3AP-AS1 affected the proliferation and participated in apoptosis of PCa cells through miR-876-5p/WNT5A axis
To further verify the role of MCM3AP-AS1 in PCa by regulating the expression of miR-876-5p/WNT5A, we transfected the mimics of miR-876-5p into LNCaP cells with over-expressed MCM3AP-AS1. As shown, MCM3AP-AS1 overexpression inhibited the expression of miR-876-5p and facilitated the expression of WNT5A, while these effects were reversed by the co-transfection of miR-876-5p mimics (Fig. 7a–c). Consistently, MCM3AP-AS1 promoted the proliferation and inhibited the apoptosis of LNCaP cell, which would be reversed by miR-876-5p (Fig. 7d–g). Above results confirmed that the function of MCM3AP-AS1 to promote PCa cell proliferation was mediated by miR-876-5p/WNT5A axis (Fig. 7h).
Fig. 7.
In LNCaP cells, MCM3AP-AS1 could regulate proliferation and apoptosis by regulating miR-876-5p/WNT5A. c qRT-PCR was used to detect the expression level of MCM3AP-AS1 (a), miR-876-5p (b) and WNT5A (c) in the cells co-transfected with MCM3AP-AS1 plasmid and miR-876-5p mimics. d The proliferation of LNCaP cells was detected by CCK-8 assay. e The proliferation of LNCaP cells was detected by EdU method. f Flow cytometry analysis was used to detect the apoptosis of PCa cells after transfection. g Western blot was used to detect the expression levels of Bcl-2 and Bax. h Graphic Abstract: MCM3AP-AS1 could up-regulate WNT5A via sponging miR-876-5p, thus promoting the proliferation of prostate cancer cells. P < 0.05 was denoted by *, P < 0.01 was denoted by **, and P < 0.001 was denoted by ***
Discussion
An increasing number of research demonstrated that abnormal expression of lncRNA may affect the progression of tumors. For instance, lncRNA GLCC1 promotes colorectal cancer progression and glucose metabolism by regulating c-Myc [24]. Additionally, lncRNA MIAT promotes malignant phenotype of papillary thyroid cancer cells by regulating LASP1 [25]. Intriguingly, lncRNAs exert an important role in the progression of PCa. For instance, the up-regulation of lncRNA FEZF1-AS1 expression in PCa can promote the proliferation and metastasis of prostate cancer cells through Notch signaling pathway [26]. Besides, LncRNA SNHG12 can boost the development of PCa and is associated with poor prognosis [27]. Functioning as an oncogenic lncRNA, MCM3AP-AS1 is up-regulated in papillary thyroid cancer [28], glioblastoma [11], hepatocellular carcinoma [10]. A recent study reports that the expression of MCM3AP-AS1 was up-regulated in PCa; MCM3AP-AS1 silencing can inhibit proliferation and facilitate the apoptosis of PCa cells by disrupting methylation of the NPY1R promoter to inactivate the MAPK pathway [29]. In this work, we also investigated the role of MCM3AP-AS1 in PCa. Consistently, we demonstrated that MCM3AP-AS1 was up-regulated in PCa tissues and cells; it was found that high expression of MCM3AP-AS1 was correlated with worse prognosis of patients, and MCM3AP-AS1 could regulate the proliferation and apoptosis of PCa cells.
A considerable existing studies find that miRNAs can function as a tumor suppressors or oncogenes. For instance, miR-136 regulates JNK signaling pathway by targeting MAP2K4, thus playing an anti-cancer role in gallbladder cancer [30]. The abnormal expression of miRNAs is also associated with the progression of PCa. MiR-141 regulates the stemness of PCa cells via modulating Rho GTPase family members and stem cell molecules [31]. MiR-498 facilitates proliferation, migration and invasion of PCa cells, and reduces radiosensitivity by targeting PTEN [32]. MiR-487a-3p serves as a tumor suppressor in prostate cancer by targeting CCND1 (cyclin D1, CCND1) [33]. MiR-876-5p has been validate as a tumor suppressor in multiple tumors including breast cancer, gastric cancer, colorectal cancer, head and neck squamous cell carcinoma, liver cancer and so on [16, 17, 34–36], and its downstream targets includes TFAP2A, MITF, RASAL2, vimentin, DNMT3A and so on [16, 17, 34–36]. In this study, for the first time, we found that miR-876-5p was remarkably down-regulated in PCa tissues and cells, and could inhibit the proliferation of PCa cells.
WNT5A expression is up-regulated in lung cancer, ovarian cancer, pancreatic cancer, PCa and gastric cancer, and the overexpression of WNT5A is associated with invasiveness, progression and poor prognosis of these tumors [17, 20–22, 37]. In our study, we confirmed that WNT5A was up-regulated in PCa tissues and cells, which is consistent with previous report on WNT5A expression in PCa [22]. We further demonstrated that miR-876-5p could negatively regulate it, and this targeting relationship has also been reported in gastric cancer [17]. LncRNAs may contain one or more miRNA response elements and can act as endogenous miRNA sponges, which contributes to the down-regulation of intracellular miRNA [38, 39]. This is also called “competing endogenous RNA (ceRNA)” mechanism. ceRNA mechanism plays crucial roles in cancer progression. For example, in oral squamous cell carcinoma, lncRNA GAS5 up-regulates PTEN by targeting miR-21 and activates AKT signaling pathway to inhibit cancer progression [40]. MCM3AP-AS1 promote the progression of papillary thyroid cancer by regulating the miR-211-5p/SPARC axis [28]. In PCa, lncRNA SNHG7 promotes PCa progression by regulating the miR-324-3p/WNT2B axis [41]. In this study, we explored the interactions among MCM3AP-AS1, miR-876-5p and WNT5A in PCa. We demonstrated that MCM3AP-AS1 targeted miR-876-5p and negatively regulated it, and in turn increased the expression of WNT5A. Our work partly partly explained the mechanism by which WNT5A was dysregulated in PCa.
This study has several limitations. First of all, in vivo experiments are required to demonstrate the following work. Whether other malignant phenotypes of PCa cells such as metastasis are modulated by MCM3AP-AS1 deserves further investigation due to the crucial role WNT5A plays in prostate cancer metastasis [21, 22]. Besides, other downstream targets of MCM3AP-AS1 need to be identified. Nonetheless, our study manifest that MCM3AP-AS1 is up-regulated in PCa tissues and cells, and functional experiments demonstrate that MCM3AP-AS1 can promote PCa cell proliferation and inhibit cell apoptosis by controlling the expression of miR-876-5p/WNT5A. MCM3AP-AS1 may be applied as a novel therapy target for treating PCa in the future.
Supplementary information
Additional file 1: Figure S1. The expression of MCM3AP-AS1 in PCa analyzed by GEPIA database.
Additional file 2: Figure S2. MCM3AP-AS1-wt can promote the expression of WNT5A, but MCM3AP-AS1-mut could not promote the expression of WNT5A (A). MCM3AP-AS1-wt could significantly promote the proliferation of LNCaP cells, while MCM3AP-AS1-mut only slightly promoted the proliferation of LNCaP cells (B).
Additional file 3: Figure S3. Effect of a second knockdown of MCM3AP-AS1 on the proliferation of LNCaP and PC-3 cells. Figure S4. Effect of a third knockdown of MCM3AP-AS1 on the proliferation of LNCaP and PC-3 cells.
Acknowledgements
None.
Authors’ contributions
All the authors read and approved the final manuscript.
Funding
This work was supported by National Natural Science Foundation of China. (Approval No. 81602320)
Availability of data and materials
The data used to support the findings of this study are available from the corresponding author upon request.
Competing interests
The authors declare that they have no competing interest.
Footnotes
Publisher's Note
Springer Nature remains neutral with regard to jurisdictional claims in published maps and institutional affiliations.
This article has been retracted. Please see the retraction notice for more detail: https://doi.org/10.1186/s12935-024-03381-7"
Change history
5/29/2024
This article has been retracted. Please see the Retraction Notice for more detail: 10.1186/s12935-024-03381-7
Supplementary information
Supplementary information accompanies this paper at 10.1186/s12935-020-01365-x.
References
- 1.Jemal A, Bray F, Center MM, Ferlay J, Ward E, Forman D. Global cancer statistics. CA Cancer J Clin. 2011;61(2):69–90. doi: 10.3322/caac.20107. [DOI] [PubMed] [Google Scholar]
- 2.Sarkar PL, Lee W, Williams ED, Lubik AA, Stylianou N, Shokoohmand A, Lehman ML, Hollier BG, Gunter JH, Nelson CC. Insulin enhances migration and invasion in prostate cancer cells by up-regulation of FOXC2. Front Endocrinol (Lausanne). 2019;17(10):481. doi: 10.3389/fendo.2019.00481. [DOI] [PMC free article] [PubMed] [Google Scholar]
- 3.Sheng J, Wang L, Han Y, Chen W, Liu H, Zhang M, Deng L, Liu YN. Dual roles of protein as a template and a sulfur provider: a general approach to metal sulfides for efficient photothermal therapy of cancer. Small. 2018 doi: 10.1002/smll.201702529. [DOI] [PubMed] [Google Scholar]
- 4.Olofsson PS, Tracey KJ. Bioelectronic medicine: technology targeting molecular mechanisms for therapy. J Intern Med. 2017;282(1):3–4. doi: 10.1111/joim.12624. [DOI] [PMC free article] [PubMed] [Google Scholar]
- 5.Ørom UA, Shiekhattar R. Long non-coding RNAs and enhancers. Curr Opin Genet Dev. 2011;21(2):194–198. doi: 10.1016/j.gde.2011.01.020. [DOI] [PMC free article] [PubMed] [Google Scholar]
- 6.Rapicavoli NA, Qu K, Zhang J, Mikhail M, Laberge RM, Chang HY. A mammalian pseudogene lncRNA at the interface of inflammation and anti-inflammatory therapeutics. Elife. 2013;23(2):e00762. doi: 10.7554/eLife.00762. [DOI] [PMC free article] [PubMed] [Google Scholar]
- 7.Liao K, Xu J, Yang W, You X, Zhong Q, Wang X. The research progress of LncRNA involved in the regulation of inflammatory diseases. Mol Immunol. 2018;101:182–188. doi: 10.1016/j.molimm.2018.05.030. [DOI] [PubMed] [Google Scholar]
- 8.Bhan A, Soleimani M, Mandal SS. Long noncoding RNA and cancer: a new paradigm. Cancer Res. 2017;77(15):3965–3981. doi: 10.1158/0008-5472.CAN-16-2634. [DOI] [PMC free article] [PubMed] [Google Scholar]
- 9.Li J, Li Z, Zheng W, Li X, Wang Z, Cui Y, Jiang X. LncRNA-ATB: an indispensable cancer-related long noncoding RNA. Cell Prolif. 2017;50(6):e12381. doi: 10.1111/cpr.12381. [DOI] [PMC free article] [PubMed] [Google Scholar]
- 10.Wang Y, Yang L, Chen T, Liu X, Guo Y, Zhu Q, Tong X, Yang W, Xu Q, Huang D, Tu K. A novel lncRNA MCM3AP-AS1 promotes the growth of hepatocellular carcinoma by targeting miR-194-5p/FOXA1 axis. Mol Cancer. 2019;18(1):28. doi: 10.1186/s12943-019-0957-7. [DOI] [PMC free article] [PubMed] [Google Scholar]
- 11.Yang C, Zheng J, Xue Y, Yu H, Liu X, Ma J, Liu L, Wang P, Li Z, Cai H, Liu Y. The Effect of MCM3AP-AS1/miR-211/KLF5/AGGF1 axis regulating glioblastoma angiogenesis. Front Mol Neurosci. 2018;9(10):437. doi: 10.3389/fnmol.2017.00437. [DOI] [PMC free article] [PubMed] [Google Scholar] [Retracted]
- 12.Bartel DP. MicroRNAs: geneomics, biogenesis, mechanism, and function. Cell. 2004;116(2):281–297. doi: 10.1016/S0092-8674(04)00045-5. [DOI] [PubMed] [Google Scholar]
- 13.Alvarez-Garcia I, Miska EA. MicroRNA functions in animal development and human disease. Development. 2005;132(21):4653–4662. doi: 10.1242/dev.02073. [DOI] [PubMed] [Google Scholar]
- 14.Pashaei E, Pashaei E, Ahmady M, Ozen M, Aydin N. Meta-analysis of miRNA expression profiles for prostate cancer recurrence following radical prostatectomy. PloS ONE. 2017;12(6):e0179543. doi: 10.1371/journal.pone.0179543. [DOI] [PMC free article] [PubMed] [Google Scholar]
- 15.Tutar Y. miRNA and cancer; computational and experimental approaches. Curr Pharm Biotechnol. 2014;15(5):429. doi: 10.2174/138920101505140828161335. [DOI] [PubMed] [Google Scholar]
- 16.Xu J, Zheng J, Wang J, Shao J. miR-876-5p suppresses breast cancer progression through targeting TFAP2A. Exp Ther Med. 2019;18(2):1458–1464. doi: 10.3892/etm.2019.7689. [DOI] [PMC free article] [PubMed] [Google Scholar]
- 17.Xu Z, Yu Z, Tan Q, Wei C, Tang Q, Wang L, Hong Y. MiR-876-5p regulates gastric cancer cell proliferation, apoptosis and migration through targeting WNT5A and MITF. Biosci Rep. 2019 doi: 10.1042/BSR20190066. [DOI] [PMC free article] [PubMed] [Google Scholar]
- 18.Mikels AJ, Nusse R. Purified Wnt5a protein activates or inhibits beta-catenin-TCF signaling depending on receptor context. PLoS Biol. 2006;4(4):e115. doi: 10.1371/journal.pbio.0040115. [DOI] [PMC free article] [PubMed] [Google Scholar]
- 19.Clark CC, Cohen I, Eichstetter I, Cannizzaro LA, McPherson JD, Wasmuth JJ, Iozzo RV. Molecular cloning of the human proto-oncogene Wnt-5A and mapping of the gene (WNT5A) to chromosome 3p14-p21. Geneomics. 1993;18(2):249–260. doi: 10.1006/geno.1993.1463. [DOI] [PubMed] [Google Scholar]
- 20.Yao L, Sun B, Zhao X, Zhao X, Gu Q, Dong X, Zheng Y, Sun J, Cheng R, Qi H, An J. Overexpression of Wnt5a promotes angiogenesis in NSCLC. Biomed Res Int. 2014;2014:832562. doi: 10.1155/2014/832562. [DOI] [PMC free article] [PubMed] [Google Scholar]
- 21.Carneiro I, Quintela-Vieira F, Lobo J, et al. Expression of EMT-related genes CAMK2N1 and WNT5A is increased in locally invasive and metastatic prostate cancer. J Cancer. 2019;10(24):5915–5925. doi: 10.7150/jca.34564. [DOI] [PMC free article] [PubMed] [Google Scholar]
- 22.Lee GT, Kang DI, Ha YS, Jung YS, Chung J, Min K, Kim TH, Moon KH, Chung JM, Lee DH, Kim WJ, Kim IY. Prostate cancer bone metastases acquire resistance to androgene deprivation via WNT5A-mediated BMP-6 induction. Br J Cancer. 2014;110(6):1634–1644. doi: 10.1038/bjc.2014.23. [DOI] [PMC free article] [PubMed] [Google Scholar]
- 23.Paraskevopoulou Maria D, Vlachos Ioannis S, Karagkouni Dimitra, Georgakilas Georgios, Kanellos Ilias, Vergoulis Thanasis, et al. DIANA-LncBase v2: indexing microRNA targets on non-coding transcripts. Nucleic Acids Res. 2016;44(D1):D231–D238. doi: 10.1093/nar/gkv1270. [DOI] [PMC free article] [PubMed] [Google Scholar]
- 24.Tang J, Yan T, Bao Y, Shen C, Yu C, Zhu X, Tian X, Guo F, Liang Q, Liu Q, Zhong M, Chen J, Ge Z, Li X, Chen X, Cui Y, Chen Y, Zou W, Chen H, Hong J, Fang JY. LncRNA GLCC1 promotes colorectal carcinogenesis and glucose metabolism by stabilizing c-Myc. Nat Commun. 2019;10(1):3499. doi: 10.1038/s41467-019-11447-8. [DOI] [PMC free article] [PubMed] [Google Scholar]
- 25.Liu W, Wang Z, Wang C, Ai Z. Long non-coding RNA MIAT promotes papillary thyroid cancer progression through upregulating LASP1. Cancer Cell Int. 2019;25(19):194. doi: 10.1186/s12935-019-0913-z. [DOI] [PMC free article] [PubMed] [Google Scholar]
- 26.Zhu LF, Song LD, Xu Q, Zhan JF. Highly expressed long non-coding RNA FEZF1-AS1 promotes cells proliferation and metastasis through Notch signaling in prostate cancer. Eur Rev Med Pharmacol Sci. 2019;23(12):5122–5132. doi: 10.26355/eurrev_201906_18176. [DOI] [PubMed] [Google Scholar]
- 27.Cheng G, Song Z, Liu Y, Xiao H, Ruan H, Cao Q. Long noncoding RNA SNHG12 indicates the prognosis of prostate cancer and accelerates tumorigenesis via sponging miR-133b. J Cell Physiol. 2019 doi: 10.1002/jcp.29039. [DOI] [PubMed] [Google Scholar]
- 28.Liang M, Jia J, Chen L, Wei B, Guan Q, Ding Z, Yu J, Pang R, He G. LncRNA MCM3AP-AS1 promotes proliferation and invasion through regulating miR-211-5p/SPARC axis in papillary thyroid cancer. Endocrine. 2019;65(2):318–326. doi: 10.1007/s12020-019-01939-4. [DOI] [PubMed] [Google Scholar]
- 29.Li X, Lv J, Liu S. MCM3AP-AS1 KD inhibits proliferation, invasion, and migration of PCa cells via DNMT1/DNMT3 (A/B) methylation-mediated upregulation of NPY1R. Mol Ther Nucleic Acids. 2020;20:265–278. doi: 10.1016/j.omtn.2020.01.016. [DOI] [PMC free article] [PubMed] [Google Scholar] [Retracted]
- 30.Niu J, Li Z, Li F. Overexpressed microRNA-136 works as a cancer suppressor in gallbladder cancer through suppression of JNK signaling pathway via inhibition of MAP2K4. Am J Physiol Gastrointest Liver Physiol. 2019;317(5):G670–G681. doi: 10.1152/ajpgi.00055.2019. [DOI] [PubMed] [Google Scholar]
- 31.Liu C, Liu R, Zhang D, Deng Q, Liu B, Chao HP, Rycaj K, Takata Y, Lin K, Lu Y, Zhong Y, Krolewski J, Shen J, Tang DG. MicroRNA-141 suppresses prostate cancer stem cells and metastasis by targeting a cohort of pro-metastasis genes. Nat Commun. 2017;23(8):14270. doi: 10.1038/ncomms14270. [DOI] [PMC free article] [PubMed] [Google Scholar]
- 32.Duan XM, Liu XN, Li YX, Cao YQ, Silayiding A, Zhang RK, Wang JP. MicroRNA-498 promotes proliferation, migration, and invasion of prostate cancer cells and decreases radiation sensitivity by targeting PTEN. Kaohsiung J Med Sci. 2019;35(11):659–671. doi: 10.1002/kjm2.12108. [DOI] [PMC free article] [PubMed] [Google Scholar]
- 33.Wang M, Yu W, Gao J, Ma W, Frentsch M, Thiel A, Liu M, Rahman N, Qin Z, Li X. MicroRNA-487a-3p functions as a new tumor suppressor in prostate cancer by targeting CCND1. J Cell Physiol. 2020;235(2):1588–1600. doi: 10.1002/jcp.29078. [DOI] [PubMed] [Google Scholar]
- 34.Ren L, Zhang Z, Feng Y, Luo M, Hao Z. MicroRNA-876-5p represses the cell proliferation and invasion of colorectal cancer through suppressing YAP signalling via targeting RASAL2. Clin Exp Pharmacol Physiol. 2020;47(5):867–876. doi: 10.1111/1440-1681.13264. [DOI] [PubMed] [Google Scholar]
- 35.Dong Y, Zheng Y, Wang C, Ding X, Du Y, Liu L, Zhang W, Zhang W, Zhong Y, Wu Y, Song X. MiR-876-5p modulates head and neck squamous cell carcinoma metastasis and invasion by targeting vimentin. Cancer Cell Int. 2018;28(18):121. doi: 10.1186/s12935-018-0619-7. [DOI] [PMC free article] [PubMed] [Google Scholar]
- 36.Wang Y, Xie Y, Li X, Lin J, Zhang S, Li Z, Huo L, Gong R. MiR-876-5p acts as an inhibitor in hepatocellular carcinoma progression by targeting DNMT3A. Pathol Res Pract. 2018;214(7):1024–1030. doi: 10.1016/j.prp.2018.04.012. [DOI] [PubMed] [Google Scholar]
- 37.Logan CY, Nusse R. The Wnt signaling pathway in development and disease. Annu Rev Cell Dev Biol. 2004;20:781–810. doi: 10.1146/annurev.cellbio.20.010403.113126. [DOI] [PubMed] [Google Scholar]
- 38.Chou J, Wang B, Zheng T, Li X, Zheng L, Hu J, Zhang Y, Xing Y, Xi T. MALAT1 induced migration and invasion of human breast cancer cells by competitively binding miR-1 with cdc42. Biochem Biophys Res Commun. 2016;472:262–269. doi: 10.1016/j.bbrc.2016.02.102. [DOI] [PubMed] [Google Scholar]
- 39.Deng L, Yang SB, Xu FF, Zhang JH. Long noncoding RNA CCAT1 promotes hepatocellular carcinoma progression by functioning as let-7 sponge. J Exp Clin Cancer Res. 2015;34:18. doi: 10.1186/s13046-015-0136-7. [DOI] [PMC free article] [PubMed] [Google Scholar]
- 40.Zeng B, Li Y, Jiang F, Wei C, Chen G, Zhang W, Zhao W, Yu D. LncRNA GAS5 suppresses proliferation, migration, invasion, and epithelial–mesenchymal transition in oral squamous cell carcinoma by regulating the miR-21/PTEN axis. Exp Cell Res. 2019;374(2):365–373. doi: 10.1016/j.yexcr.2018.12.014. [DOI] [PubMed] [Google Scholar]
- 41.Han Y, Hu H, Zhou J. Knockdown of LncRNA SNHG7 inhibited epithelial-mesenchymal transition in prostate cancer though miR-324-3p/WNT2B axis in vitro. Pathol Res Pract. 2019;215(10):152537. doi: 10.1016/j.prp.2019.152537. [DOI] [PubMed] [Google Scholar]
Associated Data
This section collects any data citations, data availability statements, or supplementary materials included in this article.
Supplementary Materials
Additional file 1: Figure S1. The expression of MCM3AP-AS1 in PCa analyzed by GEPIA database.
Additional file 2: Figure S2. MCM3AP-AS1-wt can promote the expression of WNT5A, but MCM3AP-AS1-mut could not promote the expression of WNT5A (A). MCM3AP-AS1-wt could significantly promote the proliferation of LNCaP cells, while MCM3AP-AS1-mut only slightly promoted the proliferation of LNCaP cells (B).
Additional file 3: Figure S3. Effect of a second knockdown of MCM3AP-AS1 on the proliferation of LNCaP and PC-3 cells. Figure S4. Effect of a third knockdown of MCM3AP-AS1 on the proliferation of LNCaP and PC-3 cells.
Data Availability Statement
The data used to support the findings of this study are available from the corresponding author upon request.







