Abstract
The brain vasculature maintains brain homeostasis by tightly regulating ionic, molecular, and cellular transport between the blood and the brain parenchyma. These blood–brain barrier (BBB) properties are impediments to brain drug delivery, and brain vascular dysfunction accompanies many neurological disorders. The molecular constituents of brain microvascular endothelial cells (BMECs) and pericytes, which share a basement membrane and comprise the microvessel structure, remain incompletely characterized, particularly in humans. To improve the molecular database of these cell types, we performed RNA sequencing on brain microvessel preparations isolated from snap-frozen human and mouse tissues by laser capture microdissection (LCM). The resulting transcriptome datasets from LCM microvessels were enriched in known brain endothelial and pericyte markers, and global comparison identified previously unknown microvessel-enriched genes. We used these datasets to identify mouse-human species differences in microvessel-associated gene expression that may have relevance to BBB regulation and drug delivery. Further, by comparison of human LCM microvessel data with existing human BMEC transcriptomic datasets, we identified novel putative markers of human brain pericytes. Together, these data improve the molecular definition of BMECs and brain pericytes, and are a resource for rational development of new brain-penetrant therapeutics and for advancing understanding of brain vascular function and dysfunction.
Subject terms: Blood-brain barrier, Genetics of the nervous system
Introduction
The blood–brain barrier (BBB) regulates blood flow, supplies the brain with nutrients, and facilitates clearance of a variety of substances. The BBB is comprised of brain microvascular endothelial cells (BMECs), the principal barrier-forming cell. BMECs are also intimately associated with brain pericytes, mural cells that line the outside of microvessels and are linked to endothelial cells by a shared vascular basement membrane1. The BBB is required to maintain brain homeostasis, but also prevents clinically relevant doses of many therapeutics from entering the brain2,3. Brain vascular dysfunction plays a role in several neurological disorders, including some with cell-autonomous defects in BMEC or pericyte function4–7. Due to its role in neurological disorders and important implications for brain drug delivery, the brain vasculature has been the subject of intense research, often focused on identifying mechanisms underlying its unique behavior. Our understanding of brain vascular development, function, dysfunction, and molecular constituents, however, has been advanced largely by mouse models. The scarcity of human brain tissue and low abundance of brain vascular cells has limited molecular profiling of the human brain vasculature. Improved molecular understanding of human BMECs and pericytes could aid in the development of new BBB-penetrant therapeutics and advance new hypotheses about mechanisms of brain vascular dysfunction in disease.
Mouse brain vascular cells have previously been isolated and transcriptionally profiled8–12. For example, fluorescence-activated cell sorting (FACS) has been used to isolate brain endothelial cells from Tie2-GFP mice, and microarray analysis identified transcripts that were enriched or depleted in brain endothelial cells compared to lung and liver endothelial cells8. Full transcriptomic datasets of mouse brain endothelial cells and pericytes have also been obtained by performing RNA sequencing (RNA-seq) after cell isolation by FACS or immunopanning methods11,13. Similarly, bulk and single cell RNA-seq of endothelial cells in mice have also been used to identify transcription factors and β-catenin-regulated genes related to blood–brain barrier specification during the developmental timecourse12. Recently, single cell RNA-seq has also been used to improve the transcriptomic definition of mouse brain pericytes and identify positional variation in mural and endothelial cell gene expression9,10. While the mouse data have been instrumental in advancing our understanding of BMECs and pericytes, there are numerous species-specific differences that have been identified between mouse and human brain including in solute carrier and efflux transporter expression14–16. Gene expression profiling in human brain samples has been much more limited and largely focused on non-vascular cell types, including neurons and astrocytes. For example, single cell RNA-seq of human adult and embryonic cortex samples has been used to identify regional, developmental, and species differences in neuronal and glial gene expression; however, the approaches employed yielded extremely small populations of endothelial cells and pericytes, impeding analysis of human brain microvessel transcriptomes17–19. Recently, brain microvessels isolated by centrifugation from two patient samples were subjected to RNA-seq to analyze expression of ATP binding cassette (ABC) transporters and solute carriers (SLCs)20, and brain endothelial cells isolated via immunopanning from two patient samples were also transcriptomically profiled21. A detailed, transcriptome-wide analysis of human brain microvessels, however, is currently lacking. Furthermore, the limited number of existing human brain vascular datasets motivates transcriptomic characterization of additional patient samples. Finally, a more complete understanding of mouse-human species differences may help inform choice of model systems for studying BBB biology or screening for brain penetrant therapeutics.
In this study, we performed RNA-seq on normal mouse and human brain microvessels isolated using laser capture microdissection (LCM). LCM allowed the isolation of brain microvessels from snap-frozen tissue sections, limiting possible transcriptional changes induced by techniques used in previous BBB transcriptomic analyses such as cell homogenization, sorting, immunopanning, or short periods of in vitro culture22–24. The isolated microvessels contained both BMEC and pericyte components and the transcriptomes were enriched in both BMEC and pericyte transcripts as expected. Data analysis allowed the identification of genes with microvessel-enriched expression despite patient-to-patient variability, identified species differences between mouse and human samples, and suggested putative novel human brain pericyte markers.
Results
Laser capture microdissection and RNA-sequencing of brain microvessels
Normal brain tissue from three human patients undergoing neurosurgery was obtained and flash frozen immediately to preserve mRNA content. Similarly, brains were removed and flash frozen from three C57/BL6N mice. Tissue sections were first labeled with fluorescent lectins, which bind to the endothelial glycocaylx, to identify microvessels for capture (Fig. 1A). The lectin+ microvessels were manually outlined and captured for RNA isolation using an LCM system (Fig. 1B). To enrich samples for microvascular endothelial cells and associated pericytes while limiting the contribution of vascular smooth muscle cells, which vary in phenotype and gene expression from microvascular pericytes10, only vessels ≤ 10 μm in diameter were isolated. Given the spatial resolving constraints of LCM, it is impossible to isolate solely BMECs, and hence the isolated microvessels also contained microvessel-associated pericytes. Thus, this combination of BMECs and pericytes will be defined as “microvessels” throughout the manuscript. Microvessel fragments totaling roughly 2.5 mm2 and an equivalent area of whole brain tissue were isolated from each human and murine brain sample, yielding 0.8–5.5 ng of total RNA per sample (Supplementary Table S1; Supplementary Fig. S1).
Figure 1.
LCM of brain microvessels yields transcriptomic datasets enriched in endothelial and pericyte markers. (A,B) Representative lectin-stained mouse brain sections before (A) and after (B) LCM. Scale bars: 50 μm. (C,D) Transcript abundance [log2(TPM + 1)] of endothelial, pericyte, and neural genes in mouse (C) and human (D) whole brain and LCM microvessel samples. Lines connect datapoints from matched LCM microvessel and whole brain samples. *P < 0.05 versus whole brain, DESeq2 Wald test with Benjamini–Hochberg correction. Exact P-values are provided in Supplementary Table S4.
RNA sequencing of the resulting LCM microvessel and whole brain RNA samples each yielded approximately 20 million reads, which were then aligned to the human and mouse genomes. The number of reads and alignment percentages for each sample are shown in Supplementary Table S1, and gene count data are provided in Supplementary Table S2. To validate the resulting datasets, we examined expression of a subset of known brain endothelial, pericyte, and neural (astrocyte and neuron) genes in LCM microvessels and whole brain. As expected, mouse LCM microvessels had increased expression of endothelial genes (Cldn5, Cdh5, Slc2a1, Abcb1a, Vwf, Mfsd2a) and pericyte genes (Anpep, Cspg4, Rgs5, Kcnj8, Abcc9, Pdgfrb), and no enrichment of neural genes (Gabbr1, Tubb3, Aqp4) compared to whole brain samples (Fig. 1C). In human LCM microvessels, we observed similar enrichment of endothelial genes (CLDN5, CDH5, SLC2A1, ABCB1, VWF, MFSD2A) and lack of enrichment of neural genes (GABBR1, TUBB3, AQP4). Compared to mouse, the human LCM microvessels had enrichment of RGS5, ABCC9, and PDGFRB, but lacked statistically significant enrichment of other pericyte markers, such as ANPEP, CSPG4, and KCNJ8, which may be a result of increased variability between human patient samples, lower pericyte numbers in human samples compared to mouse, or mouse-human species differences in pericyte gene expression (Fig. 1D).
To further examine the LCM microvessel datasets, we compared expression of all genes in the mouse samples to recent single cell RNA-seq datasets of FACS-purified mouse BMECs and pericytes (Supplementary Table S3)10. The Pearson correlation coefficient (rp) between LCM microvessels (average of three biological replicates) and the reference endothelial dataset was 0.27 (P < 0.001), while the correlation for the reference pericyte dataset was 0.22 (P < 0.001), indicating a positive, but poor correlation for both cell types (Fig. 2A). Spearman’s correlation coefficient (rs) between LCM microvessels and the reference endothelial dataset was 0.74, and for the reference pericyte dataset was 0.73, indicating similar ranking of genes despite poor correlation on absolute abundance (Fig. 2A). Since LCM microvessel datasets are derived from a mixture of cell types, largely BMECs and pericytes, these results were not surprising. In an effort to adjust for the presence of multiple cell types, we recalculated Pearson correlation coefficients between the LCM datasets and reference single cell RNA-seq datasets by mathematically combining different ratios of endothelial cell and pericyte datasets (see Methods for details). This analysis revealed an optimal Pearson correlation (rp = 0.33, P < 0.001) for a reference dataset comprising approximately 42% pericyte-derived transcripts and 58% BMEC-derived (Fig. 2B, C), while the Spearman’s correlation coefficient (rs = 0.74) did not increase over the endothelial-only dataset (Fig. 2C). The low Pearson correlation, and lack of improvement in Spearman’s correlation, is likely due to parenchymal cell contamination in the microvessel preparations and technical differences between single cell and bulk RNA-seq methodologies. Nonetheless, the non-monotonic relationship between Pearson correlation and ratio of endothelial cell and pericyte reference datasets supports the presence of both endothelial cells and pericytes in the LCM microvessel samples.
Figure 2.
Comparison of mouse LCM microvessel with existing mouse BMEC and pericyte transcriptomic datasets. (A) Comparison of transcript abundances [log10(TPM)] in mouse LCM microvessels (y-axes; average of three biological replicates) versus the reference BMEC dataset or the reference pericyte dataset10. Each point represents one gene with nonzero expression in both LCM microvessel and reference endothelial or pericyte datasets. The Pearson (rp) and Spearman’s (rs) correlation coefficients are inset and were calculated on raw TPM values prior to removal of undetected transcripts and log-transformation. Pseudocoloring indicates relative population density. (B) Pearson correlation coefficient (rp) for the average of the biological replicates of mouse LCM microvessels calculated against reference datasets generated by combining brain pericyte and endothelial cell transcriptomes in different ratios (x-axis). (C) Comparison of transcript abundances [log10(TPM)] in mouse LCM microvessels (y-axis; average of three biological replicates) versus the optimal combined reference dataset (42% pericyte transcript and 58% BMEC transcript weighting). Each point represents one gene with nonzero expression in both LCM microvessel and the reference dataset. The Pearson (rp) and Spearman’s (rs) correlation coefficients are inset and were calculated on raw TPM values prior to removal of undetected transcripts and log-transformation. Pseudocoloring indicates relative population density.
Comparison of LCM and whole brain transcriptomes identifies microvessel-enriched genes
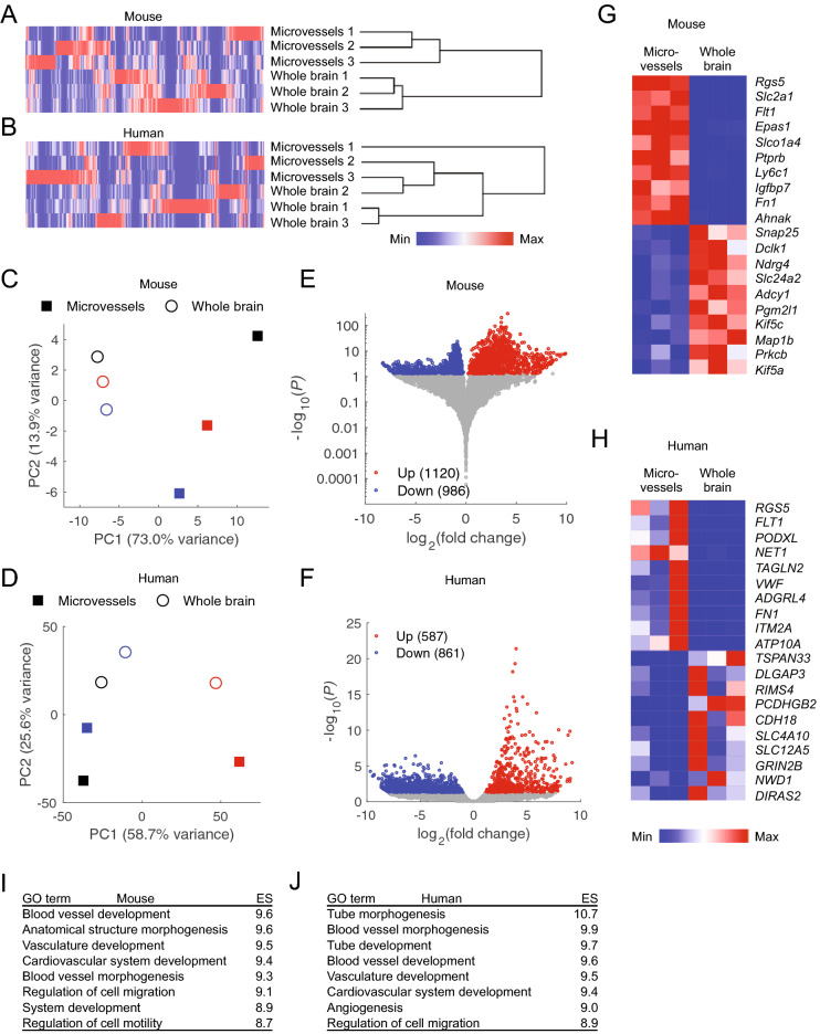
We used hierarchical clustering and principal component analysis (PCA) to make transcriptome-wide, unbiased comparisons of LCM microvessels and whole brain. Mouse microvessel datasets clustered together and were distinct from whole brain datasets (Fig. 3A). Human datasets did not produce this expected clustering, with one whole brain dataset clustering more closely with a microvessel dataset from a different patient sample than with other whole brain datasets (Fig. 3B). In PCA, mouse microvessel and whole brain datasets also clustered together along principal component 1 (PC1; explaining 73% of the variance) (Fig. 3C), while weaker clustering along principal component 2 (PC2; explaining 26% of the variance) was observed for the human datasets (Fig. 3D). Together, these analyses suggest that patient-derived human datasets have more variability than mouse samples, potentially attributable to differences in genetic background, brain region, or underlying complications that required neurosurgical intervention.
Figure 3.
Differentially expressed genes in mouse and human LCM microvessels compared to whole brain. (A,B) Whole-transcriptome hierarchical clustering of mouse (A) and human (B) LCM microvessels and whole brain datasets. Color indicates expression that has been normalized within each gene (column). (C,D) Principal component analysis of mouse (C) and human (D) LCM microvessels and whole brain datasets. Data are plotted in the space of the first two principal components, with the percentage of variance explained by principal component 1 (PC1) and principal component 2 (PC2) shown in axis labels. Microvessel and whole brain datapoints of the same color are derived from matched samples. (E,F) Volcano plots illustrating genes differentially expressed between LCM microvessels and whole brain samples from mouse (E) and human (F). The number of LCM microvessel-enriched (Up) and depleted (Down) genes with adjusted P-values < 0.05 (from DESeq2) are shown in the legends. Full results of differential expression analysis are in Supplementary Table S4. (G,H) Heat maps illustrating transcript abundance in biological triplicates of LCM microvessels and whole brain for the 10 highest confidence LCM microvessel-enriched and the 10 highest confidence microvessel-depleted genes in mouse (G) and human (H). Color indicates expression that has been normalized within each gene (row). (I,J) Gene ontology (GO) terms for biological processes enriched in LCM microvessels compared to whole brain from mouse (I) and human (J). ES: enrichment score [− log10(P)].
We next identified genes differentially expressed in LCM microvessels compared to whole brain. This analysis revealed 1,120 genes enriched and 986 genes depleted in mouse LCM microvessels compared to whole brain (Fig. 3E; Supplementary Table S4). We similarly identified 587 enriched and 861 depleted genes in human LCM microvessels (Fig. 3F; Supplementary Table S4). Mouse microvessel-enriched genes included known pericyte and endothelial markers (Rgs5, Slc2a1, Flt1, Fn1, and Ptprb) (Fig. 3G). Human microvessel-enriched genes included pericyte and endothelial markers (TAGLN2, RGS5, FLT1, VWF, FN1, and EMCN) (Fig. 3H). Additional microvessel-enriched transcripts include, ATP10A, ADGRL4, ITM2A, NET1, and PODXL, consistent with a role for podocalyxin in BBB maintenance as recently demonstrated in mouse25. Whole brain-enriched (microvessel-depleted) genes included RIMS4, encoding a neuronal synaptic regulator26, CDH18, which is also highly expressed in neurons21, and SLC12A5 (KCC2), a potassium-chloride transporter involved in synapse inhibition27. Thus, while the discrete set of neural genes examined in Fig. 1 (GABBR1, TUBB3, and AQP4) were not depleted in LCM microvessels, our global differential expression analysis indicated some depletion of neuronal genes.
Gene ontology (GO) analysis of the 100 highest confidence LCM microvessel-enriched genes in mouse and human samples yielded GO terms such as tube morphogenesis, blood vessel morphogenesis/development, and vasculature development, consistent with a vascular transcriptomic signature (Fig. 3I,J). We additionally performed Gene Set Enrichment Analysis (GSEA) on the complete list of human genes ranked from the highest confidence microvessel-enriched gene to the highest confidence microvessel-depleted gene (Supplementary Table S4). Testing this list against 154 gene sets from the KEGG database revealed 13 gene sets enriched in LCM microvessel samples (P < 0.05), including the TGFβ signaling pathway, consistent with known roles for TGFβ signaling in vascular biology, BBB development, and endothelial-pericyte interactions28,29 (Supplementary Fig. S2). We additionally tested our ranked list against 35 gene sets designed to infer which cell types are present in brain transcriptomic datasets30. This analysis confirmed endothelial and mural cell enrichment in microvessel samples, and neuron and astrocyte enrichment in whole brain (Supplementary Fig. S2).
Mouse-human species differences in vasculature-associated gene expression
Because our mouse and human datasets are derived from samples isolated using identical methods for isolation, sequencing, and analysis, they provide a powerful opportunity to detect species differences in brain microvessel gene expression. We performed a transcriptome-wide comparison of homologous gene expression in the human and mouse LCM microvessel datasets, which revealed 1,122 human-enriched and 1,278 mouse-enriched genes (Fig. 4A; Supplementary Table S5). To identify genes for which microvessel, rather than parenchymal, expression drives species-specific enrichment, we filtered human- and mouse-enriched genes based on microvessel-enrichment in the respective species (Approach 1; Fig. 4B). Of the 1,278 mouse-enriched genes, 142 genes were also microvessel-enriched over mouse whole brain samples, including Slco1c1 and Vtn (Fig. 4B,C; Supplementary Table S5). Notably, expression of VTN/Vtn, which encodes the extracellular matrix protein vitronectin and has been identified as a pericyte marker in mouse10,11, was highly enriched in mouse microvessels (Fig. 4A,C), suggesting human brain pericytes express less VTN transcript than mouse pericytes. In fact, we detected no VTN transcripts in human microvessels (Supplementary Fig. S3). We confirmed the ability of our pipeline to detect VTN transcripts by mapping a human liver RNA-seq dataset31 (Supplementary Table S3), which had robust VTN expression at 1,330 TPM. We also reviewed two independent human single cell RNA-seq datasets18,19, which confirmed a lack of VTN expression in human brain pericytes, although these datasets differ in developmental stage and brain region (Supplementary Fig. S3). Similarly, of the 1,122 human-enriched genes, 211 genes were also microvessel-enriched over human whole brain samples, including SLCO2A1, GIMAP7, A2M, CD109, FGR, VWA2, RNASE1, and NHEJ1. (Fig. 4B,D; Supplementary Table S5). We validated a subset of these human-enriched vascular genes using single cell RNA-seq data from the literature9,10,18,19 and immunohistochemistry from the Human Protein Atlas32 (Supplementary Fig. S4). For example, the GTPase-encoding transcript GIMAP7 is not expressed by mouse brain pericytes or endothelial cells, but is expressed by endothelial cells in human embryonic midbrain and neocortex single cell RNA-seq data18,19, and Human Protein Atlas data supports vascular localization of the protein in adult human cortex32 (Supplementary Fig. S4). Similarly, A2M, encoding ⍺-2-macroglobulin, is not expressed by mouse brain pericytes or endothelial cells, but single cell RNA-seq and immunohistochemistry data support its expression in human brain pericytes, endothelial cells, and microglia (Supplementary Fig. S4).
Figure 4.
Mouse-human species differences in vasculature-associated gene expression. (A) Volcano plot illustrating genes differentially expressed between human LCM microvessels and mouse LCM microvessels. The number of human-enriched (Up) and depleted (Down) genes with adjusted P-values < 0.05 (from DESeq2) are shown in the legend. The complete list of mouse-human gene homology as used in this analysis, and full results of differential expression analysis, are in Supplementary Table S5. (B) Summary of filtering strategy used to identify human-mouse species differences potentially attributable to vascular gene expression. Of the 1,278 mouse-enriched transcripts identified in (A), Approach 1 selects the 142 genes also enriched in mouse microvessels versus whole brain (as determined in Fig. 3E). Of the 1,122 human-enriched transcripts identified in (A), Approach 1 selects the 211 genes also enriched in human microvessels versus whole brain (as determined in Fig. 3F). Complete filtered gene lists are in Supplementary Table S5. Alternative filtering strategies are shown in Supplementary Figure S5. (C,D) Heat maps illustrating transcript abundance in biological triplicates of mouse and human LCM microvessels and whole brain for the 20 highest confidence mouse-enriched (C) and human-enriched (D) microvessel genes from lists filtered by Approach 1 (genes also microvessel-enriched in the respective species). Color indicates expression that has been normalized within each gene (row).
Because Approach 1 eliminates species-specific genes of potential interest which are expressed both in vasculature and parenchyma, we also filtered human- and mouse-enriched gene lists based on the less stringent criterion of no microvessel- or whole brain-enrichment in the respective species (Approach 2; Supplementary Fig. S5; Supplementary Table S5). Further, because Approaches 1 and 2 do not consider genes without known mouse-human homology, or genes with similar expression in microvessels in both species but microvessel-enrichment in only one species, we also identified potential species differences by directly comparing the lists of mouse microvessel-enriched genes (Fig. 3E) and human microvessel-enriched genes (Fig. 3F) (Approach 3; Supplementary Fig. S5; Supplementary Table S5).
This transcriptome-wide analysis identified several solute carrier (SLC) transcripts with high differential expression and confidence: Slco1c1 (Oatp1c1) was highly enriched in mouse microvessels (Fig. 4A,C). Expression of this thyroid hormone transporter in mouse, but not human, brain endothelial cells is consistent with previous observations and explains the lack of central nervous system (CNS) hypothyroidism in mouse models of Allan-Herndon-Dudley Syndrome (AHDS) generated by Slc16a2 (MCT8) knockout6. The amino acid transporter Slc6a20 and organic anion transporter Slc22a8 were also highly enriched in mouse microvessels (Fig. 4C). SLCO1A2 (homologous to mouse Slco1a5) was expressed in human microvessels and absent in mouse (Fig. 4A,D), consistent with previous observations of SLCO1A2 expression in human brain microvessels33 and endothelial cells21. Given these discrete validated examples and the importance of SLC and ATP-binding cassette (ABC) transporters in CNS drug delivery, we compared expression of all SLC and ABC transcripts (Supplementary Fig. S6; Supplementary Table S5). We also found that the ratio of ABCB1 (mouse Abcb1a) to ABCG2 transcripts, which encode the efflux transporters P-glycoprotein (P-gp) and breast cancer resistance protein (BCRP), respectively, was higher in mouse microvessels (Supplementary Fig. S6), consistent with previous reports14. Together, this analysis reveals widespread species differences in microvessel-associated gene expression and demonstrates the utility of whole brain datasets in identifying which species differences are attributable to microvessel gene expression.
A putative gene expression profile of human brain pericytes
Pericytes play important roles in brain vascular function and BBB development34–36. While recent work has characterized the transcriptional profiles of mouse brain pericytes10, human brain pericytes after in vitro culture37, and small numbers of human embryonic brain pericytes18,19, a comprehensive molecular definition of adult human brain pericytes in vivo is lacking. We reasoned that because our human LCM microvessel samples contain both endothelial and pericyte-derived transcripts, we could identify genes putatively expressed by human brain pericytes by subtractive comparison of our microvessel datasets to existing transcriptomic data from purified human brain endothelial cells (Supplementary Table S3)17. Similar strategies have been used to identify mouse brain pericyte enriched-genes from microvessel and pericyte-depleted microvessel transcriptome datasets8,38. We compared the expression of 587 human LCM microvessel-enriched genes identified in Fig. 3F to an adult human temporal lobe brain endothelial single cell RNA-seq dataset17 (Fig. 5A). Human LCM microvessel-enriched genes that had an expression level of 1 TPM or greater in the reference endothelial cell dataset were considered endothelial-derived and excluded. The remaining LCM microvessel-enriched genes were then categorized as putative pericyte genes. This analysis resulted in 186 putative pericyte genes (Fig. 5B), including known pericyte markers (PDGFRB, NOTCH3, S1PR3, ABCC9, ADGRA2 [GPR124]) and excluding known endothelial genes (PECAM1, A2M, SLC2A1, MSFD2A) (Fig. 5A,C; Supplementary Table S6).
Figure 5.
Comparison of human LCM microvessel and brain endothelial cell transcriptomes. (A) Average transcript abundance of the 587 human microvessel-enriched genes (as determined in Fig. 3F) in human LCM microvessels (TPMMV) versus reference human adult brain endothelial cells analyzed by single cell RNA-seq (TPMEC)17. Vertical line at log2(TPMEC + 1) = 1 indicates the 1 TPM threshold employed to identify putative pericyte-derived transcripts in the microvessel samples. Endothelial genes (e.g. PECAM1, MFSD2A, SLC2A1, A2M) fall to the right of this line and are excluded, while known pericyte genes (e.g. NOTCH3, PDGFRB) fall to the left. Full results of this analysis are in Supplementary Table S6. (B) Summary of results of thresholding analysis described in (A). (C) Heat map illustrating transcript abundance in biological triplicates of human brain endothelial cells and LCM microvessels and whole brain for the 186 putative pericyte genes identified in (A). Known and putative novel pericyte genes are annotated. Color indicates expression that has been normalized within each gene (row). (D) Summary of filtering strategy used to identify putative human-specific pericyte genes. Of the 186 putative pericyte genes identified in (A), 48 are also human-enriched (as determined in Fig. 4B). (E) Heat map illustrating transcript abundance in biological triplicates of mouse LCM microvessels and whole brain, human brain endothelial cells, and human LCM microvessels and whole brain for the 48 putative human-enriched pericyte genes identified in (D). Genes are ranked by fold change in human versus mouse microvessels. Color indicates expression that has been normalized within each gene (row).
To identify potential species differences in pericyte gene expression, we compared this putative pericyte-enriched gene list to the human-specific microvessel-enriched gene list (Fig. 4B) and found 48 such human-enriched putative pericyte genes (Fig. 5D,E). We evaluated expression of a subset of these putative human pericyte genes using immunohistochemical analysis from the Human Protein Atlas32 and several independent RNA-seq datasets from the literature: mouse brain vascular single cell RNA-seq9,10, human embryonic midbrain single cell RNA-seq18, human embryonic neocortex single cell RNA-seq19, and adult human cortex single nucleus RNA-seq39 (Supplementary Fig. S7). These data support expression of SLC6A12, SLC12A7, GEM, FRZB, FOXL1, PTGDR2, FHL5, SMOC2, and LPL in human brain pericytes in at least one validation dataset, and suggest lower or minimal expression in mouse brain pericytes. For example, the human single cell RNA-seq and immunohistochemistry datasets corroborated our findings indicating pericyte expression of SLC12A7 in human cortex and midbrain (Supplementary Fig. S7). Notably, mouse single cell RNA-seq data suggests that Slc12a7 is expressed by a small number of pericytes and endothelial cells10, in contrast to humans where virtually no endothelial expression was detected (Supplementary Fig. S7). Similarly, GEM (encoding a GTP-binding protein), FRZB (encoding a Wnt-binding protein) and the transcription factor FOXL1 were absent or nearly so in mouse brain pericytes but robustly expressed by human brain pericytes (Supplementary Fig. S7). Other genes (MMP25, ANGPT2) were expressed in both human endothelial cells and pericytes but nearly absent in the corresponding mouse cell types (Supplementary Fig. S7).
This multi-dataset validation also revealed that some genes, including ZIC1, NOTCH3, PRELP, NDUFA4L2, LRRC32, COLEC12, KIAA0040, and C1QTNF1 are expressed by both mouse and human pericytes; thus, our analysis suggests that these genes may be enriched in relative abundance in human microvessels versus mouse (Supplementary Fig. S7). Additionally, EHD2, while expressed at similar levels by mouse brain endothelial cells and pericytes, was highly pericyte-enriched in human single cell/nucleus RNA-seq datasets (Supplementary Fig. S7). PRX (periaxin), a gene required for myelination by Schwann cells40, was recently identified as expressed in human brain microvasculature by immunohistochemistry41, but Prx transcripts were nearly absent in mouse microvessels and mouse brain pericytes and endothelial cells (Supplementary Fig. S7). We again used independent, human single cell RNA-seq datasets to corroborate these findings, and found very low PRX expression in both endothelial cells and pericytes despite strong vascular localization in the immunohistochemistry dataset (Supplementary Fig. S7). Finally, some genes (HAPLN3, SLC38A5, STARD8) were indeed expressed by endothelial cells in these validation datasets, suggesting an erroneous lack of expression in the initial endothelial reference dataset or potentially reflecting differences in developmental stage or brain region (Supplementary Fig. S7), highlighting the importance of evaluating multiple datasets.
Together, this analysis demonstrates the utility of human LCM microvessel and whole brain datasets in identifying potential human pericyte-derived transcripts, suggests additional mouse-human species differences in endothelial and pericyte gene expression, and motivates the integration of several independent RNA-seq datasets to build confidence in cell type-specific gene expression. Further work will be required to confirm expression, cellular origin, and potential functional roles of genes identified in this analysis in the human adult brain vasculature.
Discussion
In this study, we isolated human and mouse brain microvessels and used RNA-seq to characterize the transcriptomes of these samples. LCM yielded microvessel samples containing the two cell types sharing the microvascular basement membrane, BMECs and pericytes. We observed some expression of neuronal and glial marker genes in LCM microvessel datasets, consistent with the technically unavoidable capture of some parenchymal cells. The common issue of multiple or contaminating cell types in tissue-derived RNA-seq samples has been largely obviated by single cell RNA-seq; however, single cell RNA-seq presents other challenges such as poor ability to detect very low abundance transcripts and potential transcriptomic alterations induced by cell dissociation and purification42. Thus, bulk and single cell RNA-seq are complementary strategies, and LCM has been used previously to isolate human blood-nerve barrier endoneurial microvessels from patient samples for downstream transcriptomic profiling43. To further validate our mouse LCM microvessel datasets, we used data from recent single cell RNA-seq of mouse brain endothelial cells and pericytes9,10. We found the highest correlation between our data at an approximately 1:1 combination of endothelial cell- and pericyte-derived transcripts, approximately consistent with the ratio of the two cell types in mouse brain microvasculature44, assuming similar global transcript abundance in BMECs and pericytes. The maximum transcriptome-wide correlation we observed, however, had a Pearson correlation coefficient of only 0.34, consistent with the presence of parenchyma-derived transcripts in our LCM microvessel samples. Thus, the RNA-seq of matched whole brain samples is paramount in identifying endothelial and pericyte genes based on microvessel-enriched expression. Furthermore, while numerical methods to estimate the relative population of different cell types from such datasets are available45,46, they require reliable reference datasets for the cell types present. The extremely limited number and depth of human brain endothelial and pericyte RNA-seq datasets currently precludes the application of such techniques to our human LCM microvessel data.
Further analysis of our datasets via PCA and hierarchical clustering demonstrated expected similarity between three biological replicates of mouse microvessels, which clustered distinctly from whole brain. Similar analyses of the human datasets produced no such predictable clustering, demonstrating patient-to-patient variability, differences in sampling location, or different effects of neurological condition. Despite this, results of transcriptome-wide differential expression analysis, GO analysis, and GSEA support depletion of neural-associated genes and enrichment of vasculature-associated genes in both human and mouse LCM microvessel datasets compared to whole brain in a pairwise differential expression analysis. Overall, though there was high variability between human samples, LCM microvessel datasets were enriched in known BMEC and pericyte genes, confirming the utility of both the isolation method and the resulting datasets. The observed variability in human samples and uncertainty of sample location motivates future efforts to characterize additional patient samples. Additional matched samples would be required to power a study to understand how brain vascular gene expression varies with factors such as brain region, age, or disease, factors that have only recently begun to be explored in mouse10,38.
To demonstrate the utility of the resulting datasets, we identified species-specific differences in brain vascular gene expression. Species differences in neural progenitor, neuronal, and astrocyte gene expression have been characterized by RNA-seq18,21, but such differences in vascular gene expression have not been comprehensively analyzed. In addition to a transcriptome-wide comparison of homologous gene expression, we used the paired whole brain datasets to identify only those genes with species-specific expression attributable to the vasculature and not the brain parenchyma. In this way, we identified 142 mouse-enriched genes, including Vtn, Slco1c1, Slc6a20a, Atp13a5, Slc22a8, and 211 human-enriched genes, including SLCO2A1, GIMAP7, and A2M. Given that BBB efflux by ABC transporters hinders delivery of many small molecule drugs, and SLC transporters may facilitate transport of some pharmaceuticals, it is important to understand differences in expression between human and mouse for drug development14,15,20,47. Additionally, recent work demonstrated an enrichment of transporter genes in mouse brain pericytes compared to mouse lung pericytes, suggesting that brain pericytes may be directly involved in molecular transport10. Thus, our data permit identification of putative human pericyte-enriched transporters that may be involved in molecular transport across the human BBB, such as the potassium-chloride cotransporter SLC12A7 and the betaine transporter SLC6A12 identified in our analysis. Further, improved insight into differences in gene expression between mouse and human brain vasculature is key to assess potential limitations of mouse models of brain vascular and BBB development and disease, as is the case in AHDS6. For example, we found that VTN, a gene highly and selectively expressed in mouse brain pericytes with a recently-described functional role in neurogenesis48, was not expressed at a detectable level by human brain pericytes. These results were validated in transcriptomics data collected by other groups, though these datasets vary in developmental stage and brain region18,19. We also implemented two alternative approaches to identify putative species differences (Supplementary Fig. S5), but note that because of variability between human samples, our analyses likely identified only the most robustly differentially-expressed genes, and that future studies with increased sample size could illuminate additional mouse-human species differences in vascular gene expression. Taken together, availability of human vascular transcriptomes can aid investigators in identifying potential roles for BMECs and pericytes in the etiology of neurological disorders with known genetic bases and should allow others to quickly assess expression of molecules with potential relevance to drug delivery (e.g. SLCs, ABCs, and large molecule receptors) and disease in human brain vasculature.
Finally, we demonstrated how human brain microvessel transcriptome datasets could be further mined for pericyte-expressed genes by comparison to existing brain endothelial transcriptomes17. We identified several genes enriched in our human LCM microvessel datasets compared to both whole brain and existing human brain endothelial cell datasets, such as SLC6A12, SLC12A7, PRELP, NDUFA4L2, GEM, FRZB, LRRC32, EHD2, FOXL1, COLEC12, KIAA0040, PTGDR2, C1QTNF1, FHL5, SMOC2, and LPL, suggesting these as possible human pericyte-expressed genes, some of which are human-specific. For example, SLC12A7, which is weakly expressed in both pericytes and endothelial cells in mouse brain vasculature, was strongly and selectively expressed by human brain pericytes in single-cell RNA-seq datasets, and had vascular localization in immunohistochemistry data from the Human Protein Atlas. These results motivate the use of several independent datasets to account for patient-to-patient variability and technical differences in cell isolation and sequencing methodologies to validate putative human pericyte and BMEC gene expression. Our human LCM microvessel datasets should facilitate hypothesis generation and future validation of hypothesized human pericyte-expressed transcripts with potential roles in vascular function or disease.
Overall, this work contributes brain microvessel transcriptome datasets enriched in BMEC and pericyte genes from three human patient and three mouse samples. We also contribute matched whole brain datasets to aid in identification and assessment of microvessel-associated genes. Further, our work demonstrates the utility of LCM as a valuable tool for isolation and molecular analysis of brain microvasculature. Finally, we have demonstrated application of our datasets to identify differences between mouse and human brain vasculature with potential implications for drug delivery and disease, and to discover previously unknown human BMEC- and brain pericyte-expressed genes within these relatively unexplored transcriptomes.
Methods
Human tissue
This analysis was performed on de-identified, normal human brain tissue that is usually discarded during surgery to access deeper diseased brain regions. Human brain tissue was obtained during three surgeries for other indications under a University of Wisconsin-Madison Institutional Review Board-approved protocol. All research was conducted in accordance with the guidelines and supervision of the University of Wisconsin-Madison’s Institutional Review Board. The obtained tissue specimens were flash-frozen in liquid nitrogen and stored at −80 °C until sectioned.
Mouse tissue
All procedures were performed in compliance with the University of Wisconsin-Madison Animal Care and Use Committee and following National Institutes of Health (NIH) guidelines for care and use of laboratory animals. Mouse brain tissue was obtained from C57/BL6N mice aged 6–7 weeks, and tissue was flash-frozen in liquid nitrogen and stored at −80 °C until sectioned.
Laser capture microdissection and RNA extraction
Tissues were sectioned onto RNase-free membrane slides (Molecular Machines & Industries) using RNase-free techniques at a thickness of 8 μm and stored at −80 °C until proceeding to laser capture. Tissue sections were used within 1 week of sectioning to prevent RNA degradation.
All subsequent procedures were performed at room temperature using RNase-free techniques. Slides were thawed for 1.5 min, fixed in 100% acetone (Sigma) for 2 min, and air dried for 2 min. Capillaries were labeled for 2 min using a lectin stain: mouse tissue was stained with fluorescein labeled Rincinus communis Agglutinin I (RCA-I, 1:20, Vector Labs), and human tissue was stained with fluorescein labeled Ulex europaeus Agglutinin I (UEA-I, 1:10, Vector Labs) diluted in water. Slides were washed 3 times with water and placed in a desiccator for 10 min. Slides were then dehydrated via two 30 s incubations in 95% ethanol (Sigma) followed by two 30 s incubations in 100% ethanol and finally a 3 min incubation in 100% isopropyl alcohol (Sigma). Slides were placed in a desiccator for another 3 min before proceeding to capture. The lectin-labeled blood vessels were cut from the sections and captured on an adhesive cap (Molecular Machines and Industries) using the MMI Cell Cut instrument (Molecular Machines and Industries). Only microvessels (≤ 10 μm in diameter) were selected for capture.
A total of 2.2–3.0 mm2 of mouse brain microvessels and 2.3–3.0 mm2 of human brain microvessels were collected per biological replicate, and three biological replicates were obtained. An equivalent area of whole brain tissue was captured onto an adhesive cap from each sample as a control. Captured tissue was lysed with buffer RLT (Qiagen) supplemented with β-mercaptoethanol (Sigma), vortexed for 30 s, and stored at –80 °C until RNA extraction.
For RNA isolation, lysed tissue was thawed at room temperature and total RNA was extracted using an RNeasy Micro kit (Qiagen) per the manufacturer’s instructions. On-column DNase I digestion was performed to remove genomic DNA. RNA was quantified on an Agilent Bioanalyzer using the RNA 6,000 Pico kit, and electropherogram presence of 18S and 28S ribosomal RNA was used to confirm intact RNA prior to library construction and sequencing (Supplementary Fig. S1).
RNA-sequencing and data analysis
Sequencing libraries enriched for non-rRNA sequences were constructed using the NuGEN Ovation Single Cell RNA-Seq High Volume Beta Kit. Libraries were sequenced on an Illumina HiSeq 2000 sequencer using 100 bp single-end reads. Between 19 and 33 million reads were collected per sample (Supplementary Table S1).
Raw FASTQ files from our sequencing or obtained from NCBI SRA (for reference dataset accession numbers, see Supplementary Table S3) were mapped to the mouse genome (mm10) or human genome (hg38) using STAR49 (version 2.6.0b-1) implemented in Galaxy50 on the public server at https://usegalaxy.org. Gene-level transcript abundances were calculated using featureCounts51 (version 1.6.3) also implemented in Galaxy.
Differential expression analysis was performed using DESeq252 (version 3.10), implemented in R (version 3.6.2), using raw counts as input. When comparing LCM microvessel and whole brain samples, sample pairing was included in the DESeq2 design. Elsewhere in the paper, transcript abundances are presented as transcripts per million (TPM). For each gene i, TPMi was calculated as
| 1 |
where fragments per kilobase of transcript per million mapped reads (FPKM) was calculated as
| 2 |
where Li is the length of the transcript, in kilobases, reported by featureCounts, and sums run over all genes in a single sample. Count, FPKM, and TPM data for our datasets and reference datasets are provided in Supplementary Table S2. All P-values presented in the context of differential expression analyses are those adjusted for multiple comparisons by DESeq2 using the Benjamini–Hochberg procedure.
Hierarchical clustering on TPM was performed with GENE-E (version 3.0.215), using the one minus Pearson correlation with average linkage. Principal component analysis on TPM was performed using MATLAB. GO analysis was performed using the PANTHER53 online tool at https://pantherdb.org. Gene Set Enrichment Analysis (GSEA)54,55 was performed using a list of genes ranked based on DESeq2 output, using the ranking metric − log10(P) × sign[log2(fold change)], which organizes high-confidence microvessel enriched genes at the top of the list, and high-confidence microvessel-depleted genes at the bottom.
Human-mouse gene expression comparison
To compare gene expression in human LCM microvessels and mouse LCM microvessels, a human-mouse gene homology database was obtained from Mouse Genome Informatics (https://www.informatics.jax.org/homology.shtml) and manually curated to match gene symbols to those in featureCounts outputs derived from genome annotation files. Human genes with no mouse homolog and mouse genes with no human homolog were not considered in this analysis. The majority (98%) of genes had 1:1 mouse-human homology. For human genes with multiple mouse homologs, TPM values for the mouse homologs were summed. For mouse genes with multiple human homologs, either (i) the single human homolog with the highest TPM was retained and the human homolog(s) with zero or negligible expression were eliminated, or (ii) if multiple human homologs existed with similar expression, these were each compared individually to the mouse homolog. Supplementary Table S5 contains a complete list of mouse-human homology as used in this analysis. Because mouse and human homologs for a given gene differ in transcript length, raw counts from each dataset do not permit an authentic comparison of expression. Thus, as a DESeq2 input, we used TPM values to reverse-calculate an unnormalized counts metric for each gene in mouse and human samples using the human gene length. Other comparisons of mouse and human gene expression were performed using TPM values.
Comparison to single cell RNA-seq reference datasets
Raw counts from mouse brain endothelial single-cell RNA-seq datasets10 (Supplementary Table S3) were averaged across all single cells and normalized using transcript lengths to generate a single vector of TPM values. The same process was used for mouse brain pericyte single-cell RNA-seq datasets (Supplementary Table S3). We mathematically generated new vectors of TPM values by combining these reference datasets in different pericyte-to-endothelial ratios as
| 3 |
where α represents the fraction of transcripts derived from pericytes and varies between 0 and 1. To assess global similarity between reference datasets and LCM microvessel data, Pearson and Spearman’s correlation coefficients were calculated on TPM values using MATLAB.
Validation of pericyte-enriched transcripts
Human and mouse brain single-cell and single-nucleus RNA-seq datasets9,10,18,19,39 were used for validation of putative pericyte-enriched transcripts, with cell assignments to clusters as reported by the authors. Seurat (version 3.1.2)56 implemented in R was used for visualization except where indicated in figure legends. Images from the Human Protein Atlas (https://v19.proteinatlas.org)32 were also used for validation.
Statistical analyses
DESeq2 was used for all differential expression analyses as described above, and all P-values reported in the context of differential expression analyses are those generated by DESeq2 using the Wald test and adjusted to control the false discovery rate using the Benjamini–Hochberg procedure, except where otherwise indicated. P-values reported for Pearson correlation coefficients were calculated in MATLAB using Student’s t distribution. P-values reported for GO and GSEA analyses were those generated by the tools as described above. Student’s t test was used to compare the ratio of ABCB1 and ABCG2 transcripts (Supplementary Fig. S6).
Supplementary information
Supplementary Figures S1 to S7 and Table S1.
Acknowledgements
We thank University of Wisconsin-Madison Translational Research Initiatives in Pathology (TRIP) Laboratory personnel for their advice regarding LCM techniques. We thank Dr. Xiaobin Zhang for his initial processing of the resected human brain tissue samples. We acknowledge the University of Wisconsin-Madison Biotechnology Center Gene Expression Center and DNA Sequencing Facility for providing library preparation and next generation sequencing services. This work was funded by the National Institutes of Health (AA020476 to EVS, SPP, and JSK, NS103844 to EVS and SPP, and NS107461 to SPP and EVS) and National Science Foundation (1703219 to EVS, SPP, and JSK). We also acknowledge the University of Wisconsin Carbone Cancer Center (UWCCC) Cancer Center Support Grant P30 CA014520 for its support of the University of Wisconsin-Madison TRIP Laboratory. HWS and BDG were supported by the National Science Foundation Graduate Research Fellowship Program under Grant Number 1747503. BDG was supported by National Institutes of Health Biotechnology Training Program Grant T32 GM008349.
Author contributions
H.W.S., S.P.P., J.S.K. and E.V.S. conceived the project. H.W.S. performed experiments. K.L.F. and B.D.G. analyzed data. H.W.S., K.L.F., B.D.G., S.P.P., J.S.K. and E.V.S. wrote the manuscript.
Data availability
Sequencing data have been submitted to the Gene Expression Omnibus with accession number GSE142209. All processed data are available in the paper or supplementary information.
Competing interests
The authors declare no competing interests.
Footnotes
Publisher's note
Springer Nature remains neutral with regard to jurisdictional claims in published maps and institutional affiliations.
These authors contributed equally: Hannah W. Song, Koji L. Foreman and Benjamin D. Gastfriend.
Supplementary information
is available for this paper at 10.1038/s41598-020-69096-7.
References
- 1.Engelhardt B, Sorokin L. The blood-brain and the blood-cerebrospinal fluid barriers: function and dysfunction. Semin. Immunopathol. 2009;31:497–511. doi: 10.1007/s00281-009-0177-0. [DOI] [PubMed] [Google Scholar]
- 2.Abbott NJ, Patabendige AAK, Dolman DEM, Yusof SR, Begley DJ. Structure and function of the blood-brain barrier. Neurobiol. Dis. 2010;37:13–25. doi: 10.1016/j.nbd.2009.07.030. [DOI] [PubMed] [Google Scholar]
- 3.Pardridge WM. The blood-brain barrier: bottleneck in brain drug development. NeuroRX. 2005;2:3–14. doi: 10.1602/neurorx.2.1.3. [DOI] [PMC free article] [PubMed] [Google Scholar]
- 4.Zhao Z, et al. Central role for PICALM in amyloid-β blood-brain barrier transcytosis and clearance. Nat. Neurosci. 2015;18:978–987. doi: 10.1038/nn.4025. [DOI] [PMC free article] [PubMed] [Google Scholar]
- 5.Halliday MR, et al. Accelerated pericyte degeneration and blood-brain barrier breakdown in apolipoprotein E4 carriers with Alzheimer’s disease. J. Cereb. Blood Flow Metab. 2015;36:1–9. doi: 10.1038/jcbfm.2015.44. [DOI] [PMC free article] [PubMed] [Google Scholar]
- 6.Vatine GD, et al. Modeling psychomotor retardation using iPSCs from MCT8-deficient patients indicates a prominent role for the blood-brain barrier. Cell Stem Cell. 2016;20:831–843. doi: 10.1016/j.stem.2017.04.002. [DOI] [PMC free article] [PubMed] [Google Scholar]
- 7.Lim RG, et al. Huntington’s disease iPSC-derived brain microvascular endothelial cells reveal WNT-mediated angiogenic and blood-brain barrier deficits. Cell Rep. 2017;19:1365–1377. doi: 10.1016/j.celrep.2017.04.021. [DOI] [PMC free article] [PubMed] [Google Scholar]
- 8.Daneman R, et al. The mouse blood-brain barrier transcriptome: a new resource for understanding the development and function of brain endothelial cells. PLoS ONE. 2010;5:1–16. doi: 10.1371/journal.pone.0013741. [DOI] [PMC free article] [PubMed] [Google Scholar]
- 9.He L, et al. Single-cell RNA sequencing of mouse brain and lung vascular and vessel-associated cell types. Sci. Data. 2018;5:180160. doi: 10.1038/sdata.2018.160. [DOI] [PMC free article] [PubMed] [Google Scholar]
- 10.Vanlandewijck M, et al. A molecular atlas of cell types and zonation in the brain vasculature. Nature. 2018;554:475–480. doi: 10.1038/nature25739. [DOI] [PubMed] [Google Scholar]
- 11.Zhang Y, et al. An RNA-sequencing transcriptome and splicing database of glia, neurons, and vascular cells of the cerebral cortex. J. Neurosci. 2014;34:11929–11947. doi: 10.1523/JNEUROSCI.1860-14.2014. [DOI] [PMC free article] [PubMed] [Google Scholar]
- 12.Hupe M, et al. Gene expression profiles of brain endothelial cells during embryonic development at bulk and single-cell levels. Sci. Signal. 2017;10:1–13. doi: 10.1126/scisignal.aag2476. [DOI] [PubMed] [Google Scholar]
- 13.He L, et al. Analysis of the brain mural cell transcriptome. Sci. Rep. 2016;6:35108. doi: 10.1038/srep35108. [DOI] [PMC free article] [PubMed] [Google Scholar]
- 14.Aday S, Cecchelli R, Hallier-Vanuxeem D, Dehouck MP, Ferreira L. Stem cell-based human blood-brain barrier models for drug discovery and delivery. Trends Biotechnol. 2016;34:382–393. doi: 10.1016/j.tibtech.2016.01.001. [DOI] [PubMed] [Google Scholar]
- 15.Syvänen S, et al. Species differences in blood-brain barrier transport of three positron emission tomography radioligands with emphasis on P-glycoprotein transport. Drug Metab. Dispos. 2009;37:635–643. doi: 10.1124/dmd.108.024745. [DOI] [PubMed] [Google Scholar]
- 16.Uchida Y, et al. Quantitative targeted absolute proteomics of human blood-brain barrier transporters and receptors. J. Neurochem. 2011;117:333–345. doi: 10.1111/j.1471-4159.2011.07208.x. [DOI] [PubMed] [Google Scholar]
- 17.Darmanis S, et al. A survey of human brain transcriptome diversity at the single cell level. Proc. Natl. Acad. Sci. USA. 2015;112:7285–7290. doi: 10.1073/pnas.1507125112. [DOI] [PMC free article] [PubMed] [Google Scholar]
- 18.La Manno G, et al. Molecular diversity of midbrain development in mouse, human, and stem cells. Cell. 2016;167:566–580.e19. doi: 10.1016/j.cell.2016.09.027. [DOI] [PMC free article] [PubMed] [Google Scholar]
- 19.Polioudakis D, et al. A single-cell transcriptomic atlas of human neocortical development during mid-gestation. Neuron. 2019;103:785–801.e8. doi: 10.1016/j.neuron.2019.06.011. [DOI] [PMC free article] [PubMed] [Google Scholar]
- 20.Suhy AM, Webb A, Papp AC, Geier EG, Sadee W. Expression and splicing of ABC and SLC transporters in the human blood-brain barrier measured with RNAseq. Eur. J. Pharm. Sci. 2017;103:47–51. doi: 10.1016/j.ejps.2017.02.010. [DOI] [PubMed] [Google Scholar]
- 21.Zhang Y, et al. Purification and characterization of progenitor and mature human astrocytes reveals transcriptional and functional differences with mouse. Neuron. 2016;89:37–53. doi: 10.1016/j.neuron.2015.11.013. [DOI] [PMC free article] [PubMed] [Google Scholar]
- 22.van den Brink SC, et al. Single-cell sequencing reveals dissociation-induced gene expression in tissue subpopulations. Nat. Methods. 2017;14:935–936. doi: 10.1038/nmeth.4437. [DOI] [PubMed] [Google Scholar]
- 23.Emmert-Buck MR, et al. Laser capture microdissection. Science. 1996;274:998–1001. doi: 10.1126/science.274.5289.998. [DOI] [PubMed] [Google Scholar]
- 24.Calabria AR, Shusta EV. A genomic comparison of in vivo and in vitro brain microvascular endothelial cells. J. Cereb. Blood Flow Metab. 2008;28:135–148. doi: 10.1038/sj.jcbfm.9600518. [DOI] [PMC free article] [PubMed] [Google Scholar]
- 25.Cait J, et al. Podocalyxin is required for maintaining blood–brain barrier function during acute inflammation. Proc. Natl. Acad. Sci. 2019;116:4518–4527. doi: 10.1073/pnas.1814766116. [DOI] [PMC free article] [PubMed] [Google Scholar]
- 26.Wang Y, Südhof TC. Genomic definition of RIM proteins: evolutionary amplification of a family of synaptic regulatory proteins. Genomics. 2003;81:126–137. doi: 10.1016/s0888-7543(02)00024-1. [DOI] [PubMed] [Google Scholar]
- 27.Rivera C, et al. The K+/Cl-co-transporter KCC2 renders GABA hyperpolarizing during neuronal maturation. Nature. 1999;397:251–255. doi: 10.1038/16697. [DOI] [PubMed] [Google Scholar]
- 28.Li F, et al. Endothelial Smad4 maintains cerebrovascular integrity by activating N-cadherin through cooperation with notch. Dev. Cell. 2011;20:291–302. doi: 10.1016/j.devcel.2011.01.011. [DOI] [PubMed] [Google Scholar]
- 29.Armulik A, Abramsson A, Betsholtz C. Endothelial/pericyte interactions. Circ. Res. 2005;97:512–523. doi: 10.1161/01.RES.0000182903.16652.d7. [DOI] [PubMed] [Google Scholar]
- 30.Hagenauer MH, et al. Inference of cell type content from human brain transcriptomic datasets illuminates the effects of age, manner of death, dissection, and psychiatric diagnosis. PLoS ONE. 2018;13:e0200003. doi: 10.1371/journal.pone.0200003. [DOI] [PMC free article] [PubMed] [Google Scholar]
- 31.Li J, et al. Guide positioning sequencing identifies aberrant DNA methylation patterns that alter cell identity and tumor-immune surveillance networks. Genome Res. 2019;29:270–280. doi: 10.1101/gr.240606.118. [DOI] [PMC free article] [PubMed] [Google Scholar]
- 32.Uhlén M, et al. Proteomics. Tissue-based map of the human proteome. Science. 2015;347:1260419. doi: 10.1126/science.1260419. [DOI] [PubMed] [Google Scholar]
- 33.Geier EG, et al. Profiling solute carrier transporters in the human blood-brain barrier. Clin. Pharmacol. Ther. 2013;94:636–639. doi: 10.1038/clpt.2013.175. [DOI] [PMC free article] [PubMed] [Google Scholar]
- 34.Armulik A, et al. Pericytes regulate the blood-brain barrier. Nature. 2010;468:557–561. doi: 10.1038/nature09522. [DOI] [PubMed] [Google Scholar]
- 35.Daneman R, Zhou L, Kebede AA, Barres BA. Pericytes are required for blood–brain barrier integrity during embryogenesis. Nature. 2010;468:562–566. doi: 10.1038/nature09513. [DOI] [PMC free article] [PubMed] [Google Scholar]
- 36.Hall CN, et al. Capillary pericytes regulate cerebral blood flow in health and disease. Nature. 2014;508:55–60. doi: 10.1038/nature13165. [DOI] [PMC free article] [PubMed] [Google Scholar]
- 37.Stebbins MJ, et al. Human pluripotent stem cell–derived brain pericyte–like cells induce blood-brain barrier properties. Sci. Adv. 2019;5:eaau7375. doi: 10.1126/sciadv.aau7375. [DOI] [PMC free article] [PubMed] [Google Scholar]
- 38.Munji RN, et al. Profiling the mouse brain endothelial transcriptome in health and disease models reveals a core blood-brain barrier dysfunction module. Nat. Neurosci. 2019;22:1892–1902. doi: 10.1038/s41593-019-0497-x. [DOI] [PMC free article] [PubMed] [Google Scholar]
- 39.Tasic B, et al. Shared and distinct transcriptomic cell types across neocortical areas. Nature. 2018;563:72–78. doi: 10.1038/s41586-018-0654-5. [DOI] [PMC free article] [PubMed] [Google Scholar]
- 40.Boerkoel CF, et al. Periaxin mutations cause recessive dejerine-sottas neuropathy. Am. J. Hum. Genet. 2002;68:325–333. doi: 10.1086/318208. [DOI] [PMC free article] [PubMed] [Google Scholar]
- 41.Wang MM, Zhang X, Lee SJ, Maripudi S. Expression of periaxin (PRX) specifically in the human cerebrovascular system: PDZ domain-mediated strengthening of endothelial barrier function. Sci. Rep. 2018;8:10042. doi: 10.1038/s41598-018-28190-7. [DOI] [PMC free article] [PubMed] [Google Scholar]
- 42.Haque A, Engel J, Teichmann SA, Lönnberg T. A practical guide to single-cell RNA-sequencing for biomedical research and clinical applications. Genome Med. 2017;9:75. doi: 10.1186/s13073-017-0467-4. [DOI] [PMC free article] [PubMed] [Google Scholar]
- 43.Palladino SP, et al. The human blood-nerve barrier transcriptome. Sci. Rep. 2017;7:17477. doi: 10.1038/s41598-017-17475-y. [DOI] [PMC free article] [PubMed] [Google Scholar]
- 44.Armulik A, Genové G, Betsholtz C. Pericytes: developmental, physiological, and pathological perspectives, problems, and promises. Dev. Cell. 2011;21:193–215. doi: 10.1016/j.devcel.2011.07.001. [DOI] [PubMed] [Google Scholar]
- 45.Shen-Orr SS, Gaujoux R. Computational deconvolution: extracting cell type-specific information from heterogeneous samples. Curr. Opin. Immunol. 2013;25:571–578. doi: 10.1016/j.coi.2013.09.015. [DOI] [PMC free article] [PubMed] [Google Scholar]
- 46.Gong T, Szustakowski JD. DeconRNASeq: a statistical framework for deconvolution of heterogeneous tissue samples based on mRNA-Seq data. Bioinformatics. 2013;29:1083–1085. doi: 10.1093/bioinformatics/btt090. [DOI] [PubMed] [Google Scholar]
- 47.Warren MS, et al. Comparative gene expression profiles of ABC transporters in brain microvessel endothelial cells and brain in five species including human. Pharmacol. Res. 2009;59:404–413. doi: 10.1016/j.phrs.2009.02.007. [DOI] [PubMed] [Google Scholar]
- 48.Jia C, et al. Vitronectin from brain pericytes promotes adult forebrain neurogenesis by stimulating CNTF. Exp. Neurol. 2019;312:20–32. doi: 10.1016/j.expneurol.2018.11.002. [DOI] [PMC free article] [PubMed] [Google Scholar]
- 49.Dobin A, et al. STAR: ultrafast universal RNA-seq aligner. Bioinformatics. 2013;29:15–21. doi: 10.1093/bioinformatics/bts635. [DOI] [PMC free article] [PubMed] [Google Scholar]
- 50.Afgan E, et al. The Galaxy platform for accessible, reproducible and collaborative biomedical analyses: 2016 update. Nucleic Acids Res. 2016;44:W3–W10. doi: 10.1093/nar/gkw343. [DOI] [PMC free article] [PubMed] [Google Scholar]
- 51.Liao Y, Smyth GK, Shi W. featureCounts: an efficient general purpose program for assigning sequence reads to genomic features. Bioinformatics. 2014;30:923–930. doi: 10.1093/bioinformatics/btt656. [DOI] [PubMed] [Google Scholar]
- 52.Love MI, Huber W, Anders S. Moderated estimation of fold change and dispersion for RNA-seq data with DESeq2. Genome Biol. 2014;15:550. doi: 10.1186/s13059-014-0550-8. [DOI] [PMC free article] [PubMed] [Google Scholar]
- 53.Mi H, et al. PANTHER version 11: expanded annotation data from gene ontology and reactome pathways, and data analysis tool enhancements. Nucleic Acids Res. 2017;45:D183–D189. doi: 10.1093/nar/gkw1138. [DOI] [PMC free article] [PubMed] [Google Scholar]
- 54.Mootha VK, et al. PGC-1alpha-responsive genes involved in oxidative phosphorylation are coordinately downregulated in human diabetes. Nat. Genet. 2003;34:267–273. doi: 10.1038/ng1180. [DOI] [PubMed] [Google Scholar]
- 55.Subramanian A, et al. Gene set enrichment analysis: a knowledge-based approach for interpreting genome-wide expression profiles. Proc. Natl. Acad. Sci. USA. 2005;102:15545–15550. doi: 10.1073/pnas.0506580102. [DOI] [PMC free article] [PubMed] [Google Scholar]
- 56.Butler A, Hoffman P, Smibert P, Papalexi E, Satija R. Integrating single-cell transcriptomic data across different conditions, technologies, and species. Nat. Biotechnol. 2018;36:411–420. doi: 10.1038/nbt.4096. [DOI] [PMC free article] [PubMed] [Google Scholar]
Associated Data
This section collects any data citations, data availability statements, or supplementary materials included in this article.
Supplementary Materials
Supplementary Figures S1 to S7 and Table S1.
Data Availability Statement
Sequencing data have been submitted to the Gene Expression Omnibus with accession number GSE142209. All processed data are available in the paper or supplementary information.





