Correction to: Scientific Reports 10.1038/s41598-019-41760-7, published online 27 March 2019
This Article contains an error in Panel D of Figure 3. The third pathological image (S1PR1 ECKO + Vehicle) is a duplicate of the fourth pathological image (S1PR1 ECKO + CYM-5442), and therefore incorrect. The correct version of Figure 3 is reproduced below.
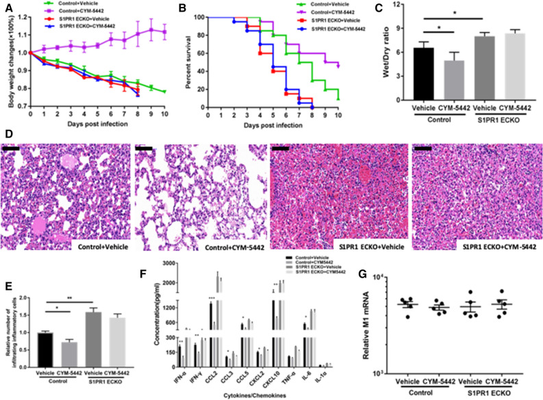
Figure 3.
Administration of CYM-5442 ameliorates ALI induced by H1N1 virus infection in control mice, but no effect was observed on S1PR1 ECKO mice. Control and S1PR1 ECKO mice were infected with 105.5 TCID50 of influenza A virus and treated with either vehicle or CYM-5442. (A) Body weight change curves (n = 20). The differences between vehicle and CYM-5442-treated control mice were significant (P < 0.001). (B) Kaplan-Meier survival curves (n = 20). Control mice treated with CYM-5442 survived longer than untreated control mice (P = 0.033). (C) Wet/dry ratios of lungs from infected mice (n = 6). (D) Representative pathological images of the lungs on day 5 post-infection. Lung injury was significantly less in control mice receiving CYM-5442 with less pulmonary consolidation, exudation in alveolar air space, vascular haemorrhage and inflammatory infiltrates than lung injury in vehicle recipients. Magnification: 200× ; scale bars, 100 μm. (E) Relative average quantification of inflammatory cells in lung tissues on day 5 post-infection (n = 5). (F) Concentrations of cytokines/chemokines were measured at 48 hours post-infection by ELISA in BALF (n = 5). (G) Viral loads of 2009 H1N1 in lung tissues on day 3 post-infection (n = 5). Using uninfected mice lung RNA as a baseline, equivalent levels of influenza virus RNA occurred in all four groups. *P < 0.05, **P < 0.01 and ***P < 0.001. These data are representative of three experiments and are shown as the means ± SEM.
Footnotes
The article to which this update relates has been retracted. Please see the retraction notice for more detail: 10.1038/s41598-023-34694-8
Jiangnan Zhao contributed equally.

