Correction to: Bone Researchhttps://www.nature.com/articles/s41413-018-0029-4, published online 11 September 2018
During a re-read of our article [1], previously published in Bone Research, we noticed that Fig. 3b (second panel of line 4), which presented LAP2β immunostaining of first-passage MSCs from Alpl+/− mice at 4 months, was consistent to Fig. 7a (fourth panel of line 2), which was presented the LAP2β immunostaining of HPP MSCs. All the authors agree to rectify this mistake by rearranging Fig. 7 below.
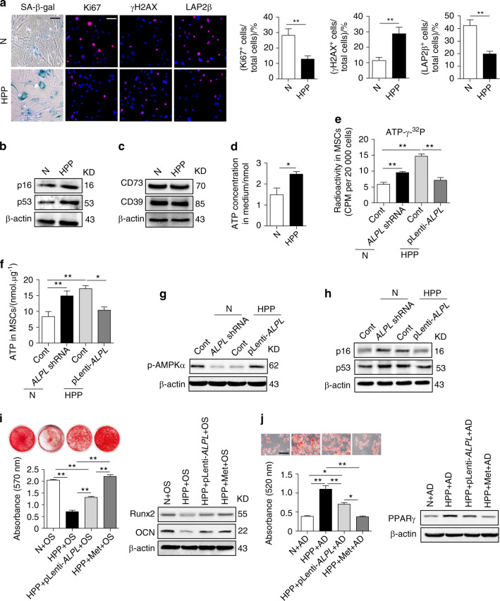
Fig. 7. Alpl also controls the differentiation and senescence of human MSCs via ATP-mediated inactivation of the AMPKα pathway.
a SA-β-gal staining and Ki67, γH2AX and LAP2β immunostaining of third-passage MSCs from normal controls and HPP patients. Quantification of Ki67+, γH2AX+ and LAP2β+ is indicated in the right panel. Scale bars: 50 μm. b Expression levels of ageing-specific genes in normal and HPP yiMSCs were examined by western blotting. Scale bars, 50 μm. c Expression levels of CD73 and CD39 in normal and HPP MSCs were examined by western blotting. d Extracellular ATP concentrations in normal and HPP MSC medium were examined by a regular ATP concentration assay. e Intracellular radioactivity was examined after a 1-h treatment with ATP-γ-32P in different lentiviral vector transduction groups. f Intracellular ATP concentrations were assayed 48 h after the transduction of different lentiviral vectors. g Western blotting analysis of p-AMPKα expression in normal control and the ALPL shRNA, HPP control and pLenti-ALPL groups. h Expression levels of p16 and p53 were assayed 48 h after the transduction of different lentiviral vectors. i HPP MSCs overexpressing ALPL or treatment with 0.1 mmol·L−1 metformin, Alizarin Red staining and quantification of mineralized nodules were performed on day 28 after osteogenic induction (OS). Expression levels of Runx2 and OCN were examined by western blotting on day 7 after induction. j Oil Red O staining and quantification of fat depots were performed on day 14 after the adipogenic induction (AD). PPAR-γ expression was examined on day 7 after induction by western blotting. Scale bars, 100 μm. (N) Normal control n = 5, HPP (hypophosphatasia patient) n = 2. The data are presented as the means ± s.d. of each independent experiment performed in triplicate. *P < 0.05, **P < 0.01. e–f, i–j One-way analysis of variance (ANOVA). a, d Unpaired two-tailed Student’s t-test.
This correction does not affect the results or conclusions of the above paper. We apologize for this typographical error and any inconvenience caused.
Footnotes
The original article can be found online at 10.1038/s41413-018-0029-4.
These authors contributed equally: Wenjia Liu, Liqiang Zhang
Reference
- 1.Liu W, et al. Alpl prevents bone ageing sensitivity by specifically regulating senescence and differentiation in mesenchymal stem cells. Bone Res. 2018;6:27. doi: 10.1038/s41413-018-0029-4. [DOI] [PMC free article] [PubMed] [Google Scholar]

