Abstract
Transdifferentiation of lung fibroblasts to myofibroblasts is a crucial pathophysiological process in pulmonary fibrosis. MicroRNA-375 (miR-375) was initially identified as a tumor-suppressive factor, and its expression was negatively associated with the severity of lung cancer; however, its role and potential mechanism in myofibroblast transdifferentiation and pulmonary fibrosis remain unclear. In the present study, human lung fibroblasts were stimulated with transforming growth factor-β (TGF-β) to induce myofibroblast transdifferentiation. A mimic and inhibitor of miR-375, and their negative controls, were used to overexpress or suppress miR-375 in lung fibroblasts, respectively. The mRNA expression levels of fibrotic markers, and protein expression of α-smooth muscle actin and periostin, were subsequently detected by reverse transcription-quantitative PCR and western blotting, to assess myofibroblast transdifferentiation. miR-375 was markedly upregulated in human lung fibroblasts after TGF-β stimulation. The miR-375 mimic alleviated, whereas the miR-375 inhibitor aggravated TGF-β-dependent transdifferentiation of lung fibroblasts. Mechanistically, miR-375 prevented myofibroblast transdifferentiation and collagen synthesis by blocking the P38 mitogen-activated protein kinases (P38) pathway, and P38 suppression abrogated the deleterious effect of the miR-375 inhibitor on myofibroblast transdifferentiation. Furthermore, the present study revealed that mitogen-activated protein kinase kinase 6 was involved in P38 inactivation by miR-375. In conclusion, miR-375 was implicated in modulating TGF-β-dependent transdifferentiation of lung fibroblasts, and targeting miR-375 expression may help to develop therapeutic approaches for treating pulmonary fibrosis.
Keywords: microRNA-375, myofibroblast transdifferentiation, mitogen-activated protein kinase kinase 6, P38 mitogen-activated protein kinases
Introduction
Pulmonary fibrosis is a devastating pathological condition associated with various chronic lung diseases, characterized by aberrant extracellular matrix (ECM) synthesis and accumulation, which disrupts normal alveolar architecture, compromises oxygen diffusion, and eventually leads to respiratory failure and death (1,2). The key pathogenic factor of fibrotic remodeling in chronic lung injury is the formation of fibroblastic foci, whereby lung fibroblasts transdifferentiate into myofibroblasts in response to fibrotic stimulation (3). Fibroblast-to-myofibroblast transdifferentiation is associated with increased expression of α-smooth muscle actin (α-SMA) and periostin, and contributes to the excessive production of ECM (4,5). Therefore, an improved understanding of the molecular basis of lung fibroblast transdifferentiation and the identification of novel therapeutic targets are critical for treating pulmonary fibrosis.
Transforming growth factor-β (TGF-β) has been identified as the key driver of myofibroblast activation and plays a crucial role in regulating the initiation and progression of pulmonary fibrosis (6,7). In response to TGF-β stimulation, Smad proteins are phosphorylated and translocate from the cytoplasm into the nucleus, where they promote the transcription of the fibrotic gene program (8,9). In addition to the canonical Smad-dependent pathway, TGF-β can also induce pulmonary fibrogenesis via Smad-independent pathways, including mitogen-activated protein kinase (MAPK) pathways (10). The P38 MAPKs (P38) branch of kinases is one of the downstream axes of MAPK pathways and has been proven to be essential for organ fibrosis, particularly pulmonary fibrosis (11–13). Previous studies have observed that P38 was activated in human fibrotic lung tissue and fibroblast cells (14). Furthermore, P38 inhibition significantly ameliorated pulmonary fibrosis and prevented the irreversible decline in pulmonary function (15–17). Mitogen-activated protein kinase kinase 6 (MAP2K6) is a type of MAPKs kinase and functions as an upstream activator of P38 in the pathogenesis of fibrotic remodeling (18). Thus, targeting these signaling pathways may help to develop efficacious strategies to prevent fibrotic remodeling in the lung.
MicroRNAs (miRNAs/miRs) are an abundant class of evolutionarily conserved, single-stranded, non-coding RNAs that are approximately 19–22 nucleotides in length and act to control gene expression by targeting mRNAs for degradation or translational repression (19,20). Increasing evidence has defined miRNAs as fundamental regulators of gene expression at the post-transcriptional level that have diverse functional roles in fibrotic diseases, particularly pulmonary fibrosis (21,22). Xiao et al (23), previously found that miR-29 was downregulated in fibrotic lungs and therapeutic delivery of miR-29 mimics alleviated bleomycin-induced pulmonary fibrosis in mice (24). Liang et al (25), revealed that miR-26a could directly inhibit connective tissue growth factor (Ctgf) expression, and then diminish the proliferation and activation of lung fibroblasts. Moreover, deletion of Dicer-1 (an integral miRNA processing component) in lung fibroblasts decreased the biogenesis of mature miRNAs, thereby promoting myofibroblast transdifferentiation and collagen synthesis (26). These data revealed that miRNAs were critical in the regulation of pulmonary fibrosis. miR-375 was initially identified as a tumor-suppressive factor, and miR-375 silencing promoted the proliferation, invasion and metastasis of cancer cells (27). Numerous studies have demonstrated that miR-375 may be downregulated in lung cancer cells, and that its expression could be negatively associated with advanced disease stage and lymphatic metastasis; however, its function in pulmonary fibrosis remains unclear (28,29). Consequently, the present study aimed to investigate the role and potential mechanism of miR-375 in TGF-β-dependent transdifferentiation of lung fibroblasts.
Materials and methods
Reagents and antibodies
Recombinant human TGF-β protein (active; cat. no. ab50036) and SB203580 (P38 inhibitor; cat. no. ab120162) were obtained from Abcam. The mimic (cat. no. miR10000728-1-5) and inhibitor (cat. no. miR20000728-1-5) of miR-375 and their negative controls [mimic control (MControl, cat. no. miR1N0000001-1-5) and inhibitor control (IControl, cat. no. miR2N0000001-1-5)] were synthesized by Guangzhou RiboBio Co., Ltd. The small interfering RNA (siRNA) against Map2k6 (siMapk2k6; cat. no. sc-35913) was purchased from Santa Cruz Biotechnology, Inc. and scramble control RNA (siRNA, cat. no. sc-37007) was used as the control. Primary antibodies against the following proteins were obtained from Abcam: α-SMA (cat. no. ab32575, 1:1,000 dilution), periostin (cat. no. ab14041, 1:1,000 dilution), β-actin (cat. no. ab8226, 1:1,000 dilution), phosphorylated (p)-Smad3 (cat. no. ab52903, 1:1,000 dilution, total (t)-Smad3 (cat. no. ab40854, 1:1,000 dilution) and MAP2K6 (cat. no. ab33866, 1:1,000 dilution). Anti-p-AKT (cat. no. 4060, 1:1,000 dilution), anti-t-AKT (cat. no. 4691, 1:1,000 dilution), anti-p-P38 (cat. no. 4511, 1:1,000 dilution) and anti-t-P38 (cat. no. 9212, 1:1,000 dilution) were purchased from Cell Signaling Technology, Inc.
Cell culture and treatment
CCD-19Lu normal human lung fibroblasts were purchased from the American Type Culture Collection (ATCC) and were cultured in complete Eagle's minimum essential medium (EMEM; ATCC® 30–2003™) containing 10% heat-inactivated fetal bovine serum (FBS, ATCC® 30–2021™) in a cellular incubator (5% CO2, 37°C), as previously described (30). Cells were synchronized in serum-free medium for 12 h after achieving 50–60% confluence, and were then stimulated with 1, 3, 5, 10 and 15 ng/ml TGF-β for 24 h or 10 ng/ml TGF-β for 6, 12, 24, 48 and 72 h, in order to assess the effects of TGF-β stimulation on miR-375 expression. To investigate the role of miR-375 in vitro, cells (3×105/ml) were pre-treated with miR-375 mimic (25 nM), inhibitor (50 nM) or their negative controls (Mcontrol, 25 nM; Icontrol, 50 nM) at 37°C for 4 h using Lipofectamine® RNAiMAX reagent (Invitrogen; Thermo Fisher Scientific, Inc.), according to the manufacturer's instructions. Subsequently, the cells were cultured in fresh EMEM supplemented with 10% FBS for an additional 24 h before incubation with TGF-β (10 ng/ml) for another 48 h (31–33). For P38 inhibition, CCD-19Lu cells were incubated with the P38 inhibitor, SB203580 (10 µM; 37°C) at 1 h prior to TGF-β stimulation. MAP2K6 knockdown was performed using siMap2k6 at 48 h before TGF-β stimulation, and the efficiency was verified by reverse transcription-quantitative PCR (RT-qPCR). Briefly, cells (3×105/ml) were transfected with siMap2k6 (50 nM) or siRNA (50 nM) at 37°C for 4 h using Lipofectamine® RNAiMAX reagent as previously described (34).
RT-qPCR
Total RNA was extracted from the cultured cells using TRIzol® reagent (Invitrogen; Thermo Fisher Scientific, Inc.), according to the manufacturer's instructions, and was then reverse transcribed to cDNA using the High-Capacity cDNA Reverse Transcription kit (Applied Biosystems; Thermo Fisher Scientific, Inc.), as previously described (35,36). The expression levels of fibrotic markers, collagen type I α1 (Col1α1), Col3α1, Ctgf and fibronectin (Fn) were quantified with SYBR® Premix EX Taq™ (Takara Biotechnology Co., Ltd.) and normalized to GAPDH. Quantification of miRNAs was performed using a TaqMan MicroRNA Assay kit (Applied Biosystems; Thermo Fisher Scientific, Inc.) and U6 small nucleolar RNA was used for normalization, as previously described (37). The thermocycling conditions were as follows: Initial denaturation at 95°C for 10 min, followed by 40 cycles at 95°C for 2 sec, 60°C for 20 sec and 70°C for 10 sec. The primer sequences were as follows: Col1α1 forward, 5′-GAGGGCCAAGACGAAGACATC-3′ and reverse, 5′-CAGATCACGTCATCGCACAAC-3′; Col3α1 forward, 5′-GGAGCTGGCTACTTCTCGC-3′ and reverse, 5′-GGGAACATCCTCCTTCAACAG-3′; Ctgf forward, 5′-CAGCATGGACGTTCGTCTG-3′ and reverse, 5′-AACCACGGTTTGGTCCTTGG-3′; Fn forward, 5′-CGGTGGCTGTCAGTCAAAG-3′ and reverse, 5′-AAACCTCGGCTTCCTCCATAA-3′; miR-375 forward, 5′-AGTGTCGTCAGAAAGAACGAACGGC-3′ and reverse, 5′-CTCAACTGGTGTCGTGGAGTC-3′; and U6 forward, 5′-CTCGCTTCGGCAGCACA-3′ and reverse, 5′-AACGCTTCACGAATTTGCGT-3′.
Western blotting
CCD-19Lu lung fibroblasts were lysed in RIPA lysis buffer (50 mM Tris-HCl, 0.5% NP-40, 250 mM NaCl, 5 mM EDTA and 50 mM NaF) and protein isolation was performed as previously described (38,39). After quantification using the Rapid Gold BCA Protein Assay kit (Pierce; Thermo Fisher Scientific, Inc.), a total of 50 µg proteins were then loaded onto 10% SDS-PAGE gels for separation. Subsequently, the proteins were transferred onto PVDF membranes, which were blocked with 5% skimmed milk at room temperature for 1 h and incubated with the indicated primary antibodies overnight at 4°C. Finally, the proteins were labelled with horseradish peroxidase-conjugated secondary antibodies (1:10,000; cat. no. GB23303; Servicebio, Inc.) at room temperature for 1 h and scanned using a ChemiDoc Touch Imaging system (Bio-Rad Laboratories, Inc.) in the presence of a ECL reagent (cat. no. G2020-25ML; Servicebio, Inc.). Data were analyzed using the Image Lab software (v6.0.0 Build 25; Bio-Rad Laboratories, Inc.)
Bioinformatic prediction
The online database TargetScanHuman (Release v7.2; http://www.targetscan.org/vert_72/) was used for target prediction and analysis of miR-375.
Luciferase reporter assay
The luciferase reporter assay was performed as described previously (33,40). Briefly, the wild type (WT) 3′-untranslated region (UTR) of Map2k6 containing the putative miR-375 binding site or a mutant (MUT; the seed region of the binding site was mutated) 3′-UTR sequence was cloned into the pGL3 Basic vector (Promega Corporation). Subsequently, the WT or MUT reporter plasmid (200 ng) was co-transfected into cells (3×105/ml) with miR-375 mimic (25 nM) or the negative control using Lipofectamine® RNAiMAX reagent at 37°C. Cells were then assayed for luciferase activity 36 h post-transfection with the Dual-Light Chemiluminescent Reporter Gene Assay system (Titertek-Berthold).
Statistical analysis
Quantitative data are presented as the mean ± standard deviation (SD) and were analyzed by SPSS 23.0 software (IBM Corp.). Comparisons between two groups were determined by a unpaired Student's t-test, whereas one-way analysis of variance (ANOVA) followed by Tukey's post-hoc test was used to compare the differences among multiple groups. P<0.05 was considered to indicate a statistically significant difference.
Results
miR-375 inhibition aggravates TGF-β-dependent transdifferentiation of lung fibroblasts
To investigate the role of miR-375 in the development of myofibroblast transdifferentiation and pulmonary fibrosis, the present study initially detected miR-375 expression in lung fibroblasts after TGF-β stimulation. As depicted in Fig. 1A, TGF-β treatment significantly increased the expression of miR-375 in human lung fibroblasts in a dose-dependent manner. In addition, miR-375 expression was also progressively elevated from 6 to 48 h after TGF-β incubation compared with the PBS control group (Fig. 1B). Moreover, it was found that treatment with 10 ng/ml TGF-β for 48 h was sufficient to trigger optimal miR-375 upregulation in vitro; therefore, this time course and concentration were selected for further experiments (Fig. 1A and B). A chemically modified inhibitor was used to suppress miR-375 expression in cultured cells, and the data revealed that miR-375 was downregulated by 82% in vitro post-transfection with this inhibitor (Fig. 1C). As shown in Fig. 1D, the mRNA expression levels of the fibrotic markers, Col1α1, Col3α1, Ctgf and Fn, were notably upregulated in response to miR-375 inhibition. Increased expression levels of α-SMA and periostin in response to TGF-β are known to be hallmarks of myofibroblast transdifferentiation (41). Consistently, miR-375 inhibition was observed to exacerbate TGF-β-induced upregulation of α-SMA and periostin (Fig. 1E). Overall, it was concluded that miR-375 was upregulated in response to fibrotic stimulation, and that miR-375 inhibition aggravated TGF-β-dependent transdifferentiation of lung fibroblasts.
Figure 1.
miR-375 inhibition aggravates TGF-β-dependent transdifferentiation of lung fibroblasts. Relative expression levels of miR-375 in TGF-β-treated human lung fibroblasts with (A) different concentrations or (B) durations (n=6). (C) Transfection efficiency of the miR-375 inhibitor in lung fibroblasts (n=6). (D) Relative mRNA expression levels of fibrotic markers in miR-375 inhibitor-transfected fibroblasts with or without TGF-β treatment (n=6). (E) Representative western blot and statistical analysis of α-SMA and periostin expression after miR-375 inhibitor transfection (n=6). Results are expressed as the mean ± SD. *P<0.05. NS, not significant; miR, microRNA; TGF-β, transforming growth factor-β; α-SMA, α-smooth muscle actin; IControl; inhibitor control; Ctgf, connective tissue growth factor; Col1α1, collagen type I α1; Col3α1, collagen type III α1; Fn, fibronectin.
miR-375 activation prevents lung fibroblast transdifferentiation in response to TGF-β stimulation
The present study also determined whether miR-375 activation could prevent lung fibroblast transdifferentiation in the presence of TGF-β, which is of more interest in clinical situations as it is a crucial pathogenic factor during fibrotic remodeling. As shown in Fig. 2A, miR-375 mimic transfection markedly suppressed TGF-β-triggered collagen synthesis in lung fibroblasts, as evidenced by the decreased mRNA expression levels of Col1α1, Col3α1, Ctgf and Fn. The expression levels of α-SMA and periostin were also suppressed following treatment with TGF-β in miR-375 mimic-transfected lung fibroblasts, but not in cells transfected with MControl (Fig. 2B). The results also revealed that transfection with the miR-375 mimic caused a 7.94-fold increase in miR-375 expression in vitro compared with the MControl group (Fig. 2C). Taken together, these data indicated that miR-375 helped to negatively regulate lung fibroblast transdifferentiation, which occurred in response to stimulation with TGF-β.
Figure 2.
miR-375 activation prevents lung fibroblast transdifferentiation in response to TGF-β stimulation. (A) Relative mRNA expression levels of fibrotic markers in miR-375 mimic-transfected fibroblasts with or without TGF-β treatment (n=6). (B) Representative western blot and statistical analysis of α-SMA and periostin expression after miR-375 mimic transfection (n=6). (C) Transfection efficiency of miR-375 mimic in lung fibroblasts (n=6). Results are expressed as the mean ± SD. *P<0.05. miR, microRNA; TGF-β, transforming growth factor-β; α-SMA, α-smooth muscle actin; MControl, mimic control; Ctgf, connective tissue growth factor; Col1α1, collagen type I α1; Col3α1, collagen type III α1; Fn, fibronectin.
miR-375 blocks TGF-β-dependent transdifferentiation of lung fibroblasts via suppressing P38 activation
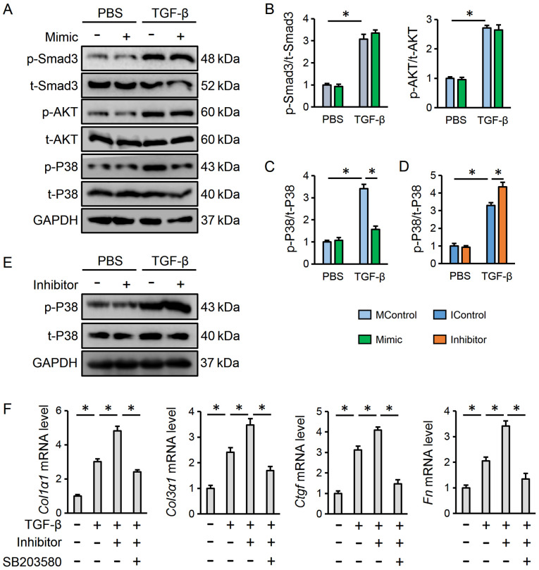
The present study then attempted to explore the possible mechanism through which miR-375 exerted its beneficial effect on lung fibroblast transdifferentiation. It has previously been reported that the Smad-dependent pathway is the most common signaling axis in the progression of myofibroblast transdifferentiation and pulmonary fibrosis (42). The present study detected the phosphorylation of Smad3, which is known as the crucial node for the Smad-dependent pathway. Notably, it was observed that transfection with the miR-375 mimic did not alter Smad3 phosphorylation in the presence or absence of TGF-β (Fig. 3A and B). Previous studies have suggested that miR-375 may be involved in regulating the AKT pathway, which is a well-established, pro-fibrotic kinase cascade (43,44). As shown in Fig. 3A and B, TGF-β stimulation resulted in elevated levels of AKT phosphorylation; however, the miR-375 mimic did not affect AKT activation. MAPK pathways, particularly the P38 kinase branch have been reported to be essential for pulmonary fibrosis (13); therefore, the present study sought to evaluate the phosphorylation status of P38. As exhibited in Fig. 3C-E, the miR-375 mimic decreased, whereas the miR-375 inhibitor increased TGF-β-elicited P38 phosphorylation. To further corroborate the role of P38, lung fibroblasts were pre-treated with SB203580 to inhibit P38 activity as aforementioned. The data indicated that P38 inhibition abolished the adverse effect of the miR-375 inhibitor on lung fibroblast transdifferentiation, as determined by the decreased mRNA expression levels of fibrotic markers (Fig. 3F). In Fig. 3F, cells in the second group were treated with TGF-β and IControl to ensure that the inhibitor had no off-target effects. These data demonstrated that the P38 pathway may be responsible for the miR-375-mediated anti-fibrotic effect.
Figure 3.
miR-375 blocks TGF-β-dependent transdifferentiation of lung fibroblasts via suppressing P38 activation. (A-C) Representative western blot and statistical analysis post-transfection with the miR-375 mimic (n=6). (D and E) Representative western blot and statistical analysis post-transfection with the miR-375 inhibitor (n=6). (F) Relative mRNA expression levels of fibrotic markers in human lung fibroblasts treated with miR-375 or SB203580 (n=6). Results are expressed as the mean ± SD. *P<0.05. miR, microRNA; TGF-β, transforming growth factor-β; p-, phosphorylated; t-, total; P38, P38 mitogen-activated protein kinases; MControl, mimic control; IControl, inhibitor control; Ctgf, connective tissue growth factor; Col1α1, collagen type I α1; Col3α1, collagen type III α1; Fn, fibronectin.
miR-375 suppresses P38 activation via directly inhibiting MAP2K6
The present study finally attempted to clarify how miR-375 regulates the P38 pathway in TGF-β-treated lung fibroblasts. It is well-accepted that miRNAs negatively regulate gene expression via binding to the 3′-UTR of target mRNAs (20). The possible targets for miR-375 were predicted using the TargetScan database, and the study became focused on MAP2K6, which is the key upstream kinase for P38 activation. As shown in Fig. 4A, a putative binding site of miR-375 was found in the 3′-UTR of Map2k6. To further investigate whether MAP2K6 was a direct target of miR-375, a luciferase reporter assay was performed. The results revealed that miR-375 mimic incubation markedly decreased luciferase activity in fibroblasts co-transfected with the WT 3′-UTR of Map2k6; however, no alteration in luciferase activity was detected when the putative binding sequence was mutated (Fig. 4B). Similarly, it was observed that the protein expression levels of MAP2K6 were downregulated by the miR-375 mimic, and upregulated by the miR-375 inhibitor in lung fibroblasts following TGF-β treatment (Fig. 4C and D). To further confirm the role of MAP2K6 in P38 activation by miR-375, MAP2K6 expression was knocked down with siMap2k6 (Fig. 4E). As expected, the upregulation of fibrotic markers induced by miR-375 inhibitor transfection was completely abrogated in Map2k6-deficient lung fibroblasts (Fig. 4F). In Fig. 4F, cells in the second group were treated with TGF-β and IControl, whereas cells in the third group were treated with TGF-β, Inhibitor and siRNA to ensure that the inhibitor had no off-target effects. These findings showed that miR-375 may suppress P38 activation via directly inhibiting MAP2K6.
Figure 4.
miR-375 suppresses P38 activation by directly inhibiting MAP2K6. (A) Putative binding site of miR-375 in the 3′-UTR of Map2k6. (B) Statistical analysis of the luciferase reporter assay with WT or MUT 3′-UTR of Map2k6 (n=8). (C and D) Representative western blot and statistical analysis (n=6). (E) Transfection efficiency of siMap2k6 in human lung fibroblasts (n=6). (F) Relative mRNA expression levels of fibrotic markers in human lung fibroblasts transfected with miR-375 inhibitor or siMap2k6 (n=6). Results are expressed as the mean ± SD. *P<0.05. NS no significance; miR, microRNA; MControl, mimic control; IControl, inhibitor control; UTR, untranslated region; WT, wild type; MUT, mutant; si, small interfering RNA; MAP2K6, mitogen-activated protein kinase 6; TGF-β, transforming growth factor-β; Ctgf, connective tissue growth factor; Col1α1, collagen type I α1; Col3α1, collagen type III α1; Fn, fibronectin.
Discussion
Myofibroblasts are the primary cell type responsible for the regulation of ECM homeostasis and pulmonary fibrosis. It has been reported that myofibroblasts can be derived from multiple cell sources, such as endothelial cells, epithelial cells and pericytes (3,45). However, resident fibroblasts have been identified as the major contributor of myofibroblasts in the lung (46). In response to fibrotic stimulation, lung fibroblasts are recruited to fibroblastic foci and then transdifferentiate into myofibroblasts, which promote ECM synthesis and deposition (2,3). In the present study, it was found that miR-375 was significantly upregulated in TGF-β-treated lung fibroblasts, which in turn inhibited the MAP2K6/P38 signaling axis and subsequently prevented myofibroblast transdifferentiation in vitro. Accordingly, inhibition of P38 or genetic manipulation of Map2k6 abrogated the miR-375 inhibitor-mediated aggravating effect on myofibroblast transdifferentiation. To the best of our knowledge, this study is the first to define miR-375 as a negative regulator of lung fibroblast transdifferentiation.
miRNAs have previously been identified as key endogenous modulators of various signaling pathways or gene networks, which have been implicated in the development of multiple fibrotic diseases, including pulmonary fibrosis (23,24). miR-375 was initially proposed as a tumor-suppressing miRNA, and knockdown of miR-375 expression promoted the invasion and metastasis of cancer cells (27). Similarly, Shao et al (29) and others (28) demonstrated that miR-375 was decreased in lung cancer samples, which was associated with a poor prognosis in patients. In addition, Zhang et al (47) found that miR-375 could reduce the secretion of surfactants in the lungs via reorganizing the cytoskeleton, without affecting surfactant synthesis or the formation of lamellar bodies. These data indicated that miR-375 may be essential for the pathophysiological outcome of lung diseases. Herein, it was found that miR-375 was upregulated in lung fibroblasts after TGF-β treatment, and miR-375 overexpression significantly prevented myofibroblast transdifferentiation. In line with the present study, the results from Sheng et al (48), indicated that miR-375 activation markedly compromised the pro-fibrotic function of mesenchymal stem cells and delayed the wound-healing process in mice. These results provide robust evidence for preventing myofibroblast transdifferentiation and pulmonary fibrosis via targeting miR-375 in lung fibroblasts.
Scientific understanding of the cellular pathways involved in pulmonary fibrosis is not yet complete; however, it is known that activation of the Smad-dependent pathway plays a critical role in accelerating fibrotic remodeling in the lung (25). Upon TGF-β stimulation, the two TGF-β receptor isoforms form a heterodimer and then promote Smad3 phosphorylation and nuclear translocation, which ultimately transduces fibrotic stimuli to the nucleus (8). However, it was found in the present study that miR-375 did not alter Smad3 phosphorylation. In addition to the Smad-dependent pathway, numerous non-canonical Smad-independent pathways are essential for the initiation and progression of pulmonary fibrosis, including the AKT and MAPK pathways (11,12). Herein, it was observed that AKT phosphorylation was not affected by miR-375 mimic transfection of TGF-β-stimulated lung fibroblasts, but miR-375 overexpression distinctly attenuated P38 activation. Furthermore, P38 inhibition abolished the protective effect of miR-375 on TGF-β-induced myofibroblast transdifferentiation and collagen synthesis. P38 kinase was previously recognized as a nodal signaling effector in fibrogenesis, and various pro-fibrotic signals converge on P38 kinase to trigger programmed fibroblast to myofibroblast transdifferentiation and the fibrotic response within the lung tissue (15). Conversely, P38 suppression resulted in a significant protective effect against myofibroblast transdifferentiation and pulmonary fibrosis, as this reduces the expression of fibrotic factors (12). Moreover, in this study, a putative binding site of miR-375 was found in the 3′-UTR of Map2k6, which is a well-known upstream activator of P38 kinase, whereas Map2k6 deficiency reduced the anti-fibrotic effect of miR-375 in vitro.
In conclusion, the present study demonstrated that miR-375 prevented TGF-β-dependent transdifferentiation of lung fibroblasts via the MAP2K6/P38 pathway, and suggested that targeting miR-375 may help to develop therapeutic approaches for treating pulmonary fibrosis. More empirical studies with multiple cell lines and animal models should be conducted to confirm the conclusions of this study.
Acknowledgements
Not applicable.
Funding
No funding was received.
Availability of data and materials
All data generated or analyzed during this study are included in this published article.
Authors' contributions
XHZ and GJK contributed to the conception and design of the experiments. XHZ, QC, HYS, WLJ and SPX carried out the experiments. XHZ, QC, JH and GJK analyzed the experimental results and interpreted the data. XHZ, JH and GJK wrote and revised the manuscript. All authors read and approved the final manuscript.
Ethics approval and consent to participate
Not applicable.
Patient consent for publication
Not applicable.
Competing interests
The authors declare that they have no competing interests.
References
- 1.Ng B, Dong J, D'Agostino G, Viswanathan S, Widjaja AA, Lim WW, Ko N, Tan J, Chothani SP, Huang B, et al. Interleukin-11 is a therapeutic target in idiopathic pulmonary fibrosis. Sci Transl Med. 2019;11:eaaw1237. doi: 10.1126/scitranslmed.aaw1237. [DOI] [PubMed] [Google Scholar]
- 2.Wolters PJ, Collard HR, Jones KD. Pathogenesis of idiopathic pulmonary fibrosis. Annu Rev Pathol. 2014;9:157–179. doi: 10.1146/annurev-pathol-012513-104706. [DOI] [PMC free article] [PubMed] [Google Scholar]
- 3.Hung C, Linn G, Chow YH, Kobayashi A, Mittelsteadt K, Altemeier WA, Gharib SA, Schnapp LM, Duffield JS. Role of lung pericytes and resident fibroblasts in the pathogenesis of pulmonary fibrosis. Am J Respir Crit Care Med. 2013;188:820–830. doi: 10.1164/rccm.201212-2297OC. [DOI] [PMC free article] [PubMed] [Google Scholar]
- 4.Lin X, Sime PJ, Xu H, Williams MA, LaRussa L, Georas SN, Guo J. Yin yang 1 is a novel regulator of pulmonary fibrosis. Am J Respir Crit Care Med. 2011;183:1689–1697. doi: 10.1164/rccm.201002-0232OC. [DOI] [PMC free article] [PubMed] [Google Scholar]
- 5.Chen Y, Zhao X, Sun J, Su W, Zhang L, Li Y, Liu Y, Zhang L, Lu Y, Shan H, Liang H. YAP1/Twist promotes fibroblast activation and lung fibrosis that conferred by miR-15a loss in IPF. Cell Death Differ. 2019;26:1832–1844. doi: 10.1038/s41418-018-0250-0. [DOI] [PMC free article] [PubMed] [Google Scholar]
- 6.Celada LJ, Kropski JA, Herazo-Maya JD, Luo W, Creecy A, Abad AT, Chioma OS, Lee G, Hassell NE, Shaginurova GI, et al. PD-1 up-regulation on CD4+ T cells promotes pulmonary fibrosis through STAT3-mediated IL-17A and TGF-β1 production. Sci Transl Med. 2018;10:eaar8356. doi: 10.1126/scitranslmed.aar8356. [DOI] [PMC free article] [PubMed] [Google Scholar]
- 7.Wei Y, Kim TJ, Peng DH, Duan D, Gibbons DL, Yamauchi M, Jackson JR, Le Saux CJ, Calhoun C, Peters J, et al. Fibroblast-specific inhibition of TGF-β1 signaling attenuates lung and tumor fibrosis. J Clin Invest. 2017;127:3675–3688. doi: 10.1172/JCI94624. [DOI] [PMC free article] [PubMed] [Google Scholar]
- 8.Schmierer B, Hill CS. TGFbeta-SMAD signal transduction: Molecular specificity and functional flexibility. Nat Rev Mol Cell Biol. 2007;8:970–982. doi: 10.1038/nrm2297. [DOI] [PubMed] [Google Scholar]
- 9.Zhang X, Ma ZG, Yuan YP, Xu SC, Wei WY, Song P, Kong CY, Deng W, Tang QZ. Rosmarinic acid attenuates cardiac fibrosis following long-term pressure overload via AMPKα/Smad3 signaling. Cell Death Dis. 2018;9:102. doi: 10.1038/s41419-017-0123-3. [DOI] [PMC free article] [PubMed] [Google Scholar]
- 10.Derynck R, Zhang YE. Smad-dependent and Smad-independent pathways in TGF-beta family signalling. Nature. 2003;425:577–584. doi: 10.1038/nature02006. [DOI] [PubMed] [Google Scholar]
- 11.Budas GR, Boehm M, Kojonazarov B, Viswanathan G, Tian X, Veeroju S, Novoyatleva T, Grimminger F, Hinojosa-Kirschenbaum F, Ghofrani HA, et al. ASK1 inhibition halts disease progression in preclinical models of pulmonary arterial hypertension. Am J Respir Crit Care Med. 2018;197:373–385. doi: 10.1164/rccm.201703-0502OC. [DOI] [PubMed] [Google Scholar]
- 12.Avivi-Green C, Singal M, Vogel WF. Discoidin domain receptor 1-deficient mice are resistant to bleomycin-induced lung fibrosis. Am J Respir Crit Care Med. 2006;174:420–427. doi: 10.1164/rccm.200603-333OC. [DOI] [PubMed] [Google Scholar]
- 13.Molkentin JD, Bugg D, Ghearing N, Dorn LE, Kim P, Sargent MA, Gunaje J, Otsu K, Davis J. Fibroblast-specific genetic manipulation of p38 mitogen-activated protein kinase in vivo reveals its central regulatory role in fibrosis. Circulation. 2017;136:549–561. doi: 10.1161/CIRCULATIONAHA.116.026238. [DOI] [PMC free article] [PubMed] [Google Scholar]
- 14.Yoshida K, Kuwano K, Hagimoto N, Watanabe K, Matsuba T, Fujita M, Inoshima I, Hara N. MAP kinase activation and apoptosis in lung tissues from patients with idiopathic pulmonary fibrosis. J Pathol. 2002;198:388–396. doi: 10.1002/path.1208. [DOI] [PubMed] [Google Scholar]
- 15.Matsuoka H, Arai T, Mori M, Goya S, Kida H, Morishita H, Fujiwara H, Tachibana I, Osaki T, Hayashi S. A p38 MAPK inhibitor, FR-167653, ameliorates murine bleomycin-induced pulmonary fibrosis. Am J Physiol Lung Cell Mol Physiol. 2002;283:L103–L112. doi: 10.1152/ajplung.00187.2001. [DOI] [PubMed] [Google Scholar]
- 16.Cao Y, Liu Y, Ping F, Yi L, Zeng Z, Li Y. miR-200b/c attenuates lipopolysaccharide-induced early pulmonary fibrosis by targeting ZEB1/2 via p38 MAPK and TGF-β/smad3 signaling pathways. Lab Invest. 2018;98:339–359. doi: 10.1038/labinvest.2017.123. [DOI] [PubMed] [Google Scholar]
- 17.Underwood DC, Osborn RR, Bochnowicz S, Webb EF, Rieman DJ, Lee JC, Romanic AM, Adams JL, Hay DW, Griswold DE. SB 239063, a p38 MAPK inhibitor, reduces neutrophilia, inflammatory cytokines, MMP-9, and fibrosis in lung. Am J Physiol Lung Cell Mol Physiol. 2000;279:L895–L902. doi: 10.1152/ajplung.2000.279.5.L895. [DOI] [PubMed] [Google Scholar]
- 18.Yuan J, Liu H, Gao W, Zhang L, Ye Y, Yuan L, Ding Z, Wu J, Kang L, Zhang X, et al. MicroRNA-378 suppresses myocardial fibrosis through a paracrine mechanism at the early stage of cardiac hypertrophy following mechanical stress. Theranostics. 2018;8:2565–2582. doi: 10.7150/thno.22878. [DOI] [PMC free article] [PubMed] [Google Scholar]
- 19.Qiao J, Zhao J, Chang S, Sun Q, Liu N, Dong J, Chen Y, Yang D, Ye D, Liu X, et al. MicroRNA-153 improves the neurogenesis of neural stem cells and enhances the cognitive ability of aged mice through the notch signaling pathway. Cell Death Differ. 2020;27:808–825. doi: 10.1038/s41418-019-0388-4. [DOI] [PMC free article] [PubMed] [Google Scholar]
- 20.Treiber T, Treiber N, Meister G. Regulation of microRNA biogenesis and its crosstalk with other cellular pathways. Nat Rev Mol Cell Biol. 2019;20:5–20. doi: 10.1038/s41580-018-0059-1. [DOI] [PubMed] [Google Scholar]
- 21.Seo HH, Lee S, Lee CY, Lee J, Shin S, Song BW, Kim IK, Choi JW, Lim S, Kim SW, Hwang KC. Multipoint targeting of TGF-β/Wnt transactivation circuit with microRNA 384-5p for cardiac fibrosis. Cell Death Differ. 2019;26:1107–1123. doi: 10.1038/s41418-018-0187-3. [DOI] [PMC free article] [PubMed] [Google Scholar]
- 22.Sonneville F, Ruffin M, Coraux C, Rousselet N, Le Rouzic P, Blouquit-Laye S, Corvol H, Tabary O. MicroRNA-9 downregulates the ANO1 chloride channel and contributes to cystic fibrosis lung pathology. Nat Commun. 2017;8:710. doi: 10.1038/s41467-017-00813-z. [DOI] [PMC free article] [PubMed] [Google Scholar]
- 23.Xiao J, Meng XM, Huang XR, Chung AC, Feng YL, Hui DS, Yu CM, Sung JJ, Lan HY. miR-29 inhibits bleomycin-induced pulmonary fibrosis in mice. Mol Ther. 2012;20:1251–1260. doi: 10.1038/mt.2012.36. [DOI] [PMC free article] [PubMed] [Google Scholar]
- 24.Montgomery RL, Yu G, Latimer PA, Stack C, Robinson K, Dalby CM, Kaminski N, van Rooij E. MicroRNA mimicry blocks pulmonary fibrosis. EMBO Mol Med. 2014;6:1347–1356. doi: 10.15252/emmm.201303604. [DOI] [PMC free article] [PubMed] [Google Scholar]
- 25.Liang H, Xu C, Pan Z, Zhang Y, Xu Z, Chen Y, Li T, Li X, Liu Y, Huangfu L, et al. The antifibrotic effects and mechanisms of microRNA-26a action in idiopathic pulmonary fibrosis. Mol Ther. 2014;22:1122–1133. doi: 10.1038/mt.2014.42. [DOI] [PMC free article] [PubMed] [Google Scholar]
- 26.Herrera J, Beisang DJ, Peterson M, Forster C, Gilbertsen A, Benyumov A, Smith K, Korenczuk CE, Barocas VH, Guenther K, et al. Dicer1 deficiency in the idiopathic pulmonary fibrosis fibroblastic focus promotes fibrosis by suppressing microRNA biogenesis. Am J Respir Crit Care Med. 2018;198:486–496. doi: 10.1164/rccm.201709-1823OC. [DOI] [PMC free article] [PubMed] [Google Scholar]
- 27.Kong KL, Kwong DL, Chan TH, Law SY, Chen L, Li Y, Qin YR, Guan XY. MicroRNA-375 inhibits tumour growth and metastasis in oesophageal squamous cell carcinoma through repressing insulin-like growth factor 1 receptor. Gut. 2012;61:33–42. doi: 10.1136/gutjnl-2011-300178. [DOI] [PubMed] [Google Scholar]
- 28.Chen LJ, Li XY, Zhao YQ, Liu WJ, Wu HJ, Liu J, Mu XQ, Wu HB. Down-regulated microRNA-375 expression as a predictive biomarker in non-small cell lung cancer brain metastasis and its prognostic significance. Pathol Res Pract. 2017;213:882–888. doi: 10.1016/j.prp.2017.06.012. [DOI] [PubMed] [Google Scholar]
- 29.Shao Y, Geng Y, Gu W, Huang J, Ning Z, Pei H. Prognostic significance of microRNA-375 downregulation in solid tumors: A meta-analysis. Dis Markers. 2014;2014:626185. doi: 10.1155/2014/626185. [DOI] [PMC free article] [PubMed] [Google Scholar]
- 30.Saidi A, Kasabova M, Vanderlynden L, Wartenberg M, Kara-Ali GH, Marc D, Lecaille F, Lalmanach G. Curcumin inhibits the TGF-β1-dependent differentiation of lung fibroblasts via PPARγ-driven upregulation of cathepsins B and L. Sci Rep. 2019;9:491. doi: 10.1038/s41598-018-36858-3. [DOI] [PMC free article] [PubMed] [Google Scholar]
- 31.Zhu L, Wang J, Kong W, Huang J, Dong B, Huang Y, Xue W, Zhang J. LSD1 inhibition suppresses the growth of clear cell renal cell carcinoma via upregulating P21 signaling. Acta Pharm Sin B. 2019;9:324–334. doi: 10.1016/j.apsb.2018.10.006. [DOI] [PMC free article] [PubMed] [Google Scholar]
- 32.Wang YM, Zheng YF, Yang SY, Yang ZM, Zhang LN, He YQ, Gong XH, Liu D, Finnell RH, Qiu ZL, et al. MicroRNA-197 controls ADAM10 expression to mediate MeCP2′s role in the differentiation of neuronal progenitors. Cell Death Differ. 2019;26:1863–1879. doi: 10.1038/s41418-018-0257-6. [DOI] [PMC free article] [PubMed] [Google Scholar]
- 33.Lee J, Heo J, Kang H. miR-92b-3p-TSC1 axis is critical for mTOR signaling-mediated vascular smooth muscle cell proliferation induced by hypoxia. Cell Death Differ. 2019;26:1782–1795. doi: 10.1038/s41418-018-0243-z. [DOI] [PMC free article] [PubMed] [Google Scholar]
- 34.Fujiki K, Inamura H, Sugaya T, Matsuoka M. Blockade of ALK4/5 signaling suppresses cadmium- and erastin-induced cell death in renal proximal tubular epithelial cells via distinct signaling mechanisms. Cell Death Differ. 2019;26:2371–2385. doi: 10.1038/s41418-019-0307-8. [DOI] [PMC free article] [PubMed] [Google Scholar]
- 35.Guo Q, Li C, Zhou W, Chen X, Zhang Y, Lu Y, Zhang Y, Chen Q, Liang D, Sun T, Jiang C. GLUT1-mediated effective anti-miRNA21 pompon for cancer therapy. Acta Pharm Sin B. 2019;9:832–842. doi: 10.1016/j.apsb.2019.01.012. [DOI] [PMC free article] [PubMed] [Google Scholar]
- 36.Zhang X, Hu C, Kong CY, Song P, Wu HM, Xu SC, Yuan YP, Deng W, Ma ZG, Tang QZ. FNDC5 alleviates oxidative stress and cardiomyocyte apoptosis in doxorubicin-induced cardiotoxicity via activating AKT. Cell Death Differ. 2020;27:540–555. doi: 10.1038/s41418-019-0372-z. [DOI] [PMC free article] [PubMed] [Google Scholar]
- 37.Li X, Tian Y, Tu MJ, Ho PY, Batra N, Yu AM. Bioengineered miR-27b-3p and miR-328-3p modulate drug metabolism and disposition via the regulation of target ADME gene expression. Acta Pharm Sin B. 2019;9:639–647. doi: 10.1016/j.apsb.2018.12.002. [DOI] [PMC free article] [PubMed] [Google Scholar]
- 38.Zhang X, Zhu JX, Ma ZG, Wu HM, Xu SC, Song P, Kong CY, Yuan YP, Deng W, Tang QZ. Rosmarinic acid alleviates cardiomyocyte apoptosis via cardiac fibroblast in doxorubicin-induced cardiotoxicity. Int J Biol Sci. 2019;15:556–567. doi: 10.7150/ijbs.29907. [DOI] [PMC free article] [PubMed] [Google Scholar]
- 39.Hu C, Zhang X, Wei W, Zhang N, Wu H, Ma Z, Li L, Deng W, Tang Q. Matrine attenuates oxidative stress and cardiomyocyte apoptosis in doxorubicin-induced cardiotoxicity via maintaining AMPKα/UCP2 pathway. Acta Pharm Sin B. 2019;9:690–701. doi: 10.1016/j.apsb.2019.03.003. [DOI] [PMC free article] [PubMed] [Google Scholar]
- 40.Chen L, Chen L, Qin Z, Lei J, Ye S, Zeng K, Wang H, Ying M, Gao J, Zeng S, Yu L. Upregulation of miR-489-3p and miR-630 inhibits oxaliplatin uptake in renal cell carcinoma by targeting OCT2. Acta Pharm Sin B. 2019;9:1008–1020. doi: 10.1016/j.apsb.2019.01.002. [DOI] [PMC free article] [PubMed] [Google Scholar]
- 41.Xiao D, Zhang Y, Wang R, Fu Y, Zhou T, Diao H, Wang Z, Lin Y, Li Z, Wen L, et al. Emodin alleviates cardiac fibrosis by suppressing activation of cardiac fibroblasts via upregulating metastasis associated protein 3. Acta Pharm Sin B. 2019;9:724–733. doi: 10.1016/j.apsb.2019.04.003. [DOI] [PMC free article] [PubMed] [Google Scholar]
- 42.Hecker L, Vittal R, Jones T, Jagirdar R, Luckhardt TR, Horowitz JC, Pennathur S, Martinez FJ, Thannickal VJ. NADPH oxidase-4 mediates myofibroblast activation and fibrogenic responses to lung injury. Nat Med. 2009;15:1077–1081. doi: 10.1038/nm.2005. [DOI] [PMC free article] [PubMed] [Google Scholar]
- 43.Garikipati VNS, Verma SK, Jolardarashi D, Cheng Z, Ibetti J, Cimini M, Tang Y, Khan M, Yue Y, Benedict C, et al. Therapeutic inhibition of miR-375 attenuates post-myocardial infarction inflammatory response and left ventricular dysfunction via PDK-1-AKT signalling axis. Cardiovasc Res. 2017;113:938–949. doi: 10.1093/cvr/cvx052. [DOI] [PMC free article] [PubMed] [Google Scholar]
- 44.Zhang PX, Cheng J, Zou S, D'Souza AD, Koff JL, Lu J, Lee PJ, Krause DS, Egan ME, Bruscia EM. Pharmacological modulation of the AKT/microRNA-199a-5p/CAV1 pathway ameliorates cystic fibrosis lung hyper-inflammation. Nat Commun. 2015;6:6221. doi: 10.1038/ncomms7221. [DOI] [PMC free article] [PubMed] [Google Scholar]
- 45.Yao L, Conforti F, Hill C, Bell J, Drawater L, Li J, Liu D, Xiong H, Alzetani A, Chee SJ, et al. Paracrine signalling during ZEB1-mediated epithelial-mesenchymal transition augments local myofibroblast differentiation in lung fibrosis. Cell Death Differ. 2019;26:943–957. doi: 10.1038/s41418-018-0175-7. [DOI] [PMC free article] [PubMed] [Google Scholar]
- 46.Hoyles RK, Derrett-Smith EC, Khan K, Shiwen X, Howat SL, Wells AU, Abraham DJ, Denton CP. An essential role for resident fibroblasts in experimental lung fibrosis is defined by lineage-specific deletion of high-affinity type II transforming growth factor β receptor. Am J Respir Crit Care Med. 2011;183:249–261. doi: 10.1164/rccm.201002-0279OC. [DOI] [PubMed] [Google Scholar]
- 47.Zhang H, Mishra A, Chintagari NR, Gou D, Liu L. Micro-RNA-375 inhibits lung surfactant secretion by altering cytoskeleton reorganization. IUBMB Life. 2010;62:78–83. doi: 10.1002/iub.286. [DOI] [PMC free article] [PubMed] [Google Scholar]
- 48.Sheng W, Feng Z, Song Q, Niu H, Miao G. Modulation of mesenchymal stem cells with miR-375 to improve their therapeutic outcome during scar formation. Am J Transl Res. 2016;8:2079–2087. [PMC free article] [PubMed] [Google Scholar]
Associated Data
This section collects any data citations, data availability statements, or supplementary materials included in this article.
Data Availability Statement
All data generated or analyzed during this study are included in this published article.




