A trispecific natural killer cell engager platform has been successfully engineered for EGFR-targeted chemoimmunotherapy.
Abstract
Activation of the innate immune system and natural killer (NK) cells has been a key effort in cancer immunotherapy research. Here, we report a nanoparticle-based trispecific NK cell engager (nano-TriNKE) platform that can target epidermal growth factor receptor (EGFR)–overexpressing tumors and promote the recruitment and activation of NK cells to eradicate these cancer cells. Moreover, the nanoengagers can deliver cytotoxic chemotherapeutics to further improve their therapeutic efficacy. We have demonstrated that effective NK cell activation can be achieved by the spatiotemporal coactivation of CD16 and 4-1BB stimulatory molecules on NK cells with nanoengagers, and the nanoengagers are more effective than free antibodies. We also show that biological targeting, either through radiotherapy or EGFR, is critical to the therapeutic effects of nanoengagers. Last, EGFR-targeted nanoengagers can augment both NK-activating agents and chemotherapy (epirubicin) as highly effective anticancer agents, providing robust chemoimmunotherapy.
INTRODUCTION
Cancer immunotherapy, the utilization of the patient’s own immune system to treat cancer, has emerged as a powerful strategy in cancer treatment (1). Although most of the advances in cancer immunotherapy are focused on using the adaptive immune system to eradicate cancer, there is a growing interest in harnessing the power of the innate immune response to shape antitumor immunity (2–4). Several recent studies demonstrated how the combination of cytotoxic chemotherapy and natural killer (NK) cell immunoadjuvant therapy could improve cancer treatment outcomes (5). Several commonly used chemotherapeutics [e.g., epirubicin (EPI)] are compatible with NK cell therapy at their therapeutic doses (5). Early correlative research has demonstrated that among the mechanisms of resistance to the adaptive immune system, tumor cells can evade the adaptive immune system through mutations that render the adaptive immune system ineffective (6). The key actor in the innate immune system is the NK cell, which serves as a first-line defense (7–11). Unlike adaptive immune cells (e.g., T and B cells), NK cells show spontaneous cytolytic activity against cancer cells without the need for neoantigens (7, 9, 11–13). Therapies targeting NK cells have already been studied in the clinical setting (13, 14). However, NK cell activation often involves the activation of more than one costimulatory molecule (e.g., CD16 and 4-1bb) (15–23), and NK cell–mediated anticancer immunity is often hampered by the poor expression of NK cell–activating ligands and the overexpression of MHC I and other coinhibitory molecules on the cancer cells (7–11). In recent years, several bispecific antibodies targeting NK cells and tumor cells have been successfully engineered to facilitate engagement and cytotoxicity (15–18, 21, 24), but their translation is hindered by on-target, off-tumor adverse events (16). These bispecifics only contain one NK-activating ligand, thus limiting NK activation. One strategy to overcome the challenges of bispecifics is to engineer multifunctional agents that are capable of binding both tumor cells and NK cells, as well as providing robust NK activation. While such agents are difficult to engineer using traditional techniques, such as protein engineering, nanotechnology is uniquely suited for this application. Multifunctional nanoparticles (NPs) can be engineered easily using existing chemistries, and such technologies can also be rapidly translated into clinical practice.
In this study, we report a nanoengager platform that can target epidermal growth factor receptor (EGFR)–expressing tumors and enable NK cell–mediated immunotherapy. Moreover, the nanoengagers can deliver chemotherapeutics to tumors and further enhance therapeutic effects. The nanoengager platform is based on the biocompatible poly(ethylene glycol)–block-poly(lactide-co-glycolide) (PEG-PLGA) NP. The NPs are functionalized with cetuximab (anti-human EGFR antibody, α-EGFR) and two NK-activating agents: anti-CD16 (α-CD16) and anti–4-1BB (α-4-1BB) antibodies. The chemotherapeutic EPI can also be encapsulated within the NPs. These trivalent nanoengagers were not only tailored for controlled-release EPI at the EGFR-overexpressed tumor but also designed to recruit and activate circulating NK cells after systemic administration (Fig. 1A).
Fig. 1. Mechanism of action and characterization of EGFR-targeted nano-TriNKEs.

(A) The cartoon illustrates the mechanism of action of the EGFR-targeted nanoparticle-based trispecific NK cell engagers (nano-TriNKEs) (α-EGFR/α-CD16/α-4-1BB NPs) against EGFR-overexpressed cancer after systemic administration. (B) Representative transmission electron microscopy (TEM) images of EGFR-targeted drug-free and EPI-encapsulated nano-TriNKEs. (C) Representative number-average particle (DN) distribution curves of EGFR-targeted drug-free and EPI-encapsulated nano-TriNKEs (α-EGFR/α-CD16/α-4-1BB NPs), as determined by the NP tracking analysis (NTA) method on NP dispersion in PBS (1×, pH 7.4). The mean DN determined by the NTA method is larger than that determined by TEM because the PEG shell collapses to negligible thickness under ultrahigh vacuum conditions. (D) pH-dependent in vitro drug release kinetics of antibody-free EPI NPs and α-EGFR/α-CD16/α-4-1BB EPI NPs (n = 3). Averaged time-dependent UV-visible absorption spectra of 1 mg/ml of nonfunctionalized EPI NPs and α-EGFR/α-CD16/α-4-1BB EPI NPs determined at (i) pH 7.0 and (ii) pH 6.0. The encapsulated EPI retained in the NPs was quantified spectroscopically at 490 nm. (iii) EPI drug release profile of nonfunctionalized EPI NPs and α-EGFR/α-CD16/α-4-1BB EPI NPs at pH 6.0 and pH 7.0.
RESULTS
Design of multivalent EGFR-targeted nanoengagers for NK cell–mediated chemoimmunotherapy
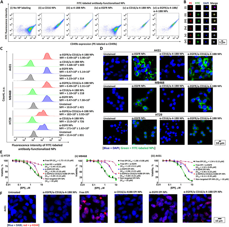
Multivalent nontargeted and EGFR-targeted α-CD16– and α-4-1BB–functionalized drug-free and EPI-encapsulated PEG-PLGA NPs (EPI NPs) have been engineered via a two-step fabrication method (Fig. 1, B and C; figs. S2 and S3; and table S1). The core azide-functionalized drug-free and EPI-encapsulated NPs were first prepared via the nanoprecipitation method (25). Dibenzocyclooctyne (DBCO)–functionalized α-CD16, α-4-1BB, and α-EGFR (fig. S4) were then quantitatively conjugated to the azide-functionalized NPs via copper-free azide-cyclooctyne cycloaddition (26). A 1:1 α-CD16 to α-4-1BB molar ratio and a 1:1:1 α-CD16 to α-4-1BB to α-EGFR molar ratio were used for the fabrication of bivalent and trivalent NPs. The EPI NPs were encapsulated with approximately 2.7% w/w of EPI (Fig. 1D and fig. S5). The encapsulated EPI underwent pH-dependent controlled release at physiological conditions, with approximately half of the encapsulated EPI released at the weakly acidic (pH 6.0) extracellular tumor microenvironment (27) and early endosomal conditions (28) in the first 24 hours (Fig. 1D and fig. S5). A fluorescence-activated cell sorting (FACS) binding assay confirmed that the α-CD16– and α-4-1BB–functionalized NPs selectively bind to Alexa Fluor 488 (A488)–labeled murine CD16 and Texas Red–labeled murine 4-1BB (figs. S6 and S7), respectively. A further in vitro binding assay and confocal laser scanning microscopy (CLSM) study confirmed that all four different fluorescein isothiocyanate (FITC)–labeled multivalent α-CD16 and/or α-4-1BB NPs bind selectively to the NK cells (Fig. 2, A and B, and figs. S8 and S9). The binding affinities of different α-EGFR–functionalized NPs to EGFR-overexpressed HT29 (colorectal adenocarcinoma), MB468 (triple-negative breast cancer), and A431 (epidermoid carcinoma) cells were verified by an in vitro binding assay (Fig. 2C and fig. S10) and CLSM (Fig. 2D). No nonspecific binding was observed in the EGFR nonexpressing Raji cells (fig. S11), although the antibodies were conjugated in random orientations. An in vitro CLSM study confirmed that all three EGFR-overexpressed cancer cells took up the encapsulated EPI after brief incubation with the EGFR-targeted NPs (fig. S12). The targeted EPI-encapsulated NPs showed direct anticancer activities against the HT29, MB468, and A431 cells with a half-maximal inhibitory concentration (IC50) of between 4 and 6 μM (Fig. 2E), whereas the same concentrations of nontargeted EPI NPs or NP-anchored antibodies showed insignificant toxicities (fig. S13). The IC50 values of the targeted EPI NPs were slightly higher than that of small-molecule EPIs because not all of the encapsulated EPIs were released at the endosomes [early endosomal pH ≈ 6.0 (28)]. The γ-H2AX assay (fig. S14) and immunofluorescent staining (Fig. 2F) confirmed the formation of double-stranded DNA (dsDNA) breaks in the cancer cells as a result of the intercalation of EPI into cell DNA (29, 30).
Fig. 2. Physicochemical properties of EGFR-targeted nano-TriNKE.
(A) Representative FACS histograms of CD3− CD49b+ expanded murine NK cells (i) and expanded NK cells after incubation with FITC-labeled (ii) α-CD16 NPs, (iii) α-4-1BB NPs, (iv) α-EGFR NPs, (v) α-CD16/α-4-1BB NPs, and (vi) α-EGFR/α-CD16/α-4-1BB NPs. (B) Representative CLSM images of CD3− CD49b+ expanded murine NK cells after incubation with FITC-labeled (i) α-CD16 NPs, (ii) α-4-1BB NPs, (iii) α-EGFR NPs, (iv) α-CD16/α-4-1BB NPs, and (v) α-EGFR/α-CD16/α-4-1BB NPs. (C) Representative FACS histograms of EGFR-overexpressed HT29, MB468, and A431 cells after incubation with FITC-labeled α-EGFR NPs, α-CD16/α-4-1BB NPs, and α-EGFR/α-CD16/α-4-1BB NPs (n = 3). a.u., arbitrary unit; MFI, median fluorescence intensity. (D) Representative CLSM images of EGFR-overexpressed HT29, MB468, and A431 cells after incubation with FITC-labeled α-EGFR NPs, α-CD16/α-4-1BB NPs, and α-EGFR/α-CD16/α-4-1BB NPs (n = 3). (E) Direct in vitro toxicities of free EPI, nontargeted EPI NPs, and different antibody-functionalized EPI NPs against (i) HT29, (ii) MB468, and (iii) A431 cells, as assessed by MTS assay 3 days after initial treatment. (F) Representative CLSM images of α-γ-H2AX–stained A431 cells after being treated with different EPI formulations for 18 hours.
α-CD16– and α-4-1BB–functionalized NPs can effectively activate NK cells in vitro
First, we sought to show that the NP formulation of α-CD16 and α-4-1BB is more effective at NK activation than free α-CD16 and α-4-1BB antibodies. To demonstrate that the effective spatiotemporal activation of CD16 (15–19) and 4-1BB (20–23, 31) stimulatory molecules on NK cells can increase NK cell–mediated specific lysis, we performed an NK cell cytotoxicity assay (32) in the presence of luciferase-labeled B16F10 (B16F10-Luc) targeted cells. NK cells alone showed limited direct cytotoxicity (about 10%) against B16F10-Luc cells at a 1:1 effector/target (E/T) ratio (Fig. 3A and figs. S15), as the NK cells did not recognize/bind to the cancer cells and were not activated. To enable cancer cell recognition or binding, tumor cells were given 5 gray (Gy) irradiation to up-regulate NK cell–activating ligands (e.g., CD112 and ULBP-1) (7, 12) on the surface of B16F10-Luc cells (fig. S16). Upon this immune stimulation, NK cells showed moderate cytotoxicity against B16F10-Luc cells (Fig. 3A). Pretreating NK cells with free α-CD16 or α-4-1BB significantly increased the cytotoxicity to 44.4 ± 2.6% and 38.0 ± 3.7% (Fig. 3A and fig. S17), respectively. α-CD16 NP– and α-4-1BB NP–pretreated NK cells showed significantly higher toxicities (52.7 ± 1.9% and 57.9 ± 3.5%, respectively) than free antibody-pretreated NK cells (Fig. 3A and fig. S17). This increased cytotoxicity can be explained by increased cooperative binding and more effective ligation (“clustering”) of the CD16 and 4-1BB costimulatory molecules (33–35) by the NPs (33). Pretreatment with NPs containing both NK-activating agents (α-CD16/α-4-1BB NP) further increased the NK cell cytotoxicity to 77.1 ± 2.1%, which is significantly higher than pretreatment with free α-CD16 plus free α-4-1BB (P = 0.0019 versus treatment) and α-CD16 NPs plus α-4-1BB NPs (P = 0.0207). The increased cytotoxicity can be explained by the simultaneous activation of both stimulatory molecules and the clustering effect in the dual antibody–functionalized NPs that cannot be achieved by combining both free agonistic antibodies. The engagement of α-CD16/α-4-1BB NP–pretreated NK cells with the immunostimulated B16F10 cells was directly confirmed by phase-sensitive optical microscopy (Fig. 3B).
Fig. 3. EGFR-targeted nano-TriNKEs activate NK cells to attack cancer cells in vitro.
(A) In vitro cytotoxicities of NK cells pretreated with α-CD16, α-4-1BB, α-CD16 NPs, α-4-1BB NPs, and their 1:1 combinations, and α-CD16/α-4-1BB NPs. The effector cells–to–target cells (E/T) ratio was 1:1. The cytotoxicities were determined 24 hours after treatment. Data are presented as means ± SEM (n = 6). n.s., non-significant. (B) Representative phase-sensitive optical images of nonirradiated and 5 Gy irradiated B16F10 cells after incubation with NK cells pretreated with α-CD16 and α-4-1BB, α-CD16 NPs, α-4-1BB NPs, and α-CD16/α-4-1BB NPs. The E/T ratio was 1:1. Unbound NK cells were removed by washing before imaging. (C) In vitro cytotoxicities of NK cells against HT29-Luc2 cells. The cytotoxicities were quantified 24 hours after the treatment. The E/T ratio was 1:1. Data are presented as means ± SEM (n = 6). (D) Viabilities of HT29, MB468, and A431 cells recorded 3 days after being treated with drug-free or EPI-encapsulated α-EGFR/α-CD16/α-4-1BB NPs (containing 600 nM encapsulated EPI or the same amount of drug-free NPs) in the presence or absence of NK cells (at 1:1 E/T ratio). Data are presented as means ± SEM (n = 8). (E) Representative phase-sensitive optical images of α-CD16/α-4-1BB NPs plus α-EGFR NP– or α-EGFR/α-CD16/α-4-1BB NP–pretreated A431, MB468, and HT29 cells after a brief (10 min) incubation with NK cells. Unbound NK cells were removed by three washes.
Next, we investigated how the EGFR-targeted trifunctionalized nanoengagers improve NK cell cytotoxicity against the firefly luciferase–expressing HT29 cells (HT29-Luc2). Similar to the B16F10-Luc cells, NK cells alone showed very low cytotoxicity against the HT29-Luc2 cells (fig. S18). Similarly, HT29-Luc2 cells pretreated with free α-CD16 and α-4-1BB or α-CD16 NPs and α-4-1BB NPs in the presence of free α-EGFR or α-EGFR NPs did not significantly affect NK cell cytotoxicity as the targeting ligand was not associated with the NK-activating agents. On the other hand, both drug-free and EPI-encapsulated trifunctional nanoengagers (α-EGFR/α-CD16/α-4-1BB NP) significantly increased NK cell cytotoxicity (Fig. 3C and fig. S18B). This increase in therapeutic efficacy is attributed to the targeting effect of α-EGFR as well as its linage to NK-activating agents. In this study, the EPI did not significantly affect NK cell cytotoxicity (Fig. 3C) (5). Further in vitro toxicity studies confirmed that a subtherapeutic dose of drug-free or EPI-encapsulated trivalent nanoengagers can effectively enhance the cytotoxicity of NK cells against the HT29, MB469, and A431 cells (Fig. 3D and fig. S19). The enhancement of NK cell cytotoxicity could not be achieved by the combination of free α-EGFR, α-CD16, and α-4-1BB antibodies. Similar to the previous study, the encapsulated EPI did not affect the anticancer properties of NK cells (5). Phase-sensitive optical microscopy study confirmed the engagement of NK cells to the α-EGFR/α-CD16/α-4-1BB NP–pretreated cancer cells, but no notable NK cell engagement was observed in the α-CD16/α-4-1BB NP– and α-EGFR NP–pretreated cancer cells (Fig. 3E). Therefore, the conjugated α-EGFR is essential for the trivalent NPs to recruit and activate the NK cells.
Spatiotemporal coactivation of CD16 and 4-1BB stimulatory molecules can effectively activate NK cells to eradicate cancer in vivo but requires biological targeting
We validated the in vitro observations using four mouse models of cancer. To examine the in vivo efficacy of α-CD16/α-4-1BB NPs, we used the B16F10 syngeneic mouse melanoma model (Fig. 4A). We found that α-CD16/α-4-1BB NPs showed moderated anticancer activity (average tumor volume ≈ 40% smaller than the nontreatment group at 19 days after inoculation; P = 0.0479 versus the nontreatment group) and slightly prolonged survival (absolute growth delay = +3 days; P = 0.0156 versus the nontreatment group; figs. S20 and S21). Moreover, treatments with free antibody, antibody-functionalized NPs, or their 1:1 combination did not show significant anticancer activities (Fig. 4B and fig. S20). This lack of efficacy is consistent with the lack of recognition/binding of NK cells to tumor cells. The effect of α-CD16/α-4-1BB NPs is likely facilitated by the nonspecific activation of NK cells throughout the animals’ system. However, such system activation would be undesirable from a toxicity standpoint.
Fig. 4. Spatiotemporal coactivation of CD16 and 4-1BB costimulatory molecules on NK cells delays murine tumor growth in vivo.

(A) Experimental scheme for B16F10 model in immunocompetent C57BL/6 mice. In the immune cell–depleted C57BL/6 mouse model, B cells, NK cells, CD4+ T cells, and CD8+ T cells were depleted by intraperitoneal injection of α-CD20, α-NK1.1, α-CD4, and α-CD8 (300 μg per injection) at 5, 8, 10, 12, 15, and 18 days after inoculation. Mouse immunoglobulin G2a (IgG2a) (300 μg per injection) was administered as an isotype control. α-CD16/α-4-1BB NPs (containing 100 μg of each antibody) were intravenously administered at 6, 7, and 8 days after inoculation. Immunotherapeutics containing 100 μg of α-CD16 and/or 100 μg of α-4-1BB (free or NP conjugated) were intravenously administered via the tail vein at 6, 7, and 8 days after inoculation. The xenograft tumors of mice in the immunostimulation groups were subjected to a single 5-Gy irradiation 4 hours before the administration of immunotherapeutics to up-regulate the NK cell–activating ligands in the cancer cells. (B) Average tumor growth curves [(i) and (ii)] and survival curves [(iii) and (iv)] of B16F10 tumor-bearing mice after receiving treatments with different immunotherapeutics (n = 6 mice per group). (C) Average tumor growth curves (i) and survival curves (ii) of B16F10 tumor-bearing immune cell–depleted mice after receiving treatments with α-CD16/α-4-1BB NPs (n = 7 mice per group). Data are presented as means ± SEM [B(i), B(ii)]. *P < 0.05. Statistical significances [B(i), B(ii), and C(i)] were calculated via one-way analysis of variance (ANOVA) with Tukey post hoc test. *P < 0.05. Statistical significances [B(iii), B(iv), and C(ii)] were calculated via log-rank (Mantel-Cox) test. *P < 0.05.
To enable NK recognition of tumor cells/targeting, tumors were irradiated with 5 Gy. Following radiation, the mice were treated with α-CD16/α-4-1BB NPs or control treatments with α-CD16, α-4-1BB, α-CD16 NPs, α-4-1BB NPs, or their 1:1 combination. We observed robust treatment response with α-CD16/α-4-1BB NPs with tumor growth reduction of ~60% when compared to mice that received radiotherapy only (at day 19 after inoculation) (Fig. 4B and figs. S21 and S22). The combination of α-CD16 NPs and α-4-1BB NPs also inhibited tumor growth, but the inhibition was less significant than α-CD16/α-4-1BB NPs (Fig. 4B and fig. S22). Other treatments did not significantly delay tumor growth when compared to control (Fig. 4B and fig. S22). Our findings suggest that both effective NK activation and tumor targeting/binding are all essential mechanisms in NK cell–mediated cancer treatment.
Since CD16 and 4-1BB can also activate the adaptive immune system in syngeneic models, an immune cell depletion study was performed in the B16F10 tumor model to validate that the treatment effects are due to NK cell activities (36). The depletion of CD20+ B cells, CD4+ T cells, and CD8+ T cells did not significantly affect the anticancer efficacy of α-CD16/α-4-1BB NPs (P = 0.4448, 0.5590, and 0.4859 versus the isotype control group, respectively; Fig. 4C and fig. S23). On the other hand, the depletion of NK cells by α-NK1.1 significantly reduced the anticancer efficacy of the α-CD16/α-4-1BB NPs (P < 0.0001 versus the isotype control group; Fig. 4C and fig. S23). We also examined these therapeutics in the B16F10 xenograft tumor model in T cell–deficient athymic nude (Nu) mice. These mice lack adaptive immune systems but have intact NK cell functions, and we showed that α-CD16/α-4-1BB NPs (targeted by radiotherapy) are an effective treatment (fig. S24), further confirming that the mechanism of action of these NPs is through the innate immune system.
EGFR-targeted trifunctionalized nanoengagers effectively inhibit EGFR-overexpressed cancer growth in vivo
Given that radiotherapy cannot be used to target systemic disease, we aimed to engineer nanoengagers that can target tumor cells through a targeting ligand. We chose to use EGFR targeting to demonstrate the proof of principle. To demonstrate that the EGFR-targeted trivalent nanoengagers allow effective NK cell–mediated immunotherapy and chemoimmunotherapy without further external immunostimulation by radiation, we performed a comprehensive in vivo anticancer efficacy study in the EGFR-overexpressed A431 tumor model (Fig. 5A). First, we showed that EGFR targeting alone does not confer an effective treatment. α-EGFR treatment showed a minimal effect when compared to the control (P = 0.6127 versus nontreatment group; Fig. 5B and fig. S25). The treatment with free α-EGFR and α-CD16/α-4-1BB NPs or α-EGFR NPs and α-CD16/α-4-1BB NPs led to moderate delays in tumor growth (P = 0.0046 and 0.0061 versus the nontreatment group, respectively; Fig. 5B and fig. S25). The treatment with α-EGFR/α-CD16/α-4-1BB NPs had the most robust treatment responses with tumor growth delays averaging 24 days after the initial treatment and prolonged survival averaging 18 days compared to the nontreatment group (P = 0.0018; Fig. 5B and fig. S25). Our data confirmed that the EGFR-targeted nanoengagers can effectively guide NK cells to attack the EGFR-overexpressed tumor cells without needing external stimulation.
Fig. 5. EGFR-targeted nano-TriNKEs effectively inhibit EGFR-overexpressed tumor growth in vivo.

(A) Experimental scheme for A431 and MB468 tumor models in T cell–deficient Nu mice. (B) Average tumor growth curves (i), survival curves, and median survival (MS) (ii) recorded for A431 tumor–bearing Nu mice after receiving different treatments (n = 6 mice per group). (C) Average tumor growth curves and tumor growth inhibition (TGI) recorded for MB468 xenograft tumor-bearing Nu mice after receiving different treatments (n = 6 mice per group). (D) Experimental scheme for EGFR+ HT29 and EGFR− Raji dual-xenograft tumor model in T cell–deficient Nu mice. The in vivo efficacy study was terminated 20 days after inoculation, when the large diameter of the Raji tumor reached 10 mm. (E) Average tumor growth curves of HT29 (i) and Raji (ii) xenograft tumors after receiving different treatments (n = 5 for the nontreatment control group, n = 7 for all other treatment groups). TGIs were calculated by comparing the average tumor volume change in the treatment groups related to the nontreatment group at the study endpoint (20 days after inoculation). Data are presented as means ± SEM [n = 6 for B(i) and C(i); n = 6 or 7 for E]. Statistical significances [B(i), C(i), and E] were calculated via one-way ANOVA with a Tukey post hoc test. *P < 0.05. Statistical significances [B(ii)] were calculated via the log-rank (Mantel-Cox) test. *P < 0.05.
Since NPs can also deliver chemotherapeutics and enable chemoimmunotherapy, we examined the use of EGFR-targeted nanoengagers with a chemotherapy payload. We used EPI as a model drug. We compared the anticancer activities of free EPI, α-EGFR EPI NPs, α-EGFR/α-CD16/α-4-1BB EPI NPs, and α-EGFR/α-CD16/α-4-1BB NPs and free EPI, α-CD16/α-4-1BB NPs, and α-EGFR EPI NPs. Treatments with free EPI and α-EGFR EPI NPs slightly reduced the rate of tumor growth (P = 0.0017 and P = 0.0061 versus the nontreatment group, respectively; Fig. 5B and fig. S25). Chemoimmunotherapy with α-EGFR/α-CD16/α-4-1BB NPs and free EPI administered separately did not significantly improve the efficacy compared to α-CD16/α-4-1BB/α-EGFR NPs alone (P = 0.8531; Fig. 5B and fig. S26). However, the EGFR-targeted chemoimmunotherapy with α-EGFR/α-CD16/α-4-1BB EPI NPs effectively inhibited the tumor growth for approximately 40 days and significantly prolonged survival (P = 0.0017 and 0.0362 versus the nontreatment group and treatment with α-EGFR/α-CD16/α-4-1BB NPs and free EPI, respectively; Fig. 5B and fig. S26). At the study endpoint (75 days after inoculation), 50% of the mice treated with α-EGFR/α-CD16/α-4-1BB EPI NPs were still alive (Fig. 5B and fig. S26), while none of the mice in the other treatment groups achieved long-term survival. This result highlights that synergistic effect of targeted chemoimmunotherapy can only be achieved when the chemotherapeutics and agonistic antibodies are delivered to the tumor at the same time.
To confirm our findings in another in vivo model, we conducted an efficacy study in an MB468 tumor model to validate the anticancer effect of both drug-free and EPI-encapsulated nanoengagers (Fig. 5A). Similar to the anticancer activity observed in the A431 tumor model, treatment with the drug-free α-EGFR/α-CD16/α-4-1BB NPs significantly slowed the tumor growth (P = 0.0002 versus the nontreatment group) and resulted in tumor growth inhibition (TGI) of 60% (Fig. 5C and fig. S27). Chemoimmunotherapy with α-EGFR/α-CD16/α-4-1BB EPI NPs showed robust anticancer activity against the MB468 tumor, with 83% of the treated mice having no evidence of tumor progression (i.e., less than 25% increase in tumor volume) at the study endpoint (TGI = 84%; Fig. 5C and fig. S27). On the other hand, treatment with α-EGFR/α-CD16/α-4-1BB NPs plus free EPI or α-EGFR EPI NPs plus α-CD16/α-4-1BB NPs only slowed the tumor growth rate and resulted in TGIs of 64 and 49%, respectively (P < 0.0001 versus the treatment with α-EGFR/α-CD16/α-4-1BB EPI NPs; Fig. 5C and fig. S28). This indicates that encapsulating the chemotherapeutics into EGFR-targeted nanoengagers enhances the effectiveness of targeted concurrent chemoimmunotherapy.
To further validate the importance of tumor targeting in NK cell–based treatment, we examined the nanoengagers using a dual-xenograft tumor model with EGFR-expressing HT29 tumors and EGFR-negative Raji tumors (Fig. 5D). The EGFR-negative Raji tumor model was chosen as a negative control because it is sensitive to NK cell–mediated lysis (fig. S29) and insensitive to small-molecule anthracycline treatment (given the overexpression of the multidrug resistance protein 1 receptor) (25). Similar to the A431 and MB468 tumor models, treatment with free α-CD16 and α-4-1BB, α-CD16/α-4-1BB NPs, and α-CD16/α-4-1BB NPs plus free α-EGFR did not inhibit the growth of the HT29 tumor (P = 0.1171 versus the nontreatment group; Fig. 5E and fig. S30) and the Raji tumor (P = 0.1171 versus the nontreatment group; Fig. 5E and fig. S30) because NK cells did not recognize the tumors. On the other hand, EGFR-targeted immunotherapy with α-EGFR/α-CD16/α-4-1BB NPs significantly delayed HT29 tumor growth and resulted in 66% TGI at the study endpoint (P = 0.0081 versus the nontreatment group; Fig. 5E and fig. S31). However, this treatment did not significantly affect the Raji tumor growth (P = 0.2805 versus the nontreatment group; Fig. 5E and fig. S30). Our data firmly establish that biological targeting is critical to NK-mediated immunotherapy, and EGFR-targeted nanoengagers are highly effective and specific to EGFR-expressing tumors. Similar to the anticancer activity observed in the A431 and MB468 tumor models, cotreatment with free EPI plus α-EGFR/α-CD16/α-4-1BB NPs did not further improve the treatment effect of the HT29 tumor (P = 0.2014 versus treatment with α-EGFR/α-CD16/α-4-1BB NPs; Fig. 5E and fig. S30). Conversely, treatment with the α-EGFR/α-CD16/α-4-1BB EPI NPs completely inhibited HT29 tumor growth and resulted in an average TGI of 84% (P = 0.0113 versus the nontreatment group, P = 0.0276 versus treatment with α-CD16/α-4-1BB/α-EGFR NPs plus free EPI; Fig. 5E and fig. S30). The improved anticancer activity against the HT29 tumor can be explained by the targeted delivery of EPI to the EGFR-overexpressed tumor. Raji tumor growth was not affected by this targeted treatment (P = 0.0503 versus the nontreatment group; Fig. 5E and fig. S30). Although HT29 has a lower EGFR antigen expression than A431 and MB468, the lack of efficacy observed in the EGFR-negative Raji tumor in all treatment groups confirmed that the observed antitumor activity involved specific engagement between the targeted cancer cells and NK cells rather than the systemic activation of the innate immune system.
Mechanistic insight into the EGFR-targeted trifunctionalized nanoengagers for NK cell–mediated chemoimmunotherapy
To gain insight into the mechanism of function of the trifunctionalized nanoengagers, correlative studies were conducted using the A431 tumor model. A biodistribution study via an ex vivo near-infrared fluorescence imaging method indicated that the tumor took up an insignificant amount (<0.2% ID/g) of Cy5-labeled α-CD16/α-4-1BB NPs when coadministered with α-EGFR (Fig. 6, A and B, and fig. S31). On the other hand, approximately 5.7 ± 1.3% ID/g of the administered Cy5-labeled α-EGFR/α-CD16/α-4-1BB NPs accumulated in the tumor (Fig. 6, A and B, and fig. S31), about three times (P = 0.0251) higher than that of Cy5-labeled α-EGFR NPs plus Cy5-labeled α-CD16/α-4-1BB NPs. The increased tumor uptake of EGFR-targeted trivalent NPs facilitated the engagement of circulating NK cells with tumor cells and increased the number of tumor-infiltrating NK1.1+-activated NK cells by about 17-fold (Fig. 6C and fig. S33), but no significant DNA damage was observed (Fig. 6D), as indicated in histopathologic studies. Since the NP-coanchored α-CD16 and α-4-1BB also effectively activated the NK cells, the serum cytokine levels [e.g., tumor necrosis factor–α (TNF-α) and interferon-γ (INF-γ)] significantly increased after treatment with the trivalent nanoengagers (Fig. 6E). Notably, these enhancements can only be observed in mice treated with the EGFR-targeted nanoengagers but not in the combination of α-EGFR NPs and α-CD16/α-4-1BB NPs (Fig. 6, A and B). This is because NK cell activation by the α-CD16/α-4-1BB NPs did not facilitate tumor cell recognition by NK cells, thus leading to ineffective immune activation. A similar biodistribution trend was observed in the chemoimmunotherapy groups (Fig. 6, A and B, and fig. S32). All EPI-encapsulated NPs functionalized with α-EGFR have significantly higher EPI uptake (8.5 to 10% ID/g) compared to free EPI (≈3% ID/g; Fig. 6, A and B, and fig. S32). The increased EPI uptake is consistent with the higher γ-H2AX expression (leading to DNA damage), as observed in the histopathological study (Fig. 6D). Neither the administration of α-EGFR/α-CD16/α-4-1BB EPI NPs nor α-EGFR/α-CD16/α-4-1BB NPs plus free EPI affected the serum cytokine levels, suggesting that the concurrent EPI treatment did not affect NK cell antitumor activity (Fig. 6E). This comprehensive mechanistic study confirmed that the tailor-made EPI-encapsulated nanoengagers can effectively deliver cytotoxic chemotherapeutics to cancer cells and facilitate NK cells to attack the tumor cells.
Fig. 6. Mechanistic insight: EGFR-targeted nano-TriNKEs improve chemoimmunotherapy by recruiting NK cells to the tumor and increasing dsDNA breaks.
(A) Biodistribution of Cy5-labeled and EPI-encapsulated nanoengagers in an A431 tumor model in Nu mice recorded 40 hours after intravenous tail vein administration of different immunotherapeutics/chemoimmunotherapeutics (n = 5 for all control and experimental groups, except n = 6 for the groups administered with Cy5-labeled α-EGFR/α-CD16/α-4-1BB NPs, α-EGFR/α-CD16/α-4-1BB EPI NPs, and α-EGFR/α-CD16/α-4-1BB NPs plus free EPI, and n = 4 for the group administered with α-EGFR EPI NPs). Data represent the means ± SEM. Statistical significances were calculated via two-way ANOVA with a Tukey post hoc test. *P < 0.05. (B) Representative ex vivo fluorescent images of A431 tumor preserved after different treatments. (C) Representative immunofluorescence images of α-NK1.1– and α-EGFR–costained A431 tumor sections preserved 40 hours after treatment. The immunofluorescence images show the colocalization of NK cells (red) with the EGFR-positive cancer cells in tumors treated with the EGFR-targeted nanoengagers. Dox, doxorubicin. (D) Representative immunofluorescence images of α-γ-H2AX–stained A431 tumor sections preserved 40 hours after treatment. (E) Serum TNF-α and INF-γ levels recorded for A431 tumor–bearing Nu mice 40 hours after intravenous administration of different immunotherapeutics/chemoimmunotherapeutics.
DISCUSSION
Despite major advances in medicine, cancer remains one of the leading causes of death, and the number of cancer cases is increasing (37). Recent advances in immuno-oncology have demonstrated the potential of activating the host’s immune system to eradicate cancer (2–4). Cancer immunotherapy is now recognized as the “fourth pillar” of cancer treatment, after surgery, chemotherapy, and radiotherapy (2–4). Most of the current immunotherapy treatment strategies focus on antigen-specific adaptive immunity to treat cancer (38, 39). In recent years, chimeric antigen receptor T cell (CAR-T) and CAR-NK cell therapies have emerged as a way to use autologous reengineered T cells with CAR to attack cancer cells (40–42). Several CAR-T cell immunotherapy clinical trials have shown promising anticancer efficacies with several hematological cancer patients experiencing complete remission after a single infusion of CAR-T cells (40–43). However, CAR-T cell therapy is a highly patient-specific treatment strategy. Its translation is hindered by the high treatment cost and life-threatening side effects (e.g., cytokine release syndrome) (44). Also, CAR-T cell therapy is often less effective for the treatment of solid tumors (45).
Here, we present a translatable multimodal cancer treatment platform for the concurrent targeted delivery of chemotherapeutics and activating the host’s innate immune system to eradicate cancer. We demonstrated that our EGFR-targeted trivalent nanoengagers can recruit and activate circulating NK cells to attack tumor cells while simultaneously delivering a therapeutic dose of cytotoxic chemotherapeutics to the tumor cells. Comprehensive in vitro and in vivo studies demonstrated that this synthetic lethality cannot be achieved by conventional chemoimmunotherapy strategies. Our data demonstrated that both robust NK activation and biological targeting are critical in NK cell–mediated cancer treatments, and NP-based treatments are uniquely suited for this application. The need for biological targeting also suggests that systemic/nonspecific toxicity is low with this approach. The simple modular design of nanoengagers allows an easy exchange of chemotherapeutics, targets moieties for the treatment of a different type of cancer, and engages with various types of immune cells. The development of nanoengager platform could improve the current combination immunotherapy treatment strategy and potentially replace the current CAR-T cell therapy. Despite these early promising results, further validation and toxicity studies are needed with systemic administration of these NK cell–activating nanoengagers in large primates. In addition, a comparison of their anticancer efficacies and side effects with other existing bispecific and trispecific antibodies should be carried out. Furthermore, the long-term stability and shelf life of the nanoengagers are yet to be investigated.
MATERIALS AND METHODS
Materials
Chemicals and reagents
N3-PEG(5K)-PLGA(30K) (catalog number, AI091), methoxy-PEG(2K)-PLGA(20K) (catalog number, AK104), FITC-conjugated poly(lactic acid) (catalog number, AV016), and Cy5-conjugated poly(lactic acid) (Akina Inc.; catalog number, AV032) were purchased from Akina Inc. Acetonitrile [HPLC (high-performance liquid chromatography) Plus], trimethylamine (>99.5%), water (Molecular Biology Reagent), and dimethyl sulfoxide (for molecular biology) were purchased from Sigma-Aldrich. EPI hydrochloride was purchased from European Pharmacopoeia Reference Standards. DBCO-NHCO-PEG13-NHS ester (catalog number, BP-22960) was purchased from BroadPharm, and Amicon Ultra-15 Centrifugal Filter Units (50 kDa cutoff) were purchased from MilliporeSigma.
Cell lines
B16F10 (murine melanoma), HT29 (human colorectal adenocarcinoma), MB468 (human mammary gland adenocarcinoma), A431 (human epidermoid carcinoma), and Raji (human Burkitt’s lymphoma) cells were obtained from the Tissue Culture Facility at the University of North Carolina (UNC) Lineberger Comprehensive Cancer Center. The cells were originally purchased from the American Type Culture Collection. B16F10-Luc cells were a gift from L. Huang at the UNC at Chapel Hill (Chapel Hill, NC). HT29-Luc2 cells were purchased from Caliper Life Sciences (Hopkinton, MA). B16F10, B10F10-Luc, MB468, and A431 cells were cultured in DMEM (Dulbecco’s modified Eagle’s medium) [glucose (4.0 g/liter); Gibco] supplemented with 10% v/v fetal bovine serum (FBS; Seradigm) and antibiotic-antimycotic [Anti-Anti; 100 U of penicillin, streptomycin (100 μg/ml), and amphotericin B (0.25 μg/ml); Gibco]. MC38 cells were cultured in DMEM [glucose (4.0 g/liter); Gibco] supplemented with 10% v/v FBS, Anti-Anti (1×), 2 mM GlutaMAX supplement (Gibco), 0.1 mM nonessential amino acid (Gibco), 1 mM sodium pyruvate (Gibco), 10 mM Hepes buffer (Sigma-Aldrich), and gentamycin (50 μg/ml) (Gibco). HT29 and HT29-Luc cells were cultured in DMEM/F12 medium (Gibco) supplemented with 10% v/v FBS and Anti-Anti (1×). Raji cells were cultured in RPMI 1640 supplemented with 10% v/v FBS and Anti-Anti (1×). All cells were cultured at 37°C supplemented with 5% carbon dioxide. Master and working cell banks were generated immediately on receipt. All adhesive cells were subcultured using the trypsin-EDTA dissociation technique. All adhesive cells that were immediately used for in vivo and in vitro studies after detachment were dissociated from the tissue culture flasks via TrypLE Express cell dissociation medium (Fisher Scientific) according to the manufacturer’s protocol. TrypLE Express–detached cells were washed at least once with cold (4°C) complete medium. For in vitro studies, cells were collected via centrifugation (200g; 3 to 4 min) before being resuspended in warm (37°C) culture medium and passed through a sterilized Falcon cell strainer (70-μm pore diameter; Fisher Scientific) before further studies. For in vivo studies, cells were washed with serum-free medium, resuspended in serum-free medium, and passed through a sterilized Falcon cell strainer (70-μm pore diameter, Fisher Scientific) before further studies. Cell density was determined by a hemocytometer.
Antibodies
Anti-mouse CD16/CD32 antibody (α-CD16; clone: 2.4G2; InVivoMAb grade), anti-mouse 4-1BB (α-4-1BB; clone: LOB12.3; InVivoPlus grade), anti-mouse CD20 (α-CD20; clone: AISB12; InVivoMAb grade), anti-mouse NK1.1 (α-NK1.1; clone: PK136; InVivoMAb grade), anti-mouse CD4 (α-CD4; clone: GK1.5; InVivoMAb grade), anti-mouse CD8a (α-CD8a; clone: 53-6.7; InVivoMAb grade), mouse immunoglobulin G2a (IgG2a) isotype control (clone: C1.18.4; InVivoMAb grade; unknown specificity), and mouse anti-human CD20 (clone: 2H7, isotype: mouse IgG2b, InVivoMAb grade) were purchased from BioXCell (West Lebanon, NH). Anti-human EGFR (α-EFGR, cetuximab; clone: AbD19834; Eli Lilly) was a gift from M. C. Parrott in the Department of Radiology at the UNC at Chapel Hill. FITC-labeled rat anti-human EGFR (FITC-labeled α-EGFR; clone: ICR10) was purchased from Invitrogen through Fisher Scientific. A488-labeled anti-mouse CD3e (α-CD3e; clone: 145-2C11) and phycoerythrin (PE)–labeled anti-mouse CD49b (α-CD49b; clone: DX5) were purchased from the BD Biosciences through Fisher Scientific. A488-labeled anti-mouse nectin-2 (α-CD112; clone: 829038) and PE-labeled anti-mouse ULBP-1 (α-ULBP-1; clone: 237104) were purchased from the R&D Systems through Fisher Scientific. Human TruStain FcX antibody (human Fc reporter blocking solution) and mouse TruStain FcX antibody (mouse Fc reporter blocking solution) were purchased from BioLegend (San Diego, CA). Anti-phospho-histone H2A.X (Ser139) (α-γ-H2AX; clone: JBW301) was purchased from Sigma-Aldrich. Alexa Fluor 594 (A594)–labeled donkey anti-mouse IgG (H+L) ReadyProbes secondary antibody (Fisher Scientific; catalog number, R37115) was purchased from Fisher Scientific.
Mice
C57BL/6 mice (C57BL/6NCrl; female, 6 to 8 weeks old) were purchased from Charles River Laboratories (USA). Athymic Nu mice [Crl:NU(NCr)-Foxn1nu; origin: Charles River Laboratories; female, 6 to 8 weeks old] and NSG mice (NOD.Cg-Prkdcscid Il2rgtm1Wjl/SzJ; origin: the Jackson Laboratory; female, 6 to 8 weeks old) were purchased from the Animal Study Core at the UNC Lineberger Comprehensive Cancer Center. These outbred Nu mice originated from Charles River Laboratories. Animals were maintained in the Division of Comparative Medicine [an Association for Assessment and Accreditation of Laboratory Animal Care International (AAALAC)–accredited experimental animal facility] under sterile environments at the UNC at Chapel Hill. All procedures involving experimental animals were performed by the protocols approved by the UNC Institutional Animal Care and Use Committee. All cesium-137 irradiation experiments were performed in a Gammacell 40 extractor cesium-137 research irradiator in collaboration with approved personnel from the Animal Study Core at the UNC Lineberger Comprehensive Cancer Center. In vivo studies were performed in collaboration with the Animal Study Core at the UNC Lineberger Comprehensive Cancer Center.
Methods
Unless specified, the experiments did not use a method of randomization. The investigators were not blinded to allocation during experiments and outcome assessment.
Preparation and characterization of drug-free and EPI-encapsulated trifunctionalized NPs
Drug-free azide (N3)–functionalized PEG-PLGA NPs were prepared via the nanoprecipitation method, as previously reported (25). A 1:2 wt/wt mixture of N3-PEG(5K)-PLGA(30K) (Akina Inc.; catalog number, AI091) and methoxy-PEG(2K)-PLGA(20K) (Akina Inc.; catalog number, AK104) were used to prepare the azide-functionalized NPs. N3-functionalized EPI-encapsulated NPs were prepared via the same nanoprecipitation method, except that a calculated amount of EPI (predissolved in 1:9 v/v of trimethylamine amine in dimethyl sulfoxide) was added to the polymer blend (predissolved in acetonitrile) before the preparation of NPs (25). The target EPI loading was 5% w/w. EPI hydrochloride (European Pharmacopoeia Reference Standards) was converted to EPI (free basic) in situ by incubating with 10% v/v of trimethylamine amine in dimethyl sulfoxide at 20°C for 18 hours (in the dark). NPs were purified via Amicon Ultra-15 Centrifugal Filter Units (50 kDa cutoff, MilliporeSigma), as previously reported. The purified NPs were concentrated to 60 mg/ml [in 1× phosphate-buffered saline (PBS)] after the final purification cycle. Drug-free FITC- and Cy5-labeled NPs were prepared via the same nanoprecipitation method, except that 2.5% w/w of FITC-conjugated poly(lactic acid) (Akina Inc.; catalog number, AV016) or 2.5% w/w of Cy5-conjugated poly(lactic acid) (Akina Inc.; catalog number, AV032) was used instead of EPI.
DBCO-functionalized α-CD16, α-4-1BB, and α-EFGR were prepared via primary amine N-hydroxysuccinimide (NHS) coupling reaction with DBCO-NHCO-PEG13-NHS ester (BroadPharm; catalog number, BP-22960), as previously reported (26, 46). The target degree of functionalization was 15 for α-CD16 and α-4-1BB, and 8 for α-EFGR. Functionalized antibodies were purified via PD-10 desalting columns (GE Healthcare) according to the manufacturer’s protocol. The purified antibodies were sterilized by passing through sterile syringe filters (0.22-μm pore size; MilliporeSigma). The concentration and degree of functionalization of different DBCO-functionalized antibodies were quantified spectroscopically, as previously reported. Each antibody contained an average of four conjugated DBCO.
DBCO-functionalized antibodies were conjugated to the N3-functionalized NPs via copper-free azide-DBCO cycloaddition at 37°C (in the dark) for 30 min, as previously reported (26). Unless specified, the target weight ratio of azide-functionalized NPs to each type of antibody was 6 mg of NPs to 100 μg of each type antibody. For example, 6 mg of the trifunctionalized α-CD16/α-4-1BB/α-EGFR NPs contained 100 μg of functionalized α-CD16, 100 μg of functionalized α-4-1BB, and 100 μg of functionalized α-EGFR. After conjugation, the concentration of the functionalized NPs was concentrated to 30 mg/ml for further studies. The total amount of antibodies conjugated to the NPs was quantified by the Pierce Bicinchoninic Acid Protein Assay Kit (Fisher Scientific) after having washed the NPs three times with PBS through a Vivaspin 500 centrifugal concentrator [1,000,000 molecular weight cutoff (MWCO); Sartorius Stedim Lab]. Quantitative conjugation was recorded in all cases.
The physiochemical properties of different NPs were fully characterized by transmission electron microscopy (JEOL 1230 TEM), dynamic light scattering (Malvern Panalytical Ltd.), aqueous electrophoresis (Malvern Panalytical Ltd.), and NP tracking analysis (NTA; NanoSight NS500, Malvern Panalytical Ltd.) methods. All TEM samples were negatively stained with 2% phosphotungstic acid (pH ≈7) before the TEM study. NPs were characterized as aqueous dispersions in PBS (1×, pH 7.4), except for the TEM study.
The EPI encapsulation efficiencies of different EPI-encapsulated NPs were quantified spectroscopically using a molar extinction coefficient of EPI in PBS (1×) at 490 nm of 1.0 × 104 M−1 cm−1, as previously reported (25). pH-dependent in vitro drug release study was performed via Slide-A-Lyzer MINI Dialysis Devices (20,000 MWCO; Fisher Scientific) at physiological conditions in the presence of a large excess of PBS (1×) at pH 7.0 or 6.0 (at 37°C in the dark). Unreleased EPI was quantified spectroscopically, as previously reported (25).
The binding selectivities of α-CD16 NPs, α-4-1BB NPs, α-CD16/α-4-1BB NPs, and α-EGFR/α-CD16/α-4-1BB NPs to mouse CD16 and mouse 4-1BB were evaluated via FACS binding assay. Briefly, recombinant mouse Fc gamma RIII/CD16 protein (R&D Systems; catalog number, 1960-FC-050) and recombinant mouse 4-1BB/TNFRSF9 Fc chimera protein (R&D Systems; catalog number, 937-4B-050) were first labeled with A488 NHS ester (Molecular Probes; catalog number, A20000) and Texas Red-X NHS ester (Invitrogen; catalog number, T6134) according to the manufacturers’ instructions, respectively. Each type of the labeled antigen contains an average of one conjugated fluorescent dye, as quantified by the spectroscopic method. Antibody-functionalized NPs were blocked with FACS buffer containing 5% FBS for 30 min (at 20°C) before staining with a 1:1 mixture of A488-labeled mouse CD16 and Texas Red-labeled mouse 4-1BB (1 μg of each antigen per 1 mg of NPs) at 20°C in the dark for 45 min. Stained NPs were washed three times with FACS buffer through Vivaspin 500 centrifugal concentrators (1,000,000 MWCO, Sartorius Stedim Lab) before being analyzed in a FACS flow cytometer.
The binding affinities of unmodified α-EGFR and drug-free α-EGFR NPs with different grafting densities (16.7 to 150 μg of antibody per 1 mg of drug-free NPs) to human EGFR were semiquantitatively evaluated by a cetuximab (Erbitux) PK ELISA (enzyme-linked immunosorbent assay) kit (MyBioSource.com; catalog number: MBS378001) according to the manufacturer’s instructions.
In vitro binding studies
FACS-based in vitro binding assay and a CLSM study were used to test the binding affinities and selectivity of different FITC-labeled antibody-functionalized NPs in human EGFR-overexpressed HT29, MB468, and A431 cells. EGFR-negative Raji cells were used as a negative control throughout the study. To prevent nonspecific binding, Raji and TrypLE Express–detached adherent cells were blocked with 5% of bovine serum albumin (BSA) in FACS buffer containing 0.1 w/v% of sodium azide for 30 min before being stained with different NPs at 20°C for 45 min in the dark. For the CLSM study, HT29, MB468, and A431 cells were seeded in eight-well Nunc Lab-Tek Chamber Slide Systems (Fisher Scientific) at a cell density of 20,000 cells per well and cultured in phenol red–free complete medium for 18 hours. The cell culture chambers were pretreated with poly-l-lysine (0.1 w/v%; Sigma-Aldrich) at 20°C for 5 min and washed twice with Mg-PBS (1× PBS containing 10 mM cell culture–grade magnesium chloride) before cell culture. Attached cells were washed twice with Mg-PBS and blocked with 5% BSA in Mg-PBS before being stained with different FITC-labeled NPs at 20°C for 30 min (in the dark). Stained cells were washed twice with Mg-PBS and then fixed with 10% neutral buffered formalin (NBF; Dynamic Diagnostics Inc.) at 20°C for 5 min. After being washed twice with Mg-PBS, the cells were costained with 4′,6-diamidino-2-phenylindole (DAPI) in ProLong Diamond Antifade Mountant (Fisher Scientific). The CLSM study was performed in a Zeiss LSM 710 spectral CLSM.
In vitro EPI uptake study
In vitro uptake of free or encapsulated EPI was quantified by the CLSM method. HT29, MB468, and A431 cells were seeded in poly-l-lysine–pretreated eight-well Nunc Lab-Tek Chamber Slide Systems (Fisher Scientific) at a cell density of 20,000 cells per well and cultured in phenol red–free complete medium for 18 hours. Attached cells were then incubated with 10 μM free EPI or encapsulated EPI for 1 hour, washed twice, and then incubated with phenol red–free culture media for 24 hours (in the dark). Cells were then washed twice with Mg-PBS and fixed with 10% NBF at 20°C for 5 min. After being washed twice with Mg-PBS, the cells were costained with DAPI in ProLong Diamond Antifade Mountant (Fisher Scientific). The CLSM study was performed in a Zeiss LSM 710 spectral CLSM.
γ-H2AX assay and immunofluorescent stain
The dsDNA breaks induced by EPI were quantified by γ-H2AX and immunofluorescent stain. For the γ-H2AX assay (25), TrypLE Express–detached HT29, MB468, and A431 cells were first seeded in T75 flasks for 4 hours before being treated with 10 μM free EPI or encapsulated EPI at 37°C for 24 hours. Cells treated with EPI-encapsulated NPs were washed 1 hour after the initial treatment. Treated and untreated cells were then washed three times with cold PBS before detaching via 10 mM EDTA solution. Cells were then fixed with 70% ethanol for 2 hours, washed twice with FACS buffer, and stained with PE-labeled anti-H2AX (BioLegend) for 30 min according to the manufacturer’s protocol. Stained cells were then analyzed in an IntelliCyt iQue Screener PLUS cytometer. For the immunofluorescent study, cells were seeded and treated following the in vitro EPI uptake study protocol. After fixing with 10% NBF, cells were permeabilized with 0.5% Triton X-100. After three washes, the cells were blocked with 5% BSA at 20°C for 30 min. Blocked cells were first stained with anti-phospho-histone H2A.X (1:200 dilution) at 20°C for 45 min, followed by three washes with Mg-PBS, before being stained with anti-mouse A594-labeled donkey anti-mouse IgG (H + L) ReadyProbes secondary antibody (1:1000 dilution) at 20°C for 45 min. The γ-H2AX–stained cells were further costained with DAPI in ProLong Diamond Antifade Mountant (Fisher Scientific). The CLSM study was performed in a Zeiss LSM 710 spectral CLSM.
In vitro toxicity study
In vitro toxicities of small-molecule EPI, nontargeted, and EGFR-targeted drug-free and EPI-encapsulated NPs against HT29, MB468, and A431 cells were evaluated via MTS (3-(4,5-dimethylthiazol-2-yl)-5-(3-carboxymethoxyphenyl)-2-(4-sulfophenyl)-2H-tetrazolium) assay according to the manufacturer’s protocol. Cells treated with free EPI (with or without the calculated amount of antibody) were washed once for 24 hours after the initial treatment, and cells treated with different nanotherapeutics were washed once for 1 hour after the initial treatment. Untreated and treated cells were allowed to culture in phenol red–free complete media for 72 hours after the initial treatment. The number of viable cells was quantified by direct MTS assay according to the manufacturer’s protocol (Promega).
Isolation of murine NK cells
Murine NK cells (either from C57BL/6 or Nu mice) were isolated from mouse splenocytes by immunomagnetic negative selection method via an EasySep mouse NK cell isolation kit (STEMCELL Technologies; catalog number, 19855) according to the manufacturer’s instructions. A poll of five healthy donors was used in each set of the in vitro study. Naïve NK cells were expanded by culturing in RPMI 1640 medium supplemented with 10% v/v of FBS, Anti-Anti (1×), 2 mM GlutaMAX supplement (Gibco), 0.1 mM nonessential amino acid (Gibco), 50 μM 2-mercaptoethanol (Sigma-Aldrich), and recombinant mouse IL-2 (500 U/ml) (R&D Systems; catalog number, 402-ML). The purities of CD3e− and CD49b+ expanded NK cells isolated from C57BL/6 and Nu mice were above 95%, as quantified by FACS.
In vitro NK cell binding study with antibody-functionalized NPs
FACS binding assay and CLSM study were used to assess the binding selectivity of different antibody-functionalized NPs to the expanded NK cells. Before staining, expanded NK cells were first blocked with 5% BSA in FACS buffer (contained 0.1 w/v% of sodium azide) at 20°C for 30 min before being stained with different FITC-labeled NPs (1 mg of each antibody per 1 million cells) and PE-labeled α-CD49b (1 μg of antibody per 1 million cells) at 20°C for 30 min. Stained cells were washed twice before being fixed with 10% NBF at 20°C. Fixed cells were then analyzed in a FACS cytometer. CLSM images of different stained cells were recorded in a Zeiss LSM 710 spectral CLSM after being mounted to microscope slides with DAPI in ProLong Diamond Antifade Mountant (Fisher Scientific).
In vitro NK cell binding study with antibody-functionalized NP-treated cancer cells
The binding of expanded NK cells to antibody-functionalized NP-pretreated B16F10, A431, MB468, and HT29 cells was evaluated by phase-sensitive optical microscopy. For B16F10 cells, nonirradiated and irradiated (5 Gy, irradiated via a Gammacell 40 extractor cesium-137 research irradiator) cells were seeded in poly-l-lysine–pretreated eight-well Nunc Lab-Tek Chamber Slide Systems (Fisher Scientific) at a cell density of 2 × 104 cells per well and cultured in phenol red–free complete medium for 4 hours. Different antibody-functionalized NPs (60 μg of each NP per well; equivalent to 1 μg of each antibody per 1 million cells) were then added to the cells and coculture with the B16F10 cells at 37°C for another 30 min. Cells were then washed twice with Mg-PBS containing 5% BSA before being cocultured with expanded NK cells (from C57BL/6 mice) at a 1:1 E/T ratio (i.e., 2 × 104 NK cells per well) at 20°C for 10 min. Cells were then washed twice with Mg-PBS before being immediately fixed with 10% NBF at 20°C for 5 min. Fixed cells were washed twice and then mounted to coverslips with DAPI in ProLong Diamond Antifade Mountant (Fisher Scientific). Phase-sensitive images were then recorded using an Olympus IX81 inverted wide-field microscope. The in vitro binding study for A341, MB468, and HT29 cells followed the same protocol, except that the cells were seeded and cultured in phenol red–free media for 18 hours, and nonirradiated cells were used for the binding study. α-CD16/α-4-1BB NPs plus α-EGFR NPs (40 μg of NP plus 20 μg of NPs) or α-EGFR/α-CD16/α-4-1BB NPs (60 μg of NP) were added to each well and incubated with the attached cancer cells at 37°C for 30 min. The cells were washed twice to remove unbound NPs before being cocultured with expanded NK cells (from Nu mice) at a 1:1 E/T ratio (i.e., 2 × 104 NK cells per well) at 20°C for 10 min. Cells were then washed twice with Mg-PBS before being immediately fixed with 10% NBF at 20°C for 5 min. Fixed cells were washed twice and mounted onto coverslips with ProLong Diamond Antifade Mountant with DAPI (Fisher Scientific). Phase-sensitive images were then recorded using an Olympus IX81 inverted wide-field microscope.
NK cell cytotoxicity assay
In vitro cytotoxicities of expanded NK cells after being incubated with free or NP-anchored antibodies were evaluated using luciferase-labeled target cells (either B16F10-Luc or HT29-Luc2) at a 1:1 E/T ratio according to the reported protocol (32). B16F10-Luc target cells were used to test the cytotoxicity of expanded NK cells isolated from C57BL/6 mice, and HT29-Luc2 target cells were used to test the cytotoxicity of expanded NK cells isolated from Nu mice. At the end of the culture, an equal volume of Bright-Glo luciferase reagent (Promega) was added to each test well. After being incubated in the dark at 20°C for 5 min, bioluminescence images were recorded in an AMI HT optical imaging system (Spectral Instruments Imaging, Tucson, AZ) at a fixed exposure time (5 min for the B16F10-Luc cells and 2 min for the HT29-Luc2 cells).
The MTS assay was used to quantify the cytotoxicity of expanded NK cells against HT29, MB468, and A431 cells pretreated with subtherapeutic doses of drug-free and EPI-encapsulated α-CD16/α-4-1BB/α-EGFR NPs (containing 600 nM encapsulated EPI or the same amount of drug-free trifunctionalized NPs) at a 1:1 E/T ratio. The viabilities of treated cells and untreated NK cells were 72 hours after initial treatment according to the manufacturer’s instructions.
In vivo tumor models
The anticancer efficacies of free and NP-anchored α-CD16, α-4-1BB, and their 1:1 combination against B16F10 xenograft tumor model were evaluated in immunocompetent C57BL/6 mice. Xenograft tumors were established by subcutaneous injection of 5 × 104 of B16F10 cells in 100 μl of 1:1 serum-free medium/Matrigel to the left flank of C57BL/6 mice (female, 5 to 6 weeks old, 20 to 21 g). At 5 days after inoculation, mice were randomized and separated into 16 different control and treatment groups (n = 6 per group for the B16F10 tumor-bearing mice). Immunotherapeutics were administered via intravenous tail vein injection at days 6, 7, and 8 after inoculation. The free/anchored antibody doses were 100 μg of each antibody per injection (i.e., a total of 200 μg of antibodies for the combo groups per injection). Mice in the immunostimulation groups were subjected to a single 5-Gy irradiation via a Gammacell 40 extractor cesium-137 research irradiator 3 hours before the administration of immunotherapeutics. During the irradiation, mice were under general anesthesia, and the whole bodies were lead-shielded, except the flank tumor. The irradiation dose rate was about 1.0 Gy/min. Tumor volume was measured with a caliper every 2 or 3 days and calculated using the formula of tumor volume (V) = 0.5 × a × b2, where a and b are the large and small diameters, respectively. Mice were euthanized when they established a significant sign of impaired health or when the large diameter of the tumor increased to above 20 mm.
An immune cell depletion study was performed to investigate the contribution of different immune cells in the observed anticancer efficacy after treatment with the α-CD16/α-4-1BB NPs in immunocompetent C57BL/6 mice. B16F10 xenograft tumor was established by subcutaneous injection of 5 × 104 of B16F10 cells in 100 μl of 1:1 serum-free medium/Matrigel to the left flank of C57BL/6 mice (female, 5 to 6 weeks old, 20 to 21 g). Five days after inoculation, mice were randomized and separated into six different nontreatment and treatment groups (n = 7). Immune cells were depleted by intraperitoneal injection of α-CD20, α-NK1.1, α-CD4, or α-CD8 at days 5, 8, 10, 12, 15, and 18 after inoculation (300 μg of antibody per injection) to deplete B cells, NK cells, CD4+ T cells, or CD8+ T cells, respectively. As a control, mouse IgG 2a was intraperitoneally administered in the isotype control group. Mice in the treatment groups received three intravenous tail vein administrations of α-CD16/α-4-1BB NPs (200 μg of 1:1 NP-anchored α-CD16/α-4-1BB) at days 6, 7, and 8 after inoculation. The xenograft tumor of mice in the treatment groups was subjected to a single 5-Gy irradiation (Gammacell 40 extractor cesium-137 research irradiator) 3 hours before the administration of immunotherapeutics. Tumor volume was measured with a caliper every 2 or 3 days and calculated using the formula of tumor volume (V) = 0.5 × a × b2, where a and b are the large and small diameters, respectively. Mice were euthanized when they established a notable sign of impaired health or when the large diameter of the xenograft tumor increased to above 20 mm.
The in vivo efficacies of free α-CD16 and α-4-1BB and α-CD16/α-4-1BB NPs were further evaluated in T cell–deficient Nu mice. B16F10 xenograft tumor was established by subcutaneous injection of 5 × 104 of B16F10 cells in 100 μl of 1:1 serum-free medium/Matrigel to the left flank of Nu mice (female, 5 to 6 weeks old, 20 to 21 g). At 6 days after inoculation, mice were randomized and separated into six different nontreatment and treatment groups (n = 6). Mice in the treatment groups received three intravenous tail vein administrations of free α-CD16 (100 μg) plus free α-4-1BB (100 μg) or α-CD16/α-4-1BB NPs (containing 200 μg of 1:1 NP-anchored α-CD16/α-4-1BB) at days 6, 7, and 8 after inoculation. The xenograft tumors of mice in the immunostimulation groups were subjected to a single 5-Gy cesium irradiation (Gammacell 40 extractor cesium-137 research irradiator) 3 hours before the administration of the first dose of immunotherapeutics. Tumor volume was measured with a caliper every 2 or 3 days and calculated using the formula of tumor volume (V) = 0.5 × a × b2, where a and b are the large and small diameters, respectively. Mice were euthanized 21 days after inoculation.
The anticancer efficacy of nontargeted and EGFR-targeted drug-free and EPI-encapsulated α-CD16/α-4-1BB NPs (and their free combinations) against A431 and MB468 tumors was evaluated in T cell–deficient Nu mice. A431 and MB468 xenograft tumors were inoculated by subcutaneous injection of 2.5 × 105 of A431 cells or 2 × 106 of MB468 cells in 100 μl of 1:1 serum-free culture medium/Matrigel to the left flank of Nu mice (female, 7 to 8 weeks old, 20 to 21 g). Mice were randomized and divided into 10 groups (n = 6 per group) 5 days after inoculation. Immunotherapeutics were intravenously administered via the tail vein on days 6, 8, and 10 after inoculation. The treatment doses were 100 μg of each free/conjugated antibody per injection and 160 μg of free/encapsulated EPI in a total of 6 mg of PEG-PLGA NPs. Tumor volume was measured with a caliper every 2 to 3 days (A431 tumor) or 6 to 7 days (MB468 tumor), respectively. Mice were euthanized when they established a significant sign of impaired health or when the large diameter of the xenograft tumor increased to above 20 mm. The HT29 and Raji dual-xenograft tumor model in Nu mice followed the same study protocol, except that xenograft tumors were inoculated by subcutaneous injection of HT29 cells (2 × 106 cells) and Raji cells (2 × 106 cells) in 100 μl of 1:1 serum-free medium/Matrigel to the left and right flanks of Nu mice (7 to 8 weeks old, female, 20 to 21 g), respectively. The same doses of immunotherapeutics were intravenously administered via the tail vein at days 6, 8, and 10 after inoculation. Tumor volumes were monitored every 2 or 3 days. Mice were euthanized when the large diameter of any one of the tumors reached 10 mm.
Raji xenograft tumor models were established in T cell–deficient Nu mice and T and NK cell–deficient NSG mice to evaluate the sensitivity of Raji cells to murine NK cells. Xenograft tumor was established by subcutaneous injection of 2 × 106 of Raji cells in 100 μl of 1:1 serum-free RPMI 1640/Matrigel to the left flank of Nu mice (female, 4 to 6 weeks old, 20 to 21 g) or NSG mice (female, 4 to 6 weeks old, 20 to 21 g). At 13 days after inoculation, tumor-bearing mice were randomized and either received no treatment or received three intravenous tail vein injections of anti-human CD20 antibody (3 × 100 μg) at days 13, 17, and 20. Tumor volume was measured with a caliper every 2 or 3 days and calculated using the formula of tumor volume (V) = 0.5 × a × b2, where a and b are the large and small diameters, respectively. Mice were euthanized when the large diameter of the xenograft tumor increased to above 20 mm or 80 days after inoculation.
In vivo cytokine release, biodistribution, and histopathological study
The comprehensive mechanistic study was performed in an A431 xenograft tumor model in Nu mice. A431 xenograft tumor was inoculated by subcutaneous injection of 2.5 × 105 of A431 cells in 100 μl of 1:1 serum-free culture medium/Matrigel to the left flank of Nu mice (female, 7 to 8 weeks old, 20 to 21 g). Mice were randomized and divided into 13 different groups 5 days after inoculation. Cy5-labeled drug-free, nonfluorescent drug-free, and EPI-encapsulated immunotherapeutics were intravenously administered via the tail vein on day 6. The treatment doses were 100 μg of each free/conjugated antibody per injection plus 160 μg of free/encapsulated EPI in a total of 6 mg of PEG-PLGA NPs. Forty hours after the intravenous administration, mice were euthanized. Full blood was preserved via cardiac puncture. Serum was isolated using a BD Microtainer capillary blood collector (Fisher Scientific) according to the manufacturer’s protocol. Serum TNF-α and INF-γ levels were quantified using multiplexed biomarker immunoassays performed by the Animal Histopathology and Lab Medicine Core at the UNC School of Medicine. A431 xenograft tumor, liver, spleen, kidney, lung, and heart were preserved. Ex vivo fluorescent images were recorded in an AMI HT optical imaging system (Spectral Instruments Imaging, Tucson, AZ) to quantify the biodistribution of Cy5-labeled NPs and encapsulated EPI, as previously reported. Cy5 fluorescence was observed via excitation at 605 nm and emission at 690 nm (exposure time = 45 s, excitation power = 30%). EPI fluorescence was observed via excitation at 465 nm and emission at 590 nm (exposure time = 45 s, excitation power = 30%). Percent injected dose per gram (% ID/g) for each organ was calculated by comparing the photon efficiency of each organ with that of NP samples with known concentrations. The corrected % ID/g was calculated by subtracting the average % ID/g of organs in the nontreatment control group to remove the effect of background fluorescence. Preserved A431 xenograft tumors (except those treated with Cy5-labeled NPs) were fixed with 10% NBF at 4°C for 24 hours before further histopathological studies in the Translational Pathology Laboratory at the UNC School of Medicine.
Statistical analysis
Quantitative data were expressed as means ± SEM. The analysis of variance (ANOVA) was completed using a one-way ANOVA in GraphPad Prism 6 software pack. The analysis of survival data was completed using a log-rank (Mantel-Cox) test in GraphPad Prism 6 software pack. *P < 0.05 was considered statistically significant. No statistical methods were used to predetermine the sample size of the experiment.
Supplementary Material
Acknowledgments
We thank the Microscopy Service Laboratory Core, Animal Study Core, Small Animal Imaging Facility, Animal Clinical Laboratory, Animal Histopathology Core Facility, Translation Pathology Lab, and UNC Flow Cytometry Core Facility for assistance with procedures in this manuscript.
Funding: The UNC Flow Cytometry Core Facility is supported in part by P30CA016086 Cancer Center Core Support Grant to the UNC Lineberger Comprehensive Cancer Center. This work was supported by the University Cancer Research Fund from the University of North Carolina and R01CA178748 grant from the National Institutes of Health/National Cancer Institute. A.Z.W. was also supported by the National Institutes of Health Center for Nanotechnology Excellence Grant U54-CA151652.
Author contributions: K.M.A., S.I.P., and A.Z.W. conceived and designed the experiments. K.M.A. and the UNC Animal Study Core performed the experiments and analyzed data. K.M.A. and A.Z.W. co-wrote the paper. All authors discussed the results and edited the manuscript at all stages.
Competing interests: A.Z.W. is a cofounder and stockholder of Archimmune Therapeutics, which plans to license the technology results from this work. K.M.A. and A.Z.W. are inventors on a provisional patent related to this work filed by the University of North Carolina (no. 62/923060, filed 19 October 2019). The authors declare that they have no other competing interests.
Data and materials availability: All data needed to evaluate the conclusions in the paper are present in the paper and/or the Supplementary Materials. Additional data related to this paper may be requested from the authors.
Supplementary Materials
This PDF file includes:
Figs. S1 to S33
Table S1
Erratum published 20 December 2024:
The original version of the Research Article contained errors in the figures and Supplementary Materials. The authors thank anonymous PubPeer comments for alerting them to these issues.
The following corrections have been implemented in the Supplementary Materials:
In fig. S12A, part of the CLSM images of HT29 cells treated with α-EGFR EPI NPs and α-EGFR/α-CD16/α-4-1BB EPI NPs shown in Fig. S12 were inadvertent duplicates. The figure has been updated to include the correct image.
For clarification, the following text has been added to the fig. S2 caption: “TEM images of α-EGFR/α-CD16/α-4-1BB NPs and α-EGFR/α-CD16/α-4-1BB EPI NPs are the same as Fig. 1B.”
For clarification, the following text has been added to the captions of figs. S31 and S32: “The NIR fluorescence images recorded for the A431 tumors (of all control and treatment groups) are identical to that shown in Fig. 6B.”
For clarification, the following text has been added to the fig. S33 caption: “The CLSM images are identical to that shown in Fig. 6C, except the Dox fluorescent channel was turned off for clarity.” The only difference between these two figures is that the Dox channel (yellow) is shown in Fig. 6C and not in fig. S33.
The online and PDF versions of the article and the Supplementary Materials PDF have been updated.
The original version of the Supplementary Materials PDF is available here:
REFERENCES AND NOTES
- 1.Khalil D. N., Smith E. L., Brentjens R. J., Wolchok J. D., The future of cancer treatment: Immunomodulation, CARs and combination immunotherapy. Nat. Rev. Clin. Oncol. 13, 394 (2016). [DOI] [PMC free article] [PubMed] [Google Scholar]
- 2.Mellman I., Coukos G., Dranoff G., Cancer immunotherapy comes of age. Nature 480, 480–489 (2011). [DOI] [PMC free article] [PubMed] [Google Scholar]
- 3.Couzin-Frankel J., Breakthrough of the year 2013. Cancer immunotherapy. Science 342, 1432–1433 (2013). [DOI] [PubMed] [Google Scholar]
- 4.Emens L. A., Ascierto P. A., Darcy P. K., Demaria S., Eggermont A. M. M., Redmond W. L., Seliger B., Marincola F. M., Cancer immunotherapy: Opportunities and challenges in the rapidly evolving clinical landscape. Eur. J. Cancer 81, 116–129 (2017). [DOI] [PubMed] [Google Scholar]
- 5.Markasz L., Stuber G., Vanherberghen B., Flaberg E., Olah E., Carbone E., Eksborg S., Klein E., Skribek H., Szekely L., Effect of frequently used chemotherapeutic drugs on the cytotoxic activity of human natural killer cells. Mol. Cancer Ther. 6, 644–654 (2007). [DOI] [PubMed] [Google Scholar]
- 6.Sharma P., Hu-Lieskovan S., Wargo J. A., Ribas A., Primary, adaptive, and acquired resistance to cancer immunotherapy. Cell 168, 707–723 (2017). [DOI] [PMC free article] [PubMed] [Google Scholar]
- 7.Paul S., Lal G., The molecular mechanism of natural killer cells function and its importance in cancer immunotherapy. Front. Immunol. 8, 1124 (2017). [DOI] [PMC free article] [PubMed] [Google Scholar]
- 8.Lowry L. E., Zehring W. A., Potentiation of natural killer cells for cancer immunotherapy: A review of literature. Front. Immunol. 8, 1061 (2017). [DOI] [PMC free article] [PubMed] [Google Scholar]
- 9.Chan C. J., Smyth M. J., Martinet L., Molecular mechanisms of natural killer cell activation in response to cellular stress. Cell Death Differ. 21, 5–14 (2014). [DOI] [PMC free article] [PubMed] [Google Scholar]
- 10.Caligiuri M. A., Human natural killer cells. Blood 112, 461–469 (2008). [DOI] [PMC free article] [PubMed] [Google Scholar]
- 11.Vivier E., Tomasello E., Baratin M., Walzer T., Ugolini S., Functions of natural killer cells. Nat. Immunol. 9, 503–510 (2008). [DOI] [PubMed] [Google Scholar]
- 12.Kim J.-Y., Son Y.-O., Park S.-W., Bae J.-H., Chung J. S., Kim H. H., Chung B.-S., Kim S.-H., Kang C.-D., Increase of NKG2D ligands and sensitivity to NK cell-mediated cytotoxicity of tumor cells by heat shock and ionizing radiation. Exp. Mol. Med. 38, 474–484 (2006). [DOI] [PubMed] [Google Scholar]
- 13.Deng W., Gowen B. G., Zhang L., Wang L., Lau S., Iannello A., Xu J., Rovis T. L., Xiong N., Raulet D. H., Antitumor immunity. A shed NKG2D ligand that promotes natural killer cell activation and tumor rejection. Science 348, 136–139 (2015). [DOI] [PMC free article] [PubMed] [Google Scholar]
- 14.Mimura K., Kamiya T., Shiraishi K., Kua L. F., Shabbir A., So J., Yong W. P., Suzuki Y., Yoshimoto Y., Nakano T., Fujii H., Campana D., Kono K., Therapeutic potential of highly cytotoxic natural killer cells for gastric cancer. Int. J. Cancer 135, 1390–1398 (2014). [DOI] [PubMed] [Google Scholar]
- 15.Vallera D. A., Felices M., McElmurry R., McCullar V., Zhou X., Schmohl J. U., Zhang B., Lenvik A. J., Panoskaltsis-Mortari A., Verneris M. R., Tolar J., Cooley S., Weisdorf D. J., Blazar B. R., Miller J. S., IL15 trispecific killer engagers (TriKE) make natural killer cells specific to CD33+ targets while also inducing persistence, in vivo expansion, and enhanced function. Clin. Cancer Res. 22, 3440–3450 (2016). [DOI] [PMC free article] [PubMed] [Google Scholar]
- 16.Tay S. S., Carol H., Biro M., TriKEs and BiKEs join CARs on the cancer immunotherapy highway. Hum. Vaccin. Immunother. 12, 2790–2796 (2016). [DOI] [PMC free article] [PubMed] [Google Scholar]
- 17.Gleason M. K., Ross J. A., Warlick E. D., Lund T. C., Verneris M. R., Wiernik A., Spellman S., Haagenson M. D., Lenvik A. J., Litzow M. R., Epling-Burnette P. K., Blazar B. R., Weiner L. M., Weisdorf D. J., Vallera D. A., Miller J. S., CD16xCD33 bispecific killer cell engager (BiKE) activates NK cells against primary MDS and MDSC CD33+ targets. Blood 123, 3016–3026 (2014). [DOI] [PMC free article] [PubMed] [Google Scholar]
- 18.Shahied L. S., Tang Y., Alpaugh R. K., Somer R., Greenspon D., Weiner L. M., Bispecific minibodies targeting HER2/neu and CD16 exhibit improved tumor lysis when placed in a divalent tumor antigen binding format. J. Biol. Chem. 279, 53907–53914 (2004). [DOI] [PubMed] [Google Scholar]
- 19.Mandelboim O., Malik P., Davis D. M., Jo C. H., Boyson J. E., Strominger J. L., Human CD16 as a lysis receptor mediating direct natural killer cell cytotoxicity. Proc. Natl. Acad. Sci. U.S.A. 96, 5640–5644 (1999). [DOI] [PMC free article] [PubMed] [Google Scholar]
- 20.Lin W., Voskens C. J., Zhang X., Schindler D. G., Wood A., Burch E., Wei Y., Chen L., Tian G., Tamada K., Wang L. X., Schulze D. H., Mann D., Strome S. E., Fc-dependent expression of CD137 on human NK cells: Insights into “agonistic” effects of anti-CD137 monoclonal antibodies. Blood 112, 699–707 (2008). [DOI] [PMC free article] [PubMed] [Google Scholar]
- 21.Compte M., Harwood S. L., Munoz I. G., Navarro R., Zonca M., Perez-Chacon G., Erce-Llamazares A., Merino N., Tapia-Galisteo A., Cuesta A. M., Mikkelsen K., Caleiras E., Nunez-Prado N., Aznar M. A., Lykkemark S., Martinez-Torrecuadrada J., Melero I., Blanco F. J., Bernardino de la Serna J., Zapata J. M., Sanz L., Alvarez-Vallina L., A tumor-targeted trimeric 4-1BB-agonistic antibody induces potent anti-tumor immunity without systemic toxicity. Nat. Commun. 9, 4809 (2018). [DOI] [PMC free article] [PubMed] [Google Scholar]
- 22.Srivastava R. M., Trivedi S., Concha-Benavente F., Gibson S. P., Reeder C., Ferrone S., Ferris R. L., CD137 stimulation enhances cetuximab-induced natural killer: Dendritic cell priming of antitumor T-Cell immunity in patients with head and neck cancer. Clin. Cancer Res. 23, 707–716 (2017). [DOI] [PMC free article] [PubMed] [Google Scholar]
- 23.Oyer J. L., Igarashi R. Y., Kulikowski A. R., Colosimo D. A., Solh M. M., Zakari A., Khaled Y. A., Altomare D. A., Copik A. J., Generation of highly cytotoxic natural killer cells for treatment of acute myelogenous leukemia using a feeder-free, particle-based approach. Biol. Blood Marrow Transplant. 21, 632–639 (2015). [DOI] [PubMed] [Google Scholar]
- 24.Yang F., Wen W., Qin W., Bispecific antibodies as a development platform for new concepts and treatment strategies. Int. J. Mol. Sci. 18, (2016). [DOI] [PMC free article] [PubMed] [Google Scholar]
- 25.Au K. M., Balhorn R., Balhorn M. C., Park S. I., Wang A. Z., High-performance concurrent chemo-immuno-radiotherapy for the treatment of hematologic cancer through selective high-affinity ligand antibody mimic-functionalized doxorubicin-encapsulated nanoparticles. ACS Cent. Sci. 5, 122–144 (2019). [DOI] [PMC free article] [PubMed] [Google Scholar]
- 26.Au K. M., Tripathy A., Lin C. P., Wagner K., Hong S., Wang A. Z., Park S. I., Bespoke pretargeted nanoradioimmunotherapy for the treatment of non-Hodgkin lymphoma. ACS Nano 12, 1544–1563 (2018). [DOI] [PMC free article] [PubMed] [Google Scholar]
- 27.Iwaizumi M., Tseng-Rogenski S., Carethers J. M., Acidic tumor microenvironment downregulates hMLH1 but does not diminish 5-fluorouracil chemosensitivity. Mutat. Res. 747-748, 19–27 (2013). [DOI] [PMC free article] [PubMed] [Google Scholar]
- 28.Hu Y.-B., Dammer E. B., Ren R.-J., Wang G., The endosomal-lysosomal system: From acidification and cargo sorting to neurodegeneration. Transl. Neurodegener. 4, 18 (2015). [DOI] [PMC free article] [PubMed] [Google Scholar]
- 29.Kurz E. U., Douglas P., Lees-Miller S. P., Doxorubicin activates ATM-dependent phosphorylation of multiple downstream targets in part through the generation of reactive oxygen species. J. Biol. Chem. 279, 53272–53281 (2004). [DOI] [PubMed] [Google Scholar]
- 30.Lyu Y. L., Kerrigan J. E., Lin C. P., Azarova A. M., Tsai Y.-C., Ban Y., Liu L. F., Topoisomerase IIβ mediated DNA double-strand breaks: Implications in doxorubicin cardiotoxicity and prevention by dexrazoxane. Cancer Res. 67, 8839–8846 (2007). [DOI] [PubMed] [Google Scholar]
- 31.Kohrt H. E., Colevas A. D., Houot R., Weiskopf K., Goldstein M. J., Lund P., Mueller A., Sagiv-Barfi I., Marabelle A., Lira R., Troutner E., Richards L., Rajapaska A., Hebb J., Chester C., Waller E., Ostashko A., Weng W. K., Chen L., Czerwinski D., Fu Y.-X., Sunwoo J., Levy R., Targeting CD137 enhances the efficacy of cetuximab. J. Clin. Invest. 124, 2668–2682 (2014). [DOI] [PMC free article] [PubMed] [Google Scholar] [Retracted]
- 32.Cho D., Shook D. R., Shimasaki N., Chang Y.-H., Fujisaki H., Campana D., Cytotoxicity of activated natural killer cells against pediatric solid tumors. Clin. Cancer Res. 16, 3901–3909 (2010). [DOI] [PMC free article] [PubMed] [Google Scholar]
- 33.Kwong B., Gai S. A., Elkhader J., Wittrup K. D., Irvine D. J., Localized immunotherapy via liposome-anchored Anti-CD137 + IL-2 prevents lethal toxicity and elicits local and systemic antitumor immunity. Cancer Res. 73, 1547–1558 (2013). [DOI] [PMC free article] [PubMed] [Google Scholar]
- 34.Kosmides A. K., Sidhom J.-W., Fraser A., Bessell C. A., Schneck J. P., Dual targeting nanoparticle stimulates the immune system to inhibit tumor growth. ACS Nano 11, 5417–5429 (2017). [DOI] [PMC free article] [PubMed] [Google Scholar]
- 35.Warren H. S., Kinnear B. F., Quantitative analysis of the effect of CD16 ligation on human NK cell proliferation. J. Immunol. 162, 735–742 (1999). [PubMed] [Google Scholar]
- 36.Rodriguez-Ruiz M. E., Rodriguez I., Garasa S., Barbes B., Solorzano J. L., Perez-Gracia J. L., Labiano S., Sanmamed M. F., Azpilikueta A., Bolanos E., Sanchez-Paulete A. R., Aznar M. A., Rouzaut A., Schalper K. A., Jure-Kunkel M., Melero I., Abscopal effects of radiotherapy are enhanced by combined immunostimulatory mAbs and are dependent on CD8 T cells and crosspriming. Cancer Res. 76, 5994–6005 (2016). [DOI] [PubMed] [Google Scholar]
- 37.Siegel R. L., Miller K. D., Jemal A., Cancer statistics, 2019. CA Cancer J. Clin. 69, 7–34 (2019). [DOI] [PubMed] [Google Scholar]
- 38.Blankenstein T., Coulie P. G., Gilboa E., Jaffee E. M., The determinants of tumour immunogenicity. Nat. Rev. Cancer 12, 307–313 (2012). [DOI] [PMC free article] [PubMed] [Google Scholar]
- 39.Vesely M. D., Kershaw M. H., Schreiber R. D., Smyth M. J., Natural innate and adaptive immunity to cancer. Annu. Rev. Immunol. 29, 235–271 (2011). [DOI] [PubMed] [Google Scholar]
- 40.Miliotou A. N., Papadopoulou L. C., CAR T-cell therapy: A new era in cancer immunotherapy. Curr. Pharm. Biotechnol. 19, 5–18 (2018). [DOI] [PubMed] [Google Scholar]
- 41.June C. H., Sadelain M., Chimeric antigen receptor therapy. N. Engl. J. Med. 379, 64–73 (2018). [DOI] [PMC free article] [PubMed] [Google Scholar]
- 42.Fesnak A. D., June C. H., Levine B. L., Engineered T cells: The promise and challenges of cancer immunotherapy. Nat. Rev. Cancer 16, 566–581 (2016). [DOI] [PMC free article] [PubMed] [Google Scholar]
- 43.Kohl U., Arsenieva S., Holzinger A., Abken H., CAR T cells in trials: Recent achievements and challenges that remain in the production of modified T cells for clinical applications. Hum. Gene Ther. 29, 559–568 (2018). [DOI] [PubMed] [Google Scholar]
- 44.Bonifant C. L., Jackson H. J., Brentjens R. J., Curran K. J., Toxicity and management in CAR T-cell therapy. Mol. Ther. Oncolytics 3, 16011 (2016). [DOI] [PMC free article] [PubMed] [Google Scholar]
- 45.Knochelmann H. M., Smith A. S., Dwyer C. J., Wyatt M. M., Mehrotra S., Paulos C. M., CAR T cells in solid tumors: Blueprints for building effective therapies. Front. Immunol. 9, 1740 (2018). [DOI] [PMC free article] [PubMed] [Google Scholar]
- 46.Au K. M., Wang A. Z., Park S. I., Pretargeted delivery of PI3K/mTOR small-molecule inhibitor-loaded nanoparticles for treatment of non-Hodgkin’s lymphoma. Sci. Adv. 6, eaaz9798 (2020). [DOI] [PMC free article] [PubMed] [Google Scholar]
Associated Data
This section collects any data citations, data availability statements, or supplementary materials included in this article.
Supplementary Materials
Figs. S1 to S33
Table S1
Erratum published 20 December 2024:
The original version of the Research Article contained errors in the figures and Supplementary Materials. The authors thank anonymous PubPeer comments for alerting them to these issues.
The following corrections have been implemented in the Supplementary Materials:
In fig. S12A, part of the CLSM images of HT29 cells treated with α-EGFR EPI NPs and α-EGFR/α-CD16/α-4-1BB EPI NPs shown in Fig. S12 were inadvertent duplicates. The figure has been updated to include the correct image.
For clarification, the following text has been added to the fig. S2 caption: “TEM images of α-EGFR/α-CD16/α-4-1BB NPs and α-EGFR/α-CD16/α-4-1BB EPI NPs are the same as Fig. 1B.”
For clarification, the following text has been added to the captions of figs. S31 and S32: “The NIR fluorescence images recorded for the A431 tumors (of all control and treatment groups) are identical to that shown in Fig. 6B.”
For clarification, the following text has been added to the fig. S33 caption: “The CLSM images are identical to that shown in Fig. 6C, except the Dox fluorescent channel was turned off for clarity.” The only difference between these two figures is that the Dox channel (yellow) is shown in Fig. 6C and not in fig. S33.
The online and PDF versions of the article and the Supplementary Materials PDF have been updated.
The original version of the Supplementary Materials PDF is available here:



