Abstract
Background
A. oxyphylla extract is known to possess a wide range of pharmacological activites. However, the molecular mechanism of A. oxyphylla and its bioactive compound nootkatone in colorectal cancer is unknown.
Methods
Our study aims to examine the role of A. oxyphylla and its bioactive compound nootkatone, in tumor suppression using several in vitro assays.
Results
Both A. oxyphylla extract and nootkatone exhibited antiproliferative activity in colorectal cancer cells. A. oxyphylla displayed antioxidant activity in colorectal cancer cells, likely mediated via induction of HO-1. Furthermore, expression of pro-apoptotic protein NAG-1 and cell proliferative protein cyclin D1 were increased and decreased respectively in the presence of A. oxyphylla. When examined for anticancer activity, nootkatone treatment resulted in the reduction of colony and spheroid formation. Correspondingly, nootkatone also led to increased NAG-1 expression and decreased cyclin D1 expression. The mechanism by which nootkatone suppresses cyclin D1 involves protein level regulation, whereas nootkatone increases NAG-1 expression at the transcriptional level. In addition to having PPARγ binding activity, nootkatone also increases EGR-1 expression which ultimately results in enhanced NAG-1 promoter activity.
Conclusion
In summary, our findings suggest that nootkatone is an anti-tumorigenic compound harboring antiproliferative and pro-apoptotic activity.
Keywords: Nootkatone, NAG-1, Cyclin D1, A. oxyphylla
Background
Alpinia oxyphylla belongs to the Zingiberaceae family and is widely cultivated in Asia as one of the most frequently used plant extracts in oriental medicine. The most well-known medicinal effect of A. oxyphylla includes enhancing the internal and astringent activities of the kidney and spleen [1]. Recent studies have shown that A. oxyphylla possesses a wide range of pharmacological activities, such as anti-diabetes [2], anti-fibrosis [3], anti-diarrheal [4], and anti-cancer [5].
A. oxyphylla contains various chemical constituents, including essential oils, sesquiterpenes, flavones, diarylheptanoids, glycosides and steroids. Amongst them, nootkatone is one of the more abundant components [6]. Nootkatone has also been identified as the main fragrant component of grapefruit with a wide range of beneficial effects including anti-inflammation activities [7], AMPK activation [8] and neuroprotective effects [9]. Other bioactive compounds in A. oxyphylla, yakuchinone A [10] and yakuchinone B [11], are also known to have several biological activities including anti-cancer activity. However, the molecular target of nootkatone and other bioactive compounds in cancer or in cell proliferation is unknown.
By analyzing identified molecular targets of phytochemicals, we discovered that the nonsteroidal anti-inflammatory drug [NSAID]-activated gene-1 (NAG-1, also known as GDF15) is highly induced by several phytochemicals [12]. Ectopic expression of NAG-1 causes cell growth arrest, and overexpression of NAG-1 in human colon cells results in reduced tumor formation in the nude mouse model [13]. Although in vitro assays show contradictory results, studies conducted in NAG-1 TG and NAG-1 KO mice consistently demonstrate a clear association between NAG-1 expression and tumor suppression [14]. Thus, NAG-1 induction is a likely molecular mechanism for anticancer activity induced by phytochemicals.
Cyclin D1, another common target of phytochemicals, is often overexpressed in various cancer cell types and tumors. In addition to its role in the cell cycle, cyclin D1 functions as a critical regulator of DNA repair, and thus constitutes a key molecular regulator of transcription [15]. A large number of anticancer chemicals have been shown to downregulate cyclin D1 in various cancer cell types by triggering multiple signaling pathways [16].
EGR-1 is induced very early in the apoptotic process, and mediates the activation of downstream regulators such as p53 [17]. However, EGR-1-induced apoptosis has also been reported in p53−/− cells, indicating the existence of both p53-dependent and p53-independent pathways. EGR-1 also activates tumor suppressor gene phosphatase and tensin homolog (PTEN) during UV irradiation and suppresses the growth of transformed cells both in soft agar and in athymic nude mice [18]. While these results indicate that EGR-1 plays a significant role in growth suppression, the consequences of EGR-1 expression may vary depending on the cellular context. Discrepancies in its role may depend on expression levels of other EGR-1 family members, Sp1, EGR-1 binding repressors, or other factors yet to be identified. Interestingly, EGR-1 has been linked to increased NAG-1 promoter activity, mediated by nonsteroidal anti-inflammatory drugs [19].
Thus, NAG-1, cyclin D1, or EGR-1 could be a molecular target of many bioactive compounds that could lead to anti-proliferation activity. The identification of the molecular target of nootkatone may lead to the development of better single compounds for cancer therapy.
In this study, we identified the biological activity of A. oxyphylla and its major compound nootkatone as an inducer of the pro-apoptotic protein NAG-1 and a suppressor of cyclin D1, thereby inhibiting cell proliferation in colon cancer cells. Further, the mechanism by which nootkatone affects cyclin D1 and NAG-1 has been studied. Our results indicated that EGR-1 plays a pivotal role in nootkatone-induced NAG-1 expression, while the proteosomal degradation pathway contributes to nootkatone-mediated cyclin D1 downregulation.
Methods
Reagents
A. oxyphylla was purchased from Kyung-Dong Market in Seoul, Korea. The authenticity was confirmed at least twice through morphological analysis by Dr. Jaeyoon Cha, Department of Food Science and Nutrition, Dong-A University, Busan, Republic of Korea. A voucher specimen (No. EHNP-H8) has been deposited in the R&D Center, EastHill Corporation, Suwon, Gyeonggi-do, Republic of Korea. The plants were washed and ground using a laboratory mill to a particle size of 100 mesh. Ethanol (70%) was added to the ground plants and extracted at 70 °C for 48 h with stirring at 500 rpm. The extract was filtered using Toyo No. 4 filter paper and concentrated using a vacuum evaporator. Finally, the concentrate was diluted in dimethyl sulfoxide to obtain a final concentration 100 mg/mL. Nootkatone was purchased from Tokyo Chemical Industry (Tokyo, Japan). Epoxomicin and Puromycin (P8833–10) were purchased from Sigma Aldrich (St. Louis, MO, USA) and MG132 was purchased from AdooQ® Bioscience (Irvine, CA, USA). Antibodies for Cyclin D1 (sc-753), HRP conjugated β-actin (sc-47,778), and p53 (sc-126) were purchased from Santa Cruz Biotechnology (Dallas, TX, USA). Antibody for NAG-1 was previously described [13].
Cell culture
All cells used in this study were purchased from American Type Culture Collection (ATCC). Cells were tested by ATCC for post-freeze viability, growth properties, morphology, mycoplasma contamination, species determination (cytochrome c oxidase I assay and short tandem repeat analysis), sterility test and human pathogenic virus testing. Upon arrival, cell lines were straightaway resuscitated and frozen in aliquots in liquid nitrogen. HCT-116 (Human colorectal carcinoma) and HT-29 (Human colorectal adenocarcinoma) cells were cultured using McCoy’s 5A media (Gibco life technologies, Carlsbad, CA, USA). SW480 (Human colorectal adenocarcinoma), DLD-1 (Human colorectal adenocarcinoma) were cultured using RPMI-1640 media (GIBCO). Both McCoy’s 5A media and RPMI-1640 media contained 10% Fetal bovine serum (FBS; GIBCO) and 1% penicillin/streptomycin (GIBCO). All cells were maintained at 37 °C and 5% CO2.
Plasmid transfection and luciferase assay
The promoter-luciferase constructs pNAG1–1086/+ 41, pNAG1–474/+ 41, and pNAG1–133/+ 41 were previously described [12]. The expression vector pcDNA-EGR-1 has also been described [19]. The luciferase and pRL-null plasmids were transfected into cells using PolyJet™ In Vitro DNA Transfection reagent (SignaGen, Frederick, MD, USA) according to manufacturer’s instructions. Luciferase activity was measured using Dual-Luciferase® Reporter Assay kit (Promega, WI, USA) as previously described [20].
Colony formation assay
Both HCT-116 and SW480 cells were seeded at a density of 1 × 104 cells/well in 6-well culture plates. Cells were treated with nootkatone at various doses (10 μM, 50 μM, or 100 μM) for 9 days. The culture media containing indicated concentrations of nootkatone were changed every 3 days. After treatment, the plate was washed with phosphate-buffered saline, and cells were fixed with 4% paraformaldehyde (Biosesang, Gyeonggi-do, Korea), followed by staining with 1% crystal violet solution (V5265, Sigma Aldrich). The number of colonies was counted using Image J software 1.52a (National Institutes of Health, MD, USA).
Western blot analysis
Western blot analysis was conducted as previously described [21]. Briefly, 50 μg proteins were separated using 12% sodium dodecyl sulfate-polyacrylamide gel electrophoresis and transferred to a nitrocellulose membrane (GVS filter technology, Zola Predosa BO, Italy). The blotted membrane was then blocked with 5% skim milk for 1 hr at room temperature and incubated overnight with specific antibodies at 4 °C. After incubation with HRP conjugated secondary antibody in 5% skim milk for 1 hr at room temperature, the blotted membranes were visualized using the Alliance Q9 mini imaging system (Cambridge, UK) and quantified using ImageJ software 1.52a (National Institutes of Health, MD, USA).
RNA isolation and reverse transcription polymerase chain reaction (RT-PCR)
Total RNA was isolated using TRIzol reagent (Invitrogen, Carlsbad, CA, USA). Five hundred nanograms of total RNA was used to synthesize cDNA using Verso cDNA Synthesis kit (Thermo scientific, Waltham, MA, USA). PCR products were amplified using the following primer pairs: cyclin D1 (F: 5′-CAA TGA CCC CGC ACG ATT TC-3′, R: 5′-AAG TTG TTG GGG CTC CTC AG-3′), NAG-1 (F: 5′-CTC CAG ATT CCG AGA CTT GC-3′, R:5′-AGA CAT ACG CAG GTG CAG GT-3′), GAPDH (F: 5′-GAC CAC AGT CCA TGC CAT CAC T-3′, R: TCC ACC ACC CTG TTG CTG TAG-3′). Thermal cycling conditions for NAG-1 were as follows: initial denaturation at 95 °C for 2 min, followed by 25–35 cycles of 94 °C for 30 s, 53.2 °C for 30 s, and 72 °C for 1 min, and final elongation at 72 °C for 5 min. For cyclin D1 and GAPDH, amplification and annealing temperatures were set to 52.5 °C and 60 °C respectively. PCR products were electrophoresed on a 1.5% agarose gel and photographed using the Alliance Q9 mini imaging system.
Cell proliferation assay
HCT-116 and SW480 were seeded in 96-well plates (1 × 103 cells/well for HCT-116 cells and 2 × 103 cells/well for SW480 cells) and incubated for 24 h with 100 μL of complete medium. Different dose of A. oxyphylla was treated for the indicated time. Cell proliferation assays were then performed using CellTiter 96® AQueous One Solution (Promega, WI, USA) according to the manufacturer’s instructions. After indicated time of culture, 20 μL of One Solution reagent was added to each well and cells were incubated for 1 h at 37 °C. Cell viability was estimated by measuring the absorbance at 492 nm using Multiskan FC spectrophotometer (Thermo Fisher Scientific, Waltham, MA).
Antioxidant activity assay
The 2,2-diphenyl-1-picrylhydrazyl (DPPH, #14805, Cayman Chemical, MI, USA) and 2,2 -azino-bis(3-ethylbenzothiazoline-6-sulfonic acid) (ABTS, #A1888, Sigma Aldrich) were used for the radical scavenging assay, as previously described [22]. The absorbance was measured using a Multiskan™ FC microplate photometer (Thermo Fisher Scientific, Waltham, MA). L-ascorbic acid (#A0537, TCI, Tokyo, Japan) was used as a reference standard in both assays. Determination of the percentage of radical scavenging effect was considered using the following equation:
The VCEAC for ABTS assay and the IC50 value were calculated as half the concentration of the sample that can scavenge 50% of the DPPH free radical.
Spheroid assay
Seven hundred and fifty HCT-116 cells were seeded in an ultra-low attachment round bottom 96-well plate (Coster, Kennebunk, ME, USA), and cultured for 4 days. After spheroids were formed, half of the media was replaced with complete media containing 2 times the required dosage of nootkatone, and spheroids were incubated for 3 days. Spheroid viability was measured by the CellTiter-Glo® 3D Cell Viability Assay (Promega, Madison, WI, USA) in accordance with the manufacturer’s instuctions. Spheroid volume was calculated using the following formula: 0.5 × Length × Width2.
Statistics
Data are expressed as mean ± SD from at least three independent experiments. Statistical analyses were performed using one-way ANOVA test. All comparisons are relative to untreated or carrier controls and significant differences have been indicated as *p < 0.05; **p < 0.01; ***p < 0.001.
Results
Effects of A. oxyphylla extract on cell growth
A. oxyphylla has been used as a traditional Chinese medicine for many years. However, the molecular mechanism of A. oxyphylla extract as an anticancer agent has not been elucidated. In the current study, ethanol extracts of A. oxyphylla have been obtained and examined for potential antiproliferative activity in two human colorectal cancer cell lines. Treatment with A. oxyphylla extract affected HCT-116 and SW480 cell growth in a dose- and time-dependent manner with IC50 values of 89.3 μg/ml and > 100 μg/ml, respectively. (Fig. 1a–b). At 48 h and 96 h, A. oxyphylla significantly inhibited cell growth both in p53 wild type (HCT-116) and p53 mutant colorectal cancer cells (SW480), at a concentration of 100 μg/ml.
Fig. 1.
Proliferation assay of colorectal cancer cells in the presence of A. oxyphylla. a HCT-116 and b SW480 cells were treated with various concentrations of A. oxyphyllal at different time points. Cell numbers were measured by the Cell Proliferation Assay (Promega) after adding an indicated dose of A. oxyphylla. DMSO was used as a control. The results from five independent experiments are shown as mean ± SD with statistical significance displayed as *p < 0.05, ***p < 0.001, compared to DMSO-treated cells
Antioxidant activity of A. oxyphylla extracts
Antioxidant activity of natural compounds has been shown to be highly related to anticancer effects [23]. Thus, the antioxidant activity of A. oxyphylla extract has been investigated. DPPH and ABTS radical scavenging activity assays were performed to determine the antioxidant capacity of A. oxyphylla extract at various concentrations. The effects of A. oxyphylla extract and ascorbic acid on the ABTS radical compound are shown in Fig. 2a. The ABTS scavenging activities increased in correlation with increasing concentrations of A. oxyphylla extract. As a positive control, L-ascorbic acid displayed high antioxidant activity with decreased ABTS radical at a low concentration. Similarly, the DPPH radical scavenging activity of A. oxyphylla extract is presented in Fig. 2b. Scavenging activity increased in a dose-dependent manner up to 1000 ng/mL; with a similar trend observed in the ABTS assay. Antioxidant activity was also measured using a luciferase construct containing the antioxidant response element (ARE). After transfection into HCT-116 cells, luciferase activity was increased in the presence of A. oxyphylla, suggesting that A. oxyphylla may activate NRF2 which binds ARE sites (Fig. 2c). In addition, Heme oxygenase-1 (HO-1) protein levels were analyzed by western blot as a marker for antioxidant activity to confirm the antioxidant effect of the extract. Results showed that HO-1 protein levels increased in a dose-dependent manner (Fig. 2d). Overall, our results indicate that A. oxyphylla possesses antioxidant activity.
Fig. 2.
Antioxidant activity of A. oxyphylla. a 2,2-Azino-bis3-ethylbenthiazoline-6-sulfonic acid (ABTS) radical scavenging ability of the ethanol fraction of A. oxyphylla. Vitamin C (L-ascorbic acid) was used as a positive control. Quantification of the result from three independent experiments (n = 3) is shown as mean ± SD. b The DPPH radical scavenging activities of the ethanol fraction of A. oxyphyllal. Quantification of the results from three independent experiments (n = 3) is shown as mean ± SD. c HCT-116 cells were co-transfected with pARE (Antioxidant response element)-Luc and pRL-null, and luciferase activity was measured. The y-axis shows the number of fold induction of RLU (firefly luciferase activity/Renilla luciferase activity), compared with control of RLU. Quantification of the result from three independent transfections (n = 3) is shown as mean ± SD with statistical significance as *p < 0.05, ***p < 0.001. d Western blot analysis was conducted to measure HO-1 (Heme oxygenase-1) levels. HCT-116 cell was treated with A. oxyphylla extract at various doses for 24 h. β-actin was measured as a loading control for the samples
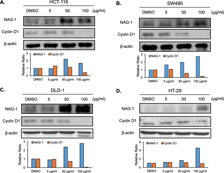
NAG-1 and cyclin D1 expression in the presence of A. oxyphylla
To elucidate the molecular mechanism by which A. oxyphylla affects anticancer activity in colorectal cancer cells, expression of NAG-1 and cyclin D1 have been determined. An increase in NAG-1 expression was observed, whereas cyclin D1 expression level was decreased in all four colorectal cancer cell lines treated with A. oxyphylla (Fig. 3a–d). These results suggest that A. oxyphylla extract may regulate colorectal cancer cell growth by elevating NAG-1 protein expression and decreasing cyclin D1 protein expression.
Fig. 3.
Western blot analysis of NAG-1 and cyclin D1 following A. oxyphylla treatment in colorectal cancer cells. a HCT-116, b SW480, c DLD-1, and d HT-29 cells were treated with A. oxyphylla at various concentrations for 24 h in serum-free media. Each cell lysate was subjected to western blot analysis wherein cyclin D1, NAG-1, and β-actin expression were measured. The bar graphs represent the relative protein expression levels of NAG-1 or cyclin D1 after normalization to β-actin
Nootkatone exhibits anti-tumorigenic activity in colorectal cancer cells
One of the bioactive compounds found in A. oxyphylla is nootkatone. (Fig. 4a) [6]. To determine whether nootkatone can account for the antiproliferative effect of A. oxyphylla, we analyzed cell growth both by counting cells and by performing colony and spheroid formation assays. Colorectal cancer cells were treated with nootkatone at concentrations of 10 μM, 50 μM and 100 μM, wherein nootkatone treatment resulted in cell growth inhibition in a dose and time dependent manner (Fig. 4b), similar to the trend observed following A. oxyphylla extract treatment (Fig. 1). Furthermore, in the colony formation assay, nootkatone showed a dose-dependent inhibition of colony formation in two colorectal cancer cell lines (Fig. 4c). In the spheroid formation assay, nootkatone decreased spheroid formation (viability and volume) in HCT-116 cells (Fig. 4d), indicating that nootkatone possesses anti-tumorigenic activity not only in a 2D culture system, but also in a 3D culture system.
Fig. 4.
Nootkatone exhibits anticancer activity in colorectal cancer cells. a The structure of nootkatone. b Cell proliferation assay. HCT-116 and SW480 colorectal cancer cells were treated with various concentrations of nootkatone and cells were counted using hemocytometer. The y-axis shows the cell number and x axis shows the time. Ethanol (EtOH) was used as the vehicle for nootkatone. Quantification of the result from three independent experiments (n = 3) is shown as mean ± SD with statistical significance displayed as *p < 0.05, **p < 0.01, and ***p < 0.001. c Colony formation assay. HCT-116 and SW480 cells were grown in media containing nootkatone for 9 days. Number of colonies were counted and presented in the bottom graph. The results from three independent experiments (n = 3) is shown as mean ± SD with statistical significance displayed as *p < 0.05, **p < 0.01, and ***p < 0.001 compared to EtOH-treated cells. N.S., not significant. d Spheroid viability assay. HCT-116 tumor spheroids were treated with nootkatone. Phase-contrast images showed that the size of the spheroid, especially the proliferating zone shrinks in a dose-dependent manner. Scale bars represent 500 μm. left graph, spheroid viability was measured by CellTiter-Glo® 3D Cell Viability Assay (Promega). right graph, spheroid volume was calculated as described in the Method section. The graph represents three independent experiments. *p < 0.05, **p < 0.01, ***p < 0.001
Nootkatone decreases cyclin D1 and increases NAG-1 expression
We examined whether nootkatone may decrease cyclin D1 or increase NAG-1 expression at the transcription level. An increased RNA level of NAG-1 was observed in the presence of nootkatone treatment, whereas cyclin D1 RNA levels did not change in cells treated with nootkatone (Fig. 5a). Protein levels of NAG-1 and cyclin D1 were also analyzed revealing that both NAG-1 and cyclin D1 were altered by nootkatone treatment at the protein level (Fig. 5b). Taken together, our results indicate that nootkatone may affect cyclin D1 at the protein level and NAG-1 at the transcriptional level.
Fig. 5.
Nootkatone increases NAG-1 and decreases cyclin D1 expression. a Total RNA was isolated for RT-PCR analysis from nootkatone-treated HCT-116 and SW480 cells. GAPDH was used as housekeeping control gene. NAG-1 RNA levels increased in a dose-dependent manner, whereas expression level of cyclin D1 did not change. b Total proteins were isolated from nootkatone-treated HCT-116 and SW480 cells for western blot analysis. Nooktatone treatment up-regulated NAG-1 protein, while cyclin D1 expression decreased in a dose-dependent manner. β-actin antibody was used as loading control. The relative expression was determined by the Image J program and represented them in the bottom
Nootkatone decreases cyclin D1 expression via proteosomal pathway
To clarify the molecular mechanism by which nootkatone decreases cyclin D1 protein levels, a protein stability assay was performed wherein HCT-116 and SW480 cell lines were treated with puromycin and proteosomal inhibitors. In both cell lines, cyclin D1 protein expression was dramatically decreased by nootkatone treatment compared to the control, indicating that nootkatone may affect the stability of the cyclin D1 protein in the cells (Fig. 6a). Furthermore, proteosomal inhibitors epoxomicin and MG132 were combined with nootkatone to determine whether this would rescue the protein-destabilizing effect of cyclin D1 by nootkatone. Results showed that epoxomicin and MG132 partially restored cyclin D1 protein levels, indicating that nootkatone may affect cyclin D1 degradation through a proteosomal degradation pathway-related mechanism (Fig. 6b).
Fig. 6.
Nootkatone controls cyclin D1 at the protein level. a HCT-116 and SW480 cells were pre-treated with 100 μM of nootkatone for 1 h and exposed to 20 μg/ml of puromycin (Puro) at different time points. The cell lysate was harvested at each time point, wherein cyclin D1 and β actin protein levels were detected. Quantitative analysis was performed by Image J. The bottom graph represents degradation of the cyclin D1 protein over time. β-actin was used as loading control. b HCT-116 and SW480 cells were pre-treated with DMSO, 10 μM of MG132, or 0.1 μM of epoxomicin, followed by treatment with 50 μM (HCT-116) or 100 μM (SW480) nootkatone for 24 h. β-actin was used as loading control. Quantitative analysis was performed by Image J
Nootkatone increases transcriptional expression of NAG-1 via EGR-1
To examine the direct effect of nootkatone on NAG-1 expression, a NAG-1 promoter-luciferase construct containing 1086 bp was transfected into HCT-116 cells and luciferase activity was measured following nootkatone treatment. NAG-1 promoter activity was increased in a dose-dependent manner, with the highest expression corresponding to nootkatone treatment at a concentration of 100 μM (Fig. 7a). To identify the response element region in the NAG-1 promoter which responded to nootkatone, three deletion mutant clone plasmids were designed and analyzed for nootkatone-inducing activity following transfection. The response element position which was the most affected by nootkatone seems to be located within the 133 bp of the NAG-1 promoter (Fig. 6b). It is known that EGR-1 plays a role in transcriptional regulation of NAG-1 in this promoter region [19]. To confirm whether EGR-1 plays a role in nootkatone-induced NAG-1 expression, an EGR-1 luciferase vector was co-transfected with the 133 bp NAG-1 luciferase construct. The results indicated that EGR-1 indeed increased luciferase activity and activated the 133 bp region of the NAG-1 promoter (Fig. 7c). Subsequently, we measured whether EGR-1 protein was increased by the nootkatone treatment. Nootkatone led to increased EGR-1 expression in both HCT-116 and SW480 cells in a dose-dependent manner (Fig. 7d). Finally, we determined whether nootkatone affects EGR-1 expression at the transcriptional level. The result showed EGR-1 promoter activity was increased in the presence of nootkatone in a dose-dependent manner (Fig. 7e), indicating that nootkatone induces EGR-1 at the transcriptional level ultimately leading to the induction of NAG-1 promoter activity.
Fig. 7.
Nootkatone controls the NAG-1 expression at the transcriptional level. a Nootkatone increases NAG-1 promoter activity. HCT-116 cells were transfected with pNAG-1 − 1086/+ 41 luciferase and pRL-null plasmid. The cells were treated with EtOH or various concentrations of nootkatone for 24 h, and luciferase activity was measured. The y-axis refers to the ratio of firefly luciferase over renillar luciferase activity. The EtOH-treated cells were set as 1.0. Statistical significance was displayed as *p < 0.05, ***p < 0.001 versus EtOH-treated cells. The data represent mean ± SD from three independent experiments. b Three deletion NAG-1 promoter constructs were co-transfected with pRL-null vector into HCT-116 cells. The cells were treated with EtOH or 100 μM of nootkatone for 24 h, and luciferase activity was measured. Fold induction refers to the ratio of luciferase activity in nootkatone-treated cells versus EtOH-treated cells. Statistical significance was displayed as **p < 0.01 and ***p < 0.001 versus EtOH-treated cells. The data represent mean ± SD from three independent experiments. c HCT-116 cells were co-transfected with wild type pNAG-1 − 133/+ 41 in the presence of empty or EGR-1 expression vector. Cells were subsequently treated with 100 μM nootkatone for 24 h. The results are presented as means ± S.D. of three independent transfections. d Western blot of EGR-1 protein in the presence of nootkatone. β-actin was used as loading control. e Luciferase activity of EGR-1 promoter-luciferase construct (pEGR-1260-LUC). The cells were treated with EtOH or nootkatone for 24 h prior to measurement of luciferase activity. Fold induction refers to the ratio of luciferase activity in nootkatone-treated cells compared to EtOH-treated cells. Statistical significance represented as *p < 0.05, ***p < 0.001 versus EtOH-treated cells. n.s. represents not significant. The data represent mean ± SD from four independent experiments
Discussion
Plant extracts and its bioactive compounds have been studied in cancer research. Recent data also suggested the usage of plant derived compounds in new generation immunotherapeutic vaccine [24]. A. oxyphylla possesses a wide range of biological activities, including anti-diabetes, anti-liver fibrosis, antidiarrheal, and neuronal protection effects [1]. Moreover, several publications have reported anticancer effects of A. oxyphylla such as in liver cancer cells via AKT pathway suppression [5]. Our findings further confirm its anti-proliferative activity in colorectal cancer cells. Nootkatone is one of nine bioactive compounds found in A. oxyphylla [6], and showed ability to inhibit the expression of inducible nitric oxide synthase (iNOS) and reduce NO production in lipopolysaccharide (LPS) stimulated RAW264.7 cells [25]. Additionally, nootkatone increased survival rates in septic mice by increasing HO-1 expression [25]. Although nootkatone has been linked to anticancer activity in lung cancer via the AMPK pathway [8], the effects of nootkatone against colorectal cancer and its mechanisms underlying these effects remain unknown.
Metastatic cancer encompasses a diverse collection of cells that possess different genetic characteristics and are controlled by many proteins [26–28]. It is also suggested that autophagy plays a role in metastasis [29]. Nootkatone inhibits protein expression that are involved in metastatic cancer and induces autophagy [30]. Thus, molecular elucidation of nootkatone in anti-tumorignesis may lead to better understanding of cancer treatment in metastatic cancer treatment.
In this report, we show that nootkatone treatment contributes to inhibition of cell proliferation in colorectal cancer cells. Our results also suggest that cyclin D1 suppression and NAG-1 induction may at least in part be mechanistically involved in nootkatone-induced anti-tumorigenic activity.
The suppression of cyclin D1 and induction of NAG-1 by nootkatone were observed at a concentration of 100 μM. A similar result was reported in lung cancer cells where 100 μM of nootkatone was required to obtain cell growth inhibition [8]. Since the systemic concentration of nootkatone and its concentration in tissues has not been reported, and most phytochemicals could reach even higher concentrations in the gastrointestinal (GI) track, the speculation that nootkatone probably reaches 100 μM in the GI track is reasonable. Therefore, the large intestinal epithelia, including colon and rectum, could be highlighted as a logical target tissue to further explore nootkatone as an anti-cancer treatment. Additionally, since nootkatone is bio-transformed to various metabolites by fungal strains, the impact of specific nootkatone metabolites may be of particular interest in future cancer studies [31]. In this regard, nootkatone metabolites should be considered as an important compound with respect to cancer progression. A number of reports suggest that cyclin D1 could be a target for many phytochemicals since cyclin D1 downregulation is common in various phytochemical-treated samples [32, 33]. Most phytochemicals affect cyclin D1 at the protein level, as was confirmed in the current study regarding nootkatone’s effects on cyclin D1 protein. Similarly, DIM, EGCG, damnacanthal, and 6-ginerol downregulates cyclin D1 post-translationaly, thereby accounting for the anti-tumorigenic activity of these compounds [16, 32–34]. Cyclin D1 controls many pathways in addition to the cell cycle [35], suggesting that the benefits of cyclin D1 inhibition in cancer may result from several mechanisms.
Transcriptional regulation of NAG-1 is modulated by several cis- and trans-acting elements [12]. The 133 bp promoter region of NAG-1 contains several transcriptional binding sites, including C/EBPβ [36], p53 [37], EGR-1 [19], and Sp1 [12]. These transcription factors are responsible for the downstream effects of several anticancer compounds including COX inhibitors, PPARγ ligands and cancer chemo-preventive agents [38] which increase NAG-1 transcription. Interestingly, sulindac sulfide (or troglitazone)-mediated NAG-1 up-regulation is dependent on the transcription factor EGR-1 in colon cancer cells [39]. EGR-1 binding sites have been detected in the NAG-1 promoter, overlapping the Sp1 binding site. Here, we report that nootkatone increases EGR-1 both at the protein level as well as at the transcriptional level in colorectal cancer cells, and facilitates NAG-1 promoter activity. This suggests that EGR-1 may be responsible for nootkatone -mediated NAG-1 up-regulation. Since PPARγ ligand troglitazone also increases EGR-1 expression, we examined whether nootkatone may affect PPARγ transcriptional factors. As expected, nootkatone treatment increased PPARγ binding activity as assessed using a reporter construct bearing the PPAR response element (data not shown). Nonetheless, PPARγ activation may not be involved in nootkatone-induced NAG-1 expression at the transcriptional level. Since the emerging pieces of evidence indicate that repurposing of drugs is crucial to the faster and cheaper discovery of anti-cancerous drugs [40], nootkatone should be seriously considered for the design of future cancer drugs.
Conclusions
Our results indicate that A. oxyphylla and its bioactive compound nootkatone exhibit antiproliferative activity in colorectal cancer cells. NAG-1 induction and cyclin D1 downregulation may contribute at least in part to the antiproliferative activity of nootkatone.
Acknowledgements
We thank Hyunjin Moon and Yukyung Hong from Department of Veterinary Medicine, College of Veterinary Medicine, Seoul National University for their technical supports.
Abbreviations
- NAG-1
Nonsteroidal anti-inflammatory drug activated gene-1
- GDF15
Growth differentiation factor 15
- EGR-1
Early Growth Response 1
- PTEN
Phosphatase and tensin homolog
- PPARγ
Peroxisome proliferator-activated receptor gamma
- ABTS
2,2′-Azino-bis(3-ethylbenzothiazoline-6-sulfonic acid)
- DPPH
2,2-diphenyl-1-picrylhydrazyl
- C/EBPβ
CCAAT/enhancer-binding protein beta
- DIM
3–3′-di-indolymethane
- EGCG
Epigallocatechin gallate
- Sp1
Specificity protein 1
- COX
Cyclooxygenase
- HO-1
Heme Oxygenase-1
Authors’ contributions
EY and SJB designed the study. EY, JL, PL, CK, and EP performed the experiments. EY, JL, PL, JR, and SJB analyzed, interpreted the data and wrote the article. All authors have approved this submission.
Funding
This work was supported by the Research Institute for Veterinary Science, and BK21 PLUS Program for Creative Veterinary Science Research Center, Seoul National University, and by a National Research Foundation of Korea (NRF) grant funded by the Korean government (2018R1A2B2002923) to S.J.B. This work was also partially supported by a clinical research grant (NCC-1810150) provided by the National Cancer Center to J.R. and S.J.B. The funding agency did not have any influence in the design of the study and collection, analysis, and interpretation of data and in writing the manuscript.
Availability of data and materials
The materials during the current study are available from the corresponding author on reasonable request.
Ethics approval and consent to participate
Not Applicable.
Consent for publication
Not Applicable.
Competing interests
The authors declare that there is no conflict of interest.
Footnotes
Publisher’s Note
Springer Nature remains neutral with regard to jurisdictional claims in published maps and institutional affiliations.
References
- 1.Zhang Q, Zheng Y, Hu X, Hu X, Lv W, Lv D, Chen J, Wu M, Song Q, Shentu J. Ethnopharmacological uses, phytochemistry, biological activities, and therapeutic applications of Alpinia oxyphylla Miquel: a review. J Ethnopharmacol. 2018;224:149–168. doi: 10.1016/j.jep.2018.05.002. [DOI] [PubMed] [Google Scholar]
- 2.Xie Y, Xiao M, Li D, Liu H, Yun F, Wei Y, Sang S, Du G. Anti-diabetic effect of Alpinia oxyphylla extract on 57BL/KsJ db−/db- mice. Exp Ther Med. 2017;13(4):1321–1328. doi: 10.3892/etm.2017.4152. [DOI] [PMC free article] [PubMed] [Google Scholar]
- 3.Balta C, Ciceu A, Herman H, Rosu M, Boldura O-M, Hermenean A. Dose-dependent Antifibrotic effect of Chrysin on regression of liver fibrosis: the role in extracellular matrix remodeling. Dose-Response. 2018;16:155932581878983. doi: 10.1177/1559325818789835. [DOI] [PMC free article] [PubMed] [Google Scholar]
- 4.Wang S, Zhao Y, Zhang J, Huang X, Wang Y, Xu X, Zheng B, Zhou X, Tian H, Mei Q. Antidiarrheal effect of Alpinia oxyphylla Miq. (Zingiberaceae) in experimental mice and its possible mechanism of action. J Ethnopharmacol. 2015;168:182–190. doi: 10.1016/j.jep.2015.03.066. [DOI] [PubMed] [Google Scholar]
- 5.Hui F, Qin X, Zhang Q, Li R, Liu M, Tianshu R, Zhao M, Zhao Q. Alpinia oxyphylla oil induces apoptosis of hepatocellular carcinoma cells via PI3K/Akt pathway in vitro and in vivo. Biomed Pharmacother. 2019;109:2365–2374. doi: 10.1016/j.biopha.2018.11.124. [DOI] [PubMed] [Google Scholar]
- 6.Li Y-H, Chen F, Wang J-F, Wang Y, Zhang J-Q, Guo T. Analysis of nine compounds from Alpinia oxyphylla fruit at different harvest time using UFLC-MS/MS and an extraction method optimized by orthogonal design. Chem Cent J. 2013;7:134. doi: 10.1186/1752-153X-7-134. [DOI] [PMC free article] [PubMed] [Google Scholar]
- 7.Choi H-J, Lee J-H, Jung Y-S. (+)-Nootkatone inhibits tumor necrosis factor α/interferon γ-induced production of chemokines in HaCaT cells. Biochem Biophys Res Commun. 2014;447(2):278–284. doi: 10.1016/j.bbrc.2014.03.121. [DOI] [PubMed] [Google Scholar]
- 8.Hung LVM, Moon JY, Ryu J-y, Cho SK. Nootkatone, an AMPK activator derived from grapefruit, inhibits KRAS downstream pathway and sensitizes non-small-cell lung cancer A549 cells to adriamycin. Phytomedicine. 2019;63:153000. doi: 10.1016/j.phymed.2019.153000. [DOI] [PubMed] [Google Scholar]
- 9.Qi Y, Cheng X, Jing H, Yan T, Xiao F, Wu B, Bi K, Jia Y. Combination of schisandrin and nootkatone exerts neuroprotective effect in Alzheimer’s disease mice model. Metab Brain Dis. 2019;34(6):1689–1703. doi: 10.1007/s11011-019-00475-4. [DOI] [PubMed] [Google Scholar]
- 10.Lin RJ, Yen CM, Chou TH, Chiang FY, Wang GH, Tseng YP, Wang L, Huang TW, Wang HC, Chan LP, et al. Antioxidant, anti-adipocyte differentiation, antitumor activity and anthelmintic activities against Anisakis simplex and Hymenolepis nana of yakuchinone a from Alpinia oxyphylla. BMC Complement Altern Med. 2013;13:237. doi: 10.1186/1472-6882-13-237. [DOI] [PMC free article] [PubMed] [Google Scholar]
- 11.Chun KS, Park KK, Lee J, Kang M, Surh YJ. Inhibition of mouse skin tumor promotion by anti-inflammatory diarylheptanoids derived from Alpinia oxyphylla Miquel (Zingiberaceae) Oncol Res. 2002;13(1):37–45. doi: 10.3727/096504002108747944. [DOI] [PubMed] [Google Scholar]
- 12.Baek SJ, Horowitz JM, Eling TE. Molecular cloning and characterization of human nonsteroidal anti-inflammatory drug-activated gene promoter. Basal transcription is mediated by Sp1 and Sp3. J Biol Chem. 2001;276(36):33384–33392. doi: 10.1074/jbc.M101814200. [DOI] [PubMed] [Google Scholar]
- 13.Baek SJ, Kim KS, Nixon JB, Wilson LC, Eling TE. Cyclooxygenase inhibitors regulate the expression of a TGF-beta superfamily member that has proapoptotic and antitumorigenic activities. Mol Pharmacol. 2001;59(4):901–908. doi: 10.1124/mol.59.4.901. [DOI] [PubMed] [Google Scholar]
- 14.Baek SJ, Okazaki R, Lee SH, Martinez J, Kim JS, Yamaguchi K, Mishina Y, Martin DW, Shoieb A, McEntee MF, et al. Nonsteroidal anti-inflammatory drug-activated gene-1 over expression in transgenic mice suppresses intestinal neoplasia. Gastroenterology. 2006;131(5):1553–1560. doi: 10.1053/j.gastro.2006.09.015. [DOI] [PubMed] [Google Scholar]
- 15.Jirawatnotai S, Hu Y, Michowski W, Elias JE, Becks L, Bienvenu F, Zagozdzon A, Goswami T, Wang YE, Clark AB, et al. A function for cyclin D1 in DNA repair uncovered by protein interactome analyses in human cancers. Nature. 2011;474(7350):230–234. doi: 10.1038/nature10155. [DOI] [PMC free article] [PubMed] [Google Scholar]
- 16.Lee SH, Cekanova M, Baek SJ. Multiple mechanisms are involved in 6-gingerol-induced cell growth arrest and apoptosis in human colorectal cancer cells. Mol Carcinog. 2008;47(3):197–208. doi: 10.1002/mc.20374. [DOI] [PMC free article] [PubMed] [Google Scholar]
- 17.Nair P, Muthukkumar S, Sells SF, Han SS, Sukhatme VP, Rangnekar VM. Early growth response-1-dependent apoptosis is mediated by p53. J Biol Chem. 1997;272(32):20131–20138. doi: 10.1074/jbc.272.32.20131. [DOI] [PubMed] [Google Scholar]
- 18.Virolle T, Adamson ED, Baron V, Birle D, Mercola D, Mustelin T, de Belle I. The Egr-1 transcription factor directly activates PTEN during irradiation-induced signalling. Nat Cell Biol. 2001;3(12):1124–1128. doi: 10.1038/ncb1201-1124. [DOI] [PubMed] [Google Scholar]
- 19.Baek SJ, Kim JS, Moore SM, Lee SH, Martinez J, Eling TE. Cyclooxygenase inhibitors induce the expression of the tumor suppressor gene EGR-1, which results in the up-regulation of NAG-1, an antitumorigenic protein. Mol Pharmacol. 2005;67(2):356–364. doi: 10.1124/mol.104.005108. [DOI] [PubMed] [Google Scholar]
- 20.Wilmanski T, Zhou X, Zheng W, Shinde A, Donkin SS, Wendt M, Burgess JR, Teegarden D. Inhibition of pyruvate carboxylase by 1α,25-dihydroxyvitamin D promotes oxidative stress in early breast cancer progression. Cancer Lett. 2017;411:171–181. doi: 10.1016/j.canlet.2017.09.045. [DOI] [PMC free article] [PubMed] [Google Scholar]
- 21.Lee J, Kim I, Yoo E, Baek SJ. Competitive inhibition by NAG-1/GDF-15 NLS peptide enhances its anti-cancer activity. Biochem Biophys Res Commun. 2019;519(1):29–34. doi: 10.1016/j.bbrc.2019.08.090. [DOI] [PubMed] [Google Scholar]
- 22.Prasansuklab A, Tencomnao T. Acanthus ebracteatus leaf extract provides neuronal cell protection against oxidative stress injury induced by glutamate. BMC Complem Altern Med. 2018;18(1):278. doi: 10.1186/s12906-018-2340-4. [DOI] [PMC free article] [PubMed] [Google Scholar]
- 23.Kirtonia A, Sethi G, Garg M. The multifaceted role of reactive oxygen species in tumorigenesis. Cell Mol Life Sci. 2020. 10.1007/s00018-020-03536-5. [DOI] [PMC free article] [PubMed]
- 24.Gupta B, Sadaria D, Warrier VU, Kirtonia A, Kant R, Awasthi A, Baligar P, Pal JK, Yuba E, Sethi G, et al. Plant lectins and their usage in preparing targeted nanovaccines for cancer immunotherapy. Semin Cancer Biol. 2020. In Press. [DOI] [PubMed]
- 25.Tsoyi K, Jang HJ, Lee YS, Kim YM, Kim HJ, Seo HG, Lee JH, Kwak JH, Lee D-U, Chang KC. (+)-Nootkatone and (+)-valencene from rhizomes of Cyperus rotundus increase survival rates in septic mice due to heme oxygenase-1 induction. J Ethnopharmacol. 2011;137(3):1311–1317. doi: 10.1016/j.jep.2011.07.062. [DOI] [PubMed] [Google Scholar]
- 26.Shinde A, Paez JS, Libring S, Hopkins K, Solorio L, Wendt MK. Transglutaminase-2 facilitates extracellular vesicle-mediated establishment of the metastatic niche. Oncogenesis. 2020;9(2):16. doi: 10.1038/s41389-020-0204-5. [DOI] [PMC free article] [PubMed] [Google Scholar]
- 27.Libring S, Shinde A, Chanda MK, Nuru M, George H, Saleh AM, Abdullah A, Kinzer-Ursem TL, Calve S, Wendt MK, et al. The dynamic relationship of breast Cancer cells and fibroblasts in Fibronectin accumulation at primary and metastatic tumor sites. Cancers. 2020;12(5):1270. doi: 10.3390/cancers12051270. [DOI] [PMC free article] [PubMed] [Google Scholar]
- 28.Shinde A, Libring S, Alpsoy A, Abdullah A, Schaber JA, Solorio L, Wendt MK. Autocrine Fibronectin inhibits breast Cancer metastasis. Mol Cancer Res. 2018;16(10):1579–1589. doi: 10.1158/1541-7786.MCR-18-0151. [DOI] [PMC free article] [PubMed] [Google Scholar]
- 29.Shinde A, Hardy SD, Kim D, Akhand SS, Jolly MK, Wang W-H, Anderson JC, Khodadadi RB, Brown WS, George JT, et al. Spleen tyrosine kinase–mediated autophagy is required for epithelial–Mesenchymal plasticity and metastasis in breast Cancer. Cancer Res. 2019;79(8):1831–1843. doi: 10.1158/0008-5472.CAN-18-2636. [DOI] [PMC free article] [PubMed] [Google Scholar]
- 30.Zhu X, Li X, Chen Z. Inhibition of anticancer growth in retinoblastoma cells by naturally occurring sesquiterpene nootkatone is mediated via autophagy, endogenous ROS production, cell cycle arrest and inhibition of NF-κB signalling pathway. J BUON. 2020;25(1):427–431. [PubMed] [Google Scholar]
- 31.Gliszczyńska A, Łysek A, Janeczko T, Świtalska M, Wietrzyk J, Wawrzeńczyk C. Microbial transformation of (+)-nootkatone and the antiproliferative activity of its metabolites. Bioorg Med Chem. 2011;19(7):2464–2469. doi: 10.1016/j.bmc.2011.01.062. [DOI] [PubMed] [Google Scholar]
- 32.Zhang X, Sukamporn P, Zhang S, Min KW, Baek SJ. 3,3′-diindolylmethane downregulates cyclin D1 through triggering endoplasmic reticulum stress in colorectal cancer cells. Oncol Rep. 2017;38(1):569–574. doi: 10.3892/or.2017.5693. [DOI] [PubMed] [Google Scholar]
- 33.Sukamporn P, Rojanapanthu P, Silva G, Zhang X, Gritsanapan W, Baek SJ. Damnacanthal and its nanoformulation exhibit anti-cancer activity via cyclin D1 down-regulation. Life Sci. 2016;152:60–66. doi: 10.1016/j.lfs.2016.03.038. [DOI] [PubMed] [Google Scholar]
- 34.Zhang X, Min K-W, Wimalasena J, Baek SJ. Cyclin D1 degradation and p21 induction contribute to growth inhibition of colorectal cancer cells induced by epigallocatechin-3-gallate. J Cancer Res Clin Oncol. 2012;138(12):2051–2060. doi: 10.1007/s00432-012-1276-1. [DOI] [PMC free article] [PubMed] [Google Scholar]
- 35.Qie S, Diehl JA. Cyclin D1, cancer progression, and opportunities in cancer treatment. Int J Mol Med. 2016;94(12):1313–1326. doi: 10.1007/s00109-016-1475-3. [DOI] [PMC free article] [PubMed] [Google Scholar]
- 36.Nualsanit T, Rojanapanthu P, Gritsanapan W, Lee SH, Lawson D, Baek SJ. Damnacanthal, a noni component, exhibits antitumorigenic activity in human colorectal cancer cells. J Nutr Biochem. 2012;23(8):915–923. doi: 10.1016/j.jnutbio.2011.04.017. [DOI] [PMC free article] [PubMed] [Google Scholar]
- 37.Wilson LC, Baek SJ, Call A, Eling TE. Nonsteroidal anti-inflammatory drug-activated gene (NAG-1) is induced by genistein through the expression of p53 in colorectal cancer cells. Int J Cancer. 2003;105(6):747–753. doi: 10.1002/ijc.11173. [DOI] [PubMed] [Google Scholar]
- 38.Baek SJ, Eling T. Growth differentiation factor 15 (GDF15): a survival protein with therapeutic potential in metabolic diseases. Pharmacol Ther. 2019;198:46–58. doi: 10.1016/j.pharmthera.2019.02.008. [DOI] [PMC free article] [PubMed] [Google Scholar]
- 39.Baek SJ, Wilson LC, Hsi LC, Eling TE. Troglitazone, a peroxisome proliferator-activated receptor gamma (PPAR gamma ) ligand, selectively induces the early growth response-1 gene independently of PPAR gamma. A novel mechanism for its anti-tumorigenic activity. J Biol Chem. 2003;278(8):5845–5853. doi: 10.1074/jbc.M208394200. [DOI] [PubMed] [Google Scholar]
- 40.Kirtonia A, Gala K, Fernandes SG, Pandya G, Pandey AK, Sethi G, Khattar E, Garg M. Repurposing of drugs: an attractive pharmacological strategy for cancer therapeutics. Semin Cancer Biol. 2020;S1044-579X(20):30094–8. [DOI] [PubMed]
Associated Data
This section collects any data citations, data availability statements, or supplementary materials included in this article.
Data Availability Statement
The materials during the current study are available from the corresponding author on reasonable request.







