Correction to: J Exp Clin Cancer Res 35, 109 (2016)
https://doi.org/10.1186/s13046-016-0384-1
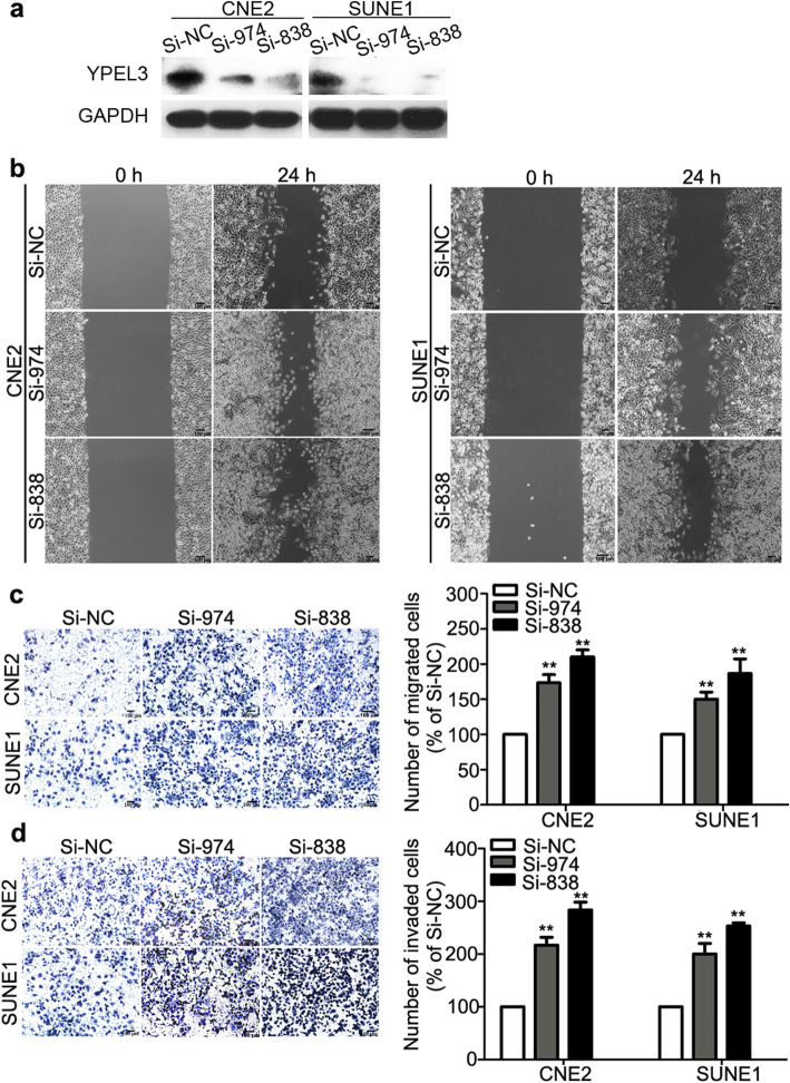
Following publication of the original article [1], the authors identified that mismatched images had been used in Figs. 2, 3 and 6. Specifically, the following panels have been replaced with corrected images created using the raw study data:
Fig. 2d: effect of YPEL3 on SUNE-1 cells
Fig. 3b: Si-974 CNE-2 24 h; Si-803 SUNE-1 0 h
Fig. 3c: Si-838 CNE-2
Fig. 3d: Si-974 CNE-2 and Si-974 SUNE-1
Fig. 6c: GAPDH CNE-2 Nu Vector
Fig. 2.
Effects of YPEL3 overexpression on NPC cell migration and invasion in vitro. a Representative western blotting analysis of YPEL3 overexpression in CNE-2 and SUNE-1 cells. GAPDH served as the loading control. b-d Representative images and quantification of the effects of YPEL3 overexpression on the migratory and invasive abilities of CNE-2 and SUNE-1 cells as determined by wound healing (b), Transwell migration (c), and invasion (d) assays. All of the experiments were performed at least three times. Data presented are the mean ± SD; **P < 0.01 compared with control using Student t-test
Fig. 3.
Effects of YPEL3 silencing on NPC cell migration and invasion in vitro. a Representative western blotting analysis of YPEL3 silencing in CNE-2 and SUNE-1 cells. GAPDH served as the loading control. b-d Representative images and quantification of the effects of YPEL3 silencing on the migratory and invasive abilities of CNE-2 and SUNE-1 cells as determined by wound healing (b), Transwell migration (c), and invasion assays (d). All of the experiments were performed at least three times. Data presented are the mean ± SD; **P < 0.01 compared with control using Student t-test
Fig. 6.
YPEL3 inhibited the Wnt/β-catenin signaling pathway. a Representative western blotting and quantification analysis of GSK-3β, β-catenin, c-MYC, and cyclin D1 expression levels after YPEL3 overexpression. b Representative western blotting and quantification analysis of GSK-3β, β-catenin, c-MYC, and cyclin D1 expression levels after YPEL3 silencing. c YPEL3 inhibited the nuclear (Nu) translocation of β-catenin. Cyto, cytoplasmic. All of the experiments were performed at least three times. Data presented are the mean ± SD; *P < 0.05 and **P < 0.01 compared with control using Student t-test
The corrected figures are given below. The corrections do not affect the conclusions of the article.
Footnotes
Jian Zhang and Xin Wen contributed equally to this work.
Contributor Information
Na Liu, Email: liun1@sysucc.org.cn.
Jun Ma, Email: majun2@mail.sysu.edu.cn.
Reference
- 1.Zhang, et al. YPEL3 suppresses epithelial–mesenchymal transition and metastasis of nasopharyngeal carcinoma cells through the Wnt/β-catenin signaling pathway. J Exp Clin Cancer Res. 2016;35:109. doi: 10.1186/s13046-016-0384-1. [DOI] [PMC free article] [PubMed] [Google Scholar]



