Abstract
Cancer cells accumulate somatic mutations as result of DNA damage, inaccurate repair and other mechanisms. Different genetic instability processes result in characteristic non-random patterns of DNA mutations, also known as mutational signatures. We developed mutSignatures, an integrated R-based computational framework aimed at deciphering DNA mutational signatures. Our software provides advanced functions for importing DNA variants, computing mutation types, and extracting mutational signatures via non-negative matrix factorization. Specifically, mutSignatures accepts multiple types of input data, is compatible with non-human genomes, and supports the analysis of non-standard mutation types, such as tetra-nucleotide mutation types. We applied mutSignatures to analyze somatic mutations found in smoking-related cancer datasets. We characterized mutational signatures that were consistent with those reported before in independent investigations. Our work demonstrates that selected mutational signatures correlated with specific clinical and molecular features across different cancer types, and revealed complementarity of specific mutational patterns that has not previously been identified. In conclusion, we propose mutSignatures as a powerful open-source tool for detecting the molecular determinants of cancer and gathering insights into cancer biology and treatment.
Subject terms: Cancer genomics, Software
Introduction
Genetic instability is one of the hallmarks of cancer1. Neoplastic cells accumulate somatic mutations in their genomes, resulting in aberrant homeostasis, cancer cell survival, and proliferation2. DNA mutations can be generated by different mechanisms, including spontaneous or enzymatic deamination, or because of an unbalanced interplay between processes generating nucleotide lesions and impaired activity of DNA repair pathways3. Often, specific mutations can be traced back to the genetic instability process that generated them. For example, 8-oxoguanine (8-oxoG) is the most common and best-characterized base lesion induced by oxidative stress4,5, a condition associated with cancer6. During DNA replication, 8-oxoG can pair with adenine, causing G → T transversions4,7. On the contrary, UV radiation elicits C → T substitutions at dipyrimidine sites, inducing CC → TT8. Likewise, other molecular processes can be associated with their cognate mutational signatures. The interest in the identification of mutational signatures and the corresponding genetic instability processes is rapidly growing because these signatures are footprints of the molecular aberrations occurring in tumors, may be prognostic of clinical outcomes, and could support personalized anti-cancer treatments in the future9.
Seminal work from Nik-Zainal et al.10 and Alexandrov et al.11 identified a list of 30 tri-nucleotide mutational signatures found in human cancer (Catalogue of Somatic mutations in Cancer, COSMIC signatures). The analytic pipeline was written in MATLAB (Wellcome Trust Sanger Institute, WTSI framework), and relied on non-negative matrix factorization (NMF)12. NMF has been widely employed to learn the basic components of objects that can be represented as non-negative numeric matrices13,14, such as mutation counts. Analyses aimed at deciphering mutational signatures were also performed using R-based pipelines and the NMF package15–17. In addition, R packages dedicated to the identification of tri-nucleotide mutational signatures by NMF and PCA (somaticSignatures R package)18, or using original probabilistic models (pmsignature R package)19 were published. However current R-based approaches for mutational signature analysis carry a series of limitations. First, most analytic pipelines lack built-in functionalities for computing tri-nucleotide mutations, or only support analysis of human mutations. Second, with few exceptions, tri-nucleotide mutations are the only types of DNA variants that were analyzed, even if recent reports suggested that the standard tri-nucleotide-based approaches may be inadequate to capture and resolve clinically- or biologically-relevant patterns. For example, it was recently shown that incorporating additional mutation-flanking nucleotides could be advantageous for better establishing mutational blueprints of smoke-associated cancers17. Additionally, current approaches are limited by both reproducibility issues emerging when comparing results from different signature extraction pipelines, as well as biases due to differences in total mutation burden across sequenced samples20. Finally, a fully integrated R-based framework for the analysis of DNA variants and the identification and analysis of mutational signatures is still missing.
These considerations prompted us to develop a software that replicated the WTSI framework in the R Statistical Computing environment, and at the same time addressed some of the limitations of the current analytical approaches. Here, we present mutSignatures, which is available on CRAN (https://CRAN.R-project.org/package=mutSignatures) and GitHub (https://github.com/dami82/mutSignatures). This framework includes an R-ported version of the software developed by Alexandrov et al.12, accompanied by a wide set of functions for data import, preparation, analysis, and visualization. Notably, our software is compatible with non-human genomes, and was successfully employed to extract for the first time two mutational signatures from a carcinogen-induced mouse model of bladder cancer21. Moreover, mutSignatures provides users with optional tools for inspecting non-standard mutation types, applying sample-wise mutation count normalization, and using a multiplicative update NMF algorithm22 alternative to the standard Brunet’s algorithm13. Altogether, mutSignatures is a powerful open-source framework for comprehensive analysis of mutational signatures, aimed at gathering insights into cancer biology and treatment.
Material and methods
Data sources
LUAD and BLCA TCGA datasets were described before23,24. The MAF files storing mutation data from sequencing experiments were downloaded from the Broad Institute Repository at the following URL: https://gdac.broadinstitute.org/runs/analyses__2016_01_28/reports/cancer/. Tri-nucleotide mutation frequencies of 30 COSMIC signatures were downloaded from the Sanger Institute repositories, at the following URL: https://cancer.sanger.ac.uk/cancergenome/assets/signatures_probabilities.txt. The TCGAretriever (https://CRAN.R-project.org/package=TCGAretriever) R package was used to download patient clinical data from cBioPortal (https://www.cbioportal.org).
Computing mutation types
mutSignatures version 1.3.7 or higher (https://github.com/dami82/mutSignatures) was used. Tri-nucleotide or non-standard mutation types were computed starting from MAF files, and using mutSignatures functions that relied on the use of GenomicRanges25 and the BSgenome (https://doi.org/doi:10.18129/B9.bioc.BSgenome.Hsapiens.UCSC.hg19) Bioconductor packages. Specifically, the full genome sequences for Homo Sapiens, version hg19 were used for retrieving the nucleotide context surrounding each SNV in the MAF files, and for computing mutation types. Reverse-complement transformations were applied to format all mutations according to the standard style used by COSMIC, which always lists a pyrimidine as the reference base at the mutated position.
Non-negative matrix factorization
The core functions for performing NMF were ported into R from the MATLAB-based code of the WTSI (recently renamed to sigProfiler) framework12, which was downloaded from the following URL: https://www.mathworks.com/matlabcentral/fileexchange/38724. NMF was performed using matrix algebra functions that are included in R base. The Brunet’s and the Lin’s NMF algorithms were described before13,22, and the corresponding MATLAB code12,22 was ported to R. De novo signature extractions by NMF were performed by running at least 500 iterations, and using on-demand Amazon (Seattle, WA, USA) Elastic Cloud 2 (EC2) Linux instances, typically equipped with 32 CPU cores and 128 Gb RAM (m5.8xlarge EC2 instance).
Simulations, statistical analyses, and patient prognosis
All statistical tests and data analyses were performed using R. Patient survival analyses were performed using the survival R package (https://CRAN.R-project.org/package=survival). For analysis of clinical prognosis in the LUAD dataset, patients were assigned in 2 groups: cases with survival time longer than 36 months were included in the first group (good prognosis, n = 111), while deceased patients with survival time shorter than 36 months were included in the second group (poor survival, n = 111). Patients with insufficient follow-up time (survival status = ‘alive’ & survival time less than 36 months; n = 196) were excluded from the ‘prognosis’ analysis.
Signature matching was performed using the matchSignatures() function from the mutSignatures package. This function computed the cosine distance of all pairs of signatures from two mutationSignatures objects (dist = 0 meant identity; dist ~ 1 meant maximum dissimilarity). Results were visualized by heatmaps.
For the Monte Carlo simulation, a total of 10,000 simulations were performed. At each iteration, relative signature activities of 418 genomes were generated, so that each signature had relative activity distribution whose mean and standard deviation tracked with those observed in the original signature activities. Spearman correlation was then computed for all pairs of signatures, and the minimum correlation value was returned. Finally, the original correlation values were examined with respect to the distribution of correlation values returned by all simulations. Spearman’s and Kendall’s correlation tests were performed using the cor.test() function from the stats R package.
Implementation
Overview of mutSignatures pipeline
The mutSignatures framework is organized in three modules (Fig. 1). The first module deals with data import and preparation from Variant Call Format (VCF) files or other sources. The second module includes core functions required for de novo extraction of mutational signatures by NMF. Alternatively, mutation counts can be deconvoluted against known mutational signatures to determine signature activities. The third module includes functions for mutational signature matching, downstream analysis, and visualization.
Figure 1.

Schematic of mutSignatures Modules. Diagram summarizing the three modules of the mutSignatures framework. Module 1 is aimed at importing and preparing mutation data from VCF files or other sources. A DBGenome object is required for computing mutation types. Analytic parameters are set before running NMF. Module 2 is aimed at extracting mutational signatures by NMF, or computing signature activities via the fcnnls function. Module 3 includes functions for comparing mutational signatures and data visualization. A summary of Input/Output (I/O) objects is shown.
Data import and preparation
The mutSignatures framework can import DNA mutation data from multiple sources. VCF files, which are typically used to record DNA variants, can be imported individually or in batch. MAF files, used by The Cancer Genome Atlas (TCGA) to store cancer mutation data in tabular format, can be easily read in R and analyzed via mutSignatures. DNA variant data from cBioPortal26 can be programmatically accessed using R packages such as TCGAretriever (https://CRAN.R-project.org/package=TCGAretriever), and then analyzed by mutSignatures. The mutSignatures framework can also import and process mutations revealed through the Sequenza pipeline27. After single nucleotide variants are imported, their genomic location is used to extract the n-nucleotide (by default, n = 3) context (centered on the mutated position) from a BSgenome reference assembly (for example, hg19 https://doi.org/doi:10.18129/B9.bioc.BSgenome.Hsapiens.UCSC.hg19). Our framework allows import and analysis of mutation data aligned to human as well as non-human genomes, including the mouse mm10 assembly21. By default, mutations types are formatted according to the style used by COSMIC and the Sanger Institute (for example, A|C > T|A). Reverse-complement transformation is automatically applied to display mutation types with a pyrimidine (C or T) as reference base at the mutated position. While the Sanger-derived format is adopted and recommended for consistency with previous analyses, users can opt for customized mutation dictionaries. Indeed, downstream analytic modules can accept either standard or non-standard mutation types as input. In the final data preparation step, mutation types are counted across all samples, returning a mutationCounts object that can be piped into the second module of the framework, or used for data visualization.
De novo extraction of mutational signatures via NMF
Extraction of mutational signatures is conducted by NMF, as originally described for the WTSI framework12, and according to the equation . Briefly, let V be an m-by-n non-negative mutation count matrix (including m mutation types and n biological samples). V is factorized into two non-negative matrices, W (m-by-k matrix) and H (k-by-n matrix). While W stores k mutational signatures, H includes signature activities (originally referred to as signature exposures), which estimate the contribution of mutational signatures to the total number of mutations found in each sample14.
Similar to the WTSI framework, in mutSignatures the NMF step is executed multiple times with the input count matrix bootstrapped according to the multinomial distribution of mutations by sample12. The repeated bootstrapping followed by NMF is crucial to ensure identification of consistent and reliable mutational signatures12. Therefore, this procedure was implemented in the mutSignatures framework as one of its essential components, unlike other analytic pipelines where bootstrapping is not performed. The reliability of de novo extracted signatures can be readily assessed by inspecting the silhouette plot that is automatically returned at the end of the signature extraction process (supplementary figure S1A).
In the WTSI framework, NMF is conducted according to the multiplicative update algorithm proposed by Brunet et al.13. Our software implements the same algorithm, as well as an alternative NMF method that was first described by Lin22. Lin’s modified multiplicative update algorithm enforced convergence, had similar computational complexity per iteration as the original NMF algorithm, and was previously applied to the analysis of genomic and biomedical data28,29. This feature was included in our software since the comparison of results from different NMF algorithms may facilitate the identification of consistent and reliable mutational signatures.
Our R package is already optimized for parallelization: mutSignatures can be easily deployed on high-performance computational clusters, and relies on the use of the parallel, foreach (https://CRAN.R-project.org/package=foreach), and doParallel https://CRAN.R-project.org/package=doParallel) R packages. The output is a list including a mutationSignatures object storing the newly extracted mutational signatures (Results$signatures), and a mutSignExposures object that includes signature activities (Results$exposures; the term “exposures” was used for consistency with the WTSI framework).
Optional mutation count normalization
In the original WTSI framework, no count normalization is applied before NMF, and hence this approach is inherently biased toward extraction of signatures that are prominent in samples with high mutation burden. This strategy aligns with the hypothesis that a high total number of mutations in a sample may be due to many active mutational processes, and hence that sample gets a bigger weight in the mutational signature extraction. While this hypothesis is sound, there are evidences that selected mutational processes may contribute more than others to the accumulation of somatic mutations in tumors. An example is that of tumors with hyper-mutator phenotype30. If signatures are extracted from raw mutation counts, the presence of high mutation burden samples in the dataset may prevent precise identification of mutational signatures that are relevant in a number of low-mutation burden tumor genomes. Additionally, the total number of mutations found in tumors also depends on sequencing depth and sample quality, which are important sources of variability in the analysis of clinical specimens31. To circumvent this problem, it may be desirable to level the weight of all samples in the dataset. This can be achieved by sample-wise mutation count normalization. In mutSignatures, normalization is applied by setting the “approach" parameter to "freq”.
We examined the signatures extracted with or without counts normalization from the TCGA Bladder Cancer dataset (n = 395; median SNV per genome, m = 224, supplementary figure S1B), which includes a single tumor with hyper-mutator phenotype (case id: TCGA-DK-A6AW-01; total number of SNV, n = 4455). Our analyses using normalized counts were insensitive to the hyper-mutator outlier, and returned 4 signatures matching those previously identified in bladder tumors, namely COSMIC signatures 1, 2, 5, and 13 (Fig. 2A, and 11). Conversely, the results obtained using raw mutation counts as input showed a different signature, matching the mutation profile of the hyper-mutator sample (Fig. 2A,B, and supplementary figure S2), and this prevented the correct identification of other signatures, specifically signatures COSMIC 1 and 5 (Fig. 2A). Tumors with hyper-mutator phenotype were found in different TCGA datasets, showing consistent mutational profiles (COSMIC signature 10, Fig. 2C). Analysis of these datasets revealed similar disruptions in signature identification when raw mutation counts were used instead of normalized counts from the Breast Carcinoma (BRCA), the Cervical Squamous Cell Carcinoma and Endocervical Adenocarcinoma (CESC), and the Stomach Adenocarcinoma (STAD) datasets (supplementary figure S3). Nevertheless, mutation count normalization successfully identified COSMIC 10-like signatures in a number of TCGA cohorts where the hyper-mutator phenotype occurred more frequently (Rectum, READ; Colon, COAD; and Endometrial, UCEC cancer datasets, supplementary figure S3).
Figure 2.
Mutational signatures identified in Bladder Cancer Genomes. (A) Heatmaps showing similarity between COSMIC signatures and mutational signatures that were de novo extracted from the TCGA bladder cancer dataset. Mutational signatures were identified using normalized (top heatmap) or raw (bottom heatmap) mutation counts. Cosine distances across signatures were computed, and displayed by color intensity. The yellow arrow indicates a signature that was specifically extracted when raw mutation counts were used as input. (B) Activity of mutational signatures extracted from raw mutation counts. A limited number (n = 30) of TCGA bladder cancer samples with the highest mutation burden is displayed. Each bar represents a tumor and the vertical axis denotes the number of mutations imputed to each signature (highlighted by colors). The leftmost bar of the plot (yellow bar) corresponds to the hyper-mutator sample (TCGA-DK-A6AW-01). (C) Barplots summarizing the mutational profiles of the sample (TCGA-DK-A6AW-01) and mutational signatures (blca_count_1, and COSMIC #10) corresponding to the hyper-mutator phenotype in cancer. Mutation types were grouped by SNV. Plots were generated using R software version 3.6.3 (R Core Team, 2020. R: A language and environment for statistical computing. R Foundation for Statistical Computing, Vienna, Austria. https://www.R-project.org/).
Deconvolution of mutation counts against known mutational signatures
Computing activities when mutational signatures are known means solving the equation when both V and W are known and H is unknown. Our framework solves this nonnegative least square linear problem via a custom implementation of the fast combinatorial strategy proposed by Van Benthem32. Imputed signature activities (exposures) are returned as a mutSignExposures object. Removal of under-represented signatures is not automatically applied. The deconstructSigs R package33 is dedicated to this kind of analysis, and returned overlapping results when compared to our method (supplementary figure S4A), with our approach being about 50 times faster than deconstructSigs (supplementary figure S4B). Recently, the strategy of using our mutSignatures package for de novo signature extraction alongside with deconstructSigs for mutation counts deconvolution has been successfully implemented34.
Results
Extraction of mutational signatures from smoking-related cancers
A link between DNA mutational signatures and tobacco consumption was reported before16,17,35, showing that tumors from smokers had higher mutation burden compared to non-smokers, and that prevalent mutational signatures in smoking-related cancers were COSMIC signatures 4, 516,35, as well as the APOBEC-associated signatures (COSMIC signatures 2 and 13)35–37. Here we used the mutSignatures framework to extract tri- and tetra-nucleotide mutational signatures from the lung adenocarcinoma (LUAD) TCGA dataset, and analyzed correlations with other molecular or clinical parameters. Samples with at least 50 total SNV (supplementary figure S5A) per genome and including information about survival and tobacco smoking history were analyzed (Fig. 3A). We found that genomes of current or reformed smokers had significant (t-test p-val ≤ 2.0e–13) accumulation of mutations compared to life-long non-smokers (Fig. 3B). Stage I tumors showed statistically (log-rank p-val ≤ 6.5e−05) better survival compared to higher tumor stages (Fig. 3C). On the contrary, smoking status was not indicative of clinical outcomes (supplementary figure S5B). Tri- and tetra-nucleotide signatures were extracted from the 418 genomes meeting the inclusion criteria.
Figure 3.
Mutational landscape of Lung Adenocarcinoma. (A) Diagram summarizing the sample inclusion criteria applied for the analysis of the LUAD TCGA dataset. Patients with both survival and tobacco consumption information, and including at least 50 SNV in their genome were analyzed (n = 418). Samples were used for tri- and tetra-nucleotide signature extraction. Pie charts summarize the distribution of smoking status and prognosis in the included patients. (B) Violin plot showing the distribution of total number of mutations detected in LUAD cancer genomes according to the patients’ smoking status. Blue dots indicate the median values; blue segments indicate the range spanning from the first to the third quartile. Groups were compared by t-test. (C) Plot comparing survival of LUAD cancer patients according to tumor stage (I to IV). Groups were compared by log-rank test. Three asterisks (***) indicate p-value less than 1e−4 for the labelled group compared to all others. Plots were generated using R software version 3.6.3 (R Core Team, 2020. R: A language and environment for statistical computing. R Foundation for Statistical Computing, Vienna, Austria. https://www.R-project.org/).
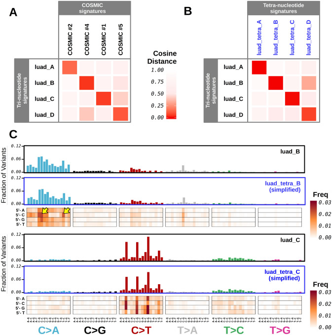
Comparison between tri- and tetra-nucleotide mutational signatures
Tri-nucleotide mutational signatures extracted from the LUAD TCGA dataset matched COSMIC signatures 1, 2, 4, and 5 (Fig. 4A, and supplementary figure S6, previously identified in lung cancer genomes11. Next, we examined tetra-nucleotide signatures, which were obtained from DNA mutation types including information about the nucleotide at the 5′-end of the standard tri-nucleotide mutations. To allow comparison with standard mutational signatures, we aggregated frequencies of tetra-nucleotide DNA variants corresponding the same tri-nucleotide mutation type. This operation returned a list of simplified tetra-nucleotide signatures that overlapped with the tri-nucleotide mutational signatures derived before (Fig. 4B,C, and supplementary figure S6). The close similarity between signatures extracted via either method demonstrated the reliability of results obtained using our analytic framework and the context-specificity of mutational signatures. A closer inspection of tetra-nucleotide signatures confirmed the sensitivity of mutations to their flanking DNA sequences, including not only the immediate neighboring bases, but also the second base at the 5′-end of selected SNV. For example, signature luad_tetra_B featured a striking preference for cytosine upstream of C|C > A|N, as well as of T|C > A|G mutations (Fig. 4C, supplementary figure S6), similar to previous reports17. Therefore, our observations supported that the study of extended mutation types (such as tetra-nucleotide mutations) could carry more complete information and provide insights in the biology underlying DNA mutagenesis in cancer.
Figure 4.
Analysis of tri- and tetra-nucleotide mutational signatures extracted from the LUAD TCGA dataset. (A) Heatmap examining similarity between COSMIC signatures, and tri-nucleotide mutational signatures that were de novo extracted from the LUAD TCGA dataset. (B) Heatmap comparing tri- and tetra-nucleotide mutational signatures that were de novo extracted from the LUAD TCGA dataset. Tetra-nucleotide signatures were simplified to the corresponding tri-nucleotide signatures by mutation type binning. Color intensity tracks with the value of cosine distance. (C) Barplots and heatmaps summarizing the mutational profiles of tri- and tetra-nucleotide mutational signatures (top: luad_B and luad_tetra_B; bottom: luad_C, and luad_tetra_C). Heatmaps are visual representations of the tetra-nucleotide mutational signatures, where tri-nucleotide mutation types are shown on the x-axis, and the extra 5′-end nucleotides are shown on the y-axis. Box color intensity tracks with mutation type frequency. Tetra-signature simplification can be summarized as the result of column-wise aggregation of tetra-nucleotide mutation frequencies as shown in the heatmaps. Simplification returned vectors of tri-nucleotide mutation type frequency that are displayed as barplots. Plots were generated using R software version 3.6.3 (R Core Team, 2020. R: A language and environment for statistical computing. R Foundation for Statistical Computing, Vienna, Austria. https://www.R-project.org/).
Mutational signature activities in LUAD TCGA genomes
We analyzed the tri-nucleotide mutational signature activities across lung cancer samples. Signature activities indicate how many mutations are the consequence of each mutational signature in each sample (Fig. 5A). Analysis of signature activities revealed two groups in the data: (i) tumors enriched in luad_B signature, usually having high mutation burden (group_1); and (ii) tumors depleted in luad_B signature, usually featuring low total number of DNA mutations (group_2). Analysis of relative activities (signature activities normalized by total number of mutations in the genome) showed that the luad_C signature was enriched in group_2 samples (Fig. 5A).
Figure 5.
Signature Activities in smokers and non-smokers affected by lung adenocarcinoma. (A) Activity of mutational signatures that were de novo extracted from LUAD TCGA. A limited number (n = 40, including 20 random genomes from smokers and 20 random genomes from life-long non-smokers) of lung cancer samples are displayed. Each bar represents a tumor and the vertical axis denotes the total (top barplot) or the relative (central barplot) number of mutations imputed to each signature (highlighted by colors). The patient smoking status key is shown below the barplots. (B) Heatmap showing Spearman correlation coefficients (Rho) across signature activities in the Lung Adenocarcinoma dataset. Activities of standard tri-nucleotide mutational signatures were analyzed. Yellow boxes correspond to positive correlations; blue boxes indicate pairs of signatures that are inversely correlated. (C) Heatmap highlighting the distribution of activities of luad_B (y-axis) and luad_C (x-axis) signatures in LUAD TCGA genomes. Activities of both signatures were tertile-discretized (low, medium, and high), and then orthogonally analyzed. Tumors belonging to each of the 9 possible groups were counted. Color intensity tracks with number of patients. Yellow arrows indicate the two groups with the highest patient count, which corresponded to tumors with high activity of one signature and low activity of the other. Plots were generated using R software version 3.6.3 (R Core Team, 2020. R: A language and environment for statistical computing. R Foundation for Statistical Computing, Vienna, Austria. https://www.R-project.org/).
We computed Spearman correlation between relative signature activities (Fig. 5B), and confirmed our previous observations. The pairs of signatures with the lowest Spearman’s coefficient were signatures A and B (Rho = − 0.582), and signatures B and C (Rho = − 0.599), while signatures A and C were uncorrelated (Rho = − 0.047). Negative correlations among mutational signatures were anticipated because of the constraint that relative activities had to sum up to unity, but the observed Rho values were significantly lower compared to those expected according to Monte Carlo simulations (p < 0.005, supplementary figure S7A). In addition, we quantile-discretized and examined relative activities of signatures B and C, and found that tumors were more likely to have high contribution of one or the other signature rather than intermediate activity of both of them (Fig. 5C).
Notably, these two signatures matched signatures COSMIC 4 and 1, respectively (Fig. 4A). COSMIC 4 was proposed to originate after the activity of cigarette smoke carcinogens, while COSMIC 1 was associated to spontaneous deamination of 5-methylcytosine. Our observations suggested that these two signatures and the corresponding mutational processes had a tendency to occur in mutual exclusive fashion in lung adenocarcinoma.
Mutational signatures and clinical parameters
We further analyzed mutational signatures and their associations with molecular and clinical parameters. First, we compared mutational signatures and mutation burden. In agreement with what observed before, we found that signature luad_B was significantly enriched in high mutation burden genomes (Kendall’s rank correlation test, tau = 0.4563, p-val < 2.2e−16, Fig. 6A), and that the relative contribution of signature luad_C was higher in low mutation burden samples (Kendall’s rank correlation test, tau = − 0.6240, p-val < 2.2e−16, Fig. 6B).
Figure 6.
Correlation among mutational signatures, mutation burden, and smoking status in lung adenocarcinomas. (A,B) Boxplots showing relative activity of signatures luad_B (A) and luad_C (B) according to discretized mutation burden. Mutation burden was quartile-discretized. Correlation between relative activities and binned mutation burden was computed by Kendall’s rank correlation test. Kendall’s coefficients (tau) were tau = 0.4563 (p-val < 2.2e−16) for luad_B signature (A), and tau = − 0.6240 (p-val < 2.2e−16) for luad_C signature (B). (C,D) Boxplots showing relative activity of signatures luad_B (C) and luad_C (D) in LUAD genomes according to patient smoking status. Groups were compared by t-test. (E,F) Boxplots showing relative activity of signatures luad_B (E) and luad_C (F) in HNSC genomes according to patient smoking status. Groups were compared by t-test. Three asterisks (***) indicate p-val less than 1e–4. Plots were generated using R software version 3.6.3 (R Core Team, 2020. R: A language and environment for statistical computing. R Foundation for Statistical Computing, Vienna, Austria. https://www.R-project.org/).
Next, we tested whether mutational signatures were prognostic of patient clinical parameters. We could not find any correlation between mutational signatures and overall patient survival (supplementary figure S7B). However, we tested whether signatures luad_B and luad_C were significantly correlated with other clinical features, especially patient smoking status. Our analyses revealed that activities of signature luad_B were increased (t-test, p-val < 3.4e−10) in tumors from smokers (both current and reformed, Fig. 6C). Conversely, relative activities of signature luad_C were increased in life-long non-smokers (t-test, p-val < 6.7e−6, Fig. 6D). To validate our conclusions, we examined the association between luad_B and luad_C mutational signatures and clinical features in a different smoking-related cancer dataset. We analyzed the Head and Neck Squamous Cell Carcinoma (HNSC) because the mutational signatures identified in this dataset using the WTSI MATLAB framework were similar to those detected by COSMIC in lung adenocarcinoma. We deconvoluted mutation catalogs from the HNSC TCGA dataset (n = 511) against the four signatures extracted from LUAD TCGA (luad_A, luad_B, luad_C, and luad_D). Next, we assessed the association between smoking status and relative activities. In agreement with our observations, we found that signature luad_B was significantly higher in genomes of smoking HNSC patients (Fig. 6E; t-test, non-smokers vs. smokers, p-val < 3.4e−06), while relative activities of signature luad_C were higher in head and neck tumors from non-smoking patients (Fig. 6F; t-test, non-smokers vs. smokers, p-val < 2.6e–05).
Our results showed that mutSignatures supported the characterization of genetic instability mechanisms active in lung adenocarcinoma, and revealed mutational signatures that were strongly associated with specific molecular and clinical parameters, such as mutation burden, and patient smoking history. Likewise, similar analyses may enable prediction of other signature-associated clinical parameters, for example response to selected anticancer therapies, and ultimately support gathering insights into tumor biology and treatment.
Discussion
Identifying the molecular mechanisms driving tumor initiation and progression is crucial in cancer research and therapeutics. The study of DNA mutational signatures is an emerging area of cancer genomics that can help understanding what mechanisms are responsible for the accumulation of somatic mutations found in tumors. Here, we introduced mutSignatures, a software supporting extraction and analysis of DNA mutational signatures. Our framework is written in R38, a free statistical programming environment, and aligns to the standards set by the WTSI MATLAB framework by Alexandrov et al.12. Moreover, our software includes tools for mutation data import and preparation, mutational signature extraction and analysis via non-negative matrix factorization, and data visualization. Compared to the original WTSI framework, our software includes new functionalities for easily importing, preparing, analyzing data and visualizing results. Moreover, mutSignatures addresses some of the limitations of other R packages performing similar analyses. Specifically, our framework accepts multiple types of input data, is compatible with non-human genomes, can extract and analyze non-standard mutation types, and enables built-in sample-wise mutation count normalization. Additionally, mutSignatures can be easily streamlined with existing R libraries and R-based genomic analytic pipelines.
Here, we used mutSignatures to extract and analyze mutational signatures from TCGA lung adenocarcinoma genomes and other datasets. We successfully identified mutational signatures matching those previously reported by COSMIC in the same types of cancer. For the first time, we extracted tri- and tetra-nucleotide mutational signatures using the same algorithm. Our characterization revealed a great similarity between signatures obtained using standard or non-standard mutation types, confirming the reliability of the analytical approach implemented in our R framework, as well as the nucleotide-context specificity of mutational signatures. Our results showed that DNA mutations are highly sensitive to their nucleotide context, which is not solely limited to the immediate flanking bases but extends further. This provides rationale for the study of non-standard extended (more than 3 nucleotides) mutation types, a kind of analysis that is supported by mutSignatures.
Finally, we analyzed correlations between mutational signatures found in lung adenocarcinoma samples, and other clinical and molecular features. We identified two signatures, namely luad_B and luad_C, which were inversely correlated. Signature luad_B was increased in tumors from smokers and correlated with high mutation burden. Conversely, signature luad_C was enriched in tumors from life-long non-smokers, and correlated with low mutation burden. These two signatures may be the consequence of mutually-exclusive mutational processes resulting in the incorporation of DNA mutations in lung cancer cells from smoking and non-smoking patients, respectively. Similarly, mutational signature analyses could reveal correlations with other molecular or clinical parameters, such as expected clinical course, or patient response to specific anti-cancer drugs.
In conclusion, we presented mutSignatures, an R package for analysis of mutational signatures. Our software can be used for the identification of mutational determinants of cancer, supports the analysis of signature-associated molecular and clinical features, and has the potential of revealing insights into tumor biology and treatment.
Supplementary information
Acknowledgements
D.F., J.J.M. conceived the study and coordinated research; D.F., Y.Y. acquired and prepared the data; D.F. wrote source code and performed bioinformatic analyses; D.F., V.V. prepared figures; D.F., V.V., S.C., and J.J.M. wrote the manuscript; all authors reviewed the manuscript.
Funding
J.J.M. is supported by Grant BX003692. D.F. and J.J.M. are supported by a grant from the John P. Hanson Foundation for Cancer Research at the Robert H. Lurie Comprehensive Cancer Center of Northwestern University.
Data availability
The latest version of mutSignatures (version 2.0.1) is available on CRAN or at the following URL: https://github.com/dami82/mutSignatures. Vignettes illustrating how to install and use mutSignatures are available upon request.
Competing interests
The authors declare no competing interests.
Footnotes
Publisher's note
Springer Nature remains neutral with regard to jurisdictional claims in published maps and institutional affiliations.
Contributor Information
Damiano Fantini, Email: damiano.fantini@gmail.com.
Vania Vidimar, Email: vania.vidimar@northwestern.edu.
Supplementary information
is available for this paper at 10.1038/s41598-020-75062-0.
References
- 1.Hanahan D, Weinberg RA. Hallmarks of cancer: the next generation. Cell. 2011;144:646–674. doi: 10.1016/j.cell.2011.02.013. [DOI] [PubMed] [Google Scholar]
- 2.Stratton MR, Campbell PJ, Futreal PA. The cancer genome. Nature. 2009;458:719–724. doi: 10.1038/nature07943. [DOI] [PMC free article] [PubMed] [Google Scholar]
- 3.Jackson SP, Bartek J. The DNA-damage response in human biology and disease. Nature. 2009;461:1071–1078. doi: 10.1038/nature08467. [DOI] [PMC free article] [PubMed] [Google Scholar]
- 4.van Loon B, Markkanen E, Hubscher U. Oxygen as a friend and enemy: how to combat the mutational potential of 8-oxo-guanine. DNA Repair (Amst) 2010;9:604–616. doi: 10.1016/j.dnarep.2010.03.004. [DOI] [PubMed] [Google Scholar]
- 5.Fantini D, et al. Rapid inactivation and proteasome-mediated degradation of OGG1 contribute to the synergistic effect of hyperthermia on genotoxic treatments. DNA Repair (Amst) 2013;12:227–237. doi: 10.1016/j.dnarep.2012.12.006. [DOI] [PubMed] [Google Scholar]
- 6.Reuter S, Gupta SC, Chaturvedi MM, Aggarwal BB. Oxidative stress, inflammation, and cancer: how are they linked? Free Radical Biol. Med. 2010;49:1603–1616. doi: 10.1016/j.freeradbiomed.2010.09.006. [DOI] [PMC free article] [PubMed] [Google Scholar]
- 7.Neeley WL, Essigmann JM. Mechanisms of formation, genotoxicity, and mutation of guanine oxidation products. Chem. Res. Toxicol. 2006;19:491–505. doi: 10.1021/tx0600043. [DOI] [PubMed] [Google Scholar]
- 8.Brash DE. UV signature mutations. Photochem. Photobiol. 2015;91:15–26. doi: 10.1111/php.12377. [DOI] [PMC free article] [PubMed] [Google Scholar]
- 9.Vanderstichele A, Busschaert P, Olbrecht S, Lambrechts D, Vergote I. Genomic signatures as predictive biomarkers of homologous recombination deficiency in ovarian cancer. Eur. J. Cancer. 2017;86:5–14. doi: 10.1016/j.ejca.2017.08.029. [DOI] [PubMed] [Google Scholar]
- 10.Nik-Zainal S, et al. Mutational processes molding the genomes of 21 breast cancers. Cell. 2012;149:979–993. doi: 10.1016/j.cell.2012.04.024. [DOI] [PMC free article] [PubMed] [Google Scholar]
- 11.Alexandrov LB, et al. Signatures of mutational processes in human cancer. Nature. 2013;500:415–421. doi: 10.1038/nature12477. [DOI] [PMC free article] [PubMed] [Google Scholar]
- 12.Alexandrov LB, Nik-Zainal S, Wedge DC, Campbell PJ, Stratton MR. Deciphering signatures of mutational processes operative in human cancer. Cell Rep. 2013;3:246–259. doi: 10.1016/j.celrep.2012.12.008. [DOI] [PMC free article] [PubMed] [Google Scholar]
- 13.Brunet JP, Tamayo P, Golub TR, Mesirov JP. Metagenes and molecular pattern discovery using matrix factorization. Proc. Natl. Acad. Sci. U.S.A. 2004;101:4164–4169. doi: 10.1073/pnas.0308531101. [DOI] [PMC free article] [PubMed] [Google Scholar]
- 14.Lee DD, Seung HS. Learning the parts of objects by non-negative matrix factorization. Nature. 1999;401:788–791. doi: 10.1038/44565. [DOI] [PubMed] [Google Scholar]
- 15.Gaujoux R, Seoighe C. A flexible R package for nonnegative matrix factorization. BMC Bioinform. 2010;11:367. doi: 10.1186/1471-2105-11-367. [DOI] [PMC free article] [PubMed] [Google Scholar]
- 16.Jia P, Pao W, Zhao Z. Patterns and processes of somatic mutations in nine major cancers. BMC Med. Genom. 2014;7:11. doi: 10.1186/1755-8794-7-11. [DOI] [PMC free article] [PubMed] [Google Scholar]
- 17.Wormald S, Lerch A, Mouradov D, O'Connor L. Somatic mutation footprinting reveals a unique tetranucleotide signature associated with intron-exon boundaries in lung cancer. Carcinogenesis. 2018;39:225–231. doi: 10.1093/carcin/bgx133. [DOI] [PubMed] [Google Scholar]
- 18.Gehring JS, Fischer B, Lawrence M, Huber W. SomaticSignatures: inferring mutational signatures from single-nucleotide variants. Bioinformatics. 2015;31:3673–3675. doi: 10.1093/bioinformatics/btv408. [DOI] [PMC free article] [PubMed] [Google Scholar]
- 19.Shiraishi Y, Tremmel G, Miyano S, Stephens M. A simple model-based approach to inferring and visualizing cancer mutation signatures. PLoS Genet. 2015;11:e1005657. doi: 10.1371/journal.pgen.1005657. [DOI] [PMC free article] [PubMed] [Google Scholar]
- 20.Nik-Zainal S, Morganella S. Mutational signatures in breast cancer: the problem at the DNA level. Clin. Cancer Res. Off. J. Am. Assoc. Cancer Res. 2017;23:2617–2629. doi: 10.1158/1078-0432.CCR-16-2810. [DOI] [PMC free article] [PubMed] [Google Scholar]
- 21.Fantini D, et al. A carcinogen-induced mouse model recapitulates the molecular alterations of human muscle invasive bladder cancer. Oncogene. 2018 doi: 10.1038/s41388-017-0099-6. [DOI] [PMC free article] [PubMed] [Google Scholar]
- 22.Lin CJ. On the convergence of multiplicative update algorithms for nonnegative matrix factorization. IEEE Trans. Neural Netw. 2007;18:1589–1596. doi: 10.1109/tnn.2007.895831. [DOI] [Google Scholar]
- 23.Cancer Genome Atlas Research, N Comprehensive molecular characterization of urothelial bladder carcinoma. Nature. 2014;507:315–322. doi: 10.1038/nature12965. [DOI] [PMC free article] [PubMed] [Google Scholar]
- 24.Cancer Genome Atlas Research, N Comprehensive molecular profiling of lung adenocarcinoma. Nature. 2014;511:543–550. doi: 10.1038/nature13385. [DOI] [PMC free article] [PubMed] [Google Scholar]
- 25.Lawrence M, et al. Software for computing and annotating genomic ranges. PLoS Comput. Biol. 2013;9:e1003118. doi: 10.1371/journal.pcbi.1003118. [DOI] [PMC free article] [PubMed] [Google Scholar]
- 26.Gao J, et al. Integrative analysis of complex cancer genomics and clinical profiles using the cBioPortal. Sci. Signal. 2013;6:pl1. doi: 10.1126/scisignal.2004088. [DOI] [PMC free article] [PubMed] [Google Scholar]
- 27.Favero F, et al. Sequenza: allele-specific copy number and mutation profiles from tumor sequencing data. Ann. Oncol. 2015;26:64–70. doi: 10.1093/annonc/mdu479. [DOI] [PMC free article] [PubMed] [Google Scholar]
- 28.Kong W, Vanderburg CR, Gunshin H, Rogers JT, Huang X. A review of independent component analysis application to microarray gene expression data. Biotechniques. 2008;45:501–520. doi: 10.2144/000112950. [DOI] [PMC free article] [PubMed] [Google Scholar]
- 29.Yang Z, Michailidis G. A non-negative matrix factorization method for detecting modules in heterogeneous omics multi-modal data. Bioinformatics. 2016;32:1–8. doi: 10.1093/bioinformatics/btv544. [DOI] [PMC free article] [PubMed] [Google Scholar]
- 30.Loeb LA. Human cancers express a mutator phenotype: hypothesis, origin, and consequences. Can. Res. 2016;76:2057–2059. doi: 10.1158/0008-5472.CAN-16-0794. [DOI] [PMC free article] [PubMed] [Google Scholar]
- 31.So AP, et al. A robust targeted sequencing approach for low input and variable quality DNA from clinical samples. NPJ Genom. Med. 2018;3:2. doi: 10.1038/s41525-017-0041-4. [DOI] [PMC free article] [PubMed] [Google Scholar]
- 32.Van Benthem MH, Keenan MR. Fast algorithm for the solution of large-scale non-negativity-constrained least squares problems. J. Chemometr. 2004;18:441–450. doi: 10.1002/cem.889. [DOI] [Google Scholar]
- 33.Rosenthal R, McGranahan N, Herrero J, Taylor BS, Swanton C. DeconstructSigs: delineating mutational processes in single tumors distinguishes DNA repair deficiencies and patterns of carcinoma evolution. Genome Biol. 2016;17:31. doi: 10.1186/s13059-016-0893-4. [DOI] [PMC free article] [PubMed] [Google Scholar]
- 34.Huang PJ, et al. mSignatureDB: a database for deciphering mutational signatures in human cancers. Nucleic Acids Res. 2018;46:D964–D970. doi: 10.1093/nar/gkx1133. [DOI] [PMC free article] [PubMed] [Google Scholar]
- 35.Alexandrov LB, et al. Mutational signatures associated with tobacco smoking in human cancer. Science. 2016;354:618–622. doi: 10.1126/science.aag0299. [DOI] [PMC free article] [PubMed] [Google Scholar]
- 36.Robertson AG, et al. Comprehensive molecular characterization of muscle-invasive bladder cancer. Cell. 2017;171(540–556):e525. doi: 10.1016/j.cell.2017.09.007. [DOI] [PMC free article] [PubMed] [Google Scholar]
- 37.Glaser AP, et al. APOBEC-mediated mutagenesis in urothelial carcinoma is associated with improved survival, mutations in DNA damage response genes, and immune response. Oncotarget. 2018;9:4537–4548. doi: 10.18632/oncotarget.23344. [DOI] [PMC free article] [PubMed] [Google Scholar]
- 38.38R Core Team. R: A Language and Environment for Statistical Computing (R Foundation for Statistical Computing, Vienna, 2020). https://www.R-project.org. (2020).
Associated Data
This section collects any data citations, data availability statements, or supplementary materials included in this article.
Supplementary Materials
Data Availability Statement
The latest version of mutSignatures (version 2.0.1) is available on CRAN or at the following URL: https://github.com/dami82/mutSignatures. Vignettes illustrating how to install and use mutSignatures are available upon request.





