Abstract
Background
The make-up of gut microbiota at different puberty stages has not been reported. This cross-sectional study analyzed the bio-diversity of gut microbiota at different puberty stages.
Result
The subjects (aged 5–15 years) were divided into non-pubertal (n = 42, male%: 66.7%) or pubertal groups (n = 47, male%:44.68); in both groups, Firmicutes, Bacteroidetes and Proteobacteria were the dominant phylum. There was no difference of alpha- and beta-diversity among disparate puberty stages. Non-pubertal subjects had members of the order Clostridiales, family Clostridiaceae, genus Coprobacillus which were significantly more prevalent than puberty subjects. Also, the pubertal subjects had members of class Betaproteobacteria, order Burkholderiales which were significantly more prevalent than the non-pubertal subjects. Their relative abundance was independent of BMI-Z. In the pubertal subjects, the abundance of genus Adlercreutzia, Ruminococcus, Dorea, Clostridium and Parabacteroides was associated with the level of testosterone.
Conclusions
This is the first report of the diversity of gut microbiota at different puberty stages. The various species of gut microbiota changed gradually associated with puberty stages. Differences in gut microflora at different pubertal status may be related to androgen levels.
Supplementary Information
Supplementary information accompanies this paper at 10.1186/s12866-020-02021-0.
Keywords: Puberty, Children, Adolescent, 16 s rRNA, Gut microbiota
Background
Puberty constitutes an important phase of life, which is associated with profound physiological changes related to sexual maturation during the transition toward adulthood. These somatic developmental changes are predominantly driven by hormones and are accompanied by psychological adjustment. Therefore, this dynamic period represents an unparalleled opportunity to assess potential hormonal impacts on gut microbiota [1]. Previous studies pointed out that human gut microbiota was adult-like after the first 3 years of life and were relatively stable [2, 3]. However, although healthy pre-adolescent children (ages 7–12 years) and adults harbored similar numbers of taxa and functional genes, their relative composition differed significantly [4]. Nonetheless, Enck et al. conducted a large-scale study, using conventional colony plating to assess numbers of several bacterial genera, found no noticeable changes in children between 2 and 18 years old [5]. Recently, with the expansion and availability of bacterial DNA sequencing technology, a study compared the distal intestinal microbiota composition between adolescents (11–18 years of age) and adults, founding the abundance of the genera Bifidobacterium and Clostridium was statistically significant higher in adolescent samples compared with adult samples [6].
Every organ is affected by the extensive changes in circulating hormone during puberty [7, 8]. We postulated that these marked changes in hormone levels would alter the intestinal flora. No previous microbiota study has explored the full span of growth from pre-puberty to late puberty. Such information is instructive given the association between gut microbiota during growth and adult disease risk [9]. To this end, we utilized 16 s rRNA gene sequencing to compare fecal microbiota profiles from pre-puberty to adolescence, ranging in age from 5 to 15 years.
Results
Study subjects
The mean age of the 89 participates was 9.75 ± 1.92 years (ranging from 5.5 to 14.3 years) and 55.06% were boys. The majority (73.03%) were obese based on BMI, and 26.97% had normal BMI.
Based on puberty status, the subjects were divided into non-pubertal group (n = 42, 66.7% male) and pubertal group (n = 47, 44.68% male). The average age was 8.36 ± 1.64 years and 10.99 ± 1.15 years, respectively. There was no statistical difference in BMI-Z scores or dietary habits between the two groups (p = 0.783 and 0.641, respectively). The non-pubertal group was further subdivided into a younger children group (n = 18, 66.7% male) and pre-pubertal group (n = 24, 66.7% male). And the pubertal group classified as early (n = 18, 77.8% male), middle (n = 14, 35.7% male), late (n = 15, 13.3% male). Of the 40 girls, 21 had E2 measured, 2 were non-pubertal with a level of E2 < 5 pg/ml, and 19 were pubertal with a level of E2 33.68 ± 35.80 pg/ml; 21 of the 49 boys had T measured, 6 were non-pubertal with a level of T 5.10 ± 4.16 ng/dl, and 15 were pubertal with a level of T 83.20 ± 98.55 ng/dl. There was no statistical difference in BMI-Z scores, mode of birth, feeding patterns or dietary habits among the groups (p > 0.05). Tables 1, 2 and Table S1, S2 describes the characteristics of the subjects.
Table 1.
Clinical characteristics of the study population divided by puberty status
| Non-puberty (n = 42) | Puberty (n = 47 | P value | |
|---|---|---|---|
| Age (years) | 8.36 ± 1.64 | 10.99 ± 1.15 | < 0.001 |
| Gender (male%) | 66.7% | 44.68% | 0.054 |
| Height (cm) | 132.94 ± 10.62 | 148.96 ± 8.03 | < 0.001 |
| Weight (kg) | 39.72 ± 15.53 | 54.09 ± 13.57 | < 0.001 |
| BMI (kg/cm2) | 21.70 ± 5.56 | 24.07 ± 4.40 | 0.028 |
| BMI-Z | 1.92 ± 1.79 | 2.01 ± 1.13 | 0.783 |
Table 2.
Clinical characteristics of the study population divided by puberty stages
| Younger children (5-8 years-old) | Pre-puberty | Early puberty | Middle puberty | Late puberty | P value | |
|---|---|---|---|---|---|---|
| N (n) | 18 | 24 | 18 | 14 | 15 | |
| Age (years) | 6.81 ± 0.74 | 9.53 ± 1.05 | 10.76 ± 0.95 | 10.85 ± 1.41 | 11.40 ± 1.05 | < 0.001 |
| Gender (male%) | 66.7% | 66.7% | 77.8% | 35.7% | 13.3% | 0.001 |
| Height (cm) | 124.64 ± 7.55 | 139.16 ± 8.05 | 148.35 ± 8.06 | 149.64 ± 9.84 | 149.06 ± 6.50 | < 0.001 |
| Weight (kg) | 30.02 ± 9.17 | 47.00 ± 15.46 | 56.83 ± 12.53 | 55.55 ± 15.77 | 49.45 ± 12.18 | < 0.001 |
| BMI (kg/cm2) | 18.98 ± 4.27 | 23.74 ± 5.61 | 25.53 ± 4.21 | 24.28 ± 4.31 | 22.12 ± 4.26 | 0.001 |
| BMI-Z | 1.47 ± 1.96 | 2.26 ± 1.61 | 2.26 ± 1.08 | 2.19 ± 1.02 | 1.55 ± 1.21 | 0.256 |
Core microbiota in all the subjects
With 16S rRNA gene sequencing, 671 discrete bacterial taxa (OTUs) were identified. Most of these species belonged to the “shared” category of those common to multiple but not all samples. We also identified a “core” of 557 species shared among all fecal samples. The non-puberty group had 49 unique species and the puberty group had 66 unique species (Fig. 1). The core microbiota was dominated by phylum Firmicutes, Bacteroidetes and Proteobacteria in both the non-pubertal and pubertal groups (Fig. 2 and Table S3).
Fig. 1.

Shared OTU across the non-puberty and puberty groups. Different colors represent different groups, the interior of each circle represents the number of observed OTUs in the certain group. The overlapping area or intersection represents the set of OTU commonly present in the counterpart groups. Likewise, the single-layer zone represents the number of OTUs uniquely found in the certain group. C1: puberty group; C2: non-puberty group
Fig. 2.
The taxa-bar of gut microbiota in non-pubertal and pubertal groups at phylum level
Microbiota profiles with different puberty status
OTU classification
Using PLS-DA, the non-pubertal and pubertal groups can be distinguished to a certain extent, suggesting that the two groups differed in the classification of the gut microbiota (Fig. 3).
Fig. 3.

PLS-DA based on OTU abundance. The horizontal axis and the vertical axis indicate the top 2 components. Each dot denotes one sample. Samples are colored and grouped by elipse according to their group information. C1: puberty group; C2: non-puberty group
Alpha- and beta-diversity
Regarding alpha-diversity, there was no significant difference of the Shannon diversity index, Observed OTUs, Faith’s phylogenetic diversity and Pielou’s evenness based on OTU distribution between non-pubertal and pubertal groups (all p > 0.05, Table S4).
Beta-diversity also did not differ significantly between these two aforementioned groups after correction for multiple testing (Table S5). By Distance method Bray-Curtis and Statistical method PERMANOVA, PCoA analysis illustrated that the gut microbiota samples from the non-pubertal group could not distinguish from the pubertal group [PERMANOVA] F-value: 0.712; R-squared: 0.008; p-value < 0.735 (Fig. 4a).
Fig. 4.
Principal coordinates analysis (PCoA) plot of pubertal and non-pubertal subjects (a), younger children and pre-pubertal subjects (b), early-, middle-, late-pubertal subjects (c), pre-pubertal and early-pubertal subjects (d), and younger children and late-pubertal subjects (e). The plots show the first two principal coordinates (axes) for PCoA using Bray-Curtis Distance method, and Statistical method PERMANOVA
Bacterial taxa differences in subjects with different puberty status
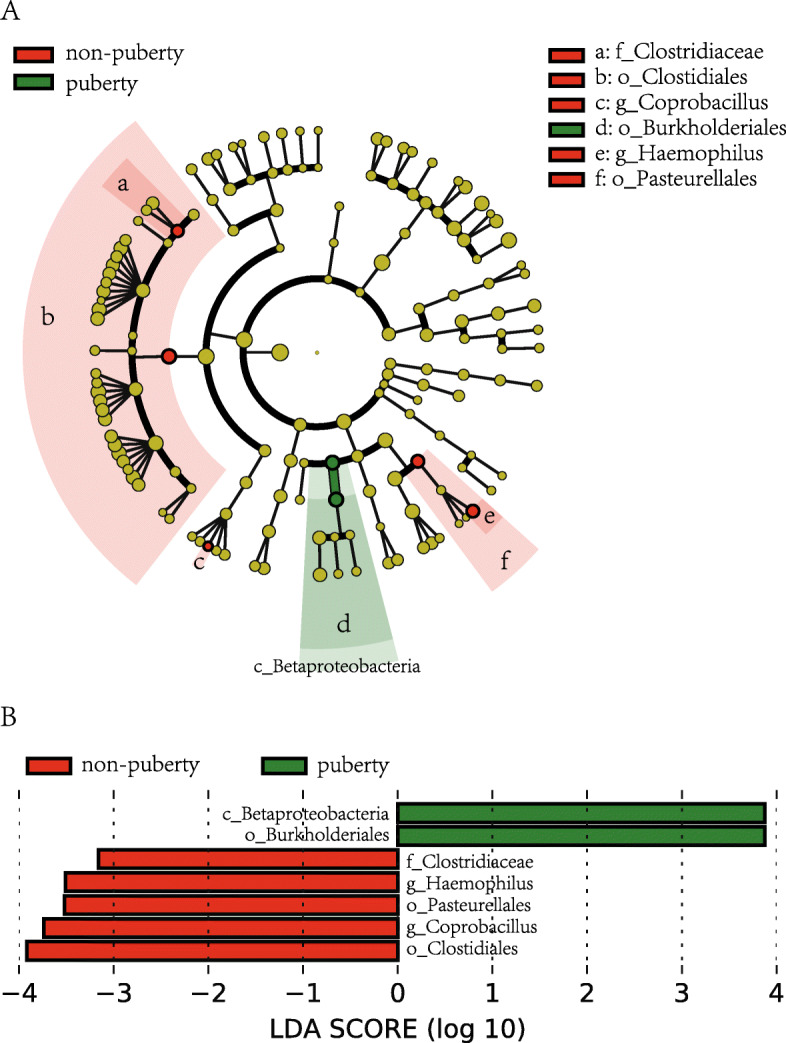
We used Lefse analysis to identify bacteria where the relative abundance was significantly increased or decreased in each phenotypic category. Non-pubertal subjects had members of the Non-pubertal subjects had members of the order Clostridiales, Pasteurellales, family Clostridiaceae, genus Coprobacillus and Haemophilus that were significantly more prevalent than puberty subjects. Also, the pubertal subjects had members of class Betaproteobacteria, order Burkholderiales that were significantly more prevalent than the non-pubertal subjects (Fig. 5).
Fig. 5.

Differential biomarkers associated with genders in pubertal subjects and non-pubertal subjects. A linear discriminant effect size (LeFse) analysis have been performed (α value = 0.05, logarithmic LDA score threshold = 2.0)
Spearman correlation analysis was used to detect an impact of BMI-Z on class Betaproteobacteria, order Clostridiales, Pasteurellales, Burkholderiales, family Clostridiaceae, genus Coprobacillus and Haemophilus. The results showed the relative abundance of order Pasteurellales and genus Haemophilus correlate with BMI-Z (r = 0.223 and 0.222, p = 0.036 and 0.036, respectively), whereas other differential bacterial taxa had no association with BMI-Z (p > 0.05).
Microbiota profiles during puberty transition
Alpha-, beta-diversity and bacterial taxa differences in non-puberty subgroups
As for the alpha-diversity between younger children and pre-pubertal groups, there was no statistical difference of the Shannon diversity index, observed OTUs, Faith’s phylogenetic diversity and Pielou’s evenness based on OTU distribution (all p > 0.05, Table S4).
Beta-diversity also did not differ significantly between these two groups (all p > 0.05, Table S5). By Distance method Bray-Curtis and Statistical method PERMANOVA, PCoA analysis illustrated that the gut microbiota samples from the pre-pubertal group could not separate partly from the younger children group [PERMANOVA] F-value: 0.389; R-squared: 0.0096; p-value < 0.982 (Fig. 4b).
Lefse analysis found no differential bacterial taxa between pre-puberty group and non-puberty group (p > 0.05).
Alpha-, beta-diversity and bacterial taxa differences in puberty subgroups
As for the alpha-diversity among the three subgroups at the different puberty stages, the Shannon diversity index, observed OTUs, Faith’s phylogenetic diversity and Pielou’s evenness based on OTU distribution, there was no significant differences (all p > 0.05, Table S4).
Beta-diversity also did not differ significantly among the three subgroups after correction for multiple testing (all p > 0.05, Table S5). By Distance method Bray-Curtis and Statistical method PERMANOVA, PCoA analysis illustrated that the gut microbiota samples from the three groups could not distinguish from each other group [PERMANOVA] F-value: 0.857; R-squared: 0.0375; p-value < 0.679 (Fig. 4c).
Lefse analysis found no differential bacterial taxa among early-, middle- and late- puberty group (p > 0.05).
Alpha-, beta-diversity in non-puberty and puberty subgroups
The Shannon diversity index, observed OTUs, Faith’s phylogenetic diversity and Pielou’s evenness based on OTU distribution did not reveal any significant difference between the pre-puberty and the early puberty groups. Comparing the younger children group and the late puberty group, the Alpha- diversity indexes did not differ, either (all p > 0.05, Table S4).
Beta-diversity also did not differ significantly between the pre-puberty and the early puberty groups, or the younger children group and the late puberty group. The results were non-significant after correction for multiple testing (all p > 0.05, Table S5). By Distance method Bray-Curtis and Statistical method PERMANOVA, PCoA analysis illustrated that the gut microbiota samples from the early puberty group could not distinguish from pre-puberty group [PERMANOVA] F-value: 0.70375; R-squared: 0.01729; p-value < 0.698, and the gut microbiota samples from the late puberty group could not distinguish from younger children group, either. [PERMANOVA] F-value: 0.67589; R-squared: 0.021338; p-value < 0.801 (Fig. 4d, e).
Correlations between sex hormone and bacterial abundance
To evaluate correlations between bacteria and serum sex hormones (testosterone and estradiol), Spearman’s rank analysis was adopted. In the pubertal subjects, the abundance of genera Adlercreutzia, Ruminococcus and Dorea was positively associated with the level of testosterone (r = 0.371, 0.471 and 0.488, p = 0.040, 0.007 and 0.005, respectively), and the abundance of genera Parabacteroides and Clostridium was positively associated with the level of testosterone (r = − 0.424 and − 0.361, p = 0.017 and 0.046, respectively). There was no association between the bacterial abundance and serum estradiol (all p > 0.05).
Discussion
Recent studies have yielded insight into the intricate interactions between age and the gut microbiota by 16S rRNA sequencing [10]. With increasing age, it has been observed a gradual and steady reduction in the population of aerobes and facultative anaerobes, in concert with a simultaneous upsurge in the number of anaerobes [5, 11]. Previous study reported that the adolescent microbiota was found to differ functionally from that of adults, expressing genes related to development and growth [7], whereas the adult microbiota was more associated with obesity and inflammation [3, 5]. However, the make-up of gut microbiota at different puberty stages were not described [12].
Previous research inferred that during childhood there was less diversity in the gut microbial community compared to adults [13]. In this study, we found no difference in alpha- or beta-diversity between non-pubertal and pubertal subjects. However, differential abundance testing showed differential bacterial taxa between non-pubertal and pubertal subjects. Few studies have addressed differences in gut microbiota as children age [14]. A recent high-throughput analysis of distal gut microbiota found that even though adolescents apparently share a core microbiota configuration with that of adults, they harbor a less complex and considerably different microbiota: Compared with adults, the abundance of Clostridia, Bifidobacterium and Clostridium genera were significantly higher in adolescents [2, 5, 6]. Furthermore, Paliy O et al. developed a microbiota microarray and found that compared with adults, fecal samples from children harbored more Bacteroidetes and Proteobacteria, and less Clostridia. A number of other putative differences were also reported at the genus level [15].
Specifically, this study found that Non-pubertal subjects had members of the order Clostridiales, family Clostridiaceae, genus Coprobacillus that were significantly more prevalent than puberty subjects. Also, the pubertal subjects had members of order Burkholderiales that were significantly more prevalent than the non-pubertal subjects, and the relative abundance of them were independent of BMI-Z. It has been reported that the abundance of gut Coprobacillus was enriched in BALB/c male mice [16], suggesting a possibility that the abundance of gut Coprobacillus could be affected by sex hormone. Dong G reported that gut Coprococcus was enriched in girls with idiopathic central precocious puberty [17]. All microbes in genera Coprococcus promote SCFAs production [18–20]. Therefore, it is plausible that SCFAs-producing bacteria are increased in pubertal subjects to promote the expression of the leptin gene, which in turn activate the hypothalamic-pituitary-gonad axis, and lead to the onset of puberty [16]. However, we didn’t find the abundance of gut Coprobacillus changed between the pubertal and non-pubertal groups.
In addition to the bursts of gonadotropin-releasing hormone with puberty, many other circulating hormones come of age. These profound hormonal changes may be accompanied by changes in the composition of gut microbiota. In a study from the Netherlands, 61 children aged 2–18 years collected fecal samples weekly for 6 weeks, along with a follow-up sample after 18 months. The microbial composition stability varied per phylum at both short-term and long-term intervals. However, the age span of this study precluded the characterization of the gut microbiota at distinct puberty stages. We found there was no significant difference in alpha-, beta-diversity, or the differential bacterial taxa between the younger children and pre-pubertal groups. A study of Asian school-age children took the opinion that the presence and ratios of Bifidobacterium / Bacteroides and Prevotella enterotype-like clusters were closely associated with geographic regions, because of the varying diets and living environments [21].
Despite the limitations imposed by heterogeneity of the groups, the present study found a relationship between puberty and gut microbiota. During sexual development and growth through the adolescent period, the gut microbiota undergoes progressive changes, likely due to the hormonal surge or other age-related factors. Accordingly, the association between serum sex hormones and bacterial abundance was further analyzed. In the pubertal subjects, it was found that the abundance of genus Adlercreutzia, Dorea, Clostridium and Parabacteroides associated with the level of testosterone. A mouse model study showed that after inoculating germ-free C57BL/6 J mice with fecal bacteria from a man with short-term vegetarian and inulin-supplemented diet, the abundance of Dorea and Clostridium were over-represented in females [22]. Furthermore, Shin JH [23] reported that the abundance of Dorea correlated significantly with the level of testosterone in males, a finding consistent with the results of our study. As known that the two bacteria Parabacteroides and Adlercreutzia could metabolize phytoestrogens with generation of secondary molecules such as secoisolariciresinol, enterolactone, and equol [24], we speculate that the two bacteria might be affected by sex hormones. The association between these bacteria and androgen warrants further investigated.
As a counter-narrative, could the adaptive intestinal microbiome effect serum hormone concentrations or tissue responsiveness [25]? Little is known about the causal inter-relationships between gut microbiota and pubertal development. As differences in gut microbiota become more pronounced at puberty, sex hormones might play an important role in shaping the gut microbiota composition is terra incognita [26, 27]. Relevant to our study, transferring the gut microbiota from adult male mice to immature females could result in the levels of testosterone elevated comparable to males, and the recipient’s microbiota altered [1]. Interesting to ponder, does a similar phenomenon due to the microbiota exists in humans? It is plausible that microbiota-driven hormone effects are in play and potentially influenced by genetic, metabolic, or psychosocial factors.
This study revealed the diversity of gut microbiota at different puberty stages. However, considering the small sample size and gender differences, for example, between the number of male patients in the prepubertal group and more female patients in the post-pubertal group, render this study at risk of Type 2 error. Even though we found no significant difference of alpha- and beta-diversity between pubertal and non-pubertal groups, a longitudinal study with large sample size wherein the participants are followed over an extended period (pre-puberty to puberty) would confirm a dynamic change in gut microbiome before and after puberty.
Conclusion
This study is the first report of the characteristics of fecal microbiota during the transitional stages of puberty. Non-pubertal subjects had members of the order Clostridiales, family Clostridiaceae, genus Coprobacillus that were significantly more prevalent than puberty subjects. Also, the pubertal subjects had members of class Betaproteobacteria, order Burkholderiales that were significantly more prevalent than the non-pubertal subjects. Their relative abundance was independent of BMI-Z In the pubertal subjects, it was found that the abundance of genera Adlercreutzia, Dorea, Ruminococcus, Clostridium and Parabacteroides was associated with the level of testosterone. The explanation for the differences in these gut microbiota, and their potential metabolic and hormonal impact, requires additional study.
Methods
Study population
This study consisted of 89 children, aged between 5 to 15 years, managed by Fuzhou Children’s Hospital of Fujian Medical University as previously described [28].
Dietary assessment
A semi-quantitative food frequency questionnaire, developed according to the dietary habits of South China, were completed by all participants. Dietary habits during the preceding month were assessed as previously described [28].
Clinical assessment
Weight and height collected with duplicate measurements on standardized equipment were used to calculate BMI. BMI-Z scores were calculated based on Li Hui et al’s reference values, and the diagnostic criteria for obesity or normal weight of Chinese children were as published [29]. Puberty stage was defined according to the Tanner scale by the professionally trained pediatric endocrinologists. Subjects were divided into non-pubertal and pubertal groups. The former group was further subdivided into younger children (5–8 years old) and pre-puberty (Tanner stage 1, > 8 years old) group, and the puberty group was sub-divided into early (Tanner 2), middle (Tanner 3) and late (Tanner 4 and 5) stages for multi-point analysis. All participants maintained their usual dietary habits at least 3 days before blood sampling, and blood samples were collected from each participant after 12 h of fasting. Blood samples were stored at − 80 °C and analyzed within 2 weeks. Serum levels of estradiol (E2) and testosterone (T) were measured by chemiluminescent immunoassays (IMMULITE 2000, Siemens Healthcare Diagnostics Products Limited, Germany) using specific reagents.
Fecal sample collection and processing
The parents of all participants were asked to collect the stool samples in standard collection tubes, and then transported immediately (within 2 h) at room temperature for storage at − 80 °C until further analysis.
Genomic DNA extraction and high throughput sequencing
MagPure Stool DNA KF kit B (Magen, China) were used for extracting the microbial community DNA following the manufacturer’s instructions, and Qubit® dsDNA BR Assay kit (Invitrogen, USA) with a Qubit Fluorometer was used for DNA quantified and the quality was checked by 1% agarose gel.
Variable regions V3-V4 of bacterial 16 s rRNA rDNA libraries were prepared by polymerase chain reaction and high-throughput sequencing was performed as previously described [28].
Statistical analysis
The clinical characteristics of all individuals including anthropometric parameters, levels of E2 and T, and other characteristics were statistically calculated using independent samples t test, Mann-Whitney U test, Kruskal-Wallis test and chi-square test by the Statistical Package for the Social Sciences software version 23.0 (SPSS Inc. Chicago, IL, USA). The normality of the data was tested using the Kolmogorov-Smirnov test. Clinical data are expressed in means ± standard error. P < 0.05 was considered statistically significant.
Statistical analyses of 16 s rRNA sequencing data were performed on alpha- and beta- diversity measurements by software QIIME2 (v2019.7) [30] as previously described [28]. Kruskal-Wallis Test was used for two groups comparison. Based on the OTU abundance, OTU of each group was listed. Venn diagram was drawn by Venn Diagram of software R (v3.1.1), and the common and specific OTU ID were summarized. Partial least squares discrimination analysis (PLS-DA) completed by package ‘mixOmics’ of software R. Linear discriminant analysis effect size (LEfSe, v1.0) was used to elucidate significantly different relative abundances of bacterial taxa, associated with different pubertal status. These analyses are presented in a bar plot and the parameters set with an LDA score of 2.0 with LEfSe [31].
Supplementary Information
Additional file 1: Table S1. Dietary habits of the study population divided by puberty status (Chi-square test). Table S2. Sex hormone concentration of the study population as per puberty stage. Table S3. The absolute abundance of gut microbiota in non-puberty and puberty groups at phylum level. Table S4. Comparison of alpha-diversity between different puberty staging groups. Table S5. Comparison of beta-diversity between different puberty staging groups.
Acknowledgements
The authors are grateful to all the participants.
Abbreviations
- LEfSe
Linear discriminant analysis effect size
- PLS-DA
Partial least squares discrimination analysis
Authors’ contributions
XY drafted the initial manuscript; RMC conceptualized and designed the study, and reviewed and revised the manuscript; YZ and XHY collected cases; XQL did the laboratory testing.
Funding
This study was supported by Technology Innovation Team Train Project of Fuzhou Health Committee in China (2016-S-wp1), and sponsored by key Clinical Specialty Discipline Construction Program of Fuzhou, Fujian, P.R.C (201610191) and Fuzhou Children’s Medical Center (2018080310).
Availability of data and materials
The original contributions presented in the study are publicly available. The raw sequence data reported in this paper have been deposited in the Genome Sequence Archive (Genomics, Proteomics & Bioinformatics 2017) in National Genomics Data Center (Nucleic Acids Res 2020), Beijing Institute of Genomics (China National Center for Bioinformation), Chinese Academy of Sciences, under accession number CRA003010 that are publicly accessible at https://bigd.big.ac.cn/gsa.
Ethics approval and consent to participate
This study was reviewed and approved by the Ethics Committee of Fuzhou Children’s Hospital of Fujian Medical University, and was conducted in agreement with the Declaration of Helsinki Principles. Written informed consent was obtained from a parent or guardian on behalf of any participants under the age of 16.
Consent for publication
Not applicable.
Competing interests
The authors declare that they have no competing interests.
Footnotes
Publisher’s Note
Springer Nature remains neutral with regard to jurisdictional claims in published maps and institutional affiliations.
References
- 1.Kundu P, Blacher E, Elinav E, Pettersson S. Our gut microbiome: the evolving inner self. Cell. 2017;171(7):1481–1493. doi: 10.1016/j.cell.2017.11.024. [DOI] [PubMed] [Google Scholar]
- 2.Yatsunenko T, Rey FE, Manary MJ, Trehan I, Dominguez-Bello MG, Contreras M, et al. Human gut microbiome viewed across age and geography. Nature. 2012;486(7402):222–227. doi: 10.1038/nature11053. [DOI] [PMC free article] [PubMed] [Google Scholar]
- 3.Stewart CJ, Ajami NJ, O'Brien JL, Hutchinson DS, Smith DP, Wong MC, et al. Temporal development of the gut microbiome in early childhood from the TEDDY study. Nature. 2018;562(7728):583–588. doi: 10.1038/s41586-018-0617-x. [DOI] [PMC free article] [PubMed] [Google Scholar]
- 4.Hollister EB, Riehle K, Luna RA, Weidler EM, Rubio-Gonzales M, Mistretta TA, et al. Structure and function of the healthy pre-adolescent pediatric gut microbiome. Microbiome. 2015;3:36. doi: 10.1186/s40168-015-0101-x. [DOI] [PMC free article] [PubMed] [Google Scholar]
- 5.Enck P, Zimmermann K, Rusch K, Schwiertz A, Klosterhalfen S, Frick JS. The effects of maturation on the colonic microflora in infancy and childhood. Gastroenterol Res Pract. 2009;2009:752401. doi: 10.1155/2009/752401. [DOI] [PMC free article] [PubMed] [Google Scholar]
- 6.Agans R, Rigsbee L, Kenche H, Michail S, Khamis HJ, Paliy O. Distal gut microbiota of adolescent children is different from that of adults. FEMS Microbiol Ecol. 2011;77(2):404–412. doi: 10.1111/j.1574-6941.2011.01120.x. [DOI] [PMC free article] [PubMed] [Google Scholar]
- 7.Yahfoufi N, Matar C, Ismail N. Adolescence and aging: impact of adolescence inflammatory stress and microbiota alterations on brain development, aging, and Neurodegeneration. J Gerontol A Biol Sci Med Sci. 2020;75(7):1251–1257. doi: 10.1093/gerona/glaa006. [DOI] [PMC free article] [PubMed] [Google Scholar]
- 8.Robert GH, Luo Q, Yu T, Chu C, Ing A, Jia T, et al. Association of Gray Matter and Personality Development with increased drunkenness frequency during adolescence. JAMA Psychiatry. 2020;77(4):409–419. doi: 10.1001/jamapsychiatry.2019.4063. [DOI] [PMC free article] [PubMed] [Google Scholar]
- 9.Integrative HMP. (iHMP) research network consortium. The Integrative human microbiome project. Nature. 2019;569(7758):641–648. doi: 10.1038/s41586-019-1238-8. [DOI] [PMC free article] [PubMed] [Google Scholar]
- 10.Xu C, Zhu H, Qiu P. Aging progression of human gut microbiota. BMC Microbiol. 2019;19(1):236. doi: 10.1186/s12866-019-1616-2. [DOI] [PMC free article] [PubMed] [Google Scholar]
- 11.Strati F, Di Paola M, Stefanini I, Albanese D, Rizzetto L, Lionetti P, et al. Age and gender affect the composition of fungal population of the human gastrointestinal tract. Front Microbiol. 2016;7:1227. doi: 10.3389/fmicb.2016.01227. [DOI] [PMC free article] [PubMed] [Google Scholar]
- 12.de Meij TG, Budding AE, de Groot EF, Jansen FM, Frank Kneepkens CM, Benninga MA, et al. Composition and stability of intestinal microbiota of healthy children within a Dutch population. FASEB J. 2016;30(4):1512–1522. doi: 10.1096/fj.15-278622. [DOI] [PubMed] [Google Scholar]
- 13.Ringel-Kulka T, Cheng J, Ringel Y, Salojärvi J, Carroll I, Palva A, et al. Intestinal microbiota in healthy U.S. young children and adults--a high throughput microarray analysis. PLoS One. 2013;8(5):e64315. doi: 10.1371/journal.pone.0064315. [DOI] [PMC free article] [PubMed] [Google Scholar]
- 14.Flannery J, Callaghan B, Sharpton T, Fisher P, Pfeifer J. Is adolescence the missing developmental link in microbiome-gut-brain axis communication? Dev Psychobiol. 2019;61(5):783–795. doi: 10.1002/dev.21821. [DOI] [PMC free article] [PubMed] [Google Scholar]
- 15.Paliy O, Kenche H, Abernathy F, Michail S. High-throughput quantitative analysis of the human intestinal microbiota with a phylogenetic microarray. Appl Environ Microbiol. 2009;75(11):3572–3579. doi: 10.1128/AEM.02764-08. [DOI] [PMC free article] [PubMed] [Google Scholar]
- 16.Elderman M, Hugenholtz F, Belzer C, Boekschoten M, van Beek A, de Haan B, et al. Sex and strain dependent differences in mucosal immunology and microbiota composition in mice. Biol Sex Differ. 2018;9(1):26. doi: 10.1186/s13293-018-0186-6. [DOI] [PMC free article] [PubMed] [Google Scholar]
- 17.Dong G, Zhang J, Yang Z, Feng X, Li J, Li D, et al. The Association of gut Microbiota with Idiopathic Central Precocious Puberty in girls. Front Endocrinol (Lausanne) 2020;10:941. doi: 10.3389/fendo.2019.00941. [DOI] [PMC free article] [PubMed] [Google Scholar]
- 18.Duncan SH, Belenguer A, Holtrop G, Johnstone AM, Flint HJ, Lobley GE. Reduced dietary intake of carbohydrates by obese subjects results in decreased concentrations of butyrate and butyrate-producing bacteria in feces. Appl Environ Microbiol. 2007;73(4):1073–1078. doi: 10.1128/AEM.02340-06. [DOI] [PMC free article] [PubMed] [Google Scholar]
- 19.Pryde SE, Duncan SH, Hold GL, Stewart CS, Flint HJ. The microbiology of butyrate formation in the human colon. FEMS Microbiol Lett. 2002;217(2):133–139. doi: 10.1111/j.1574-6968.2002.tb11467.x. [DOI] [PubMed] [Google Scholar]
- 20.Lin H, An Y, Hao F, Wang Y, Tang H. Correlations of fecal Metabonomic and Microbiomic changes induced by high-fat diet in the pre-obesity state. Sci Rep. 2016;6:21618. doi: 10.1038/srep21618. [DOI] [PMC free article] [PubMed] [Google Scholar]
- 21.Nakayama J, Watanabe K, Jiang J, Matsuda K, Chao SH, Haryono P, et al. Diversity in gut bacterial community of school-age children in Asia. Sci Rep. 2015;5:8397. doi: 10.1038/srep08397. [DOI] [PMC free article] [PubMed] [Google Scholar]
- 22.Wang JJ, Wang J, Pang XY, Zhao LP, Tian L, Wang XP. Sex differences in colonization of gut microbiota from a man with short-term vegetarian and inulin-supplemented diet in germ-free mice. Sci Rep. 2016;6:36137. doi: 10.1038/srep36137. [DOI] [PMC free article] [PubMed] [Google Scholar]
- 23.Shin JH, Park YH, Sim M, Kim SA, Joung H, Shin DM. Serum level of sex steroid hormone is associated with diversity and profiles of human gut microbiome. Res Microbiol. 2019;170(4–5):192–201. doi: 10.1016/j.resmic.2019.03.003. [DOI] [PubMed] [Google Scholar]
- 24.Cady N, Peterson SR, Freedman SN, Mangalam AK. Beyond metabolism: the complex interplay between dietary phytoestrogens, gut bacteria, and cells of nervous and immune systems. Front Neurol. 2020;11:150. doi: 10.3389/fneur.2020.00150. [DOI] [PMC free article] [PubMed] [Google Scholar]
- 25.Hopkins MJ, Sharp R, Macfarlane GT. Variation in human intestinal microbiota with age. Dig Liver Dis. 2002;34(Suppl 2):S12–S18. doi: 10.1016/S1590-8658(02)80157-8. [DOI] [PubMed] [Google Scholar]
- 26.Yurkovetskiy L, Burrows M, Khan AA, Graham L, Volchkov P, Becker L, et al. Gender bias in autoimmunity is influenced by microbiota. Immunity. 2013;39(2):400–412. doi: 10.1016/j.immuni.2013.08.013. [DOI] [PMC free article] [PubMed] [Google Scholar]
- 27.Markle JG, Frank DN, Mortin-Toth S, Robertson CE, Feazel LM, Rolle-Kampczyk U, et al. Sex differences in the gut microbiome drive hormone-dependent regulation of autoimmunity. Science. 2013;339(6123):1084–1088. doi: 10.1126/science.1233521. [DOI] [PubMed] [Google Scholar]
- 28.Yuan X, Chen R, Zhang Y, Lin X, Yang X. Sexual dimorphism of gut microbiota at different pubertal status. Microb Cell Factories. 2020;19(1):152. doi: 10.1186/s12934-020-01412-2. [DOI] [PMC free article] [PubMed] [Google Scholar]
- 29.Li H, Zong XN, Ji CY, Mi J. Body mass index cut-offs for overweight and obesity in Chinese children and adolescents aged 2–18 years. Zhonghua Liu Xing Bing Xue Za Zhi. 2010;31(6):616–620. [PubMed] [Google Scholar]
- 30.Bolyen E, Rideout JR, Dillon MR, Bokulich NA, Abnet CC, Al-Ghalith GA, et al. Reproducible, interactive, scalable and extensible microbiome data science using QIIME 2. Nat Biotechnol. 2019;37(8):852–857. doi: 10.1038/s41587-019-0209-9. [DOI] [PMC free article] [PubMed] [Google Scholar]
- 31.Segata N, Izard J, Waldron L, Gevers D, Miropolsky L, Garrett WS, et al. Metagenomic biomarker discovery and explanation. Genome Biol. 2011;12(6):R60. doi: 10.1186/gb-2011-12-6-r60. [DOI] [PMC free article] [PubMed] [Google Scholar]
Associated Data
This section collects any data citations, data availability statements, or supplementary materials included in this article.
Supplementary Materials
Additional file 1: Table S1. Dietary habits of the study population divided by puberty status (Chi-square test). Table S2. Sex hormone concentration of the study population as per puberty stage. Table S3. The absolute abundance of gut microbiota in non-puberty and puberty groups at phylum level. Table S4. Comparison of alpha-diversity between different puberty staging groups. Table S5. Comparison of beta-diversity between different puberty staging groups.
Data Availability Statement
The original contributions presented in the study are publicly available. The raw sequence data reported in this paper have been deposited in the Genome Sequence Archive (Genomics, Proteomics & Bioinformatics 2017) in National Genomics Data Center (Nucleic Acids Res 2020), Beijing Institute of Genomics (China National Center for Bioinformation), Chinese Academy of Sciences, under accession number CRA003010 that are publicly accessible at https://bigd.big.ac.cn/gsa.


