Abstract
Inducing humoral, cellular and mucosal immunity is likely to improve the effectiveness of HIV-1 vaccine strategies. Here, we tested a vaccine regimen in pigtail macaques using an intranasal (i.n.) recombinant Fowl Pox Virus (FPV)-gag pol env-IL-4R antagonist prime, intramuscular (i.m.) recombinant Modified Vaccinia Ankara Virus (MVA)-gag pol-IL-4R antagonist boost followed by an i.m SOSIP-gp140 boost. The viral vector—expressed IL-4R antagonist transiently inhibited IL-4/IL-13 signalling at the vaccination site. The SOSIP booster not only induced gp140-specific IgG, ADCC (antibody-dependent cellular cytotoxicity) and some neutralisation activity, but also bolstered the HIV-specific cellular and humoral responses. Specifically, superior sustained systemic and mucosal HIV Gag-specific poly-functional/cytotoxic CD4+ and CD8+ T cells were detected with the IL-4R antagonist adjuvanted strategy compared to the unadjuvanted control. In the systemic compartment elevated Granzyme K expression was linked to CD4+ T cells, whilst Granzyme B/TIA-1 to CD8+ T cells. In contrast, the cytotoxic marker expression by mucosal CD4+ and CD8+ T cells differed according to the mucosal compartment. This vector-based mucosal IL-4R antagonist/SOSIP booster strategy, which promotes cytotoxic mucosal CD4+ T cells at the first line of defence, and cytotoxic CD4+ and CD8+ T cells plus functional antibodies in the blood, may prove valuable in combating mucosal infection with HIV-1 and warrants further investigation.
Subject terms: Immunology, Vaccines, Adjuvants, Preclinical research
Introduction
HIV/AIDS remains a global health problem with close to 38 million people living with the virus and 32 million lives taken by AIDS-related illnesses. Although around 64% of those living with HIV-1 have access to antiretroviral therapy, an effective HIV vaccine is thought to be the most cost-effective solution. Notwithstanding the last four decades of significant advances, development of an effective HIV vaccine strategy still remains a challenge. Unfortunately, many heterologous prime-boost vaccine strategies that have shown good promise in animal models, have yielded disappointing outcomes in human Phase I/II trials1–5. The RV144 canary poxvirus prime (ALVAC) alum gp120 protein booster trial was one of the first to show some promise in humans, with 31.2% protection associated with Env-specific antibodies and ADCC activity6–8. Disappointingly, phase IIb/III of this trial (HVTN 702), which used a bivalent gp120 MF59 adjuvant booster, was recently halted due to its inability to prevent HIV transmission in South African adults9. This failure has highlighted that an effective HIV vaccine strategy may need to induce mucosal immunity encompassing both the adaptive and humoral arms of the immune system to achieve effective protection.
HIV is first encountered at the genito-rectal mucosae, and early CD4 depletion occurs in the gut10. Many studies have now shown that mucosal administered vaccination can induce sustained higher avidity mucosal T cells with better protective efficacy compared to systemic delivery11–16, however there has been limited interest in taking a mucosal HIV vaccine towards larger human trials. When trying to unravel the mechanisms behind mucosal verses systemic delivery upon vaccine outcomes, we have recently found that innate lymphoid cells type 2 (ILC2)-derived IL-13 at the vaccination site plays an important role in shaping the downstream adaptive immune outcomes in mice17–19. Specifically, reduced IL-13 at the vaccination site associated with mucosal delivery leads to recruitment of conventional dendritic cells18,20,21, resulting in high avidity/poly-functional CD8+ T cells, with low or no IL-13 expression13,22,23. Moreover, we have also shown that although IL-13 is detrimental for high avidity T cell induction, the presence of low level of IL-13 is necessary for effective B cell immunity24,25. These observations have suggested that a vaccine strategy/adjuvant that can maintain low level of IL-13 at the vaccination site may prove useful in inducing a more effective/balanced T and B cell immune outcome against mucosal pathogens such as HIV.
We have shown that intranasal (i.n.) rFPV/intramuscular (i.m.) rMVA IL-4R antagonist adjuvanted vaccine strategy which transiently inhibit IL-4/IL-13 signalling via STAT6 at the vaccination site17 can induce not only robust mucosal and systemic high avidity/poly-functional cytotoxic HIV- or SIV-specific CD4+/CD8+ T cells but also Gag-specific B-cell immunity in both mice and non-human primates (NHP)24,26. This i.n./i.m. strategy induced protective immunity in a subset of pigtail macaques against a high dose SIVmac251 intra-rectal challenge. The protection observed was associated with poly-functional cytotoxic mucosal SIV-specific CD4+ T cells26. The importance of cytotoxic CD4+ T cells in protection against several viruses has been well-documented, including the recent respiratory syndrome coronavirus 2 (SARS-CoV2)27–31. A limitation of our previous approach, however, was the modest induction of functional Env-specific antibody responses, which may provide an additional line of defence against infection.
The monovalent gp120 Env used in the RV144 or HVTN702 vaccine trials do not mimic the gp160 Env trimers present on the surface of the virions. Stabilized gp140 trimers, called “SOSIP” trimers, show promise in the induction of more effective antibody responses32. These SOSIP Env trimers have not been studied for induction of a broader range of immune responses when used as a booster vaccine in the setting of a mucosal vector-based vaccine approach. In the current macaque immunogenicity study with HIV-1 vaccines, we integrated an i.m SOSIP-gp140 booster33–37 to our i.n. FPV-gag pol env-IL-4R antagonist prime/i.m. MVA-gag pol-IL-4R antagonist booster strategy. We assessed whether this approach could yield robust humoral and cellular HIV-specific immune responses in macaques.
Results
IL-4R antagonist vaccination strategy induced highly poly-functional HIV-1 Gag-specific systemic CD4+ and CD8+ T cell responses
Two groups of animals (n = 6/group) were primed intranasally with 2 × 108 PFU of FPV-HIV or FPV-HIV-IL-4R antagonist vaccines. Four weeks later, animals were boosted intramuscularly with 2 × 108 PFU MVA-HIV or MVA-HIV-IL-4R antagonist vaccines, respectively. Eight weeks later, animals were boosted intramuscularly with 0.5 mg of SOSIP gp140 trimer together with AddaVax. Blood samples were collected over 20 weeks as indicated in the timeline (Fig. 1a). Effector and memory CD4+ and CD8+ T cell responses were evaluated using multi-colour flow cytometry. Both vaccine regimens induced Gag-specific IFN-γ, TNF, IL-2 and CD107a expression by CD4+ and CD8+ T cells (S.Fig. 1). In the context of Gag-specific CD4+ T cells, significantly elevated IL-2 expression was detected from 4 weeks post i.n. rFPV vaccination (wk4), whereas enhanced IFN-γ and TNF expression was detected 1 week post i.m. rMVA boost (wk5) (S.Fig. 1a–c) and enhanced CD107a expression 4 weeks post i.m. rMVA boost (wk8) (S.Fig. 1d). Similarly, elevated Gag-specific IFN-γ, IL-2, and CD107a expression by CD8+ T cells were detected 4 weeks post rMVA vaccination (wk8) (S.Fig. 11e, f & h) with elevated TNF expression detected at wk12 (S.Fig. 1f.). Remarkably, post i.m. AD8 SOSIP gp140 booster at 12 weeks, both vaccine groups showed significantly elevated HIV Gag-specific IFN-γ, TNF, IL-2 and CD107a expression by CD4+ and CD8+ T cells, which was sustained over time (S.Fig. 1 and Fig. 1). Compared to the unadjuvanted vaccine control, the IL-4R antagonist vaccinated group showed significantly elevated Gag-specific IFN-γ expression at wk17 (p = 0.037) & wk20 (p = 0.002) and IL-2 expression at wk13 (p = 0.047) by CD4+ T cells and CD107a expression by CD8+ T cells at 13–20 weeks (p = 0.03, 0.009, 0.04 respectively) (S.Fig.1 and Fig. 1).
Figure 1.
Evaluation of HIV Gag-specific cytokine expression by systemic CD4+ and CD8+ T cells. The animals were vaccinated, and samples were collected as per described in the timeline (a). Arrows indicate the following time points; blue—vaccination time, green—blood collection and red—autopsy. The HIV Gag-specific IFN-γ, TNF, IL-2, and CD107a expression by CD4+ and CD8+ T cells in fresh whole blood were measured using multi-colour flow cytometry, poly-functional and the summation or add-up analysis were performed as per described in "Methods", using gating strategy indicated in (S.Fig. 13). The bar graphs (left) represent comparison of total percentage of (b) CD4+ or (c) CD8+ T cells responding to HIV Gag (summation or add-up analysis) pre-vaccination, wk 8 (4 weeks post MVA), and wk 20. The stack bars (right) represent the total percentage of (b) CD4+ or (c) CD8+ T cells responding to HIV Gag at all time points tested. (d) Bar graph represents the comparison between CD4+ and CD8+ T cells responding to HIV Gag at three key time points (wk 4, wk 8, and wk 20). Blue bars represent IL-4R antagonist adjuvanted and white/grey bars represent unadjuvanted vaccination groups. The p values are denoted as: ns—p ≥ 0.05, *—p < 0.05, **—p < 0.01. ***—p < 0.001, ****—p < 0.0001.
To assess the magnitude of the total cellular immune response to Gag, we summated the proportion of CD4+ or CD8+ T cells expressing IFN-γ, TNF, IL-2 or CD107a expression as described in "Methods" (S.Fig. 13). In both vaccine groups tested, from wk5 to wk20, the proportion of total CD4+ cells responding to HIV Gag were elevated compared to baseline (Fig. 1b, S.Fig. 2). The IL-4R antagonist vaccine also showed elevated Gag-specific CD4+ T cell responses from 4 weeks post i.n. rFPV compared to pre-vaccination baseline (S.Fig. 2a). The i.m. AD8 SOSIP gp140 booster significantly enhanced the proportion of total CD4+ T cells responding to HIV Gag from 17 to 20 weeks (Fig. 1b, S.Fig. 2a). Moreover, the IL-4R antagonist adjuvanted vaccine strategy generated a significantly greater proportion of total CD4+ T cell responding to HIV Gag at wk8 (4 weeks post rMVA vaccination, p = 0.013), wk17 (5 weeks post gp140 protein booster, p = 0.048) and wk20 (8 weeks post gp140 protein booster, p = 0.003) (Fig. 1b, S.Fig. 2a) compared to the unadjuvanted vaccine regimen. For CD8+ T cell responses, a significantly greater proportion of cells responding to HIV Gag were detected with IL-4R antagonist adjuvanted vaccinated group compared to the unadjuvanted control at wk8 (p = 0.021) and wk20 (p = 0.023) (Fig. 1c, S.Fig. 2c).
We next evaluated whether the vaccine regimens primarily induced CD4+ or CD8+ T cell responses. The recipients of the unadjuvanted vaccine strategy showed no significant difference in the magnitude of the total Gag-specific CD4 or CD8 T cell responses (Fig. 1d). However, the IL-4R antagonist vaccinated group showed significantly elevated Gag-specific CD4+ compared to CD8+ T cells at wk4 (p = 0.003), which was reversed following the rMVA booster (wk8) (p = 0.039) (Fig. 1d). The IL-4R antagonist also showed a greater proportion of Gag-specific CD4+ and CD8+ T cells compared to unadjuvanted control at week 20, the end of the study (p = 0.003, 0.023 respectively) (Fig. 1d).
The rFPV and rMVA vaccines also expressed HIV-1 Pol, another relatively conserved target for T cell immunity. The animals that received the IL-4R antagonist vaccine strategy also displayed significantly elevated HIV Pol-specific CD4+ T cell expressing IFN-γ at wk8 and wk17 (p = 0.022, 0.027 respectively) and IL-2 at wk13 (p = 0.041) compared to the unadjuvanted control. Moreover, HIV Pol-specific CD107a expression was found to be significantly elevated in both CD4+ at wk20 (p = 0.044) and CD8+ T cells at wk17 (p = 0.045) (S.Fig. 3). No significant difference in the total summation analysis of cytokine/cytotoxic T cells to HIV Pol were detected between the two vaccine groups at all time points tested (S.Fig. 4).
IL-4R antagonist adjuvanted vaccination induced cytotoxic systemic CD4+ and CD8+ T cells expressing Granzyme K/B, and TIA-1
To further evaluate the cytotoxicity of systemic the vaccine-induced CD4+ and CD8+ T cells, the expression trends of Granzyme K, Granzyme B and TIA-1 (cytotoxic granule-associated RNA binding protein) were monitored over time, from baseline to 20 weeks (with no peptide stimulation). Unlike Granzyme B and TIA-1 expression, significantly elevated Granzyme K expression was detected in both CD4+ and CD8+ T cells from week 4 onwards (4 weeks post i.n. rFPV vaccination), and this expression was significantly increased over time (Fig. 2a, b). In the context of the IL-4R antagonist vaccinated group, significantly elevated Granzyme K expression by CD4+ T cells were detected at wk12 (p = 0.032), wk17 (p = 0.042), and wk20 (p = 0.016) compared to the unadjuvanted control group, unlike CD8+ T cells (Fig. 2a, b). In contrast to Granzyme K, the Granzyme B and TIA-1 were predominately expressed by CD8+ T cells (Fig. 2c).
Figure 2.
Evaluation of Granzyme B, K, and TIA-1 expression by systemic CD4+ and CD8+ T cells. The total cytotoxic T cell potential pre- and post-vaccination was assessed as per described in "Methods", with no peptide stimulation. The bar graphs represent percentage of (a) CD4+ T cell and (b) CD8+ T cell expressing Granzyme K at all time points tested. The black asterisks on top of each bar indicate the relative statistical significance compared to pre-vaccination, and the red asterisks indicate the statistical significance between the two vaccination groups. (c) Pie charts represent proportion of Granzyme K, B and TIA-1 expression in CD4+ or CD8+ cells at wk 20. (d, e) Bar graphs represent the number of triple positive (d) CD4+ and (e) CD8+ T cells, back calculated to 1 × 106 T cells. (f) Bar graph represents the comparison of the number of triple positive CD4+ and CD8+ T cells in both vaccination groups at three key intervals (wk 4, wk 8, and wk 20). Blue bars represent IL-4R antagonist adjuvanted and white/grey bars represent unadjuvanted vaccination groups. The p values are denoted as: ns—p ≥ 0.05, *—p < 0.05, **—p < 0.01. ***—p < 0.001, ****—p < 0.0001.
The expression of multiple cytotoxicity markers may reflect cells with high cytotoxic potential. When a poly-functional analysis of the three cytotoxic markers was performed, a gradual increase in Granzyme K, Granzyme B, and TIA-1 triple positive CD4+ and CD8+ T cells was detected from 4 weeks post rFPV vaccination to 20 weeks with both vaccine regimens (Fig. 2d, e, S.Fig. 5). However, by 20 weeks the IL-4R antagonist vaccination showed greater Granzyme K, Granzyme B and TIA-1 triple positive CD4+ T cells as well as CD8+ T cells compared to the unadjuvanted control (p = 0.043, 0.011 respectively) (Fig. 2d, e). Specifically, the number of Granzyme K+ Granzyme B+ TIA-1+ CD4+ T cells were greater at wk20 compared to wk8 (p = 0.015), whereas in the context of triple positive CD8+ T cells was much greater at wk20 compared to wk4 (p = 0.0011) (Fig. 2f). As expected, the cytotoxic potential of CD8+ T cells was greater than CD4+ T cells as the number of Granzyme K+ Granzyme B+ TIA-1+ CD8+ T cells were significantly higher than for CD4+ T cells (p < 0.05–0.0001) (Fig. 2f).
Both vaccine regimens induced elevated mucosal Gag-specific poly-functional/cytotoxic CD4+ T cells compared to CD8+ T cells
Our priming vaccine was administered i.n. and has been previously been associated with mucosal immune responses. Our previous macaque work, however, was limited to autopsy tissues after SIV challenge where the infection influenced the mucosal immunity. This HIV study allowed the monitoring of animals until autopsy post vaccination for a more in-depth analysis of mucosal immunity. HIV Gag-specific cytokine and CD107a expressing CD4+ and CD8+ T cells were detected in rectal, vaginal, lung tissues and iliac lymph nodes (ILN) at the autopsy (wk20) (Fig. 3a–h). The 2 vaccine regimens showed no significant difference in Gag-specific IFN-γ, TNF, IL-2 or CD107a expression in CD4+ T cells in each compartment (Fig. 3a, c, e, g) with the exception of elevated IL-2 expression in lung post IL-4R antagonist adjuvant vaccination (p = 0.019) (Fig. 3e). Overall, compared to the mucosal tissues, a greater percentage of Gag-specific ILN CD4+ T cells were found to be IFN-γ and IL-2 positive (Fig. 3g). In the context of Gag-specific CD8+ T cells, animals vaccinated with the IL-4R antagonist displayed significantly greater number of Gag-specific rectal CD8+ IFN-γ+ T cells compared to the unadjuvanted control (p = 0.008) (Fig. 3b). In the vaginal compartment, due to the limited number of female animals in each group (1 unadjuvanted and 2 adjuvanted), meaningful statistical analysis could not be performed. However, IL-4R antagonist vaccine showed a trend where much a greater Gag-specific CD4+ T cells expressing IFN-γ, IL-2, and CD107a (Fig. 3c), and CD8+ T cells expressing IL-2 were detected compared to the control (Fig. 3d). In the lung tissue, the IL-4R antagonist vaccines showed elevated Gag-specific CD8+ TNF+ (p = 0.049) (Fig. 3f). Similarly, in ILN, IL-4R antagonist vaccines induced elevated Gag-specific CD8+ IL-2+ T cells (p = 0.034) (Fig. 3h).
Figure 3.
Evaluation of HIV-Gag specific mucosal CD4+ and CD8+ T cell cytokine expression profiles. The animals were ethically euthanized at wk 20 and rectal, vaginal, lung and ILN tissues were collected. Single cell suspensions were prepared, and multi-colour intracellular flow cytometry analysis was performed to evaluate vaccine-specific cytokine and CD107a expression by CD4+ and CD8+ T cells as per described in "Methods". The bar charts represent the percentage of CD4+ (left) and CD8+ (right) T cells expressing IFN-γ, TNF, IL-2, and CD107a in (a, b—rectal; c, d—vaginal; e, f—lung; g, h—ILN) mucosal tissue compartments. (i) Bar graph represents the summation or add-up analysis of IFN-γ, TNF, IL-2, and CD107a expression by CD4+ and CD8+ T cells in different tissue compartments. In this study, blue bars represent IL-4R antagonist adjuvanted and white/grey bars represent unadjuvanted vaccination groups. The p values are denoted as: ns—p ≥ 0.05, *—p < 0.05, **—p < 0.01. ***—p < 0.001, ****—p < 0.0001.
To obtain an overall view of the vaccine immunogenicity, as above for the blood T cell analyses, we summated all mucosal Gag-specific cells. Both vaccines showed significantly greater total Gag-specific CD4+ T cells in the rectal, lung and ILN compartments than CD8+ T cells (rectal p = 0.013 and p = 0.006; lung p = 0.048; ILN p = 0.005 and p = 0.02 control and IL-4R adjuvanted vaccines respectively) (Fig. 3i). Vaginal tissues the CD4+ and CD8 + T cells were greater in IL-4R adjuvanted group compared to the control albeit with limited numbers of animals per group (Fig. 3i).
Mucosal CD4+ and CD8+ T cells show compartment-specific Granzyme B, K and TIA-1 expression profiles
At autopsy after vaccination, both vaccines showed different Granzyme B, K and TIA-1 expression profiles in rectal and ILN compartments (Fig. 4a–g). Note that due to limited cell yields, the expression of cytotoxic molecules was only examined in rectal tissue and ILN. The IL-4R antagonist vaccine group showed significantly elevated rectal CD4+ T cells expressing Granzyme B (p = 0.013) unlike ILN (Fig. 4a, d). Also, the Granzyme B expression in IL-4R antagonist vaccinated rectal CD4+ and CD8+ T cells was found to much greater than ILN (p = 0.0008, 0.0386 respectively) (Fig. 4a). Interestingly, much greater proportion of rectal and ILN CD4+ T cells expressed granzyme K than granzyme B or TIA-1 (S.Fig. 6). Furthermore, even though there was no difference between the two vaccine groups, percentage of CD4+ GnzK+ was much greater than CD8+ GnzK+ in both rectal and ILN compartments (rectal p = 0.0003, 0.00001; ILN p = 0.0001, 0.0036 respectively) (Fig. 4b). Similar to granzyme B, there was also a greater proportion of IL-4R antagonist vaccinated rectal CD4+ and CD8+ T cells expressing granzyme K compared to ILN (p = 0.008, 0.002 respectively) (Fig. 4b). In the context of TIA-1 although in rectal tissue no differences were observed between the vaccines or the T cell subtype (Fig. 4c), the TIA-1 expression was much greater in CD4+ than CD8+ T cells in ILN (Control—p = 0.0004 IL-4R antagonist—p = 0.0269) (Fig. 4c). Also, expression of TIA-1 was greater in rectal CD8+ T cells than ILN (Control—p = 0.005 IL-4R antagonist—p = 0.08) (Fig. 4c).
Figure 4.
Evaluation of Granzyme B, K, and TIA-1 expression by mucosal CD4+ and CD8+ T cells. Single cell suspensions were prepared, and multi-colour intracellular flow cytometry analysis was as per described in "Methods". Due to the limited cell yields, expression of Granzyme B, K, and TIA-1 by CD4+ and CD8+ T cells were only evaluated in rectal tissue and ILN. The bar charts indicate percentage of CD4+ and CD8+ T cells expressing (a) Granzyme B, (b) Granzyme K, (c) TIA-1, and double positive for (d) Granzyme B and K, (e) Granzyme B and TIA-1, (f) Granzyme K and TIA-1, as well as (g) triple positive T cells in both rectal tissue and ILN. The blue bars represent IL-4R antagonist adjuvanted and white/grey bars represent unadjuvanted vaccination groups. The p values are denoted as: ns—p ≥ 0.05, *—p < 0.05, **—p < 0.01. ***—p < 0.001, ****—p < 0.0001.
The expression of both granzyme B and K was significantly higher in the IL-4R antagonist vaccinated rectal CD4+ T cells compared to the control vaccination (p = 0.003) or rectal CD8+ T cells (p = 0.0008) (Fig. 4d). Interestingly, this expression was limited to rectal CD4+ T cells (Fig. 4d). In contrast even though both vaccine strategies showed similar granzyme B and TIA-1 double positive profile, expression was significantly higher in rectal CD8+ T cells than CD4+ T cells (Control—p = 0.0033) (Fig. 4e). Moreover, granzyme B and TIA-1 double positive T cells were much lower in ILN compared to rectal tissue (Fig. 4e). IL-4R antagonist vaccination group showed significantly reduced Granzyme K and TIA-1 double positive rectal CD4+ and CD8+ T cells compared to the control vaccination (p = 0.09, 0.006 respectively) (Fig. 4f). Overall, much lower Granzyme K and TIA-1 double positive CD8+ T cells were detected in rectal tissue and ILN (rectal p = 0.008, 0.051; ILN p = 0.006, 0.012 respectively) (Fig. 4f). Interestingly, significantly higher proportion of rectal and ILN CD4+ T cells were also found to be triple positive for Granzyme K, Granzyme B, TIA-1 compared to CD8+ T cells (rectal p = 0.023, 0.048; ILN p = 0.018, 0.015 respectively) (Fig. 4g) and also the triple positive rectal CD8+ T cells were greater than ILN CD8+ T cells (p = 0.018, 0.005 respectively) (Fig. 4g).
Gp140-specific IgG, ADCC activity and marginal MN-specific neutralisation were detected following the AD8 SOSIP gp140 booster
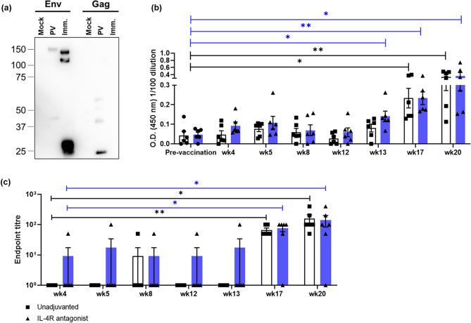
In this study the i.n. rFPV priming vaccine expressed Env and we administered a gp140 protein boost at week 12. HIV gp140-specific IgG antibody responses were detected by ELISA at 4 weeks, following i.n. rFPV prime vaccination (p = 0.006 unadjuvanted control and 0.0002 IL-4R antagonist vaccine strategy compared to pre-vaccination), and these responses were maintained at a similar level (O.D. ~ 0.3) until the AD8 SOSIP gp140 protein boost (Fig. 5a). Five weeks post AD8 SOSIP gp140 booster (wk17) both vaccination groups showed enhanced HIV gp140-specific IgG antibody responses compared to pre-protein booster (13w) (O.D. 450 ~ 0.4–0.5, p = 0.02 unadjuvanted and 0.025 IL-4R antagonist adjuvanted) (Fig. 5a, S.Fig. 7). No significant differences were detected between the two vaccine groups at 20 weeks (Fig. 5a). In the context of endpoint titres, at 17 weeks the animals immunized with the unadjuvanted vaccine showed some increase in the gp140-specific IgG response compared to the IL-4R antagonist adjuvanted (p = 0.03) (Fig. 5b), which was not followed through to 20 weeks.
Figure 5.
Assessment of HIV gp140 Env-specific total IgG and neutralisation antibody ADCC responses. ELISA was performed to assess (a) HIV gp140 Env-specific total IgG in the plasma as per described in "Methods". The black asterisks without a line on top of each bar indicate the relative statistical significance compared to pre-vaccination. (b) Bar graph represents the relevant endpoint titres, calculated as per described in "Methods" (c) Bar graph represents gp140-specific ADCC activity at wk4 to wk 20 compared to pre-vaccination time point. (d) Bar graph represents MN neutralisation represented as Area Under the Curve (AUC) at wk13, wk17 and wk20, compared to the pre-vaccination time point. The blue bars represent IL-4R antagonist adjuvanted and white bars represent unadjuvanted vaccination groups. The p values are denoted as: ns—p ≥ 0.05, *—p < 0.05, **—p < 0.01. ***—p < 0.001, ****—p < 0.0001.
Fc-functional antibodies can play a role in protective immunity to HIV7 and we therefore next analysed the ability of Env antibodies in plasma to bind to a FcγRIIIa dimer, a surrogate of HIV-specific ADCC activity38. When FcγRIIIa dimer antibody responses against both gp140 and gp120 were assessed, most animals displayed gp140-specific activity by 5 weeks post AD8 SOSIP Gp140 booster (wk17) and which was maintained until the end of the trial (wk20) (Fig. 5c, S.Fig. 8a). No significant differences in FcγRIIIa dimer binding antibody responses were observed between the two vaccine groups (Fig. 5c). No gp120-specific ADCC activity was detected at any time points tested (S.Fig. 8b, c). Next, neutralising activity was tested against three different HIV-1 pseudoviruses (ADA, JRCSF,MN), as well as pseudovirus expressing the Env of Murine Leukemia virus (MuLV) as a negative control (S.Fig. 9a), as per described in "Methods". At wk13, wk17, and wk20, only the common MN pseudovirus showed susceptibility to neutralisation by immunised NHP plasma samples, but not the ADA and/or JRCSF strains. Animals in both vaccination groups developed weak, but some degree of MN neutralisation by wk20 (Fig. 5d, S.Fig. 9a, b). It is noteworthy that, although conformationally stabilised SOSIP gp140 proteins have reported to induce tier 1 and autologous tier 2 neutralising antibody responses, they have typically failed to induce broad neutralising antibody responses39,40.
Similar to the significant enhancement of Gag-specific CD4+ and CD8+ T cells responses (Fig. 1, S.Fig. 1, 2), even though the gp140 protein booster AD8 SOSIP gp140 preparation did not to contain any Gag protein, which was confirmed by the Western blot analysis (Fig. 6a, S.Fig. 10), significantly enhanced HIV p24 Gag-specific IgG antibody responses were also observed. IL-4R antagonist vaccinated group (wk13 p = 0.013, wk17 p = 0.0013 and wk20 p = 0.018 respectively), unadjuvanted control group (wk17 p = 0.012 and wk20 p = 0.0056) compared to the baseline (Fig. 6b, S.Fig. 11). However, no significant differences were observed between the two vaccination groups tested (Fig. 6b). This enhancement was further confirmed by the endpoint titre analysis (Fig. 6c). These findings may not be entirely surprising given that, often Gag-specific T cell responses have shown to correlate with Gag-specific IgG responses15,23,25,41.
Figure 6.
Evaluation of HIV Gag-specific humoral responses. (a) The presence or absence of HIV-Env (left) and HIV-Gag (right) in the SOSIP-gp140 protein booster was assessed using a SDS-PAGE and Western blot analysis probing for the respective proteins. (b) Bar graphs represent HIV p24 Gag-specific total IgG levels in plasma measured by ELISA, and (c) the respective endpoint titres, calculated as per described in "Methods". The blue bars represent IL-4R antagonist adjuvanted and white bars represent unadjuvanted vaccination groups. The p values are denoted as: ns—p ≥ 0.05, *—p < 0.05, **—p < 0.01. ***—p < 0.001, ****—p < 0.0001.
IL-4R antagonist adjuvanted vaccination showed an overall HIV-specific systemic and mucosal T cell bias compared to the unadjuvanted control
To obtain an overview of the total HIV-specific responses induced by the two vaccination strategies, total T cell responses (HIV Gag and Pol-specific polyfunctional and cytotoxic responses in different tissue compartments at wk20) and total B cell responses (Gag-specific IgG, Env-specific IgG, gp140 ADCC, NM neutralisation activity at wk20) were assessed using scatterplot quadrant analysis (T cell responses on the X axis, and B cell responses on the Y axis). Although the two vaccines contributed somewhat equally to the total B cell outcomes (p = 0.5623), IL-4R antagonist vaccination performed significantly better in the context of total T cell responses shown by the significant separation of the two vaccine groups on the x axis (Fig. 7a–d). Specifically, (1) where total systemic Gag-specific T cell responses showed p = 0.00065 (Fig. 7a); (2) addition of the HIV Pol-specific T cell responses into the analysis showed p = 0.0066 (Fig. 7b); and (3) total HIV Gag-specific systemic and mucosal poly-functional/cytotoxic T cell responses showed p = 0.0023 (Fig. 7c) (rectal only) and p = 0.01 with the addition of rectal and ILN at wk20 (Fig. 7d) compared to the unadjuvanted vaccine control.
Figure 7.
Summary quadrant plots of the vaccine trial outcome. The data from this vaccine trial was graphed in the format of quadrant plots to view the overall impact of the two vaccination strategies. Each dot represented an individual animal colour coded as, IL-4R antagonist adjuvanted vaccination (blue) and unadjuvanted control vaccination (orange). Next to each dot, the animal number is also included. Unpaired two-tail T test was performed to evaluate the statistical significance between the two vaccination groups. Horizontal axis represent T cell responses and vertical axis represent B cell responses.
Discussion
Our findings revealed that the addition of a SOSIP HIV gp140 booster to the i.n. rFPV gag pol env/i.m. rMVA gag pol prime-boost vaccine strategy significantly bolstered the mucosal and systemic HIV Gag- and Pol-specific poly-functional/cytotoxic CD4+ and CD8+ T cell responses, and also induced some gp140-specific ADCC, p24gag- and gp140 Env-specific IgG, and weak neutralizing antibody responses to the common MN HIV strain. Overall, our i.n./i.m. vaccine strategy showed significant bias towards T cell than the B cell immunity. The performance of the IL-4R antagonist adjuvanted strategy in respect to Gag- and Pol-specific T cell immunity was superior to that of the unadjuvanted control. These findings further substantiated our recent SIV protective efficacy vaccine outcomes in outbred pigtail macaques, where the delivery sequence ‘route and vector’ (i.n. rFPV prime i.m. rMVA booster), was found to play a crucial role in the induction of highly poly-functional cytotoxic (CD107a+) mucosal and systemic HIV-specific CD4+ T cells, associated with protection26. Interestingly, in the current study much greater proportion of mucosal CD4+ T cells were also found to express granzyme B, K and TIA-1, unlike mucosal CD8+ T cells. We speculate that this may explain why a subset of macaques in the previous SIV challenge trial had detectable mucosal SIV-specific cytotoxic CD4+ T cells were protected against a high does intrarectal SIVmac239 challenge26.
The rFPV vaccines expressed HIV gag/pol/gp140 env, while the rMVA vaccines only expressed HIV gag/pol (no gp140 env), with the specific aim of firstly prime and boosting the Gag/Pol-specific T cell responses, followed by lagged expansion of the Env-specific antibody responses, post SOSIP HIV gp140 booster for optimal T and B cell immune outcomes (to avoid simultaneous expansion of Gag/Pol T cells as well as Env-specific antibody responses). Although the Env-specific humoral responses post i.m. SOSIP gp140 booster34–36 were anticipated, the continued rise of Gag- and/or Pol-specific poly-functional/cytotoxic CD4+/CD8+ T cell, and B cell responses throughout the study was unexpected. Interestingly, our previous SIV protective efficacy study also showed some Env-specific IgG antibody response following a single i.n. FPV gag/pol gp140 env prime, that was significantly enhanced immediately following the high does intra rectal SIVmac239 challenge26. SOSIP gp140 resembles the native form of the HIV virion, and mimic the structure of the virion-associated Env spikes, which is known to play a critical role in mediating virus entry to CD4+ T cells35–37.Thus, the unforeseen enhancement of the T cell and Gag-specific B cell responses post SOSIP gp140 booster, could likely be (1) a result of the ‘native-like trait’ of the SOSIP gp140 to serve as a CD4 receptor mediated agonistic-enhancement, bolstering the overall immune response and/or (2) due to our previously proposed ‘less is more’ theory (reduced antigen exposure may be more beneficial in inducing strong sustained protective immunity by preventing immune exhaustion)26, and/or (3) directly linked to mucosal/ systemic strategy used in this study. Thus, comprehensive evaluation of these unexpected/interesting mechanisms warrants further investigation.
Purely T cell based HIV vaccine approaches2–4,42–44 or purely antibody-based approaches6–9,45 have thus far yielded poor immune outcomes in human vaccine trials, as exemplified by the recent disappointing HVTN 702 phase IIb/III RV144 trial9. A body of evidence has shown the importance of cytotoxic HIV-specific T cells in controlling infection46–50, particularly HIV Gag-specific cytotoxic CD4+ and CD8+ T cells at the early stage of virus infection51–53. The immune mechanisms observed in HIV elite controllers emphasize the need to design novel HIV-vaccine strategies that can elicit such immune outcomes49,54–58. It is also now evident that an effective vaccine against a chronic mucosal pathogen such as HIV may need high quality cytotoxic mucosal and systemic T cell immunity for protection26,59–61. In the context prime-boost modalities, mucosal priming, has shown to induce high avidity HIV-specific mucosal T cell responses at the first line of defence, associated with protection, unlike systemic vaccination12,13,41,62–65. The current study, demonstrated the ability of intranasal rFPV prime to induce sustained poly-functional cytotoxic mucosal HIV Gag-specific CD4+ and CD8+ T cells not only at the local (lung) but also at the distal genito-rectal mucosae, which was further enriched by the co-expression of the IL-4R antagonist. Our study is consistent with previous work suggesting that the prime-boost modality route, timing, choice/order of the recombinant viral vectors and cytokine cell milieu/adjuvant, can all strongly influence the vaccine outcome11–15,23,62,66.
When unravelling the immune mechanisms linked to our vaccines, we have shown that IL-4R antagonist adjuvanted vaccine induce significantly reduced ILC2-derived IL-13 at the vaccination site 24 h post-delivery compared to the control17, responsible for the observed immune outcomes24,26. Recently, using range of viral vector-based vaccines we have also demonstrated that ILC-derived IL-13 is the master regulator of different ILC subsets, as well as DC activity at the early stage of vaccination, shaping the downstream adaptive immune outcomes17–21,23. Specifically, although IL-13 is known to be detrimental for high avidity T cell induction13,15,23, low IL-13 at the vaccination site has shown to be crucial for effective antibody differentiation/ formation24,25. Thus, the discrepancies observed in Env-specific antibody outcomes with the two vaccines, could most likely be associated with the level of IL-13 at the vaccination site (unadjuvanted > IL-4R antagonist). Interestingly, for decades different adjuvants have been used to manipulate DC activity to alter the adaptive immune outcomes67–69 We have recently found that not only the co-expressed adjuvants17–19 but adjuvants used with protein-based vaccines can significantly alter the ILC-derived IL-13 profiles at the vaccination site (S.Fig. 12), which subsequently modulate DC activity. In this study AddaVax was used with the SOSIP gp140 booster. However, taken together our recent findings21,24,25 (S.Fig. 12), we find that selecting an adjuvant that can induce much lower ILC2-derived IL-13 may prove useful in inducing more robust/improved Env-specific immune outcomes with our SOSIP gp140 booster strategy in a clinical setting. However, the role of the SOSIP gp140 trimer in modulating immune responses through binding and aggregating the CD4 receptor has not been evaluated as a boost antigen in previous viral vector primed animal vaccination studies.
This study also revealed that unlike in the mucosal compartment, Granzyme B and TIA expression was associated with systemic CD8+ T cells, whilst Granzyme K was mostly associated with systemic CD4+ T cells. Moreover, IL-4R antagonist adjuvanted vaccination induced significantly (1) elevated Granzyme B, K and TIA-1 triple positive cytotoxic CD4+ and CD8+ T cells in the systemic compartment, and (2) higher proportion of HIV Gag-specific systemic CD4+ T cells that expressed IL-2 (from wk13), and also Granzyme K, compared to the unadjuvanted control. The importance of IL-2 in maintenance of cytotoxic CD4+ T cells has been documented70–72. Interestingly, both vaccine strategies induced greater proportion of triple positive mucosal cytotoxic CD4+ cells (in all mucosal compartments tested specifically, rectal and ILN) compared to CD8+ T cells. An important role for cytotoxic CD4+ T cells in controlling HIV infection at the first line of defence26–28,73–76 as well as importance of mitigating cytotoxic CD8+ T cell escape have also been reported77–81. Thus, we propose that an approach such as IL-4R antagonist adjuvanted strategy together with SOSIP gp140 booster, which promotes elevated vaccine-specific cytotoxic mucosal CD4+ T cells, at the first line of defence the genito-rectal mucosae, whilst maintaining elevated cytotoxic CD4+ and CD8+ T cells in the blood compartment, may prove more useful in combating an infection such as HIV-1. Specifically, our strategy also has the ability to induce Gag- and Env-specific humoral immunity. However, prior to clinical evaluation, selecting the best commercial adjuvant that can pair with SOSIP-gp140 booster, (1) to promote the most robust Env-specific antibody outcome, possibly an adjuvant that induce low ILC2-derived IL-4/IL-13, and (2) the contribution of SOSIP gp140 antigen aggregating CD4 receptor to provide another adjuvant effect warrants investigation. Collectively, current findings indicate that this unique i.n./i.m. HIV IL-4R antagonist adjuvanted/SOSIP gp140 booster vaccination strategy offers promise for the future and warrants Phase 1 evaluation.
Methods
Animals and ethics statement
Twelve (12) healthy pigtail macaques (Macaca nemestrina) used in this study were randomly assigned into two groups. All animals were maintained, monitored daily, and experiments were performed in accordance with the Australian National Health and Medical Research Council (NHMRC) guidelines within the Australian Code of Practice for the Care and Use of Animals for Scientific Purposes. The animal ethics were approved by The Australian Animal Health Laboratory’s (AAHL), Animal Experimentation and Ethics Committee (AEEC). Protocol Number 1887. The pigtail macaques were obtained from the Australian macaque breeding facility and housed under PC3 conditions in large non-human primate cages (3 m × 2 m × 1 m) according to the NHMRC guidelines and protocols. All animals received standard primate feed and free access to water, maintained in a 12-h light/12-h dark cycle and cared daily by experienced animal technicians. All procedures, including immunisations and tissue harvest, were performed by experienced staff, a sedative, Ketamine (10 mg/kg intramuscular), was administered prior to performing any procedures. At the end of the trial period, macaques were ethically euthanized with Phenobarbitone.
Vaccines
The FPV-HIV gag/pol parent vaccine was kindly provided by Dr. David Boyle and the AD8 env gp140 (B clade) gene was inserted into the rev site. For the FPV-HIV gag/pol/env IL-4R antagonist vaccine, the human gene for the IL-4 antagonist (IL-4C123) was also designed with a mutation at residue 123 and synthesized based on the human IL-4 sequence (in GenBank/NCBI Reference Sequence: NM_000589.2) as per described previously26. Similarly, MVA-HIV gag/pol (B clade) parent vaccine and MVA-HIV gag/pol IL-4R antagonist vaccine were also constructed as per described previously26. The vaccines were plaque purified and validated for insertion and expression of the human IL-4C123 and the HIV genes by PCR and western blotting using methods described previously82,83.
AD8 SOSIP gp140 was produced from an Env-expression plasmid84 derived from pNL(AD8)85 modified according to the “v4.1” stabilizing mutations86 and was expressed in Expi293F cells using the Expifectamine 293 Transfection system (Gibco) according to the manufacturer’s recommendations. Supernatants were harvested 3–5 days post transfection by pelleting cells at 10,000 × g for 30 min at 4 °C followed by filtration through a 0.22 µm filter. AD8 SOSIP gp140 was purified from harvested supernatant by immobilised metal affinity chromatography (IMAC) followed by size exclusion chromatography (SEC). Purified fractions were buffer exchanged into PBS and concentrated to 2 mg/ml using 100 kDa MWCO centrifugal filters, sterilised using 0.22 µm filters and stored at − 80 °C prior to use. Samples were verified endotoxin-free using the LAL Chromogenic Endotoxin Quantitation Kit (Pierce). The expression of gp140 Env and absence of p24 Gag proteins were confirmed by SDS PAGE Western blot analysis. Briefly, the proteins were separated based on size using 4–12% bis–tris NuPAGE gels (Invitrogen) with Precision Plus Protein Standards (Bio-Rad). Electrophoresed proteins were then transferred onto a polyvinylidene difluoride (PVDF) membrane and the membrane blocked using 5% (w/v) skim milk powder in PBST (0.05% (v/v) Tween in PBS). Blots were stained with either an anti-Env cocktail (2G12, F105, F240) or an anti-p24 antibody (71-31) at 1 µg/ml. These reagents were obtained through the NIH AIDS Reagent Program, Division of AIDS, NIAID, NIH: anti-p24 monoclonal antibody (mAb) 71-3187 from Dr. Susan Zolla-Pazner. anti-gp120 mAb 2G12 from Polymun, anti- gp120/gp41 mAbs F10588 and F24089 from Dr. Marshall Posner and Dr. Lisa Cavacini. Secondary staining using a goat anti-human IgG Fc HRP conjugate (Sigma) was performed and blots imaged using the Amersham Imager 600.
Immunisation
Prior to immunization animals were administered with ketamine (10 mg/kg intramuscularly). Two groups of animals were primed intranasally using LMA MAD intranasal mucosal atomization device (Teleflex, USA), and directly to the lung using a tube placed into the trachea laryngoscopically with 2 × 108 PFU of FPV-HIV or FPV-HIV-IL-4R antagonist vaccines respectively as per described previously26. Four weeks later, animals were boosted intramuscularly with 2 × 108 PFU respective MVA-HIV or MVA-HIV-IL-4R antagonist vaccines as per described previously26. Eight weeks later, animals were boosted intramuscularly with SOSIP gp140 trimer 0.5 mg per macaque mixed with AddaVax (1:1) (InvivoGen, catalog # vac-adx-10).
Sample collection
Animals were administered with ketamine (10 mg/kg intramuscularly) prior to performing any procedures. Whole blood samples were collected at various time points as per indicated in the timeline (Fig. 1a). Rectal biopsy and bronchoalveolar lavage were collected at week 5 (1-week post rMVA vaccination). At the end of the trial period (week 20), macaques were ethically euthanized with Phenobarbitone and rectal, cervical virginal, and lung tissues were collected.
Mucosal tissue preparation
Following collection, all tissue samples (lung, rectal, cervical virginal tissue) were stored in complete RPMI-1640 (Sigma) containing 25% fetal calf serum (FCS, Gibco) at 4 °C and were processed the same day. Single cell suspensions were prepared as per described previously23,26,41,65. Briefly, samples were cut into small pieces and digested with complete RPMI containing 2 mg/ml collagenase (Sigma), 2.4 mg/ml dispase (Gibco), and 5 units/ml DNAse (Calbiochme La Jolla) for 45 min at 37 °C, vortexing every 15 min. Then digested samples were passed through sterile gauze and 100 um cell strainers (BD Falcon) to remove debris. Resulting cell suspensions were then treated with red blood cell lysis buffer containing 0.16 mM NH4Cl and 0.17 M Tris HCl (pH 7.65) for 2 min at room temperature. Cells were then washed three times with complete RPMI and passed through the cell strainers to remove any remaining debris. The final suspension was centrifuged and resuspended in 500 μl complete RPMI for counting. Iliac lymph nodes were cut into small pieces, directly mushed through cell strainers, washed with complete RPMI and then passed through cell strainers again to remove debris. The final suspension was centrifuged and resuspended in 1 ml complete RPMI for counting.
Flow cytometry
Expression of cytokines (IFN-γ, TNF-α, IL-2) and cytotoxic markers (CD107a, Granzyme B, Granzyme K, and TIA-1) by CD4+ and CD8+ T cells from fresh whole blood and mucosal samples were assessed using flow cytometry as per described previously26,90. Basically, 235 μl whole blood was incubated with 1 μg/ml HIV 15 mer overlapping Gag and Pol peptide pools (NIH AIDS reagent program), or 1 μg/ml Staphyloccal Enteroxin B (SEB Sigma) together with 1 μg/ml co-stimulatory antibodies anti-CD28 (BD, clone L293) and anti-CD49d (BD, clone L25) at 37 °C for 6 h. Brefeldin A (BFA BioLegend) was added into each well after 1 h of initial stimulation. Cells were stained for surface markers of CD3 (Pacific Blue, BD, clone SP34-2), CD4 (PerCP, BD, clone L200), CD8 (Brilliant Violet 650, BD, clone SK1), and CD107a (APV-H7, BD, clone H4A3) in dark at room temperature for 30 min. Erythrocytes were lysed using BD FACS lysing solution in dark at room temperature for 10 min. Cells were permeabilized using BD Permeabilization solution in the dark, at room temperature for 10 min, washed using FACS wash buffer (1% FCS in sterile PBS) prior to intracellular staining. Anti-IFN-γ (APC, BD, clone B27), TNF (PE-Cy7, BD, clone Mab11), and IL-2 (FITC, BD, clone MQ1-17H12) were used to detect cytokine expression, and anti-granzyme B (APC, ThermoFisher, clone GB11), granzyme K (FITC, SCBT, clone GM6C3), and TIA-1 (PE, Beckman Coulter, clone 2G9A10F5) were used to evaluate cytotoxic markers expression. The cytotoxic marker staining set (Granzyme B, Granzyme K, and TIA-1) was not stimulated with HIV Gag/Pol peptide pool (as main aim was to monitor the total cytotoxic potential pre- and post-vaccination), the cytokine/CD107a and cytotoxic marker sets were stained separately in dark at room temperature for 40 min. Finally, cells were washed with PBS and fixed with BD stabilizing fixative. 1 × 106 lymphocytes per sample were acquired on a BD LSRFortessa cytometer and data was analysed using FlowJo software v10 (https://www.flowjo.com/solutions/flowjo).
As for mucosal samples, cells were stimulated as per described above for 12 h at 37 °C with HIV 15 mer overlapping Gag peptide pool (NIH AIDS reagent program), then BFA was added and incubated for further 5 h. Note that due to limited cell yields no Pol-specific peptide stimulation was performed, Surface and intracellular staining were performed as per described previously23,24,26,41. Briefly, cells were washed twice with FACS buffer, and then surface stained with the same antibodies as above in the dark on ice for 30 min. Cells were fixed with IC-FIX (BioLegend) buffer, followed permeabilized with IC-Perm (BioLegend) buffer. Then, intracellular staining was performed in the dark on ice for 40 min. After intracellular staining, cells were washed and fixed with 0.5% paraformaldehyde (PFA). 500,000 cells were acquired on a BD LSRFortessa and data was analysed using FlowJo software v10 (https://www.flowjo.com/solutions/flowjo).
Macaque FcγRIIIa dimer ELISA
The level of Env-specific antibodies that can cross-link dimeric macaque FcγRIIIa was assessed as previously described91,92. Briefly, ELISA plates were coated overnight with 50 ng/well of HIV-1AD8 gp140 SOSIP trimer or HIV-1AD8 gp120 monomer in PBS at 4 °C. Wells were then blocked with PBS containing 1% BSA and 1 mM EDTA for 1 h at 37 °C. Next, macaque plasma samples were added at a 1:25 dilution and incubated for 1 h at 37 °C. Biotinylated recombinant dimeric FcγRIIIa (Macaca nemestrina) was added at 0.1 µg/ml for 1 h at 37 °C, followed with HRP-conjugated streptavidin (1:10,000 dilution) for 1 h at 37 °C (Thermo Fisher Scientific). The wells were developed with TMB substrate (Sigma Aldrich) and the reaction was stopped with 1 M sulphuric acid. The absorbance values (450 nm) of the plasma samples were PBS-background subtracted and normalized to HIVIg (immune globulin pooled from plasma of HIV-1+ donors) (NIH-ARP).
Detection of HIV gp140 Env-specific responses
To detect anti-Env IgG in NHP plasma, 96-well plates were first coated with a sheep anti-D7 mAb (D7324, Aalto Bio Reagents) in 100 mM NaCl and 20 mM Tris, pH 8.8 at a concentration of 2 μg/ml overnight at 4 °C. Plates were washed followed by blocking with 5% (w/v) skim milk powder in PBST for 1 h. AD8 SOSIP gp140 (D7 tagged) was loaded onto each plate at a concentration of 0.5 μg/ml and incubated for 3 h followed by washing. Serial dilutions of NHP plasma samples plus 1% normal sheep serum (NSS) were loaded and incubated for 2 h, then washed. Goat anti-human IgG Fc HRP conjugate (Sigma) was added at a concentration of 1:5000 plus 1% NSS and incubated for 1 h. Plates were washed and developed by the addition of KPL SureBlue TMB Microwell Peroxidase (Sera Care) and the absorbance measured at 450 nm with the background of 690 nm subtracted.
Pseudovirus production and antibody neutralisation
HIV reporter virus pseudotyped with the selected Env was prepared by the co-transfection of an Env-deleted proviral plasmid (pDR-NLΔenv) with different HIV-1 envelope expression plasmids together with the plasmid containing into HEK-293T cells33. Virus stocks were produced with Env from HIV strains ADA, JRCSF and MN using Env expression plasmids (NIH Reagent program) to analyse the sera neutralisation activity. In addition, MuLV envelope from a non-related murine retrovirus was included as a non-specific infection control. Pseudoviruses were harvested 48 h after transfection and clarified by filtration through a 45 µm filter, aliquoted and stored at − 80 °C. Virus stocks were titrated in TZM-bl reporter cells (NIH Reference Program), and serum neutralisation activity was tested on 30,000 relative luciferase units (RLU) of pseudovirus. Duplicate samples of heat inactivated sera in 1: 2 serial dilutions was mixed with virus to 150 µl and incubated for 1 h at 37 °C. Before addition onto TZM-bl cells seeded in 96-well plates, DEAE Dextran (30 µg/ml) was added to the virus-antibody complex and incubated at 37 °C. After 72hrs luciferase activity was measured with Britelite Plus reagent (Perkin Elmer) and read on a FLUOStar microplate reader. A broad neutralising monoclonal antibody, B12 (NIH Reference Program) was included as positive control. The percentage of neutralisation was determined by calculating the difference in average RLU between virus control (incubated with DMEM) and test wells, dividing this result by the difference in average RLU between virus control and uninfected cell control well background. The percent neutralisation for each sera dilution was plotted and a non-linear regression model (log [Ab conc]. vs response/ 3 parameters curve) was used for a best fit neutralisation curve. The fitted curve was used to calculate Area Under the Curve (GraphPad) with 1 as the maximal value representing the AUC obtained for B12 and 0 for MULV.
Detection of HIV-Gag specific IgG responses
HIV p24 Gag specific IgG antibodies were detected using ELISAs as per described previously24–26,41. Briefly, 96-well ELISA plates were coated with 5 ng/well of p24 Gag protein (HIV-1 B clade) in borate buffer (pH 8.5), overnight at 4 °C. Plates were washed and blocked with 5% skim milk in PBST (0.05% Tween 20 in sterile PBS) for 2 h at 37 °C. 50 μl of doubling diluted serum starting from 1/50 was added to each well and incubated at 37 °C for 6 h. Plates were then washed and incubated overnight at 4 °C with 50 μl HRP-conjugated anti-macaque IgG (HRP-IB3, NIH Non-human Primate reagent resource facility, University of Massachusetts Medical School) at 1/2500 dilution in 1% BSA/PBST. Finally, plates were washed and developed using peroxidase substrate and optical density (OD) was read at 450 nM on a Tecan Infinite m200 Pro Spectrometer.
Data and statistical analysis
Statistical analysis was performed using GraphPad Prism v8 software (https://www.graphpad.com/scientific-software/prism/) or Microsoft Office 365 Excel. One-way ANOVA using Tukey’s multiple comparisons test and paired/unpaired T-test were used. The p values are denoted as: ns—p ≥ 0.05, *—p < 0.05, **—p < 0.01. ***—p < 0.001, ****—p < 0.0001. The percentage of total CD4+ or CD8+ T cells responding to HIV antigen (summation or add-up analysis) for each animal was calculated as (number of CD4+ or CD8+ T cells expressing IFN-γ+ + TNF+ + IL-2+ + CD107a+ + IFN-γ+TNF+ + IFN-γ+IL-2+ + TNF+IL-2+ + IFN-γ+TNF+IL-2+) / number of CD4+ or CD8+ T cells × 100%). Note that the single, double, or triple positive were calculated by avoiding any overlap (S.Fig. 13). The antibody data, the respective endpoint titres were calculated as serum dilution corresponding to, two times the average background OD reading of each animal at week zero. The endpoint titre value was applied to each sample with the highest dilution being recorded as the reciprocal of the dilution, plotted in log10 format. The summary scatterplot quadrant analysis was performed using R v3.6.3 (https://cran.r-project.org/bin/windows/base/old/3.6.3/), where total T cell responses for each animal was placed on the X axis and B cell responses on the Y axis. The T cell data consisted of the combination of the percentage of total CD4+ and CD8+ T cells responding to HIV from the add-up analysis together with add-up analysis of the cytotoxic marker expression (Granzyme B, Granzyme K and TIA-1). The B cell data consisted of the summation of Env- and Gag-specific IgG, ADCC, and MN neutralisation responses at the trial end point (wk20).
Supplementary Information
Acknowledgements
The authors would like to thank Dr. David Boyle for providing the original parental rFPV vaccine constructs, and Dr. Ronald Jackson for his assistance with the recombinant HIV vaccine construction. Support staff and Veterinarian at the AAHL facility for their assistance. Drs. Mee Ling Munier and John Zaunders for advice related to the cytotoxic assays. Ms Xiangyu Zhou for her assist with the scatterplot quadrant analysis and R. This work was supported by the ANU Discovery Translation Fund Grant # 230 awarded to CR and the National Health and Medical Research Council (NHMRC) Development Grant APP1136351 awarded to CR, SJK, ADK, DP.
Author contributions
Z.L. conducted the T cell and Gag-antibody assays, analysed the data, prepared the figures and manuscript. M.K. prepared the recombinant viral vector-based vaccine stocks. C.G. prepared and D.P. provided the SOSIP gp140 booster. S.G. performed the SOSIP gp140 western blot analysis and Env-specific antibody assay. P.E. neutralisation assay. W.S.L. performed the ADCC assays, T.H.A. helped with the trial, specifically, blood/serum sample preparation. A.D.K. provided constructive feedback about the trial. S.J.K. and C.R. were responsible for the trial, critical evaluation of the data and preparation of the manuscript. C.R. assisted with the mucosal T cell assays and was responsible for the overall study design.
Data availability
The authors declare that all data supporting the findings of this study are available with the paper and supplementary files.
Competing interests
The authors declare no competing interests.
Footnotes
Publisher's note
Springer Nature remains neutral with regard to jurisdictional claims in published maps and institutional affiliations.
These authors contributed equally: S. J. Kent and C. Ranasinghe.
Contributor Information
S. J. Kent, Email: skent@unimelb.edu.au
C. Ranasinghe, Email: Charani.Ranasinghe@anu.edu.au
Supplementary Information
The online version contains supplementary material availlable at 10.1038/s41598-020-79172-7.
References
- 1.Excler J-L, Michael NL. Lessons from HIV-1 vaccine efficacy trials. Curr. Opin. HIV AIDS. 2016;11:607–613. doi: 10.1097/COH.0000000000000312. [DOI] [PubMed] [Google Scholar]
- 2.Kelleher AD, et al. A randomized, placebo-controlled phase I trial of DNA prime, recombinant fowlpox virus boost prophylactic vaccine for HIV-1. AIDS (London, England) 2006;20:294–297. doi: 10.1097/01.aids.0000199819.40079.e9. [DOI] [PubMed] [Google Scholar]
- 3.Hammer SM, et al. Efficacy trial of a DNA/rAd5 HIV-1 preventive vaccine. N. Engl. J. Med. 2013;369:2083–2092. doi: 10.1056/NEJMoa1310566. [DOI] [PMC free article] [PubMed] [Google Scholar]
- 4.McCormack S, et al. EV02: A Phase I trial to compare the safety and immunogenicity of HIV DNA-C prime-NYVAC-C boost to NYVAC-C alone. Vaccine. 2008;26:3162–3174. doi: 10.1016/j.vaccine.2008.02.072. [DOI] [PubMed] [Google Scholar]
- 5.Hemachandra A, et al. An HIV-1 clade A/E DNA prime, recombinant fowlpox virus boost vaccine is safe, but non-immunogenic in a randomized phase I/IIa trial in Thai volunteers at low risk of HIV infection. Hum. Vaccines. 2010;6:835–840. doi: 10.4161/hv.6.10.12635. [DOI] [PMC free article] [PubMed] [Google Scholar]
- 6.Rerks-Ngarm S, et al. Vaccination with ALVAC and AIDSVAX to prevent HIV-1 infection in Thailand. N. Engl. J. Med. 2009;361:2209–2220. doi: 10.1056/NEJMoa0908492. [DOI] [PubMed] [Google Scholar]
- 7.Haynes BF, et al. Immune-correlates analysis of an HIV-1 vaccine efficacy trial. N. Engl. J. Med. 2012;366:1275–1286. doi: 10.1056/NEJMoa1113425. [DOI] [PMC free article] [PubMed] [Google Scholar]
- 8.Gartland AJ, et al. Analysis of HLA A*02 association with vaccine efficacy in the RV144 HIV-1 vaccine trial. J. Virol. 2014;88:8242–8255. doi: 10.1128/jvi.01164-14. [DOI] [PMC free article] [PubMed] [Google Scholar]
- 9.Adepoju P. Moving on from the failed HIV vaccine clinical trial. Lancet HIV. 2020;7:e161. doi: 10.1016/s2352-3018(20)30047-3. [DOI] [PubMed] [Google Scholar]
- 10.Veazey R, Lackner A. The mucosal immune system and HIV-1 infection. AIDS Rev. 2003;5:245–252. [PubMed] [Google Scholar]
- 11.Kim S-H, Jang Y-S. The development of mucosal vaccines for both mucosal and systemic immune induction and the roles played by adjuvants. Clin. Exp. Vaccine Res. 2017;6:15–21. doi: 10.7774/cevr.2017.6.1.15. [DOI] [PMC free article] [PubMed] [Google Scholar]
- 12.Ranasinghe C, et al. Evaluation of fowlpox-vaccinia virus prime-boost vaccine strategies for high-level mucosal and systemic immunity against HIV-1. Vaccine. 2006;24:5881–5895. doi: 10.1016/j.vaccine.2006.04.023. [DOI] [PubMed] [Google Scholar]
- 13.Ranasinghe C, et al. Mucosal HIV-1 pox virus prime-boost immunization induces high-avidity CD8+ T cells with regime-dependent cytokine/granzyme B profiles. J. Immunol. (Baltimore, MD: 1950) 2007;178:2370–2379. doi: 10.4049/jimmunol.178.4.2370. [DOI] [PubMed] [Google Scholar]
- 14.Belyakov IM, Ahlers JD, Nabel GJ, Moss B, Berzofsky JA. Generation of functionally active HIV-1 specific CD8+ CTL in intestinal mucosa following mucosal, systemic or mixed prime-boost immunization. Virology. 2008;381:106–115. doi: 10.1016/j.virol.2008.08.019. [DOI] [PMC free article] [PubMed] [Google Scholar]
- 15.Ranasinghe C, Trivedi S, Wijesundara DK, Jackson RJ. IL-4 and IL-13 receptors: roles in immunity and powerful vaccine adjuvants. Cytokine Growth Factor Rev. 2014;25:437–442. doi: 10.1016/j.cytogfr.2014.07.010. [DOI] [PubMed] [Google Scholar]
- 16.Fujkuyama Y, et al. Novel vaccine development strategies for inducing mucosal immunity. Expert Rev. Vaccines. 2012;11:367–379. doi: 10.1586/erv.11.196. [DOI] [PMC free article] [PubMed] [Google Scholar]
- 17.Li Z, Jackson RJ, Ranasinghe C. Vaccination route can significantly alter the innate lymphoid cell subsets: a feedback between IL-13 and IFN-γ. npj Vaccines. 2018;3:10. doi: 10.1038/s41541-018-0048-6. [DOI] [PMC free article] [PubMed] [Google Scholar]
- 18.Roy S, et al. Viral vector and route of administration determine the ILC and DC profiles responsible for downstream vaccine-specific immune outcomes. Vaccine. 2019;37:1266–1276. doi: 10.1016/j.vaccine.2019.01.045. [DOI] [PubMed] [Google Scholar]
- 19.Li Z, Jackson RJ, Ranasinghe C. A hierarchical role of IL-25 in ILC development and function at the lung mucosae following viral-vector vaccination. Vaccine: X. 2019;2:100035. doi: 10.1016/j.jvacx.2019.100035. [DOI] [PMC free article] [PubMed] [Google Scholar]
- 20.Trivedi S, Jackson RJ, Ranasinghe C. Different HIV pox viral vector-based vaccines and adjuvants can induce unique antigen presenting cells that modulate CD8 T cell avidity. Virology. 2014;468–470:479–489. doi: 10.1016/j.virol.2014.09.004. [DOI] [PubMed] [Google Scholar]
- 21.Roy S, Liu H-Y, Jaeson MI, Deimel LP, Ranasinghe C. Unique IL-13Rα2/STAT3 mediated IL-13 regulation detected in lung conventional dendritic cells, 24 h post viral vector vaccination. Sci. Rep. 2020;10:1017. doi: 10.1038/s41598-020-57815-z. [DOI] [PMC free article] [PubMed] [Google Scholar]
- 22.Ranasinghe C, Ramshaw IA. Genetic heterologous prime-boost vaccination strategies for improved systemic and mucosal immunity. Expert Rev. Vaccines. 2009;8:1171–1181. doi: 10.1586/erv.09.86. [DOI] [PubMed] [Google Scholar]
- 23.Ranasinghe C, Trivedi S, Stambas J, Jackson RJ. Unique IL-13Ralpha2-based HIV-1 vaccine strategy to enhance mucosal immunity, CD8(+) T-cell avidity and protective immunity. Mucosal Immunol. 2013;6:1068–1080. doi: 10.1038/mi.2013.1. [DOI] [PubMed] [Google Scholar]
- 24.Jackson RJ, Worley M, Trivedi S, Ranasinghe C. Novel HIV IL-4R antagonist vaccine strategy can induce both high avidity CD8 T and B cell immunity with greater protective efficacy. Vaccine. 2014;32:5703–5714. doi: 10.1016/j.vaccine.2014.08.023. [DOI] [PubMed] [Google Scholar]
- 25.Hamid MA, Jackson RJ, Roy S, Khanna M, Ranasinghe C. Unexpected involvement of IL-13 signalling via a STAT6 independent mechanism during murine IgG2a development following viral vaccination. Eur. J. Immunol. 2018;48:1153–1163. doi: 10.1002/eji.201747463. [DOI] [PubMed] [Google Scholar]
- 26.Khanna M, et al. Mucosal and systemic SIV-specific cytotoxic CD4+ T cell hierarchy in protection following intranasal/intramuscular recombinant pox-viral vaccination of pigtail macaques. Sci. Rep. 2019;9:5661. doi: 10.1038/s41598-019-41506-5. [DOI] [PMC free article] [PubMed] [Google Scholar]
- 27.Juno JA, et al. Cytotoxic CD4 T cells—friend or foe during viral infection? Front. Immunol. 2017 doi: 10.3389/fimmu.2017.00019. [DOI] [PMC free article] [PubMed] [Google Scholar]
- 28.Munier CML, et al. The primary immune response to Vaccinia virus vaccination includes cells with a distinct cytotoxic effector CD4 T-cell phenotype. Vaccine. 2016;34:5251–5261. doi: 10.1016/j.vaccine.2016.09.009. [DOI] [PubMed] [Google Scholar]
- 29.Soghoian DZ, et al. HIV-specific cytolytic CD4 T cell responses during acute HIV infection predict disease outcome. Sci. Transl. Med. 2012;4:123–125. doi: 10.1126/scitranslmed.3003165. [DOI] [PMC free article] [PubMed] [Google Scholar]
- 30.Chen Z, John Wherry E. T cell responses in patients with COVID-19. Nat. Rev. Immunol. 2020;20:529–536. doi: 10.1038/s41577-020-0402-6. [DOI] [PMC free article] [PubMed] [Google Scholar]
- 31.Meckiff BJ, et al. Imbalance of regulatory and cytotoxic SARS-CoV-2-reactive CD4+ T cells in COVID-19. Cell. 2020 doi: 10.1016/j.cell.2020.10.001. [DOI] [PMC free article] [PubMed] [Google Scholar]
- 32.Sanders RW, et al. A next-generation cleaved, soluble HIV-1 Envtrimer, BG505 SOSIP.664 gp140, expresses multiple epitopes for broadly neutralizing but not non-neutralizing antibodies. PLoSPathog. 2013;9:e1003618. doi: 10.1371/journal.ppat.1003618. [DOI] [PMC free article] [PubMed] [Google Scholar]
- 33.Heydarchi B, et al. Trimeric gp120-specific bovine monoclonal antibodies require cysteine and aromatic residues in CDRH3 for high affinity binding to HIV Env. MAbs. 2017;9:550–566. doi: 10.1080/19420862.2016.1270491. [DOI] [PMC free article] [PubMed] [Google Scholar]
- 34.Klasse PJ, et al. Epitopes for neutralizing antibodies induced by HIV-1 envelope glycoprotein BG505 SOSIP trimers in rabbits and macaques. PLoS Pathog. 2018;14:e1006913. doi: 10.1371/journal.ppat.1006913. [DOI] [PMC free article] [PubMed] [Google Scholar]
- 35.Georgiev IS, et al. Single-chain soluble BG505.SOSIP gp140 trimers as structural and antigenic mimics of mature closed HIV-1 Env. J. Virol. 2015;89:5318–5329. doi: 10.1128/jvi.03451-14. [DOI] [PMC free article] [PubMed] [Google Scholar]
- 36.Pugach P, et al. A native-like SOSIP.664 trimer based on an HIV-1 subtype B env gene. J. Virol. 2015;89:3380–3395. doi: 10.1128/jvi.03473-14. [DOI] [PMC free article] [PubMed] [Google Scholar]
- 37.Alsahafi N, et al. SOSIP changes affect human immunodeficiency virus type 1 envelope glycoprotein conformation and CD4 engagement. J. Virol. 2018;92:e01080-01018. doi: 10.1128/jvi.01080-18. [DOI] [PMC free article] [PubMed] [Google Scholar]
- 38.McLean MR, et al. DimericFcγ receptor enzyme-linked immunosorbent assay to study HIV-specific antibodies: a new look into breadth of Fcγ receptor antibodies induced by the RV144 vaccine trial. J. Immunol. 2017;199:816–826. doi: 10.4049/jimmunol.1602161. [DOI] [PubMed] [Google Scholar]
- 39.Sanders RW, Moore JP. Native-like Env trimers as a platform for HIV-1 vaccine design. Immunol. Rev. 2017;275:161–182. doi: 10.1111/imr.12481. [DOI] [PMC free article] [PubMed] [Google Scholar]
- 40.Sanders RW, et al. HIV-1 neutralizing antibodies induced by native-like envelope trimers. Science. 2015;349:aac4223. doi: 10.1126/science.aac4223. [DOI] [PMC free article] [PubMed] [Google Scholar]
- 41.Ranasinghe C, et al. A comparative analysis of HIV-specific mucosal/systemic T cell immunity and avidity following rDNA/rFPV and poxvirus-poxvirus prime boost immunisations. Vaccine. 2011;29:3008–3020. doi: 10.1016/j.vaccine.2011.01.106. [DOI] [PMC free article] [PubMed] [Google Scholar]
- 42.Hanke T, et al. Effective induction of simian immunodeficiency virus-specific cytotoxic T lymphocytes in macaques by using a multiepitope gene and DNA prime-modified vaccinia virus Ankara boost vaccination regimen. J. Virol. 1999;73:7524–7532. doi: 10.1128/JVI.73.9.7524-7532.1999. [DOI] [PMC free article] [PubMed] [Google Scholar]
- 43.Sekaly R-P. The failed HIV Merck vaccine study: a step back or a launching point for future vaccine development? J. Exp. Med. 2008;205:7–12. doi: 10.1084/jem.20072681. [DOI] [PMC free article] [PubMed] [Google Scholar]
- 44.Zak DE, et al. Merck Ad5/HIV induces broad innate immune activation that predicts CD8<sup>+</sup> T-cell responses but is attenuated by preexisting Ad5 immunity. Proc. Natl. Acad. Sci. 2012;109:E3503–E3512. doi: 10.1073/pnas.1208972109. [DOI] [PMC free article] [PubMed] [Google Scholar]
- 45.Karnasuta C, et al. Antibody-dependent cell-mediated cytotoxic responses in participants enrolled in a phase I/II ALVAC-HIV/AIDSVAX B/E prime-boost HIV-1 vaccine trial in Thailand. Vaccine. 2005;23:2522–2529. doi: 10.1016/j.vaccine.2004.10.028. [DOI] [PubMed] [Google Scholar]
- 46.Bhattacharya T, et al. Founder effects in the assessment of HIV polymorphisms and HLA allele associations. Science. 2007;315:1583–1586. doi: 10.1126/science.1131528. [DOI] [PubMed] [Google Scholar]
- 47.Brumme ZL, et al. Evidence of differential HLA class I-mediated viral evolution in functional and accessory/regulatory genes of HIV-1. PLoS Pathog. 2007;3:e94. doi: 10.1371/journal.ppat.0030094. [DOI] [PMC free article] [PubMed] [Google Scholar]
- 48.Rousseau CM, et al. HLA class I-driven evolution of human immunodeficiency virus type 1 subtype c proteome: immune escape and viral load. J. Virol. 2008;82:6434–6446. doi: 10.1128/JVI.02455-07. [DOI] [PMC free article] [PubMed] [Google Scholar]
- 49.Betts MR, et al. HIV nonprogressors preferentially maintain highly functional HIV-specific CD8+ T cells. Blood. 2006;107:4781–4789. doi: 10.1182/blood-2005-12-4818. [DOI] [PMC free article] [PubMed] [Google Scholar]
- 50.Abdel-Motal UM, et al. Kinetics of expansion of SIV Gag-specific CD8+ T lymphocytes following challenge of vaccinated macaques. Virology. 2005;333:226–238. doi: 10.1016/j.virol.2004.12.030. [DOI] [PubMed] [Google Scholar]
- 51.Schieffer M, et al. Induction of Gag-specific CD4 T cell responses during acute HIV infection is associated with improved viral control. J. Virol. 2014;88:7357–7366. doi: 10.1128/JVI.00728-14. [DOI] [PMC free article] [PubMed] [Google Scholar]
- 52.Ferre AL, et al. Immunodominant HIV-specific CD8<sup>+</sup> T-cell responses are common to blood and gastrointestinal mucosa, and gag-specific responses dominate in rectal mucosa of HIV controllers. J. Virol. 2010;84:10354–10365. doi: 10.1128/jvi.00803-10. [DOI] [PMC free article] [PubMed] [Google Scholar]
- 53.Turk G, et al. Early gag immunodominance of the HIV-specific T-cell response during acute/early infection is associated with higher CD8<sup>+</sup> T-cell antiviral activity and correlates with preservation of the CD4<sup>+</sup> T-cell compartment. J. Virol. 2013;87:7445–7462. doi: 10.1128/jvi.00865-13. [DOI] [PMC free article] [PubMed] [Google Scholar]
- 54.Ferre AL, et al. Mucosal immune responses to HIV-1 in elite controllers: a potential correlate of immune control. Blood. 2009;113:3978–3989. doi: 10.1182/blood-2008-10-182709. [DOI] [PMC free article] [PubMed] [Google Scholar]
- 55.Berger CT, et al. High-functional-avidity cytotoxic T lymphocyte responses to HLA-B-restricted gag-derived epitopes associated with relative HIV control. J. Virol. 2011;85:9334–9345. doi: 10.1128/jvi.00460-11. [DOI] [PMC free article] [PubMed] [Google Scholar]
- 56.French MA, et al. Isotype-switched immunoglobulin G antibodies to HIV Gag proteins may provide alternative or additional immune responses to 'protective' human leukocyte antigen-B alleles in HIV controllers. AIDS (London, England) 2013;27:519–528. doi: 10.1097/QAD.0b013e32835cb720. [DOI] [PubMed] [Google Scholar]
- 57.Rowland-Jones SL, et al. Broadly cross-reactive HIV-specific cytotoxic T-lymphocytes in highly-exposed persistently seronegative donors. Immunol. Lett. 1999;66:9–14. doi: 10.1016/s0165-2478(98)00179-5. [DOI] [PubMed] [Google Scholar]
- 58.Fourcade L, Poudrier J, Roger M. Natural Immunity to HIV: a template for vaccine strategies. Viruses. 2018 doi: 10.3390/v10040215. [DOI] [PMC free article] [PubMed] [Google Scholar]
- 59.Fouts TR, et al. Balance of cellular and humoral immunity determines the level of protection by HIV vaccines in rhesus macaque models of HIV infection. Proc. Natl. Acad. Sci. U.S.A. 2015;112:E992–999. doi: 10.1073/pnas.1423669112. [DOI] [PMC free article] [PubMed] [Google Scholar]
- 60.Hanke T. STEP trial and HIV-1 vaccines inducing T-cell responses. Expert Rev. Vaccines. 2008;7:303–309. doi: 10.1586/14760584.7.3.303. [DOI] [PubMed] [Google Scholar]
- 61.Shacklett BL, Ferre AL. Mucosal immunity in HIV controllers: the right place at the right time. Curr. Opin. HIV AIDS. 2011;6:202–207. doi: 10.1097/COH.0b013e3283453e2b. [DOI] [PMC free article] [PubMed] [Google Scholar]
- 62.Pillai VK, et al. Different patterns of expansion, contraction and memory differentiation of HIV-1 Gag-specific CD8 T cells elicited by adenovirus type 5 and modified vaccinia Ankara vaccines. Vaccine. 2011;29:5399–5406. doi: 10.1016/j.vaccine.2011.05.083. [DOI] [PMC free article] [PubMed] [Google Scholar]
- 63.Belyakov IM, et al. Impact of vaccine-induced mucosal high-avidity CD8+ CTLs in delay of AIDS viral dissemination from mucosa. Blood. 2006;107:3258–3264. doi: 10.1182/blood-2005-11-4374. [DOI] [PMC free article] [PubMed] [Google Scholar]
- 64.Crotty S, et al. Protection against simian immunodeficiency virus vaginal challenge by using sabin poliovirus vectors. J. Virol. 2001;75:7435–7452. doi: 10.1128/jvi.75.16.7435-7452.2001. [DOI] [PMC free article] [PubMed] [Google Scholar]
- 65.Kent SJ, et al. Mucosally-administered human-simian immunodeficiency virus DNA and fowlpoxvirus-based recombinant vaccines reduce acute phase viral replication in macaques following vaginal challenge with CCR5-tropic SHIVSF162P3. Vaccine. 2005;23:5009–5021. doi: 10.1016/j.vaccine.2005.05.032. [DOI] [PubMed] [Google Scholar]
- 66.Wijesundara DK, et al. Use of an in vivo FTA assay to assess the magnitude, functional avidity and epitope variant cross-reactivity of T cell responses following HIV-1 recombinant poxvirus vaccination. PLoS ONE. 2014;9:e105366. doi: 10.1371/journal.pone.0105366. [DOI] [PMC free article] [PubMed] [Google Scholar]
- 67.Ho NI, HuisIn't Veld LGM, Raaijmakers TK, Adema GJ. Adjuvants enhancing cross-presentation by dendritic cells: the key to more effective vaccines? Front. Immunol. 2018;9:2874–2874. doi: 10.3389/fimmu.2018.02874. [DOI] [PMC free article] [PubMed] [Google Scholar]
- 68.Mosca F, et al. Molecular and cellular signatures of human vaccine adjuvants. Proc. Natl. Acad. Sci. U.S.A. 2008;105:10501–10506. doi: 10.1073/pnas.0804699105. [DOI] [PMC free article] [PubMed] [Google Scholar]
- 69.Del Giudice G, Rappuoli R, Didierlaurent AM. Correlates of adjuvanticity: a review on adjuvants in licensed vaccines. Semin. Immunol. 2018;39:14–21. doi: 10.1016/j.smim.2018.05.001. [DOI] [PubMed] [Google Scholar]
- 70.Hua L, et al. Cytokine-dependent induction of CD4+ T cells with cytotoxic potential during influenza virus infection. J. Virol. 2013;87:11884–11893. doi: 10.1128/JVI.01461-13. [DOI] [PMC free article] [PubMed] [Google Scholar]
- 71.Qui HZ, et al. CD134 plus CD137 dual costimulation induces Eomesodermin in CD4 T cells to program cytotoxic Th1 differentiation. J. Immunol. 2011;187:3555–3564. doi: 10.4049/jimmunol.1101244. [DOI] [PMC free article] [PubMed] [Google Scholar]
- 72.Workman AM, Jacobs AK, Vogel AJ, Condon S, Brown DM. Inflammation enhances IL-2 driven differentiation of cytolytic CD4 T cells. PloS one. 2014;9:e89010. doi: 10.1371/journal.pone.0089010. [DOI] [PMC free article] [PubMed] [Google Scholar]
- 73.Appay V, et al. Characterization of CD4+ CTLs ex vivo. J. Immunol. 2002;168:5954–5958. doi: 10.4049/jimmunol.168.11.5954. [DOI] [PubMed] [Google Scholar]
- 74.Johnson S, et al. Cooperativity of HIV-specific cytolytic CD4 T cells and CD8 T cells in control of HIV viremia. J. Virol. 2015;89:7494–7505. doi: 10.1128/JVI.00438-15. [DOI] [PMC free article] [PubMed] [Google Scholar]
- 75.Hildemann SK, et al. High efficiency of antiviral cd4+ Killer T cells. PLoS ONE. 2013;8:e60420. doi: 10.1371/journal.pone.0060420. [DOI] [PMC free article] [PubMed] [Google Scholar]
- 76.Lin L, et al. Granzyme B secretion by human memory CD4 T cells is less strictly regulated compared to memory CD8 T cells. BMC Immunol. 2014;15:36. doi: 10.1186/s12865-014-0036-1. [DOI] [PMC free article] [PubMed] [Google Scholar]
- 77.Borrow P, et al. Antiviral pressure exerted by HIV-1-specific cytotoxic T lymphocytes (CTLs) during primary infection demonstrated by rapid selection of CTL escape virus. Nat. Med. 1997;3:205–211. doi: 10.1038/nm0297-205. [DOI] [PubMed] [Google Scholar]
- 78.Reece JC, et al. Trivalent live attenuated influenza-simian immunodeficiency virus vaccines: efficacy and evolution of cytotoxic T lymphocyte escape in macaques. J. Virol. 2013;87:4146–4160. doi: 10.1128/jvi.02645-12. [DOI] [PMC free article] [PubMed] [Google Scholar]
- 79.Reece JC, et al. Timing of immune escape linked to success or failure of vaccination. PLoS One. 2010 doi: 10.1371/journal.pone.0012774. [DOI] [PMC free article] [PubMed] [Google Scholar]
- 80.Almeida JR, et al. Antigen sensitivity is a major determinant of CD8+ T-cell polyfunctionality and HIV-suppressive activity. Blood. 2009;113:6351–6360. doi: 10.1182/blood-2009-02-206557. [DOI] [PMC free article] [PubMed] [Google Scholar]
- 81.Barouch DH, et al. Eventual AIDS vaccine failure in a rhesus monkey by viral escape from cytotoxic T lymphocytes. Nature. 2002;415:335–339. doi: 10.1038/415335a. [DOI] [PubMed] [Google Scholar]
- 82.Earl PL, Moss B. Characterization of recombinant Vaccinia viruses and their products. Curr. Protoc. Mol. Biol. 1998;43:16.18.11–16.18.11. doi: 10.1002/0471142727.mb1618s43. [DOI] [PubMed] [Google Scholar]
- 83.Coupar BEH, et al. Fowlpox virus vaccines for HIV and SHIV clinical and pre-clinical trials. Vaccine. 2006;24:1378–1388. doi: 10.1016/j.vaccine.2005.09.044. [DOI] [PubMed] [Google Scholar]
- 84.Center RJ, et al. Induction of HIV-1 subtype B and AE-specific neutralizing antibodies in mice and macaques with DNA prime and recombinant gp140 protein boost regimens. Vaccine. 2009;27:6605–6612. doi: 10.1016/j.vaccine.2009.08.016. [DOI] [PubMed] [Google Scholar]
- 85.Freed EO, Englund G, Martin MA. Role of the basic domain of human immunodeficiency virus type 1 matrix in macrophage infection. J. Virol. 1995;69:3949–3954. doi: 10.1128/JVI.69.6.3949-3954.1995. [DOI] [PMC free article] [PubMed] [Google Scholar]
- 86.de Taeye SW, et al. Immunogenicity of stabilized HIV-1 envelope trimers with reduced exposure of non-neutralizing epitopes. Cell. 2015;163:1702–1715. doi: 10.1016/j.cell.2015.11.056. [DOI] [PMC free article] [PubMed] [Google Scholar]
- 87.Gorny MK, Gianakakos V, Sharpe S, Zolla-Pazner S. Generation of human monoclonal antibodies to human immunodeficiency virus. Proc. Natl. Acad. Sci. U.S.A. 1989;86:1624–1628. doi: 10.1073/pnas.86.5.1624. [DOI] [PMC free article] [PubMed] [Google Scholar]
- 88.Posner MR, Cavacini LA, Emes CL, Power J, Byrn R. Neutralization of HIV-1 by F105, a human monoclonal antibody to the CD4 binding site of gp120. J. Acquir. Immune Defic. Syndr. 1993;6:7–14. [PubMed] [Google Scholar]
- 89.Kalia V, Sarkar S, Gupta P, Montelaro RC. Antibody neutralization escape mediated by point mutations in the intracytoplasmic tail of human immunodeficiency virus type 1 gp41. J. Virol. 2005;79:2097–2107. doi: 10.1128/JVI.79.4.2097-2107.2005. [DOI] [PMC free article] [PubMed] [Google Scholar]
- 90.De Rose R, et al. Control of viremia and prevention of AIDS following immunotherapy of SIV-infected macaques with peptide-pulsed blood. PLoSPathog. 2008;4:e1000055. doi: 10.1371/journal.ppat.1000055. [DOI] [PMC free article] [PubMed] [Google Scholar]
- 91.Parsons MS, et al. Fc-dependent functions are redundant to efficacy of anti-HIV antibody PGT121 in macaques. J. Clin. Investig. 2019;129:182–191. doi: 10.1172/JCI122466. [DOI] [PMC free article] [PubMed] [Google Scholar]
- 92.McLean MR, et al. DimericFcgamma receptor enzyme-linked immunosorbent assay to study HIV-specific antibodies: a new look into breadth of Fcgamma receptor antibodies induced by the RV144 vaccine trial. J. Immunol. 2017;199:816–826. doi: 10.4049/jimmunol.1602161. [DOI] [PubMed] [Google Scholar]
Associated Data
This section collects any data citations, data availability statements, or supplementary materials included in this article.
Supplementary Materials
Data Availability Statement
The authors declare that all data supporting the findings of this study are available with the paper and supplementary files.







