Abstract
The human leukocyte antigen F-associated transcript 10 (FAT10) is a member of the small ubiquitin-like protein family that binds to its target proteins and subjects them to degradation by the ubiquitin–proteasome system (UPS). In the heart, FAT10 plays a cardioprotective role and affects predisposition to cardiac arrhythmias after myocardial ischemia (MI). However, whether and how FAT10 influences cardiac arrhythmias is unknown. We investigated the role of FAT10 in regulating the sodium channel Nav1.5, a major regulator of cardiac arrhythmias. Fat10 was conditionally deleted in cardiac myocytes using Myh6-Cre and Fat10F/F mice (cFat10−/−). Compared with their wild-type littermates, cFat10−/− mice showed prolonged RR, PR, and corrected QT (QTc) intervals, were more likely to develop ventricular arrhythmia, and had increased mortality after MI. Patch-clamp studies showed that the peak Na+ current was reduced, and the late Na+ current was significantly augmented, resulting in a decreased action potential amplitude and delayed depolarization. Immunoblot and immunofluorescence analyses showed that the expression of the membrane protein Nav1.5 was decreased. Coimmunoprecipitation experiments demonstrated that FAT10 stabilized Nav1.5 expression by antagonizing Nav1.5 ubiquitination and degradation. Specifically, FAT10 bound to the lysine residues in the C-terminal fragments of Nav1.5 and decreased the binding of Nav1.5 to the Nedd4-2 protein, a ubiquitin E3 ligase, preventing degradation of the Nav1.5 protein. Collectively, our findings showed that deletion of the Fat10 in cardiac myocytes led to increased cardiac arrhythmias and increased mortality after MI. Thus, FAT10 protects against ischemia-induced ventricular arrhythmia by binding to Nav1.5 and preventing its Neddylation and degradation by the UPS after MI.
Subject terms: Post-translational modifications, Arrhythmias
Introduction
Electrical remodeling of cardiac ion channels after myocardial ischemia (MI) plays a vital role in the development of ischemic arrhythmia, which is a major cause of sudden cardiac death1. Several cardiac ion channels, such as K+, Ca2+, and Na+ channels, participate in susceptibility to cardiac arrhythmias after MI. The main isoform of the voltage-gated Na+ channel Nav1.5 (a.k.a. Scn5a) encoded by the Scn5a gene is responsible for the generation of the Na+ current (INa) and is the critical channel for maintaining normal cardiac rhythm2.
Nav1.5 remodeling provides a critical substrate for the generation of reentrant ventricular arrhythmias in border zones of the infarcted heart3,4. Post-translational modification of Nav1.5 is critical for regulating cardiac Na+ channels5,6. Nav1.5 is known to undergo Neddylation by Nedd4-2 (also known as Nedd4L), a ubiquitin E3 ligase, and subsequent degradation by the ubiquitin–proteasome system (UPS). The UPS plays a key role in regulating cardiac function in the ischemic heart7,8.
Ubiquitin-like proteins (UBLs) are a family of small proteins with structural and functional similarity to ubiquitin9 and are known to target ion channels. For example, a small ubiquitin-like modifier (SUMO) targets Kv4.2, thus affecting its biophysical properties and surface expression10. It also targets the current density of Cav1.2, which has been linked to sudden death and cardiomyopathy11,12. The human leukocyte antigen F-associated transcript 10 (FAT10) is a UBL that binds to proteins and tags them for proteasomal degradation. In addition to protein degradation, FAT10 is also involved in cell cycle regulation, immune response, and cell apoptosis13. We have shown that FAT10 antagonizes the ubiquitination of specific substrates and prevents their degradation14.
According to our findings, FAT10 protects cardiomyocytes against apoptosis in response to ischemic injury15,16. In the present study, we investigated the role of FAT10 in protecting against ischemic ventricular arrhythmia by binding to Nav1.5 and preventing its Neddylation and degradation by the UPS.
Results
The frequency and mortality of ventricular arrhythmia are increased in ischemic cFat10−/− mice
The FAT10 gene was deleted specifically in cardiac myocytes (cFat10−/−) upon insertion of a floxed allele encompassing exon 2 of the Fat10 gene by homologous recombination and subsequent deletion of the floxed exon using myosin heavy-chain 6-Cre (Myh6-Cre) mice (Fig. 1A). Successful removal of the Fat10 gene was confirmed by western blot (WB) and immunofluorescence (IF) analyses (Fig. 1B and Supplementary Fig. S1A). The cFat10−/− mice displayed normal cardiac size and function, as assessed by echocardiography and histopathologic analysis, compared to those of their age- and sex-matched wild-type littermates (Fat10fl/fl) (Fig. 1C, Supplementary Fig. S1B, and Supplementary Table S1). Likewise, myocardial fibrosis was not increased in the cFat10−/− mice, as assessed by Masson’s trichrome and Sirius red staining (Supplementary Fig. S1C–E).
Fig. 1. Fat10-deficient mice exhibit increased ventricular arrhythmia incidence and mortality rates after myocardial infarction (MI).
A Schematic diagram of conditional cardiac Fat10 knockout (cFat10−/−) generated by the homologous recombination technique. B Western blotting was performed to detect the expression of FAT10 in different tissues of cFat10−/− mice and control littermates (Fat10fl/fl). C Hematoxylin–eosin staining of mouse heart sections from cFat10−/− mice and Fat10fl/fl mice. D–F Analysis of electrocardiograph (ECG) parameters from cFat10−/− mice (n = 6) and Fat10fl/fl mice (n = 10). PR interval (D); QTc interval (E); RR interval (F); (*p < 0.05). G Telemetric recordings of ECG tracings of ventricular arrhythmia in freely moving Fat10fl/fl-Sham, cFat10−/−-Sham, Fat10fl/fl-MI, and cFat10−/−-MI group mice (red arrows indicate PVCs, and black arrows indicate nonsustained ventricular tachycardia (VT), # indicates ventricular bigeminy). H–J Average paroxysmal PVCs (H), cumulative incidence of ventricular arrhythmias (I), and arrhythmia scores (J) of Fat10fl/fl -MI group mice (n = 23) and cFat10−/−-MI group mice (n = 27) (*p < 0.05). K Kaplan–Meier curves were used to evaluate differences among the indicated groups of mice in terms of overall survival (**p < 0.01).
Cardiac rhythm was assessed in conscious mice by telemetric cardiac rhythm monitoring, and no spontaneous arrhythmias were observed in the cFat10−/− or Fat10fl/fl mice. However, the PR (Fig. 1D), corrected QT (QTc) (Fig. 1E), RR (Fig. 1F), and QT intervals (Supplementary Fig. S1F) were significantly prolonged and the heart rates were significantly decreased (Supplementary Fig. S1G) in the cFat10−/− mice compared to Fat10fl/fl mice.
Considering the electrocardiographic (ECG) abnormalities, a mouse model of MI was established to assess the effect of Fat10 gene deletion on ischemic cardiac arrhythmias15. Myocardial infarct size and cardiac function were similar in Fat10 knockout mice and Fat10fl/fl mice (Supplementary Fig. S1I–L). Fat10 deletion was associated with a higher incidence of ventricular arrhythmia, as the cFat10−/− mice post MI had a significantly higher prevalence of premature ventricular contractions (PVCs) (3.69 ± 0.33 vs. 0.43 ± 0.03 PVCs/h, respectively, p = 0.004) and nonsustained or sustained ventricular tachycardia episodes (0.39 ± 0.1 vs. 0.28 ± 0.01 episodes/h, p = 0.04) (Fig. 1G, H and Supplementary Fig. S1H). Specifically, 11 of the 27 (41%) cFat10−/− mice showed an increased frequency of ventricular arrhythmias, whereas only 3 of the 23 (13%) Fat10fl/fl mice post MI showed ventricular arrhythmia (p = 0.03; Fig. 1I). Moreover, cFat10−/− mice showed a marked increase in the arrhythmia score (p = 0.003; Fig. 1J), as defined previously17, and a higher mortality rate than the Fat10fl/fl mice (Fig. 1K).
Nav1.5 expression in both the membrane and cytoplasm is reduced in ventricular myocytes isolated from cFat10−/− mice
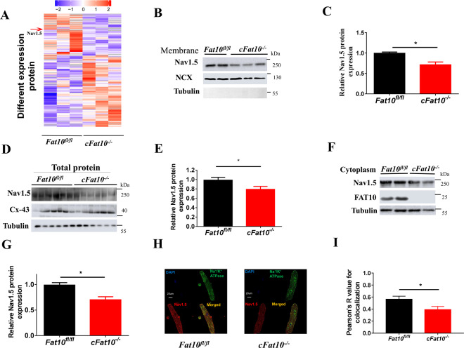
Analysis of the proteomics data from three cFat10−/− and control mouse hearts showed that membrane Nav1.5 expression was significantly reduced in the cFat10−/− heart (Fig. 2A), which was confirmed by WB (Fig. 2B, C). However, there was no significant difference in the expression levels of the Nav1.5 trafficking proteins SAP97 and MOG1 (Supplementary Fig. S2A) or in the Scn5a transcript levels between cFat10−/− and Fat10fl/fl mice (Supplementary Fig. S2B), while the Nav1.5 protein levels were reduced in both the cytoplasmic subfractions and the whole-heart protein extracts (Fig. 2D–G). Unlike Nav1.5, the expression of Connexin-43, Cav1.2, and Na+/K+ ATPase was not changed in the hearts of cFat10−/− mice, as detected by immunohistochemistry and WB (Fig. 2D and Supplementary Fig. S2C, D). Consistent with these findings, IF staining of isolated cardiac myocytes demonstrated reduced expression and membrane localization of Nav1.5 as determined by Pearson’s correlation coefficient in cardiac myocytes isolated from the cFat10−/− mice (Fig. 2H, I). These results suggested that decreased Nav1.5 expression is a putative mechanism for the increased incidence of ventricular arrhythmia after MI in cFat10−/− mice.
Fig. 2. Nav1.5 protein expression is reduced in Fat10-deficient ventricular myocytes.
A Mass spectroscopic analysis was performed to detect protein expression in heart tissue samples from Fat10fl/fl mice (n = 3) and cFat10−/− mice (n = 3). Heatmap showing the differential expression of membrane proteins. B, C Representative immunoblots (B) and quantitative data (C) of membrane Nav1.5 protein expression in heart tissues from Fat10fl/fl and cFat10−/− mice (*p < 0.05); NCX: Na+/Ca2+ exchanger. D, E Representative immunoblots (D) and quantitative data (E) of total Nav1.5 protein expression in heart extracts from cFat10−/− and Fat10fl/fl mice as detected by WB (*p < 0.05). F, G Representative immunoblots (F) and quantitative data (G) of cytoplasmic Nav1.5 expression in heart tissues from cFat10−/− and Fat10fl/fl mice (*p < 0.05) as detected by WB. H, I Representative immunostaining showing the degree of colocalization between Nav1.5 and Na+/K+ ATPase (H) and Pearson’s correlation coefficient for colocalization (I) in isolated cardiomyocytes (scale bar = 20 μm). All results are expressed as the mean ± SEM of independent experiments.
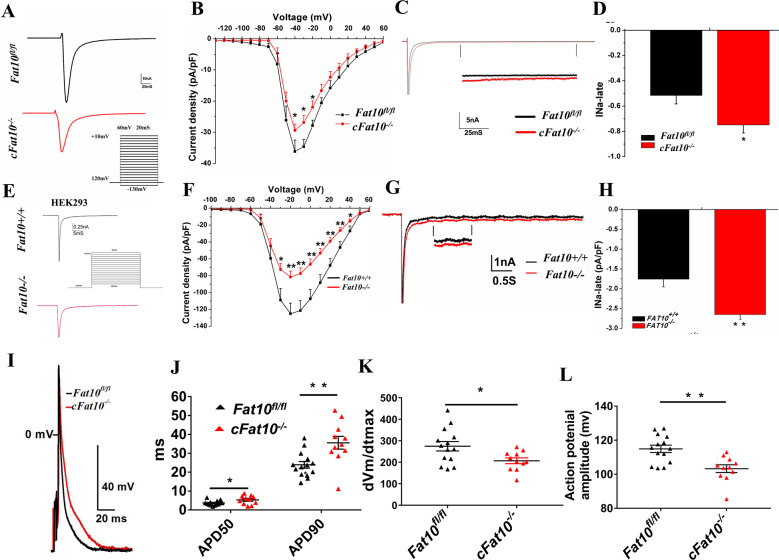
The electrophysiological function of Nav1.5 is reduced in cFat10−/− cardiomyocytes
To determine the functional effect of reduced Nav1.5 levels, the whole-cell patch-clamp technique was used to record the INa currents. The peak INa density was significantly reduced in the cFat10−/− ventricular myocytes (Fig. 3A, B) (−38.7 ± 2.9 vs. −29.4 ± 2.0 pA/pF, p = 0.01), while changes in steady-state activation and inactivation were not observed (Supplementary Fig. S3A, B). However, the late INa (INa,L) current was significantly increased in the cFat10−/− myocytes (p = 0.02) (Fig. 3C, D).
Fig. 3. Sodium current (INa) and action potentials (AP) of cFat10−/− cardiomyocytes.
A, B Peak INa in ventricular myocytes isolated from cFat10−/− and Fat10fl/fl mice. Representative traces of INa with a pulse protocol (A) and the current–voltage relationship of INa (B) are shown (n = 13 for Fat10fl/fl cells and n = 15 for cFat10−/− cells). C, D Late sodium current (INa,L) was measured in response to 200 ms voltage steps to −20 mV from a holding potential of −120 mV (mean INa,L at 150 ms, *p < 0.05, Fat10fl/fl vs. cFat10−/−). E, F INa,L in wild-type (Fat10+/+) HEK293 cells (n = 11) or Fat10−/− HEK293 cells (n = 18) expressing wild-type Scn5a. Representative traces of INa,L with a pulse protocol (E) and the current–voltage relationship of INa (F). (*p < 0.05, **p < 0.01, Fat10+/+ vs. Fat10−/− HEK293 cells). G, H INa,L was measured in response to 200 ms voltage steps to −20 mV from a holding potential of −120 mV (mean INa,L at 150 ms, *p < 0.05, Fat10+/+ vs. Fat10−/− HEK293 cells). I Representative APs were recorded from Fat10fl/fl (n = 14) and cFat10−/− (n = 11) ventricular myocytes. J–L AP duration (J), velocity of the AP upstroke (K), and AP amplitude (L) in ventricular myocytes isolated from cFat10−/− mice or Fat10fl/fl mice (*p < 0.05, **p < 0.01).
To further corroborate these findings, a heterologous expression system was used to generate Fat10 knockout HEK293 (Fat10−/−) cells by transfection with CRISPR-Cas9 plasmids14. Compared to that in wild-type (Fat10+/+) cells, the peak INa current was moderately but significantly decreased in Fat10−/− cells (−125.1 ± 12.5 vs. −81.6 ± 6.9 pA/pF; p = 0.003) (Fig. 3E, F). However, INa,L was significantly increased in the Fat10−/− cells (p = 0.003) (Fig. 3G, H). There were no changes in the steady-state active or steady-state inactive relationships (Supplementary Fig. S3C, D). The peak INa current was significantly increased (−128.7 ± 12.1 vs. −191.2 ± 25.1 pA/pF, p = 0.02) in cells transfected with the Flag-Fat10 plasmid (Supplementary Fig. S3E, F), whereas the INa,L was decreased (p = 0.02) (Supplementary Fig. S3G, H). No changes in the steady-state active or steady-state inactive relationships were observed (Supplementary Fig. S3I, J).
Action potential duration (APD) was significantly prolonged in the cFat10−/− ventricular cardiomyocytes (Fig. 3I, J) (APD50: p = 0.03; APD90: p = 0.003). Moreover, the maximum and upstroke velocity (p = 0.02) and amplitude of AP (p = 0.001) were decreased (Fig. 3K, L) in the cFat10−/− cardiomyocytes, while the resting membrane potential was not changed (p = 0.09, Supplementary Fig. S4). These AP changes in the cFat10−/− cardiomyocytes were consistent with the ECG) phenotype (prolonged QTc and RR intervals), and these findings collectively suggested that Fat10 deletion prolongs APD because of decreased INa and Na+ channel activity.
FAT10 stabilizes Nav1.5 expression in cardiomyocytes by inhibiting its ubiquitination
To determine the mechanisms by which FAT10 deficiency affects Nav1.5 function, endogenous physical interactions of Nav1.5 and FAT10 were detected by coimmunoprecipitation (Co-IP) in neonatal rat cardiomyocytes (NRCMs) and adult cardiac tissue extracts (Fig. 4A and Supplementary Fig. S5A). The interaction was confirmed in HEK293 cells transfected with Flag-tagged Ssc5a and HA-tagged Fat10 plasmid DNAs (Fig. 4B). Confocal microscopy showed colocalization of FAT10 and Nav1.5 in adult mouse myocytes and NRCMs (Fig. 4C). In NRCMs under normoxic and hypoxic conditions, overexpression of FAT10 was associated with increased levels of Nav1.5 protein expression (Fig. 4D, E), whereas downregulation of FAT10 had the opposite effect (Fig. 4F, G), and no changes in the mRNA levels were observed (Supplementary Fig. S5C). Interestingly, FAT10 protein expression was increased by hypoxia (Supplementary Fig. S5D, E). Moreover, Nav1.5 expression was also upregulated by endogenous FAT10 overexpression (induced by interferon-γ/tumor necrosis factor-α (IFN-γ/TNF-α)18) in NRCMs (Supplementary Fig. S5F). FAT10 affects the expression of its substrates by regulating the level of their ubiquitination14. Given that Nav1.5 is known to be degraded by ubiquitination, we analyzed the regulation of Nav1.5 by FAT10 through ubiquitination. Therefore, the Nav1.5 protein levels were assessed after treatment with cycloheximide (CHX) in the absence or presence of the MG132 proteasome inhibitor. As shown in Fig. 5A (upper), treatment with CHX significantly decreased the endogenous Nav1.5 protein expression in NRCMs in a time-dependent manner, which was nulled by the presence of MG132 (Fig. 5A, lower). Thus, these results indicate that the Nav1.5 protein undergoes degradation via the UPS pathway.
Fig. 4. FAT10 regulates Nav1.5 protein expression in cardiomyocytes.
A Coimmunoprecipitation (Co-IP) was performed to elucidate the association between FAT10 and Nav1.5 in neonatal rat cardiomyocytes (NRCMs) (left) and mouse hearts (right). B The association between FAT10 and Nav1.5 in HEK293 cells expressing Flag-Nav1.5 and HA-FAT10 was detected by Co-IP. C Photomicrographs showing the colocalization of FAT10 and Nav1.5 in cardiomyocytes (upper) and NRCMs (lower). D, E Effect of FAT10 overexpression on Nav1.5 expression levels in NRCMs under normoxic and hypoxic conditions as evaluated by WB (*p < 0.05, **p < 0.01). F, G Effect of Fat10 knockdown on the Nav1.5 expression levels in NRCMs under normoxic and hypoxic conditions as evaluated by WB (*p < 0.05, **p < 0.01). All results are expressed as the mean ± SEM of independent experiments.
Fig. 5. FAT10 stabilizes Nav1.5 expression in cardiomyocytes by inhibiting ubiquitination.
A Representative immunoblots (left) and quantitative assessment of the protein (right) levels of Nav1.5 in NRCMs treated with cycloheximide (CHX, 20 μM) or MG132 (15 μM) for the indicated times. *p < 0.05 and **p < 0.01 vs. treatment in the 0 h group. B, C Representative immunoblots or quantitative data of Nav1.5 expression in NRCMs after adenoviral knockdown (B) or overexpression (C) of Fat10. Cells were treated with or without MG132 (*p < 0.05). D Western blotting was performed to detect the expression of FAT10 and Nav1.5 in NRCMs with or without FAT10 knockdown (*p < 0.05) treated with CHX. E Western blotting was performed to detect the expression of FAT10 and Nav1.5 in NRCMs with or without FAT10 overexpression treated with CHX (*p < 0.05). F Representative immunoblots (left) and quantitative data (right) of Nav1.5 ubiquitination levels after immunoprecipitation of Nav1.5 from cultured cardiomyocytes isolated after MG132 treatment for 8 h (*p < 0.05). G Representative immunoblots of the Nav1.5 ubiquitination levels in HEK293 cells transfected with the indicated plasmid DNA. Cells in each group were treated with MG132. H Representative immunoblots of the Nav1.5 ubiquitination levels in Fat10+/+ and Fat10−/− HEK293 cells treated with or without TNF-α/IFN-γ. I Representative immunoblots of the Nav1.5 ubiquitination levels in the indicated groups of Fat10−/− HEK293 cells. All results are expressed as the mean ± SEM of independent experiments.
In a complementary set of studies, the effects of FAT10 on the expression of Nav1.5 in NRCMs were shown to be negated by inhibition of the UPS with MG132 (Supplementary Fig. 5B, C). Regardless of MG132 treatment, knockdown or overexpression of FAT10 in NRCMs was associated with an increased or reduced degradation rate of the Nav1.5 protein, respectively (Fig. 5D, E). In vitro experiments showed that the Nav1.5 ubiquitination levels were significantly increased in cFat10−/− cardiomyocytes (Fig. 5F). We then performed an in vitro ubiquitination assay in HEK293 cells upon overexpression of Nav1.5 and FAT10, revealing that FAT10 overexpression decreased the levels of ubiquitinated Nav1.5 (Fig. 5G). Furthermore, treatment with IFN-γ/TNF-α was associated with reduced binding of Nav1.5 to ubiquitin in Fat10+/+ cells, but not in Fat10−/− cells (Fig. 5H). In addition, in the Fat10−/− cells, the binding of Nav1.5 to ubiquitin was rescued upon expression of HA-Fat10 using plasmids, but not upon treatment with IFN-γ/TNF-α (Fig. 5I). Overall, these results show that FAT10 stabilizes Nav1.5 expression in cardiomyocytes by inhibiting ubiquitination.
FAT10 antagonizes Nav1.5 ubiquitination through the C-terminal domain by decreasing the formation of the Nedd4-2–Nav1.5 complex
To identify the Nav1.5 domain that binds to the FAT10 protein, nine fragments of the Scn5a (Nav1.5) gene were generated, as depicted in Fig. 6A, expressed in HEK293 cells and analyzed for their ability to bind FAT10. Co-IP studies showed that the C-terminal fragment (Scn5a-C), comprising residues 1978–2016, contained the FAT10 interaction domain (Fig. 6B). Therefore, a glutathione S-transferase (GST) pull-down assay performed using a GST-Nav1.5-C fusion protein (GST-Nav1.5) showed a direct interaction with FAT10 (Fig. S6A). Because FAT10 modifies its substrates by binding to the lysine sites on substrates14, a plasmid construct expressing a mutant Scn5a-C-terminal (GST-Scn5a-Mut) was constructed by mutating nine lysine residues to arginine. Interestingly, the introduction of the mutations abolished the binding of FAT10 to Nav1.5 in the Co-IP and GST pull-down assays (Fig. 6C, D). These findings suggested that FAT10 affects Nav1.5 expression by directly interacting with the lysine of Scn5a-C.
Fig. 6. FAT10 antagonizes Nav1.5 ubiquitination by competing with Nedd4-2.
A Schematic diagram of Nav1.5 deletions and mutants. B HEK293 cells were transfected with the indicated constructs and then lysed for the Co-IP assay using anti-Flag beads to detect HA-FAT10 binding. C Representative immunoblots of FAT10 binding with Nav1.5 in HEK293 cells co-transfected with HA-Fat10 and Flag-Scn5a wild-type or the Flag-Scn5a mutation plasmid as detected by Co-IP. D GST pull-down experiments were performed to assess the association between FAT10 and Nav1.5. E Competitive binding of Nav1.5 was analyzed in a GST pull-down experiment. F, G Fat10+/+ HEK293 cells were transfected with Si-Nedd4-2 or Si-scramble and treated with IFN-γ/TNF-α for the indicated times. Co-IP was performed to detect Nedd4-2–Nav1.5 and FAT10–Nav1.5 complex formation. H, I Fat10−/− HEK293 cells were transfected with Si-Nedd4-2/Si-scramble and the Flag-Fat10 plasmid. Co-IP was performed to detect Nedd4-2–Nav1.5 and FAT10–Nav1.5 complex formation. HEK293 cells were treated with IFN-γ/TNF-α to induce FAT10 expression. All results are expressed as the mean ± SEM of independent experiments.
Nedd4-2 is known to interact with Nav1.5 to degrade Nav1.5 expression19, and we postulated that FAT10 affects Nav1.5 ubiquitination by altering the Neddylation of the Nav1.5 protein. Therefore, the binding of Nav1.5 to FAT10 and Nedd4-2 was analyzed under competitive conditions. Co-IP and WB experiments showed that overexpression of Nedd4-2 decreased the FAT10–Nav1.5 complex level in HEK293 cells (Fig. 6E), while overexpression of FAT10 decreased the Nedd4-2–Nav1.5 complex level (Supplementary Fig. S6B). Moreover, induction of FAT10 (IFN-γ/TNF-α) increased Nav1.5 expression and FAT10–Nav1.5 complex levels in a dose-dependent manner, while knockdown of Nedd4-2 did not alter the Nedd4-2–Nav1.5 complex level (Fig. 6F, G). Furthermore, the treatment decreased Nav1.5–Nedd4-2 complex levels, which was abrogated by knockdown of Nedd4-2 (Fig. 6G). Moreover, in Fat10−/− cells, FAT10–Nav1.5 complexes were undetectable, whereas the Nedd4-2–Nav1.5 complexes were unchanged (Fig. 6H, I). Furthermore, when FAT10 expression was rescued by transfection with Flag-Fat10 plasmid DNA, FAT10–Nav1.5 complex expression was increased, while the Nedd4-2–Nav1.5 complex level was unaltered by low Nedd4-2 expression (Fig. 6H, I).
Thus, altogether these data reveal that FAT10 stabilizes Nav1.5 expression, by decreasing the Neddylation of Nav1.5 and modulating Nav1.5 ubiquitination, thus protecting against ischemia-induced ventricular arrhythmia (Fig. 7).
Fig. 7. Working diagram.
The graphical diagram illustrated that FAT10 protected against ischemia-induced ventricular arrhythmia by decreasing Nedd4-2–Nav1.5 complex formation.
Discussion
FAT10 is a relatively newly discovered member of the UBL family. We previously reported that FAT10 protects cardiomyocytes against apoptosis, which is required to maintain cardiac function post-7 day MI15,16. In the present study, we identified an important role of FAT10 in ischemia-induced ventricular arrhythmia. We showed that FAT10 bound to the C-terminal fragments of Nav1.5, stabilizing Nav1.5 expression upon prevention of its Neddylation and degradation, ultimately increasing the INa current and AP in cardiomyocytes.
Recently, several ion channels, including kv7.1 and Nav1.2, have been shown to be modified by UBLs via processes such as SUMOylation20. The function of Nav1.5 is critical for cardiac excitability and electrical conduction21, and ubiquitination of Nav1.5 is an important mediator of Nav1.5 trafficking, internalization, and degradation19,22. However, little is known about whether Nav1.5 is modulated by UBLs. The findings of the present study provide the first evidence of Nav1.5 modification by FAT10 in cardiomyocytes. Ubiquitination and degradation of Nav1.5 were first reported in 200419, and several ubiquitin E3 ligases have been implicated in the regulation of Nav1.5 ubiquitination19,23. For example, Nedd4-2 has been shown to regulate Nav1.5 ubiquitination by the PY motif in the C-terminal region, suggesting an important role of the C-terminal region in Nav1.5 ubiquitination. Consistent with previous studies, we showed that FAT10 regulated ubiquitination by interacting with the C-terminal domain of Nav1.5, exploiting lysine residues, as changing these residues abolished the interaction of Nav1.5 with FAT10. The findings illustrate that FAT10 prevents Neddylation and UPS-mediated degradation of Nav1.5.
Interestingly, we found that FAT10 expression was increased, while that of Nav1.5 was decreased under hypoxic conditions, and several factors may underlie this result. First, the degradation of Nav1.5 is regulated by complex molecular mechanisms, such as ubiquitination5 and autophagy24. In the present study, FAT10 overexpression stabilized the Nav1.5 protein by regulating its ubiquitination. The FAT10 protein is not unique in regards to the regulation of Nav1.5 ubiquitination, as several proteins have been demonstrated to participate in this process, such as UBC925, UBR3, and UBR626. Furthermore, under ischemia or hypoxia, the UBS and autophagic activities were increased7,27, which was potentially responsible for the decreased Nav1.5 protein expression5,24 However, the degradation of Nav1.5 could partially but not totally be rescued by the increased FAT10 expression under the conduction of ischemia by antagonizing Nav1.5 ubiquitination, demonstrating a cardioprotective effect of FAT10. These results might explain the increased FAT10 expression and decreased Nav1.5 expression under ischemic/hypoxia conditions.
Reduced expression of Nav1.5 decreases peak INa, which results in progressive cardiac conduction defects with the widening of the QT interval21. In the present study, Fat10 knockout was associated with reduced sodium channel activity because of decreased Nav1.5 levels, while steady-state activation and inactivation were not affected. The C terminus of Nav1.5 is lysine-rich and is one of the most conserved regions of the protein. Mutations or deletions involving lysine in the C-terminal domain may lead to abnormal Nav1.5 function and severe human arrhythmias. Relevant to these findings, a deletion mutation affecting lysine-1872 (located in the C terminus) has been reported in a large family with Brugada syndrome, a disease manifesting as decreased peak INa28. The findings demonstrated that the C terminus might play an important role in regulating INa through the UPS pathway. Previous studies support the involvement of the C-terminal (Ser-Ile-Val [SIV]) domain of Nav1.5 in UPS-mediated degradation29. Another notable finding was increased INa,L in the cFat10−/− cardiomyocytes, which may be attributed to reduced expression of the caveolin-3 (Cav3) protein, as reported previously15. Decreased Cav3 expression has been shown to increase the S-nitrosylation of Nav1.5, resulting in increased INa,L in cardiomyocytes30.
The findings of prolonged PR, RR, and QT intervals on ECG suggested slow conduction in the cFat10−/− hearts, which may stem from altered tissue architecture, cell-to-cell coupling, and/or cardiomyocyte excitability31–33. In the present study, Nav1.5 expression was reduced, as were INa, AP upstroke velocity (dV/dtmax, a measure of sodium channel availability), and AP amplitude, which might explain the slow conduction velocity34,35. Moreover, the QTc interval was also prolonged in the cFat10−/− hearts, suggesting abnormal repolarization, which may be partly attributed to the increased late current in the model. INaL has been linked to the manifestation of inherited and acquired cardiac diseases, including long QT variant 3 syndrome and heart failure36,37.
The cFat10−/– mice exhibited abnormal INa and ECG parameters, but did not show ventricular arrhythmias at baseline and developed ventricular arrhythmia after MI. Changes in INa observed at baseline in the cFat10−/− hearts were modest and likely insufficient to provoke spontaneous ventricular arrhythmias. Thus, additional electrical and/or structural perturbations, such as ischemic events, were needed to unmask ventricular arrhythmias. The secondary changes included alterations in peak INa and INaL as well as reduced conduction velocity, prolonged ventricular AP, and promotion of early afterdepolarizations, which could lead to a predisposition to the reentrant circuit and trigger activity33.
Our findings on the regulatory effects of FAT10 on sodium channels might shed light on the role of UBLs in ischemia-induced arrhythmia, providing additional insight into the complex mechanisms underlying arrhythmogenesis during MI. In addition, FAT10 affects the expression of Cav3, a critical scaffolding protein involved in the genesis of t-tubules and the t-tubular Ca2+ current. We speculate that FAT10 may have similar modulatory effects on cardiac electrical activity in other pathophysiological conditions, such as heart failure and hypertrophic cardiomyopathy, which needs to be further investigated.
Several limitations should be considered in this study. First, because our experiments were confined to young adult mice, the findings might not pertain to older mice, which may exhibit arrhythmias secondary to age-associated changes, such as fibrosis38. Second, other Ca2+ or K+ channel proteins were not detected in the tandem mass tag-mass spectrometry proteomics experiments, which might be due to the limitation of the methods. Therefore, the potential role of Ca2+ and K+ currents, which are also crucial in AP repolarization, was not investigated. However, WB showed that Cav1.2 expression was not significantly changed in cFat10−/− cells, which might exclude the effect of Ca2+ channels. Third, the protective role of FAT10 in ischemic arrhythmia was not tested in a cardiac FAT10 overexpression mouse model. Finally, the study was mainly focused on the susceptibility of cFat10−/− mice to arrhythmias under ischemia. However, modulatory effects on cardiac electrical activity in other pathophysiological conditions (e.g., aging and hypertrophic cardiomyopathy) remain unexplored.
In conclusion, these findings provide the first evidence of a protective role of FAT10 in ischemia-induced ventricular arrhythmia. Deletion of the Fat10 gene was associated with abnormal APD because of a dysregulated sodium current as a mechanism for ischemia-induced ventricular arrhythmia. In addition, the removal of Fat10 was related to the reduced Nav1.5/FAT10 binding and increased Neddylation of Nav1.5, resulting in its subsequent degradation reduced expression levels and thereby explaining the molecular mechanisms underlying the abnormal sodium current. Our findings highlight the significance of FAT10 in regulating ventricular arrhythmia during MI.
Materials and methods
Cardiac Fat10 knockout mouse model and generation of CRISPR-Cas9 knockout HEK293 cell lines
Cardiac conditional knockout of the Fat10 gene in C57B/6L mice was based on homologous recombination technology with help from the Model Animal Research Center of Nanjing University. Briefly, when the Fat10 gene is located between two loxP sites, the Cre enzyme is expressed, loxp can be deleted, and a frameshift mutation occurs. Subsequent knockdown of Fat10 was further confirmed by WB and DNA-sequencing. Fat10 deletion was induced by tamoxifen 6 weeks after the mice were born. The generation of CRISPR-Cas9 knockout HEK293 cell lines was previously reported14. In brief, HEK293 cells were transfected with CRISPR-Cas9 plasmids for 2 days and then treated with 1 µg/ml puromycin to enrich for transfected cells. Then, the viable clones were picked up, and Fat10 knockout HEK293 cells were confirmed by both WB and DNA-sequencing.
Animal and ischemic animal model
Newborn (6–10 g, 2 days) male Sprague–Dawley (SD) rats and C57/B6L mice (20–25 g, 12–16 weeks) were used in this study. All animal experiments and procedures were approved by the Animal Ethics Committee of Nanchang University and performed in accordance with the Guide for the Care and Use of Laboratory Animals.
As previously described15, adult C57/B6L mice were randomly used to create an MI model by ligating the left anterior descending coronary artery of the heart.
Cell lines and cell culture
NRCMs were isolated from the ventricular myocardia of newborn SD rats through an enzymatic digestion method according to previous studies15,39. Cultured cardiomyocytes were subjected to hypoxic injury by incubation in a CO2/N2/O2 (94:5:1 ratio) environment at 37 °C for 8 h.
HEK293 cells were purchased from American Type Culture Collection (Rockville, USA) and cultured in Dulbecco’s modified Eagle’s medium containing 10% fetal bovine serum. Cells were cultured at 37 °C and 5% CO2 incubator in a humidified atmosphere.
Cellular electrophysiology
The APs were recorded by whole-cell patch-clamp experiments in the current-clamp mode as previously described39. For recording, the isolated ventricular myocytes were kept at room temperature and perfused for 5 min with Tyrode’s solution39. The APs were stimulated with 5 ms, 900 mV square-wave pulses of 2 Hz pacing frequencies. All patch-clamp data were recorded using an EPC-10 patch-clamp amplifier (HEKA Electronik, Lambrecht, Germany).
The conventional whole-cell patch-clamp technique was used to record the Na+ current from HEK293 cells and rod-shaped, quiescent singly isolated mouse ventricular myocytes. The sodium current of HEK293 cells was recorded using a previously described method and standard solutions40.
Liquid chromatography with tandem mass spectrometry (LC-MS/MS) analyses
LC-MS/MS analyses were performed as previously described41. Briefly, proteins were extracted from three cFat10−/− and control mouse hearts and analyzed by label-free tandem mass tag and LC-MS/MS. The obtained samples were then analyzed by LC-MS/MS with the help of Shanghai Applied Protein Technology Co., Ltd., who provided technological assistance. The MS data were analyzed using MaxQuant software version 1.3.05 (Max Planck Institute of Biochemistry in Martinsried, Germany).
ECG recordings, echocardiography, IF, histology, and immunohistochemical staining
ECG, echocardiography, IF, histology, and immunohistochemical staining were performed as previously described15,39.
Plasmid and adenovirus constructs
The Flag-Scn5a, deletion forms of Nav1.5 (1–131, 132–415, 416–711, 712–939, 940–1200, 1201–1470, 1471–1523, 1524–1722, and 1773–2016 amino acids (a.a.)) and 1773–2016 a.a. mutant forms (SCN5A-C-ter-Mut) (lysine mutated to arginine) were purchased from GeneChem (Shanghai Co., Ltd). In addition, HA-tagged Fat10 and His-tagged Nedd4-2 cDNA were synthesized and subcloned into a recombinant adenovirus shuttle vector (pLenti6.3_MCS_IRES2). All of these recombinant adenovirus vectors were then transfected into packaged cells (Invitrogen, USA) for the generation of recombinant adenoviruses.
qRT-PCR, Co-IP, WB, 2, 3, 5-triphenyltetrazolium chloride (TTC) staining, in vitro ubiquitination and GST pull-down assays
qRT-PCR Co-IP, WB, TTC staining, in vitro ubiquitination, and GST pull-down assays were performed as previously described15,39. Purified GST, GST-Scn5a fusion proteins, and His-FAT10 (CST, Cat#: Ag27712) were incubated with Glutathione Sepharose 4B beads (Sigma, USA) and analyzed by WB. The following primary antibodies were used: tubulin (1:1000; Proteintech, Cat#: 66031-1-Ig) and Na+/K+ ATPase (1:1000; Alomone Labs, Cat#: ANP-001). The Na+/Ca2+ exchanger (1:1000; Thermo, Cat#: MA3-926), Nav1.5 (1:200; Alomone Labs, Cat#: ASC-005), Nedd4-2 (1:1000; CST, Cat#: 4013), Connexin-43 (1:1000; Abcam, Cat#: ab11370), FAT10 (1:500; Abcam, Cat#: ab168680), Flag (1:1000; Proteintech, Cat#: 66008-3-Ig), His (1:1000; Proteintech, Cat#: 66005-1-Ig), HA (1:1000; Proteintech, Cat#: 51064-2-AP), GST (1:1000; Proteintech, Cat#:10000-0-AP), ubiquitin (1:1000; Abcam, Cat#: ab7780), SAP97 (1:1000; Thermo, Cat#: PA1-741), and MOG1 (1:500; Abcam, Cat#: ab15706) antibodies were used.
Statistical analysis
Experiments were independently repeated a minimum of three times. Continuous data are presented as the mean ± standard error of the mean. Unpaired Student’s t tests (equal variance) or unpaired Student’s t tests with Welch’s correction (unequal variance) were used for comparisons between two independent groups, and one-way analysis of variance with Tukey’s post hoc test was used for multiple comparisons. Categorical data are expressed as percentages and were compared between groups using Fisher’s exact test. All analyses were performed using the GraphPad Prism 5.0 software. Statistical significance was defined as p < 0.05.
Supplementary information
Acknowledgements
This work is supported by the National Natural Science Foundation of China [81530013, K.H.; 81960045, Q.Z.; 81600243, Q.X.; 31860032, Y.S.], the Scientific and Technical Innovation Group of Jiangxi Province [20181BCB24012, K.H.], and the Postgraduate Innovation Foundation of Jiangxi Province [C2015-0008, Q.Z.]. We thank Dr. Jianghua Shao (Second Affiliated Hospital of Nanchang University, China) for helping with part of the experimental design, and Dr. Jianyong Ma (Second Affiliated Hospital of Nanchang University, China) for reviewing the cellular electrophysiology data.
Conflict of interest
The authors declare that they have no conflict of interest.
Footnotes
Edited by S. Lavandero
Publisher’s note Springer Nature remains neutral with regard to jurisdictional claims in published maps and institutional affiliations.
These authors contributed equally: Xiao Liu, Jin Ge, Chen Chen
Contributor Information
Rong Wan, Email: rong87223@163.com.
Kui Hong, Email: hongkui88@163.com.
Supplementary information
Supplementary Information accompanies this paper at (10.1038/s41419-020-03290-3).
References
- 1.Nattel S, Maguy A, Le Bouter S, Yeh Y-H. Arrhythmogenic ion-channel remodeling in the heart: heart failure, myocardial infarction, and atrial fibrillation. Physiol. Rev. 2007;87:425–456. doi: 10.1152/physrev.00014.2006. [DOI] [PubMed] [Google Scholar]
- 2.Ruan Y, Liu N, Priori SG. Sodium channel mutations and arrhythmias. Nat. Rev. Cardiol. 2009;6:337. doi: 10.1038/nrcardio.2009.44. [DOI] [PubMed] [Google Scholar]
- 3.Baba S, Dun W, Cabo C, Boyden PA. Remodeling in cells from different regions of the reentrant circuit during ventricular tachycardia. Circulation. 2005;112:2386–2396. doi: 10.1161/CIRCULATIONAHA.105.534784. [DOI] [PMC free article] [PubMed] [Google Scholar]
- 4.Marban E, Yamagishi T, Tomaselli GF. Structure and function of voltage‐gated sodium channels. J. Physiol. 1998;508:647–657. doi: 10.1111/j.1469-7793.1998.647bp.x. [DOI] [PMC free article] [PubMed] [Google Scholar]
- 5.Marionneau C, Abriel H. Regulation of the cardiac Na+ channel NaV1.5 by post-translational modifications. J. Mol. Cell. Cardiol. 2015;82:36–47. doi: 10.1016/j.yjmcc.2015.02.013. [DOI] [PubMed] [Google Scholar]
- 6.Fukuda K, et al. Oxidative mediated lipid peroxidation recapitulates proarrhythmic effects on cardiac sodium channels. Circ. Res. 2005;97:1262–1269. doi: 10.1161/01.RES.0000195844.31466.e9. [DOI] [PubMed] [Google Scholar]
- 7.Yu X, Kem DC. Proteasome inhibition during myocardial infarction. Cardiovasc. Res. 2010;85:312–320. doi: 10.1093/cvr/cvp309. [DOI] [PubMed] [Google Scholar]
- 8.Willis MS, et al. The role of ubiquitin ligases in cardiac disease. J. Mol. Cell. Cardiol. 2014;71:43–53. doi: 10.1016/j.yjmcc.2013.11.008. [DOI] [PMC free article] [PubMed] [Google Scholar]
- 9.Cappadocia L, Lima CD. Ubiquitin-like protein conjugation: structures, chemistry, and mechanism. Chem. Rev. 2018;118:889–918. doi: 10.1021/acs.chemrev.6b00737. [DOI] [PMC free article] [PubMed] [Google Scholar]
- 10.Welch M, Forster LA, Atlas S, Baro D. SUMOylating two distinct sites on the A-type potassium channel, Kv4. 2, increases surface expression and decreases current amplitude. Front. Mol. Neurosci. 2019;12:144. doi: 10.3389/fnmol.2019.00144. [DOI] [PMC free article] [PubMed] [Google Scholar]
- 11.Mendler L, Braun T, Muller S. The ubiquitin-like SUMO system and heart function: from development to disease. Circ. Res. 2016;118:132–144. doi: 10.1161/CIRCRESAHA.115.307730. [DOI] [PubMed] [Google Scholar]
- 12.Xiong D, et al. SUMOylation determines the voltage required to activate cardiac IKs channels. Proc. Natl Acad. Sci. USA. 2017;114:E6686–E6694. doi: 10.1073/pnas.1706267114. [DOI] [PMC free article] [PubMed] [Google Scholar]
- 13.Aichem A, Groettrup M. The ubiquitin-like modifier FAT10 in cancer development. Int. J. Biochem. Cell Biol. 2016;79:451–461. doi: 10.1016/j.biocel.2016.07.001. [DOI] [PubMed] [Google Scholar]
- 14.Liu X, et al. The ubiquitin-like protein FAT10 stabilizes eEF1A1 expression to promote tumor proliferation in a complex manner. Cancer Res. 2016;76:4897–4907. doi: 10.1158/0008-5472.CAN-15-3118. [DOI] [PubMed] [Google Scholar]
- 15.Zhou Q, et al. FAT10 attenuates hypoxia-induced cardiomyocyte apoptosis by stabilizing caveolin-3. J. Mol. Cell. Cardiol. 2018;116:115–124. doi: 10.1016/j.yjmcc.2018.02.008. [DOI] [PubMed] [Google Scholar]
- 16.Peng X, et al. FAT10 protects cardiac myocytes against apoptosis. J. Mol. Cell. Cardiol. 2013;59:1–10. doi: 10.1016/j.yjmcc.2013.01.018. [DOI] [PMC free article] [PubMed] [Google Scholar]
- 17.Curtis MJ, Walker MJ. Quantification of arrhythmias using scoring systems: an examination of seven scores in an in vivo model of regional myocardial ischaemia. Cardiovasc. Res. 1988;22:656–665. doi: 10.1093/cvr/22.9.656. [DOI] [PubMed] [Google Scholar]
- 18.Aichem A, et al. The proteomic analysis of endogenous FAT10 substrates identifies p62/SQSTM1 as a substrate of FAT10ylation. J. Cell Sci. 2012;125:4576–4585. doi: 10.1242/jcs.107789. [DOI] [PubMed] [Google Scholar]
- 19.van Bemmelen MX, et al. Cardiac voltage-gated sodium channel Nav1.5 is regulated by Nedd4-2 mediated ubiquitination. Circ. Res. 2004;95:284–291. doi: 10.1161/01.RES.0000136816.05109.89. [DOI] [PubMed] [Google Scholar]
- 20.Rotin D, Staub O. Role of the ubiquitin system in regulating ion transport. Pflügers Arch. Eur. J. Physiol. 2011;461:1–21. doi: 10.1007/s00424-010-0893-2. [DOI] [PubMed] [Google Scholar]
- 21.Kléber AG, Rudy Y. Basic mechanisms of cardiac impulse propagation and associated arrhythmias. Physiol. Rev. 2004;84:431–488. doi: 10.1152/physrev.00025.2003. [DOI] [PubMed] [Google Scholar]
- 22.Li J, Johnson JA, Su H. Ubiquitin and ubiquitin-like proteins in cardiac disease and protection. Curr. Drug Targets. 2018;19:989–1002. doi: 10.2174/1389450117666151209114608. [DOI] [PMC free article] [PubMed] [Google Scholar]
- 23.Zhao C, et al. Cardiac Nav 1.5 is modulated by ubiquitin protein ligase E3 component n-recognin UBR3 and 6. J. Cell. Mol. Med. 2015;19:2143–2152. doi: 10.1111/jcmm.12588. [DOI] [PMC free article] [PubMed] [Google Scholar]
- 24.Liu X, et al. AMPK‐mediated degradation of Nav1. 5 through autophagy. FASEB J. 2019;33:5366–5376. doi: 10.1096/fj.201801583RR. [DOI] [PubMed] [Google Scholar]
- 25.Tang B, et al. UBC9 regulates cardiac sodium channel Nav1. 5 ubiquitination, degradation and sodium current density. J. Mol. Cell. Cardiol. 2019;129:79–91. doi: 10.1016/j.yjmcc.2019.02.007. [DOI] [PMC free article] [PubMed] [Google Scholar]
- 26.Zhao C, et al. Cardiac Nav1. 5 is modulated by ubiquitin protein ligase E3 component n‐recognin UBR 3 and 6. J. Cell. Mol. Med. 2015;19:2143–2152. doi: 10.1111/jcmm.12588. [DOI] [PMC free article] [PubMed] [Google Scholar]
- 27.Gustafsson AsB, Gottlieb RA. Autophagy in ischemic heart disease. Circ. Res. 2009;104:150–158. doi: 10.1161/CIRCRESAHA.108.187427. [DOI] [PMC free article] [PubMed] [Google Scholar]
- 28.Schulze‐Bahr E, et al. Sodium channel gene (SCN5A) mutations in 44 index patients with Brugada syndrome: different incidences in familial and sporadic disease. Hum. Mutat. 2003;21:651–652. doi: 10.1002/humu.9144. [DOI] [PubMed] [Google Scholar]
- 29.Shy D, et al. PDZ domain-binding motif regulates cardiomyocyte compartment-specific NaV1.5 channel expression and function. Circulation. 2014;130:147–160. doi: 10.1161/CIRCULATIONAHA.113.007852. [DOI] [PubMed] [Google Scholar]
- 30.Cheng J, et al. Caveolin-3 suppresses late sodium current by inhibiting nNOS-dependent S-nitrosylation of SCN5A. J. Mol. Cell. Cardiol. 2013;61:102–110. doi: 10.1016/j.yjmcc.2013.03.013. [DOI] [PMC free article] [PubMed] [Google Scholar]
- 31.de Groot JR, et al. Conduction slowing by the gap junctional uncoupler carbenoxolone. Cardiovasc. Res. 2003;60:288–297. doi: 10.1016/j.cardiores.2003.07.004. [DOI] [PubMed] [Google Scholar]
- 32.Rubart M, Zipes DP. Mechanisms of sudden cardiac death. J. Clin. Investig. 2005;115:2305–2315. doi: 10.1172/JCI26381. [DOI] [PMC free article] [PubMed] [Google Scholar]
- 33.Marsman RF, et al. Coxsackie and adenovirus receptor is a modifier of cardiac conduction and arrhythmia vulnerability in the setting of myocardial ischemia. J. Am. Coll. Cardiol. 2014;63:549–559. doi: 10.1016/j.jacc.2013.10.062. [DOI] [PMC free article] [PubMed] [Google Scholar]
- 34.Shaw RM, Rudy Y. Electrophysiologic effects of acute myocardial ischemia: a theoretical study of altered cell excitability and action potential duration. Cardiovasc. Res. 1997;35:256–272. doi: 10.1016/S0008-6363(97)00093-X. [DOI] [PubMed] [Google Scholar]
- 35.Hoffman BF, Cranefield PF. The physiological basis of cardiac arrhythmias. Am. J. Med. 1964;37:670–684. doi: 10.1016/0002-9343(64)90017-8. [DOI] [PubMed] [Google Scholar]
- 36.Belardinelli L, Giles WR, Rajamani S, Karagueuzian HS, Shryock JC. Cardiac late Na+ current: proarrhythmic effects, roles in long QT syndromes, and pathological relationship to CaMKII and oxidative stress. Heart Rhythm. 2015;12:440–448. doi: 10.1016/j.hrthm.2014.11.009. [DOI] [PubMed] [Google Scholar]
- 37.Maltsev VA, Silverman N, Sabbah HN, Undrovinas AI. Chronic heart failure slows late sodium current in human and canine ventricular myocytes: implications for repolarization variability. Eur. J. Heart Fail. 2007;9:219–227. doi: 10.1016/j.ejheart.2006.08.007. [DOI] [PMC free article] [PubMed] [Google Scholar]
- 38.Papadatos GA, et al. Slowed conduction and ventricular tachycardia after targeted disruption of the cardiac sodium channel gene Scn5a. Proc. Natl Acad. Sci. USA. 2002;99:6210–6215. doi: 10.1073/pnas.082121299. [DOI] [PMC free article] [PubMed] [Google Scholar]
- 39.Zhu W, et al. Ankyrin-B Q1283H variant linked to arrhythmias via loss of local protein phosphatase 2A activity causes ryanodine receptor hyperphosphorylation. Circulation. 2018;138:2682–2697. doi: 10.1161/CIRCULATIONAHA.118.034541. [DOI] [PMC free article] [PubMed] [Google Scholar]
- 40.Yu P, et al. O-GlcNAcylation of cardiac Nav1. 5 contributes to the development of arrhythmias in diabetic hearts. Int. J. Cardiol. 2018;260:74–81. doi: 10.1016/j.ijcard.2018.02.099. [DOI] [PubMed] [Google Scholar]
- 41.Yan J, et al. Human leukocyte antigen F locus adjacent transcript 10 overexpression disturbs WISP1 protein and mRNA expression to promote hepatocellular carcinoma progression. Hepatology. 2018;68:2268–2284. doi: 10.1002/hep.30105. [DOI] [PubMed] [Google Scholar]
Associated Data
This section collects any data citations, data availability statements, or supplementary materials included in this article.







