Abstract
Objectives:
The current study evaluated the mediational role of well-being in the relationship between identity development and psychosocial functioning.
Method:
A sample of 7,649 undergraduate students (73% female: mean age = 19.95, standard deviation = 1.98: 62% Caucasian) completed measures of personal identity, well-being, internalizing symptoms, externalizing problems, and health-risk behaviors.
Results:
Results revealed that (a) identity exploration and commitment were negatively associated with internalizing symptoms, health-risk behaviors, and externalizing problems through well-being, (b) ruminative exploration was negatively associated with well-being and positively associated with externalizing problems, and (c) increased levels of ruminative exploration appear more detrimental for men than for women.
Conclusion:
The study shed light on the mechanisms through which identity processes are related to internalizing symptoms, externalizing problems, and health-risk behaviors. The role of well-being in these associations, and the potentially deleterious “side effects” of exploration and commitment appear to suggest new and important directions for identity research.
Keywords: Identity, college students, health risk behavior, well-being, self-esteem, satisfaction with life, ruminative exploration
Developing a sense of personal identity is a formative developmental task during the transition from adolescence to adulthood. Emerging adults might ask themselves whether (and whom) to marry, what career to pursue, and what political and religious beliefs to hold (Erikson, 1950; Whitbourne, Sneed, & Sayer, 2009); consequently these choices may shape the societal roles that individuals will fulfill later on (Stryker, 2003). Social-structural changes in Western societies have resulted in the uncoupling of secondary education from workforce entry (Côté & Allahar, 1994). As a consequence, the life course has become individualized such that young people are largely expected to find their own way into adulthood (Côté & Bynner, 2008). Furthermore, a premium has been placed on obtaining a college education (Côté, 2002), and on using the college years as a time to develop a sense of identity that will guide the person through the unstructured transitional phase from adolescence into what is known as emerging adulthood (Arnett, 2007). The individual guides the process of transitioning from the end of formal postsecondary schooling to college and entry into the workplace, and from dependency on one’s family of origin to creating one’s family of choice by making decisions and interacting with the social environment (Côté & Levine, 2002).
Research on the effects of these social-structural changes, as well as the extension of the psychosocial moratorium into emerging adulthood, has yielded contradictory conclusions regarding emerging adults’ psychosocial functioning. Some researchers argue that the majority of emerging adults respond positively to this stage of prolonged identity development (Arnett, 2007), whereas others point to emerging adulthood as a particularly challenging time (Côté & Bynner, 2008). Although some emerging adults may take advantage of the increased freedom and opportunity afforded by the unstructured transition to adulthood, others may experience distress due to the lack of structure and guidance (Luyckx et al., 2008c). Consistent with Arnett’s (2000) conceptualization of emerging adulthood, studies have found identity processes to promote individual’s sense of well-being and decreases in negative psychosocial functioning (i.e., anxious and depressive affect, aggressive behaviors, and health-risk behaviors; Schwartz et al., 2010). Therefore, the purpose of the present study was to shed light on the identity processes related to well-being and to examine both direct and indirect effects through well-being on negative psychosocial functioning and risky behavior.
Adolescence to Emerging Adulthood: A Time of Change
Many life changes occur as one transitions from adolescence to emerging adulthood. In some cases, young people enjoy greater freedom to choose their own life paths even if they still reside with family members. Emerging adults view the world as “wide open” much more often than adolescents (Arnett, 2007). Emerging adulthood is also a time of divergent psychosocial pathways: emerging adults tend to report higher well-being compared with adolescents but negative outcomes are prevalent as well (Trzesniewski & Donnellan, 2010). Empirical evidence indicates that emerging adulthood, when compared with other periods of the lifespan, is characterized by the highest rates of engagement in health-risk behaviors such as drug and alcohol abuse, unsafe sexual behavior, and intoxicated driving (Chou et al., 2005). In many cases, emerging adulthood is marked by a sense of anomie, confusion, and distress about where one’s life is headed (Luyckx, Schwartz, Goossens, et al., 2008) and a drastic increase in the onset of major depression (Arnett, 2007). Emerging adulthood may then be a time of drastic change with concomitant challenges to well-being coupled with an increase in social Stressors. Emerging adults may turn to drug and alcohol use or unsafe sexual behavior as a means to facilitate the identity exploration process (Ravert, 2009). These risky behaviors can also relieve and compound the stress and confusion that is involved in committing to and constructing an organized and stable sense of self and identity (Arnett, 2005).
Dimensions of Identity Formation
As originally described by Erikson (1950), the “identity crisis” is the primary challenge that adolescents and young adults face as they seek to develop a coherent integration of their abilities, beliefs, interests, and childhood influences. The resolution of the identity crisis involves weighing several sets of goals, values, roles, and beliefs and then choosing those to which one wants to adhere (Marcia, 1988). Included among these are the two complementary processes of identity exploration and identity commitment. Identity exploration represents the process of actively searching among many potential identities in an effort to find a well-fitting sense of self Identity commitment represents the process of deciding whether or not to adhere to one or more sets of goals, values and beliefs (Marcia, 1988).
Expanding on Marcia’s model, Luyckx and colleagues (Luyckx, Goossens, Beyers, & Soenens, 2006; Luyckx, Schwartz, Berzonsky, et al., 2008) subdivided commitment into commitment making, the concept originally proposed by Marcia, and identification with commitment, which represents the internalization of the choices and commitments that one has enacted. Similarly, the identity exploration process was subdivided into exploration in breadth, in line with Marcia’s notion of exploration, and exploration in depth, which is the in-depth evaluation of existing identity commitments. Subsequently, Luyckx, Schwartz, Berzonsky, et al. (2008) identified ruminative exploration as a maladaptive dimension of exploration, referring to worrying and obsessing over making the “perfect” choice. Because the exploration process involves trial and error, making a perfect choice is nearly impossible. As a result, ruminative exploration is likely to paralyze the person and prevent engagement in commitments. While ruminative exploration is associated with distress and risk taking (cf Schwartz, Beyers, et al., 2011), identity commitment is inversely related to maladaptive outcomes including both substance use (cf Jones & Hartmann, 1988) and unsafe sex (Hernandez & DiClemente, 1992). Furthermore, personal identity may operate differently in men versus women as recent studies have found gender differences in personal identity processes (Sorell & Montgomery, 2001; Lewis, 2003). For this reason, it is important to examine gender differences in identity processes during emerging adulthood.
Identity in Emerging Adulthood
With identity playing central role in emerging adulthood, in recent years a number of empirical studies have begun to examine the relationship between identity processes and a number of psychosocial and health outcomes. Schwartz, Beyer, et al. (2011), using empirically derived identity status clusters, found that an achieved status—one with high levels of adaptive exploration and commitment dimensions—was associated with the highest level of well-being, while a carefree-diffusion, one with low commitment and low exploration, status scored the lowest. In the same study, Schwartz, Beyers, et al. (2011) found achieved and foreclosed identity statuses, with the latter characterized by high levels of commitment and low levels of exploration, to be associated with lower levels of internalizing, externalizing disorders, and health-compromising behaviors, especially illicit drug use and impaired driving.
Although Schwartz, Zamboanga, Weisskirch, and Rodriguez (2009) found identity commitments to be associated with higher levels with well-being and lower levels of negative psychosocial functioning, it has been pointed out that identity commitments in themselves are not good or bad. As found by Waterman et al. (2012), the effects of commitments have been hypothesized to be a function of their extent of fit with the person’s authentic self The current study seeks to explore this hypothesis further by examining the indirect effects of commitment through well-being and, equally important, by examining the direct effects of identity processes on negative psychosocial functioning after controlling for well-being, and thus examining commitments that have been “neutralized” with respect to well-being.
The Present Study: Research Questions and Hypothesis
The aim of the current study was to build on the work of Luyckx, Schwartz, Berzonsky, et al. (2008) and Schwartz, Beyers, et al. (2011) by evaluating the association of the five dimensions of identity development (commitment making, identification with commitment, exploration in depth, exploration in breath, and ruminative exploration) with well-being, internalizing symptoms, externalizing problems, and health-risk behaviors in college students. According to Ryan and Deci (2000) and Waterman (2008), well-being comprises positive self-evaluation (i.e., self-esteem), general psychological health (i.e., psychological well-being), life satisfaction, and personal growth (i.e., self-discovery and eudaimonic well-being). We adopt such a perspective on well-being for the present study. In terms of negative psychosocial functioning, internalizing symptoms are associated with depression, generalized anxiety, and social anxiety (Achenbach, Dumenci, & Rescorla, 2002), whereas externalizing problems are linked to physical aggression, lying, gossiping, and rule breaking (Burt & Donnellan, 2008). Last, health-risk behaviors are operationalized as hazardous alcohol and illicit drug use, sexual risk-taking behavior, and impaired driving or riding with an intoxicated driver.
Whereas Schwartz, Beyers, et al. (2011) adopted a person-centered approach in examining some of these same outcomes as they relate to discrete identity status categories, in the current study we adopted a complementary variable-centered approach by examining the associations of continuous identity processes (i.e., the exploration and commitment dimensions) with well-being, internalizing symptoms, externalizing problems, and health-risk behaviors. It is important to examine continuous identity processes because they allow for the evaluation of mediated relationships and help to clarify the relationship between identity processes and other psychosocial variables. Thus, the aims of current study include the investigation of
the relationship between (a) identity processes and well-being, (b) identity processes and negative aspects of psychosocial functioning (i.e., internalizing, externalizing, and health-risk behaviors), (c) well-being and the negative aspects of psychosocial functioning,
whether well-being mediates the relationship of identity processes with negative psychosocial functioning and risky behavior, and
whether gender moderates these relationships.
To this end, the following hypotheses are posed:
Hypothesis 1: Adaptive identity processes (i.e., exploration and commitment) will be positively associated with well-being, whereas maladaptive identity processes (ruminative exploration) will be negatively associated with well-being.
Hypothesis 2: Well-being will be strongly and inversely associated with negative psychosocial functioning as well.
Hypothesis 3: Well-being will mediate the relationship between adaptive identity processes and negative psychosocial functioning.
Hypothesis 4: Gender will moderate the relationship between adaptive identity processes and negative psychosocial functioning. Given the limited literature base in this area, no specific hypothesis regarding the directionality of this relationship is posed.
Method
Sample
The present sample is a subset selected from the Multi-Site University Study of Identity and Culture (MUSIC; see Castillo & Schwartz, this issue, for more details). As the purpose of the current study was to examine identity in emerging adults, only those participants between 18 and 29 years of age were retained. The data analytic sample comprised 7,649 undergraduate students (aged 18–29 years; mean [M] age = 19.95, standard deviation [SD] = 1.98; 73% female; 62% non-Hispanic White, 7% non-Hispanic Black, 14% Hispanic, 14% Asian, 2% other ethnic groups, and 1% not reporting ethnicity) from 30 colleges and universities around the United States. In terms of annual household income, 19% reported below $30,000, 18% reported $30,000 to $50,000, 30% reported $50,001 to S100,000K, 26% reported over $100,000, and 7% did not report their annual family income. For grades, 16% described their grades as A, 45% as A/B, 16% as B, and 16% as B/C, 2% as C, and 5% as below C. Years in college ranged from 0 to 22 (M = 2.36, SD = 1.42).
Measures
Unless otherwise specified, 5-point Likert scales were used for all study measures with responses ranging from 1 (strongly disagree) to 5 (strongly agree), and alpha coefficients presented are from the current sample.
Personal identity.
The English-language version of the 25-item Dimensions of Identity Development Scale (DIDS; Luyckx, Schwartz, Berzonsky, et al., 2008) was used to assess five dimensions of identity formation: commitment making, identification with commitment, exploration in breadth, exploration in depth, and ruminative exploration (see Luyckx, Schwartz, Berzonsky, et al., 2008). Averaged scores were generated for each of the five dimensions. Sample items include “I know what I want to do with my future” (commitment making, α = .92), “My future plans give me self-confidence” (identification with commitment, α = .93), “I think a lot about the direction I want to take in my life” (exploration in breadth, α = .85), “I think a lot about the future plans I have made” (exploration in depth, α = .81), and “I keep wondering which direction my life has to take” (ruminative exploration, α = .85).
The following measures were used to assess well-being.
Self-esteem.
Self-esteem was assessed using the 10-item (α = .84) Rosenberg Self-Esteem scale (Rosenberg, 1965). Item responses were summed to create a total score (sample item: “On the whole, I am satisfied with myself”).
Eudaimonic well-being.
Eudaimonic well-being was measured using the 21-item (α = .87) Questionnaire for Eudaimonic Well-Being (Waterman et al., 2010). Item responses were summed to create a total score to assess the extent that participants believe they have discovered who they really are, actualized their innermost talents, and are willing to take on challenging tasks that facilitate growth (sample item: “I believe I have discovered who I really am”).
Psychological well-being.
Using items on a 6-point Likert scale, a summed total score of psychological well-being was generated using the 18-item (α = .83) version of the Scales of Psychological Well-Being (Ryff & Keyes, 1995; sample item: “I have confidence in my opinions, even if they are contrary to the general consensus”).
Life satisfaction.
The Satisfaction With Life scale (Pavot & Diener, 1993) was used to create a summed total score of life satisfaction. The Satisfaction With Life scale includes five items on a 6-point Likert scale (sample item: “If I could live my life over again, I would change almost nothing,” α = .87). The validity of this measure has been extensively tested around the world (Kuppens, Realo, & Diener, 2008).
We assessed internalizing symptoms using the following measures.
Depressive symptoms.
Depressive symptoms were assessed using the 20-item (α = .95) Center for Epidemiological Studies Depression scale (CES-D; Radloff, 1977). The CES-D measures various cognitive, somatic, and psychological symptoms of depression in the previous week, such as difficulty eating and sleeping, listlessness, and disinterest in activities that one normally enjoys. The items include 4-point scales from 1 (seldom) to 4 (most of the time) and responses are summed to create a total score (sample item: “I felt like crying this week”).
General anxiety.
General anxiety symptoms during the previous week were assessed using an adaptation of the Beck Anxiety Inventory (BAI; Beck, Epstein, Brown, & Steer, 1988), which was adapted for a nonclinical population by removing items that referred to clinical levels of symptoms and adding items referring to the Diagnostic and Statistical Manual of Mental Disorders, Fourth Edition, Text Revision (DSM-IV-TR) criteria for generalized anxiety disorder such as excessive worrying and “butterflies” in one’s stomach (American Psychiatric Association, 2000). Schwartz and colleagues (2010) found the modified BAI to converge with the CES-D and the Social Interaction Anxiety scale, thus providing evidence for convergent validity. This adapted version consists of 18 items (α = .95). Item responses are summed to create a total score of generalized anxiety (sample item: “I have been worrying a lot this week.”)
Social anxiety.
Social anxiety symptoms, such as discomfort in approaching an attractive person of the opposite sex, were assessed using total summed score of the 19-item (α = .94) Social Interaction Anxiety scale (Mattick & Clarke, 1989; sample item: “When mixing socially, I am uncomfortable”). Osman, Gutierrez, Barrios, Kopper, and Chiros (1998) reported a Cronbach’s alpha of .90 with a college sample.
Externalizing.
Externalizing behaviors were assessed using Subtypes of Antisocial Behavior Questionnaire (STAB), a 32-item instrument able to assess for each of the three major subtypes of antisocial behavior (Burt & Donnellan, 2008). Participants were asked to rate the occurrence of various problem behaviors during the prior 6 months. The subscales comprised 11 items for rule breaking (α = .88; sample item: “Broke into a store, mall, or warehouse”), 11 items for social aggression (α = .85; sample item: “Made negative comments about someone else’s appearance”), and 10 items for physical aggression (α = .86; sample item: “Got into physical fights”). Burt and Donnellan (2009) reported high levels of internal consistencies (α’s >.85). Items were summed to create total scores for each subscale of the STAB.
The following measures were used to index health-risk behaviors.
Hazardous alcohol use.
Hazardous alcohol use was assessed using the 10-item (α = .79) Alcohol Use Disorders Identification Test (AUDIT; Saunders, Aasland, Babor, De La Puente, & Grant, 1993). This measure assesses excessive drinking, symptoms of alcohol dependence, and negative consequences of alcohol use during the past year. Item responses are summed to create a total score (sample itsm: “How often during the last year have you had a feeling of guilt or remorse after drinking?”).
Illicit drug use, sexual risk taking, and car-related risks.
A number of risk behaviors were assessed using a modified version of the Youth Risk Behavior Surveillance Survey (Centers for Disease Control and Prevention, 2008). Participants were asked about illicit drugs use (six items; sample item: “In the last 30 days, how many times have you smoked marijuana?”), sexual risk-taking behaviors (four items; “In the last 30 days, how many times have you engaged in oral sex?”), and car-related risk behaviors (two items; “In the last 30 days, how many times have you driven a car when you felt at least a little bit drunk, buzzed, or tipsy?”). The response scale comprised five choices: 0 (never), 1 (once/twice), 2 (3–5 times), 3 (6–10 times), and 4 (more than 10 times). Items from the three types of risk behaviors were collapsed into counts for illicit drug use, sexual risk taking, and driving-related risks. Because the item responses for the health-risk behavior subscales followed a Poisson distribution, we evaluated internal consistency using Spearman-Brown reliability coefficients, which do not assume a normal distribution. For this sample, Spearman-Brovm reliability coefficients for these subscales were .83, .71, and .67, respectively.
Results
Throughout the data analytic process parameters were estimated using a sandwich estimator (Kauermann & Carroll, 2001) to adjust the standard errors and account for nesting of participants within data collection sites. First, descriptive statistics were estimated. Second, because fit indices are not available for models with count variables, we evaluated model fit without the health-risk count variables (i.e., illicit drug use, sexual risk-taking, and car-related risks; Muthén & Muthén, 2010). As good model fit was established, the next step was to estimate the specified model fit with the health-risk count variables included. Because of the fact that many of the health-risk behaviors were reported by less than 25% of the sample, zero-inflated poisson (ZIP) modeling was used (Atkins & Gallop, 2007). The final step was to test invariance across gender in the specified model.
Descriptive Statistics
A descriptive statistics table and a correlation matrix (see Table 1) were computed to ascertain the viability of creating composite variables to represent our constructs of interest. The two commitment variables were highly correlated (commitment making and identification of commitment, r = .86), as were the two exploration variables (exploration in depth and exploration in breath, r = .70). Given these findings, we reduced risk for multicolinearity by using composite scores for commitment and adaptive exploration in addition to the ruminative exploration subscale. Next, given the difficulties involved in regressing count outcomes on first-order latent variables, we conducted exploratory factor analyses (EFAs) to extract composite variables for each psychosocial domain (i.e., well-being, internalizing symptoms, and externalizing problems). Using principal axis factoring, the FFA resulted in extraction of single factors for each of the three sets of continuous dependent variables (i.e., well-being, internalizing symptoms, and externalizing problems).
Table 1.
Bivariate Correlations among Study Variables
| Subscale | Mean | S.D. | 1 | 2 | 3 | 4 | 5 | 6 | 7 | 8 | 9 | 10 | 11 | 12 | 13 | 14 | 15 | 16 |
|---|---|---|---|---|---|---|---|---|---|---|---|---|---|---|---|---|---|---|
| 1. Exploration in Depth | 3.80 | 0.90 | — | .70*** | .28*** | .34*** | .31*** | .14*** | .22*** | .15*** | .26*** | .05*** | .00 | −.04** | −.14** | −.01 | −.09*** | −.02* |
| 2. Exploration in Breath | 3.82 | 0.91 | — | .40*** | 45*** | .23*** | .16*** | .19*** | .15*** | .29*** | .09*** | .05*** | −.03** | −.06*** | .03* | −.02* | −.01 | |
| 3. Commitment Making | 4.01 | 0.76 | — | .86*** | −.41*** | .34*** | .35*** | .36*** | .50*** | −.10*** | −.13*** | −.21*** | −.12*** | −.07*** | −.09*** | −.10*** | ||
| 4. Identification with Commitment | 3.78 | 0.75 | — | −.37*** | .36*** | .36*** | .39*** | .51*** | −.10*** | −.14*** | −.21*** | −.12*** | −.07*** | −.09*** | −.08*** | |||
| 5. Ruminative Exploration | 3.13 | 0.96 | — | −.24*** | −.28*** | −.32*** | −.32*** | .29*** | .26*** | .28*** | .14*** | .15*** | .15*** | .09*** | ||||
| 6. Satisfaction With Life | 20.52 | 5.47 | — | .60*** | .54*** | .48*** | −.27*** | −.33*** | −.31*** | −.27*** | −.20*** | −.25*** | −.08*** | |||||
| 7. Psychological Well-Being | 80.23 | 11.16 | — | .63*** | .65*** | −.42*** | −.46*** | −.47*** | −.46*** | −.31*** | −.41*** | −.20*** | ||||||
| 8. Self-Esteem | 37.63 | 7.25 | — | .66*** | −.43*** | −.49*** | −.48*** | −.33*** | −.24*** | −.29*** | −.09*** | |||||||
| 9. Eudaimonic Well-Being | 75.26 | 10.83 | — | −.25*** | −.31*** | −.36*** | −.29*** | −.18*** | −.25*** | −.14*** | ||||||||
| 10. Depression | 54.59 | 12.44 | — | .82*** | .46*** | .40*** | .37*** | .40*** | .15*** | |||||||||
| 11. Beck Anxiety | 41.58 | 16.29 | — | .45*** | .43*** | .37*** | .42*** | .16*** | ||||||||||
| 12. Social Anxiety | 49.64 | 14.52 | — | .30*** | .25*** | .28*** | .01 | |||||||||||
| 13. Rule Breaking | 18.22 | 7.76 | — | .75*** | .85*** | .33*** | ||||||||||||
| 14. Social Aggression | 25.29 | 8.26 | — | .77*** | .33*** | |||||||||||||
| 15. Aggression | 19.62 | 7.64 | — | .29*** | ||||||||||||||
| 16. Hazardous Alcohol Use | 16.69 | 6.52 | — |
Note.
p < .05
p < .01
Test of Model Fit
Many structural equation modeling fit indices are based on comparing the specified model to a null or baseline model with no paths or latent variables (Kline, 2006). However, models that include health-risk count variables such as illicit drug use, sexual risk-taking behavior, and impaired driving do not provide fit indices because they require numerical integration and do not use null or baseline models (Muthén & Muthén, 2010). As a result, our structural model was first estimated without the health-risk count variables to ascertain the fit of the model to the data. Model fit was evaluated using the comparative fit index (CFI), the root mean square error of approximation (RMSEA), and the standardized root mean square residual (SRMR). According to values suggested by Kline (2006), good model fit is represented as CFI ≥ .95, RMSEA ≤ .05, and SRMR ≤ .06; and adequate fit is represented as CFI ≥ .90, and RMSEA ≤ .08, and SRMR ≤ .10. The model adequately fit the data (χ2 (53) = 1458.269, p < .001; CFI = .92; RMSEA = .054; SRMR = .053).
ZIP Regression
Next, the health-risk behavior count variables were added and the specified model1 was evaluated. By analyzing all paths in a single model, it became possible to test for mediation and minimize the Type I error inflation that accompanies multiple testing. As previously mentioned, because the health-risk behavior variables were characterized by a preponderance of zero responses (indicating no engagement in the behavior in question), ZIP modeling (Atkins & Gallop, 2007) was used. In a ZIP model, the count variable is split into two parts: a dichotomous indicator reflecting whether or not the person engaged in the behavior in question, and a count variable reflecting the extent of engagement. For participants indicating no engagement in a given behavior, the count variable was specified as missing. Paths to the dichotomous indicators are interpreted as odds ratios (OR), which indicate the multiplicative increase in the odds of engagement in the behavior with each 1 standard deviation increase in the predictor variable in question. Paths to the count indicators are interpreted as incidence rate ratios (IRR), which reflect the multiplicative increase in the expected frequency of occurrence with each 1 standard deviation increase in the predictor variable in question. Standardized path coefficients (for continuous outcomes), or OR and IRR values (for health-risk outcomes), and confidence intervals for each path are reported in Table 2. Confidence intervals that do not include zero (or 1 for OR and IRR values) are statistically significant.
Table 2.
Path Coefficients for Regression of Internalizing, Externalizing, and Hazardous Alcohol Use on Identity and Well-Being
| Dependent Variable | Identity Exploration (95% Cl) | Identity Commitment (95% Cl) | Ruminative Exploration (95% Cl) | Well-Being (95% Cl) |
|---|---|---|---|---|
| Well-Being | .23*** (.20–.27) | .27*** (.23–,31) | −.31*** (−.34–.28) | — |
| Internalizing | .07*** (.05–.09) | .17*** (.15–, 19) | .16*** (.13–,19) | −.61*** (−.64–.59) |
| Externalizing | −.04* (−.01–01) | .17*** (.12–21) | .08*** (.05–, 11) | −.46*** (−.50–42) |
| Hazardous Alcohol Use | .05** (.01–.09) | −.02 (−.07–.04) | −.01 (−.05–.03) | −.22*** (−.30–.15) |
| Illicit Drug Use | ||||
| Prevalence (OR) | 1.09 (.98–1.21) | 0.87** (.79–.96) | 0.94 (0.88–1.00) | 0.70*** (0.62–0.78) |
| Frequency (IRR) | 0.89*** (0.61–0.75) | 1.13** (1.05–1.22) | 1.00 (0.93–1.07) | 0.68*** (0.61–0.75) |
| Sexual Risk Taking | ||||
| Prevalence (OR) | 1.17** (1.05–1.30) | 1.08 (0.98–1.18) | 0.88** (0.80–0.96) | 0.82*** (0.73–0.92) |
| Frequency (IRR) | 0.99 (0.94–1.03) | 1.07** (1.02–1.12) | 0.99 (.96–1.03) | 0.87*** (0.83–.92) |
| Car Related Risks | ||||
| Prevalence (OR) | 1.15** (1.04–1.27) | 0.94 (0.79–1.12) | 0.97 (0.89–1.05) | 0.77*** (0.67–0.89) |
| Frequency (IRR) | 0.93* (0.89–.99) | 1.14*** (1.07–1.21) | 1.04 (0.98–1.10) | 0.72*** (0.65–0.80) |
Note. CI = confidence interval. OR = odds ratio; IRR = incidence rate ratios.
p< .05.
p < .01.
p < .001.
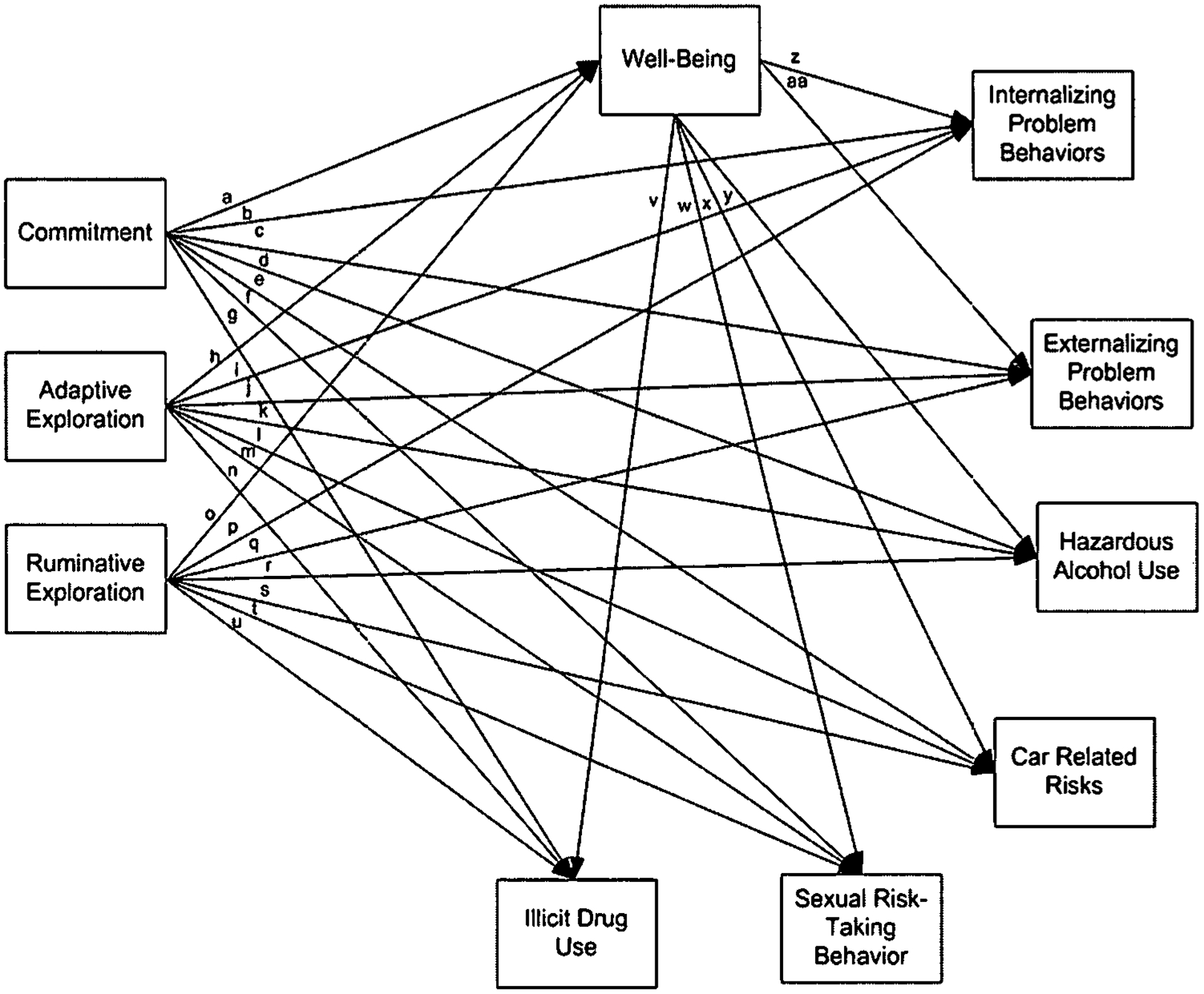
Research Aim la; Identity Processes and Well-Being.
With regards to the first aim, analysis found identity commitment (path a, β = .27, p < .001) and adaptive exploration (path h, β = .23, p < .001) significantly and positively associated with well-being, whereas ruminative exploration was significantly and negatively associated with well-being (path o, β = −.31, p < .001).
Research Aim lb; Identity Processes and Negative Aspects of Psychosocial Functioning.
Identity commitment was found to be positively related with internalizing symptoms (path b, β = .17, p < .001) and externalizing problems (path c, β = .17, p < .001). Adaptive exploration was positively associated with internalizing symptoms (path i, β = .07, p < .001) and hazardous alcohol use (path k, β = .05, p = .01), and negatively associated with externalizing problems (path j, β = −.04, p = .015), although these effect sizes were fairly small. Finally, ruminative exploration was positively associated with internalizing symptoms (path p, β = .16, p < .001) and externalizing problems (path q, β = .08, p < .001).
Although identity commitment was predictive of decreased prevalence of illicit drug use (path gprev., OR = 0.87,P = .005), it was associated with higher frequency of illicit drug use (path gfreq., IRR = 1.13, p = .002), sexual risk-taking behavior (path ffreq., IRR = 1.07, p = .003), and engagement in car-related risks (path efreq., IRR = l.l4, p < .001). Adaptive identity exploration was associated with higher prevalence of sexual risk-taking behavior (path mprev., OR = l.17,p = .004) and engagement in car-related risks (path lprev., OR = 1.15,p = .006), as well as a decreased frequency of illicit drug use (path nfreq., IRR = 0.89, p < .001) and engagement in driving related risks (path lfreq., IRR = 0.93, p = .013). Ruminative exploration was negatively associated with the prevalence of sexual risk-taking behavior (path tprev., OR = 0.88, p = .005).
Research Aim Ic: Well-being and the Negative Aspects of Psychosocial Functioning.
Results showed well-being to be negatively related with internalizing symptoms (path z, β = −.61, p < .001), externalizing problems (path aa, β = −.46, p < .001), and hazardous alcohol use (path y, β = −.22, p < .001). Well-being was predictive of decreased prevalence (OR) and frequency (IRR) of all health-risk behaviors: illicit drug use (path v, OR = 0.70, p < .001; IRR = 0.68, p < .001), sexual risk-taking behavior (path w, OR = 0.82, p < .001; IRR = 0.97, p < .001), and car-related risks (path x, OR = 0.77, p = .001; IRR = 0.72, p < .001).
Research Aim 2: Well-being as a Mediator of Identity Processes and the Negative Aspects of Psychosocial Functioning.
Additionally, we sought to explore the question of whether well-being mediates the association between identity processes and internalizing symptoms, externalizing symptoms, and health-risk behaviors. We calculated indirect confidence intervals and coefficients with 95% confidence, using the PRODCLIN software (MacKinnon, Fritz, Williams, & Lockwood, 2007). PRODCLIN is based on the asymmetric distribution of products test (MacKinnon, 2008), which calculates a 95% confidence interval around the product of the unstandardized path coefficients that comprise the mediating pathway. Confidence intervals that do not include zero (for continuous outcomes) or 1 (for OR and IRR values) indicate significant mediation.
Results of mediation tests are displayed in Table 3. Identity commitment was also associated with decreases in internalizing symptoms (path a–z, β = −.16, p < .05), externalizing problems (path a-aa, β = −.12, p < .05), hazardous alcohol use (path a–y, β = −.06, p < .05), illicit drug use (path a–v, OR = 0.95, p < .05, IRR = 0.75, p < .05), sexual risk-taking (path a–w, OR = 0.97, p < .05, IRR = 0.74, p < .05), and car-related risks (path a–x, OR = .96, p < .05, IRR = .75, p < .05). Adaptive exploration was associated with decreases in internalizing symptoms (path h–z, β = −.14, p < .05), externalizing problems (path h–aa, β = −.10, p < .05), hazardous alcohol use (path h–y, β = −.05, p < .05), illicit drug use (path h–v, OR = 0.95, p < .05, IRR = 0.79, p < .05), sexual risk-taking (path h–w, OR = 0.98, p < .05, IRR = 0.77, p < .05), and car-related risks (path h–x, OR = .97, p < .05, IRR = .79, p < .05), indirectly through well-being. Ruminative exploration was associated with increases in internalizing symptoms (path o–z, β = .19, p < .05), externalizing problems (path o–aa, β = .14, p < .05), alcohol use (path o–y, β = .07, p < .05), illicit drug use (path o–v, OR = 1.06, p < .05, IRR = 1.38, p < .05), sexual risk-taking (path o–w, OR = 1.03,p < .05, IRR = 1.43, p < .05), and car-related risks (path o–x, OR = 1.04, p < .05, IRR = 1.39, p < .05)through well-being.
Table 3.
Standardized Indirect Effects of Dimensions of Identity Through Well-Being
| Independent Variable | Dependent Variable | CI 95% L | Indirect | CI 95% H | Original Directa | Mediated directb |
|---|---|---|---|---|---|---|
| Exploration | Internalizing | −.16 | −.14 | −.12 | −.07*** | .07*** |
| Exploration | Externalizing | −.13 | −.10 | −.09 | −.14*** | −.04* |
| Exploration | Alcohol Use | −.07 | −.05 | −.03 | .001 | .05** |
| Exploration | Drugs prevalence | 0.94 | 0.96 | 0.97 | 0.98 | 1.09 |
| Exploration | Drugs frequency | 0.76 | 0.79 | 0.82 | 0.36*** | .09*** |
| Exploration | Sex prevalence | 0.96 | 0.98 | 0.99 | 1.03 | 1.17* |
| Exploration | Sex frequency | 0.75 | 0.77 | 0.80 | 0.31*** | 0.99 |
| Exploration | Car prevalence | 0.95 | 0.97 | 0.98 | 1.02 | 1.15** |
| Exploration | Car frequency | 0.76 | 0.79 | 0.82 | 0.38*** | 0.93 |
| Commitment | Internalizing | −.19 | −.16 | −.14 | .003 | .17*** |
| Commitment | Externalizing | −.14 | −.12 | −.11 | .045 | .17*** |
| Commitment | Alcohol use | −.08 | −.06 | −.04 | −.074*** | −.02 |
| Commitment | Drugs prevalence | 0.94 | 0.95 | 0.96 | .89*** | 0.87** |
| Commitment | Drugs frequency | 0.73 | 0.75 | 0.78 | 1.05 | 1.13** |
| Commitment | Sex prevalence | 0.96 | 0.97 | 0.99 | 1.00 | 1.08 |
| Commitment | Sex frequency | 0.71 | 0.74 | 0.77 | 1.78 | 1.07** |
| Commitment | Car prevalence | 0.95 | 0.96 | 0.98 | 0.94 | .94 |
| Commitment | Car frequency | 0.72 | 0.75 | 0.78 | 1.24 | 1.14*** |
| Ruminative exploration | Internalizing | .17 | .19 | .21 | .35*** | .16*** |
| Ruminative exploration | Externalizing | .13 | .14 | .16 | .22*** | .08*** |
| Ruminative exploration | Alcohol use | .05 | .07 | .09 | .06*** | −.01 |
| Ruminative exploration | Drugs prevalence | 1.04 | 1.06 | 1.08 | 1.03 | 0.94 |
| Ruminative exploration | Drugs frequency | 1.33 | 1.38 | 1.44 | 1.88*** | 1.00 |
| Ruminative exploration | Sex prevalence | 1.01 | 1.03 | 1.05 | 0.96 | 0.88** |
| Ruminative exploration | Sex frequency | 1.37 | 1.43 | 1.48 | 2.60*** | 0.99 |
| Ruminative exploration | Car prevalence | 1.02 | 1.04 | 1.07 | 1.03 | 0.97 |
| Ruminative exploration | Car frequency | 1.34 | 1.39 | 1.44 | 2.56*** | 1.04 |
Note. CI = confidence interval. All indirect paths are significant.
Direct path when the mediator was not included in the model.
Direct path when the mediator was included in the model.
p < .05.
p <.01.
p < .001.
Research Aim 3; Gender as a Moderator.
To determine whether our model fit equivalently across gender, we compared an unconstrained model (with all paths free to vary across gender) to a constrained model (with each path constrained to be equal across gender). Results of this analysis are displayed in Table 4. We found a significant difference in fit between the models, which suggests that there are differences in structural paths across gender, Δχ2(39) = 217.28, p < .001. Therefore, each model path was examined for consistency across gender by constraining one path at a time and examining the change in model fit following each constraint.
Table 4.
Significant Gender Differences in Path Coefficients
| Male | P–Value | Female | P-Value | |
|---|---|---|---|---|
| Well-being on ruminative exploration | −0.38 | <.001 | −0.29 | <.001 |
| Externalizing problem behaviors on well-being | −0.57 | <.001 | −0.40 | <.001 |
| Externalizing problem behaviors on exploration | 0.04 | .227 | −0.06 | .021 |
| Prevalence of illicit drug use: well-being | 0.69 | .001 | 0.71 | <.001 |
| Prevalence of illicit drug use: exploration | 0.88 | .056 | 0.93 | .273 |
| Rate of illicit drug use: well-being | 0.62 | <.001 | 0.76 | <.001 |
| Rate of illicit drug use: commitment | 1.21 | <.001 | 0.99 | .728 |
| Rate of sex risk: well-being | 0.84 | <.001 | 0.90 | <.001 |
| Rate of sex risk: ruminative exploration | 1.06 | .037 | 0.96 | .027 |
Further analysis revealed several paths that differed significantly across gender. Specifically, identity commitment was positively associated with frequency of illicit drug use in men (path gfreq., IRR = 1.21, p < .001 women (0.99, p = .73). Ruminative exploration was associated with higher levels of sexual risk-taking behaviors in men (path tfreq., IRR = 1.06, p = .037), but with lower levels of sexual risk-taking in women (path tfreq.: IRR = 0.96, p = .027). The effects of well-being differed across prevalence and frequency of illicit drug use and frequency of sexual risk-taking behavior, as found by Schwartz, Waterman, et al. (2011), using the same dataset from the MUSIC study.
Discussion
In the current study, we examined the links between personal identity, mental health, and health-risk behaviors, and whether well-being mediates the associations between identity and negative psychosocial functioning among college students. We found positive associations between identity exploration and both identity commitment and well-being, as well as negative associations between ruminative exploration and well-being. These findings are similar to those of previous studies (Luyckx et al., 2006; Luyckx, Schwartz, Berzonsky, et al., 2008; Schwartz, Beyers, et al., 2011). The negative association between ruminative exploration and well-being suggests that individuals who explore their identity in a hesitant, self-critical manner are more likely to report lower self-esteem, satisfaction with life, and eudaimonic and psychological well-being. Additional examination revealed significant differences across gender, such that associations between ruminative exploration and well-being were stronger for men than for women. Our findings suggest that the underlying motivation behind one’s identity exploration can affect one’s well-being which, in turn, can affect the levels of one’s adaptive and maladaptive functioning (cf Soenens, Berzonsky, Dunkel, Papini, & Vansteenkiste, 2011).
Furthermore, the present results suggest that significant direct links exist between all three identity processes and internalizing symptoms. Although a positive relationship between ruminative exploration and internalizing symptoms is consistent with previous findings (Luyckx et al., 2006; Luyckx, Schwartz, Berzonsky, et al., 2008), the positive relationship between internalizing symptoms and both identity commitment and adaptive identity exploration seems counterintuitive. Whereas previous research (Schwartz et al., 2009) has suggested that the increased exploration during emerging adulthood is associated with increased levels of identity confusion, depression, and general anxiety, few studies have found identity commitment to be associated with higher levels of internalizing symptoms. Similarly, identity commitment was positively associated with externalizing problem behaviors over and above the effects of well-being. It is possible that identity exploration and commitment may be linked with some degree of distress in addition to facilitating well-being. The positive associations between commitment and internalizing symptoms may reflect the anxiety and stress that is associated with leaving the “age of possibilities” by adopting permanent commitments and leading an “adult life” (Arnett, 2007). This increase in stress and anxiety can be enacted by internalizing the stress (e.g., showing increases in anxiety and depressive symptoms) or externalizing it (e.g., increasing health-risk behavior and aggression) as a distraction or coping mechanism.
It should be noted that making identity commitments are not inherently good or bad, rather the association of commitment with psychosocial functioning may depend on to what the commitment is being made. Committing to a personally satisfying set of goals, values, and beliefs may be linked with well-being. On the other hand, associations of identity commitment with indices of negative psychosocial functioning over and above the effects of well-being may reflect identity commitments that are not personally satisfying or fulfilling, and are thus likely to be associated with negative outcomes (i.e., increases in depressive symptoms and risk behaviors). For example, a college student may ask “Why am I so committed to becoming a doctor when I do not care about it and do not enjoy my courses?” It is possible that this student may engage in risky behaviors as a means to self-medicate or dull the pain associated with commitments that do not fit with one’s sense of self (Waterman et al., in preparation). Future research is needed in order to examine these types of “side effects” that are associated with leaving emerging adulthood.
Additionally, we found a small but significant positive relationship between ruminative exploration and externalizing behaviors, as well as a small negative association between identity exploration and externalizing problem behaviors. Therefore, adaptive and productive identity exploration may involve experimenting with self-destructive behaviors (Ravert, 2009). Some degree of externalizing problems may be associated with a hesitant, self-critical, and rumination-based approach to exploration, but additional research is needed to examine the association between leaving emerging adulthood and health-risk behavior engagement.
The findings for health-risk behaviors yield a mixed set of conclusions. Adaptive identity exploration was the only variable that demonstrated a significant and positive association with hazardous alcohol use. This may suggest that alcohol use is part of the normative process of exploring alternatives during emerging adulthood (Ravert, 2009) and may be used to relieve the stress that is associated with developing a coherent sense of self (Arnett, 2005). Identity exploration was also linked with sexual risk taking behavior, as well as with driving related risk behavior, while identity commitment was associated with a lower likelihood of illicit drug use. Identity exploration may involve risk taking, whereas making commitments may decrease the desire to take risks. The links between commitment and internalizing and externalizing, however, suggest that making identity commitments that are not consistent with one’s sense of self may have negative consequences. The present findings therefore suggest qualifying the link between identity commitments and positive functioning-commitments are linked with well-being primarily in cases where the alternatives selected are the “correct ones” for the individual.
The extent and chronicity of risk-taking behavior helps to separate normative and worrisome developmental trajectories. Identity exploration was associated with increased likelihood of sexual risk taking and driving related risks, but with decreased frequency of illicit drug use and driving related risks. This finding provides support for engagement in health-risk behavior as a normative experience, but it suggests that chronic engagement in risky behaviors may be cause for greater concern.
The opposite was true for identity commitment and health compromising behaviors. Although identity commitment was associated with a decreased likelihood of illicit drug use, it was associated with a higher frequency of illicit drug use, sexual risk-taking behavior, and car-related risks among those individuals who already engaged in these behaviors. Thus, identity commitment may serve as a protective factor against illicit drug use over and above the effects of well-being, but it also it seems to be an indicator of increased frequency for those who already participate in risky activities. It bears keeping in mind that Marcia’s and Erikson’s approaches to identity focus on the processes by which identity is formed, but not on the specific content of that identity, and it is possible that some individuals develop identities based on deviant behaviors. As noted by Montgomery, Hernandez, and Ferrer-Wreder (2008), a failure to consolidate a sense of identity leaves individuals vulnerable to psychological and behavioral problems and the development of a “negative identity.” The consolidation of an identity, whether positive or negative (e.g., identities centered around gang involvement, radical nationalistic involvement, drug use), serves as a resolution to the identity crisis and alleviation of identity distress (Sugar, 2004) despite the high psychological and physical risks for the individual (Waterman, 2011). Furthermore, it is important to identify the specific harmful or destructive behaviors that may be central to some emerging adults’ identities, and, in-depth, both qualitative work and research on the consolidation of specific identity types is needed to examine the manner in which identification with these behaviors operates.
Ruminative exploration was found to be a significant negative predictor of prevalence of sexual risk taking. Thus, the process of committing to a sense of self and identity is positive in most eases; however, future studies should attend to the types of identities to which individuals may be committing. The distinction between commitments that fit and commitments that do not fit may be clarified once the association between commitment and well-being is partialed out of the analysis.
An additional goal of the present study was to examine the direct associations of well-being with internalizing symptoms, externalizing problems, and health-risk behaviors. We found significant negative relationships between well-being and all three types of negative psychosocial functioning. These findings are consistent with previous research (Pavot & Diener, 2008; Schwartz, Waterman, et al., 2011) suggesting that self-esteem, psychological functioning, and personal growth may serve as deterrents for engaging in activities that compromise one’s health. Promoting activities and interests that increase well-being-including promoting adaptive identity exploration and commitment-may help to prevent distress, antisocial involvements, and risk taking.
We also examined differences in structural relationships across gender. Our findings suggest similar directions of associations across gender, but stronger findings emerged for men. This pattern of findings suggests that identity development and well-being are especially important mechanisms for preventing negative outcomes for men (cf Schwartz, Waterman, et al., 2011). There were exceptions to this pattern, however, such as the association between identity exploration and externalizing problems, which was significant and negative for women but non-significant for men. This gender difference may be due to women having a higher propensity for self-reflection (Burwell & Shirk, 2007), thus making identity exploration a more normative experience for women (Klimstra, Hale, Raaijmakers, Branje, & Meeus, 2008). Regardless it should be noted that differences across gender were generally small, and some reached significance primarily because of the large sample size.
Identity commitment was also associated with higher rates of illicit drug use for men but not for women. Men are more likely to prefer to remain uncommitted and to “keep their options open” (Schwartz, Donnellan, Ravert, Luyckx, & Zamboanga, 2012), and they may be more likely to turn to alcohol and illicit drugs when forced to make commitments. Ruminative exploration appeared to serve as a protective factor for women but as a risk factor for men. Previous studies have found that rumination, in general, has been linked to problematic outcomes (Rassin & Muris, 2005), generally taking the form of anxiety and depression for women but risky sexual activity and illicit drug use for men. Previous research has linked prolonged indecisiveness and rumination regarding major life decisions to internal distress (Rassin & Muris, 2005), which may be linked with maladaptive outcomes (Luyckx, Schwartz, Berzonsky, et al., 2008). These maladaptive outcomes may be more likely to involve anxiety and depression for women and to involve antisocial and risky behaviors for men.
Whereas the unique associations of commitment and exploration with negative psychosocial functioning appear to be counter-theoretical, it is worth bearing in mind that the strong association between identity processes and well-being was partialed out in these analyses. The indirect associations of identity processes with negative psychosocial functioning, as mediated by well-being, were far more consistent with past research. Adaptive exploration and commitment were inversely associated with negative psychosocial functioning indirectly through well-being, and ruminative exploration facilitated negative psychosocial functioning through well-being. These findings support Erikson’s (1950) contention that identity is closely intertwined with well-being and positive adjustment and suggest that the most commonly identified protective associations of identity processes with internalizing symptoms, externalizing problems, and health-risk behaviors operate through facilitating well-being. We speculate that these counterintuitive effects emerge because of the uncertainty underlying exploration and the “loss of freedom” inherent in making commitments, as well as in cases where the commitments enacted do not fit well with the person making the commitments.
Implications for Intervention
The present findings have important implications for clinicians and counselors, especially those in university counseling settings. Previous research has yielded contradictory findings in regards to the role of health-risk behaviors and mental health in emerging adulthood. Empirical evidence points to emerging adulthood as the developmental time period associated with the highest rates of engagement in health-risk behaviors (Chou et al., 2005) and an increase in prevalence of diagnosable disorders (Arnett, 2007), whereas other research has suggested that emerging adulthood is marked by overall increased levels of well-being and decreased levels of depressive affect and problem behaviors (Schulenberg & Zarrett, 2006). These findings may reflect heterogeneity in emerging adulthood, such that not all emerging adults are able to cope with the difficulties associated with this unstructured stage of life. Indeed, some emerging adults may be drawn to health-risk behaviors as a way of relieving the stress and confusion that accompany the task of constructing and committing to an organized and stable sense of self (Arnett, 2005).
As Arnett (2000) has pointed out, emerging adulthood is a time of life when positive and negative life trajectories begin to separate from one another, with identity issues often determining which path a person will follow. The present study adds to this growing literature by emphasizing the key role of identity development in positive and negative outcomes (Arnett, 2005, 2007) and examining the role of well-being as a mediator between identity exploration/commitment and maladaptive functioning. As such, the development of a positive sense of self and identity becomes a potential intervention target that can be used to facilitate well-being and thereby help prevent or reduce internalizing symptoms, externalizing problems, and health-risk behaviors.
Limitations and future directions
The present results should be considered in light of some limitations. Although the present study allowed for the examination of the relationship between identity processes and adaptive and maladaptive aspects of psychosocial functioning, we cannot infer causality because of the cross-sectional nature of the study. Furthermore, while analysis of invariance revealed significant differences across gender, these differences may have been a result of the gender imbalance found in the sample. Future studies should examine differences across gender in a sample with equal representation. It is also worth noting that because of the large sample requirement of ZIP models and the low representation of ethnic subgroups, invariance across ethnicity was not possible. Further research should focus on drawing equally diverse large samples to examine the effects of identity process and engagement in health-risk behaviors. Moreover, the findings may not apply to adults who do not attend college given that Luyckx, Schwartz, Goossens, et al. (2008) found that identity process may operate differently between college and noncollege emerging adults. It is not known how other contexts create opportunities for noncollege emerging adults to explore their identities. A replication of the present study with a noncollege sample would offer distinct advantages in assessing a broader picture of the identity formation process in emerging adults.
Despite these limitations, the present study has shed light on the mechanisms through which identity processes are related to internalizing symptoms, externalizing problems, and health-risk behaviors. The role of well-being in these associations, and the potentially deleterious “side effects” of exploration and commitment appear to suggest new and important directions for identity research. Although most identity research has only considered the processes and not the contents of young people’s identities, it is essential to consider the extent to which young people are developing “prosocial” or “antisocial” identities in emerging adulthood. We hope that the present study has helped establish directions of research in these areas.
Figure 1.

Conceptual model.
Footnotes
Prior to analysis, the conceptual model (Figure 1) was evaluated against alternative models including a full mediation model. For more details regarding these model comparisons, please contact the first author.
References
- Achenbach TM, Dumenci L, & Rescorla LA (2002). Are American children’s problems still getting worse? A 23-year comparison. Journal of Abnormal Child Psychology, 31(1), 1–11. [DOI] [PubMed] [Google Scholar]
- American Psychiatric Association. (2000). Diagnostic and statistical manual of mental disorders (4th ed., text rev.). Washington, DC: Author. [Google Scholar]
- Arnett JJ (2005). The developmental context of substance use in emerging adulthood. The Journal of Drug Issues, 235–254. [Google Scholar]
- Arnett JJ (2007). Emerging adulthood: What is it, and what is it good for? Child Development Perspectives, 1(2), 68–73. [Google Scholar]
- Beck AT, Epstein N, Brown G, & Steer RA (1988). An inventory for measuring clinical anxiety: Psychometric properties. Journal of Consulting and Clinical Psychology, 56, 893–897. [DOI] [PubMed] [Google Scholar]
- Burt SA, & Donnellan MB (2009). Development and validation of the Subtypes of Antisocial Behavior Questionnaire. Aggressive Behavior, 35(5), 376–398. [DOI] [PubMed] [Google Scholar]
- Burwell RA, & Shirk SR(2007). Subtypes of rumination in adolescence: Associations between brooding, reflection, depressive symptoms, and coping. Journal of Clinical Child and Adolescent Psychology, 36, 56–653. [DOI] [PubMed] [Google Scholar]
- Centers for Disease Control and Prevention. (2008). Youth Risk Behavior Surveillance -United States, 2007. Morbidity and Mortality Weekly Report, 55. [PubMed] [Google Scholar]
- Chou SP, Grant BF, Dawson DA, Stinson FS, Saha T, & Pickering RP (2005). Twelve-month prevalence and changes in driving after drinking: United States, 1991–1992 and 2001–2002. Drug and Alcohol Dependence, 80, 223–230. [DOI] [PubMed] [Google Scholar]
- Côté JE (2002). The role of identity capital in the transition to adulthood: The individualization thesis examined. Journal of Youth Studies, 5(2), 117–134. [Google Scholar]
- Côté JE, & Allahar AL (1994). Generation on hold: Coming of age in the late twentieth century. Toronto: Stoddart. [Google Scholar]
- Côte JE, SL Bynner J (2008). Exclusion from emerging adulthood: UK and Canadian perspectives on structure and agency in the transition to adulthood. Journal of Youth Studies, 11, 251–268. [Google Scholar]
- Côté JE, & Levine CG (2002). Identity formation, agency, and culture: A social psychological synthesis. Mahwah, NJ: Erlbaum. [Google Scholar]
- Davey A, & Savia J (2010). Statistical power analysis with missing data: A structural equation modeling approach. New York, NY: Routledge. [Google Scholar]
- Erikson EH (1950). Childhood and society. New York, NY: Norton. [Google Scholar]
- Hernandez JT, & DiClemente RJ (1992). Self-control and ego identity development as predictors of unprotected sex in late adolescent males. Journal of Adolescence, 15,437–447. [DOI] [PubMed] [Google Scholar]
- Jones RM, & Hartmann BR (1988). Ego identity: Developmental differences and experimental substance abuse among adolescents. Journal of Adolescence, 11, 347–360. [DOI] [PubMed] [Google Scholar]
- Kauermann G, & Carroll RJ (2001). A note on the efficiency of sandwich covariance matrix estimation. Journal of the American Statistical Association, 96, 1387–1396. [Google Scholar]
- Klimstra T, Hale WW III, Raaijmakers QAW, Branje SJT, & Meeus WHJ (2008). Identity formation in adolescence: Change or stability? Journal of Youth and Adolescence, 39, 150–162. [DOI] [PMC free article] [PubMed] [Google Scholar]
- Kline RB (2006). Principles and practices of structural equation modeling (2nd ed.). New York, NY: Guilford. [Google Scholar]
- Kuppens P, Realo A, & Deiner E (2009). The role of positive and negative emotions in life satisfaction judgment across nations. Journal of Personality and Social Psychology, 95(1), 66–75. [DOI] [PubMed] [Google Scholar]
- Lefkowitz ES (2005). “Things have gotten better”: Developmental changes among emerging adults after the transition to university. Journal of Adolescent Research, 20, 40–63. [Google Scholar]
- Lewis HL (2003). Differencss in ego identity among college students across age, ethnicity, and gender. Identity: An International Journal of Theory and Research, 3, 159–189. [Google Scholar]
- Liu H, & Powers DA (2007). Growth curve models for zero-inflated count data: An empirical application to smoking behavior. Structural Equation Modeling: A Multi-disciplinary Journal, 14, 247–279. [Google Scholar]
- Luyckx K, Goossens L, Beyers W, & Soenens B (2006). The Ego Identity Process Questionnaire: Factor structure, reliability, and convergent validity in Dutch-speaking late adolescents. Journal of Adolescence, 29, 153–159. [DOI] [PubMed] [Google Scholar]
- Luyckx K, Schwartz SJ, Berzonsky MD, Soenens B, Vansteenkiste M, Smits I, & Goossens L (2008). Capturing ruminative exploration: Extending the four-dimensional model of identity formation in late adolescence. Journal of Research in Personality, 42, 58–82. [Google Scholar]
- Luyckx K, Schwartz SJ, Goossens L, & Pollock S (2008). Employment, sense of coherence, and identity formation: Contextual and psychological processes on the pathway to sense of adulthood. Journal of Adolescent Research, 23, 566–591. [Google Scholar]
- Luyckx K, Schwartz SJ, Soenens B, Vansteenkiste M, & Goossens L (2010). The path from identity commitments to adjustment: Motivational underpinnings and mediating mechanisms. Journal of Counseling and Development, 88, 152–160. [Google Scholar]
- Luyckx K, Soenens B, Goossens L, Beckx K, & Wouters S (2008). Identity exploration and commitment in late adolescence: Correlates of perfectionism and mediating mechanisms on the pathway to well-being. Journal of Social and Clinical Psychology, 27, 336–361. [Google Scholar]
- MacKinnon DP (2008). Introduction to statistical mediation analysis. New York, NY: Taylor and Francis. [Google Scholar]
- MacKinnon DP, Fritz MS, Williams I, & Lockwood CM (2007). Distribution of the product confidence limits for the indirect effect: Program PRODCLIN. Behavior Research Methods, 39, 384–389. [DOI] [PMC free article] [PubMed] [Google Scholar]
- Marcia JE (1988). Common processes underlying ego identity, cognitive/more development, and individuation In Lapsley DK & Power FC (Eds.), Self, ego, and identity: Integrative approaches (pp. 211–225). New York, NY: Springer-Verlag. [Google Scholar]
- Mattick RP, & Clarke JC (1998). Development and validation of measures of social phobia scrutiny fear and social interaction anxiety. Behaviour Research and Therapy, 36, 455–470. [DOI] [PubMed] [Google Scholar]
- Montgomery MJ, & Côté JE (2003). The transition to college: Adjustment, development, and outcomes In Adams GR & Berzonsky MD (Eds.), The Blackwell handbook of adolescence (pp. 179–194). Oxford, UK: Blackwell Publishers Ltd. [Google Scholar]
- Montgomery MJ, Hernandez L, & Ferrer-Wreder L (2008). Identity development and intervention studies: The right time for a marriage? Identity: An International Journal of Theory and Research, 8(2), 173–182. [Google Scholar]
- Muthén LK, & Muthén B (2010). Mplus user’s guide (6thed.) Los Angeles, CA: Muthén&Muthén. [Google Scholar]
- Osman A, Gutierrez PM, Barrios FX, Kopper BA, & Chiros CE (1998). The Social Phobia and Social Interaction Anxiety Scales: Evaluation of Psychometric Properties. Journal of Psychopathology and Behavioral Assessment, 20(3), 249–264. [Google Scholar]
- Pavot W, & Diener E (1993). Review of the Satisfaction with Life Scale. Psychological Assessment, 5, 164–172. [Google Scholar]
- Radloff LS (1977). The Center for Epidemiologic Studies-Depression Scale: A self-report depression scale for research in the general population. Journal of Applied Psychological Measurement, 1, 185–401. [Google Scholar]
- Radloff LS (1991). The Use of the Center for Epidemiologic Studies Depression Scale in Adolescents and Young Adults. Journal of Youth and, 20(2), 149–166. [DOI] [PubMed] [Google Scholar]
- Rassin E, & Muris P (2005). To be or not to be … indecisive: Gender differences, correlations with obsessive-compulsive complaints, and behavioral manifestation. Personality and Individual Differences, 38, 1175–1181. [Google Scholar]
- Ravert RD (2009) “You’re only young once”: Things college students report doing before it is too late. Journal of Adolescent Research, 24, 376–396. [Google Scholar]
- Rodenbaugh TL, & Heimberg RG (2008). Emotion regulation and the anxiety disorders: Adopting a self-regulation perspective In Vingerhoets A, Nyklicek I, & Denollet J (Eds.), Emotion regulation: Conceptual and clinical issues (pp. 140–149). New York, NY: Springer. [Google Scholar]
- Rosenberg M (1965). Society and the adolescent self-image. Princeton, NJ: Princeton University Press. [Google Scholar]
- Ryan RM, & Deci EL (2000). Self-determination theory and the facilitation of intrinsic motivation, social development, and well-being. American Psychologist, 55, 68–78. [DOI] [PubMed] [Google Scholar]
- Ryff CD, & Keyes CLM (1995). The structure of psychological well-being revisited. Journal of Personality and Social Psychology, 69, 719–727. [DOI] [PubMed] [Google Scholar]
- Saunders JB, Aasland OG, Babor TF, De La Puente JR, & Grant M (1993). Development of the Alcohol Use Disorders Screening Test (AUDIT). Addbiction, 88, 791–804. [DOI] [PubMed] [Google Scholar]
- Schulenberg JE, & Zarrett NR (2006). Mental health during emerging adulthood: Continuities and discontinuities in course, content, and meaning In Arnet JJ & Tanner J (Eds.), Coming of age in the 21st century: The lives and contexts of emerging adults. Washington, DC: American Psychological Press. [Google Scholar]
- Schwartz SJ, Beyers W, Luyckx K, Soenens B, Zamboanga BL, Forthun LF, … Waterman AS (2011). Examining the light and dark sides of emerging adults’ identity: A study of identity status differences in positive and negative psychosocial functioning. Journal of Youth and Adolescence, 40, 839–859. [DOI] [PMC free article] [PubMed] [Google Scholar]
- Schwartz SJ, Donnellan MB, Ravert RD, Luyckx K, & Zamboanga BL (2012). Identity development, personality, and well-being in adolescence and emerging adulthood: Theory, research, and recent advances In Weiner IB (Series Ed.), and Lerner RM, Easterbrooks A, & Mistry J (Vol. Eds.), Handbook of psychology, vol. 6: Developmental psychology New York, NY: John Wiley and Sons. [Google Scholar]
- Schwartz SJ, Waterman AS, Vazsonyi AT, Zamboanga BL, Whitbourne SK, Weisskirch RS, … Ham LS (2011). The association of well-being with health-risk behaviors in college-attending young adults. Applied Developmental Science, 15(1), 20–36. [DOI] [PMC free article] [PubMed] [Google Scholar]
- Schwartz SJ, Weisskirch RS, Hurley EA, Zamboanga BL, Park IJK, Kim SY, … Greene AD (2010). Communalism, familism, and filial piety: Are they birds of a collectivist feather? Cultural Diversity and Ethnic Minority Psychology, 16, 548–560. [DOI] [PMC free article] [PubMed] [Google Scholar]
- Schwartz SJ, Zamboanga BL, Weisskirch RS, & Rodriguez L (2009). The relationships of personal and ethnic identity exploration to indices of adaptive and maladaptive psychosocial functioning. International Journal of Behavioral Development, 33, 131–144. [Google Scholar]
- Soenens B, Berzonsky MD, Dunkel CS, Papini DR, & Vansteenkiste M (2011). Are all identity commitments created equally? The importance of motives for commitment for late adolescents’ personal adjustment. International Journal of Behavioral Development, 35(4), 358–369. [Google Scholar]
- Sorell GT, & Montgomery MJ (2001). Feminist perspectives on the relevance of Erikson’s theory for contemporary identity development research. Identity: An International Journal of Theory and Research, 2, 97–128. [Google Scholar]
- Strine TW, Kroenke K, Dhingra S, Balluz LS, Gonzalez O, Berry JT, Mokdad AH (2009). The association between depression, health-related quality of life, social support, life satisfaction, and disability in community-dwelling US adults. Journal of Nervous and Mental Disease, 197(1), 61–64. [DOI] [PubMed] [Google Scholar]
- Stryker S (2003). Whither symbolic interactionism? Reflections on a personal Odyssey. Symbolic Interaction, 26, 95–109. [Google Scholar]
- Sugar M (2004). Warrior identity problem In Flaherty LT (Ed.), Adolescent psychiatry: Developmental and clinical studies (pp. 279–295). Hillsdale, NJ: The Analytic Press. [Google Scholar]
- Tomarken AJ, & Waller NG (2005). Structural equation modeling: Strengths, limitations, and misconceptions. Annual Review of Clinical Psychology, 1, 31–65. [DOI] [PubMed] [Google Scholar]
- Trzesniewski KH, & Donnellan MB (2010). Rethinking “Generation Me”: A study of cohort effects from 1976–2006. Perspectives on Psychological Science, 5, 58–75. [DOI] [PubMed] [Google Scholar]
- Waterman AS (2011). Eudaimonic identity theory: Identity as self-discovery In Schwartz SJ, Luyckx K, & Vignoles VL (Eds.), Handbook of identity theory and research (pp. 357–379). New York, NY: Springer. [Google Scholar]
- Waterman AS, Schwartz SJ, & Conti R (2008). The implications of two conceptions of happiness (hedonic enjoyment and eudaimonia) for the understanding of intrinsic motivation. Journal of Happiness Studies, 9, 41–79. [Google Scholar]
- Waterman AS, Schwartz SJ, Hardy SA, Kim SY, Lee RM, Armenta BE, … Agocha BV (2012). Good choices, poor choices: Relationship between the quality of identify commitments and psychosocial functioning. Manuscript submitted for publication. [DOI] [PMC free article] [PubMed] [Google Scholar]
- Waterman AS, Schwartz SJ, Zamboanga BL, Ravert RD, Williams MK, Agocha VB, … Donnellan MB (2010). The questionnaire for eudaimonic well-being: Psychometric properties, demographic comparisons, and evidence of validity. The Journal of Positive Psychology, 5, 41–61. [DOI] [PMC free article] [PubMed] [Google Scholar]
- Whitbourne SK, Sneed JR, & Sayer A (2009). Psychosocial development from college through midlife: A 34-year sequential study. Developmental Psychology, 45, 1328–1340. [DOI] [PubMed] [Google Scholar]
