Abstract
Objectives
SARS-Cov-2 is a respiratory virus of the coronavirus family. It is responsible for viral pneumonia. The Covid-19 pandemic started in China in December 2019 before spreading to the rest of the world. Managing this pandemic has significantly changed the way our emergency services work. The main objective of this study was to describe the organizational impact of the Covid-19 pandemic in Emergency Medicine.
Methods
Descriptive observational study of the “adaptation strategy” of two Parisian emergency services, during the first wave of the Covid-19 pandemic from March 01, 2020 until the end of lockdown on May 11, 2020.
Results
As the infectious reason is the main reason for consultation during a pandemic, prevention measures have been reinforced. In order to limit the risk of viral transmission, a segmentation of the emergency services and the entire hospital was carried out. So we were able to distinguish between Red zones (High viral density) and Green zones (Low viral density). The hospital's infectious medicine and resuscitation capacity has been increased to manage the massive influx of patients consulting the emergency room.
Conclusion
Our resilience strategy reinforced by the implementation of the containment system has made it possible to overcome this pandemic. It would be appropriate to assess the impact of this strategy on the occurrence of nosocomial infections later.
Keywords: Covid-19, Public Health, Emergency Medicine, Infectiology, French Hospitals
Résumé
Objectifs
Le SRAS-Cov-2 est un virus respiratoire de la famille des coronavirus. Il est responsable de pneumonies virales. La pandémie de Covid-19 a débuté en Chine en décembre 2019 avant de se propager dans le reste du monde. La gestion de cette pandémie a considérablement bouleversé le fonctionnement de nos services. L’objectif principal de cette étude était de décrire l’impact organisationnel de la pandémie de Covid-19 en médecine d’urgence.
Méthodes
Étude observationnelle descriptive de « la stratégie d’adaptation » de 2 services d’urgence parisiens, durant la première vague de la pandémie de Covid-19 depuis le 01 mars 2020 jusqu’à la fin du confinement le 11 mai 2020.
Résultats
Le motif infectieux étant le principal motif de consultation lors de cette pandémie, les mesures de prévention ont été particulièrement renforcées. Afin de limiter le risque de transmission virale, une segmentation des services d’urgence et de l’ensemble de l’hôpital a été réalisée. Nous avons donc pu distinguer les zones rouges (haute densité virale) des zones vertes (faible densité virale). Les capacités d’hospitalisation dans les services de maladies infectieuses et de réanimation ont été progressivement augmentées pour gérer l’afflux massif de patients qui consultaient aux urgences.
Conclusion
Notre stratégie de résilience renforcée par la mise en place du dispositif de confinement ont permis de vaincre cette pandémie. Il conviendrait d’évaluer ultérieurement l’impact de cette stratégie sur la survenue d’infections nosocomiales.
Mots clés: Covid-19, Santé Publique, Médecine d’Urgence, Infectiologie, Hôpitaux français
Introduction
The SARS-CoV-2 pandemic started in China in December 2019 in the city of Wuhan, Hubei Province. SARS-CoV-2 is a respiratory virus in the coronavirus family. It is responsible for viral pneumonia grouped under the term of Respiratory Disease in Covid-19 [1], [2]. The transmission of this virus takes place in a human-to-human manner by the projection of droplets; or transported by the hands [3]. The duration of incubation of symptoms varies according to the studies between 4 and 15 days [4], [5].
The infection can be asymptomatic in 30 to 60% of cases [6]. When it is symptomatic, the patients present non-specific symptoms (fever, headache, asthenia, cough, dyspnea, myalgia) [4].
The World Health Organization (WHO) declared “the Public Health Emergency of International Scope (USPPI) on January 30, 2020, then the state of Pandemic on March 11, 2020. On March 14, 2020”, France entered at stage “3” of the epidemic. This resulted in the declaration of lockdown from March 17 to May 11, 2020 [7].
According to the epidemiological assessment of June 09, 2020, since the start of the epidemic 41,879 Covid-19 positive patients have been treated in Île-de-France. Among them, 14,760 patients were treated at the Public Assistance of Paris Hospitals. A total of 76% of them were hospitalized in conventional units and 21% were hospitalized in intensive care [8].
According to figures from Public Health France, on June 18, 2020, the SARS-CoV-2 pandemic affects 8,318,370 people worldwide since December 31, 2019, of which 1,492,177 are in Europe. It is responsible for 448,735 deaths since December 31, 2019, of which 172,621 were in Europe. In France, 158,641 people were confirmed positive for Covid-19; 29,603 of them died [9].
According to the summary of June 8, 2020 focus SAMU and SAU, medical regulation files for Covid-19 represent more than 50% of calls compared to other reasons over the period from March 16 to 30, 2020. The number of visits for Covid-19 reached a maximum of 300 admissions in the emergency room per day in 9 emergency departments out of 16 of the Public Assistance of Paris Hospitals during the week of March 30, 2020 [8].
As the emergency services are the gateway to our healthcare system, we have seen patients arriving at high risk of infection and requiring heavy treatment. Without forgetting the architecture of our services, which was not designed to accommodate all these patients. Thinking about a new organizational model was therefore vital to manage this exceptional activity overload.
Our health system and our emergency services have therefore had to be resilient. This concept signifies the capacity of health actors, institutions, and populations to prepare themselves to respond effectively to crises, to maintain essential functions in the event of a crisis, to inform lessons learned from the crisis and to reorganize if conditions require it [10].
The objectives of this study were to describe the impact of Covid-19 on the organization of our emergency services and the resilience we had to face.
Methods
We carried out a descriptive observational study of the “adaptation strategy” of two Parisian emergency services: Bichat and Lariboisière. This study focused specifically on the operation of these hospitals to deal with the first wave of covid-19 pandemic in France from March 01, 2020 until the end of lockdown on May 11, 2020.
The “Resilience” study describes the various architectural, functional, and human adaptations put in place to fight the first wave of Covid-19 pandemic; The importance of preventive measures to limit the spread of this pandemic; The rapid development of telemedicine which was many difficulties to establish itself permanently in France; And the ethical questions that had to be answered.
Results
Architectural adaptation
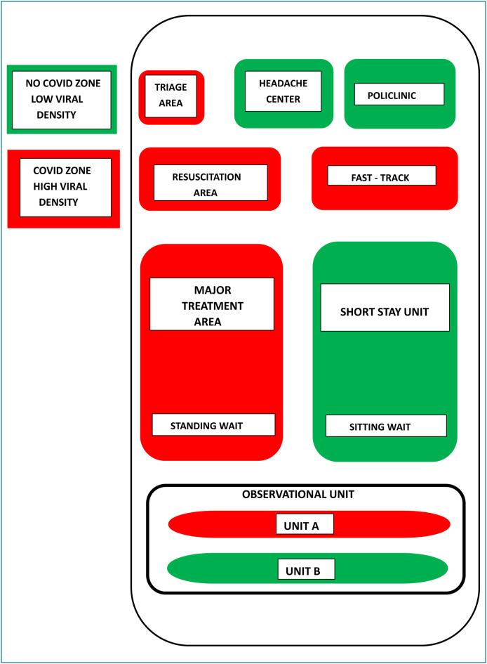
Usually, our emergency services are divided into several areas: a waiting area for patient arrival, a triage area by a reception and orientation nurse, a resuscitation area, a area dedicated to long-term care (Major or Acute Treatment Area), an area dedicated to outpatient consultations (fast-track), an area dedicated to short-term care where trauma is mainly done (Short Stay Unit), an area dedicated to the management of Mental Health Assessment Area and an observation unit where patients can be kept under surveillance for at least 24 h [11] (Fig. 1 ).
Figure 1.
Emergency Room Sectorization.
There are 3 additional specific areas in the emergency room of Lariboisière hospital: one for the care of patients without resources (The Policlinic); it is an outpatient consultation structure. And two other zones for the management of Headache and Otolaryngology emergencies (Fig. 1).
We had 3 periods in the management of this pandemic. The ‘pre pandemic period’ runs from March 1, 2020 to March 17, 2020, before lockdown. It can be noted that during this period, the number of emergency room visits is extremely high with peaks of consultations ranging between 250 and 300 visits per day. During the same period, the proportion of patients consulting for Covid-19 reason increased considerably; initially less than 10% in our two hospitals, it was multiplied by 4 at the Lariboisière hospital; even by 7 at Bichat hospital. Even before the official declaration of lockdown on March 17, 2020, our modes of organization had already changed (Fig. 2 ).
Figure 2.
Number of visits and Covid-19 proportion. A. Number of visits before and during Covid-19 pandemic in Lariboisière Emergency Room. B. Number of visits before and during Covid-19 pandemic in Bichat Emergency Room. C. Covid-19 proportion before and during pandemic in Lariboisière Emergency Room. D. Covid-19 proportion before and during pandemic in Bichat Emergency Room.
During this initial phase, our goal was to clearly identify patients potentially infected with Covid-19 to limit the risk of viral contamination of healthy patients and their caregivers. Thus, we have created two very distinct zones: the “Red” zone and the “Green” zone. The “Red” zone (or Covid zone, or High Viral Density zone) was the one where cases suspected of Covid-19 respiratory infections were taken care of. In contrast to the “green” zone (Or No Covid, Or Covid Free, Or Low Viral Density zone) which was the one that could accommodate patients for non-infectious reasons (Fig. 1).
Within each sector, we therefore individualize Red and Green consultation boxes according to the risk of infection. Our Major Treatment Area, for example, made up of 5 consultation boxes included two Red boxes for handling suspected cases of Covid-19. The same goes for our observation unit, which has been divided into two wings: one wing for patients infected with Covid-19; and a second wing for those who consulted for reasons other than infectious reasons (Fig. 1).
The second period is the ‘high pandemic period’, which runs from March 17, 2020 to March 31, 2020. Indeed, with the lockdown, we see a considerable reduction in the number of visits in the emergency rooms. 1 week after lockdown, we had less than 150 passages per day; and two weeks later, less than 100 passages per day. This has allowed us to focus most of our business on managing Covid-19 cases (Fig. 2).
During this critical period, the proportion of patients consulting for Covid-19 remained above 50%. This therefore naturally led us to “All Covid” operation. In other words, all emergency rooms were sized to accommodate suspected or confirmed cases of Covid-19 respiratory infection. This operation was transitory and did not last more than 2 weeks (Fig. 2).
In this context, and above all to achieve continuity of care for the few patients consulting in the emergency room for non-infectious reasons, we have collaborated with private emergency clinics and general medical practices; this allowed us to specifically redirect these patients upon arrival to the emergency room.
This reorganization was not limited to the emergency services but involved the entire hospital. Crisis meetings were held every day with department heads to find out precisely our needs, particularly in terms of hospital beds. This has allowed us to gradually increase the capacity of intensive care and infectious medicine beds based on the ever-increasing flow of patients infected with Covid-19 consulting the emergency room (Fig. 3 ).
Figure 3.
Evolution of the resilience procedure during Covid-19 pandemic.
The regulation between the different services was carried out by separate coordinating doctors. Certain departments were thus moved in to receive patients with confirmed respiratory illnesses at Covid-19, and other patients without respiratory infection. Orientation in a “Covid” or “No Covid” unit was done after carrying out a PCR and a Chest CT scan for all patients. Indeed, previous studies had demonstrated that Low Dose Chest CT scan had a better sensitivity than the PCR to detect the lesions of respiratory infection by Covid-19 [12], [13].
Carrying out Chest CT scan for all patients suspected of respiratory disease at Covid-19 requested a reorganization of our radiology services with consoles fully mobilized for the management of these patients [14], [15].
Still with the aim of limiting the risk of viral transmission, non-urgent surgical activities were postponed; and when surgery was required, patients were redirected to private clinics (Fig. 3).
The last period is the ‘low pandemic period’, which runs from April 1, 2020 until the end of lockdown on May 11, 2020. During this period, the number of emergency visits stabilizes between 100 and 150 passages per day. And at the same time, the proportion of patients consulting for Covid-19 is gradually decreasing below 10% (Fig. 2). Throughout this period, we observed the initial operating mode in Covid and no Covid zones.
Functional adaptation
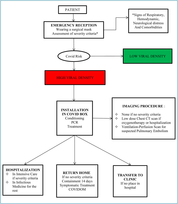
Functionally, the patient circuit began at the reception with an orientation nurse who performed the triage according to a predefined service protocol [16] (Fig. 4 ).
Figure 4.
Functional adaptation during Covid-19 pandemic.
Patients presenting severity criteria were immediately installed in the resuscitation area; those with no severity criteria were covered by the fast-tract or the Short Stay Unit; And those requiring heavy treatment with additional examinations and oxygen therapy were installed in the Major Treatment Area [17], [18].
The patient assigned to the area appropriate to his condition was immediately isolated in a consultation box. The doctor came back to examine him. On leaving the box, he prescribed the necessary conditioning, additional examinations, and appropriate treatments. The nurses then returned to take the nasopharyngeal sample and apply the medical prescriptions.
The organization of our waiting rooms was closely correlated with the proportion of COVID patients we had to manage. Under ideal conditions, COVID patients remained isolated in consultation boxes while awaiting their further test results. Once taken, they were transported to hospital beds if necessary; or else they would go home with monitoring instructions.
However, when this mode of operation was not possible, most often because of the large proportion of COVID patients who arrived at the same time, the waiting rooms were transformed into mixed COVID and no COVID areas with a separation distance that was maintained by a security banner. Either way, optimal management of the influx of these patients was essential to avoid embolization of our care sectors.
Adaptation of human resources
In the management of this pandemic, we have seen a surge of solidarity that has exceeded all our expectations. We benefited from significant human reinforcements and based on simple volunteering. Medical and paramedical personnel came from all sides to lend a hand to our services.
Surgeons provided "No Covid" emergency room consultations. The medical students helped us with the clinical examination and to transport the patients. Residents from all over Ile-de-France were organizing to reinforce the workforce. An exceptional medical night shift list was set up in the infectious disease departments to ensure the transfer of confirmed cases of pneumonia to Covid-19, 24 h a day.
Within our emergency services, cooperation had been established, in particular with intra-hospital services such as infectious medicine, geriatrics, etc. The objective was to increase patient reception capacities and obtain a number of hospital beds in the “High viral density” in line with our needs.
A synergy between the City and the Hospital had also been established, enabling the mobilization of several clinics in Paris and suburbs to be able to accommodate Covid-19 positive patients, critically ill or not.
However, despite the high plasticity of our organization care, the number of beds available in intensive care or in conventional care remained limited. In fact, the length of stay in intensive care for COVID patients could reach 1 month. The patients that we had therefore hospitalized at the start of the pandemic in March 2020 were still hospitalized in April 2020. This difficulty has led us to transfer many COVID patients outside our hospitals.
The question of intensive care unit (ICU) admission began to arise when COVID patients required high-concentration mask oxygen therapy. The fundamental issue in our discussions with the resuscitators was to know quickly how far we were pushing the therapeutic project for our patients. Were they immediately admitted to intensive care? Would they be worse later if they got worse or would they never be? Providing precise answers to these questions required rapid acquisition of patient characteristics: age, comorbidities, cognitive status; signs of severity they presented: hemodynamic, respiratory and neurological; but also, of their advance directives to the patients themselves if they were able to respond or to their trusted persons in the impossibility.
The patients admitted to intensive care were above all those for whom it was hoped that they would recover their ventilation function after a therapeutic coma [19]. Non-invasive ventilation measures (high flow oxygen therapy, CPAP of Boussignac) were mainly used for patients qualified as eligible for resuscitation but who did not yet present sufficient severity criteria to be admitted to intensive care.
Prevention strategy
With no effective treatment or vaccine, the most effective measure to limit the spread of the pandemic was the adoption of hygiene measures. All our healthcare professionals have been trained to comply with these measures. In front of each consultation box, the necessary equipment was stored: surgical masks and FFP2, overcoats, caps, non-sterile gloves, protective glasses, or visors. And signs were posted on the doors to remind people of the dressing and undressing procedures.
Recommendations for wearing masks have developed differently for the public. In March 2020, at the start of the Covid-19 pandemic, health authorities did not recommend the wearing of masks in the general population. Surgical masks were reserved for sick people, their close contacts and nursing staff. Wearing a mask was not encouraged in people without respiratory symptoms. Among the reasons given: on the one hand, there was the lack of scientifically demonstrated benefit; and on the other hand, the fear of observing a depletion of stocks due to a lack of overseas supplies.
Despite this restrictive position, we have witnessed a shortage of supply for protective equipment (masks, gowns, sanitary charlottes…) so that the state of emergency was declared on March 23, 2020 to allow the government to requisition all stocks of masks imported or available in pharmacies for hospital staff.
It was not until April 6, 2020 that the speech of health authorities changed by recommending the wearing of alternative masks for the public; fabric masks are considered to be so many means that can be useful to protect yourself from splashing droplets.
Finally on July 20, 2020, wearing a mask was made mandatory in France in closed spaces (or establishments open to the public): trains, hotels, restaurants, etc. Failure to comply with this rule was punishable by 135 euros in fines.
Telemedicine boom
The Covid-19 pandemic has facilitated the deployment of telemedicine in France. Indeed, budgetary, and regulatory constraints [20], which existed until then, have been amended to allow the rapid implementation of teleconsultation, tele-expertise and telemonitoring activities in Public Assistance of Paris Hospitals.
For example, we have witnessed the creation of the COVIDOM platform for remote consultations and monitoring of patients suspected or confirmed of Covid-19 infection without criteria of severity and returning home.
Between April 15, 2020 and May 20, 2020, teleconsultation activity increased by more than 116% in public assistance hospitals. Only 49% of the consultation activity had been maintained compared to the same period in 2019. 19% of the activity of the consultation activity was carried out by teleconsultation. ORTIF was one of the platforms used to ensure this activity [8].
Ethical reflection
We have faced many ethical issues during the management of this pandemic. One of them was the management of patients who were not resuscitated and for whom the measures of non-invasive respiratory assistance were insufficient. Specifically for these patients and in close collaboration with the mobile palliative care teams, we favour comfort care.
Limitation of care procedures were undertaken for COVID patients who were not eligible for resuscitation (heavy cardiorespiratory comorbidities, cognitive disorders, dependent, etc.) and whose clinical condition was so severe that they could not survive despite the use of non-invasive ventilation measures. These care limitations were collegial (resuscitator, emergency physician, palliative care physician, elderly doctor) and carried out in the interest of the patient. Once ruled, the decision was recorded in the medical file.
Another major difficulty was that of managing families facing brutal grief. Death announcements were made by telephone; families are not allowed to visit relatives. A psychological hotline had therefore been set up to help these families.
Discussion
The Covid-19 outbreak has prompted a wide range of responses from health systems around the world. There is a pressing need for up-to-date policy information as these responses proliferate, so that researchers, policymakers, and the public can evaluate how best to address Covid-19. The pandemic triggered a chain reaction, yet within the limited range of response options available we have seen significant national differences in management and outcome. Our organization was inspired by disaster medicine and exceptional health crisis, applied in conventional medical settings.
Covid-19 is a major organizational challenge for the emergency department and the hospital. Moreover, in France, similar in other countries, hospital pressure related to COVID has been and remains very variable. It is therefore essential to report on the different types of organization possible to deal with a massive influx of patients during an epidemic period.
Conclusion
We should remember that our organizational strategy is above all the ability to change our work habits not only according to the proportion of COVID patients to be taken care of, but also according to the number of hospital beds available in post emergencies. In the ‘pre pandemic period’ and the ‘low pandemic period’, we operated in a mixed mode in Covid and no Covid zones; And in ‘high pandemic period’, in all Covid mode. To increase the number of hospital beds, services were transformed into COVID units. When we ran out of beds at the hospital, we started transfers. For patients who consulted for non-infectious reasons and who could come under primary care, they were redirected to general practices. We continually adapt, without ever giving up; this is the definition of Resilience!
Data sharing statement
No additional data are available.
Funding sources
None.
Disclosure of interest
The authors declare that they have no competing interest.
References
- 1.Valencia D.N. Brief Review on COVID-19: The 2020 Pandemic Caused by SARS-CoV-2. Cureus. 2020;12:e7386. doi: 10.7759/cureus.7386. [DOI] [PMC free article] [PubMed] [Google Scholar]
- 2.Li H., Liu S.-M., Yu X.-H., Tang S.-L., Tang C.-K. Coronavirus disease 2019 (COVID-19): current status and future perspectives. Int J Antimicrob Agents. 2020;55:105951. doi: 10.1016/j.ijantimicag.2020.105951. [DOI] [PMC free article] [PubMed] [Google Scholar]
- 3.Tu Y.-F., Chien C.-S., Yarmishyn A.A., Lin Y.-Y., Luo Y.-H., Lin Y.-T., et al. A Review of SARS-CoV-2 and the Ongoing Clinical Trials. Int J Mol Sci. 2020;21:2657. doi: 10.3390/ijms21072657. [DOI] [PMC free article] [PubMed] [Google Scholar]
- 4.Zu Z.Y., Jiang M.D., Xu P.P., Chen W., Ni Q.Q., Lu G.M., et al. Coronavirus Disease 2019 (COVID-19): A Perspective from China. Radiology. 2020:200490. doi: 10.1148/radiol.2020200490. [DOI] [PMC free article] [PubMed] [Google Scholar]
- 5.Tang D., Comish P., Kang R. The hallmarks of COVID-19 disease. PLoS Pathog. 2020;16:e1008536. doi: 10.1371/journal.ppat.1008536. [DOI] [PMC free article] [PubMed] [Google Scholar]
- 6.Pastor Institute . 2020. Covid-19 disease (New Coronavirus) [Google Scholar]
- 7.World Health Organization . 2020. COVID-19. Chronology of WHO action. [Google Scholar]
- 8.Dashboard . 2020. Covid-19 epidemic. Crisis unit. Document prepared by the teams from the Strategy and Transformation Department, the Patients, Quality, Medical Affairs Department and the Department of Public Assistance Information Systems at Paris Hospitals. Source CIVIC. [Google Scholar]
- 9.Public Health France . 2020. Infection with the new Coronavirus (SARS-Cov-2), COVID-19, France and Worldwide. [Google Scholar]
- 10.Masten A. Ordinary magic: resilience process in development. Am Psychologist. 2001;56:227–238. doi: 10.1037//0003-066x.56.3.227. [DOI] [PubMed] [Google Scholar]
- 11.Hlaing S. 2017. Health Care Construction (H.C.C) for Safer Environment and Quality Care. [Google Scholar]
- 12.Shi H., Han X., Jiang N., Cao Y., Alwalid O., Gu J., et al. Radiological findings from 81 patients with COVID-19 pneumonia in Wuhan, China: a descriptive study. Lancet Infect Dis. 2020;20:425–434. doi: 10.1016/S1473-3099(20)30086-4. [DOI] [PMC free article] [PubMed] [Google Scholar]
- 13.Ai T., Yang Z., Hou H., Zhan C., Chen C., Lv W., et al. Correlation of Chest CT and RT-PCR Testing in Coronavirus Disease 2019 (COVID-19) in China: A Report of 1014 Cases. Radiology. 2020:200642. doi: 10.1148/radiol.2020200642. [DOI] [PMC free article] [PubMed] [Google Scholar]
- 14.Geay J. Regional Recommendations Covid-19. Support in medical imaging. ARS. 2020:6. [Google Scholar]
- 15.Hausfater P. Place of chest CT in Emergency Services in the management of suspected COVID-19. 2020.
- 16.Claret P.-G. French Language Infectious Pathologies Society (SPILF); 2020.. Management of Covid-19 patients, or suspects, in emergency facilities. Recommendations Memo sheet. French Society of Emergency Medicine (SFMU) [Google Scholar]
- 17.Public Health France. Case definition of SARS-CoV-2 (COVID-19). 2020;2.
- 18.World Health Organization. Clinical management of Severe Acute Respiratory Infection (SARI) when COVID-19 disease is suspected. Interim Guidance. March 2020.
- 19.Foucrier A. ARS; 2020. Regional Recommendations Covid-19. Decision to admit patients to intensive care units or critical care in the context of the Covid-19 epidemic. [Google Scholar]
- 20.Minka F. Evaluating the impacts of teleconsultation in primary care according to MAST: Model for Assessment of telemedicine. Thesis of General Medicine. April. 2019 [Google Scholar]




