SUMMARY
Background:
The extensive alveolar capillary network of the lungs is an attractive route for administration of several agents. One key functional attribute is the rapid onset of systemic action due to the absence of first-pass metabolism.
Methods:
Here we applied a combinatorial approach for ligand-directed pulmonary delivery as a unique route for systemic targeting in vaccination.
Findings:
We screened a phage display random peptide library in vivo to select, identify, and validate a ligand (CAKSMGDIVC) that specifically targets and is internalized through its receptor, α3β1 integrin, on the surface of cells lining the lung airways and alveoli and mediates CAKSMGDIVC-displaying phage binding and systemic delivery without compromising lung homeostasis. As a proof-of-concept, we show that the pulmonary delivery of targeted CAKSMGDIVC-displaying phage particles in mice and non-human primates elicit a systemic and specific humoral response.
Conclusions:
This broad methodology blueprint represents a robust and versatile platform tool enabling new ligand-receptor discovery with many potential translational applications.
Funding:
Cancer Center Support Grants to the University of Texas M.D. Anderson Cancer Center (CA016672), University of New Mexico Comprehensive Cancer Center (CA118100), Rutgers Cancer Institute of New Jersey (CA072720), research awards from the Gillson Longenbaugh Foundation, and National Institutes of Health (NIH) grant no. 1R01CA226537.
Graphical Abstract

INTRODUCTION
Inhalation-based vaccination to achieve rapid immunization, particularly in developing countries and disaster areas, is needle-free and, unlike the oral route, not subject to undesirable first-pass metabolism. The lung surface area varies by measurement techniques and degree of inflation and estimates may fluctuate from 70 to 130 square meters in an inflated lung. The thin and highly permeable alveolar region of the lung, comprised of alveolar epithelial type-1 (AT1) and type-2 (AT2) cells, and the associated microvascular endothelium, generally defines the selective permeability of molecules allowed to cross into the bloodstream.1 Low molecular weight drugs, peptides, or proteins such as insulin, small viruses, and even immunogens are among suitable candidates for inhaled agent administration.1-6 More recently, inhalation-based vaccination platforms have gained particular attention for effective field use and protection against airborne pathogens such as tuberculosis,7 influenza,8 Ebola virus,9 and measles;10 indeed, the ongoing pandemic of coronavirus disease (COVID-19) caused by severe acute respiratory syndrome coronavirus 2 (SARS-CoV-2)refs.11, 12 provides prima facie evidence for the magnitude of an unmet public health need in the setting of a global pandemic.
In theory, pulmonary delivery improves therapeutic bioavailability while reducing potential side effects by achieving a more rapid onset of action; however, inhalation also poses inherent challenges, particularly for systemic applications, restricting its use at this point in time to respiratory diseases.13, 14 In general, inhalation-based therapies are assessed through the monitoring of the pharmacological endpoints in vivo. Yet surprisingly, the actual mechanisms of how inhaled particles interact with the air-blood barrier, the physicochemical changes in the molecules in contact with the pulmonary surface, bioavailability, uptake by local immune system and clearance processes or removal of insoluble active compounds remain largely unknown.
It has usually been postulated that lipophilic moieties can be rapidly absorbed through the lungs by passive diffusion across the alveolar cell plasma membrane, while hydrophilic moieties tend to be transported by either specific surface receptors or through cellular tight junctions.1, 4, 5 Uncovering physiological mechanisms that allow selective transport of active particles through the lung while preserving respiratory function and homeostasis is key to the design of a general pulmonary delivery system for multiple applications. Here we devised and applied a phage display-based combinatorial random peptide platform to uncover unique ligand/receptor-mediated pulmonary transport pathways for safe and effective absorption of particles across the air-blood barrier toward targeted phage-based applications, including but not limited to vaccines. Similar efforts by our group have previously led to ligand-based strategies for effective targeting transport pathways across the blood-brain barrier in the setting of central nervous system diseases,15 supporting the feasibility and rationale for the approach.
First, we screened an inhaled phage display random peptide library in vivo to select and isolate targeting peptides capable of crossing intact lung air-blood barriers into the bloodstream. We validated a new ligand peptide motif, CAKSMGDIVC and biochemically purified its corresponding receptor via affinity chromatography, the integrin α3β1, which is expressed on the surface of alveolar epithelial cells as well as club cells, the epithelial secretory cells found in the terminal and respiratory bronchioles of the lung. Specific binding of targeted phage particles displaying the CAKSMGDIVC motif to α3β1 promoted phage particle uptake and transport to the systemic circulation in vivo. Second, we developed a two-compartment pharmacokinetic mathematical model to understand and predict the systemic disposition kinetics of phage particles upon targeted pulmonary administration. Finally, we evaluated our ligand/receptor-based aerosol system in a non-human primate model and demonstrated its applicability as a robust methodology for pulmonary-targeted delivery and potential development of phage-based vaccines. Together, the combinatorial selection system and findings reported here provide a versatile enabling platform for ligand-directed pulmonary aerosol delivery with broad translational applications.
RESULTS
Serial Screening of Phage Particles that Cross the Intact Pulmonary Barrier In Vivo
Combinatorial screening of an aerosol cyclic phage library that displays random 8-amino acid peptides [109 unique sequences comprised of ~1010 transducing units (TU)] in vivo in mice has led to the discovery of ligands that cross the intact pulmonary epithelial barrier non-destructively and rapidly enter into the peripheral bloodstream. This methodology utilizes a micro-sprayer aerosolizer of an aqueous preparation, based on high-pressure generation of particles with less than 2.5 μm size that are expected to reach the distal airspaces, as shown in preclinical studies of pulmonary drug deposition.16 In the initial round of selection, passage through the lung barrier was confirmed by the detection of phage particles in blood samples collected at fixed time points up to six hours post-aerosol administration (Figure 1A); the in vivo screening was serially performed in cohorts of mice (n=3 each). After each subsequent round of selection, recovered phage particles were pooled, amplified, and re-administered via aerosol (Figure 1B); to select ligand peptides that efficiently mediate transport of phage particles across the pulmonary epithelium-endothelium layers into the systemic circulation, time-to-collection was reduced stepwise from 60 min in the first round (R1) to 5 min in the fourth round (R4) in order to increase selection stringency (Figure 1B). Progressive enrichment was observed (Figure 1C) and the corresponding DNA encoding individual peptides recovered from R4 were sequenced. The percentage of each enriched peptide is depicted; notably, only four dominant peptides comprised nearly half of the total number of sequences, whereas the other half of the sequences (n=16) were below the 5% in frequency arbitrarily set as an experimental threshold for further research and development (Figure 1D). When these peptide-displaying phage particles were individually administered via aerosol into mice, all four dominant ligand candidates crossed the pulmonary barrier and reached the systemic circulation within 1 h post-administration, as opposed to insertless phage particles (range, 50-200-fold; mean, ~110-fold), which served as a negative control (Figure 1E).
Figure 1. Combinatorial Aerosol Selection of a Phage Display Library and Identification of a New Ligand Peptide-mediated Transport.

(A) A random phage display library (CX8C) was administered via aerosol and recovered from the bloodstream at fixed time points up to six hours (n=3 mice). (B) Schematic of the four rounds of phage display library selection and time-to-collection for each round (n=3 mice per round): R1 (60 min), R2 (30 min), R3 (10 min) and R4 (5 min). (C) Phage enrichment throughout the selection. The data are mean ± SD (*P < 0.05; *** P < 0.001). (D) Percentage of peptide motifs recovered from the fourth round of selections (R4). The cyclic peptides recovered with frequency equal to or greater than 5% are: CAINSLSRKC, CAKSMGDIVC, CGRKQVESSC, and CRGKSAEGTC. Sixteen peptides with frequency less than 5% each were also identified. (E) Transport of phage particles displaying the peptide motifs identified in R4. Insertless phage was used as a control. The data are mean ± SD (*** P < 0.001; n.s stands for non-statically significant). (F) Transport of targeted CAKSMGDIVC-displaying phage particles and negative control insertless phage particles in vivo (n=5 mice per group). The data are mean ± SEM (*P < 0.05; *** P < 0.001). The data in (A), (E), and (F) are representative of at least two independent experiments. Statistical significance in (C), (E) and (F) was determined by two-tailed Student t test.
In this report, we elected to focus our functional analysis on the index ligand peptide CAKSMGDIVC, because it showed one of the highest transport efficiencies to the systemic circulation (Figure 1E). Indeed, CAKSMGDIVC-displaying phage particles were most efficiently transported through the lung and were present in the bloodstream at very high concentration up to 2 h post-administration, whereas non-targeted (insertless) negative control phage particles were barely detectable (Figure 1F). Phage clearance from the bloodstream was observed 8 h post-aerosol administration, presumably through the well-recognized non-specific clearance mediated by the reticuloendothelial system.15, 17, 18 Together, these data suggest that CAKSMGDIVC-displaying phage particles are deposited and selectively transported from the lung into the systemic circulation. We therefore hypothesized that uptake and transport of CAKSMGDIVC-displaying phage particles would likely be mediated by an as yet undetermined specific ligand-receptor interaction.
Distribution, Clearance, and Lung Homeostasis Upon Peptide-mediated Phage Transport
To rule out the possibility that the enhanced transport of our index targeted phage particles might have been caused by pulmonary tissue damage induced during intratracheal aerosol administration, we evaluated the morphology and homeostasis of lungs from animals administered with CAKSMGDIVC-displaying phage particles in comparison to those administered with vehicle alone or the negative control insertless phage particles (Figure 2). No detectable evidence of pulmonary tissue damage (including lung edema and/or inflammation) was observed by either gross morphology or histopathology up to 24 h post-aerosol administration (Figure 2A). We also evaluated lung permeability by quantification of Evans blue (an azo dye with a very high affinity for serum albumin) that passes freely into the bronchoalveolar lavage fluid (BALF) upon lung injury. No detectable differences were observed between targeted and control phage particles. Moreover, no evidence of acute inflammation was detected by neutrophil count in the BALF of mice treated with CAKSMGDIVC-displaying phage particles or negative control insertless phage particles. We then compared the data with aerosol phage particles with those of a paradigmatic inducer of lung injury, lipopolysaccharide (LPS) followed by a high-molecular weight dextran (hereafter referred to as LPS-dextran) administered via aerosol, as a positive control for tissue damage characterized by leukocyte infiltration and extravasation of vascular fluids.19 In LPS-dextran treated mice, alveolar damage, marked vascular congestion, and microvascular injury were confirmed by gross morphology and histopathology (Figure 2A). In addition, mice treated with LPS-dextran (positive control) showed clear signs of marked lung injury, impaired integrity of pulmonary tissue, and marked neutrophil infiltration (Figure 2B).
Figure 2. Lung Homeostasis Remains Normal upon Peptide-mediated Phage Transport.

(A) Gross morphology and hematoxylin and eosin (H&E) staining of lung tissue sections from mice administered via aerosol with vehicle alone (PBS), negative control insertless phage particles, targeted CAKSMGDIVC-displaying phage particles, or LPS-dextran. (B) Lung permeability, total proteins recovered from BALF, and infiltrating neutrophils were measured in mice administered via aerosol with targeted CAKSMGDIVC-displaying phage particles, negative controls (either insertless phage or vehicle alone), or the LPS injury model (positive control: LPS-dextran) (n=3 mice per group). The bars represent mean ± SEM (*** P < 0.0001; ** P < 0.01). (C) Immunohistochemistry of phage overlay binding assays with targeted CAKSMGDIVC-displaying phage particles or control insertless phage particles in lung or control organ (pancreas) of mouse tissue sections. (D) Relative quantification of the number of phage particles in the entire lung over time (n=3 mice per group). The bars represent mean ± SEM (*** P < 0.0001). The data are representative of three independent experiments. Statistical significance was determined by two-tailed Student t test (B) or two-way analysis of variance (ANOVA) (D). Scale bar, 100 μm.
Next, we demonstrated that the transport of the chosen targeted phage index from intrinsic lung tissue into the bloodstream is mediated by the specific binding of the ligand peptide CAKSMGDIVC to a cell surface receptor. We experimentally designed and executed a series of phage binding assays to evaluate specific ligand-receptor interactions of the CAKSMGDIVC-displaying phage particles to target cells in vitro and in vivo. First, a phage overlay assay20 revealed specific binding of the CAKSMGDIVC-displaying phage particles to cells on lung tissue histological sections, whereas no binding was detected on tissue sections from control organs; finally, control insertless phage particles showed only background staining (Figure 2C; data not shown).
We next assessed the time dynamics of lung binding and transport of either aerosolized targeted or control phage particles to the bloodstream in mice (Figure 2D). A marked reduction in the number of CAKSMGDIVC-displaying phage particles present in the lung was observed starting at 1 h and continuing up to 8 h post-aerosol administration. These empiric results recapitulated the kinetics of CAKSMGDIVC-displaying phage particle transport into the systemic circulation (Figure 1F), which showed high amounts of phage in the bloodstream between 1 h and 4 h post-aerosol administration. After 24 h, very few targeted phage particles were retained in the lung. In contrast, levels of negative control insertless phage particles remained unaltered during the same experimental time frame.
Receptor Identification and Validation In Vitro
We next used standard biochemical methods (peptide-based affinity chromatography) to identify the corresponding candidate receptor(s) targeted by the CAKSMGDIVC ligand peptide. Total protein extracts from a human lung adenocarcinoma cell line (A549 cells) were loaded onto a CAKSMGDIVC peptide-conjugated column and interacting proteins were eluted with an excess amount of soluble CAKSMGDIVC synthetic peptide (produced through Merrifield synthesis). Eluted proteins were subsequently identified by mass spectrometry (Table S1; data not shown). Five main potential receptor candidates were selected: the integrins α3β1, α6β1, and α6β4, as well as neuropilin-1 (NRP-1) and syndecan-1 (SDC-1). Cell-free binding assays to immobilized recombinant proteins in vitro showed that CAKSMGDIVC-displaying phage bound preferentially to α3β1 integrins in comparison to the other (integrin and non-integrin) receptor candidates (Figure 3A). Moreover, bovine serum albumin (BSA) and insertless phage served as additional negative controls and showed binding only at minimal background levels. Finally, competition assays in the presence of increasing molar concentrations of either CAKSMGDIVC synthetic peptide or an unrelated negative control synthetic peptide (sequence CGRRAGGSC)ref. 21 clearly confirmed the binding specificity of CAKSMGDIVC-displaying phage to α3β1 integrins (Figure 3B).
Figure 3. Identification and In Vitro Validation of α3β1 Integrin as the Receptor for the Targeted CAKSMGDIVC-Displaying Phage Particles.

(A) Targeted CAKSMGDIVC-displaying phage particles bind to human recombinant α3β1 integrin. BSA and insertless phage were used as negative controls. Data represent mean ± SEM (***p < 0.001). (B) Concentration-dependent inhibition of targeted CAKSMGDIVC-displaying phage particles binding to α3β1 integrin by its cognate synthetic peptide relative to an unrelated control peptide. (C) Immunofluorescence images of A549 cells stained with DAPI (blue) and anti-α3 chain antibody followed by a secondary antibody Cy3-conjugated (red) (scale bar, 100 mm). (D) Phage binding on the surface of A549 cells. Data represent mean ± SEM (***p < 0.001). (E) Transport of targeted CAKSMGDIVC-displaying phage particles or control insertless phage particles through an A549 cell monolayer in Transwell assays. (F) Phage internalization in A549 wild-type cells and in A549 cells transduced with shRNA ITGA3 by immunofluorescence analysis with an anti-phage antibody followed by a secondary anti-Cy3-conjugated antibody (red) (scale bar, 50 mm). (G-I) Targeted CAKSMGDIVC-displaying phage particles transport inhibition assays in Transwell systems: A549 cells silenced for the 3 chain (shRNA ITGA3) or b1 chain (shRNA ITGB1) (F). Data represent means ± SEMs (***p = 0.001, *p = 0.0417, ***p = 0.008, **p = 0.0136); (H) or with the recombinant proteins GST (100 ng), or CAKSMGDIVC-GST (100 ng), (I) or anti-α3 blocking antibody at different concentrations for 1 h. No inhibitory effect was observed in the controls, wild-type A549 cells, or control cells transduced with the untargeted shRNA (pLKO) or with GST alone or the isotype control IgG antibody. Data represent mean ± SEM (***p < 0.001). The data are representative of at least 2 independent experiments. Statistical significance was determined by two-tailed Student’s t test in (D), (G), and (I) or two-way analysis of variance (ANOVA) in (A) (B), (E), and (H). See also Figure S1, Table S1, Table S2, and Table S3.
Next, the interaction with endogenous α3β1 integrins expressed on the surface of A549 cells were evaluated. The presence of α3β1 integrins on the A549 cell surface has previously been extensively reported22, 23 and it was confirmed by immunofluorescence (Figure 3C). To begin, we applied the Biopanning & Rapid Analysis of Selective Interactive Ligands (termed BRASIL) methodology24 to demonstrate the binding of CAKSMGDIVC-displaying phage particles to A549 cells, with no detectable binding above background observed for control insertless phage particles (Figure 3D). We then evaluated the uptake and transport of CAKSMGDIVC-displaying phage particles through cell monolayers. A549 cells were seeded on the upper chamber of Transwell chambers and exposed to either CAKSMGDIVC-displaying phage particles or the control insertless phage particles. Phage transport from the upper chamber and across the A549 cell monolayer was determined by the TU count recovered from the bottom chamber. Transport of targeted CAKSMGDIVC-displaying phage was detected as early as 1 h following addition, with the highest accumulation occurring from 8 to 24 h (Figure 3E); in contrast, only minimal transport of insertless phage particles was observed throughout the experiment. The integrity of the cell monolayer was not affected by any of the targeted or control phage particles, as demonstrated by the absence of fluorescent dextran transport (Table S2).
In addition, A549 cells were genetically depleted of α3 or β1 integrin chain to confirm binding specificity. The knockdown of α3β1 integrin was obtained by transducing A549 cells with small hairpin RNA (shRNA) lentiviral particles targeting the human ITGA3 gene, which encodes for the α3 integrin chain and the human ITGB1 gene, which encodes for the β1 integrin chain. Untargeted shRNA (pLKO) lentivirus particles were used as a control (Figure S1A, B). Targeted phage binding, internalization, and transport were markedly reduced in α3 integrin chain-silenced A549 cells, whereas no detectable effect was observed in cells transduced with the negative control shRNA (Figure 3F, G). Only partial binding inhibition was observed when the β1 integrin chain was silenced. Biochemically, competition assays with either a recombinant (GST-fused) CAKSMGDIVC peptide (Figure 3H) or with anti-α3 integrin chain antibodies (Figure 3I; Figure S1C) confirmed concentration-dependent ligand-receptor specificity and suggested that the binding of the CAKSMGDIVC-displaying phage particles might target mainly a site within the α3 chain of α3β1 integrin heterodimer.
Finally, to characterize the receptor-mediated phage transport process, we have fitted an empirical mathematical function (Equation 1) to the in vitro Transwell data and determined model parameters of phage particles transport across the cell monolayer (Figure S1D). Strong correlation between the model fits and their corresponding experimental data were observed, as assessed by the Pearson correlation coefficient (R > 0.96 for both cases), thus providing confidence in the mathematical model. The characteristic time τ of the transport process is smaller for the control insertless phage than for the targeted CAKSMGDIVC-displaying phage (~1.5 h vs. ~4.8 h) as shown (Table S3). Unlike the insertless phage, targeted CAKSMGDIVC-displaying phage performs an additional step of engaging with α3β1 integrins to cross the cellular monolayer, which likely explains the longer characteristic time for its transport. However, specific targeting allows a greater number of phage particles Ns to cross the cellular barrier. Combining the two-model parameters τ and Ns, the overall transport process can be characterized by the initial rate of transport, and it has a value that is about four orders of magnitude greater for targeted CAKSMGDIVC-displaying phage particles than for the control insertless phage particles (Table S3). Together, the data indicate that CAKSMGDIVC-displaying phage particles bind and are transported across cells monolayer by a receptor-dependent mechanism mediated by α3β1 integrins.
CAKSMGDIVC-displaying Phage Particles Target α3β1 Integrins In Vivo
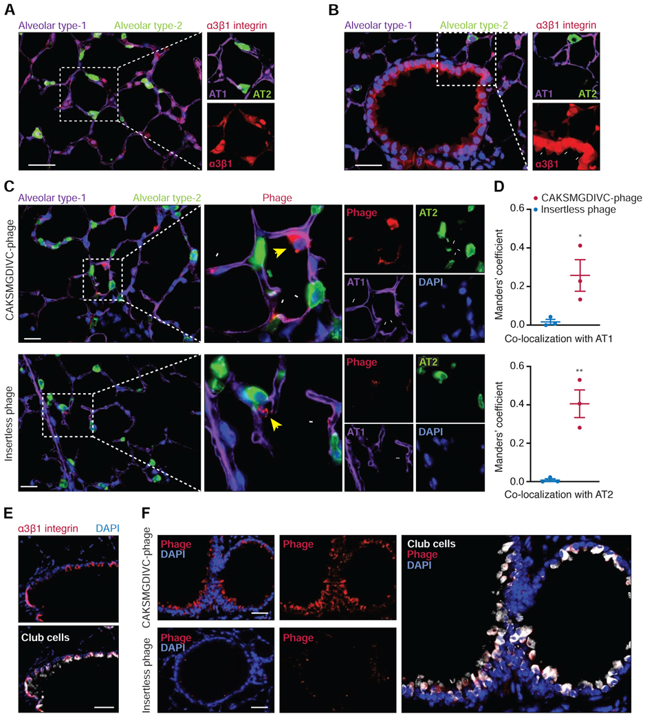
Having identified α3β1 integrin as the corresponding membrane receptor specifically mediating the observed peptide-induced transport of CAKSMGDIVC-displaying phage particles in cell-free and cell-based assays, we next used immunofluorescence and immunohistochemistry to study the cellular expression and tissue localization pattern of α3β1 in mouse lung tissue sections. The presence of α3β1 integrins was detected in cells in the airways and alveolar regions of the lung (Figure 4; Figure S2A). In particular, the expression of α3β1 integrin (red) was detected in type-1 (AT1, purple) and type-2 (AT2, green) lung alveolar epithelial cells (Figure 4A), and cells of the respiratory bronchioles (Figure 4B). Although we noted some variation in the levels of α3β1 integrin detected by immunofluorescence analysis, the presence of α3β1 integrin was confirmed in these cell populations by single-cell RNA sequencing (scRNA-seq) studies on mouse lung tissue from our research group and others.25, 26 Transcriptomic analysis of cell populations sorted by flow-cytometry confirmed that Itga3 and Itgb1 transcripts (encoding for mouse α3β1 integrin) are present in basal cells, airways epithelial ciliated and non-ciliated cells as well as alveolar epithelial cells, and to a higher degree in AT1 (~6-fold more Itga3 and ~2-fold more Itgb1 than AT2 cells) as shown (Figure S2B). Since AT1 cells cover >95% of the alveolar surface,27 their high expression of the internalizing α3β1 integrin presumably facilitates efficient phage transport across the lung tissue and into the bloodstream.
Figure 4. Expression, Localization, and Binding of the Ligand CAKSMGDIVC Peptide to α3β1 Integrins in Lung Tissue Sections.

(A, B) Immunofluorescence of sectioned paraffin-embedded lung tissue sections. Alveolar epithelial cells type-1 (AT1) were stained with an anti-podoplanin antibody (purple), alveolar epithelial cells type-2 (AT2) were stained with anti-pro SPC antibody (green), anti-α3 chain antibody (red) and DAPI (blue). White arrows indicating the presence of α3β1 integrins in respiratory bronchioles. Scale bar: 50 μm. (C) Immunofluorescence analysis of lung tissue sections obtained from animals administered via aerosol with targeted CAKSMGDIVC-displaying phage particles or control insertless phage particles (n=5 mice per group): AT1 cells (purple), AT2 cells (green), phage (red) and DAPI (blue) were imaged with a confocal microscope. White arrows show the presence of targeted CAKSMGDIVC-displaying phage particles or control insertless phage particles co-localizing with AT1 and AT2 cells. Yellow arrows show phage particles in alveoli macrophages. (D) Manders’ overlap coefficient for CAKSMGDIVC-displaying phage particles or control insertless phage particles in co-localization with alveolar epithelial AT1 or AT2 cells. Data represent mean ± SD (*P = 0.0439, **P = 0.0053). (E) Club cells were stained with an anti-CCSP antibody (white) and anti-α3 integrin chain antibody (red). DAPI (blue) was used to stain individual cell nuclei. Scale bar: 100 μm. (F) Presence of targeted CAKSMGDIVC-displaying phage particles (red) or control insertless phage particles are shown co-localized with cells stained with an anti-CCSP antibody (white). Scale bar: 50 μm. The data are representative of at least two independent experiments. Statistical significance was determined by two-tailed Student t test (D). See also Table S4 and Figure S2.
Next, we tested whether α3β1 integrin-expressing cells were indeed implicated in the transport of the CAKSMGDIVC-displaying phage particles across the pulmonary barrier in vivo. Either targeted or control phage particles were administered via aerosol and, after 1 h, mice were sacrificed and perfused through the heart with phosphate-buffered saline (PBS). The lungs were fixed, embedded and sectioned for immunofluorescence analysis. Confocal microscopy analysis shows that CAKSMGDIVC-displaying phage particles target alveolar epithelial AT1 and AT2 in the alveoli. Lung tissue sections from mice administered via aerosol with either CAKSMGDIVC-displaying phage particles or control insertless phage particles were immunostained with specific markers for each cell population and with an anti-phage antibody. Co-localization of CAKSMGDIVC-displaying phage particles with AT1 cells (purple) and AT2 cells (green) are indicated by white arrows (Figure 4C) and the relative quantification is also represented (Figure 4D); only background staining of the control insertless phage particles to alveolar cells was observed. Notably, not all AT1 and AT2 cells were positive for phage staining, suggesting that the variation in α3β1 integrin expression might determine the binding and transport of CAKSMGDIVC-displaying phage particles in these cell populations. High concentrations of targeted CAKSMGDIVC-displaying phage particles or control insertless phage particles were detected in macrophages (yellow arrows, Figure 4C).
The marked expression of α3β1 integrin observed in cells of respiratory bronchioles (Figure 4B) was mainly in non-ciliated club cells (Figure 4E). In mice, ciliated and non-ciliated cells of the lung are the primary constituents of the respiratory bronchioles. Club cells are the main source of the club cell secretory protein (termed CCSP) into the extracellular fluid lining the airspaces; thus, with a specific antibody against CCSP, we confirmed that club cells constitute most of the cells expressing α3β1 integrin in the respiratory bronchioles. Also, high colocalization of CAKSMGDIVC-displaying phage particles, relative to negative control insertless phage particles, and club cells was present in the bronchiolar region and again confirmed with an antibody against CCSP (Figure 4F). Taken together, these experimental results establish that CAKSMGDIVC-displaying phage particles bind to α3β1 integrin expressed on the plasma membrane of AT1 and AT2 alveolar epithelial cells and club cells.
To further evaluate the bioavailability of CAKSMGDIVC-displaying phage particles after aerosol administration, we determined the binding capabilities of the phage particles to specific lung cells by flow cytometry. Following aerosol of targeted and non-targeted phage particles, the lungs were harvested and digested into a collection of single cells. The cells were sorted by flow cytometry into three main cell types (Figure 5A): an AT1-enriched population (EPCAM+, CD45−, CD31−, T1αhigh); AT2-enriched population (EPCAM+, CD45−, CD31−, T1αlow), and mononuclear phagocytes (EPCAM−, CD45+, CD31−, F4/80+). The number of either targeted or negative control phage particles bound to each cell population was determined by TU counting after infection with bacteria. CAKSMGDIVC-displaying phage particles were recovered from both AT1- and AT2-enriched populations. Moreover, binding to the AT1-enriched population was ~2-fold higher than to the AT2-enriched cells. These results are also consistent with the scRNA-seq analyses in which transcripts for α3β1 integrins were ~2-fold higher in AT1 than AT2 cells (Figure S2B). Negative control insertless phage particles showed only background binding to both cell populations. Of note, high amounts of either targeted or control insertless phage were recovered from the mononuclear phagocytes-enriched cell population, a result in agreement with the well-established non-specific phagocytosis within the lung airspaces (Figure 5B).
Figure 5. The Ligand CAKSMGDIVC Peptide Binds to Alveolar Epithelial AT1-, AT2- enriched Cell Populations and to Club Cells.

(A) Cell sorting by flow cytometry. Lung cells were isolated and purified from cohorts of animals (n=5 mice per group) administered via aerosol with targeted CAKSMGDIVC-displaying phage particles or control insertless phage particles and stained with the following antibodies: anti-EPCAM, anti-CD45, anti-T1-α, anti-CD31, and anti-F4/80. (B) The cells were gated based on their specific phenotype (gate 1: CD31 and T1-α; gate 2: CD31 and F4/80), sorted, centrifuged and the amount of phage determined by counting TU. Data represents mean ± SEM (**P = 0.0053, *P = 0.0375). (C) Schematic of two-compartment pharmacokinetic model with extravascular (pulmonary) administration. The bloodstream and rapidly perfused organs (central compartment) and slowly perfused organs (peripheral compartment). MPS sequestration refers to the clearance of phage particles by the MPS organs (liver, spleen). The lung, which is the site of administration, is compartmentalized into the lung airspace and mononuclear phagocytes. Inhaled phage particles from the lung airspace are either transported into the bloodstream (central compartment) or are internalized into the macrophages. (D) Fits of the pharmacokinetic model for targeted CAKSMGDIVC-displaying phage particles or control insertless phage particles. Data represents mean ± SD (n = 3). (E) Pearson correlation coefficient R > 0.99 showing strong correlation between observed data and model fits. (A) and (B) represents pooled data of three independent experiments. Note: The y-axis is in log10 scale in D, E. See also Figure S2.
Next, we developed a two-compartment pharmacokinetic model28-33 (Figure 5C) to understand and predict the in vivo disposition kinetics of phage particles that involves transport from the lungs into the systemic circulation, and clearance by the mononuclear phagocyte system (MPS). The model consists of (i) the systemic blood pool and rapidly perfused organs (designated as the central compartment), and (ii) slowly perfused organs, i.e. fat and muscle (designated as the peripheral compartment). The transport of phage particles from the lung airspace into the systemic blood pool (i.e., the central compartment) is characterized by the first order absorption rate constant ka. The lung airspace includes the mononuclear phagocytes population capable of internalizing phage particles at a rate characterized by the first order macrophage uptake rate constant kmac. The central and peripheral compartments exchange phage particles at rates characterized by the first order transfer rate constants k1,2 and k2,1. Finally, the clearance of particles from blood by the hepato-splenic route or MPS is characterized by the first order excretion rate constant kex. The pharmacokinetic model is based on the principles of conservation of mass and law of mass action, represented by the system of ordinary differential equations (Equations 2, 3, 4 and 5). As shown in the Figure 5D, the model was fit to the data corresponding to phage distribution (lung and blood) and the estimated kinetic parameters are shown (Table S4). The strong correlation (R > 0.99, P < 0.0001) between mathematical model fits and experimental observations confirms the modeling approach and provides confidence in the kinetic parameter estimates (Figure 5E). The systemic bioavailability of the CAKSMGDIVC-displaying phage particles is about two orders of magnitude greater than the control insertless phage, as quantified by the area under the curve (AUC0-inf) of the central compartment kinetics curve. Furthermore, as predicted by the model, both targeted and non-targeted phage particles are rapidly cleared from the systemic circulation due to sequestration in the MPS organs (e.g., liver, spleen) as shown (Table S4; Figure S2C). Given that the major fraction of the control insertless phage remains confined to the lung compartment, the presence of CAKSMGDIVC-displaying phage particles in the bloodstream (i.e., central compartment) and slowly perfused organs (i.e., peripherical compartment) is at least one order of magnitude greater as shown (Figure 5E; Figure S2C), confirming the superior systemic bioavailability of targeted CAKSMGDIVC-displaying phage particles upon pulmonary administration.
CAKSMGDIVC Promotes Transport of Targeted Phage Particles in Non-human Primates and Elicits a Systemic, Robust, and Specific Humoral Response
To examine the translational potential of this discovery in preclinical animal models, we next designed a phage-based application for immunization towards a vaccination strategy in mice and non-human primates. The goal of using this approach was to explore the unique mechanisms underlying the attributes of the CAKSMGDIVC ligand peptide and its functional interaction with the corresponding receptor α3β1 integrin expressed on lung epithelial cells, to develop a targeted immunization system based on aerosol delivery. These studies were supported by the emerging success of phage-based therapies34-37 and by the encouraging results obtained with aerosol vaccination against the Ebola virus and tuberculosis in non-human primates.7, 9 Of interest, expanding on a related topic, previously published reports by our group also show that ligand-directed phage particles are able to target lymph nodes preferentially to induce specific systemic humoral responses.38, 39 To design a vaccination protocol in non-human primates, we first expanded our analysis to determine the humoral response in the lung and the systemic circulation in mice. After 14 days of phage aerosol administration, we observed an overall increase in IgG, IgA and IgM immune response reactive against phage particles in the serum and the BALF of mice administered with CAKSMGDIVC-displaying phage particles relative to the controls, pre-immune or mice immunized with insertless phage particles (Figure S3). Given that ligand-mediated transport of the CAKSMGDIVC-displaying phage particles across lung barriers was safe in mice, we have chosen to apply this methodology to rhesus macaques (Macaca mulatta), a well-known species of Old-World monkeys, as an experimental model far more reminiscent of human patients in going forward. Next, we designed a preclinical trial protocol for immunization of rhesus monkeys to mimic phage aerosol administration in mice that included two serial doses of 1012 TU of either targeted CAKSMGDIVC-displaying phage particles or control insertless phage particles through the intratracheal route. The schedule of immunization is depicted in Figure 6A. The presence of α3β1 integrins in lung tissue sections from rhesus monkeys was confirmed by confocal microscopy (Figure 6B). AT1 cells were identified by positive protein staining of the Receptor for Advanced Glycation End products (RAGE), which is abundantly expressed on alveolar epithelial cells.40 α3 integrin chain and RAGE were co-localized throughout the AT1 cells (Figure S4A), which is overall similar to our findings of expression of α3β1 integrins in alveolar and airway epithelial cells on lung tissue sections from healthy human patients (Figure S4B).
Figure 6. Intratracheal Administration of CAKSMGDIVC-displaying Phage Particles Elicits a Robust and Specific Systemic Antibody Response in Rhesus Monkeys.

(A) Schematic of the intratracheal administration of targeted CAKSMGDIVC-displaying phage particles or control insertless phage particles in rhesus monkeys. Prior to the treatment, blood samples (baseline) were collected. Beginning at the time of the first dose (day 1), blood samples (1 mL) were collected hourly from 1 h up to 6 h. Over the course of the study, serum samples were collected every 14 days as indicated. (B) Immunofluorescence analysis of α3β1 integrins (red) in the alveolar epithelial cells of lung tissue sections from rhesus monkeys. DAPI (blue) was used to stain individual cell nuclei. Scale bar:100 μm. (C) Presence of phage particles in the bloodstream of the rhesus monkeys administered with targeted CAKSMGDIVC-displaying phage particles. Phage load was determined by TU count. (D) Titers of total purified phage-specific serum IgG antibodies were analyzed by ELISA in 96-well plates coated with 1010 phage particles per well. Data represent mean ± SEM (**P < 0.01, ***P = 0.0004). (E) Fold change in titer of phage-specific IgG was calculated dividing the mean of antibody titer from each time point by the mean of antibody titer from the baseline. (F and G) Total purified phage-specific serum IgA (F) and (G) fold change in titer for IgA antibodies were determined as described above. Data represent mean G SEM (*p < 0.05 and **p < 0.01). (H) CAKSMGDIVC-specific IgG and (I) CAKSMGDIVC-specific IgA were analyzed by ELISA in 96-well plates coated with synthetic CAKSMGDIVC peptide or with unrelated control peptide. Data represent mean G SEM (*p < 0.05 and ***p < 0.001). The y axis is in log2 scale in (D), (F), (H), and (I). See also Figures S3 and S4.
In our protocol for immunization of non-human primates, each dose was administered every 28 days and serum was collected every 14 days. The transport of CAKSMGDIVC-displaying phage particles across lung barriers into the systemic circulation was demonstrated in blood samples collected hourly after the first dose. CAKSMGDIVC-displaying phage particles were first detected in the peripheral blood 3 h post-administration, with further accumulation up to 5 h. A decrease in phage particles was observed at the 6 h time point, as determined by TU count (Figure 6C). In clear contrast, negative control insertless phage particles were detected only at minimal levels in the bloodstream at all time points. Given the well-documented inherent immunogenicity of native filamentous phage,38, 41-43 we hypothesized that the binding to lung epithelial cells and the eventual transport of targeted CAKSMGDIVC-displaying phage particles across the pulmonary barrier towards the bloodstream would improve the systemic immune response. Analysis of antibody response by ELISA indicated that targeted CAKSMGDIVC-displaying phage particles generated higher titers of phage-specific IgG antibodies in the serum than control insertless phage starting at day 28 post-administration and markedly increasing after the second dose, at days 42 and 56 post-administration (Figure 6D). To evaluate the extent of the antibody response generated by the pulmonary transport of CAKSMGDIVC-displaying phage particles, IgG and IgA serum antibodies were further analyzed and represented as fold change in titer. We compared the humoral response generated by the intratracheal administration of targeted CAKSMGDIVC-displaying phage particles or the control insertless phage relative to the baseline. At day 28, phage-specific IgG antibody response induced by the targeted CAKSMGDIVC-displaying phage particles showed a ~6,000-fold increase in titer relative to the baseline (Figure 6E). These data represent ~4-fold increase in phage-specific IgG titer relative to the control insertless phage (~1,000-fold over the baseline) as shown (Figure 6E; Figure S4C). Administration of a second dose of CAKSMGDIVC-displaying phage particles resulted in a substantial increase in antibody levels by days 42 and 56, with the highest difference observed at day 56 post-administration when the mean titer of phage-specific serum IgG antibodies was ~200,000-fold higher than the baseline with a sustained ~4-fold difference over the insertless control phage (Figure 6E; Figure S4C).
Similar results were observed for IgA serum antibodies, data quite relevant due to the central role of IgA in the immune function of mucous membranes. Administration of CAKSMGDIVC-displaying phage particles generated higher titers of phage-specific IgA antibodies in the serum starting at day 14 post-administration and increased considerably after the second dose, by days 42 and 56 (Figure 6F). At day 28, the mean titer of IgA antibodies shows an increase of ~50-fold relative to the baseline (Figure 6G) and ~3-fold higher than the insertless control phage (Figure S4D).
The observation that targeted CAKSMGDIVC-displaying phage particles generated a strong and specific systemic humoral response was further demonstrated with the detection of CAKSMGDIVC-specific IgG and IgA serum antibodies by ELISA with either its cognate synthetic peptide or a negative control unrelated peptide. Detection of CAKSMGDIVC-specific IgG and IgA serum antibodies was observed starting at day 14 for serum IgG (Figure 6H), and at day 28 for serum IgA (Figure 6I). Both CAKSMGDIVC-specific IgG and IgA antibodies showed ~8-12-fold increase in titer relative to the baseline (Figure S4E, F), with no substantial changes in titers after the second dose in each case. Only minimal background cross-reactivity was detected against an unrelated synthetic negative control peptide. These results are not entirely unexpected because of the low mass representation of the recombinant minor coat protein that encodes for the peptide sequence (CAKSMGDIVC), displayed only on 3-5 copies of pIII per phage particle41 and tends to be surpassed by proteins with high copy numbers (e.g. the major coat protein pVIII, estimated at several hundred copies). Therefore, the specificity of the antibody response against the peptide clearly indicates epitope recognition and activation of specific cellular immune response.41 Together, these results suggest that CAKSMGDIVC-displaying phage particles markedly increase the specific humoral response against the phage and the selected ligand peptide presumably by the transport across the air-blood barrier towards the bloodstream.
Finally, these findings support the utility and efficiency of the ligand CAKSMGDIVC peptide in targeted pulmonary delivery for multiple potential applications and uncovered an unrecognized molecular mechanism of lung-epithelium transport mediated by internalizing α3β1 integrins in this setting.
DISCUSSION
Aerosol-based administration routes have been developed over the past several years but have achieved only relatively modest adoption14, 44, 45 perhaps because of the lack of mechanistic insight regarding fate and biodistribution, and potentially unfavorable pulmonary side effects of untargeted aerosol agents. Here we used an unbiased combinatorial approach to identify and to validate a ligand-directed pulmonary delivery system that successfully induced systemic effects with no detectable lung damage. We show a unique and specific role of α3β1 integrins and the application of predictive mathematical modeling for the uptake and transport of targeted phage particles displaying a new index ligand peptide (i.e, CAKSMGDIVC) across pulmonary barriers and into the bloodstream in vivo. As a proof-of-concept, we tested an aerosol phage-based application in non-human primates as an initial step towards the development of aerosol phage-based vaccines for human applications. This targeted method of pulmonary delivery of a highly stable and immunogenic antigen carrier (i.e., a viral phage particle) elicited a robust and specific humoral immune response, with potentially convenient field applications for vaccine and other therapeutic developments.
To obtain mechanistic insights and explore the diversity of surface receptors implicated in physiological transport of molecules across the air-blood barrier, we first designed and performed a combinatorial screening of an aerosol phage display random peptide library in mice. From the pool of peptide-displaying phage particles recovered from the bloodstream, four dominant ligand peptide candidates mediated phage transport across the pulmonary barrier. Of these selected ligands, the index peptide CAKSMGDIVC showed one of the highest transport efficiencies in vivo, data suggesting that a specific ligand-receptor interaction likely accounts for targeted pulmonary delivery. The distribution, transport, and clearance of CAKSMGDIVC-displaying phage particles deposited in the airways upon aerosol administration were monitored in vivo and ex vivo and indicated that phage transport posed no detectable lung injury without either anatomic or physiological pulmonary impairment, results supporting that phage particles may be suitable for safe inhaled human administration.
To identify the receptor(s) for the ligand CAKSMGDIVC peptide, a series of phage binding assays were performed in vitro and in vivo. Specific binding to a human recombinant α3β1 integrin followed by the functional binding and transport of CAKSMGDIVC-displaying phage particles across cell monolayer of an alveolar epithelial surrogate confirmed the ligand-receptor interaction. The critical evidence that targeted phage particles cross the pulmonary barrier is mediated through a ligand-receptor mediated mechanism was unequivocally established by the specific binding of CAKSMGDIVC-displaying phage particles to α3β1 integrins on the surface of pulmonary AT1, AT2 and club cells in vivo. Previous observations have described the expression of α3β1 integrins at the apical and basolateral surfaces of alveolar cells46 in which general mechanisms such as transcytosis (active receptor-mediated) or paracellular (passive transport between adjacent cells) transport would be plausible facilitators of phage particle traffic into the bloodstream.1, 5 These observations are further supported by mathematical model predictions that indicate that selective targeting enables transport of phage particles across the lung barriers with increased bioavailability in the bloodstream, emphasizing the applicability of this technology in pulmonary delivery. Although the expression of α3β1 in club cells is high, their functional involvement in phage transport until now had remained unclear. Instead, these cells might serve to modulate the local immune response and preserve tissue homeostasis upon inhaled administration.47 Thus, ligand-directed delivery through the selective targeting of α3β1 integrins represents a substantial advance over conventional non-targeted aerosol formulations that require penetration enhancers or solubilizing carriers for drug stability and dispersion.48
In addition to the several long-established roles of α3β1 integrins in the lung, such as in development and organogenesis, in which α3 integrin-deficient mice die prenatally,49 and extracellular matrix (ECM) regulation in pulmonary fibrosis,50 the ligand-internalizing attributes of α3β1 integrin in the transport of viruses through cell layers has been documented for Kaposi sarcoma-associated herpesvirus51 among other enteropathogens in epithelial cells52 but no internalizing mechanism of a selective ligand had been thus far been shown for pulmonary delivery and consequent applied immunization in vivo.
To support the translational application of the ligand peptide-directed pulmonary delivery approach introduced here, we designed a targeted phage display-based protocol in non-human primates as an aerosol strategy for pulmonary and systemic humoral immunization as a proof-of-principle towards lung vaccination against multiple diseases. Given the constant immunogenic exposure to pathogens through the airways, the lung tissue is a highly active site (yet often either unappreciated or underappreciated) of host defense in which efficient antigen presentation takes place. Thus, pulmonary delivery of aerosolized antigens has many potential advantages over other routes of administration, particularly for the development of candidate vaccines or therapeutics against respiratory infections (including but not limited to SARS-CoV-2). Moreover, the selective pulmonary transport of CAKSMGDIVC-displaying phage particles followed by activation of a specific local and systemic humoral response recapitulated long-held principles of vaccinology. 41, 53 The pulmonary delivery system studied here has unique translation relevance towards the development of vaccines against airborne pathogens.7,9,10
A few aspects of this work merit further comment as the translational benefits of aerosol phage-based vaccines are potentially substantiated. First, phage particles are highly stable under harsh environmental conditions and their large-scale production is extremely cost-effective if compared to traditional methods used for vaccine production.43, 53 Second, several studies have demonstrated that phage therapies and phage-based vaccines do not induce detectable toxic side effects. In fact, phage particles have been used as antibiotics against multidrug-resistant bacteria, or as immunogenic vaccine carriers for nearly a century and it has been proven safe and effective. 34,43 Indeed, our group has also leveraged phage administration towards discovery and transgene delivery applications, including the administration of phage libraries in mice, pet dogs, non-human primates, and even patients. 15, 17, 18, 20 Third, because native phage particles have no tropism toward mammalian cells and do not replicate inside eukaryotic cells, their use is generally considered safe when compared to other classic viral-based vaccination strategies.42, 43 Fourth, unlike conventional peptide-based vaccines that may often become inactivated due to minimal temperature excursions (~1°C), the system introduced here has no cumbersome and expensive requirements for keeping a stringent so-called “cold-chain” during field applications, particularly in the developing world. Fifth, the ligand-receptor discovery and vaccination properties of our phage display-based system can also be used for the development of targeted pulmonary delivery of phage chimeras displaying other viral antigens, or entire transgenes by using our hybrid vector of adeno-associated virus (AAV) and phage (termed AAVP). 18, 54 These studies are further motivated by recent advances in gene therapy for cystic fibrosis in pigs.55 Sixth, phage particles have been used as immunogenic vaccine carriers for decades as themselves are very strong immunogens, serving as a potent adjuvant to elicit sustained humoral responses.38, 41-43 Indeed, the emerging interest of phage particles as antibacterial agents in the setting of multidrug-resistant bacterial infections34-37 or the ongoing pandemic of SARS-CoV-2 coronavirus might perhaps be particularly well suited for use in aerosol format36, 37 and may open many avenues for other applications of the targeted aerosol strategy originally reported here.
Limitations of the study
While the conclusions of this study unequivocally show that the transport of CAKSMGDIVC-displaying phage increases the specific humoral response against the phage particles and the selected ligand peptide, we have not as yet fully determined the kinetics of CAKSMGDIVC-displaying phage particles transport after multiple doses and different routes of administration. In either ongoing or future studies, we anticipate that additional immunization strategies and/or dose-escalation studies in large animal cohorts will illustrate the translational potential of this strategy towards pulmonary vaccination or other targeted drug delivery to the lung.
STAR METHODS
RESOURCE AVAILABILITY
Lead contact
Further information and requests for resources and reagents should be directed to and will be fulfilled by the Lead Contact, Renata Pasqualini (renata.pasqualini@rutgers.edu).
Materials Availability
All materials and reagents will be made available upon the execution of a material transfer agreement (MTA).
Data and Code Availability
This study did not generate datasets or codes.
EXPERIMENTAL MODEL AND SUBJECT DETAILS
Animals
Six to eight-week-old females BALB/c mice were purchased from The Jackson Laboratory (Sacramento, CA) and were housed in specific pathogen and opportunist-free (SOPF) rooms with controlled temperature (20 ± 2°C), humidity (50 ±10 %), light cycle (light, 7:00-19:00; dark, 19:00 – 7:00), and access to food and water ad libitum at the research animal facilities of the University of Texas M.D. Anderson Cancer Center (UTMDACC), the University of New Mexico Health Sciences Center, and Rutgers Cancer Institute of New Jersey. Littermates were randomly assigned to experimental groups. The Institutional Animal Care and Use Committees (IACUCs) of the University of Texas M.D. Anderson Cancer Center, the University of New Mexico Health Sciences Center, and Rutgers Cancer Institute of New Jersey approved all animal experiments. Adult rhesus macaques used in the vaccination study were housed at Michale E. Keeling Center for Comparative Medicine and Research, an Association for Assessment and Accreditation of Laboratory Animal Care (AAALAC)-accredited veterinary facility at UTMDACC. For aerosol administration, trained mice personnel and primate handlers followed the National Research Council’s Guide for the Care and Use of Laboratory Animals.
Tissue Culture
Human alveolar epithelial adenocarcinoma A549 cells were purchased from American Type Culture Collection (ATCC) and maintained in Dulbecco’s Modified Eagle’s Minimum Essential Medium (DMEM) supplemented with 10% fetal bovine serum (FBS), vitamins, non-essential amino acids, penicillin/streptomycin, and L-glutamine (Gibco) at 37°C in a 5% CO2 humidified incubator.
METHOD DETAILS
In vivo selection of aerosol phage display library
To identify ligand peptide sequences that might mediate phage particle delivery through the pulmonary barrier and into the bloodstream, a random phage peptide library displaying the insert CX8C (where X represents any set of 8 biologically-present random residues and each C represents a cysteine cyclized) was used for the in vivo screening. Phage was 109 TU of the phage library per mouse administered via the intratracheal route with 50 μL of PBS with a MicroSprayer® Aerosolizer coupled to a high-pressure syringe (Penn-Century) and a small animal laryngoscope (Penn-Century). The devices were used to administer air-free liquid aerosol directly into the trachea of animals deeply anesthetized with 1% isoflurane. The four rounds of selection were performed as described. In round one (R1), animals received 109 TU of the CX8C library via aerosol (see scheme in Figure 1B). After 60 min, phage particles were recovered from the bloodstream, amplified and pooled. In round two (R2), R1-pooled phage particles (i.e., inhaled phage sub-library 1) were administered and recovered 30 min post-administration. The subsequent R2-pooled phage particles (i.e., inhaled phage sub-library 2) were amplified for administration in round three (R3). After 10 min, the R3-pooled phage particles (i.e., inhaled phage sub-library 3) were recovered and processed for aerosol administration in the final round four (R4). After 5 min, phage particles were recovered from the bloodstream, amplified, and the corresponding peptide-encoding genomes were analyzed by DNA sequencing. Phage DNA amplification and Sanger sequencing of the insert-containing region of the pIII gene were performed with the oligonucleotides set fUSE5 forward 5’-AGCAAGCTGATAAACCGATACAATT-3’ and fUSE5 reverse 5’-CCCTCATAGTTAGCGTAACGATCT-3’. Self-annealing synthetic oligonucleotides (Sigma-Aldrich) encoding for CAKSMGDIVC (forward 5’-GGGCTTGTGCGAAAAGCATGGGCGATATCGTGTGTGGGGCCGCTG-3’ and reverse 5’-CGGCCCCACACACGATATCGCCCATGCTTTTCGCACAAGCCCCGT-3’), CGRKQVESSC (forward 5’-GGGCTTGTGGCCGCAAACAGGTGGAAAGCAGCTGTGGGGCCGCTG-3’ and reverse 5’-CGGCCCCACAGCTGCTTTCCACCTGTTTGCGGCCACAAGCCCCGT-3’), CRGKSAEGTC (forward 5’-GGGCTTGTCGCGGCAAAAGCGCGGAAGGCACCTGTGGGGCCGCTG and reverse 5’-CGGCCCCACAGGTGCCTTCCGCGCTTTTGCCGCGACAAGCCCCGT-3’) and CAINSLSRKC (forward 5’-GGGCTTGTGCGATCAACAGCCTGAGCCGCAAATGTGGGGCCGCT-3’ and reverse 5’-CGGCCCCACATTTGCGGCTCAGGCTGTTGATCGCACAAGCCCCGT-3’) were combined and resuspended in annealing buffer (10mM Tris-NCl pH 8.0, containing 100 mM NaCl and 1 mM EDTA). The oligonucleotides mixtures were heated to 95°C for 3 min, and cooled down to 80°C for 20 min, 75°C for 20 min, 70°C for 20 min, 65°C for 20 min and 40°C for 60 min. Self-annealed oligonucleotides were directly cloned into SfiI-digested fUSE5 vector by using T4 Ligase (Roche). The phage vector fUSE5 was purified with plasmid purification kit (Qiagen) and transformed into DH5-α electrocompetent cells (Invitrogen).
LPS-induced lung injury and permeability assays
Mice were randomly divided into the following groups (n=3-5 mice per group): vehicle-only (PBS), negative control (insertless phage particles), targeted phage (CAKSMGIDVC-displaying phage particles), and positive control (LPS-dextran). To induce acute lung injury, mice were anesthetized with 1% isoflurane and administered via aerosol with LPS (0.5 mg/kg; Klebsiella pneumoniae, Sigma) in 50 μL of PBS. Five hours later, the animals were administered via aerosol with 50 μL of a solution containing high-molecular weight dextran (70 kDa; Invitrogen) at 10 mg/kg body weight dissolved in sterile PBS. The remaining groups were administered with 50 μL of PBS, 109 TU of insertless phage or 109 TU of targeted phage displaying CAKSMGIDVC. The mice were sacrificed after 1 h. Thirty minutes prior to endpoint, Evans blue dye (20 mg/kg) was administered intravenously (IV). Lungs were perfused and homogenized in PBS for Evans blue dye extraction measurement. Tissue homogenate was quantitated at an absorbance of 620 nm and corrected for the presence of heme pigments. The concentration of Evans blue dye was determined according to a standard calibration curve and expressed as total protein (μg of protein/mL). Neutrophils in BALF were counted with Trypan Blue (ThermoFisher Scientific) in a cell counter. Total protein in BALF was determined by the bicinchoninic acid (BCA) calorimetric assay (ThermoFisher Scientific). Fluorescent dextran was purchased from Invitrogen and Evans blue dye from Sigma-Aldrich. Anti-fd bacteriophage antibody was purchased from Sigma-Aldrich.
Phage binding assays
Phage binding to recombinant proteins (α3β1, α6β1, α6β4, NRP-1 and SDC-1) and BSA were performed as described.20, 21 Briefly, 100 ng of each of the indicated proteins dissolved in 50 μL PBS were immobilized in microtiter wells overnight (ON) at 4°C. Wells were washed twice with PBS, blocked with PBS containing 3% BSA for 1 h at room temperature (RT), and incubated with targeted CAKSMGDIVC-displaying phage particles or negative control insertless phage particles in 50 μL of PBS containing 1.5% BSA. After 2 h at RT, wells were gently washed 10 times with PBS, and phage was recovered by host bacterial infection and represented as “Relative TU” as an empirical measure of the biological replicates and controls when compared to one another as described.20, 21 Human recombinant proteins α3β1, α6β1, α6β4, NRP-1 and SDC-1 were all commercially obtained from R&D Systems. Recombinant GST and CAKSMGDIVC-GST were produced in E. coli transformed with the pGEX4T-1 plasmid (Amersham, GE Healthcare) and purified with standard protocols. All synthetic peptides were custom manufactured by Merrifield synthesis and quality-controlled to our specifications (Biomatik and PolyPeptide Laboratories).
Cellular barrier permeability assays
Cells were grown on Transwell inserts (0.4 μm pore size, Corning) to complete confluence. Following equilibration (30 min at 37°C) with pre-warmed serum-free DMEM, a solution containing either targeted CAKSMGDIVC-displaying phage particles or control insertless phage particles (109 TU each) were each added to the upper chamber (donor) of the Transwell system. Phage particles transported across the cell monolayer were collected by the sampling of the bottom chamber (receiver) at pre-determined intervals throughout the experiment with the replacement of receiver chamber fluid with warm media. Phage particle transport was determined by TU count. shRNA lentivirus transducing particles for human ITGA3 (clones: 002204.2-1161s21c1; 002204.1-2356s1c1 and 002204.1-2887s1c1), ITGB1 (clones: TRCN0000275133; TRCN0000275134 and TRCN0000275135), and the control pLKO.1 non-mammalian shRNA were purchased from Mission® shRNA (Sigma-Aldrich) and cell transduction was performed as instructed by the manufacturer.
Fluorescence microscopy imaging
Cells were seeded onto circular coverslips in 24-well plates (1.5 x 105 cells/coverslip) in complete medium and grown ON at 37°C in 5% CO2. Cells were washed three times with PBS and fixed in PBS containing 4% paraformaldehyde (PFA; Electron Microscopy Science) for 10 min at RT followed by incubation in 50 mM ammonium chloride buffer for 30 min and blocking solution of PBS containing 1% BSA for 1 h. For intracellular staining of phage particles, cells were blocked with DMEM containing 30% FBS at 37°C for 1 h following by incubation with 109 TU phage particles in DMEM containing 10% FBS at 37°C for 1 h. The cells were washed five times with PBS containing 10% BSA followed by five washes with glycine buffer containing 50 mM glycine, 150 mM NaCl pH=2.8 for 3 min at RT to remove adherent phage particles. The cells were then washed three times with PBS and fixed in PBS containing 4% PFA and permeabilized with 0.2% Triton X-100 for 10 min, washed three times with PBS, and then blocked with PBS containing 5% normal serum and 1% BSA for 30 min. The primary anti-fd bacteriophage (Sigma-Aldrich) and anti- α3 integrin/CD49c (R&D System) antibodies were diluted in PBS containing 1% BSA, incubated with cells for 2 h at RT, washed five times with PBS, and then incubated with secondary antibodies for 1 h at RT. For nuclear staining, VECTASHIELD mounting medium containing 4’,6-diamino-2-phenylindole (DAPI, Vector Laboratories) was used. Fluorescent images were acquired on a Nikon Eclipse Ti2 inverted fluorescence microscope (Nikon). For tissue immunofluorescence, paraffin-embedded lung tissue sections (10 μm thick) were incubated with Histochoice (Sigma-Aldrich) followed by paraffin removal with xylene and ethanol. After antigen retrieval with a Dako Target Retrieval Solution (Agilent Dako) at pH 6.0, the slides were washed, blocked with 10% donkey serum in TRIS-buffered saline containing 0.1% Tween 20 (TBST) for 1 h and incubated with the antibodies: anti-proSPC (1:50) (Millipore, AB3786), anti-podoplanin (1:100) (Thermo-Invitrogen, eBio8.1.1), anti-CCSP antibody (Millipore-Merck, 07-623), anti-fd bacteriophage antibody (1:500) (Sigma-Aldrich) and anti- α3 integrin/CD49c (R&D System) followed by incubation with conjugated secondary antibodies. High-resolution images were obtained by two-photon confocal microscopy at the Advanced Light Microscopy Core Facility, University of Colorado (Denver). Pixel co-localization was analyzed with Fiji ImageJ Software.
Phage overlay and tissue immunohistochemistry
Lung tissue sections (5 μm) were deparaffinized, rehydrated, and blocked for endogenous peroxidases and for nonspecific protein binding (Agilent Dako). For phage overlay assays, tissue sections were incubated with targeted CAKSMGDIVC-displaying phage particles or negative control insertless phage particles (2 x 109 TU each) for 2 h at RT. After washes with TBST, the slides were incubated with the primary anti-fd bacteriophage antibody (1:800) followed by incubation with rabbit Horseradish peroxidase (HRP)-conjugated secondary antibody. Integrin α3 was detected with anti-α3 chain antibodies (1:500) followed by appropriate HRP-conjugated secondary antibodies. Images were acquired in a Nikon Eclipse Ti2 inverted microscope.
Isolation of lung cells and cell sorting
Six-to-eight-week-old female BALB/c mice were used. After aerosol administration, the animals were sacrificed and perfused with 10 mL PBS followed by gentle inflation of the lungs with air. The lungs were washed with a PBS solution containing 5 mM EDTA and 5 mM EGTA, followed by RPMI medium and RPMI containing 25 mM HEPES and elastase (4.5 U/mL), and immediately followed by inflation of the lungs with a solution of water containing 1% low-melting point agarose (Promega) and tissue digestion for 45 min at 37°C. After gently mincing the tissue, cells were filtered with 100 μm (Falcon #352360), 40 μm (Falcon #352340), and 20 μm (Pluriselect #43-50020-01) filters and centrifuged with a cushion layer of 150 μL of 100% Percoll (Sigma-Aldrich) in a 15 mL conical tube. For cell sorting, cells were blocked with Fc block anti-mouse CD16/CD32 antibody (BD Pharmigen, 553142) and stained with rat anti-mouse EPCAM brilliant violet 421 conjugated (BioLegend, 118225), rat anti-mouse CD45 Alexa fluor 700 conjugated (eBioscience, 56-0451-80), Syrian hamster anti-mouse podoplanin monoclonal antibody PE-Cyanine 7 conjugated (eBioscience, 25-5382-80), rat anti-CD31 FITC conjugated (BD Pharmigen, 553372) and rat anti-mouse F4/80 PE-conjugated (BD Pharmigen, 565410). Cells were sorted in an iCyt sy3200 (Sony) cell sorter previously calibrated with compensation beads (UltraComp eBeads, Thermo Scientific). AT1-, AT2-, and mononuclear phagocytes-enriched cell populations were centrifuged, and the number of phage particles per cell type was determined by TU count.
Mathematical modeling
To investigate the transport of phage particles across the cellular monolayer, data from the in vitro Transwell assays (Figure 3E) was used to quantify the parameters of an empirical mathematical model of phage accumulation in the bottom chamber (Equation 1). The mass of phage particles [N(t), measured experimentally as TU] transported across the cellular barrier at time t, was represented by Equation (Eq. 1), as follows:
| (Eq. 1) |
where, Ns represent the mass of phage particles (TU) in the bottom chamber at saturation; k is the transport rate constant, the inverse of which gives the characteristic time (τ = 1/k) of the transport process. The first derivative of Equation 1 (i.e., ) provides the time-dependent transport rate of phage particles across the in vitro cellular barrier. Least squares fitting of the model to the experimental data was performed in MATLAB. The transport rate decays exponentially over time at rate k, and its maximal value can be determined at time t = 0 as .
To understand the systemic disposition kinetics of phage particles in vivo, we developed a two-compartment pharmacokinetic model (Figure 5C). This model is based on the principles of conservation of mass and law of mass action, represented by the following system of ordinary differential equations (Equations 2, 3, 4, and 5):
Lung airspace sub-compartment
| (Eq. 2) |
Mononuclear phagocyte sub-compartment
| (Eq. 3) |
Central compartment (bloodstream)
| (Eq. 4) |
Peripheral compartment (slowly perfused organs)
| (Eq. 5) |
where, NL,a, NC, and NP represent the mass of phage particles (TU) in the lung air space, central, and peripheral compartments, respectively; N0 is the mass of inhaled phage; NL,mac is the mass of phage particles in the alveolar macrophage sub-compartment; k1,2 represents the first order phage transfer rate constant from the central to peripheral compartment, and k2,1 represents the first order phage transfer rate constant from the peripheral to central compartment. The system of ordinary differential equation (ODE) was solved numerically as an initial value problem in MATLAB using the built-in non-stiff ODE solver ode45, and then least squares fittings of the model to the in vivo data were performed in MATLAB.
Intratracheal administration of phage particles
Phage input in mice was 109 TU of the targeted CAKSMGDIVC-displaying phage particles or negative control insertless phage (n=4 mice per group) administered via the intratracheal route with 50 μL of PBS with a MicroSprayer® Aerosolizer coupled to a high-pressure syringe (Penn-Century) and a small animal laryngoscope (Penn-Century). Two serial doses of intratracheal administration with targeted CAKSMGDIVC-displaying phage particles or negative control insertless phage particles were performed in paired rhesus monkeys. Because of species-specific differences in the respiratory tract anatomy from mice to non-human primates, as well as body size, breathing patterns, inhalation methods, and device, we increased the dose of phage administration to 1012 TU per individual monkey. The monkeys were anesthetized with intramuscular administration of Telazol (tiletamine/zolazepam, 50 mg/ml of each in 5 ml vial) for induction, followed by endotracheal intubation and maintenance on inhaled isoflurane (the percentage was adjusted based on monitoring of anesthetic depth: heart rate, respiratory rate, response to stimuli). Sterile IV tubing was cut to a length approximately 4 cm longer than the endotracheal tube and was attached to a syringe containing targeted CAKSMGDIVC-displaying phage or the control insertless phage. The tubing was inserted down into the endotracheal tube and phage was slowly administered into the trachea over 1 min. For the blood collections, monkeys were anesthetized with an intramuscular injection of ketamine. At dose 1 (set as day 1), blood samples were collected hourly up to 6 h post-administration. The second dose was administered after 28 days while serum collection was performed every 14 days. Endotoxin removal was performed for each phage preparation and before the administration of each intratracheal dose. Phage solutions containing endotoxin were treated with 10% Triton X-114 in endotoxin-free water on ice for 10 min. The solution was then warmed to 37°C degrees for 10 min followed by removal of the Triton X-114 phase by centrifugation at 14,000 rpm for 1 min. The levels of endotoxin were measured using the Limulus Amebocyte Lysate (LAL) Kinetic-QCL kit from Lonza. Phage preparations with < 0.05 EU/mL of endotoxin were used in this study.
Serological analysis in non-human primates
IgG from monkeys were purified from the serum with Protein G agarose resin (Sigma Aldrich). The flow-through was used to purify IgA with Jacalin agarose resin (Thermo Fisher Scientific). ELISA was performed with 1010 phage particles/50 μL of PBS coated onto 96-well plates ON at 4°C (Nunc MaxiSorp flat bottom, ThermoFisher Scientific). For this assay, phage titration was performed by quantitative qPCR with fUSE primers (fUSE5 forward, as follows: 5′-TGAGGTGGTATCGGCAATGA-3′ and fUSE5 reverse: 5′-GGATGCTGTATTTAGGCCGTTT-3′). ELISA was also performed with 96-well plates coated with the synthetic peptide (10 μg/mL) CAKSMGDIVC or an unrelated synthetic control peptide (sequence CGRRAGGSC unless otherwise specified)Ref. 21 ON at 4°C. Coated plates were blocked with PBS containing 5% low-fat milk and 1% BSA for 1 h at 37°C. Two-fold serial dilutions (starting at 1:4) of purified IgG or IgA were applied to the wells and incubated for 2 h at 37°C. Following three washes with PBS and PBS containing 0.1% of Tween 20 (PBST), bound antibodies were detected with an anti-monkey IgG (KPL; 074-11-021) or IgA (KPL: 074-11-011) HRP-conjugated. Purified polyclonal IgG anti-CAKSMGDIVC antibodies (Biomatik USA, Delaware) and anti-fd bacteriophage antibody served as positive controls. Plates were read at an absorbance of 450 nm.
Replication and sample size
All experiments in this study were performed with replications numbers indicated in Method Details or Figure Legends. All experiments were randomized, and no data was excluded from data analysis. The sample size and statistical method were indicated in Method Details or Figure Legends.
QUANTIFICATION AND STATISTICAL ANALYSIS
Differences between groups were tested for statistical significance with Student’s t-test or two-way analysis of variance (ANOVA). Statistical significance was set as P < 0.05. The analyses were performed in GraphPad Prism 8 and MATLAB R2015b.
Supplementary Material
KEY RESOURCES TABLE
| REAGENT or RESOURCE | SOURCE | IDENTIFIER |
|---|---|---|
| Antibodies | ||
| Anti-fd bacteriophage antibody | Sigma-Aldrich | Cat# B7786 |
| Anti-mouse integrin α3/CD49c antibody | Novus Biologicals | Cat# NBP1-19724 |
| Anti-human integrin α3 (ASC-1) blocking antibody | Millipore Sigma | Cat# MAB2056Z |
| anti-proSPC antibody | Millipore | Cat# AB3786 |
| anti-podoplanin antibody | Thermo-Invitrogen | Cat# eBio8.1.1 |
| anti-CCSP antibody | Millipore-Merck | Cat# 07-623 |
| anti-mouse CD16/CD32 antibody | BD Pharmigen | Cat# 553142 |
| rat anti-mouse EPCAM brilliant violet 421 | BioLegend | Cat# 118225 |
| anti-mouse CD45 Alexa fluor 700 | eBioscience | Cat# 56-0451-80 |
| anti-mouse podoplanin monoclonal antibody PE-Cyanine 7 | eBioscience | Cat# 25-5382-80 |
| anti-CD31 FITC | BD Pharmigen | Cat# 553372 |
| anti-mouse F4/80 PE-conjugated | BD Pharmigen | Cat# 565410 |
| Anti-rabbit Horseradish peroxidase (HRP)-conjugated secondary antibody | Jackson ImmunoResearch | Cat# 111-035-008 |
| Cy3-conjugated goat anti-human secondary antibody | Jackson ImmunoResearch | Cat# 109-165-008 |
| Anti-monkey IgG | KPL | Cat# 074-11-021 |
| Anti-monkey IgA | KPL | Cat# 074-11-011 |
| Bacterial and Virus Strains | ||
| fUSE5 bacteriophage | Laboratory of Dr. George L. Smith | N/A |
| K91 E. coli | Laboratory of Dr. George L. Smith | N/A |
| DH5α electrocompetent | Invitrogen | Cat# 11319019 |
| pGEX4T-1 plasmid | Amersham/ Addgene | Cat# 27458001 |
| Biological Samples | ||
| Chemicals, Peptides, and Recombinant Proteins | ||
| α3β1 | R&D Systems | Cat# 2840-A3-050 |
| α6β1 | R&D Systems | Cat# 7809-A6-050 |
| α6β4 | R&D Systems | Cat# 5497-A6-050 |
| NRP-1 | R&D Systems | Cat# 3870-N1-025 |
| SDC-1 | R&D Systems | Cat# 2780-SD-050 |
| CAKSMGDIVC peptide | Biomatik | Cat# 293308 Lot# P120420-SL293308 |
| CGRRAGGSC peptide | PolyPeptide | N/A |
| Triton X-100 | Sigma-Aldrich | Cat# 9002-93-1 |
| Triton X-114 | Sigma-Aldrich | Cat# 9036-19-5 |
| Dextran | Invitrogen | Cat# D1822 |
| Evans Blue | Sigma-Aldrich | Cat# 314-13-6 |
| LPS - Klebsiella pneumoniae | Sigma-Aldrich | Cat# L4268 |
| Trypan Blue | ThermoFisher Scientific | Cat# 15250061 |
| Protein G agarose resin | Roche | Cat# 11-243-233-001 |
| Jacalin | ThermoScientific | Cat# 20395 |
| Histochoice | Sigma-Aldrich | Cat# H2904 |
| Dako Target Retrieval Solution | Agilent Dako | Cat# S169984-2 |
| T4 DNA ligase | Roche | Cat# 10799009001 |
| Critical Commercial Assays | ||
| BCA Protein Assay | ThermoFisher Scientific | Cat# 23227 |
| QIAGEN Plasmid Midi Kit | Qiagen | Cat# 12145 |
| Deposited Data | ||
| Experimental Models: Cell Lines | ||
| A549 | ATCC | Cat# CCL-185 |
| Experimental Models: Organisms/Strains | ||
| Mice/ BALB/cJ | The Jackson Laboratory | Stock # 000651 |
| Rhesus monkeys | Michale E. Keeling Center for Comparative Medicine and Research – MDACC, Bastrop, TX, USA. | N/A |
| Oligonucleotides | ||
| qPCR fUSE5 forward: 5′-TGAGGTGGTATCGGCAATGA-3′ | Sigma-Aldrich | N/A |
| qPCR fUSE5 reverse: 5′-GGATGCTGTATTTAGGCCGTTT-3′ | Sigma-Aldrich | N/A |
| Sequencing fUSE5 forward 5’-AGCAAGCTGATAAACCGATACAATT-3’ | Sigma-Aldrich | N/A |
| Sequencing fUSE5 reverse 5’-CCCTCATAGTTAGCGTAACGATCT-3’ | Sigma-Aldrich | N/A |
| CAKSMGDIVC forward 5’-GGGCTTGTGCGAAAAGCATGGGCGATATCGTGTGTGGGGCCGCTG-3’ | Sigma-Aldrich | N/A |
| CAKSMGDIVC reverse 5’- CGGCCCCACACACGATATCGCCCATGCTTTTCGCACAAGCCCCGT-3’ | Sigma-Aldrich | N/A |
| CGRKQVESSC forward 5’-GGGCTTGTGGCCGCAAACAGGTGGAAAGCAGCTGTGGGGCCGCTG-3’ | Sigma-Aldrich | N/A |
| CGRKQVESSC reverse 5’- CGGCCCCACAGCTGCTTTCCACCTGTTTGCGGCCACAAGCCCCGT-3’ | Sigma-Aldrich | N/A |
| CRGKSAEGTC forward 5’ GGGCTTGTCGCGGCAAAAGCGCGGAAGGCACCTGTGGGGCCGCTG-3’ | Sigma-Aldrich | N/A |
| CRGKSAEGTC reverse CGGCCCCACAGGTGCCTTCCGCGCTTTTGCCGCGACAAGCCCCGT-3’ | Sigma-Aldrich | N/A |
| CAINSLSRKC forward 5’ GGGCTTGTGCGATCAACAGCCTGAGCCGCAAATGTGGGGCCGCT | Sigma-Aldrich | N/A |
| CAINSLSRKC reverse 5’ CGGCCCCACATTTGCGGCTCAGGCTGTTGATCGCACAAGCCCCGT-3’ | Sigma-Aldrich | N/A |
| Recombinant DNA | ||
| shRNA lentivirus ITGA3 | Sigma-Aldrich | Cat#: 002204.2-1161s21c1; 002204.1-2356s1c1; 002204.1-2887s1c1. |
| shRNA lentivirus ITGB1 | Sigma-Aldrich | Cat#: TRCN0000275133; TRCN0000275134; TRCN0000275135. |
| Software and Algorithms | ||
| MATLAB R2015b | MathWorks | N/A |
| Prism 8.0 | GraphPad | N/A |
| Fiji | ImageJ | N/A |
| Other | ||
ACKNOWLEDGMENTS
The authors wish to thank Mr. Daniel F. Cimino, Dr. Sara D’Angelo, Dr. Andrey S. Dobroff, Dr. Fortunato Ferrara, Ms. Nicole Jansen, Dr. Serena Marchio, Dr. Pavan Muttil, Ms. Huynh Nguyen, Mr. Paul O’Brien, Dr. Tracey L. Smith, Ms. Christy A. Tarleton, Ms. Mayra V. Tuiche, Dr. Virginia J. Yao, for technical assistance and helpful insights. We also thank Dr. Helen Pickersgill (Life Science Editors) for professional editorial services and Dr. Pravin B. Sehgal for critical reading of the manuscript. This work was supported in part by core services from Cancer Center Support Grants to the University of Texas M.D. Anderson Cancer Center (CA016672), University of New Mexico Comprehensive Cancer Center (CA118100), Rutgers Cancer Institute of New Jersey (CA072720), and by research awards from the Gillson-Longenbaugh Foundation (to R.P. and W.A.). This work has also been supported in part by the National Institutes of Health (NIH) Grant 1R01CA226537 (Z.W., V.C., R.P., W.A.).
Footnotes
Publisher's Disclaimer: This is a PDF file of an unedited manuscript that has been accepted for publication. As a service to our customers we are providing this early version of the manuscript. The manuscript will undergo copyediting, typesetting, and review of the resulting proof before it is published in its final form. Please note that during the production process errors may be discovered which could affect the content, and all legal disclaimers that apply to the journal pertain.
DECLARATION OF INTEREST
D.I.S., E.M.B., R.P., and W.A. are listed as inventors on a patent application related to this technology (International Patent Application no. PCT/US2020/053758, entitled “Targeted Pulmonary Delivery Compositions and Methods Using Same”). R.P. and W.A. are founders and equity stockholders of PhageNova Bio, which has licensed this intellectual property, and the inventors are entitled to standard royalties if commercialization occurs. R.P. is Chief Scientific Officer and a paid consultant of PhageNova Bio. R.P. and W.A. are founders and shareholders of MBrace Therapeutics. R.P. serves as Chief Scientific Officer and a board member and W.A. is head of the Scientific Advisory Board. These arrangements are managed in accordance with the established institutional conflict of interest policies of Rutgers, The State University of New Jersey. The remaining authors declare no competing interests.
REFERENCES
- 1.Takano M, Kawami M, Aoki A, and Yumoto R (2015). Receptor-mediated endocytosis of macromolecules and strategy to enhance their transport in alveolar epithelial cells. Expert Opin. Drug Deliv 12, 813–825. [DOI] [PubMed] [Google Scholar]
- 2.Gross N, Greos LS, Meltzer EO, Spangenthal S, Fishman RS, Spyker DA, and Cassella JV (2014). Safety and tolerability of inhaled loxapine in subjects with asthma and chronic obstructive pulmonary disease--two randomized controlled trials. J Aerosol Med. Pulm. Drug Deliv 27, 478–487. [DOI] [PMC free article] [PubMed] [Google Scholar]
- 3.Macleod DB, Habib AS, Ikeda K, Spyker DA, Cassella JV, Ho KY, and Gan TJ (2012). Inhaled fentanyl aerosol in healthy volunteers: pharmacokinetics and pharmacodynamics. Anesth. Analg 115, 1071–1077. [DOI] [PubMed] [Google Scholar]
- 4.Patton JS, Brain JD, Davies LA, Fiegel J, Gumbleton M, Kim KJ, Sakagami M, Vanbever R, and Ehrhardt C (2010). The particle has landed--characterizing the fate of inhaled pharmaceuticals. J. Aerosol Med. Pulm. Drug Deliv 23 Suppl 2, S71–87. [DOI] [PubMed] [Google Scholar]
- 5.Fung KYY, Fairn GD, and Lee WL (2018). Transcellular vesicular transport in epithelial and endothelial cells: Challenges and opportunities. Traffic 19, 5–18. [DOI] [PubMed] [Google Scholar]
- 6.Kling J (2014). Sanofi to propel inhalable insulin Afrezza into market. Nat. Biotechnol 32, 851–852. [DOI] [PubMed] [Google Scholar]
- 7.Dijkman K, Sombroek CC, Vervenne RAW, Hofman SO, Boot C, Remarque EJ, Kocken CHM, Ottenhoff THM, Kondova I, Khayum MA, et al. (2019). Prevention of tuberculosis infection and disease by local BCG in repeatedly exposed rhesus macaques. Nat. Med 25, 255–262. [DOI] [PubMed] [Google Scholar]
- 8.Morokutti A, Muster T, and Ferko B (2014). Intranasal vaccination with a replication-deficient influenza virus induces heterosubtypic neutralising mucosal IgA antibodies in humans. Vaccine 32, 1897–1900. [DOI] [PubMed] [Google Scholar]
- 9.Meyer M, Garron T, Lubaki NM, Mire CE, Fenton KA, Klages C, Olinger GG, Geisbert TW, Collins PL, and Bukreyev A (2015). Aerosolized Ebola vaccine protects primates and elicits lung-resident T cell responses. J. Clin. Invest 125, 3241–3255. [DOI] [PMC free article] [PubMed] [Google Scholar]
- 10.Low N, Bavdekar A, Jeyaseelan L, Hirve S, Ramanathan K, Andrews NJ, Shaikh N, Jadi RS, Rajagopal A, Brown KE, et al. (2015). A randomized, controlled trial of an aerosolized vaccine against measles. N. Engl. J. Med 372, 1519–1529. [DOI] [PubMed] [Google Scholar]
- 11.Wu F, Zhao S, Yu B, Chen YM, Wang W, Song ZG, Hu Y, Tao ZW, Tian JH, Pei YY, et al. (2020). A new coronavirus associated with human respiratory disease in China. Nature 579, 265–269. [DOI] [PMC free article] [PubMed] [Google Scholar]
- 12.Zhou P, Yang XL, Wang XG, Hu B, Zhang L, Zhang W, Si HR, Zhu Y, Li B, Huang CL, et al. (2020). A pneumonia outbreak associated with a new coronavirus of probable bat origin. Nature 579, 270–273. [DOI] [PMC free article] [PubMed] [Google Scholar]
- 13.Ruge CA, Kirch J, and Lehr CM (2013). Pulmonary drug delivery: from generating aerosols to overcoming biological barriers-therapeutic possibilities and technological challenges. Lancet Respir. Med 1, 402–413. [DOI] [PubMed] [Google Scholar]
- 14.Anselmo AC, Gokarn Y, and Mitragotri S (2018). Non-invasive delivery strategies for biologics. Nat. Rev. Drug Discov 18, 19–40. [DOI] [PubMed] [Google Scholar]
- 15.Staquicini FI, Ozawa MG, Moya CA, Driessen WH, Barbu EM, Nishimori H, Soghomonyan S, Flores LG 2nd, Liang X, Paolillo V, et al. (2011). Systemic combinatorial peptide selection yields a non-canonical iron-mimicry mechanism for targeting tumors in a mouse model of human glioblastoma. J. Clin. Invest 121, 161–173. [DOI] [PMC free article] [PubMed] [Google Scholar]
- 16.Guillon A, Secher T, Dailey LA, Vecellio L, de Monte M, Si-Tahar M, Diot P, Page CP, and Heuze-Vourc'h N (2018). Insights on animal models to investigate inhalation therapy: Relevance for biotherapeutics. Int. J. Pharm 536, 116–126. [DOI] [PubMed] [Google Scholar]
- 17.Pasqualini R, and Ruoslahti E (1996). Organ targeting in vivo using phage display peptide libraries. Nature 380, 364–366. [DOI] [PubMed] [Google Scholar]
- 18.Hajitou A, Trepel M, Lilley CE, Soghomonyan S, Alauddin MM, Marini FC 3rd, Restel BH, Ozawa MG, Moya CA, Rangel R, et al. (2006). A hybrid vector for ligand-directed tumor targeting and molecular imaging. Cell 125, 385–398. [DOI] [PubMed] [Google Scholar]
- 19.Chen HL, Wu SP, Lu R, Zhang YG, Zheng YY, and Sun J (2014). Pulmonary permeability assessed by fluorescent-labeled dextran instilled intranasally into mice with LPS-induced acute lung injury. Plos One 9, e101925. [DOI] [PMC free article] [PubMed] [Google Scholar]
- 20.Arap W, Kolonin MG, Trepel M, Lahdenranta J, Cardó-Vila M, Giordano RJ, Mintz PJ, Ardelt PU, Yao VJ, Vidal CI, et al. (2002). Steps toward mapping the human vasculature by phage display. Nat. Med 8, 121–127. [DOI] [PubMed] [Google Scholar]
- 21.Cardó-Vila M, Zurita AJ, Giordano RJ, Sun J, Rangel R, Guzman-Rojas L, Anobom CD, Valente AP, Almeida FC, Lahdenranta J, et al. (2008). A ligand peptide motif selected from a cancer patient is a receptor-interacting site within human interleukin-11. PLoS One 3, e3452. [DOI] [PMC free article] [PubMed] [Google Scholar]
- 22.Falcioni R, Cimino L, Gentileschi MP, D'Agnano I, Zupi G, Kennel SJ, and Sacchi A (1994). Expression of beta 1, beta 3, beta 4, and beta 5 integrins by human lung carcinoma cells of different histotypes. Exp. Cell Res 210, 113–122. [DOI] [PubMed] [Google Scholar]
- 23.Kikkawa Y, Sanzen N, Fujiwara H, Sonnenberg A, and Sekiguchi K (2000). Integrin binding specificity of laminin-10/11: Laminin-10/11 are recognized by alpha 3 beta 1, alpha 6 beta 1 and alpha 6 beta 4 integrins. J. Cell Sci 113 ( Pt 5), 869–876. [DOI] [PubMed] [Google Scholar]
- 24.Giordano RJ, Cardó-Vila M, Lahdenranta J, Pasqualini R, and Arap W (2001). Biopanning and rapid analysis of selective interactive ligands. Nat. Med 7, 1249–1253. [DOI] [PubMed] [Google Scholar]
- 25.Reyfman PA, Walter JM, Joshi N, Anekalla KR, McQuattie-Pimentel AC, Chiu S, Fernandez R, Akbarpour M, Chen CI, Ren Z, et al. (2019). Single-cell transcriptomic analysis of human lung provides insights into the pathobiology of pulmonary fibrosis. Am. J. Respir. Crit. Care Med 199, 1517–1536. [DOI] [PMC free article] [PubMed] [Google Scholar]
- 26.Riemondy KA, Jansing NL, Jiang P, Redente EF, Gillen AE, Fu R, Miller AJ, Spence JR, Gerber AN, Hesselberth JR, et al. (2019). Single cell RNA sequencing identifies TGFbeta as a key regenerative cue following LPS-induced lung injury. JCI Insight 5, e123637. [DOI] [PMC free article] [PubMed] [Google Scholar]
- 27.Jansing NL, McClendon J, Henson PM, Tuder RM, Hyde DM, and Zemans RL (2017). Unbiased quantitation of alveolar type II to alveolar type I cell transdifferentiation during repair after lung injury in mice. Am. J. Respir. Cell Mol. Biol 57, 519–526. [DOI] [PMC free article] [PubMed] [Google Scholar]
- 28.Dogra P, Butner JD, Chuang YL, Caserta S, Goel S, Brinker CJ, Cristini V, and Wang Z (2019). Mathematical modeling in cancer nanomedicine: a review. Biomed. Microdevices 21, 40. [DOI] [PMC free article] [PubMed] [Google Scholar]
- 29.Gabrielsson J and Weiner D (2007). Pharmacokinetic & Pharmacodynamic Data Analysis: Concepts and Applications, 4th Edition (Swedish Pharmaceutical Press; ). [Google Scholar]
- 30.Dogra P, Adolphi NL, Wang Z, Lin YS, Butler KS, Durfee PN, Croissant JG, Noureddine A, Coker EN, Bearer EL, et al. (2018). Establishing the effects of mesoporous silica nanoparticle properties on in vivo disposition using imaging-based pharmacokinetics. Nat. Commun 9, 4551. [DOI] [PMC free article] [PubMed] [Google Scholar]
- 31.Pascal J, Ashley CE, Wang Z, Brocato TA, Butner JD, Carnes EC, Koay EJ, Brinker CJ, and Cristini V (2013). Mechanistic modeling identifies drug-uptake history as predictor of tumor drug resistance and nano-carrier-mediated response. ACS Nano 7, 11174–11182. [DOI] [PMC free article] [PubMed] [Google Scholar]
- 32.Wang Z, Kerketta R, Chuang YL, Dogra P, Butner JD, Brocato TA, Day A, Xu R, Shen H, Simbawa E, et al. (2016). Theory and experimental validation of a spatio-temporal model of chemotherapy transport to enhance tumor cell kill. PLoS Comput. Biol 12, e1004969. [DOI] [PMC free article] [PubMed] [Google Scholar]
- 33.Brocato TA, Coker EN, Durfee PN, Lin YS, Townson J, Wyckoff EF, Cristini V, Brinker CJ, and Wang Z (2018). Understanding the connection between nanoparticle uptake and cancer treatment efficacy using mathematical modeling. Sci. Rep 8, 7538. [DOI] [PMC free article] [PubMed] [Google Scholar]
- 34.Schmidt C (2019). Phage therapy's latest makeover. Nat Biotechnol 37, 581–586. [DOI] [PubMed] [Google Scholar]
- 35.Dedrick RM, Guerrero-Bustamante CA, Garlena RA, Russell DA, Ford K, Harris K, Gilmour KC, Soothill J, Jacobs-Sera D, Schooley RT, et al. (2019). Engineered bacteriophages for treatment of a patient with a disseminated drug-resistant Mycobacterium abscessus. Nat. Med 25, 730–733. [DOI] [PMC free article] [PubMed] [Google Scholar]
- 36.Maddocks S, Fabijan AP, Ho J, Lin RCY, Ben Zakour NL, Dugan C, Kliman I, Branston S, Morales S, and Iredell JR (2019). Bacteriophage therapy of ventilator-associated pneumonia and empyema caused by Pseudomonas aeruginosa. Am. J. Respir. Crit. Care Med 200, 1179–1181. [DOI] [PubMed] [Google Scholar]
- 37.Chang RYK, Wallin M, Lin Y, Leung SSY, Wang H, Morales S, and Chan HK (2018). Phage therapy for respiratory infections. Adv. Drug Deliv. Rev 133, 76–86. [DOI] [PMC free article] [PubMed] [Google Scholar]
- 38.Trepel M, Arap W, and Pasqualini R (2001). Modulation of the immune response by systemic targeting of antigens to lymph nodes. Cancer Res. 61, 8110–8112. [PubMed] [Google Scholar]
- 39.Christianson DR, Dobroff AS, Proneth B, Zurita AJ, Salameh A, Dondossola E, Makino J, Bologa CG, Smith TL, Yao VJ, et al. (2015). Ligand-directed targeting of lymphatic vessels uncovers mechanistic insights in melanoma metastasis. Proc. Natl. Acad. Sci. U S A 112, 2521–2526. [DOI] [PMC free article] [PubMed] [Google Scholar]
- 40.Ota C, Ishizawa K, Yamada M, Tando Y, He M, Takahashi T, Yamaya M, Yamamoto Y, Yamamoto H, Kure S, et al. (2016). Receptor for advanced glycation end products expressed on alveolar epithelial cells is the main target for hyperoxia-induced lung injury. Respir. Investig 54, 98–108. [DOI] [PubMed] [Google Scholar]
- 41.de la Cruz VF, Lal AA, and McCutchan TF (1988). Immunogenicity and epitope mapping of foreign sequences via genetically engineered filamentous phage. J. Biol. Chem 263, 4318–4322. [PubMed] [Google Scholar]
- 42.Aghebati-Maleki L, Bakhshinejad B, Baradaran B, Motallebnezhad M, Aghebati-Maleki A, Nickho H, Yousefi M, and Majidi J (2016). Phage display as a promising approach for vaccine development. J. Biomed. Sci 23, 66. [DOI] [PMC free article] [PubMed] [Google Scholar]
- 43.Barbu EM, Cady KC, and Hubby B (2016). Phage therapy in the era of synthetic biology. Cold Spring Harb. Perspect. Biol 8, a023879. [DOI] [PMC free article] [PubMed] [Google Scholar]
- 44.Laube BL (2014). The expanding role of aerosols in systemic drug delivery, gene therapy and vaccination: An update. Transl. Respir. Med 2, 3. [DOI] [PMC free article] [PubMed] [Google Scholar]
- 45.Morales JO, Fathe KR, Brunaugh A, Ferrati S, Li S, Montenegro-Nicolini M, Mousavikhamene Z, McConville JT, Prausnitz MR, and Smyth HDC (2017). Challenges and future prospects for the delivery of biologics: Oral mucosal, pulmonary, and transdermal routes. AAPS J. 19, 652–668. [DOI] [PubMed] [Google Scholar]
- 46.Sheppard D (2003). Functions of pulmonary epithelial integrins: From development to disease. Physiol. Rev 83, 673–686. [DOI] [PubMed] [Google Scholar]
- 47.Hogan BL, Barkauskas CE, Chapman HA, Epstein JA, Jain R, Hsia CC, Niklason L, Calle E, Le A, Randell SH, et al. (2014). Repair and regeneration of the respiratory system: complexity, plasticity, and mechanisms of lung stem cell function. Cell Stem Cell 15, 123–138. [DOI] [PMC free article] [PubMed] [Google Scholar]
- 48.Liang Z, Ni R, Zhou J, and Mao S (2015). Recent advances in controlled pulmonary drug delivery. Drug Discov. Today 20, 380–389. [DOI] [PubMed] [Google Scholar]
- 49.Kreidberg JA, Donovan MJ, Goldstein SL, Rennke H, Shepherd K, Jones RC, and Jaenisch R (1996). Alpha 3 beta 1 integrin has a crucial role in kidney and lung organogenesis. Development 122, 3537–3547. [DOI] [PubMed] [Google Scholar]
- 50.Kim KK, Wei Y, Szekeres C, Kugler MC, Wolters PJ, Hill ML, Frank JA, Brumwell AN, Wheeler SE, Kreidberg JA, et al. (2009). Epithelial cell alpha3beta1 integrin links beta-catenin and Smad signaling to promote myofibroblast formation and pulmonary fibrosis. J. Clin. Invest 119, 213–224. [DOI] [PMC free article] [PubMed] [Google Scholar]
- 51.Akula SM, Pramod NP, Wang FZ, and Chandran B (2002). Integrin alpha3beta1 (CD 49c/29) is a cellular receptor for Kaposi's sarcoma-associated herpesvirus (KSHV/HHV-8) entry into the target cells. Cell 108, 407–419. [DOI] [PubMed] [Google Scholar]
- 52.Isberg RR, and Barnes P (2001). Subversion of integrins by enteropathogenic Yersinia. J. Cell Sci 114, 21–28. [DOI] [PubMed] [Google Scholar]
- 53.Bao Q, Li X, Han G, Zhu Y, Mao C, and Yang M (2018). Phage-based vaccines. Adv. Drug Deliv. Rev 145, 40–56. [DOI] [PubMed] [Google Scholar]
- 54.Suwan K, Yata T, Waramit S, Przystal JM, Stoneham CA, Bentayebi K, Asavarut P, Chongchai A, Pothachareon P, Lee KY, et al. (2019). Next-generation of targeted AAVP vectors for systemic transgene delivery against cancer. Proc. Natl. Acad. Sci. U S A 116, 18571–18577. [DOI] [PMC free article] [PubMed] [Google Scholar]
- 55.Cooney AL, Thornell IM, Singh BK, Shah VS, Stoltz DA, McCray PB Jr., Zabner J, and Sinn PL (2019). A Novel AAV-mediated gene delivery system corrects CFTR function in pigs. Am. J. Respir. Cell Mol. Biol 61, 747–754. [DOI] [PMC free article] [PubMed] [Google Scholar]
Associated Data
This section collects any data citations, data availability statements, or supplementary materials included in this article.
Supplementary Materials
Data Availability Statement
This study did not generate datasets or codes.
