Dear Editor,
Hepatocellular carcinoma (HCC) is the second most deadly cancer worldwide.1 Cirrhosis of different causes predisposes patients to HCC, increasing the annual HCC incidence by 2%–4%.1 The development of cirrhosis facilitates a series of genetic or epigenetic changes, resulting in the formation of dysplastic nodules, a premalignant stage in HCC.1 HCC diagnosis at an early stage contributes to an improved prognosis with the possibility of curative treatment. Due to the low accuracy of current diagnostic methods, it is urgently needed to explore new non-invasive strategies for early HCC diagnosis in cirrhotic patients. Hence, we collected cell-free DNA (cfDNA) samples from a total of 2250 patients with liver cirrhosis (LC), 508 with HCC, and 476 healthy controls (CTRL), from 13 hospitals in 11 provinces of China, and randomly assigned them to training, validation and test cohorts for development and evaluation of diagnostic model. We employed a state-of-the-art next-generation sequencing (NGS) technology to acquire genome-wide 5-hydroxymethylcytosine (5-hmc),2 nucleosome footprint (NF),3 5′ end motif4 and fragmentation5–7 profiles of cfDNAs from all enrolled patients. Using a logistic regression method, we constructed a weighted diagnostic model based on the performance of these four features.
A total of 3204 individuals were finally included in our study according to our exclusion criteria and randomly assigned to training/validation/test cohorts (Supplementary information, Fig. S1a). For the 2247 LC patients from 13 hospitals, the median age was 56, 76% were males, 83.3% were diagnosed with HBV infection, and Child-Pugh scores A, B, and C were 80.9%, 15.8%, and 0.2%, respectively (Supplementary information, Table S1). For the 481 HCC patients, the median age was 51, 87.5% were males, 79% were diagnosed with HBV infection, 64% were reported with LC, and BCLC stage 0/A, B/C patients accounted for 41.8% and 58.2%, respectively (Supplementary information, Table S1). For the 476 CTRL, the median age was 54, 46.4% were males, and no one had history of chronic hepatitis virus infection, LC or HCC.
Individual features were profiled to see their respective relevance in distinguishing HCC from LC and CTRL. We found distinct 5-hmc modification landscapes in HCC and CTRL (Supplementary information, Fig. S1b). NF analysis showed that the read coverage of differential genes held power to distinguish HCC from CTRL (Supplementary information, Fig. S1c). Meanwhile, 256 end motif patterns also exhibited as a potential classification parameter for HCC against CTRL (Supplementary information, Fig. S1d). Additionally, our data showed that the fragment size of HCC cfDNA was more variable and much shorter (median size < 150 bp) in HCC (Supplementary information, Fig. S1e). Collectively, all four features showed promising diagnostic potential for HCC. However, LC patients were much different from CTRL, which significantly increased the diagnostic difficulty.
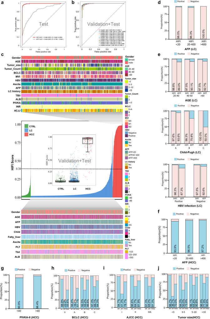
By integrating the above four genomic features (Supplementary information, Fig. S1f), HIFI (5-Hydroxymethylcytosine/motIf/Fragmentation/nucleosome footprInt) method held a strong diagnostic value in differentiating HCC from LC, yielding a sensitivity of 95.79% and a specificity of 95.00% for HCC in validation set (95 HCC and 100 LC) and a sensitivity of 95.42% and a specificity of 97.83% in test set (148 HCC and 1800 LC). The differentiation power of the HIFI method for HCC vs LC (validation: AUC = 0.995 [0.990–1.000], test: AUC = 0.996 [0.992–0.999]) was superior to AFP (validation: AUC = 0.845 [0.788–0.897], test: AUC = 0.826 [0.785–0.864]) (Fig. 1a; Supplementary information, Fig. S2a, b). In addition, HIFI method achieved promising diagnostic performances in differentiating HCC from non-HCC (LC + CTRL) and CTRL (Supplementary information, Fig. S2c, f).
Fig. 1. The diagnostic value of HIFI method.
a ROC curves of HIFI method and AFP for HCC patients vs LC patients in the test set. b ROC curves of HIFI method for HCC patients vs LC patients in the 11 hospital-based validation + test sets. Hospitals 4, 9 and 10 were integrated into one due to their small size. c HIFI scores of all enrolled patients were shown. The cutoff value of HIFI score was 0.38. Upper: information of HCC patients. Lower: information of LC patients. d Proportions of positive and negative calling by HIFI method in LC patients with AFP < 20 μg/L, AFP 20–400 μg/L, and AFP > 400 μg/L, in the validation + test sets. e Proportions of positive and negative calling by HIFI method and AFP in LC patients with different ages, Child-Pugh stages, and HBV infection status in validation + test sets. f, g Proportions of positive and negative calling by HIFI method in HCC patients with different AFP and PIVKA-II levels in the validation + test sets. h–j Proportions of positive and negative calling by HIFI/AFP/PIVKA-II in HCC patients with different BCLC stages, AJCC stages, and tumor sizes in validation + test sets.
In differentiating HCC from LC, NF was the best individual diagnostic feature in both validation (AUC = 0.971 [0.948–0.993]) and test sets (AUC = 0.973 [0.953–0.993]), but still inferior to HIFI method (validation, AUC = 0.995 [0.990–1.000]; test, AUC = 0.996 [0.992–0.999]) (Supplementary information, Fig. S2g, h). Furthermore, the three remaining genomic features performed much better than AFP (validation, AUC = 0.845 [0.788–0.897]; test, AUC = 0.826 [0.785–0.864]). The superior diagnostic power of HIFI method over individual genomic features was also seen when differentiating HCC from non-HCC or CTRL (Supplementary information, Fig. S2i–l). To obtain the best model, we tried different combinations of genome features, and evaluated their diagnostic powers. The results showed that HIFI outperformed any combinations of genome features (Supplementary information, Fig. S2m). Furthermore, HIFI method also achieved a high accuracy in 5-hmc misdiagnosed cases (Supplementary information, Fig. S2n). In our previously published study,8 the weighted diagnosis score (wd-score) calculated with 32 5-hmc markers derived mainly from gene bodies showed superior diagnostic power in HCC. To this end, we evaluated its diagnostic potential in our validation and test sets (HCC vs non-HCC), respectively, which showed inferior diagnostic accuracy than HIFI score (Supplementary information, Fig. S2o).
cfDNA concentration varied among individuals, with the highest in HCC group (Supplementary information, Fig. S3a). To test the feasibility in clinical application, we then evaluated the consistency of 5hmc-seq/whole-genome sequencing (WGS) data between duplicated HCC/LC samples across a series of input DNA amount (1, 2, 5, and 10 ng) and different batches (different technicians and reagent lots) (Supplementary information, Fig. S3b), and observed high correlations (mean Pearson’s r > 0.90) among duplicate samples and different batches, indicating the robustness and feasibility of our 5hmc-seq/low-pass WGS and the feasibility for clinical usage. In addition, the diagnostic performance of HIFI method was not affected by cfDNA concentration (Supplementary information, Fig. S3c), although the fragment size was significantly longer in LC patients with low cfDNA concentration (<10 ng/mL) (Supplementary information, Fig. S3d).
The 2247 LC patients were recruited from 11 different provinces of China (Supplementary information, Fig. S3e). To examine the possible bias due to geographic distribution, we rebuilt 11 independent test sets based on sample origin (hospitals 4, 9, and 10 were integrated into one set) and assessed the performance of each genome feature. NF exhibited a stable and the best performance in all 11 test sets with AUC > 0.97. Motif also showed a comparatively high diagnostic capability in different hospitals. The diagnostic capability of 5-hmc varied slightly with AUC values ranging from 0.893 [0.857–0.929] to 0.923 [0.900–0.947]. Meanwhile, fragmentation also achieved a good classification performance with AUC values surpassing 0.900 in all hospitals (Supplementary information, Figs. S3f–i). HIFI method exhibited a higher diagnostic accuracy than any individual features and a consistently good performance in all 11 test sets (AUC > 0.99, accuracy > 99%) (Fig. 1b), indicating that the HIFI method was stable and robust for clinical application regardless of demographic distribution.
Overall, HIFI score showed a gradually increasing trend from CTRL to HCC patients (Fig. 1c). In the LC cohort (Supplementary information, Fig. S4a), the difference of HIFI scores between patients with or without ascites reached statistical significance (P = 0.0413). However, it displayed negative correlation with Child-Pugh stage (A vs B + C, P = 3.665e-05), total bilirubin level (< 34 μmol/L vs ≥ 34 μmol/L, P = 0.003665), albumin level (> 35 vs ≤ 35, P = 0.0002762), but was positively correlated with platelet level (< 125 K/mL vs 125–350 K/mL, P = 0.03885). In HCC cohort (Supplementary information, Fig. S4b), patients with larger tumor size (>5 cm, P = 2.784e-05) and higher PIVKA-II level (>40, P = 0.001591) had a significantly higher HIFI score. HCC patients with cirrhosis history had much higher HIFI score than those without (P = 0.03194).
In the assessment of diagnostic value of HIFI method in LC patient subgroups (Supplementary information, Table S2), HIFI method exhibited a high accuracy in AFP-positive patients who might be misclassified as HCC (157 of 163 patients for 20 < AFP < 400 μg/L, 96.3%; 16 of 16 patients for AFP > 400 μg/L, 100%) (Fig. 1d). Not surprisingly, HIFI method also accurately distinguished between AFP-negative HCC and LC (Supplementary information, Fig. S4c). Furthermore, HIFI method showed a consistent and higher accuracy than AFP in LC patients regardless of age, Child-Pugh stage and HBV infection status (Fig. 1e). However, the accuracy of HIFI method was slightly decreased in LC patients with diabetes and hypertension (χ2 test, Pdiabetes = 0.063, Phypertension = 0.003), which were predisposing factors for HCC9,10 (Supplementary information, Fig. S4d). In HCCs (Supplementary information, Table S3), HIFI method achieved high diagnostic accuracies in both AFP-negative (92 of 98 patients, 93.9%) and PIVKA-II-negative patients (30 of 33 patients, 90.9%) (Fig. 1f, g). The accuracies of HIFI method were irrespective of age, cirrhosis history and HBV infection status, outperforming AFP and PIVKA-II in any HCC patient subgroups (Supplementary information, Fig. S4e–j). Most importantly, HIFI method was powerful for detecting early-stage HCC (BCLC: A, 94.4%/AJCC: I, 94.7%) and even very early-stage HCC (BCLC: 0, 88.9%). As comparison, the diagnostic accuracies of AFP/PIVKA-II and individual features were much lower than HIFI method for early HCC (Fig. 1h, i; Supplementary information, Fig. S4k). The combination of AFP/PIVKA-II with HIFI could not further improve the diagnostic accuracy (Supplementary information, Fig. S4l). HIFI method showed great performance in diagnosing small HCC (diameter < 3 cm, 96.7%), whereas the performance of AFP and PIVKA-II was positively correlated with tumor size (Fig. 1j). In AFP/PIVKA-II misdiagnosed HCC cases, HIFI achieved a high accuracy (93.9%/90.9%) (Supplementary information, Fig. S4m). 5-hmc modifications of human genome affect gene expression activity,8 while NF, which belongs to cfDNA fragmentomics, reflects transcription initiation and elongation.3 In our study, we found that multiple 5-hmc and NF markers were strongly enriched in HCC. The other two fragmentomic markers, end motif and fragment size carrying tissue-of-origin information,4 were also included in HIFI method. However, their underlying mechanisms in hepatocarcinogenesis need to be further studied.
In summary, based on the unique genome features of cfDNA, we performed a large-scale, multi-center study and developed a novel integrated method for HCC diagnosis. HIFI method showed a high accuracy for differentiating HCC from LC and CTRL groups, including AFP/PIVKA-II-negative HCC, reinforcing the idea that HIFI method had great potentials as a new strategy for HCC early diagnosis and surveillance. HIFI method fills an urgent need to identify early-stage HCC which is qualified for curative treatments. However, there are a few limitations of our study. The patients in our cohort were all from China, therefore, the capability of HIFI method to diagnose HCC in other ethnicities will need more investigations. Second, the number of CTRL in the test set is rather small as our main aim is to distinguish HCC from LC. Hence, the conclusion that HIFI also performed excellently in healthy control group needs to be further proved in a larger cohort. Collectively, considering its high accuracy, non-invasiveness and universality, HIFI method has a great potential for public health screening in high-risk population, especially when both equipment and infrastructure required for HCC imaging screening are not available.
Supplementary information
Acknowledgements
This work was supported by the State Key Project for Infectious Diseases (2018ZX10732202-001, 2018ZX10302207-004, 2018ZX10301202-006), the National Research Program of China (2017YFA0505803, 2017YFC0908100), the National Natural Science Foundation of China (81790633, 81672860, 81702298, 61922047, 81830054 and 91859205), the Natural Science Foundation of Shanghai (17ZR143800).
Author contributions
H.-Y.W., J.-L.H. and L.W. had full access to all of the data in the study and take responsibility for the integrity of the data and the accuracy of the data analysis. Concept and experimental design: L.C., G.K.A., B.Z., J.-F.L., J.B., L.-T.D., Y.-S.Q., R.F., X.-L.L. Acquisition, analysis, or interpretation of data: all authors. Drafting of the manuscript: L.C., G.K.A., B.Z. Critical revision of the manuscript for important intellectual content: all authors. Statistical analysis: Q.-Z.Z. and F.-M.S. Obtaining funding: L.W., J.-L.H. and H.-Y.W. Administrative, technical, or material support: Y.-C.W., X.-T.F., G.-Q.J., G.-H.D., C.-Y.W., Q.G., F.S., H.-P.H., Y.-N.Y., J.Z., Y.-H.G., J.X., H.-D.Y., M.-F.L., Y.-L.Y., Y.-J.G., J.S., C.-X.Z., Y.W., H. Wang, F.K., J.-M.C., H. Wen, D.Z., Y.Y. and C.-X.W. Supervision: L.W., J.-L.H. and H.-Y.W.
Competing interests
The authors declare no competing interests.
Footnotes
A list of the PreCar Team members and their affiliations appears at the end of the paper.
These authors contributed equally: Lei Chen, Ghassan K. Abou-Alfa, Bo Zheng, Jing-Feng Liu, Jian Bai, Lu-Tao Du, Yun-Song Qian, Rong Fan, Xiao-Long Liu
Contributor Information
Lin Wu, Email: wulin@berryoncology.com.
Jin-Lin Hou, Email: jlhousmu@163.com.
Hong-Yang Wang, Email: hywangk@vip.sina.com.
The PreCar Team:
Ying-Chao Wang, Xiao-Tang Fan, Guo-Qing Jiang, Guo-Hong Deng, Chun-Ying Wang, Qiang Gao, Feng Shen, He-Ping Hu, Qing-Zheng Zhang, Yi-Nong Ye, Jing Zhang, Yan-Hang Gao, Jie Xia, Hua-Dong Yan, Min-Feng Liang, Yan-Long Yu, Fu-Ming Sun, Yu-Jing Gao, Jian Sun, Chun-Xiu Zhong, Yin Wang, Hui Wang, Fei Kong, Jin-Ming Chen, Hao Wen, Dan Zheng, Yuan Yang, and Chuan-Xin Wang
Supplementary information
Supplementary information accompanies this paper at 10.1038/s41422-020-00457-7.
References
- 1.Villanueva A. N. Engl. J. Med. 2019;380:1450–1462. doi: 10.1056/NEJMra1713263. [DOI] [PubMed] [Google Scholar]
- 2.Branco MR, Ficz G, Reik W. Nat. Rev. Genet. 2011;13:7–13. doi: 10.1038/nrg3080. [DOI] [PubMed] [Google Scholar]
- 3.Zhao Y, et al. Nucleic Acids Res. 2019;47:D163–D169. doi: 10.1093/nar/gky980. [DOI] [PMC free article] [PubMed] [Google Scholar]
- 4.Jiang P, et al. Cancer Discov. 2020;10:664–673. doi: 10.1158/2159-8290.CD-19-0622. [DOI] [PubMed] [Google Scholar]
- 5.Cristiano S, et al. Nature. 2019;570:385–389. doi: 10.1038/s41586-019-1272-6. [DOI] [PMC free article] [PubMed] [Google Scholar]
- 6.Lapin M, et al. J. Transl. Med. 2018;16:300. doi: 10.1186/s12967-018-1677-2. [DOI] [PMC free article] [PubMed] [Google Scholar]
- 7.Yamamoto Y, et al. Cancer Sci. 2019;110:617–628. doi: 10.1111/cas.13906. [DOI] [PMC free article] [PubMed] [Google Scholar]
- 8.Cai J, et al. Gut. 2019;68:2195–2205. doi: 10.1136/gutjnl-2019-318882. [DOI] [PMC free article] [PubMed] [Google Scholar]
- 9.Pang Y, et al. Hepatology. 2018;68:1308–1318. doi: 10.1002/hep.30083. [DOI] [PMC free article] [PubMed] [Google Scholar]
- 10.Chayanupatkul M, et al. J. Hepatol. 2017;66:355–362. doi: 10.1016/j.jhep.2016.09.013. [DOI] [PubMed] [Google Scholar]
Associated Data
This section collects any data citations, data availability statements, or supplementary materials included in this article.

