Correction to: Scientific Reports 10.1038/srep39950, published online 02 February 2017
This Article contains errors, which the authors’ institution confirmed arose through mistakes in figure assembly.
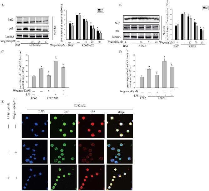
In Figure 2E, the images for the untreated group were inadvertently used for the LPS/wogonin treatment. The correct Figure 2 appears below as Figure 1.
Figure 1.
A correct version of original figure 2.
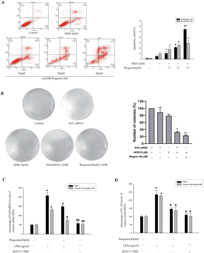
In Figure 6B, images were duplicated between the control group and Nrf2siRNA + ADR group, and between the Nrf2 SiRNA group and ADR (10 μM) group. This experiment has been repeated, and an updated Figure 6, with the new data appears below as Figure 2.
Figure 2.
A correct version of original figure 6.
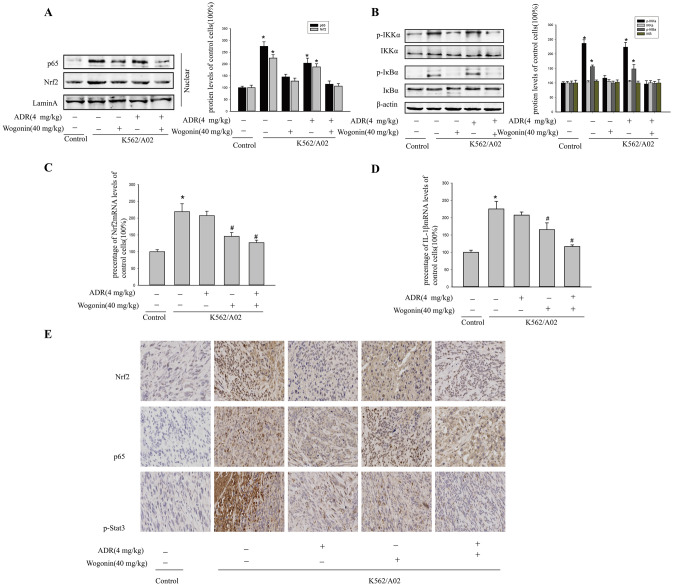
In Figure 8E, the incorrect image was used for the Nrf2/wogonin K562/A02 panel, p-Stat3/wogonin 562/A02, and for the p65/untreated K562/A02 panel. A revised version of Figure 8 appears below as Figure 3, with new data collected from the original samples.
Figure 3.
A correct version of original figure 8.
The full blots were not provided in the original article, and these have now been provided in the Supplementary Information file below.
These corrections do not change the conclusions of the paper.
Supplementary Information
Footnotes
The article to which this update relates has been retracted. Please see the retraction notice for more detail: 10.1038/s41598-022-13462-0
These authors contributed equally: Xuefen Xu and Xiaobo Zhang.
Contributor Information
Qinglong Guo, Email: anticancer_drug@163.com.
Li Zhao, Email: zhaoli@cpu.edu.cn.
Supplementary Information
The online version contains supplementary material available at 10.1038/s41598-021-91964-z.
Associated Data
This section collects any data citations, data availability statements, or supplementary materials included in this article.



