Abstract
The coronavirus disease 2019 (COVID-19) was first reported in December 2019 in Wuhan, China, and then moved to almost every country showing an unprecedented outbreak. The world health organization declared COVID-19 a pandemic. Since then, millions of people were infected, and millions have lost their lives all around the globe. By the end of 2020, effective vaccines that could prevent the fast spread of the disease started to loom on the horizon. Nevertheless, isolation, social distancing, face masks, and quarantine are the best-known measures, in the time being, to fight the pandemic. On the other hand, contact tracing is an effective procedure in tracking infections and saving others’ lives. In this paper, we devise a new approach using a hybrid harmony search (HHS) algorithm that casts the problem of finding strongly connected components (SCCs) to contact tracing. This new approach is named as hybrid harmony search contact tracing (HHS-CT) algorithm. The hybridization is achieved by integrating the stochastic hill climbing into the operators' design of the harmony search algorithm. The HHS-CT algorithm is compared to other existing algorithms of finding SCCs in directed graphs, where it showed its superiority over these algorithms. The devised approach provides a 77.18% enhancement in terms of run time and an exceptional average error rate of 1.7% compared to the other existing algorithms of finding SCCs.
Keywords: Harmony search algorithm, Hill climbing, Metaheuristic approach, Social networks, Contact tracing, COVID-19, Coronavirus
Introduction
The very first case of the coronavirus disease 2019 (COVID-19) was recorded in Wuhan, China, in December 2019. The disease is caused by the severe acute respiratory syndrome coronavirus 2 (SARS-COV-2) and became prominent by its swift outbreak and the toll of thousands of dead people it left behind all around the world. The world health organization (WHO) declared COVID-19 a pandemic in April 2020. It is believed that the COVID-19 pandemic is the worst worldwide crisis since the second world war due to the increasing number of infected people and the death toll, besides its economic and social damage (Boccaletti et al. 2020). Since then, the statistics show a dramatic increase in the number of COVID-19 cases, with news of imminent hopes to conquer the disease as different vaccines rolled out and the vaccination process started under exceptional circumstances as of early September 2020.
Practically, COVID-19 is strongly invading almost every country on Earth. Due to this unprecedented, yet the relentless spread of the diseases, COVID-19 has emerged as a hot research topic. Researchers all around the globe are engaged in several works that study the disease, the affected and susceptible people and groups, its spread, etc. For instance, a neural network model was built to predict the COVID-19 time series in Mexico (Melin et al. 2020). Another model was built for predicting the COVID-19 time series using fractal theory and fuzzy logic (Castillo and Melin 2020). Also, a differential equation model of the spread of COVID-19 in Heilongjiang province in China was built and used to study the effect of a so-called super spreader (or imported escaper) from which all recent cases got their infection (Sun and Wang 2020). Recently, a hybridization of the fractal theory and fuzzy logic was introduced to classify countries based on the COVID-19 time-series data (Castillo and Melin 2021).
The COVID-19 crisis has proved that elaborating technology in fighting the pandemic plays a pivotal role in increasing public awareness as well as infection control. One aspect of integrating technology in infection control is using app-based contact tracing, which is used to identify those people who are exposed to COVID-19 due to contacting or approaching infected people. Not only China reported case zero of COVID-19, but also it had the lead in tremendously monitoring and controlling the outbreak of the pandemic on its lands. Figure 1, retrieved from Bing COVID-19 data sources, shows the dramatic increase in the number of COVID-19 cases in China starting from January 3, 2020. The figure also shows how the containment measures applied by the Chinese authorities helped to flatten the curve of cumulative cases by the mid of March 2020.
Fig. 1.

Cumulative COVID-19 cases in mainland China from Jan. 3, 2020, until Oct. 23, 2020, as retrieved from the WHO COVID-19 dashboard (World Health Organization 2020)
The statistics prove that contact tracing plays a key role in fighting the fast spread of COVID-19. Away from the medical measures and procedures conducted by the authorities in China, the country was among the first countries to integrate technology in tracing infections and attempting to early discover potential cases, who are exposed to contagion by the coronavirus SARS-COV-2 (Liang 2020). This kind of technology-integrated contact tracing is referred to as app-based contact tracing (Abeler et al. 2020). China opted to build the China health code system (CHCS) by forcing the population as well as anyone entering the country to register their travel history, as well as whether they visited or contacted people from infected countries (or areas) (Pan 2020). Accordingly, three security levels are automatically generated by CHCS to classify users according to the data they entered upon installing the application; these levels are encoded by three color codes, namely red, yellow, and green (Pan 2020; Peng et al. 2020).
Conversely, despite the intriguing statistics that highlight the contribution of many contact tracing applications in the combat against COVID-19 in different countries, people still have concerns that may reduce the benefits that are expected to obtain by employing those applications in contact tracing, to name a few: How these apps work? To which servers do they connect? What are the security measures applied to users’ data? (Ahmed et al. 2020).
The main contribution of this paper is to mitigate the effect of people’s concerns about app-based contact tracing by proposing a new approach for contact tracing based on social networks to identify the people who are exposed to COVID-19 infection. In this context, we investigate the graph that represents a given social network (SN) and traverses the links in that SN to find the strongly connected component (SCC) which represents a closed group of individuals who are exposed to infection due to having a link with a confirmed COVID-19 infected individual. In fact, SNs and social media (SM) have become an integral part of our lives (Al-Shaikh et al. 2017). Formally, SN is a graph that comprises a number of users that are represented with vertices (or nodes) and those users are linked with each other with links (or edges) that represent the relationships between those users.
Mathematically, finding SCCs in a graph is a profound problem that was heavily investigated. It is a linear-time practice that requires , where V is the number of vertices and E is the number of edges, using a depth-first search (DFS) as proposed by Tarjan (1972). Despite its linear time, a great number of research papers tackled the problem trying to introduce enhancements to the solution using different techniques. However, none of these techniques used metaheuristic algorithms to find SCCs in directed graphs.
Traditionally, heuristic and metaheuristic algorithms are used to solve combinatorial optimization (CO) problems. Most of these problems are NP-complete (Al-Shaikh et al. 2016), such as the traveling salesman problem (TSP), which is recently solved using a parallel heuristic local search algorithm by Al-Adwan et al. (2017) and using a parallel repetitive nearest neighbor algorithm (Al-Adwan et al. 2018). Software testing, module testing, and database testing is another area of application to which metaheuristic algorithms offered solutions (Alshraideh et al. 2013b). In the same context, metaheuristic algorithms can be used to automate the generation of test data in software testing (Alshraideh et al. 2010). Some examples of the metaheuristics are genetic algorithm (GA) (Alshraideh et al. 2010, 2013a, b), ant colony optimization (ACO) (Zhou et al. 2017, 2018), local search (LS), and iterated local search (ILS) (Zhou et al. 2016).
Another important contribution of this paper is that we devise a new approach using hybrid harmony search (HHS) for the first time to find SCCs in SN graphs and propose this new approach to automate contact tracing of COVID-19. The devised approach is called the hybrid harmony search contact tracing (HHS-CT) algorithm. Practically, the HHS-CT approach is introduced to find the SCC in the SN graph that contains the users of a given SN who reside in a closed group that is pivoted at a given vertex (or user). The purpose is to find those people who are potentially exposed to infection with COVID-19, referred to as contacts, due to contacting an infected person, referred to as the index case. Neither HS nor any hybridization of it is known to be used before in finding SCCs in directed graphs. It has never been known before to adapt the problem of finding SCCs in directed graphs in SN graphs to be used in the contact tracing.
The intuition behind the HHS-CT algorithm is that the contacts who reside in a closed group with the index case are highly vulnerable to infection. Likewise, the contacts that reside in closed groups with each of the contacts that were already detected in the index-case closed group are vulnerable too. Iteratively, each closed group of contact is investigated for susceptible infection. Consequently, a SCC which is pivoted (or centered) at the index case is found (or detected); and this SCC contains all susceptible contacts.
It is worth mentioning that the work in this paper does not intend to propose an application or protocol to be used in contact tracing. It is proposed to automate the process in which contacts are traced and can be used to replace the traditional contact tracing method which is based on a set of questions that should be answered by the infected individual to identify those who contacted that individual and notify them to do the tests, quarantine themselves, and socially distance themselves from others until their results are clear, that is not infected. There could be several methods of notifying those people that are identified as vulnerable, such as SMS, e-mail, applications, and SN.
Again, this proposed approach uses harmony search (HS), a metaheuristic algorithm, that is hybridized for the first time to find the SCCs in the SN graph. HS is a profound population-based metaheuristic that was designed in 2001 by Geem et al. and its idea was inspired by the nature of musical improvisation (Geem et al. 2001). Hill climbing (HC) is a local search algorithm (Burke and Newall 2003) that finds a local-optimal solution from the neighbors of the current solution (Zhang et al. 2019). One variant of HC is the stochastic hill climbing (SHC), in which the search is always directed toward maximizing (or minimizing) the solution, but rather than applying some definite criteria on choosing the next neighbor to select the next state, a random state is selected to minimize the chance to stick in local optima (Mondal et al. 2012).
The motivation behind using a hybrid metaheuristic algorithm in finding SCCs in directed graphs rather than using the exact methods is that finding the maximum (or largest) SCC in large graphs, such as SN graphs or the web graph, is time-consuming, which implies difficulty to find SCC in an efficient time using existing algorithms or methods. To build an effective contact tracing algorithm that gives results in an efficient time, we need to speed up the process of finding SCCs in the associated SN graphs. Consequently, metaheuristic algorithms arise as an efficient solution for many reasons; for instance, they provide suboptimal solutions in a relatively short time, easy to design and implement, and easy to parallelize, to name a few. Accordingly, HS was used to implement and find SCCs in SN graphs by integrating SHC into the operator design of HS, and the result is to create an HHS algorithm which is referred to as HHS-CT, that is customized for finding SCCs in large SN graphs and is used in contact tracing of COVID-19.
The importance of digital contact tracing and its effectiveness is another factor that adds up to the motivation behind this paper. In essence, digital contact tracing is crucial in fighting COVID-19 for many reasons. The swift spread of the virus makes it very difficult to trace using traditional (or manual) methods. Many doctors and health specialists are needed to cope with the speed of virus transmission from one place to another and from one person to another. The contact tracing process is time- and money-consuming thereby. More importantly, the traditional method is dependent on the person who is being questioned. The infected person may sometimes be unable to memorize all visited locations or contacted persons (Sharon 2020).
Despite the many benefits of digital contact tracing, still, some infected people feel about contact tracing is violating their privacy. Some people may have concerns about using contact tracing applications, allowing them to interact with others’ mobile devices, uploading logs of their visited logs, and disclosing the names of the people whom they have contacted. Here comes the importance of retrieving the list of people who are prone to infection by finding the people who strongly connect with the infected person in the SN graph. That is, the people who form a SCC pivoted at the infected person (or the index case).
Finding the SCCs in SN is not an optimization problem and is not an NP-problem, too. It is identified as an optimization problem, so as we can use metaheuristic algorithms in finding a solution to this problem. Accordingly, the SCC problem is formalized, and the HS operators are adapted for finding SCCs in SN graphs as an optimization problem.
We hypothesize that the run time consumed in finding SCCs in large-directed graphs using hybrid metaheuristic algorithms is less (or smaller) than the run time consumed by exact algorithms for the same problem. Analytically, we prove that our devised HHS-CT algorithm has a linear run time complexity, i.e., . The experimental results endorse our hypothesis that HHS-CT outperforms exact algorithms in terms of run time. The results show that our HHS-CT is 73.87% faster than the FW–BW algorithm. More importantly, the average accuracy of the HHS-CT algorithm is 99.983%.
The rest of this paper is organized as follows: in Sect. 2, we present some mathematical background and foundation pertaining to the graph theory. In Sect. 3, we review some literature. Our implementation of the problem can be found in Sect. 4. Then, we present and discuss our results in Sect. 5. Finally, we introduce our conclusions in Sect. 6.
Background
As the figures show by WHO persistent increases in the number of people who are getting COVID-19 infection, as well as a dramatic increase in the death toll worldwide, the containment efforts of the pandemic are still in progress. Little hopes are looming on the horizon as people started to get vaccinated in different countries. However, the expectations of fully conquering the pandemic are still small. Although governments and health authorities worldwide moved swiftly and authorized the use of the vaccines that started to roll out by the end of 2020, the prolific production of the vaccines is not possible in the time being, and it is expected to take time until the vaccines are produced in amounts that are adequate to immunize larger societies.
Consequently, the traditional measures of fighting the pandemic are sound and standing. People will continue to wear masks, comply with social distancing, isolate themselves, and use contact tracing mobile applications. Yet, people are highly concerned with the levels of privacy that are claimed to be guaranteed by those applications to their users (Ahmed et al. 2020). Compromising their personal data, as well as visited location data, with the authorities is not welcomed by the majority of users all around the globe. In practice, all COVID-19 contract tracing applications are focused on finding the people who were in direct contact with the infected individual and inspecting all places visited by this individual. In essence, these applications would work great if the user fed them with the required information precisely, otherwise, there are situations in which those applications would lack the required precision. Assume a case in which the list of the visited place (or locations) has not been updated persistently by the corresponding user. Another situation arises if the user has disabled all the sensors, Bluetooth, and GPS on the device on which the application is installed. A third situation is embodied in exiting the application and not allowing it to run in the background of the device on which it is installed. Such situations undermine the mobile-based (or digital) contact tracing in its current form and undermine its feasibility.
The importance of this paper is that it shifts attention to another area of contact tracing that has never been looked at before. The paper devises a method that enables contact tracers to notify those who are exposed to COVID-19 infection through the relationships they have with the index case depending on data retrieved from SN accounts of the infected individual. It is worth mentioning that this method is not intended to replace current methods of mobile-based contact tracing, it only covers an area that might not be discovered due to manual or mobile-based contact tracing, which in turn helps to ease the efforts of disease control and prevention as well as speeding up the procedures, hoping to eliminate the infections, slow down the spread of the virus, which dramatically helps the containment of the disease.
In Sect. 2.1, we introduce some of the basic terminology and mathematical foundation that is related to graph theory and SCCs. Then, in Sect. 2.2 we present our problem identification and the formalization of the problem as an optimization problem.
Mathematical background
A graph G comprises a set of vertices (or nodes) and a set of edges (or arcs) that link these vertices to each other and is represented mathematically as (Euldji et al. 2019) such that (Zhang et al. 2016).
Let and be two vertices in graph , such that , then we represent the association between these two vertices as , or in other words the existence of an edge between vertex and vertex . In this manner, two vertices are said to be adjacent if there is an edge between them. Another way to denote the existence of an edge from vertex to is . Accordingly, the degree of a vertex , denoted , is defined as the number of vertices that are adjacent to that vertex (Marappan and Sethumadhavan 2017).
Edges can be either unidirectional or bidirectional. Consequently, the graph can be classified as either directed or undirected relatively. Some graphs may contain both types of edges, and these are referred to as mixed graphs (Euldji et al. 2019). Let be the set of all unidirectional edges in , such that , then On the other hand, is the set of all bidirectional edges in , such that and . Although , the two subsets and are disjoint, i.e., (Wang et al. 2018).
The transpose of a graph , denoted , is the set of all vertices in the graph , with all its edges reversed. Formally, , such that .
Based on the arrangements of the edges in the graph, a vertex in the graph is expected to have some neighbors, denoted , such that (Wu et al. 2018).
In directed graphs, a vertex may have a different number of edges leaving it and other edges entering it. Therefore, the degree of a vertex in a directed graph is decomposed into two parts: the in-degree () and the out-degree (), and the vertex degree, accordingly, is computed as: (Schlauch et al. 2015).
A path in G is a group of distinct vertices with the edges that connect these vertices. The length of the path is defined as the number of edges in the path, thus, and the path is said to be a k-length path. Consequently, a cycle is a path with the property , and the cycle is a k-length cycle (Fox et al. 2009). In other words, a cycle is a path with an edge between its first and last vertices and , respectively. For any two vertices , we denote to indicate that there is a path from to and to indicate that there is no path from to . Thus, we express a path as , which means that the path starts with vertex and ends with vertex (Tarjan 1972).
The maximal part of the graph in which there is a path from each vertex to each other vertex is called a SCC (Zhang et al. 2018). Formally, let be a SCC in the graph , then . The smallest possible size of a SCC is one, which means that the SCC contains only one vertex, and it is referred to as a trivial SCC (Hong et al. 2013).
Metaheuristic algorithms (or metaheuristics) are high-level frameworks that are used as guidelines for incorporating heuristic algorithms, such as the A* algorithm (Mahafzah 2014) and local search (Al-Adwan et al. 2019) to explore and exploit the search space (Gogna and Tayal 2013). They are problem independent, and they intend to find near-optimal (also known as local optimal) solutions to optimization problems in a reasonable time (Sörensen and Glover 2013).
According to the number of candidate solutions that are generated from the problem’s search space, metaheuristic algorithms are classified into (1) population-based metaheuristic (PBM) or (2) trajectory-based metaheuristic (TBM) algorithms (Luna et al. 2010). In PBM, the algorithm starts by initializing a number of candidate solutions and performs iteratively until it stops after doing a predetermined number of iterations or upon satisfying a condition. At each iteration, a new population is generated, and this new population is set to pursue migration to further iterations during the lifecycle of the PBM algorithm (Mahdavi et al. 2018). Unlike PBM, there exists only one candidate solution during the lifecycle of the TBM algorithm, and different operators are applied to that solution until the algorithm stops iterating or the algorithm stops returning an enhanced (or optimized) solution (Acan and Ünveren 2014).
Practically, metaheuristic algorithms consume less time in finding solutions to CO problems than exhaustive search or brutal force techniques, which made them the de facto standard to solve CO problems (Mahafzah et al. 2020). Nevertheless, an error rate might be incurred when incorporating metaheuristic algorithms to solve CO problems; this error represents the difference between the optimized solution and the exact solution (Farswan and Bansal 2018). Certainly, a lower error rate means a better solution quality, which illustrates the necessity of iteratively maximizing or minimizing the solution, based on the nature of the problem, to obtain better solutions, that is solutions with lower error rates.
Premature convergence is a situation that is likely to be endured by PBM algorithms. It is characterized by finding a suboptimal solution rapidly and getting stuck in the region of that suboptimal solution without being able to explore further areas of the search place (Neri and Cotta 2012). On the other hand, TBM algorithms may endure local-optima entrapment (Alonso et al. 2018) which entails that the algorithm is unable to find a solution better than the current one, although there exist better solutions in the search space. Premature convergence, as well as local-optima entrapment, affects the solution quality by finding solutions with lower qualities despite the existence of higher-quality solutions in the search space.
The integration of a PBM and a TBM creates a new hybrid metaheuristic algorithm, also referred to as memetic algorithms (Neri and Cotta 2012). Hybrid metaheuristic algorithms attempt to overcome the premature convergence of PBM algorithms by integrating them with TBM algorithms (Blum and Roli 2003). In essence, the emergent hybrid metaheuristic algorithm results in solutions with better qualities by underpinning the exploitation capabilities of TBM algorithms, which are represented by local search, and the exploration capabilities of PBM algorithms (Chen et al. 2011).
Problem identification
Let be a directed graph, such that is the set of vertices that represent the size of the graph, , is the set of edges that link the vertices of together, and the existence of a path between two vertices, say and , is denoted by , such that .
Also, let be the set of all the vertices that are descendant (or reachable) from vertex , and be the set of all predecessors of the vertex , that is the vertices from which is reachable. Provided that is a unique SCC that is pivoted at vertex , dictates that there must be a path from each vertex in to every other vertex in . Formally, , which can be simplified to .
The main contribution of this paper is that it presents an unprecedented expression and implementation of the problem of finding SCCs in directed graphs as an optimization problem. Finding SCCs in directed graphs is not an optimization problem, and there exists an exact algorithm that finds a solution to this problem using Tarjan’s algorithm in a linear run time. More importantly, the problem of finding SCCs in directed graphs is not an NP-Complete problem. Tarjan’s algorithm, which is a DFS-based algorithm, is used to find SCCs in directed graphs.
However, there are many advantages of using metaheuristic algorithms rather than traditional, exact algorithms for finding SCCs in directed graphs. Practically, metaheuristic algorithms return satisfactory solutions in a very fast time compared to exact algorithms. Although a local optimal solution is returned by a metaheuristic algorithm, the solution is found in a very small amount of run time compared to exhaustive search techniques, such as DFS.
Furthermore, metaheuristic algorithms are easy to design, implement, and understand. On the other hand, the exact algorithms used to find SCCs in directed graphs are very difficult to understand, trace, and implement.
In terms of computing resources, metaheuristic algorithms are prominent with their optimal utilization of computing resources. For instance, a huge stack must be associated with DFS-based Tarjan’s algorithm. Also, DFS intensively depletes memory locations. Backtracking, which is the basic idea of DFS, is the main source of depletion of computing resources due to the computational power it requires. On the other hand, the core of the metaheuristic algorithms is the iteration phase which contains the implementation of the solution. Comparing iterations with backtracking and divide-and-conquer, iterations do not extensively exhaust computing resources as much as recursive calls.
Parallelization is an important factor to consider when thinking about the advantages of using metaheuristic algorithms over exact algorithms. Unlike DFS which is an inherently sequential P-Complete algorithm that is extremely hard to parallelize (Reif 1985), metaheuristics are easy to parallelize and thus provide faster solutions.
In order for the problem of finding SCCs in directed graphs to be eligible to be solved using (hybrid) metaheuristic algorithms, it needs first to be expressed as an optimization problem . The formalization of the problem of finding SCCs in directed graphs as an optimization problem is presented in Eq. 1. Starting with a trivial SCC, that is a SCC whose size is one, the aim is to iteratively maximize the SCC by adding vertices to it, provided that there must be a path between each vertex to be added to the SCC and every vertex that has been already added to the SCC.
| 1 |
Like all optimization problems, problem has a fitness function that represents the size (or length) of the optimized SCC, or in other words, the number of vertices in the optimized SCC. Indeed, using the HHS technique to find SCCs in directed graphs is also unprecedented and it is another important contribution of this paper.
Related work
The propagation of COVID-19 is very fast, and the disease is severe, fatal, and hard to control or track without innovative tracking methods that are too fast. Living in a connected world in which computer networks, mobile devices, social networks, and artificial intelligence applications are indispensable, paved the way for technology to play a pivotal role in combating COVID-19 (Mbunge et al. 2021).
Technology utilization in contact tracing is referred to as digital contact tracing, and it implies the incorporation of technologies, such as mobile technologies, Bluetooth, location services, and QR codes (Amann et al. 2021), to name a few, in tracking the infected people and notifying those who might have contacted them that they are prone to contagion.
China was among the first countries to authorize a mobile application for contact tracing. Users of the mobile application need to fill in their travel, movement, contact, and health information; the information is stored in online databases. China's health code system (CHCS) then classifies users as: red, green, or yellow, and the movement of each user is restricted based on the color code given (Pan 2020). The odds show that the use of the Chinese application, alongside the health measure that was applied in the country, helped reducing and the number of cases that are infected with COVID-19 and flattening the cumulative infections curve as shown in Fig. 1.
Another success story in fighting COVID-19 was written by Singapore. The total number of infected cases in Singapore until Dec. 21, 2020, is less than 60,000 with less than 30 death cases recorded in the country. TraceTogether is a mobile application that was put into service by the ministry of health of Singapore as a digital contact tracing tool. The government also used the prominent WhatsApp mobile application associated with artificial intelligence (AI) tools to permanently disseminate news and insights about COVID-19. Along with further procedures, the fatalities rate in Singapore was low despite the high rate of infection (Woo 2020). The TraceTogether application must be installed on the mobile device and kept running in the background. For the application to work, the Bluetooth (BT) on each device with the application installed on it must be activated. Mobile devices that have the application installed on them, running in the background, and the BT set to start exchanging anonymized keys; each key pertains to a unique device. Each device stores the other mobiles’ keys in an encrypted form. Assuming that one individual is infected, all the people whose mobiles have the key to that infected individual stored on them are notified of the measure that should be followed to protect themselves from being infected with COVID-19 (Government of Singapore 2020). Around 3.2 million users are using the TraceTogether application by Sep. 4, 2020, which represents around 61% of the population of Singapore who is aged 15 years and above.
Similarly, the Indian authorities developed a mobile application, called Aarogya Setu, for COVID-19 contact tracing. Unlike the Chinese application, Aarogya Setu uses Bluetooth and GPS services to notify the users, who installed the application on their mobile phone, of any potential exposure to COVID-19 due to contacting infected individuals or entering infected areas. Aarogya Setu also sends notifications to the mobile devices that are nearby and have Aarogya Setu installed (Gupta et al. 2020). The Indian ministry of health and family welfare divides the contact tracing process into three stages, namely (1) contact identification, which includes identifying the infected individual and the people who came into contact with the infected individual, (2) contact listing, which includes listing the people who came into contact with the infected individual and ask them to isolate themselves, and (3) Follow-up, which include following-up with the people who came into contact with the infected individual to monitor their health (Ministry of Health and Family Welfare 2020). However, no more than 18% of the Indian population who are 15 years old and above use the mobile-based application, which sheds the light on the extremely high infection rates in India, which could be reduced if stricter measures force the use of the Aarogya Setu application have been applied.
The Jordanian government launched a mobile application for contact tracing called AMAN, which translates to safety in English. Once installed on a mobile device, the application keeps a local copy of the places, i.e., locations, that were visited by the corresponding user. That local copy is kept on the device on which the application is installed. The first use case of the AMAN application is to notify its users of possible exposure to COVID-19 infection due to visiting some locations that were visited by an infected individual. Another use case of the AMAN application is when the corresponding user who has the application installed on his (or her) mobile device gets infected with COVID-19, the application notifies other users who visited the same locations that the infected user has visited during the relevant dates (Jordan Ministry of Health 2020). By the end of December 2020, the statistics show that nearly 1.5 million people are using the AMAN application, which approximates 27% of the population of Jordan who is 15 years old and above. The percentage of the people who use the AMAN application in Jordan is not large enough to give the AMAN application a pivotal role in fighting COVID-19 in Jordan, which illustrates the increases in the number of cases conferment with COVID-19.
COVIDSafe is a mobile application that was designed and used by Australia in digital contact tracing (Yang et al. 2020). Although COVIDSafe is a voluntary application, people were urged to use the application by installing it and running it on their devices. Once the application starts on one mobile device, it starts to collect data from other devices that are installed on the mobile devices and within its Bluetooth accessible range. Collected contact data are encrypted and are stored locally on the mobile device. If a person is diagnosed positive, the data are uploaded to a secure server to notify all those people who met the infected person (Royal Australian College of General Practitioners 2020).
Similar to COVIDSafe’s mechanism, Germany launched in June 2020 their mobile application Corona-Warn to be used in digital contact tracing (Blom et al. 2021). The application uses Bluetooth to collect the IDs of the people who came in contact and stores the IDs locally. When a person gets infected, the data are uploaded to a central server to notify them (Kammüller and Lutz 2020). It is worth mentioning that Germany alongside many other countries used the Google/Apple COVID-19 contact tracing API to develop their application; some of those countries are Austria, Belgium, Canada, Croatia, Germany, Russia, Saudi Arabia, Scotland, Spain, UK, and USA (Rahman 2021).
Seemingly, the role of incorporating technology in contact tracing is influential in light of the odds that give credit to the utilization of mobile-based contact tracing in the combat against COVID-19. However, to overcome the challenges that mobile-based applications are facing with are related to the privacy concerns of the users, we devise in this paper an approach that is based on using metaheuristic algorithms (or metaheuristics) to solve optimization problems in a way that finds near-optimal solutions, that is solutions with an acceptable error rate (or diversion), in fast run times.
Harmony search (HS) is a population-based metaheuristic (PBM) that was first introduced by Geem et al. (2001) to mimic the process of musical improvisation (Valdez et al. 2020). The HS algorithm incorporates three operators, namely (1) memory consideration which is controlled by the harmony memory considering rate (), (2) pitch adjustment and is controlled by the pitch adjustment rate (), and (3) randomization (Castillo et al. 2018). The algorithm starts by generating a random number . If , the memory consideration operator is invoked, and when it finishes execution another random number is generated. If , then the pitch adjustment operator is invoked to enhance the solution that has been found by the first operator, that is the memory consideration operator. The third operator is the randomization operator that is only invoked if , or in other words, if the memory consideration operator is not satisfied and the memory consideration operator is not invoked accordingly.
Harmony search was used by Atta et al. to solve the tool indexing problem (TIP) which is a profound problem in the field of manufacturing (Atta et al. 2018). To avoid getting stuck into local optima, Atta et al. adapted a customized HS algorithm that uses a harmony refinement strategy. Results showed that this customized algorithm presented better results than existing methods in 16 instances out of 27.
A hybrid metaheuristic algorithm produced by hybridizing cuckoo search (CS) with HS was introduced by Wang et al. (2014) and was named HS/CS. In this algorithm, the pitch adjustment of the HS algorithm was added to the CS to improve its performance. The proposed improved metaheuristic showed its superiority to the original CS for solving global numerical optimization problems.
Recently, HS is used in the design of fuzzy controllers by Castillo et al. (2021). An approximation to the enhanced continuous Karnik–Mendel (CKM) method is introduced to be used in the adjustment of the parameter which controls the execution of the pitch adjustment operator and therefore dynamic parameter adaptation in HS is devised instead of using fixed parameters. The effectiveness of the devised method was proved by applying the devised algorithm to the speed control problem in direct current (DC) motors. Type-2 fuzzy controller is implemented in the devised method to control the speed of the motor. The devised method was compared with the approximate continuous enhanced Karnik–Mendel method of the fuzzy harmony search algorithm (FHS FIS 3), the approximate continuous enhanced Karnik–Mendel method of the differential evolution search algorithm (FDE FIS 3), and type-1 fuzzy harmony search algorithm. The average error was lower than the average error obtained by the other algorithms that were used in the comparisons from Valdez and Peraza (2019). Also, the results obtained by the devised method for the parameter adaptation were better than those of the other methods that were used in the comparisons.
In the field of bioinformatics, HS was hybridized with CS to develop a two-stage gene selection method, denoted as COA-HS, to be used in cancer classification (Elyasigomari et al. 2017). The results of the proposed method outperformed the results obtained by the following evolutionary algorithms: PSO, GA, HS, and CS. The results of the COA-HS algorithm achieved the selection of the minimum number of genes and satisfied the maximum classification accuracy as well.
In the same field, a modified HS was used along with k-means clustering to propose a feature selection method to classify individuals who suffer colorectal cancer from those who do not (Bae et al. 2021). The accuracy of the proposed method reached 94.36%. It is believed by Bae et al. that their proposed model can be applied to any gene-related disease.
Harmony search was also used to generate fuzzy rules in a fuzzy rule-based system by Mousavi et al. (2021) to classify medical datasets. The results show the effectiveness of the proposed algorithm in classifying the clinical datasets.
Robert Tarjan used DFS, also known as backtracking, to find the strongly connected components in directed graphs (Tarjan 1972). Tarjan used an improved version of DFS to find the strongly connected components in a digraph (directed graph). For a digraph with vertices and edges, the runtime complexity of the Tarjan's algorithm was for some constants . Using Tarjan's algorithm, a spanning forest is created that contains all spanning trees resulted from the DFS. The main observation of Tarjan's algorithm is its numbering scheme. In Tarjan's algorithm, the vertices are numbered in the order they are reached during the DFS. On the other hand, Tarjan's algorithm makes extensive use of the stack (Geldenhuys and Valmari 2004). In addition to the implicit stack that is required by the procedure (or function) call, it also requires an explicit stack to keep track of partial SCCs. Furthermore, Tarjan's algorithm is explicit (Bloem et al. 2006); each node is explored independently until a SCC is formed which might, in turn, affect the stability of the algorithm. Although there are a huge number of algorithms that offered solutions to the strongly connected components problem, Tarjan's is considered the most fundamental algorithm in this field (Xu and Wang 2018).
Different algorithms were designed trying to find better solutions, such as the forward–backward (FW–BW) algorithm by Fleischer et al. (2000) which is a recursive algorithm rather than its predecessor DFS-based algorithms (Xu and Wang 2018). The basic idea of FW–BW is to use the divide-and-conquer paradigm to divide the graph into three subgraphs to get a logarithmic time complexity as an average case. However, the worst-case analysis of FW–BW shows that it requires a quadratic time complexity.
Several variations of the FW–BW algorithm were suggested. For instance, McLendon et al. (2005) suggested the FW–BW-Trim algorithm which is different than the original FW–BW in adding two trimming phases to the graph: one in a forward direction and the other in a backward direction.
As far as we know, hybrid metaheuristic algorithms have never been used before in finding SCCs in directed graphs. Thus, the hybrid metaheuristic approach which we present in the paper is used for the first time to find SCCs in directed graphs, which is another important contribution that is added to this paper.
Hybrid harmony search contact tracing algorithm
In this section, we present our new hybrid harmony search contact tracing (HHS-CT) algorithm, which is used for COVID-19 contact tracing by finding the SCCs in SN graphs using hybrid metaheuristic algorithms.
Traditional methods of finding SCCs in directed graphs are either based on (1) backtracking, such as the DFS, or (2) the divide-and-conquer approach. It has never been known before those hybrid metaheuristic algorithms are used in finding SCCs in directed graphs. In the beginning, the problem of finding SCCs in directed graphs is formulated as an optimization problem, as shown in Eq. 1. In large-directed graphs, such as SN graphs, finding the maximum (or largest) SCC is time-consuming. Thus, traditional algorithms or methods, such as the Tarjan’s algorithm or the FW–BW algorithm, will take more time to find the desired solution as well as requiring a huge amount of computing resources, such as memory and processing power, which could not be afforded by the computing environment at a certain level. Therefore, a metaheuristic solution to the problem is implemented using the HHS-CT algorithm which finds the desired solution in less time than the traditional algorithms and methods, as well as saving memory resources from being overused. In this context, we integrate the SHC algorithm, which is a local search technique, into the operators’ design of the HS metaheuristic algorithm. This implies that exploitation of the HS algorithm will be made by SHC to guarantee fast convergence, while exploration will be made by HS to guarantee not being stuck in local optima as well as investigating (or exploring) wider areas of the search space.
Exploiting solutions by the HHS-CT algorithm is done through the SHC algorithm which is adapted as shown in Algorithm 1 to find a component in the directed input graph (or SN graph). The graph () is a social network (SN) graph; its vertices () are referred to as contacts, and edges () are the interactions between its contacts. The SHC algorithm starts from a predetermined starting vertex (or pivot) that is referred to as the index case. In practice, the SHC algorithm is intended to find all the contacts that are descendant from a predetermined index case , i.e., reachable from , and store them in the component , thus . The difference between our adapted version of the SHC and the traditional Tarjan’s DFS or the FW–BW method is that in SHC, as shown in line 12 of Algorithm 1, a random contact is selected from the set of contacts that are adjacent to the currently investigated contact (). Afterward, control will move to line 6 again of Algorithm 1 to list all the contacts that are adjacent to the random contact . Another random contact is selected in line 12 again, and so on. It is noticeable that only random contacts (or vertices) are selected for investigation, rather than selecting all the vertices that are descendant of the index case , as in Tarjan’s algorithm and the FW–BW algorithm that investigate each contact in the neighborhood of the index case, and recursively each contact in the neighborhood of the neighbors and neighbors of neighbors and so on. Practically, this heuristic feature of SHC reduces the run time when compared to DFS traversal which traverses every contact in the neighborhood of a given contact until all the contacts in the neighborhood are completely traversed.
In Lemma 1, we prove that the SHC algorithm has a linear worst-case run time complexity.
Lemma 1
The run time complexity of the SHC algorithm is .
Proof
In the worst-case scenario, when the input SN graph is strongly connected, Algorithm 1 is expected to make iterations to go through all contacts of the input SN graph (lines 4–13 in Algorithm 1). For each contact, adjacent contacts will be enumerated (lines 7–11 in Algorithm 1) which takes . Therefore, the complexity of Algorithm 1 is .□
In HS terminology, harmony is a solution that is produced by the HS algorithm. Harmonies are kept in the harmony memory (HM) whose size is predetermined by the parameter harmony memory size (). The acts as a container that keeps all the harmonies that are generated by the HS algorithm. Originally, all the harmonies have the same length, say . Thus, hm could be looked at as an matrix. Nevertheless, in HHS-CT, we used variable-length harmonies instead of fixed-sized harmonies. Consequently, hm is represented by an array of size rather than a matrix of size . This leads to a huge reduction of the algorithm’s run time, as well as reducing the size of the memory that is required to run the algorithm.
The HHS-CT algorithm has three operators, namely (1) memory consideration, (2) pitch adjustment, and (3) randomizations. Each operator is customized for solving the problem of finding SCCs in SN graphs. The operation of the HHS-CT algorithm is controlled by a set of parameters that are listed in Table 1. The first parameter is the number of improvisations () which is the number of iterations the HHS-CT must perform to find the final solution. The size of the HM is determined by the parameter. The third parameter is the harmony memory considering rate (), which is a real number between 0 and 1, that is , and it is used to determine which of two HHS-CT operators to execute between the memory consideration operator or the randomization operator. The last parameter is another real number between 0 and 1 which is called the pitch adjustment operator () and is used to decide whether to execute the pitch adjustment operator, that is the third HHS-CT operator after the memory consideration operator finishes execution.
Table 1.
Parameter settings of the HHS-CT metaheuristic algorithm
| Parameter | Definition |
|---|---|
| Number of improvisations, which is equivalent to the maximum number of iterations | |
| Size of the HM | |
| Harmony memory considering rate, which is the rate that is used to determine which of the two HS operators will be used to generate a harmony, namely memory consideration or randomization | |
| Pitch adjustment rate, which is used to specify whether a pitch adjustment operation will take place right after the memory consideration operator finishes improvising a new harmony |
Like all other metaheuristic algorithms, HHS-CT consists of three main phases, namely initialization, iteration, and finalization. During the initialization phase, the initial population is created. Each individual of the population is a harmony, which represents a solution. The population is kept in the HM, or other words, the HM contains the harmonies that are generated by the HHS-CT which are individuals of the HHS-CT population. Later on, that population will be used during the iteration phase of HHS-CT for finding the SCCs in the SN as an optimization problem. The flowchart shown in Fig. 2 depicts the steps incurred by the HHS-CT algorithm to generate the initial population. Assume the SCC that is pivoted at the index case needs to be detected in the SN represented by the graph . The parameter is used to determine the number of harmonies that must be generated at the initialization phase. For each harmony, a vertex is selected randomly from the neighborhood of the vertex that represents the index case , i.e., . A new harmony that contains both and is created and then inserted into the population as a new individual. Eventually, harmonies are generated, such that the size (or length) of each harmony is two, and the index case is contained in each harmony. The run time complexity of the process of generating the initial population is given in Corollary 1.
Fig. 2.

A flowchart that shows the steps incurred in generating the initial population of HHS-CT
Corollary 1
The run time complexity of the process of generating the initial population of the HHS-CT algorithm is .
Proof
The process of generating the initial population contains a loop that iterates times; this loop is dominating the initialization phase; thus, the run time complexity of the initialization phase is □
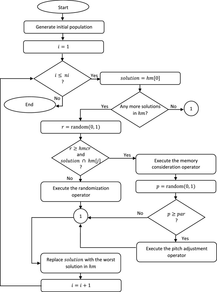
The HHS-CT algorithm is presented in the flowchart depicted in Fig. 3. The algorithm starts with generating the initial population. The iteration phase starts by assuming the first harmony that is stored in the HM as the solution. Then, the algorithm iterates through all the remaining harmonies that are kept in the HM. A random number is generated, such that . The random number is used to check the memory consideration condition, which consists of two parts: (1) whether the random number is greater than or equal to and (2) if there exists any common vertex between the solution and the current harmony. If the memory consideration condition is satisfied, then the memory consideration operator is executed, by joining the solution with the current harmony using a union operator. Another random number is generated, such that , and is used to check the pitch adjustment condition, such that if is greater than or equal to , then the pitch adjustment operator is executed. On the other hand, if the memory consideration operator is not satisfied, then the randomization operator is executed. After the algorithm finishes checking all the harmonies that reside in the HM, the algorithm locates the location of the harmony that has the lowest fitness, which is the worst solution. The solution which has been just generated by the HS operators replaces the worst HM by inserting the solution in the location that contains the worst harmony. The iteration phase of the HHS-CT algorithm runs times before it stops and moves to the finalization phase, in which the best solution obtained by the HHS-CT algorithm is outputted.
Fig. 3.
The flowchart of the HHS-CT algorithm
The proposed HHS-CT algorithm is shown in Algorithm 2. In the initialization phase, we set the values of the HHS-CT parameters as shown in lines 3–6 of Algorithm 2. At line 7 of Algorithm 2, a call to GenerateInitialPopulation() function is issued to generate a population of random harmonies. The iteration phase of the HHS-CT algorithm starts in line 9 and the algorithm is set to loop times.
In the following sections, we discuss the design of the HHS-CT operators. We also provide a detailed asymptotic analysis of each operator. Finally, we deduce the asymptotic run time complexity of the HHS-CT algorithm after all operators are analyzed.
Memory consideration
The memory consideration operator is invoked on two conditions: (1) and (2) there is a common contact between the solution and the current harmony, , such that is the harmony stored in the jth location of the harmony memory (hm). As shown in line 16 of Algorithm 2, the memory consideration performs a union operation between the feasible solution and the harmonies in hm. The run time complexity of the memory consideration operator is presented in Corollary 2.
Corollary 2
The run time complexity of the memory consideration operator of the HHS-CT metaheuristic algorithm is .
Proof
The memory consideration operator is a union operator between the current solution and the current harmony, i.e., , as shown in line 16 of Algorithm 2. It appends every contact (or vertex) in the current harmony to the end of the solution . Let the length of the current harmony be , then the union operator will iterate iterations. Thus, the complexity of the memory consideration operator is .□
Pitch adjustment
Pitch adjustment is the second operator of HHS-CT and is used in tuning solutions, which is to maximize the solution by adding more contacts to it. After a solution is found, we generate a random number , as shown in line 17 of Algorithm 2, such that , if , then the pitch adjustment operation is invoked by calling PitchAdjustment() as shown in line 20 of Algorithm 2. The pitch adjustment operator is shown in Algorithm 3. Corollary 3 illustrates the run time complexity of the pitch adjustment operator of the HHS-CT algorithm.
Corollary 3
The run time complexity of the pitch adjustment operator of the HHS-CT metaheuristic algorithm is .
Proof
The run time complexity of the pitch adjustment operator is composed of 4 parts, these are: (1) hill-climbing function for finding a forward component that takes complexity, (2) another hill-climbing function for finding a backward component which takes complexity, (3) intersection which takes , and (4) union which takes . Thus:
□
Randomization
The creation of a random harmony is similar to the pitch adjustment operator presented in Algorithm 3 except that in randomization we create a solution from the original harmony, not the improvised one, i.e., the one considered from memory. Corollary 4 presents the run time complexity of the randomization operator.
Corollary 4
The run time complexity of the randomization operator of the HHS-CT metaheuristic algorithm is .
Proof
Similar to the pitch adjustment operator, the randomization operator comprises the same four steps included in the pitch adjustment operator, namely (1) a hill-climbing whose complexity is , (2) a second hill-climbing function for finding a backward component in time, (3) an intersection operator that runs in time, and (4) a union that takes . Thus, the complexity of the randomization operator is expressed as follows:
□
In Theorem 1, we provide the run time complexity of the HHS-CT algorithm, and we asymptotically analyze the algorithm.
Theorem 1
The run time complexity of using the HHS-CT metaheuristic algorithm to find SCCs in directed graphs is .
Proof
Let be the run time complexity of the initialization phase, be the run time complexity of the memory consideration operator, be the run time complexity of the pitch adjustment operator, and be the run time complexity of the randomization operator, then the run time complexity of finding SCCs in SN graphs using HHS-CT denoted , is computed as follows:
□
Experimental results and discussion
We run our experiments on a dual-processor machine that contains two Intel® Xeon® CPUs E5-2620 v4 with 2.1 GHz. The machine has a 1 MB L1 cache, 4 MB L2 cache, and 40 MB L3 cache. It is equipped with 64 GB of RAM and runs Windows Server 2012 R2 Datacenter. The algorithms are implemented in Java.
The tests are conducted on the real-world graphs that are listed in Table 2. Names of the datasets are listed in the first column of Table 2, the second column contains the number of contacts (or vertices) in each dataset, the third column contains the number of relationships in the corresponding dataset, and the last column represents the number of contacts that are contained in the largest SCC (LSCC) in the dataset. The correctness of the HHS-CT algorithm is tested and proved by comparing the results obtained by the HHS-CT algorithm with the size of the LSCC which is indicated for each dataset by the benchmarks. We run the HHS-CT algorithm setting the index case to any vertex that is contained in the LSCC. For any given dataset, the HHS-CT algorithm is set to run a predetermined number of times; each run outputs the computed LSCC by HHS-CT, which is denoted , it is compared with the LSCC stated by the corresponding benchmark, which is computed by one of the exact algorithms and is denoted as , and the error rate is computed. Acceptable error rates prove the correctness of the algorithm. This is illustrated in detail later in this section. The datasets are retrieved from several sources, namely the Koblenz Networks Collection (Kunegis 2013), the SNAP database (Leskovec and Sosič 2016), and the Social Computing Data Repository at Arizona State University (Zafarani and Liu 2017). We classified the input SN graphs into four classes with respect to their sizes as follows: (1) class A which contains graphs with sizes less than 1000 vertices, (2) class B which contains graphs within the range of 1006 to 2941 vertices, (3) class C which contains graphs within the range of 12,647 to 220,972 vertices, and (4) class D which contains graphs that have more than half a million vertices.
Table 2.
Datasets and their relevant information
| Dataset name | Size (number of vertices) | Volume (number of edges) | Size of LSCC |
|---|---|---|---|
| Rhesus | 17 | 111 | 16 |
| Bison | 28 | 314 | 26 |
| Hens | 34 | 496 | 31 |
| Florida ecosystem dry | 130 | 2137 | 103 |
| Residence hall | 219 | 2672 | 214 |
| email-Eu-core | 1006 | 25,571 | 803 |
| Blogs | 1226 | 19,025 | 793 |
| UC Irvine messages | 1901 | 59,835 | 1294 |
| OpenFlights | 2941 | 30,501 | 2868 |
| Edinburgh Associative Thesaurus | 23,134 | 511,764 | 7751 |
| BlogCatalog | 88,786 | 4,186,390 | 88,784 |
| Buzznet | 101,170 | 4,284,534 | 95,470 |
| Libimseti.cz | 220,972 | 17,359,346 | 81,145 |
| Wikipedia talk, Italian | 863,846 | 3,067,680 | 36,356 |
| Wikipedia talk, Arabic | 1,095,799 | 1,913,103 | 8,797 |
| Wikipedia talk, Chinese | 1,219,243 | 2,284,546 | 10,831 |
| Wikipedia talk, French | 1,420,367 | 4,641,928 | 56,011 |
| Hudong internal links | 1,984,484 | 14,869,484 | 365,558 |
| Flixster | 2,523,390 | 9,197,337 | 99,803 |
The parameters of the HHS-CT algorithm are tuned (or set) experimentally using the trial-and-error method, which is the most prominent method for setting algorithm parameters. Firstly, the parameter, which is equivalent to maximum iterations in other metaheuristic algorithms, needs to be as small as possible to enable the algorithm to return a solution in a reasonable time. The HHS-CT metaheuristic algorithm is set to perform two iterations on class A graphs, 16 iterations on class B graphs, 32 iterations on class C graphs, and 128 iterations on class D graphs.
Secondly, we managed to set the value of the harmony memory considering rate () to a small amount, i.e., , to increase the probability of improvising new solutions by considering (or looking up) the rather than improvising new solutions by randomization, which improves the solution quality. As a rule of thumb, a good metaheuristic must maintain a good balance between exploration (or diversification) and exploitation (or intensification). In HHS-CT, exploration is controlled by the parameter, while exploitation is controlled by the parameter. Accordingly, we set the value of the parameter to a small amount, i.e., , to increase the chance of exploiting the solutions after an exploration (by means of memory consideration) takes place; thus, a balance between exploration and exploitation is maintained.
Furthermore, we set the value of the parameter to 5, which represents the size of the , which is equivalent to the population size in population-based metaheuristics, and it is set to a value that is much smaller than and much smaller than .
Finally, after setting the parameters , , and to the values expressed already, we ran the HHS-CT algorithm several times on each class of input graphs to fine-tune the value of the parameter , which controls the number of iterations the HHS-CT algorithm does. Accordingly, the values of the parameter represent the smallest average number of iterations that can produce output in an acceptable time based on the class of the SN graph.
The HHS-CT metaheuristic algorithm as well as the two exact algorithms, the Tarjan’s and the FW–BW algorithm, are set to run 30 times on each SN graph. At each run, we record the run time and the size of the LSCC, and we calculate the error rate of the solution produced by the HHS-CT algorithm only, as long as the two exact algorithms return exact solutions, or in other words global optimal solutions. The error rate of the solution is the deviation of that solution from the optimal solution stated by the benchmark or that is returned by either Tarjan’s algorithm or the FW–BW algorithm. Formally, let be the size of the largest SCC obtained by the HHS-CT algorithm and be the size of the largest SCC stated by the benchmark, then the accuracy of the HHS-CT algorithm is given by Eq. 2. Consequently, the error rate of the HHS-CT algorithm, denoted by , is the complement of accuracy, as shown in Eq. 3.
| 2 |
| 3 |
Table 3 compares the HHS-CT metaheuristic algorithm and the exact search algorithms, namely Tarjan’s and the FW–BW algorithm. It is worth mentioning that Tarjan’s algorithm stops outputting results when the sizes of the graphs become larger, as in the case of classes C and D graphs. In essence, Tarjan’s algorithm uses DFS, which requires too many computing resources, such as processor cycles, memory, and stack. Certainly, the demand for computing resources becomes larger for larger graph sizes. Based on the specifications of the computing machine, the machine reaches a level where it becomes unable to satisfy that huge demand for computing resources.
Table 3.
The run times of the HHS-CT metaheuristic algorithm, Tarjan’s, and FW–BW
| Class | Graph size | Run time (s) | ||
|---|---|---|---|---|
| HHS-CT | Tarjan | FW–BW | ||
| A | 17 | 3.4 × 10−4 | 2.52 × 10−4 | 1.83 × 10−4 |
| 28 | 4.6 × 10−4 | 5.71 × 10−4 | 3.52 × 10−4 | |
| 34 | 4.5 × 10−4 | 0.0023 | 4.69 × 10−4 | |
| 130 | 5.8 × 10−4 | 0.0033 | 0.003 | |
| 219 | 1.2 × 10−3 | 0.0069 | 0.005 | |
| B | 1006 | 0.0109 | 0.0499 | 0.027 |
| 1226 | 0.0155 | 0.0313 | 0.022 | |
| 1901 | 0.0571 | 0.0728 | 0.065 | |
| 2941 | 0.0445 | 0.0871 | 0.06 | |
| C | 23,134 | 0.333 | – | 0.62 |
| 88,786 | 8.693 | – | 16.295 | |
| 101,170 | 10.472 | – | 19.802 | |
| 220,972 | 12.932 | – | 24.187 | |
| D | 863,846 | 32.825 | – | 142.375 |
| 1,095,799 | 49.702 | – | 265.196 | |
| 1,219,243 | 76.515 | – | 281.28 | |
| 1,420,367 | 94.109 | – | 414.677 | |
| 1,984,486 | 146.924 | – | 729.756 | |
| 2,523,390 | 338.319 | – | 992.472 | |
The run times of the HHS-CT, Tarjan’s, and FW–BW algorithms for classes A, B, C, and D are shown in Figs. 4, 5, 6, and 7, respectively. The experimental results show the superiority of the HHS-CT metaheuristic algorithm over the exact algorithms in terms of run time. Practically, this leads us to accept our hypothesis that we made earlier in this paper which indicates that using metaheuristic algorithms to find SCCs in SN graphs is faster than using exact algorithms.
Fig. 4.

Run times of the HHS-CT algorithm against the Tarjan’s and FW–BW algorithms for class A SN graphs
Fig. 5.

Run times of the HHS-CT algorithm against the Tarjan’s and FW–BW algorithms for class B SN graphs
Fig. 6.

Run times of the HHS-CT algorithm against the Tarjan’s and FW–BW algorithms for class C SN graphs
Fig. 7.

Run times of the HHS-CT algorithm against the Tarjan’s and FW–BW algorithms for class D SN graphs
Undoubtedly, the integration of the SHC metaheuristic algorithm in the operators’ design of the HHS-CT metaheuristic algorithm and using it to traverse the graph heuristically, on a stochastic basis, rather than using the exhaustive (or exact) DFS technique, is the main reason of the superiority of the HHS-CT metaheuristic algorithm over the exact ones in terms of run time. In the case of exact algorithms, that use DFS to traverse the graph, when a contact is selected, all contacts that have interactions with it need to be traversed iteratively until there are no more contacts left. In contrast, using the SHC metaheuristic algorithm, which is a local search technique, when a contact is selected, the following steps are incorporated: (1) all contacts that have interactions with the current contact are listed and inserted into the current component, (2) only one contact is selected randomly from the set of contacts, (3) jump back to step (1) until there are no more contacts that could be added to the component. This heuristic nature of the SHC algorithm gives it superiority over DFS in terms of run time. Therefore, the algorithms that use SHC will consequently have better run time results compared to those that use DFS.
Another reason why the HHS-CT algorithm has the best run time, and thus outperforms both the Tarjan’s and the FW–BW algorithms, is related to the algorithmic design of the HHS-CT algorithm. The HHS-CT algorithm has two operators that are executed at each iteration on a probabilistic basis. Technically, in the HHS-CT algorithm, the memory consideration operator is selected and is followed by the pitch adjustment operator, based on a probability, at each iteration of the algorithm. If the probability is not satisfied at a certain iteration, a solution is generated randomly. In either case, the maximum number of iterations that are made by the HHS-CT algorithm, which is dependent on the class of the graph, is set to be very small compared to the size of the input SN graph. Furthermore, not all contacts of the input SN graphs are traversed during each iteration of the algorithm. It is done on a stochastic basis. That is a random contact is selected from the graph and that contact is traversed. Due to these reasons, the HHS-CT metaheuristic algorithm achieved the best run time results compared to the two exact algorithms.
The error rates of the HHS-CT metaheuristic algorithm for class D graphs are shown in Table 4. It is noteworthy that applying the HHS-CT metaheuristic algorithm to the graphs of classes A, B, and C incurred no error rates, or in other words, resulted in 0% error rates.
Table 4.
Error rates of the HHS-CT algorithm when applied to class D graphs
| Class | Graph size | Error rate |
|---|---|---|
| D | 863,846 | 0.019 |
| 1,095,799 | 0.033 | |
| 1,219,243 | 0.029 | |
| 1,420,367 | 0.019 | |
| 1,984,486 | 0 | |
| 2,523,390 | 0 |
Both Tarjan’s and the FW–BW algorithms are exact algorithms, that is, the solutions that are returned by those algorithms are globally optimal. Unlike the HHS-CT algorithm which is a metaheuristic algorithm that returns near-optimal solutions with slight error rates. Consequently, the HHS-CT algorithm has very small error rates when compared to both the Tarjan’s and the FW–BW algorithms for class D graphs, as shown in Fig. 8. Intuitively, the lower the error rate for an algorithm, the higher the accuracy of that algorithm, as implied by Eq. 3. Consequently, the HHS-CT algorithm has high accuracy. Practically, the HHS-CT algorithm starts by selecting an initial solution from its memory and then iterates through all other solutions in the memory. If the resulting solution is better than the worst solution in memory, that worst solution is replaced with the one better than it, in the sense that only high-quality solutions are kept in memory. Moreover, after the HHS-CT algorithm finishes improvising new solutions, pitch adjustment starts to enhance the obtained solution. This, in turn, minimizes the error rate and maximizes the accuracy of solutions.
Fig. 8.

Error rates of the HHS-CT metaheuristic algorithm for class D graphs
To understand the results shown in Table 4 and Fig. 8, we need to compute the average vertex degree d of each graph according to Eq. 4, where is the number of edges in the graph and is the number of vertices in the graph. Thus, the average vertex degree d of each graph in class D is computed according to Eq. 4 and is listed in Table 5.
| 4 |
Table 5.
Average vertices degree d of each graph in class D
| Class | |||
|---|---|---|---|
| D | 863,846 | 3,067,680 | 3.55 |
| 1,095,799 | 1,913,103 | 1.75 | |
| 1,219,243 | 2,284,546 | 1.87 | |
| 1,420,367 | 4,641,928 | 3.27 | |
| 1,984,484 | 14,869,484 | 7.49 | |
| 2,523,390 | 9,197,337 | 3.64 |
In Fig. 9, a 3D graph shows the relationship between the average vertex degree and the error rate for class D graphs. A deeper insight into Fig. 8 shows that there is an inverse proportional relationship between the average vertex degree and the error rate, in the manner that the greater the average vertex degree, the minimum the error rate. The algorithmic design of the HHS-CT algorithm stipulates that at each iteration, one vertex is selected randomly and all the vertices that are adjacent to the selected vertex are inserted into the component. Intuitionally, in graphs that have greater average vertex degree, more vertices are listed and inserted into the component during one iteration compared with graphs with less average vertex degree in which fewer vertices will be added to the component at each iteration. The results shown in Fig. 9 prove the correctness of this intuition when looking at Fig. 9 and concluding that graphs with higher average vertex degree have lower error rates.
Fig. 9.

Error rates of the HHS-CT with respect to the average vertex degree for class D graphs
Nevertheless, the depiction of Fig. 9 gives only a basic explanation of the behavior of the HHS-CT and shows how error rates are inversely proportional to the average vertex degree. Therefore, to understand the results correctly, we need to look at two important factors, namely the number of multiple edges () and the number of loops () in the SN graph. The former, as its name implies, represents the number of duplicate edges between the same two vertices, that is: let and be two vertices in , then is the number of duplicate edges between and . The latter is the number of edges that link the vertex to itself. Consequently, we define two new metrics, namely (1) the distinct edges, denoted by , which refers to the number of edges without multiple edges and loops and (2) the distinct vertex degree, denoted by , which refers to the average vertex degree of the graph using the distinct edges, and it is given by Eq. 5.
| 5 |
The number of multiple edges and the number of loops were retrieved from the benchmarks of class D graphs. Consequently, distinct edges and distinct vertex degrees were computed for each of the class D graphs and the results are listed in Table 6.
Table 6.
Distinct edges and distinct vertex degree of class D graphs, provided that the number of multiple edges () and number of loops () in each graph are taken from the benchmarks
| Dataset code | ||||||
|---|---|---|---|---|---|---|
| 863,846 | 3,067,680 | 1,661,453 | 233,216 | 1,173,011 | 1.36 | |
| 1,095,799 | 1,913,103 | 1,564,598 | 73,297 | 275,208 | 0.25 | |
| 1,219,243 | 2,284,546 | 1,735,118 | 110,689 | 438,739 | 0.36 | |
| 1,420,367 | 4,641,928 | 2,471,501 | 788,289 | 1,382,138 | 0.97 | |
| 1,984,484 | 14,869,484 | 0 | 187,226 | 14,682,258 | 7.40 | |
| 2,523,390 | 9,197,337 | 0 | 0 | 9,197,337 | 3.64 |
Values of error rates with respect to distinct vertex degrees are depicted in Fig. 10. The inverse proportional relationship is apparent in Fig. 10 in the sense that as the distinct vertex degree increases, the error rate decreases and vice versa. This illustrates the reason behind the zero error rates for the last two graphs of class D, simply because they have the highest distinct vertex degree.
Fig. 10.

Error rates of the HHS-CT with respect to the distinct vertex degree for class D graphs
Our last discussion is about the enhancement achieved in terms of run time and error rate. In Table 4, we list all the classes of the input SN graphs we used through our experiments: A, B, C, and D, and for each class, we find the average run time and the average error rate . As shown in Table 7, the average error rate of the HHS-CT metaheuristic algorithm is 1.7% for class D, which is a very small (low) error rate, and for all other classes is zero. We compute the enhancement achieved by the HHS-CT metaheuristic algorithm in terms of run time over the Tarjan’s and the FW–BW algorithms; these are denoted by and , respectively. Let be the average run time of the HHS-CT metaheuristic for a certain class and be the average run time of the algorithm for the same class, then is given by Eq. 6.
| 6 |
Table 7.
Average run times, average error rates, and enhancement of HHS-CT algorithm over exact algorithms
| Class | HHS-CT | Tarjan | FW–BW | Enhancement | ||||
|---|---|---|---|---|---|---|---|---|
| (%) | (%) | |||||||
| A | 6.16 × 10−4 | 0 | 2.7 × 10−03 | 0 | 1.8 × 10−3 | 0 | 77.18 | 34.23 |
| B | 0.03 | 0 | 0.06 | 0 | 0.04 | 0 | 50 | 25 |
| C | 8.11 | 0 | – | 0 | 15.23 | 0 | – | 46.75 |
| D | 123.07 | 0.017 | – | 0 | 470.96 | 0 | – | 73.87 |
The enhancement rates achieved by the HHS-CT metaheuristic algorithm over the Tarjan’s and the FW–BW algorithm in terms of run times are computed according to Eq. 4 for each class separately which are listed in Table 7.
Accordingly, Fig. 11 shows the enhancement rates of using the HHS-CT algorithm over both Tarjan’s algorithm and the FW–BW algorithm in terms of run time. It is obvious from Fig. 11 that the best enhancement achieved by the HHS-CT metaheuristic algorithm over Tarjan's algorithm in terms of run time is 77.18% for class A graphs. Also, 73.87% is the enhancement of the HHS-CT metaheuristic algorithm over the FW–BW algorithm in terms of run time for class D graphs. It is worth mentioning that Tarjan’s algorithm makes no responses on classes C and D graphs. Tarjan’s algorithm is a DFS algorithm that depends on recursion. Practically, recursion exploits the computing resources, such as the CPU cycle and memory locations. However, the larger the size of the graph and the greater number of edges in that graph, more computing resources are required, which explains why Tarjan’s algorithm stops to respond as the size of the graph and the number of edges grow, that is the case of classes C and D graphs. In a nutshell, the enhancement rates favor the heuristic nature of the HHS-CT algorithm over both the Tarjan’s and the FW–BW algorithms. In practice, HHS-CT traverses the graph starting from a pivot, that is the index case, and traverses random contacts that are linked with direct edges with that pivot, also maximizes the solution repeatedly until the algorithm stops. On the other side, both Tarjan’s and FW–BW algorithms traverse all the vertices (or contacts) with direct edges to the pivot (or index case). Thus, traversing randomly selected contacts rather than all the contacts is the main reason for the performance superiority of HHS-CT over both the Tarjan’s and the FW–BW algorithms.
Fig. 11.

Enhancement rates of using the HHS-CT algorithm over both Tarjan’s and FW–BW algorithms in terms of run time
It is noteworthy that the average error rate obtained by the HHS-CT algorithm is very small, which is 0.17%. Therefore, the results show that there is a tradeoff between accuracy and run time. According to Table 4, a very tiny error rate is produced when using the HHS-CT algorithm, or in other words, the average accuracy of the HHS-CT algorithm is 99.983%. Yet, HHS-CT is 73.87% faster than the FW–BW algorithm, while at the same time Tarjan’s algorithm failed to respond when the sizes of the datasets grew to millions.
This proves the feasibility of the solutions produced by the HHS-CT algorithm and that the tradeoff between accuracy and run time stands.
Conclusion and future work
In this paper, we devised a new contact tracing mechanism based on exploring SNs to discover the contacts that are exposed to COVID-19 infection due to contacting or approaching an infected individual. The new mechanism is based on using a hybrid metaheuristic technique that we devised and used for the first time to find the SCCs in large SN graphs by hybridizing HS with HC. We integrated SHC, which is a variant of HC, in the operators of the HS algorithm. We also adjusted the parameter settings to adapt the algorithm to find the SCCs in SN graphs. Asymptotically, the HHS-CT metaheuristic algorithm was proved to have a linear run time complexity .
Experimentally, the HHS-CT metaheuristic outperformed the two exact algorithms used in finding SCCs in directed graphs, namely Tarjan’s and FW–BW algorithms, in terms of run time. The enhancement of the HHS-CT metaheuristic algorithm over Tarjan’s algorithm was 77.18% for class A graphs, and the enhancement of the HHS-CT metaheuristic algorithm over the FW–BW algorithm was 73.87% for class D graphs as best results obtained. Moreover, an exceptional average error rate of 1.7% was obtained by the HHS-CT algorithm for class D and zero error rates for all other classes.
In future work, more metaheuristic algorithms can be investigated and adapted to devise new contact tracing algorithms. Furthermore, the same problem can also be parallelized and solved on parallel machines or multicore machines for larger graphs using a message-passing interface (MPI), OpenMP, or multithreading techniques. Also, the problem can be applied to the optical chained-cubic tree (OCCT) (Mahafzah et al. 2012) and the chained-cubic tree (CCT) (Al-Haj Baddar and Mahafzah 2014) interconnection networks. Moreover, dynamic parameter adaptation (Valdez and Peraza 2019; Valdez et al. 2020; Castillo et al. 2021) can be applied to the HHS-CT algorithm to automatically (or dynamically) adjust the HS parameter trying to obtain better performance compared to using fixed parameters. Additionally, contact tracing using SN profiles can be studied in future work by trying to utilize the clustering techniques and comparing the results with those that pertain to using SCCs in contact tracing. An important addition to the future work could be the inclusion of fuzzy logic and using it in conjunction with the HS algorithm.
Acknowledgements
The authors would like to express their deep gratitude to the anonymous referees for their valuable comments and suggestions, which improved this research work.
Author contributions
AAS contributed to the methodology, software, data curation, validation, and writing—original draft. BAM was involved in the supervision, conceptualization, investigation, validation, data curation, and writing—review and editing. MA contributed to the supervision, investigation, and validation.
Declarations
Conflict of interest
All authors declare that they have no conflict of interest.
Ethical approval
This article does not contain any studies with human participants or animals performed by any of the authors.
Informed consent
Informed consent was obtained from all individual participants included in the study.
Footnotes
This article has been retracted. Please see the retraction notice for more detail: 10.1007/s00500-023-08597-9
Publisher's Note
Springer Nature remains neutral with regard to jurisdictional claims in published maps and institutional affiliations.
Change history
5/29/2023
This article has been retracted. Please see the Retraction Notice for more detail: 10.1007/s00500-023-08597-9
References
- Abeler J, Bäcker M, Buermeyer U, Zillessen H. Covid-19 contact tracing and data protection can go together (Preprint) JMIR Mhealth Uhealth. 2020;8:e19359. doi: 10.2196/19359. [DOI] [PMC free article] [PubMed] [Google Scholar]
- Acan A, Ünveren A. A two-stage memory powered Great Deluge algorithm for global optimization. Soft Comput. 2014;19:2565–2585. doi: 10.1007/s00500-014-1423-5. [DOI] [Google Scholar]
- Ahmed N, Michelin RA, Xue W, et al. A survey of COVID-19 contact tracing apps. IEEE Access. 2020;8:134577–134601. doi: 10.1109/ACCESS.2020.3010226. [DOI] [Google Scholar]
- Al-Adwan A, Mahafzah BA, Sharieh A. Solving traveling salesman problem using parallel repetitive nearest neighbor algorithm on OTIS-Hypercube and OTIS-Mesh optoelectronic architectures. J Supercomput. 2017;74:1–36. doi: 10.1007/s11227-017-2102-y. [DOI] [Google Scholar]
- Al-Adwan A, Sharieh A, Mahafzah BA. Parallel heuristic local search algorithm on OTIS hyper hexa-cell and OTIS mesh of trees optoelectronic architectures. Appl Intell. 2018;49:661–688. doi: 10.1007/s10489-018-1283-2. [DOI] [Google Scholar]
- Al-Haj Baddar SW, Mahafzah BA. Bitonic sort on a chained-cubic tree interconnection network. J Parallel Distrib Comput. 2014;74:1744–1761. doi: 10.1016/j.jpdc.2013.09.008. [DOI] [Google Scholar]
- Alonso JI, de la Ossa L, Gámez JA, Puerta JM. On the use of local search heuristics to improve GES-based Bayesian network learning. Appl Soft Comput. 2018;64:366–376. doi: 10.1016/j.asoc.2017.12.011. [DOI] [Google Scholar]
- Al-Shaikh A, Khattab H, Sharieh A, Sleit A. Resource utilization in cloud computing as an optimization problem. Int J Adv Comput Sci Appl. 2016;7:336–342. doi: 10.14569/ijacsa.2016.070643. [DOI] [Google Scholar]
- Al-Shaikh A, AlSayyed R, Sleit A. A case study for evaluating Facebook pages with respect to Arab mainstream news media. Jordan J Comput Inf Technol. 2017;3:142. doi: 10.5455/jjcit.71-1496537248. [DOI] [Google Scholar]
- Alshraideh M, Mahafzah BA, Al-Sharaeh S. A multiple-population genetic algorithm for branch coverage test data generation. Softw Qual J. 2010;19:489–513. doi: 10.1007/s11219-010-9117-4. [DOI] [Google Scholar]
- Alshraideh M, Jawabreh E, Mahafzah BA, Al Harahsheh HM. Applying genetic algorithms to test JUH DBs exceptions. Int J Adv Comput Sci Appl. 2013;4:8–20. doi: 10.14569/ijacsa.2013.040702. [DOI] [Google Scholar]
- Alshraideh MA, Mahafzah BA, Salman HSE, Salah I. Using genetic algorithm as test data generator for stored PL/SQL program units. J Softw Eng Appl. 2013;06:65–73. doi: 10.4236/jsea.2013.62011. [DOI] [Google Scholar]
- Amann J, Sleigh J, Vayena E. Digital contact-tracing during the Covid-19 pandemic: an analysis of newspaper coverage in Germany, Austria, and Switzerland. PLoS ONE. 2021;16:e0246524. doi: 10.1371/journal.pone.0246524. [DOI] [PMC free article] [PubMed] [Google Scholar]
- Atta S, Sinha Mahapatra PR, Mukhopadhyay A. Solving tool indexing problem using harmony search algorithm with harmony refinement. Soft Comput. 2018;23:7407–7423. doi: 10.1007/s00500-018-3385-5. [DOI] [Google Scholar]
- Bae JH, Kim M, Lim JS, Geem ZW. Feature selection for colon cancer detection using k-means clustering and modified harmony search algorithm. Mathematics. 2021;9:570. doi: 10.3390/math9050570. [DOI] [Google Scholar]
- Bloem R, Gabow HN, Somenzi F. An algorithm for strongly connected component analysis in n log n symbolic steps. Form Methods Syst Des. 2006;28:37–56. doi: 10.1007/s10703-006-4341-z. [DOI] [Google Scholar]
- Blom AG, Wenz A, Cornesse C, et al. Barriers to the large-scale adoption of the COVID-19 contact-tracing app in Germany: survey study. J Med Internet Res. 2021;23:3. doi: 10.2196/23362. [DOI] [PMC free article] [PubMed] [Google Scholar]
- Blum C, Roli A. Metaheuristics in combinatorial optimization. ACM Comput Surv. 2003;35:268–308. doi: 10.1145/937503.937505. [DOI] [Google Scholar]
- Boccaletti S, Ditto W, Mindlin G, Atangana A. Modeling and forecasting of epidemic spreading: the case of Covid-19 and beyond. Chaos Solitons Fractals. 2020;135:109794. doi: 10.1016/j.chaos.2020.109794. [DOI] [PMC free article] [PubMed] [Google Scholar]
- Burke EK, Newall JP (2003) Enhancing timetable solutions with local search methods. In: Burke E, De Causmaecker P (eds) Practice and theory of automated timetabling IV. PATAT 2002. Lecture notes in computer science. Springer, Berlin, Heidelberg, pp 195–206. 10.1007/978-3-540-45157-0_13
- Castillo O, Melin P. Forecasting of COVID-19 time series for countries in the world based on a hybrid approach combining the fractal dimension and fuzzy logic. Chaos Solitons Fractals. 2020;140:110242. doi: 10.1016/j.chaos.2020.110242. [DOI] [PMC free article] [PubMed] [Google Scholar]
- Castillo O, Melin P. A novel method for a COVID-19 classification of countries based on an intelligent fuzzy fractal approach. Healthcare. 2021;9:196. doi: 10.3390/healthcare9020196. [DOI] [PMC free article] [PubMed] [Google Scholar]
- Castillo O, Valdez F, Soria J, et al. Comparative study in fuzzy controller optimization using bee colony, differential evolution, and harmony search algorithms. Algorithms. 2018;12:9. doi: 10.3390/a12010009. [DOI] [Google Scholar]
- Castillo O, Valdez F, Peraza C, et al. High-speed interval type-2 fuzzy systems for dynamic parameter adaptation in harmony search for optimal design of fuzzy controllers. Mathematics. 2021;9:758. doi: 10.3390/math9070758. [DOI] [Google Scholar]
- Chen X, Ong Y-S, Lim M-H, Tan KC. A multi-facet survey on memetic computation. IEEE Trans Evol Comput. 2011;15:591–607. doi: 10.1109/tevc.2011.2132725. [DOI] [Google Scholar]
- Elyasigomari V, Lee DA, Screen HRC, Shaheed MH. Development of a two-stage gene selection method that incorporates a novel hybrid approach using the cuckoo optimization algorithm and harmony search for cancer classification. J Biomed Inform. 2017;67:11–20. doi: 10.1016/j.jbi.2017.01.016. [DOI] [PubMed] [Google Scholar]
- Euldji A, Tienti A, Boudghene Stambouli A. A novel modelling approach of RLC electrical circuits for symbolic circuit analysis by the direct topological method. Arab J Sci Eng. 2019;45:1897–1909. doi: 10.1007/s13369-019-04280-0. [DOI] [Google Scholar]
- Farswan P, Bansal JC. Fireworks-inspired biogeography-based optimization. Soft Comput. 2018;23:7091–7115. doi: 10.1007/s00500-018-3351-2. [DOI] [Google Scholar]
- Fleischer LK, Hendrickson B, Pınar A (2000) On identifying strongly connected components in parallel. In: Parallel and distributed processing. IPDPS 2000. Lecture notes in computer science. Springer, Berlin, Heidelberg, pp 505–511. 10.1007/3-540-45591-4_68
- Fox J, Keevash P, Sudakov B. Directed graphs without short cycles. Comb Probab Comput. 2009;19:285–301. doi: 10.1017/s0963548309990460. [DOI] [Google Scholar]
- Geem ZW, Kim JH, Loganathan GV. A new heuristic optimization algorithm: harmony search. SIMULATION. 2001;76:60–68. doi: 10.1177/003754970107600201. [DOI] [Google Scholar]
- Geldenhuys J, Valmari A (2004) Tarjan’s algorithm makes on-the-fly LTL verification more efficient. In: Jensen K, Podelski A (eds) Tools and algorithms for the construction and analysis of systems. TACAS 2004. Lecture notes in computer science. Springer, Berlin, Heidelberg, pp 205–219. 10.1007/978-3-540-24730-2_18
- Gogna A, Tayal A. Metaheuristics: review and application. J Exp Theor Artif Intell. 2013;25:503–526. doi: 10.1080/0952813x.2013.782347. [DOI] [Google Scholar]
- Government of Singapore (2020) Help fight COVID-19 with TraceTogether. In: www.tracetogether.gov.sg. https://www.tracetogether.gov.sg/. Accessed 24 Dec 2020
- Gupta R, Bedi M, Goyal P, et al. Analysis of COVID-19 tracking tool in India. Digit Gov Res Pract. 2020;1:1–8. doi: 10.1145/3416088. [DOI] [Google Scholar]
- Hong S, Rodia NC, Olukotun K (2013) On fast parallel detection of strongly connected components (SCC) in small-world graphs. In: SC’13: proceedings of the international conference on high performance computing, networking, storage and analysis. IEEE, pp 92:1–92:11. 10.1145/2503210.2503246
- Jordan Ministry of Health (2020) About Aman. In: Amanapp.jo. https://www.amanapp.jo/en/page/8/Privacy. Accessed 24 Dec 2020
- Kammüller F, Lutz B (2020) Modeling and analyzing the corona-virus warning app with the Isabelle infrastructure framework. In: Garcia-Alfaro J, Navarro-Arribas G, Herrera-Joancomarti J (eds) Lecture notes in computer science. Springer, Cham, pp 128–144. 10.1007/978-3-030-66172-4_8
- Kunegis J (2013) KONECT. In: WWW’13 companion: proceedings of the 22nd international conference on World Wide Web, pp 1343–1350. 10.1145/2487788.2488173
- Leskovec J, Sosič R. SNAP. ACM Trans Intell Syst Technol. 2016;8:1–20. doi: 10.1145/2898361. [DOI] [PMC free article] [PubMed] [Google Scholar]
- Liang F. COVID-19 and health code: how digital platforms tackle the pandemic in China. Soc Media Soc. 2020;6:1–4. doi: 10.1177/2056305120947657. [DOI] [PMC free article] [PubMed] [Google Scholar]
- Luna F, Estébanez C, León C, et al. Optimization algorithms for large-scale real-world instances of the frequency assignment problem. Soft Comput. 2010;15:975–990. doi: 10.1007/s00500-010-0653-4. [DOI] [Google Scholar]
- Mahafzah BA. Performance evaluation of parallel multithreaded A* heuristic search algorithm. J Inf Sci. 2014;40:363–375. doi: 10.1177/0165551513519212. [DOI] [Google Scholar]
- Mahafzah BA, Alshraideh M, Abu-Kabeer TM, et al. The optical chained-cubic tree interconnection network: topological structure and properties. Comput Electr Eng. 2012;38:330–345. doi: 10.1016/j.compeleceng.2011.11.023. [DOI] [Google Scholar]
- Mahafzah BA, Jabri R, Murad O. Multithreaded scheduling for program segments based on chemical reaction optimizer. Soft Comput. 2020 doi: 10.1007/s00500-020-05334-4. [DOI] [Google Scholar]
- Mahdavi S, Rahnamayan S, Mahdavi A. Majority voting for discrete population-based optimization algorithms. Soft Comput. 2018;23:1–18. doi: 10.1007/s00500-018-3530-1. [DOI] [Google Scholar]
- Marappan R, Sethumadhavan G. Solution to graph coloring using genetic and Tabu search procedures. Arab J Sci Eng. 2017;43:525–542. doi: 10.1007/s13369-017-2686-9. [DOI] [Google Scholar]
- Mbunge E, Akinnuwesi B, Fashoto SG, et al. A critical review of emerging technologies for tackling COVID-19 pandemic. Human Behav Emerg Technol. 2021;3:1. doi: 10.1002/hbe2.237. [DOI] [PMC free article] [PubMed] [Google Scholar]
- McLendon W, III, Hendrickson B, Plimpton SJ, Rauchwerger L. Finding strongly connected components in distributed graphs. J Parallel Distrib Comput. 2005;65:901–910. doi: 10.1016/j.jpdc.2005.03.007. [DOI] [Google Scholar]
- Melin P, Monica JC, Sanchez D, Castillo O. Multiple ensemble neural network models with fuzzy response aggregation for predicting Covid-19 time series: the case of Mexico. Healthcare. 2020;8:181. doi: 10.3390/healthcare8020181. [DOI] [PMC free article] [PubMed] [Google Scholar]
- Ministry of Health and Family Welfare (2020) Contact tracing: critical method to control the spread of Covid-19. In: pib.gov.in. https://pib.gov.in/PressNoteDetails.aspx?NoteId=150601. Accessed 24 Dec 2020
- Mondal B, Dasgupta K, Dutta P. Load balancing in cloud computing using stochastic hill climbing—a soft computing approach. Procedia Technol. 2012;4:783–789. doi: 10.1016/j.protcy.2012.05.128. [DOI] [Google Scholar]
- Mousavi SM, Abdullah S, Niaki STA, Banihashemi S. An intelligent hybrid classification algorithm integrating fuzzy rule-based extraction and harmony search optimization: medical diagnosis applications. Knowl Based Syst. 2021;220:106943. doi: 10.1016/j.knosys.2021.106943. [DOI] [Google Scholar]
- Neri F, Cotta C. Memetic algorithms and memetic computing optimization: a literature review. Swarm Evol Comput. 2012;2:1–14. doi: 10.1016/j.swevo.2011.11.003. [DOI] [Google Scholar]
- Pan X-B. Application of personal-oriented digital technology in preventing transmission of COVID-19. China. Iran J Med Sci. 2020 doi: 10.1007/s11845-020-02215-5. [DOI] [PMC free article] [PubMed] [Google Scholar]
- Peng L, Yang J-S, Stebbing J. Lessons to Europe from China for cancer treatment during the COVID-19 pandemic. Br J Cancer. 2020;123:7–8. doi: 10.1038/s41416-020-0856-0. [DOI] [PMC free article] [PubMed] [Google Scholar]
- Rahman M (2021) List of countries using Google and Apple’s COVID-19 Contact Tracing API. In: xda-developers. https://www.xda-developers.com/google-apple-covid-19-contact-tracing-exposure-notifications-api-app-list-countries/. Accessed 18 Apr 2021
- Reif JH. Depth-first search is inherently sequential. Inf Process Lett. 1985;20:229–234. doi: 10.1016/0020-0190(85)90024-9. [DOI] [Google Scholar]
- Royal Australian College of General Practitioners (2020) COVIDSafe fact sheet. In: Royal Australian College of General Practitioners. https://www.racgp.org.au/FSDEDEV/media/documents/Clinical%20Resources/Guidelines/COVIDSafe-fact-sheet.pdf. Accessed 18 Apr 2021
- Schlauch WE, Zweig KA, Theory G, Analysis N (2015) Influence of the null-model on motif detection. In: 2015 IEEE/ACM international conference on advances in social networks analysis and mining (ASONAM). IEEE, pp 514–519. 10.1145/2808797.2809400
- Sharon T. Blind-sided by privacy? Digital contact tracing, the Apple/Google API and big tech’s newfound role as global health policy makers. Ethics Inf Technol. 2020 doi: 10.1007/s10676-020-09547-x. [DOI] [PMC free article] [PubMed] [Google Scholar]
- Sörensen K, Glover FW (2013) Metaheuristics. In: Gass SI, Fu MC (eds) Encyclopedia of operations research and management Science. Springer, Boston, MA, pp 960–970. 10.1007/978-1-4419-1153-7_1167
- Sun T, Wang Y. Modeling COVID-19 epidemic in Heilongjiang province, China. Chaos Solitons Fractals. 2020;138:109949. doi: 10.1016/j.chaos.2020.109949. [DOI] [PMC free article] [PubMed] [Google Scholar]
- Tarjan R. Depth-first search and linear graph algorithms. SIAM J Comput. 1972;1:146–160. doi: 10.1137/0201010. [DOI] [Google Scholar]
- Valdez F, Peraza C. Dynamic parameter adaptation in the harmony search algorithm for the optimization of interval type-2 fuzzy logic controllers. Soft Comput. 2019;24:179–192. doi: 10.1007/s00500-019-04124-x. [DOI] [Google Scholar]
- Valdez F, Castillo O, Peraza C. Fuzzy logic in dynamic parameter adaptation of harmony search optimization for benchmark functions and fuzzy controllers. Int J Fuzzy Syst. 2020;22:1198–1211. doi: 10.1007/s40815-020-00860-7. [DOI] [Google Scholar]
- Wang G-G, Gandomi AH, Zhao X, Chu HCE. Hybridizing harmony search algorithm with cuckoo search for global numerical optimization. Soft Comput. 2014;20:273–285. doi: 10.1007/s00500-014-1502-7. [DOI] [Google Scholar]
- Wang J, Wilson RC, Hancock ER (2018) Directed graph evolution from Euler–Lagrange dynamics. In: 2018 24th international conference on pattern recognition (ICPR). IEEE, pp 448–453. 10.1109/ICPR.2018.8546316
- Woo JJ. Policy capacity and Singapore’s response to the COVID-19 pandemic. Policy Soc. 2020;39:1–18. doi: 10.1080/14494035.2020.1783789. [DOI] [PMC free article] [PubMed] [Google Scholar]
- World Health Organization (2020) WHO COVID-19 dashboard. In: covid19.who.int. https://covid19.who.int/. Accessed 24 Dec 2020
- Wu Y, Zhao Q, Li H. Synchronization of directed complex networks with uncertainty and time-delay. Int J Distrib Sens Netw. 2018;14:155014771877850. doi: 10.1177/1550147718778501. [DOI] [Google Scholar]
- Xu T, Wang G. Finding strongly connected components of simple digraphs based on generalized rough sets theory. Knowl Based Syst. 2018;149:88–98. doi: 10.1016/j.knosys.2018.02.038. [DOI] [Google Scholar]
- Yang F, Heemsbergen L, Fordyce R (2020) Comparative analysis of China’s Health Code, Australia’s COVIDSafe and New Zealand’s COVID Tracer Surveillance Apps: a new corona of public health governmentality? Media International Australia 178:1329878X2096827. 10.1177/1329878x20968277
- Zafarani R, Liu H (2017) Social computing data repository at ASU. In: Arizona State University, School of Computing, Informatics and Decision Systems Engineering. http://socialcomputing.asu.edu. Accessed 11 Nov 2020
- Zhang Y, Cui G, Zhuang G, et al. Command filtered backstepping tracking control of uncertain nonlinear strict-feedback systems under a directed graph. Trans Inst Meas Control. 2016;39:1027–1036. doi: 10.1177/0142331216629198. [DOI] [Google Scholar]
- Zhang Y, Liao X, Shi X, et al. Efficient disk-based directed graph processing: a strongly connected component approach. IEEE Trans Parallel Distrib Syst. 2018;29:830–842. doi: 10.1109/tpds.2017.2776115. [DOI] [Google Scholar]
- Zhang Z, Huang C, Dong K, Huang H. Birds foraging search: a novel population-based algorithm for global optimization. Memet Comput. 2019;11:221–250. doi: 10.1007/s12293-019-00286-1. [DOI] [Google Scholar]
- Zhou Y, He F, Qiu Y. Optimization of parallel iterated local search algorithms on graphics processing unit. J Supercomput. 2016;72:2394–2416. doi: 10.1007/s11227-016-1738-3. [DOI] [Google Scholar]
- Zhou Y, He F, Qiu Y. Dynamic strategy based parallel ant colony optimization on GPUs for TSPs. Sci China Inf Sci. 2017;60:068102. doi: 10.1007/s11432-015-0594-2. [DOI] [Google Scholar]
- Zhou Y, He F, Hou N, Qiu Y. Parallel ant colony optimization on multi-core SIMD CPUs. Future Gen Comput Syst. 2018;79:473–487. doi: 10.1016/j.future.2017.09.073. [DOI] [Google Scholar]

