Abstract
The maintenance of constant karyoplasmic ratios suggests that nuclear size has physiological significance. Nuclear size anomalies have been linked to malignant transformation, although the mechanism remains unclear. By expressing dominant-negative TER94 mutants in Drosophila photoreceptors, here we show disruption of VCP (valosin-containing protein, human TER94 ortholog), a ubiquitin-dependent segregase, causes progressive nuclear size increase. Loss of VCP function leads to accumulations of MDC1 (mediator of DNA damage checkpoint protein 1), connecting DNA damage or associated responses to enlarged nuclei. TER94 can interact with MDC1 and decreases MDC1 levels, suggesting that MDC1 is a VCP substrate. Our evidence indicates that MDC1 accumulation stabilizes p53A, leading to TER94K2A-associated nuclear size increase. Together with a previous report that p53A disrupts autophagic flux, we propose that the stabilization of p53A in TER94K2A-expressing cells likely hinders the removal of nuclear content, resulting in aberrant nuclear size increase.
Subject terms: Macroautophagy, Nuclear envelope, Ubiquitylation
Cells maintain a constant cytoplasm to nucleus volume ratio, although the role of DNA damage is not well explored. Here, the authors use Drosophila to connect TER94, the fly homolog of VCP, to disruption of DNA damage repair, leading to ubiquitinated Mu2 protein accumulation and enlarged nuclei.
Introduction
It has long been appreciated that cells keep a relatively constant karyoplasmic ratio, i.e., the proportion of nuclear volume and cytoplasmic volume1, implying maintaining such a physiological consistency has important roles. Indeed, aberrant nuclear size has served as a pathological hallmark in several types of malignant tumors2,3. However, it is unclear whether the change in nuclear size has a direct role in causing diseases or it represents a byproduct of another cellular defect that causes diseases. To address this, it is critical to understand the regulatory processes, as well as the cellular stresses, that impact nuclear size.
Studies from multiple systems have revealed that nuclear size is proportionally scaled to the cytoplasmic volume1,4–9. This reliance on cytoplasmic volume suggests that nucleus can sense determinants for nuclear size control residing outside the nucleus. The import of nuclear lamina proteins through the nuclear pore complexes (NPCs) has been implicated in the nucleus growth during interphase10,11. The availability of ER membrane, the source for reassembled nuclear envelope at the end of cell division12, also constrains the nucleus size and shape after mitosis13. Recent genetic screens have further implicated nucleocytoplasmic transport, RNA processing, and nucleo-cytoskeletal interactions as key mechanisms for controlling nucleocytoplasmic ratio14,15. Cellular stresses like DNA damages can influence transcription and cause accumulation of certain nuclear proteins, although the impact of DNA lesions on nuclear size has not been thoroughly examined. In this study, we investigate the molecular mechanisms linking nuclear size control and DNA damage using Drosophila TER94, the fly homolog of VCP, which is known to function in both DNA damage response (DDR) and nuclear envelope reassembly after mitosis (see below).
We have previously used Drosophila to model IBMPFD (Inclusion body myopathy with early-onset Paget disease and frontotemporal dementia), a multi-system degenerative disorder associated with specific mutations in VCP16. VCP ATPases form hexamers and extract ubiquitinated proteins from organelles and protein complexes for proteasome-mediated degradation, re-folding, or liberation17. VCP has been implicated in numerous processes. In the cytoplasm, VCP responds to stresses from the endoplasmic reticulum (ER) by participating in the ER-associated degradation (ERAD) of misfolded ER proteins to maintain the homeostasis18. A similar requirement for VCP function has also been reported for removing damaged proteins during mitochondrial quality control19. VCP is essential for the maturation of autophagosomes and their subsequent fusion with lysosomes20,21. During mitotic division, the nuclear envelope and Golgi reassembly also require VCP22,23. In the nucleus, this ubiquitin-dependent protein segregase/unfoldase has been reported to remove or degrade several chromatin-associated proteins involved in DDR24. With our Drosophila model, we show that IBMPFD alleles affect energy consumption16. Whether Drosophila TER94 has a nuclear function is not clear.
Machinery repairing DNA lesions operates with a precise spatiotemporal sequence, completing the tasks of lesion sensing, signaling, and repairing. To achieve this, DDR proteins recruited to the DNA damage sites for one task need to be displaced to allow the assembly of complexes for a different task. This dynamic regulation involves several post-translational modifications, including phosphorylation, ubiquitination, and SUMO (small ubiquitin-like modifier)-conjugation25. For instance, in response to double-strand breaks, the MRN (MRE11-RAD50-NBS1) sensor complex is loaded onto the damage sites, facilitating the recruitment of phosphatidylinositol-3 kinase family protein ATM (known as Tefu in fly) and ATM-dependent phosphorylation of the histone variant H2AX (known as H2AV in fly)26. The phosphorylated H2AX (γH2AX, known as γH2AV in Drosophila) then recruits MDC1 (known as Mu2 in fly), which serves as an adaptor for additional factors to remodel chromatins near the DNA damage sites27. A SUMO-targeted E3 ligase RNF4 (known as Dgrn in fly) mediates the ubiquitination of MDC1, which promotes its subsequent dissociation from chromatin28. The removal of MDC1 is required for the recruitment of downstream signaling and repair proteins, such as 53BP1 and BRCA128,29. However, how ubiquitin-conjugated MDC1 are removed from chromatin is not understood.
In this study, we present evidence that loss of TER94 function leads to nuclear size increase. Consistent with the many known VCP nuclear substrates30, ubiquitinated proteins accumulate inside the nucleus of TER94 dysfunction cells, and the extent of accumulation correlates positively with the degree of nuclear enlargement. This TER94-associated nuclear size increase is modified by Mu2 RNAi and overexpression, linking DDR to this process. Genetic evidence further suggests the p53A isoform acts downstream of TER94 and Mu2 in this aberrant nuclear size increase. TER94 interacts physically with Mu2 and negatively regulates Mu2 level, suggesting Mu2 is a substrate of TER94. Mu2 positively regulates p53 protein level and is capable of directly interacting with p53. In addition, TER94 dysfunction, in a Mu2- and p53-dependent manner, causes accumulation of p62, a well-known indicator of disrupted autophagic flux. Together, our findings suggest that TER94 dysfunction disrupts DDR, causing an accumulation of Mu2 proteins, which stabilize p53 and perturb autophagy to enlarge the nuclei.
Results
Disruption of TER94 function causes nuclear enlargement in postmitotic cells
VCP is an essential gene, and whole-animal knockouts of VCP function in both fly and mouse cause embryonic lethality31,32. Thus, to analyze the cellular roles of VCP in adults, we chose an alternative approach of expressing UAS-controlled dominant-negative transgenes with tissue-specific GAL4 drivers. We have previously generated UAS-TER94K2A (K248A & K521A) and UAS-TER94E2Q (E302Q & E575Q), which overexpress Drosophila VCP mutants affecting ATP-binding and ATP-hydrolysis, respectively33,34. These variants with disabled ATPase activity are thought to act as dominant-negatives by forming non-functional hexamers with endogenous wild-type TER94, thereby depleting the functional TER94 pool18,35. When expressing TER94K2A with Rh1-GAL4 (hereafter referred as Rh1 > TER94K2A), a driver active in postmitotic outer photoreceptor cells R1-R6 (R cells, Fig. 1a) from the late pupal stage on, we observed an age-dependent increase in the nuclear size (Supplementary Fig. 1). We measured the R cell nuclear sizes by quantifying antibody-labeled nuclear areas in confocal sections and normalizing them to the cross-section areas of rhabdomeres, cylindrical photo-sensory organelles present in all R cells, from the same cells. As revealed by anti-Lamin antibody staining, which labels the nuclear lamina, the R cell nucleus transforms from a fringe-like shape (Supplementary Fig. 1a, 70% pupal) to a round contour (Supplementary Fig. 1a, 0-day adult) at the pupae-to-adult transition. This nuclear morphology transformation was similar in Rh1 > LacZ control and Rh1 > TER94K2A, indicating that expression of dominant-negative TER94 does not hinder nuclear maturation during development. Instead, Rh1 > TER94K2A nuclei in 2-day-old adults, compared to those of Rh1 > LacZ, exhibited a 35% increase in size (Supplementary Fig. 1). From this point on, while Rh1 > LacZ nuclear size remained constant, the Rh1 > TER94K2A nuclei continued to enlarge, as they were 117% larger than the control in 5-day-old adults (Fig. 1b, c and Supplementary Fig. 1), and 129% larger than the control in 8-day-old adults (Supplementary Fig. 1).
Fig. 1. Loss of TER94 function induces nuclear expansion.
a A cartoon depiction of Drosophila compound eye. The photon-detecting rhabdomere and the R1-R7 nuclei are indicated. Two dash lines mark cross-section of R1-R6 and R7 nuclei with the corresponding rhabdomeres. b Confocal images of 5-day-old adult retinas expressing indicated transgenes under the control of Rh1-GAL4 stained with phalloidin (red) and anti-Lamin (green) antibody. c Quantification of cross-section area of R1-R6 nuclei from flies of indicated genotypes. The number of independent nuclei measured are 84 (LacZ), 72 (TER94WT), 96 (TER94K2A), and 67 (TER94A229E). Values shown are arbitrary units (a.u.) representing mean (black line) ± SE (red line). One-way ANOVA with Bonferroni’s multiple comparison test, ***p < 1.0e–15 compared to Rh1 > LacZ. d Top: 3D-rendering of R1-R6 nuclei from Rh1 > LacZ and Rh1 > TER94K2A unit eyes. Individual nuclei are color-coded. Bottom: Quantitative comparison of R1-R6 nuclear volume and sphericity from Rh1 > LacZ (n = 39) and Rh1 > TER94K2A (n = 40/volume and 43/sphericity). Values shown represent mean ± SE (Student’s t test, two-tailed, nuclear volume: ***p < 1.0e–15; sphericity: p = 0.1369, ns not significant). e Confocal images of 5-day-old adult retinas expressing indicated transgenes stained with phalloidin (red), anti-Lamin (magenta), and anti-NPC (green). f Left: An adult eye bearing TER94K15502 clone is stained with phalloidin (red) and anti-Lamin (magenta) antibody. One homozygous TER94K15502 cell (arrowhead), marked by the absence of myr.GFP in the rhabdomere (-), contains enlarged nucleus. Dash lines outline R cell boundaries. Right: Quantification of the nuclear cross-section area of normal (+/+) or TER94 heterozygous (+/TER94K15502) versus TER94K15502 cells is shown. The number of independent nuclei measured are 15 (+/+ or + /TER94K15502) and 10 (TER94K15502). Student’s t test, two-tailed, ***p = 5.3e–12. g Confocal images of 5-day-old adult retinas expressing GFP-NLS (green) alone (-) or co-expressing GFP-NLS and TER94K2A stained with phalloidin (red) and anti-Lamin (magenta). The R7 photoreceptors with active Rh4-GAL4 are GFP-NLS labeled. The arrows indicate the enlarged nuclei of R7 expressing TER94K2A, and the arrowheads indicate the normal nuclei. The number of independent experiments performed: 2 (e), 6 (g). Scale bars: 10 µm (b, g), 5 µm (e, f).
To ensure these measurements from single confocal images accurately reflect the nuclear sizes, we compared the volumes of 3D representations of photoreceptor nuclei, reconstructed from Z-stacks of anti-Lamin sections (Supplementary Movie 1). The analysis revealed that in 5-day-old adults, TER94K2A expression, while having no effect on the nucleus shape (Fig. 1d), approximately doubled the nuclear volume (Fig. 1d). Rh1 > TER94K2A stained with anti-NPC (nuclear pore complex) antibody yielded nuclear enlargement as well, indicating the abovementioned phenotype was not caused by Lamin mis-localization (Fig. 1e). This expanded nuclear size phenotype is specific, as the cell size revealed with a plasma membrane-associated mCherry and rhabdomere size remained unaltered by TER94K2A expression (Supplementary Fig. 2). Together, these results showed that TER94K2A expression causes a post-development and progressive nuclear size enlargement.
This expansion of nuclear size was not seen in cell overexpressing TER94A229E (Fig. 1b, c), an IBMPFD-associated variant, which we have previously shown to act as a dominant-active mutant16, suggesting that aberrant nuclear enlargement is not a cause to this dementia. Overexpression of TER94E2Q, a different dominant-negative allele, also caused nuclear enlargement, indicating that this phenotype was not specific to the TER94K2A variant (Fig. 1e). To further confirm that a loss of TER94 function causes this nuclear size aberrance, we generated mosaic eyes containing mutant clones of TER94K15502 (a strong hypomorphic allele), and showed that homozygous TER94K15502 cells, marked by the absence of GFP, exhibited nuclei larger than those of neighboring normal cells (Fig. 1f).
To ensure the nuclear size increase is not restricted to the outer R cells, we used Rh4-GAL4 driver, which is active in ~70% of R7 cells (Fig. 1a), to express UAS-TER94K2A and UAS-GFP-NLS (UAS-GFP-NLS was included to identify the TER94K2A-expressing R7 population). Consistent with the Rh1 > TER94K2A results, R7 nuclei expressing TER94K2A (Fig. 1g, arrows) were larger than those without TER94K2A expression (Fig. 1g, arrowheads). Expressing TER94K2A in other non-neuronal postmitotic cells, such as cone cells and indirect flight muscle cells, recapitulated this aberrant increase of nuclear size (Supplementary Fig. 3). Altogether, these data suggest that TER94 AAA ATPase has a fundamental role in regulating nuclear size in postmitotic cells.
Loss of TER94 function causes accumulations of autophagic markers and ubiquitinated nuclear proteins
VCP hexamer is known to process ubiquitinated substrates for degradation in the ubiquitin-proteasome system (UPS), and has been linked to autophagy, DDR, ERAD, and apoptosis17. To determine whether disruption of any of the aforementioned processes contributes to the nucleus expansion, we monitored the reporter activities for these pathways in Rh1 > TER94K2A retina. Given that TER94 targets ubiquitinated substrates and ubiquitin-conjugation is required by both UPS and autophagy, we stained Rh1 > TER94K2A adult retina with FK2, an antibody that recognizes mono- and polyubiquitinated conjugates36. At the late-pupal stage, at which the nuclear size of Rh1 > TER94K2A outer R cells appeared normal, FK2 signal was seen in the nuclei of only a few cells (Fig. 2a). As the flies aged, the FK2 signal intensity and number of cells with nuclear FK2 staining increased, suggesting that TER94K2A expression causes an accumulation of ubiquitinated substrates. In comparison, no nuclear FK2 signal and only occasional cytoplasmic FK2-positive puncta were detected in Rh1 > LacZ (Fig. 2a). This accumulation of ubiquitinated nuclear proteins was caused by loss of TER94 function, confirmed by the FK2 immunostaining of mosaic tissues bearing homozygous TER94K15502 clones (Fig. 2c). Importantly, the strength of FK2 signal correlated strongly with the nuclear size increase (Fig. 2a, b). This correlation, along with the fact that the appearance of FK2 staining precedes nuclear enlargement, suggests the failure in removing ubiquitinated nuclear proteins in Rh1 > TER94K2A cells is a cause for the aberrant nuclear expansion.
Fig. 2. Atg8, p62, and ubiquitinated nuclear proteins accumulate in cells lacking TER94 function.
a Time-course analysis of the nuclear size change and the presence of ubiquitinated proteins in Rh1 > LacZ and Rh1 > TER94K2A pupal or adult eyes stained with phalloidin (red), anti-Lamin (magenta), and anti-Ubiquitin conjugates (FK2, green) antibodies. b Pearson’s correlation analysis of nuclear cross-section size and FK2 intensity from images of 1-day-old adult retina (as shown in panel a). The number of independent nuclei measured are 88 (LacZ) and 125 (TER94K2A). r values represent Pearson’s correlation coefficient in each group. c An adult TER94K15502 clone, marked by the absence of myr.GFP (arrowhead), stained with anti-Lamin (magenta) and anti-Ubiquitin conjugates (FK2, red) antibodies. R cell boundaries are outlined in dash lines. d, e Retinas from freshly eclosed (0-day) to 5-day-old adults co-expressing GFP-Atg8a (d) or GFP-p62 (e) with LacZ (control) or TER94K2A under the control of Rh1-GAL4 stained with phalloidin (red) and anti-Lamin (magenta) antibody. The number of independent experiments performed: a 2 (LacZ), 5 (TER94K2A) for 90% pupal; 3 (LacZ), 2 (TER94K2A) for 0-day; 4 (LacZ), 6 (TER94K2A) for 1-day; 6 (LacZ), 6 (TER94K2A) for 5-day adult. c 6. d 3 (0-day), 2 (1-day), 6 (2-day), 3 (5-day). e 2 (0-day), 5 (1-day), 5 (2-day), 4 (5-day). Scale bars: 10 µm (a, d, e), 5 µm (c).
In 2-day-old Rh1 > TER94K2A adults, while a significant portion of nuclei were already enlarged, the activity of CD3δ-YFP, an ERAD reporter requires UPS degradation, remained low, implying that ERAD/UPS impairment is unlikely to be a cause (Supplementary Fig. 4a). The signal of CD8-PARP-Venus, an apoptotic reporter, was absent in 2-day-old Rh1 > TER94K2A adults and could only be detected in a few Rh1 > TER94K2A cells 1 week after the onset of nuclear expansion (Supplementary Fig. 4b). Similarly, another independent apoptotic reporter, cleaved Caspase-3, was appeared only in a subset of 5-day-old R7 cells expressing TER94K2A by Rh4-GAL4 (Supplementary Fig. 4c). These observations preclude the notion of apoptosis being a cause for enlarged nuclei.
To test whether TER94K2A affects autophagy, we monitored the level of GFP-Atg8a and GFP-p62 in Rh1 > TER94K2A. Atg8a is essential for autophagosome formation37 and p62 serves as an adaptor linking ubiquitinated substrates to Atg838. In control retina, GFP-Atg8a and GFP-p62 signals were low and remained unchanged as the flies aged (Fig. 2d, e). In contrast, both GFP-Atg8a and GFP-p62 showed age-dependent increase in Rh1 > TER94K2A (Fig. 2d, e). Immunolabeling with anti-LC3 and anti-ref(2)p, respectively, confirmed the accumulation of endogenous Atg8 and p62 in TER94 dysfunction cells (Supplementary Fig. 5). The GFP-Atg8a increase was both cytoplasmic and nuclear, and correlated well with cells of large nuclei (Fig. 2d). While the GFP-p62 increase also showed some correlation with cells of large nuclei, its signals were more spatially restricted and age-dependent (Fig. 2e). Large GFP-p62 positive aggregates were seen primarily in the cytoplasm in 2-day-old retina, whereas these structures were observed in both the cytoplasm and nuclei in 5-day-old retina (Fig. 2e). Both autophagy GFP-tagged reporters were expressed from a heterologous promoter (UAS), suggesting that the observed increases are mediated by post-transcriptional mechanisms. Furthermore, Atg8 and p62 are degraded after autophagosome–lysosome fusion under normal condition, and a prolonged accumulation of these two proteins has been associated with autophagy deregulation39. The fact that Rh1 > TER94K2A showed age-dependent accumulation of Atg8a and p62 suggests defective autophagy could be a contributing factor for the nuclear enlargement.
Disruption of nuclear TER94 function in DNA damage repair affects nuclear size
VCP has known functions in both the cytoplasm and nucleoplasm17. Given the correlation between ubiquitinated protein accumulation in the nucleus and the nuclear expansion, we speculated that these were due to a deficit of TER94 function in the nucleus. To test this hypothesis, we took advantage of a fortuitous finding of ours that overexpression of Derlin-1, an ER membrane protein that recruits TER94 to the ER vicinity upon ER stress, depletes the nuclear pool of endogenous TER9440 (Fig. 3a, b). Indeed, overexpression of Derlin-1 caused nuclear expansion (Fig. 3a, b), supporting the notion that this nucleus enlargement was caused by a depletion of nuclear TER94. As a control, expression of Derlin-1ΔSHP, a Derlin-1 construct incapable of binding to TER9440, had no effect on the nuclear TER94 level and the nuclear size (Fig. 3a, b). Furthermore, co-expression of wild-type TER94 in Rh1 > Derlin-1 suppressed the nuclear expansion phenotype (Supplementary Fig. 6), presumably by replenishing the level of TER94 in the nucleus.
Fig. 3. Blocking TER94 function hampers DNA damage repair.
a Confocal images of 5-day-old Rh1 > LacZ, Rh1 > Derlin-1, and Rh1 > Derlin-1ΔSHP retinas stained with phalloidin (red), anti-Lamin (green), and anti-TER94 (magenta). b Left: Analysis of TER94 subcellular distribution. The analyzed range is indicated by the white lines shown in panel a. Image J measures the intensities of anti-Lamin and anti-TER94 signals along the lines. The peaks of the anti-Lamin signal define the borders of the nuclei. Right: Quantification of the cross-section area of R1-R6 nuclei (top) and the nuclear TER94 intensity (cumulated pixel of TER94 along the line divided by the line distance defined by anti-Lamin-marked two peaks, bottom). c Confocal images of wild-type larval eye discs with or without 50 µM H2O2 treatment stained with anti-Lamin (red) and anti-γH2AV (green). d Time-course analysis of the change in nuclear size and the level of γH2AV from Rh1 > LacZ and Rh1 > TER94K2A adult eyes stained with phalloidin (red), anti-Lamin (magenta), and anti-γH2AV (green). e Quantification of the anti-γH2AV signal intensity over time from Rh1 > LacZ and Rh1 > TER94K2A. f An adult TER94K15502 clone, marked by the absence of myr.GFP (arrowheads), stained with anti-Lamin (magenta) and anti-γH2AV (red). R cell boundaries are outlined in dash lines. g Confocal images of Rh1 > LacZ and Rh1 > TER94K2A adult retinas stained with phalloidin (red), anti-Lamin (magenta), and anti-PCNA (green). h Left: Confocal images of 5-day-old Rh1 > TER94K2A retinas from flies raised in normal 12 h light/12 h dark (L/D) or complete dark (D/D) conditions after birth stained with phalloidin (red), anti-Lamin (magenta), and anti-γH2AV (green). Right: Quantification of the γH2AV intensity (top) and the cross-section area of R1-R6 nuclei (bottom). i Left: Confocal images of 5-day-old retinas from Rh1 > TER94K2A co-expressing either LacZ or hSOD1 stained with phalloidin (red), anti-Lamin (magenta), and anti-γH2AV (green). Right: Quantification of the γH2AV intensity (top) and the cross-section area of R1-R6 nuclei (bottom). The number of independent experiments performed: 2 (a), 4 (c), 6 (f), 4 (g). Quantification details of b, e, h, and i are listed in Statistics and reproducibility. Scale bars: 5 µm (a, d, f), 20 µm (c), 10 µm (g, h, i).
Within the nucleus, VCP function has been implicated in cell cycle and DDR regulations41,42. Using EdU incorporation assay, Drosophila-specific FUCCI (Fluorescent Ubiquitination-based Cell Cycle Indicator) system (Fly-FUCCI)43, and another cell cycle reporter S/G2/M-Green, we showed that Rh1 > TER94K2A cells remained mitotically inactive (Supplementary Fig. 7), indicating that the nuclear morphological change is not caused by cell cycle re-entry. To test the impact of TER94 inactivation on DDR, we stained Rh1 > TER94K2A for γH2AV, a phosphorylated histone H2A variant formed at DNA damage sites to facilitate DDR processing44,45. Like in mammals, robust γH2AV signals react to genotoxic insults in flies, as tested by H2O2 treatment (Fig. 3c). In the absence of external mutagen treatment, this DDR marker signal remained unchanged in Rh1 > LacZ cells, whereas γH2AV staining increased in the nuclei of TER94K2A-expressing cells (Fig. 3d, e). More importantly, the elevation of γH2AV staining in Rh1 > TER94K2A correlated with the onset of nuclear size expansion. Like the nuclear enlargement phenotype, increased γH2AV staining was detected in homozygous TER94K15502 clones in mosaic eyes (Fig. 3f).
To exclude the possibility that Rh1 > TER94K2A merely altered γH2AV expression, we showed that γH2AV transiently increased in wild-type adult retina with acute exposure to γ-radiation (Supplementary Fig. 8a, b), confirming γH2AV’s specificity in detecting DNA lesions, as well as reflecting the cells’ ability to quickly repair these induced mutations. In contrast, Rh1 > TER94K2A exposed to γ-radiation showed sustained γH2AV increases (Supplementary Fig. 8c, d), indicative of a disruption in the cells’ ability to repair DNA damages. In addition, we tested another DDR marker, PCNA (Proliferating Cell Nuclear Antigen), a DNA polymerase δ processivity factor essential for both DNA replication and repair46, and observed an elevation of PCNA in Rh1 > TER94K2A (Fig. 3g). As we have excluded the possibility of Rh1 > TER94K2A initiating DNA replication, this PCNA observation, along with the abovementioned γH2AV results, indicates that disruption of TER94 function perturbs the DDR process, possibly causing an accumulation of unrepaired DNA lesions.
To pinpoint the source of these unrepaired DNA lesions, we monitored the level of γH2AV in Rh1 > TER94K2A flies raised in the dark, which minimizes their exposure to radiation and UV light. Compared to Rh1 > TER94K2A grown in the regular 12 h light/dark cycle, those raised in a constant dark condition showed reduced γH2AV accumulation and nuclear expansion (Fig. 3h). In addition, expression of human superoxide dismutase (hSOD1), a scavenger of reactive oxygen species, in Rh1 > TER94K2A background reduced γH2AV levels (Fig. 3i). The results from these two independent regimens of mutagen exposure minimization suggest that the increased γH2AV in Rh1 > TER94K2A is a consequence of accumulating unrepaired DNA damages from environmental genotoxic agents.
Accumulation of Drosophila MDC1 phenocopies TER94K2A-associated nuclear enlargement
The increase of DDR markers, as well as FK2 accumulation (Fig. 2), in Rh1 > TER94K2A suggests that, in the absence of TER94 function, one or a few DDR proteins accumulated, leading to enlarged nuclei. To test this hypothesis, we asked whether reduction of certain DDR proteins, which might be TER94 substrates, could suppress the nucleus expansion in Rh1 > TER94K2A. Conversely, if accumulation of certain DDR proteins is responsible for the nuclear size increase in Rh1 > TER94K2A, direct overexpression of these DDR proteins should recapitulate the enlarged nuclei phenotype. Using these two criteria, we screened DDR genes by RNA interference (RNAi) and Rh1-GAL4-driven overexpression. RNAi-mediated knockdowns of several candidates, including tefu, l(3)mbt, mu2, bon, dgrn, and p53 (Fig. 4a and Supplementary Fig. 9a) showed suppression of the nuclear enlargement, although only Rh1 > eGFP-Mu2, among the tested constructs, presented a nuclear expansion phenotype similar to those seen in TER94K2A (Fig. 4b, c and Supplementary Fig. 9b). We made UAS-Mu2 transgenic flies and showed Rh1 > Mu2 photoreceptors contained enlarged nuclei (Fig. 5a), verifying that this Mu2-overexpression phenotype was unaffected by the GFP moiety. Rh1 > eGFP-Mu2, similar to Rh1 > TER94K2A, showed increased γH2AV staining (Fig. 4f, g), consistent with our notion that accumulation of DDR proteins hinders DNA damage repair. Moreover, the eGFP-Mu2 signal intensity in Rh1 > eGFP-Mu2 correlated positively with the nuclear size increase (Fig. 4h), strengthening our hypothesis that the inability to remove Mu2 from the chromatin in TER94K2A results in nuclear expansion. Co-expression of Mu2 in cells deficient in TER94 function resulted in strong nuclear FK2 signals (Supplementary Fig. 10), suggesting Mu2 is one of the ubiquitinated proteins accumulated in Rh1 > TER94K2A. However, Rh1 > Mu2 by itself did not increase FK2 staining in the nucleus (Supplementary Fig. 10), suggesting that accumulation of ubiquitinated proteins per se is not a cause of nuclear enlargement.
Fig. 4. TER94 influences Mu2 level in regulating nuclear size.
a Quantification of the R1-R6 cross-section nuclear area from Rh1 > TER94K2A flies co-expressing UAS-RNAi constructs targeting indicated genes. The purple lines indicate the difference of the mean equals 1 (mean diff. = 1) as compared to the control (Rh1 > TER94K2A, LacZ). The DDR genes with mean diff. ≥1 are marked in yellow. The number of independent nuclei measured are listed in Statistics and reproducibility. b Confocal and 3D rendering images (individual nuclei are color-coded) of 7-day-old (confocal) or 5-day-old (3D rendering) retinas from flies expressing indicated transgenes stained with phalloidin (red) and anti-Lamin (magenta). c–e Quantification of the cross-section area of R1-R6 nuclei (c), eGFP intensity (d), and nuclear volume (e). f Confocal images of 7-day-old retinas expressing indicated transgenes stained with anti-Lamin (red) and anti-γH2AV (magenta). g Quantification of the anti-γH2AV intensity. h Pearson’s correlation of nuclear size and eGFP-Mu2 intensity (r: coefficient). i Western analysis of eGFP-Mu2 level (anti-GFP) in indicated TER94 backgrounds. Anti-Histone H3 and anti-β-Actin serve as loading controls. j RT-PCR measurement of mu2 and TER94 expression from indicated genotypes. The control (Ctrl) groups omitted templates. rp49 serves as control. k Western analysis of Mu2 level in tissues expressing LacZ or TER94K2A. Anti-Histone H3 and anti-β-Actin serve as loading controls. l Larval eye discs from flies expressing indicated transgenes under the control of GMR-GAL4 are stained with anti-GFP (magenta) and anti-V5 (red) (left panel). Larvae bearing the same genotypes are subjected to in situ PLA using anti-GFP and anti-V5 antibodies (right panel). The duolink signal reveals proteins in the same complex. The lines in dot plots from a represent mean ± SE. The number of independent experiments performed: 3 (b, i), 2 (j, k, l). Quantification details of c, d, e, and g are listed in Statistics and reproducibility. Scale bars: 10 µm (b, f), 20 µm (l).
Fig. 5. p53 acts downstream of Mu2 in TER94 dysfunction-induced nuclear expansion.
a Left: Confocal micrographs of 5-day-old control (Rh1 > LacZ) or Rh1 > Mu2 adult retinas co-expressing LacZ or p53-RNAi stained with phalloidin (red) and anti-Lamin (magenta). Right: Quantification of the cross-section area of R1-R6 nuclei. b Left: Confocal images of 6-day-old Rh1 > TER94K2A adult retinas in wild type (+/+) or p53 null (−/−) background stained with phalloidin (red) and anti-Lamin (green) antibody. Right: Quantification of the cross-section area of R1-R6 nuclei. c Left: Confocal and 3D rendering images (individual nuclei are color-coded) of 5-day-old Rh1 > eGFP-Mu2 adult retinas in wild type (+/+), p53 null (−/−), 6XMyc-p53A overexpression in p53 null (−/−), and 6XMyc-p53B overexpression in p53 null (−/−) backgrounds stained with phalloidin (red) and anti-Lamin (magenta). Right: Quantification of the cross-section area and the volume of R1-R6 nuclei. d Western analysis of p53 level in tissues expressing LacZ (control) or TER94K2A under the control of Rh1-GAL4. The arrows indicate molecular weight of each p53 isoforms. Asterisk: nonspecific. Two independent experiments showed similar results. e Western analysis of the Myc-p53A level in tissues expressing indicated genes. Anti-Histone H3 and anti-β-Actin serve as loading controls. f Larval eye discs expressing indicated genes are stained with anti-GFP (magenta) and anti-Myc (red) antibodies (left panel). Larvae bearing the same genotypes are subjected to in situ PLA using anti-GFP and anti-Myc antibodies (right panel). The duolink signal reveals proteins in the same complex. g Top: Confocal micrographs of 5-day-old Rh1 > LacZ, Rh1 > 6XMyc-p53A > LacZ, and Rh1 > 6XMyc-p53A > TER94K2A retinas stained with phalloidin (red), anti-Lamin (magenta), and anti-Myc (green). Bottom: Quantification of the cross-section area of R1-R6 nuclei. The number of independent experiments performed: 3 (b), 2 (f). Quantification details of a, b, c, and g are listed in Statistics and reproducibility. Scale bars: 10 µm (a–c, g), 20 µm (f).
The similarities between TER94K2A and Mu2-overexpression phenotypes suggest that these two genes act on the same pathway. Indeed, several lines of evidence suggest that Mu2 is a substrate of TER94. Co-overexpression of wild-type TER94 reduced eGFP-Mu2 signals in the nuclei, and conversely, reduction of TER94 function by RNAi increased nuclear eGFP-Mu2 signals (Fig. 4b, d, i). This influence of TER94 on Mu2 level was functional, as TER94WT overexpression suppressed and TER94 knockdown enhanced Mu2-induced nuclear enlargement, respectively (Fig. 4b, c, e). It is worth noting that, as both TER94 and Mu2 were expressed from a heterologous promoter (from UAS directed by Rh1-GAL4), this effect of TER94 on apparent Mu2 expression is unlikely to be transcriptional. Indeed, RT-PCR showed the level of Mu2 transcripts was unaffected in TER94K2A-expressing cells (Fig. 4j). Nevertheless, Western blot of TER94K2A lysates showed an increase in the endogenous Mu2 (Fig. 4k), indicating that loss of TER94 function increased Mu2 protein level via a post-transcriptional mechanism. The in situ proximity ligation assay (PLA) showed that TER94 interact with Mu2 in vivo (Fig. 4l). The fact that TER94 regulates Mu2 abundance, along with this observation that these two proteins are in close proximity, suggests that Mu2 is a potential TER94 substrate.
p53A acts downstream of MDC1 in TER94 dysfunction-induced nuclear expansion
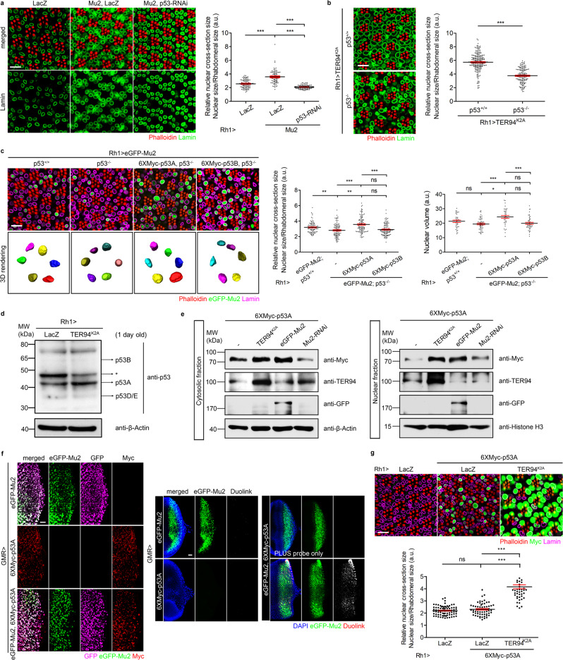
To identify downstream effectors that contribute to this nuclear size increase, we looked for proteins that are known to interact with Mu2 in literature and have significantly modified the TER94K2A-caused nuclear expansion in the abovementioned RNAi screen. One such candidate is p53, which is known to interact with MDC1 in mammals47,48. In addition, RNAi-mediated downregulation of p53 suppressed both TER94K2A and Mu2-induced nuclear expansion (Figs. 4a and 5a). To independently confirm this role of p53 in nuclear enlargement, we overexpressed TER94K2A or Mu2 in homozygous p53 null (p535A-1-4; labeled as p53−/−)49 background. Similar to the knockdown, a complete removal of p53 function suppressed TER94K2A- and Mu2-associated nuclear expansion (Fig. 5b, c). These genetic interactions place p53 function downstream of TER94 and Mu2 in this context.
The Drosophila p53 gene encodes four isoforms, A/C, B, D, and E (the isoform C the same as isoform A), structurally differing by the length of the N-terminal transactivation domain (TAD)50. While the abovementioned genetic interactions link p53 to the TER94K2A-associated nuclear size increase, it is unclear whether this particular p53 role is isoform-specific. Quantitative Western analysis of Rh1 > TER94K2A adult head extract detected a significant increase of p53A (Fig. 5d). To verify which p53 isoform(s) facilitates this TER94K2A-dependent nuclear expansion, we took advantage of the observation that p53−/− suppressed the Mu2-associated nuclear enlargement (see above). In Rh1 > eGFP-Mu2; p53−/− retina, expression of p53B with Rh1-GAL4 driver had no effect on the nuclear size (Fig. 5c), indicating that this isoform has little, if any, role in this context. In contrast, expression of p53A in the same background restored the nuclear size increase (Fig. 5c), strongly suggesting that this isoform contributes to the TER94K2A-linked nuclear expansion phenotype.
In mammals, p53 proteins are labile51, and can be stabilized by MDC1 under genotoxic stress52. p53 interacts with MDC1 directly through the BRCT (BRCA1 C-terminal) domain47,48, which is conserved in Drosophila Mu253. Thus we hypothesized that Mu2 binds with and stabilizes p53 in affecting nuclear size. In support of this, endogenous p53 was increased in Rh1 > TER94K2A (Fig. 5d), and exogenously expressed p53A was elevated in tissues co-expressing TER94K2A (Fig. 5e, g). Similarly, ectopically expressed p53A was upregulated in Mu2-overexpression and reduced in Mu2-RNAi backgrounds, respectively (Fig. 5e). In situ PLA demonstrated that tagged Mu2 could interact with p53A in eye discs (Fig. 5f). Taken together, these data support a cascade, in which TER94K2A increases Mu2 abundance to stabilize p53A. In addition, the stabilized p53 might be an effector mediating the nuclear expansion.
To ask whether stabilized p53A can directly influence nuclear size, we overexpressed Myc-tagged p53A with Rh1-GAL4. Although Rh1-GAL4 is active in all outer R cells, only a small subset of them exhibited detectable levels of Myc-p53A (Fig. 5g), consistent with the notion that p53 proteins are labile. Still, those with sufficient Myc-p53A accumulation exhibited enlarged nuclei, demonstrating that p53A expression alone can increase nuclear size. Importantly, Rh1 > Myc-p53A showed no increase in γH2AV (Supplementary Fig. 11), suggesting that accumulation of DNA lesions and nuclear enlargement can be uncoupled.
TER94K2A nuclear expansion is associated with p53-mediated autophagy flux impairment
Expression of Drosophila p53A in photoreceptors has been reported to impair autophagic flux54. As p53A contributes specifically to the nuclear enlargement, we hypothesized that the Atg8a and p62 accumulation observed in TER94K2A (Fig. 2d, e) might represent arrested autophagosomes. In this scenario, disrupted autophagic flux could cause the nuclear size increase in Rh1 > TER94K2A by failing to remove damaged nuclear components. To ask whether this autophagic disruption in Rh1 > TER94K2A depends on Mu2 or p53, we monitored the signal intensities of GFP-Atg8a or GFP-p62 in Rh1 > TER94K2A eyes co-expressing RNAi constructs against p53 or Mu2. Compared to Rh1 > TER94K2A alone, knockdowns of p53 and Mu2 significantly reduced the GFP-Atg8a and GFP-p62 signals (Fig. 6a–c). Antibodies staining for endogenous Atg8a and p62 levels confirmed this dependence of Rh1 > TER94K2A on p53 or Mu2 (Supplementary Fig. 12), demonstrating that TER94K2A perturbs autophagy through a Mu2- and p53-dependent manner.
Fig. 6. TER94 dysfunction triggers nuclear expansion through p53A-mediated autophagy blockage.
a, b Confocal micrographs of 7-day-old Rh1 > TER94K2A > GFP-Atg8a (a) or Rh1 > TER94K2A > GFP-p62 (b) retinas co-expressing p53-RNAi or Mu2-RNAi stained with phalloidin (red) and anti-Lamin (magenta). c Quantification of the GFP-Atg8a (upper panel) or the GFP-p62 (lower panel) intensity. In total, ≥4 independent eyes are measured. d Left: Confocal micrographs of 5-day-old retinas from Rh1 > LacZ or Rh1 > TER94K2A co-expressing GFP-mCherry-Atg8a. Control flies are treated by the indicated drugs. Anti-Lamin (magenta) marks nuclei. Puncta shown in separated channels are enlarged from the corresponded white boxes. Right: Fluorescence intensity plots of GFP and mCherry across the corresponded puncta. e Dot plot of mCherry and GFP fluorescent intensity from the tested group in d. The determination of X- and Y-axis and the definition of each quadrant are disclosed in Methods. f Quantification of puncta distribution in each quadrant. g Ratiometric analysis of GFP/mCherry fluorescent intensity. Puncta from 6 independent eyes are measured. h Dot plot of mCherry and GFP intensity from puncta in Rh1 > LacZ and Rh1 > Mu2 flies co-expressing GFP-mCherry-Atg8a. i Quantification of puncta distribution in each quadrant and j ratiometric analysis of GFP/mCherry fluorescent intensity. Puncta from 6 independent eyes are measured. k Top: Confocal micrographs of 5-day-old adult retinas expressing LacZ, and Mu2 with LacZ or indicated p53 isoforms stained with phalloidin (red), anti-Lamin (magenta), and anti-ref(2)p (green). Bottom: Quantification of the cross-section area of R1-R6 nuclei. Quantification details of c, f, g, i, j, and k are listed in Statistics and reproducibility. Scale bars: 10 µm (a, b, d regular panels, k), 2 μm (d enlarged panels). l A model depicts loss of VCP function triggers MDC1–p53-mediated autophagy blockage and nuclear expansion. VCP regulates MDC1 retention on damaged foci. Loss of VCP function causes MDC1 accumulation by which to stabilize its interactor p53A, which interferes autophagy and causes nuclear expansion.
To further understand the nature of this autophagic disruption in Rh1 > TER94K2A, we used a tandem GFP-mCherry-Atg8a fluorescent reporter, which allows us to determine, by a ratiometric analysis of GFP and mCherry fluorescence, the state of autophagy progression. As the GFP moiety in the chimera is quenched by the acidic environment during autophagosome–lysosome fusion, this reporter in Rh1 > LacZ control exhibited a signature puncta proportion in various stages: ~58% in stage I (autophagosomal formation; yellow), ~6% in stage II (fusion with lysosomes; red), and ~30% in stage III (lysosomal degradation; small red). Treating the flies with rapamycin, which induces autophagy, decreased the proportion of puncta in stage I to ~13%, with a concomitant increase of stage II puncta to ~62%. In contrast, treatment with chloroquine, known to inhibit lysosomal fusion55, increased the proportion of stage I puncta to ~83%. In Rh1 > TER94K2A, ~93% of tandem reporter puncta were in stage I. This phenotypic similarity to chloroquine-treated retina (Fig. 6d–g) suggests that TER94 dysfunction causes an arrest of autophagy progression. Notably, we observed diffused signals of tandem reporter (Fig. 6d) in the nuclei, a phenotype also seen with the GFP-Atg8a reporter (Fig. 2d). Because LC3/Atg8a can reside in the nucleoplasm and cytoplasm, we surmised that TER94K2A hinders its exportation from the nucleus, a process promoted by autophagy activation56,57. To ensure that this disruption of autophagic flux is specific to this particular TER94 function, we showed that compared to Rh1 > LacZ control (~59%, Fig. 6h–j), the proportion of stage I puncta was also higher (~88%) in Rh1 > Mu2.
To confirm the autophagy flux impairment and nuclear size enlargement are facilitated by p53A, we compared the endogenous p62 levels and the nuclear sizes in R cells expressing Mu2 alone with those co-expressing p53A. Compared to LacZ control, Mu2 overexpression alone showed a slight but reproducible increase of p62. The p62 signal in Rh1 > Mu2 was strongly enhanced when p53A were co-expressed. Co-expression of p53B showed little effect on p62 signal, demonstrating the specificity of the enhancement by p53A (Fig. 6k). Likewise, the moderately enlarged nuclear size in Rh1 > Mu2 expanded further with p53A co-expression (Fig. 6k). Together, these results show that TER94K2A and Mu2 overexpression cause autophagic flux defect and nuclear enlargement through p53A.
Discussion
We have used the Drosophila eye to investigate the physiological function of VCP and the mechanism by which specific VCP alleles contribute to neurodegeneration16. Here, using both cell-specific expression of dominant-negative TER94 mutants and FLP-induced TER94k15502 mutant clones, we show that removal of TER94 function in postmitotic cells leads to an aberrant nuclear expansion. This nuclear size increase is not restricted to photoreceptors, as the expression of TER94K2A in other cell types generates a similar phenotype, suggesting that the role of TER94 in nuclear size regulation is fundamental to most cells. Altered nuclear size has been associated with diseases like cancer, although the mechanistic link between aberrant nuclear size and cell pathophysiology is not well understood. While multiple explanations likely exist for aberrant nuclear enlargement, the known roles of VCP in degenerative disorders and the specificity of TER94K2A nuclear enlargement suggest this is an ideal model system to explore the underlying mechanism.
As the molecular function of VCP has been extensively studied, we suspect that the nuclear enlargement is linked to one of its characterized roles. We have previously shown that overexpression of Derlin-1, a direct interactor of TER94, retains TER94 in the cytoplasm40. Derlin-1-dependent depletion of nuclear TER94 causes enlarged nuclei, suggesting that this nuclear enlargement is caused by a disruption of TER94 function in the nucleus. In support of this, TER94K2A-expressing R cells show elevated levels of ubiquitinated proteins inside the nucleus, and the level of ubiquitination correlates well with the severity of the nuclear size. Our results suggest that the clearance of some ubiquitinated nuclear proteins is blocked by TER94K2A, thereby causing nuclear enlargement. While accumulation of nuclear proteins, caused by a disruption of bulk nucleocytoplasmic transport, has been shown to affect N/C ratio in yeast15 and mammalian cells58, our analysis suggests that these accumulated nuclear proteins in Rh1 > TER94K2A are limited to DDRfactors.
Within the nucleus, VCP has been shown to rapidly accumulate at DNA damage site, facilitating the extraction of chromatin-tethering proteins such as L3MBTL1 and KAP1 to assist the recruitment of 53BP1 or BRCA1, respectively59,60, and the removal of Ku80 from DNA at the end of non-homologous end joining repair61. Knockdowns of fly L3MBT and Ku80 suppress the Rh1 > TER94K2A-associated nuclear enlargement, linking DNA repair to this aberrant nuclear size. This hypothesis is further supported by our analysis of MDC1, a scaffold protein that bridges the injured DNA and DDR factors52,62,63. Mu2, the fly homolog of MDC1, modifies the phenotype of Rh1 > TER94K2A, and Mu2 overexpression recapitulates the phenotype of Rh1 > TER94K2A, placing Mu2 downstream of TER94 in this context. As TER94 is pleiotropic, this evidence of Mu2 overexpression phenocopies TER94K2A supports that DDR participates specifically in nuclear expansion. MDC1 is indispensable for DDR; however, prolonged retention of MDC1 on DNA damage site impedes the access of downstream signaling or repairing proteins28,29,64. In support of the notion that a coordinated removal of MDC1-γH2AX association is critical for maintaining genomic stability, we observed persistent γH2AV signals in Mu2-overexpressing cells. Interestingly, Mu2 overexpression enlarges the nuclei without increasing FK2 staining, suggesting it is the elevated Mu2 level inside the nucleus, not the accumulation of ubiquitinated nuclear proteins per se, that causes TER94K2A-dependent nuclear expansion. In addition, as the SUMO-targeted ubiquitin ligase RNF4 and the deubiquitinase Ataxin-3 have been shown to regulate the removal of MDC1 from chromatin65, it is likely that the ubiquitinated nuclear proteins observed in Rh1 > TER94K2A include Mu2. Consistent with this, we demonstrate that TER94 negatively influences Mu2 level via a post-transcriptional manner, and co-expression of Mu2 significantly increases FK2 signals in Rh1 > TER94K2A. These observations, combined with the result of in situ PLA demonstrating that TER94 interacts with Mu2, imply that Mu2 is a direct substrate of TER94. Thus, we propose that TER94-mediated degradation of Mu2 is a crucial step permitting the DNA repair machinery to engage the lesion site.
During DDR, MDC1 serves as a binding platform for recruiting downstream DDR factors52,62 including p53. Our observation that p53-RNAi suppresses both TER94K2A and Mu2-induced nucleus expansion places p53 downstream of these two proteins in promoting nuclear size increase. The PLA assay confirms an interaction between Mu2 and p53. Furthermore, the Western blotting results show Mu2 overexpression boosts p53 levels, suggesting that this Mu2–p53 interaction stabilizes labile p53 proteins. In mammalian systems, p53 protein level under normal condition is kept low, as most of p53 proteins are destined for degradation via a continuous ubiquitination by E3 ubiquitin ligase MDM2. In the presence of DNA damage, phosphorylation of p53 by various kinases could disturb this MDM2-p53 interaction and stabilize p5366. It has been reported that MDC1 is indispensable for CHK2-mediated p53 phosphorylation and stabilization in response to ionizing radiation in mammalian cells52. The observation that Mu2 overexpression positively and Mu2-RNAi negatively regulates p53 protein level, respectively, suggests a similar mechanism may exist in Drosophila. In support of this, MDC1 is known to interact with p53 via the BRCT domain47,48, which is conserved in Drosophila Mu253. It is thought that the accumulated Mu2 represents a signal from stalled DDR, and this Mu2–p53 interaction allows p53 to elicit responses to protect the genome. Our demonstration that manipulating p53 level modifies nuclear size under TER94K2A or Mu2 overexpression suggests that alteration in nucleus structural maintenance could be a response to stalled DDR.
LINC complexes, implicated in N/C control14, comprise inner and outer nuclear membrane proteins and function to bridge the nuclear lamina and the cytoskeleton67. In yeast and mammalian cells, chromatin associated with DSBs exhibited increased mobility and this phenomenon requires LINC complexes68, raising a potential link between chromatin repair to nuclear architecture. Our analysis suggests p53 may participate in this or a similar process, possibly functioning as a sensor of unrepaired DNA damages for machinery that regulates the nuclear size. Indeed, 53BP1, a p53 binding protein, decorates the damaged foci68, although whether p53 has a direct role in this process remains to be shown.
The p53 locus is capable of generating multiple isoforms through the usage of alternative promoters, splicing sites, and translational initiation sites69. Our study suggests the nuclear expansion, caused by TER94 dysfunction or Mu2-overexpression, selectively requires p53A. Importantly, expression of p53A alone can increase nuclear size in the absence of excessive DNA damages, placing its role downstream of unrepaired DNA damages in TER94K2A-dependent nuclear expansion. A recent report suggests that Drosophila p53A and p53B have opposing effect on autophagy and apoptosis, and it is the balance between these p53 isoforms that mediates this cellular life-and-death decision under stress54. Our observation that p53A is selectively required for this context suggests that deregulated DDR, caused by either TER94 dysfunction or Mu2 accumulation, tips the balance to favor p53A-dependent response. In any case, our work provides a new direction in resolving p53-regulated cellular events and emphasizes the importance of unveiling factors controlling p53 abundance in an isoform-specific fashion.
Drosophila p53A have recently been reported to disrupt autophagy flux54. As our analysis implicates p53A, it seems plausible that a disruption of autophagy has a role in this TER94K2A-associated nuclear enlargement. Indeed, TER94K2A cells exhibit age-dependent p62 accumulation, a well-established indicator of autophagy deficiency39. Furthermore, downregulation of Mu2 or p53 ameliorates the p62 accumulation in Rh1 > TER94K2A, indicating that this autophagy deficiency is mediated by Mu2 and p53. In addition to regulating chromatin modification70, autophagy has been shown to remove nuclear components upon genotoxic insults71. Thus, p53A expression may disrupt autophagy-mediated removal of nuclear components, thereby increasing the nuclear size. Taken together, we propose a model (Fig. 6l) that VCP dysfunction causes aberrant accumulation of MDC1 on the DNA damage foci. The MDC1 accumulation then stabilizes p53A, which hinders the autophagy-dependent removal of nuclear materials and alters the nuclear size.
Nearly 150 years ago, Sir Lionel Beale, the father of cytology, described different nuclear morphology in various tumor types and recognized its prognostic value72. Nuclear morphometry, including changes in nuclear size or shape, and the presence of nuclear lobulation, have since been extensively used to grade different tumors and optimize clinical treatment. As altered VCP expression is also associated with poor prognosis and sometimes linked to the metastatic potential in several cancer types73–78, our study provides a plausible explanation of how VCP dysfunction, the nuclear size change, and defective DDR could be linked. Furthermore, the identification of MDC1 is a key player in stabilizing p53 during DDR, and by which to modulate autophagy and nuclear size opens a new direction for the field studying p53-mediated cellular responses. Our findings might help in developing new targets for clinical applications.
Methods
Drosophila genetics and molecular biology
Flies were raised on standard cornmeal food at 25 °C under 12 hours light/dark cycles unless otherwise mentioned. The following Drosophila strains were used: Caton-S (CS), UAS-LacZ, Rh4-GAL4, Spa-GAL4, Mhc-GAL4, UAS-tub-GAL80ts, UAS-GFP-NLS, hs-FLP, FRT42D GMR-myr.GFP, UAS-CD4-mCherry, UAS-EGFP.Mu2, Fly-FUCCI (UAS-GFP-E2F11-230, UAS-mRFP1-NLS-CycB1-266), p535A-1-4, UAS-GFP-mCherry-Atg8a (Bloomington Drosophila Stock Center, Indiana, USA), FRT42D TER94K15502, UAS-S/G2/M-Green (Kyoto Stock Center, Kyoto, Japan), GMR-GAL4 (originally derived from Dr. Matthew Freeman79), Rh1-GAL4 (provided by Dr. Larry Zipursky), UAS-CD8-PARP-Venus (gift of Dr. Darren Williams), UAS-GFP-Atg8a, and UAS-GFP-p62 (originally derived from Dr. Thomas Neufeld), UAS-6XMyc-p53 isoforms (kindly provided by Dr. Brian Calvi). All of the transgenic RNAi lines were sourced from the Drosophila Stock Center (Bloomington, Indiana, USA) and the Vienna Drosophila RNAi Center (Vienna, Austria). UAS-CD3δ-YFP, UAS-TER94WT, UAS-TER94A229E, UAS-TER94K2A, UAS-TER94E2Q, UAS-Derlin-1, and UAS-Derlin-1ΔSHP have been previously described16,40.
To generate somatic eye clones of TER94K15502, hs-FLP; FRT42D, GMR-myr.GFP virgins were crossed with FRT42D, TER94K15502/ CyO males. The F1 progeny were heat-shocked in a 37 °C water bath for 1 h at second or third instar larval stage to induce mitotic recombination. An additional 1-hour heat-shock a 37 °C on the following day was administered to increase the frequency of recombination. Eye clones were examined among F1 adults without CyO.
To generate pUAST-Mu2 construct, Drosophila Mu2 was excised from cDNA clone LD44171 (Drosophila Genomics Resource Center, Indiana, USA) and subcloned into pUAST as a KpnI-XbaI fragment. The pUAST-Mu2 construct was verified by sequencing prior to transgenic fly production by P element-mediated transformation80 (WellGenetics, Taiwan).
Antibody production and immunohistochemistry
To generate polyclonal anti-TER94, anti-p53, and anti-Mu2 antibodies, polypeptides corresponding to the amino acids 701-801 of TER94, amino acids 373-495 of p53, and the amino acids 627-947 of Mu2, respectively, were bacterially expressed, purified, and used for immunization (GeneTex). Whole-mount preparation of fly eyes and eye discs were performed as previously described81,82. Primary antibodies used were the following: mouse anti-Lamin Dm0 (1:20, ADL67.10, Developmental Studies Hybridoma Bank, DSHB), rabbit anti-Lamin Dm0 (1:2,000, a generous gift from Dr. Paul Fisher), customized rabbit anti-TER94 (1:500), mouse anti-Nuclear Pore Complex Proteins (NPC) (1:100, ab24609, Abcam), mouse anti- mono- and polyubiquitinated conjugates (FK2) (1:100, BLM-PW8810-0100, Enzo Life Sciences), rabbit anti-ref(2)p (1:20, ab178440, Abcam), rabbit anti-LC3A/B (1:20, ab128025, Abcam), rabbit anti-V5 (1:200, AB3792, Millipore), rabbit anti-Atg8 (1:100, ABC974, Millipore), mouse anti-γH2Av (1:200, UNC93-5.2.1, DSHB), mouse anti-PCNA (1:20, ab29, Abcam), mouse anti-GFP (1:500, 4C9, DSHB), mouse anti-Myc (1:100, GTX75953, GeneTex), rabbit anti-mCherry (1:100, GTX128508, GeneTex), rabbit anti-cleaved PARP (1:50, ab2317, Abcam), rabbit anti-cleaved Caspase 3 (1:20, 9661 s, Cell Signaling). Alexa Fluor® 488, Alexa Fluor® 647, Cy3, and Cy5 conjugated secondary antibodies: Alexa Fluor® 488 AffiniPure Goat Anti-Mouse IgG (H + L) (115-545-146, Jackson ImmunoResearch Laboratories), Alexa Fluor® 488 AffiniPure Goat Anti-Rabbit IgG (H + L) (111-545-144, Jackson ImmunoResearch Laboratories), Alexa Fluor® 647 AffiniPure Goat Anti-Mouse IgG (H + L) (115-605-146, Jackson ImmunoResearch Laboratories), Cy™3 AffiniPure Goat Anti-Mouse IgG (H + L) (115-165-146, Jackson ImmunoResearch Laboratories), Cy™5 AffiniPure Goat Anti-Mouse IgG (H + L) (115-175-146, Jackson ImmunoResearch Laboratories), Cy™3 AffiniPure Goat Anti-Rabbit IgG (H + L) (111-165-144, Jackson ImmunoResearch Laboratories), Cy™5 AffiniPure Goat Anti-Rabbit IgG (H + L) (111-175-144, Jackson ImmunoResearch Laboratories) were used at 1:100 dilutions. F-Actin enriched rhabdomere was labeled by Rhodamine-conjugated phalloidin (1:20, P1951, Sigma-Aldrich). Zeiss LSM-510 or 800 confocal microscopes were used for collecting all fluorescent images. Adobe Photoshop 2021 was used for figure preparation. For experiments that comparing fluorescent-labeled probes among different genotypes, the sample preparation and image processing was performed with the same procedure and setting.
Quantification of the nuclear size
For all the quantifications of cross-section areas, multiple R cell nuclei, each represented by a dot in figure panels, from at least 2 independent eyes of each group were analyzed with Fiji, an image processing package based on Image J 1.53e. The nuclear and the rhabdomeral areas, represented by Lamin and phalloidin staining, respectively, are manually outlined, and the area of each nucleus is normalized to the area of its corresponding rhabdomere as a relative nuclear cross-section size. For the measurement of nuclear volume, Z-stacks of continuous cross-section images of 1 μm thickness that cover the anti-Lamin signals were collected. Raw data were further processed with Avizo 9.4 (Thermo Fisher Scientific) for nucleus volumetric segmentation and volume/morphology quantification. We first use magic wand tool to segment nucleus in 3D, and further use Material Statistic function for each segmented nucleus volume quantification. To quantify the morphology changes, we use Label Analysis function and define a new parameter “sphericity”
, where Vp is the volume of each segmented nucleus and Ap is the surface area of the same nucleus. Sphericity can represent if the 3D shape of the nucleus close to a perfect sphere (sphericity of a perfect sphere is 1). The formula we used for Pearson’s correlation analysis of nuclear cross-section size and FK2 intensity/eGFP-Mu2 intensity is, in which r is correlation coefficient, x is the nuclear cross-section size, y is the FK2 intensity or eGFP-Mu2 intensity, and n is the number of paired measurement.
Subcellular fractionation
Subcellular fractionations to isolate nuclear and cytosolic proteins were performed as described by Nabbi and Riabowol83 with modifications. Briefly, fly heads of appropriate genotypes were homogenized in ice-cold PBS containing 0.1% NP-40 supplemented with protease inhibitor cocktail (Roche). While 25% of the homogenates (the whole cell lysates) were saved on ice, the remaining homogenates were centrifuged for 30 s at 9300 x g. The resulting supernatant (the cytosolic fraction) was kept on ice, whereas the pellet was resuspended in ice-cold PBS containing 0.1% NP-40 with protease inhibitor cocktail. The resuspended pellet was re-centrifuged for 30 s at 9300 x g and the resulting pellet was resuspended in ice-cold PBS containing 0.1% NP-40 with protease inhibitor cocktail (the nuclear fraction). The whole cell lysates and the nuclear fraction were sonicated on ice with two 8-s pulses at 20 kHz, followed by a centrifugation for 1 min at 16,100 x g to remove the debris. The final whole cell lysates and the nuclear fractions were obtained by collecting the supernatants after centrifugation.
Immunoblotting
For Westerns, primary antibodies were used as the following dilutions: customized rabbit anti-TER94 (1:5,000), rabbit anti-Histone H3 (1:40,000, ab1791, Abcam), mouse anti-β-actin (1:20,000, GTX629630, GeneTex), rabbit anti-GFP (1:1,000, GTX113617, GeneTex), mouse anti-Myc (1:5,000, GTX75953, GeneTex), customized rabbit anti-Mu2 (1:1,000), and customized rabbit anti-p53 (1:500). Secondary antibodies conjugated with HRP: Goat anti-Rabbit IgG (HRP) (GTX213110-01, GeneTex) and Goat anti-Mouse IgG (HRP) (GTX213111-01, GeneTex) were used in 1:10,000 dilutions. All loading controls were prepared by stripping off the reagents from the original membrane and then re-immunoblotting with anti-β-actin (for whole cell lysate and cytosolic fraction) or anti-Histone H3 (for nuclear fraction) following the standard procedures.
RT-PCR
The total RNA from fly heads of Rh1 > LacZ, Rh1 > TER94K2A, and Rh1 > eGFP-Mu2 were isolated using GENEzol™ TriRNA Pure Kit (Geneaid) following the manufacturer’s instructions. Four micrograms of RNA was used for reverse transcription (Super-Script II, Invitrogen) following the manufacturer’s instructions. Subsequent PCR amplification was performed with about 1 μg cDNA. Specific primer pairs for TER94, Mu2, and internal control rp49 were listed in Supplementary Table 1.
In situ protein–protein interaction detection
The Duolink® Proximity Ligation Assay (PLA) (Sigma-Aldrich) fluorescence method was applied to detect in situ protein–protein interaction following the manufacturer’s instructions. Third instar larval eye discs expressing proteins of interests were used in this assay. Rabbit anti-V5 (1:1,000, AB3792, Millipore) and mouse anti-GFP (1:500, 4C9, DSHB) antibodies were used to assess interactions between TER94 and Mu2. Rabbit anti-Myc (1:1,000, GTX109636, GeneTex) and mouse anti-GFP (1:500, 4C9, DSHB) antibodies were used to assess interactions between p53 and Mu2. Images were acquired with a Zeiss LSM 800 confocal microscope.
EdU incorporation assay
To determine whether cells re-entry cell cycle, Click-iT® EdU (Invitrogen) was used following the manufacturer’s instructions. Larval or adult retinas were dissected in PBS and then incubated in S2 medium only (control) or S2 medium with 20 µM EdU for 1.5 h. After incubation, the tissues were fixed with 4% paraformaldehyde in PBS and permeabilized with 0.5% Triton® X-100. Mouse anti-Lamin (1:20, ADL67.10, DSHB) antibody was used to label the nucleus. Zeiss LSM-510 confocal microscope was used for collecting the images.
Gamma irradiation
Flies were irradiated with an open beam Cobalt-60 gamma source for the total dose of 1 Gy at the dose rate of 5.412 Gy/h. Control adult flies were mock irradiated.
Quantification of a tandem GFP-mCherry-Atg8a reporter
GFP-mCherry-Atg8a structures were analyzed using ImageJ as previously described84. Briefly, after feature extraction of puncta on the raw images, the GFP and mCherry intensity in each pixel across the center of the puncta was measured in arbitrary units (a.u.). The mean fluorophore intensity of the control group in an experimental set was used to define the gating thresholds of GFP and mCherry. Plot profile was used to visualize mCherry and GFP intensity from several Atg8a-positive structures to reveal dynamics of the reporter in the tested conditions; high intensity of both fluorophores indicates autophagosomes, high mCherry and low GFP indicates fusion with the lysosome as GFP is quenched in this organelle, and low mCherry reflects degradation within the lysosome. Quantification of percentage of puncta in each quadrant and the ratiometric analysis were derived from three independent experiments.
Statistics and reproducibility
GraphPad Prism 9 was used to analyze the statistical significance of all the data in this study. For the comparison of the relative nuclear cross-section size shown in Fig. 3b, the number of independent nuclei measured are 85 (LacZ), 68 (Derlin-1), and 46 (Derlin-1ΔSHP). Values represent mean ± SE. One-way ANOVA with Bonferroni’s multiple comparison test compared to LacZ. ***p < 1.0e–15 (Derlin-1); p > 0.9999, ns (Derlin-1ΔSHP). For the comparison of nuclear TER94 intensity shown in Fig. 3b, the number of independent nuclei measured are 40 for all tested genotypes. Values represent mean ± SE. One-way ANOVA with Bonferroni’s multiple comparison test compared to LacZ. ***p < 1.0e–15 (Derlin-1); p = 0.3997, ns (Derlin-1ΔSHP). ***p < 1.0e–15 by comparing Derlin-1 and Derlin-1ΔSHP. For the comparison of γH2AV intensity shown in Fig. 3e, the number of independent nuclei measured are 58 (0 day, LacZ), 159 (0 day, TER94K2A), 95 (2 day, LacZ), 162 (2day, TER94K2A), 56 (5 day, LacZ), 88 (5 day, TER94K2A), 62 (8 day, LacZ), and 73 (8 day, TER94K2A). Values represent mean ± SE. One-way ANOVA with Bonferroni’s multiple comparison test compared to LacZ at different time points. p > 0.9999, ns (0 day); ***p < 1.0e–15 (2day); ***p < 1.0e–15 (5 day); ***p < 1.0e–15 (8 day). For the comparison of γH2AV intensity shown in Fig. 3h, the number of independent nuclei measured are 246 for both L/D and D/D conditions. Values shown represent mean ± SE (Student’s t test, two-tailed, ***p < 1.0e–15). For the comparison of the relative nuclear cross-section size shown in Fig. 3h, the number of independent nuclei measured are 329 for both L/D and D/D conditions. Values shown represent mean ± SE (Student’s t test, two-tailed, ***p < 1.0e–15). For the comparison of γH2AV intensity shown in Fig. 3i, the number of independent nuclei measured are 320 for both Rh1 > TER94K2A + LacZ and Rh1 > TER94K2A + hSOD1. Values shown represent mean ± SE (Student’s t test, two-tailed, ***p = 5.3e–10). For the comparison of the relative nuclear cross-section size shown in Fig. 3i, the number of independent nuclei measured are 236 for both Rh1 > TER94K2A + LacZ and Rh1 > TER94K2A + hSOD1. Values shown represent mean ± SE (Student’s t test, two-tailed, ***p = 2.4e–4).
For RNAi screen shown in Fig. 4a, the number of independent nuclei measured are 211 (LacZ), 121 (Bon), 125 (Blm), 116 (NHEJ1), 127 (CG2990), 94 (XRCC4), 108 (CG32756), 123 (CG5825), 111 (CG5872), 104 (CG9272), 128 (dgrn), 108 (ERCC1), 93 (GEN), 116 (HDM), 114 (Ku80), 121 (Irbp), 80 (L3MBT), 175 (Mu2), 100 (mms4), 112 (Mei-9), 101 (Mre11), 93 (MBD-R2), 100 (Mei-41), 128 (mus81), 110 (Mus101), 192 (Mus205), 103 (Mus301), 84 (Mus304), 170 (Mus312), 113 (Mus308), 104 (CG9272), 99 (NBS), 92 (Ogg1), 115 (Okr), 117 (p53), 56 (Rad50), 119 (Rad51D), 118 (RPS3), 99 (Spn-A), 122 (Spn-B), 121 (Spn-D), 115 (Swm1), 115 (Slx1), 117 (Tos), 99 (TOP3), 102 (Thd1), 123 (Xpc), 122 (Tefu), 93 (XRCC2), and 108 (Lig4). For the comparison of the relative nuclear cross-section size shown in Fig. 4c, the number of independent nuclei measured are 126 (LacZ), 277 (eGFP-mu2), 152 (eGFP-mu2 + TER94WT), and 261 (eGFP-mu2 + TER94 RNAi). Values represent mean ± SE. One-way ANOVA with Bonferroni’s multiple comparison test compared to LacZ. ***p = 1.5e–8 (eGFP-mu2); p = 0.9685, ns (eGFP-mu2 + TER94WT); ***p < 1.0e–15 (eGFP-mu2 + TER94 RNAi). Comparing to eGFP-mu2, ***p = 1.5e–5 (eGFP-mu2 + TER94WT); ***p < 1.0e–15 (eGFP-mu2 + TER94 RNAi). ***p < 1.0e–15 by comparing eGFP-mu2 + TER94WT and eGFP-mu2 + TER94 RNAi. For the comparison of the nuclear eGFP intensity shown in Fig. 4d, the number of independent nuclei measured are 95 (LacZ), 267 (eGFP-mu2), 148 (eGFP-mu2 + TER94WT), and 202 (eGFP-mu2 + TER94 RNAi). Values represent mean ± SE. One-way ANOVA with Bonferroni’s multiple comparison test compared to LacZ. ***p < 1.0e–15 (eGFP-mu2); ***p = 2.9e–12 (eGFP-mu2 + TER94WT); ***p < 1.0e–15 (eGFP-mu2 + TER94 RNAi). Comparing to eGFP-mu2, ***p = 3.2e–6 (eGFP-mu2 + TER94WT); *p = 0.0158 (eGFP-mu2 + TER94 RNAi). ***p = 2.5e–12 by comparing eGFP-mu2 + TER94WT and eGFP-mu2 + TER94 RNAi. For the comparison of nuclear volume shown in Fig. 4e, the number of independent nuclei measured are 39 (LacZ), 74 (eGFP-mu2), 45 (eGFP-mu2 + TER94WT), and 52 (eGFP-mu2 + TER94 RNAi). Values represent mean ± SE. One-way ANOVA with Bonferroni’s multiple comparison test compared to LacZ. ***p = 2.9e–7 (eGFP-mu2); p = 0.1015, ns (eGFP-mu2 + TER94WT); ***p < 1.0e–15 (eGFP-mu2 + TER94 RNAi). Comparing to eGFP-mu2, *p = 0.0115 (eGFP-mu2 + TER94WT); ***p = 0.0001 (eGFP-mu2 + TER94 RNAi). ***p = 7.4e–10 by comparing eGFP-mu2 + TER94WT and eGFP-mu2 + TER94 RNAi. For the comparison of γH2AV intensity shown in Fig. 4g, the number of independent nuclei measured are 168 (LacZ), 134 (eGFP-mu2), 268 (eGFP-mu2 + TER94WT), and 114 (eGFP-mu2 + TER94 RNAi). Values represent mean ± SE. One-way ANOVA with Bonferroni’s multiple comparison test compared to LacZ. ***p < 1.0e–15 (eGFP-mu2); ***p = 2.5e–9 (eGFP-mu2 + TER94WT); ***p < 1.0e–15 (eGFP-mu2 + TER94 RNAi). Comparing to eGFP-mu2, ***p < 1.0e–15 (eGFP-mu2 + TER94WT); ***p < 1.0e–15 (eGFP-mu2 + TER94 RNAi). ***p < 1.0e–15 by comparing eGFP-mu2 + TER94WT and eGFP-mu2 + TER94 RNAi.
For the comparison of the relative nuclear cross-section size shown in Fig. 5a, the number of independent nuclei measured are 98 (LacZ), 80 (Mu2 + LacZ), and 110 (Mu2 + p53-RNAi). Values represent mean ± SE. One-way ANOVA with Bonferroni’s multiple comparison test compared to LacZ. ***p < 1.0e–15 (Mu2 + LacZ); ***p = 7.4e–7 (Mu2 + p53-RNAi). ***p < 1.0e–15 by comparing Mu2 + LacZ and Mu2 + p53-RNAi. In Fig. 5b, the number of independent nuclei measured are 219 (TER94K2A in p53+/+ background) and 146 (TER94K2A in p53−/− background). Values shown represent mean ± SE (Student’s t test, two-tailed, ***p < 1.0e–15). For the comparison of the relative nuclear cross-section size shown in Fig. 5c, the number of independent nuclei measured are 96 (eGFP-Mu2; p53+/+), 98 (eGFP-Mu2; p53−/−), 108 (eGFP-Mu2; p53−/− + 6XMyc-p53A), and 116 (eGFP-Mu2; p53−/− + 6XMyc-p53B). Values represent mean ± SE. One-way ANOVA with Bonferroni’s multiple comparison test compared to eGFP-Mu2; p53+/+. **p = 0.0082 (eGFP-Mu2; p53−/−); **p = 0.0060 (eGFP-Mu2; p53−/− + 6XMyc-p53A); p = 0.0838, ns (eGFP-Mu2; p53−/− + 6XMyc-p53B). Compared to eGFP-Mu2; p53−/−, ***p = 5.5e–10 (eGFP-Mu2; p53−/− + 6XMyc-p53A); p > 0.9999, ns (eGFP-Mu2; p53−/− + 6XMyc-p53B). ***p = 2.2e–8 by comparing eGFP-Mu2; p53−/− + 6XMyc-p53A and eGFP-Mu2; p53−/− + 6XMyc-p53B. For the comparison of nuclear volume shown in Fig. 5c, the number of independent nuclei measured are 37 (eGFP-Mu2; p53+/+), 53 (eGFP-Mu2; p53−/−), 37 (eGFP-Mu2; p53−/− + 6XMyc-p53A), and 46 (eGFP-Mu2; p53−/− + 6XMyc-p53B). Values represent mean ± SE. One-way ANOVA with Bonferroni’s multiple comparison test compared to eGFP-Mu2; p53+/+. p = 0.4272, ns (eGFP-Mu2; p53−/−); *p = 0.0483 (eGFP-Mu2; p53−/− + 6XMyc-p53A); p > 0.9999, ns (eGFP-Mu2; p53−/− + 6XMyc-p53B). Compared to eGFP-Mu2; p53−/−, ***p = 2.9e–5 (eGFP-Mu2; p53−/− + 6XMyc-p53A); p > 0.9999, ns (eGFP-Mu2; p53−/− + 6XMyc-p53B). ***p = 0.0004 by comparing eGFP-Mu2; p53−/− + 6XMyc-p53A and eGFP-Mu2; p53−/− + 6XMyc-p53B. In Fig. 5g, the number of independent nuclei measured are 77 (LacZ), 60 (6XMyc-p53A + LacZ), and 46 (6XMyc-p53A + TER94K2A). Values represent mean ± SE. One-way ANOVA with Bonferroni’s multiple comparison test compared to LacZ. p = 0.9654, ns (6XMyc-p53A + LacZ); ***p < 1.0e–15 (6XMyc-p53A + TER94K2A). ***p < 1.0e–15 by comparing 6XMyc-p53A + LacZ and 6XMyc-p53A + TER94K2A.
For the comparison of GFP intensity of GFP-Atg8a shown in Fig. 6c, 5 eyes from each genotype were measured. Values represent mean ± SE. One-way ANOVA with Bonferroni’s multiple comparison test compared to TER94K2A + GFP-Atg8a. **p = 0.0012 (TER94K2A + GFP-Atg8a + p53-RNAi); **p = 0.0010 (TER94K2A + GFP-Atg8a + Mu2-RNAi). For the comparison of GFP intensity of GFP-p62, 10 (TER94K2A + GFP-p62), 8 (TER94K2A + GFP-p62 + p53-RNAi), and 4 (TER94K2A + GFP-Atg8a + Mu2-RNAi) eyes were measured. Values represent mean ± SE. One-way ANOVA with Bonferroni’s multiple comparison test compared to TER94K2A + GFP-p62. ***p = 2.7e–9 (TER94K2A + GFP-p62 + p53-RNAi); ***p = 1.6e–8 (TER94K2A + GFP-p62 + Mu2-RNAi). For the comparison of the tandem reporter shown in Fig. 6f, i, three independent experiments similar to the representative plots of Fig. 6e, h, respectively, were performed and values are presented in mean ± SE. In Fig. 6f, one-way ANOVA with Bonferroni’s multiple comparison test compared to the first quadrant of DMSO (I): ***p = 6.0e–9 (Rapamycin), **p = 0.0013 (Chloroquine), and ***p = 2.5e–6 (TER94K2A); second quadrant of DMSO (II): ***p = 2.1e–11 (Rapamycin), p > 0.9999, ns (Chloroquine), and p > 0.9999, ns (TER94K2A); third quadrant of DMSO (III): p > 0.9999, ns (Rapamycin), **p = 0.0024 (Chloroquine), and ***p = 1.4e–4 (TER94K2A); fourth quadrant of DMSO (IV): p > 0.9999, ns (Rapamycin), p > 0.9999, ns (Chloroquine), and p > 0.9999, ns (TER94K2A). In Fig. 6i, Student’s t test, two-tailed compared to LacZ in each quadrant (Mu2-I, ***p = 8.5e–4; Mu2-II, p = 0.2199, ns; Mu2-lll, **p = 0.0014; Mu2-IV, p = 0.1894, ns). For the comparison of GFP/mCherry ratio shown in Fig. 6g, j, the number of puncta measured are 41 (DMSO), 41 (Rapamycin), 47 (Chloroquine), and 44 (TER94K2A). Values represent mean ± SE. One-way ANOVA with Bonferroni’s multiple comparison test compared to DMSO. ***p < 1.0e–15 (TER94K2A); ***p < 1.0e–15 (Chloroquine); ***p < 1.0e–15 (Rapamycin). Comparing to TER94K2A; p > 0.9999, ns (Chloroquine); ***p < 1.0e–15 (Rapamycin). ***p < 1.0e–15 by comparing Chloroquine and Rapamycin. In Fig. 6j, 48 (LacZ) and 56 (Mu2) puncta were measured. Values represent mean ± SE (Student’s t test, two-tailed, ***p = 2.2e–9). For the comparison of the relative nuclear cross-section size shown in Fig. 6k, the number of independent nuclei measured are 95 (LacZ), 58 (Mu2 + LacZ), 77 (Mu2 + 6XMyc-p53A), and 111 (Mu2 + 6XMyc-p53B). Values represent mean ± SE. One-way ANOVA with Bonferroni’s multiple comparison test compared to LacZ. *p = 0.0468 (Mu2 + LacZ); ***p < 1.0e–15 (Mu2 + 6XMyc-p53A); *p = 0.0110 (Mu2 + 6XMyc-p53B). Comparing to Mu2 + LacZ, ***p = 3.5e–11 (Mu2 + 6XMyc-p53A); ***p = 5.4e–7 (Mu2 + 6XMyc-p53B). Comparing to Mu2 + 6XMyc-p53A, ***p < 1.0e–15 (Mu2 + 6XMyc-p53B).
Reporting summary
Further information on research design is available in the Nature Research Reporting Summary linked to this article.
Supplementary information
Description of additional supplementary files
Acknowledgements
We like to thank Ta-Fu Wang, Chien-Lun Huang, Jia-Chi Wang, and Liang-Yi Lin for assisting with the nucleus size quantification. We thank Drs. Darren Williams, Brian Calvi, Guang-Chao Chen, Bloomington Drosophila Stock Center, Kyoto Stock Center, Vienna Drosophila RNAi Center, and Fly Core Taiwan for generously providing fly strains. We thank the Image Core of the Brain Research Center, the Confocal Imaging Core, and the Isotope Division of the Nuclear Science and Technology Development Center at National Tsing Hua University for assistance with confocal microscopy and Cobalt-60 irradiation. We are grateful to Drs. Jui-Chou Hsu, Guang-Chao Chen, and Tim Tully for their helpful comments and discussion regarding this work. This work was supported by grants from the Ministry of Science and Technology of Taiwan (106-2811-B-007-008 and 109-2311-B-007-003), and the Higher Education Sprout Project, funded by the Ministry of Science and Technology and the Ministry of Education of Taiwan.
Source data
Author contributions
Ya-Chu Chang and Tzu-Kang Sang conceived and designed the experiments. Ya-Chu Chang, Yu-Xiang Peng, Po-Hua Yu, Pei-Shin Liang, Ting-Yi Huang, Chao-Jie Shih, and Tzu-Kang Sang performed the experiments. Ya-Chu Chang, Yu-Xiang Peng, Po-Hua Yu, Pei-Shin Liang, Ting-Yi Huang, Chao-Jie Shih, Li-An Chu, and Tzu-Kang Sang analyzed the data. Ya-Chu Chang, Henry C Chang, and Tzu-Kang Sang wrote the paper.
Data availability
All data generated or analyzed during this study are included in this published article (and its supplementary information files). The raw data underlying Figs. 1c, d, f, 2b, 3b, e, h–i, 4a, c–e, g–k, 5a–e, g, 6c, e–k and Supplementary Figs. 1b, 2b, d, 6b, c, 8b, d, 9b, 11 are available in the Source Data file provided with this paper. All unique materials generated are readily available from the authors. Source data are provided with this paper.
Competing interests
The authors declare no competing interests.
Footnotes
Peer review information Nature Communications thanks the anonymous reviewers for their contributions to the peer review of this work. Peer review reports are available.
Publisher’s note Springer Nature remains neutral with regard to jurisdictional claims in published maps and institutional affiliations.
These authors contributed equally: Yu-Xiang Peng, Bo-Hua Yu.
Supplementary information
The online version contains supplementary material available at 10.1038/s41467-021-24556-0.
References
- 1.Wilson, E. B. The Cell in Development and Heredity 3rd edn (The MacMillan Company, 1925).
- 2.Zink D, Fischer AH, Nickerson JA. Nuclear structure in cancer cells. Nat. Rev. Cancer. 2004;4:677–687. doi: 10.1038/nrc1430. [DOI] [PubMed] [Google Scholar]
- 3.Uhler C, Shivashankar GV. Nuclear mechanopathology and cancer diagnosis. Trends Cancer. 2018;4:320–331. doi: 10.1016/j.trecan.2018.02.009. [DOI] [PubMed] [Google Scholar]
- 4.Jorgensen P, et al. The size of the nucleus increases as yeast cells grow. Mol. Biol. Cell. 2007;18:3523–3532. doi: 10.1091/mbc.e06-10-0973. [DOI] [PMC free article] [PubMed] [Google Scholar]
- 5.Neumann FR, Nurse P. Nuclear size control in fission yeast. J. Cell Biol. 2007;179:593–600. doi: 10.1083/jcb.200708054. [DOI] [PMC free article] [PubMed] [Google Scholar]
- 6.Levy DL, Heald R. Nuclear size is regulated by importin alpha and Ntf2 in Xenopus. Cell. 2010;143:288–298. doi: 10.1016/j.cell.2010.09.012. [DOI] [PMC free article] [PubMed] [Google Scholar]
- 7.Shen X, Yu L, Weir JW, Gorovsky MA. Linker histones are not essential and affect chromatin condensation in vivo. Cell. 1995;82:47–56. doi: 10.1016/0092-8674(95)90051-9. [DOI] [PubMed] [Google Scholar]
- 8.van Zanten M, et al. Seed maturation in Arabidopsis thaliana is characterized by nuclear size reduction and increased chromatin condensation. Proc. Natl Acad. Sci. USA. 2011;108:20219–20224. doi: 10.1073/pnas.1117726108. [DOI] [PMC free article] [PubMed] [Google Scholar]
- 9.Brandt A, et al. Developmental control of nuclear size and shape by Kugelkern and Kurzkern. Curr. Biol. 2006;16:543–552. doi: 10.1016/j.cub.2006.01.051. [DOI] [PubMed] [Google Scholar]
- 10.Newport JW, Wilson KL, Dunphy WG. A lamin-independent pathway for nuclear envelope assembly. J. Cell Biol. 1990;111:2247–2259. doi: 10.1083/jcb.111.6.2247. [DOI] [PMC free article] [PubMed] [Google Scholar]
- 11.D’Angelo MA, Anderson DJ, Richard E, Hetzer MW. Nuclear pores form de novo from both sides of the nuclear envelope. Science. 2006;312:440–443. doi: 10.1126/science.1124196. [DOI] [PubMed] [Google Scholar]
- 12.Anderson DJ, Hetzer MW. Nuclear envelope formation by chromatin-mediated reorganization of the endoplasmic reticulum. Nat. Cell Biol. 2007;9:1160–1166. doi: 10.1038/ncb1636. [DOI] [PubMed] [Google Scholar]
- 13.Webster M, Witkin KL, Cohen-Fix O. Sizing up the nucleus: nuclear shape, size and nuclear-envelope assembly. J. Cell Sci. 2009;122:1477–1486. doi: 10.1242/jcs.037333. [DOI] [PMC free article] [PubMed] [Google Scholar]
- 14.Cantwell H, Nurse P. A systematic genetic screen identifies essential factors involved in nuclear size control. PLoS Genet. 2019;15:e1007929. doi: 10.1371/journal.pgen.1007929. [DOI] [PMC free article] [PubMed] [Google Scholar]
- 15.Kume K, et al. A systematic genomic screen implicates nucleocytoplasmic transport and membrane growth in nuclear size control. PLoS Genet. 2017;13:e1006767. doi: 10.1371/journal.pgen.1006767. [DOI] [PMC free article] [PubMed] [Google Scholar]
- 16.Chang YC, et al. Pathogenic VCP/TER94 alleles are dominant actives and contribute to neurodegeneration by altering cellular ATP level in a Drosophila IBMPFD model. PLoS Genet. 2011;7:e1001288. doi: 10.1371/journal.pgen.1001288. [DOI] [PMC free article] [PubMed] [Google Scholar]
- 17.Meyer H, Bug M, Bremer S. Emerging functions of the VCP/p97 AAA-ATPase in the ubiquitin system. Nat. Cell Biol. 2012;14:117–123. doi: 10.1038/ncb2407. [DOI] [PubMed] [Google Scholar]
- 18.Ye Y, Meyer HH, Rapoport TA. The AAA ATPase Cdc48/p97 and its partners transport proteins from the ER into the cytosol. Nature. 2001;414:652–656. doi: 10.1038/414652a. [DOI] [PubMed] [Google Scholar]
- 19.Heo JM, et al. A stress-responsive system for mitochondrial protein degradation. Mol. Cell. 2010;40:465–480. doi: 10.1016/j.molcel.2010.10.021. [DOI] [PMC free article] [PubMed] [Google Scholar]
- 20.Krick R, et al. Cdc48/p97 and Shp1/p47 regulate autophagosome biogenesis in concert with ubiquitin-like Atg8. J. Cell Biol. 2010;190:965–973. doi: 10.1083/jcb.201002075. [DOI] [PMC free article] [PubMed] [Google Scholar]
- 21.Ju JS, et al. Valosin-containing protein (VCP) is required for autophagy and is disrupted in VCP disease. J. Cell Biol. 2009;187:875–888. doi: 10.1083/jcb.200908115. [DOI] [PMC free article] [PubMed] [Google Scholar]
- 22.Hetzer M, et al. Distinct AAA-ATPase p97 complexes function in discrete steps of nuclear assembly. Nat. Cell Biol. 2001;3:1086–1091. doi: 10.1038/ncb1201-1086. [DOI] [PubMed] [Google Scholar]
- 23.Rabouille C, et al. Syntaxin 5 is a common component of the NSF- and p97-mediated reassembly pathways of Golgi cisternae from mitotic Golgi fragments in vitro. Cell. 1998;92:603–610. doi: 10.1016/S0092-8674(00)81128-9. [DOI] [PubMed] [Google Scholar]
- 24.Torrecilla, I., Oehler, J. & Ramadan, K. The role of ubiquitin-dependent segregase p97 (VCP or Cdc48) in chromatin dynamics after DNA double strand breaks. Philos. Trans. R. Soc. Lond. B Biol. Sci.10.1098/rstb.2016.0282 (2017). [DOI] [PMC free article] [PubMed]
- 25.Polo SE, Jackson SP. Dynamics of DNA damage response proteins at DNA breaks: a focus on protein modifications. Genes Dev. 2011;25:409–433. doi: 10.1101/gad.2021311. [DOI] [PMC free article] [PubMed] [Google Scholar]
- 26.Panier S, Durocher D. Push back to respond better: regulatory inhibition of the DNA double-strand break response. Nat. Rev. Mol. Cell Biol. 2013;14:661–672. doi: 10.1038/nrm3659. [DOI] [PubMed] [Google Scholar]
- 27.Huen MS, et al. RNF8 transduces the DNA-damage signal via histone ubiquitylation and checkpoint protein assembly. Cell. 2007;131:901–914. doi: 10.1016/j.cell.2007.09.041. [DOI] [PMC free article] [PubMed] [Google Scholar]
- 28.Galanty Y, Belotserkovskaya R, Coates J, Jackson SP. RNF4, a SUMO-targeted ubiquitin E3 ligase, promotes DNA double-strand break repair. Genes Dev. 2012;26:1179–1195. doi: 10.1101/gad.188284.112. [DOI] [PMC free article] [PubMed] [Google Scholar]
- 29.Shi W, et al. Disassembly of MDC1 foci is controlled by ubiquitin-proteasome-dependent degradation. J. Biol. Chem. 2008;283:31608–31616. doi: 10.1074/jbc.M801082200. [DOI] [PubMed] [Google Scholar]
- 30.Heidelberger, J. B. et al. Proteomic profiling of VCP substrates links VCP to K6-linked ubiquitylation and c-Myc function. EMBO Rep. 10.15252/embr.201744754 (2018). [DOI] [PMC free article] [PubMed]
- 31.Müller JM, Deinhardt K, Rosewell I, Warren G, Shima DT. Targeted deletion of p97 (VCP/CDC48) in mouse results in early embryonic lethality. Biochem. Biophys. Res. Commun. 2007;354:459–465. doi: 10.1016/j.bbrc.2006.12.206. [DOI] [PubMed] [Google Scholar]
- 32.Ruden DM, et al. Membrane fusion proteins are required for oskar mRNA localization in the Drosophila egg chamber. Dev. Biol. 2000;218:314–325. doi: 10.1006/dbio.1999.9583. [DOI] [PubMed] [Google Scholar]
- 33.DeLaBarre B, Christianson JC, Kopito RR, Brunger AT. Central pore residues mediate the p97/VCP activity required for ERAD. Mol. Cell. 2006;22:451–462. doi: 10.1016/j.molcel.2006.03.036. [DOI] [PubMed] [Google Scholar]
- 34.Mori-Konya C, et al. p97/valosin-containing protein (VCP) is highly modulated by phosphorylation and acetylation. Genes Cells. 2009;14:483–497. doi: 10.1111/j.1365-2443.2009.01286.x. [DOI] [PubMed] [Google Scholar]
- 35.Ye Y, Meyer HH, Rapoport TA. Function of the p97-Ufd1-Npl4 complex in retrotranslocation from the ER to the cytosol: dual recognition of nonubiquitinated polypeptide segments and polyubiquitin chains. J. Cell Biol. 2003;162:71–84. doi: 10.1083/jcb.200302169. [DOI] [PMC free article] [PubMed] [Google Scholar]
- 36.Fujimuro M, Sawada H, Yokosawa H. Production and characterization of monoclonal antibodies specific to multi-ubiquitin chains of polyubiquitinated proteins. FEBS Lett. 1994;349:173–180. doi: 10.1016/0014-5793(94)00647-4. [DOI] [PubMed] [Google Scholar]
- 37.Shpilka, T., Weidberg, H., Pietrokovski, S. & Elazar, Z. Atg8: an autophagy-related ubiquitin-like protein. Genome Biol.12, 226 (2011). [DOI] [PMC free article] [PubMed]
- 38.Mauvezin C, Ayala C, Braden CR, Kim J, Neufeld TP. Assays to monitor autophagy in Drosophila. Methods. 2014;68:134–139. doi: 10.1016/j.ymeth.2014.03.014. [DOI] [PMC free article] [PubMed] [Google Scholar]
- 39.Yoshii, S. R. & Mizushima, N. Monitoring and measuring autophagy. Int. J. Mol. Sci.10.3390/ijms18091865 (2017). [DOI] [PMC free article] [PubMed]
- 40.Liang CJ, et al. Derlin-1 regulates mutant VCP-linked pathogenesis and endoplasmic reticulum stress-induced apoptosis. PLoS Genet. 2014;10:e1004675. doi: 10.1371/journal.pgen.1004675. [DOI] [PMC free article] [PubMed] [Google Scholar]
- 41.Franz A, Ackermann L, Hoppe T. Ring of Change: CDC48/p97 drives protein dynamics at chromatin. Front. Genet. 2016;7:73. doi: 10.3389/fgene.2016.00073. [DOI] [PMC free article] [PubMed] [Google Scholar]
- 42.Yamanaka K, Sasagawa Y, Ogura T. Recent advances in p97/VCP/Cdc48 cellular functions. Biochim. et. Biophys. acta. 2012;1823:130–137. doi: 10.1016/j.bbamcr.2011.07.001. [DOI] [PubMed] [Google Scholar]
- 43.Zielke N, et al. Fly-FUCCI: a versatile tool for studying cell proliferation in complex tissues. Cell Rep. 2014;7:588–598. doi: 10.1016/j.celrep.2014.03.020. [DOI] [PubMed] [Google Scholar]
- 44.Lake CM, Holsclaw JK, Bellendir SP, Sekelsky J, Hawley RS. The development of a monoclonal antibody recognizing the Drosophila melanogaster phosphorylated histone H2A variant (gamma-H2AV) G3. 2013;3:1539–1543. doi: 10.1534/g3.113.006833. [DOI] [PMC free article] [PubMed] [Google Scholar]
- 45.Mah LJ, El-Osta A, Karagiannis T. C. gammaH2AX: a sensitive molecular marker of DNA damage and repair. Leukemia. 2010;24:679–686. doi: 10.1038/leu.2010.6. [DOI] [PubMed] [Google Scholar]
- 46.Essers J, et al. Nuclear dynamics of PCNA in DNA replication and repair. Mol. Cell Biol. 2005;25:9350–9359. doi: 10.1128/MCB.25.21.9350-9359.2005. [DOI] [PMC free article] [PubMed] [Google Scholar]
- 47.Nakanishi M, et al. NFBD1/MDC1 associates with p53 and regulates its function at the crossroad between cell survival and death in response to DNA damage. J. Biol. Chem. 2007;282:22993–23004. doi: 10.1074/jbc.M611412200. [DOI] [PubMed] [Google Scholar]
- 48.Shahar OD, et al. Acetylation of lysine 382 and phosphorylation of serine 392 in p53 modulate the interaction between p53 and MDC1 in vitro. PLoS One. 2013;8:e78472. doi: 10.1371/journal.pone.0078472. [DOI] [PMC free article] [PubMed] [Google Scholar]
- 49.Rong YS, et al. Targeted mutagenesis by homologous recombination in D. melanogaster. Genes Dev. 2002;16:1568–1581. doi: 10.1101/gad.986602. [DOI] [PMC free article] [PubMed] [Google Scholar]
- 50.Zhang B, Rotelli M, Dixon M, Calvi BR. The function of Drosophila p53 isoforms in apoptosis. Cell Death Differ. 2015;22:2058–2067. doi: 10.1038/cdd.2015.40. [DOI] [PMC free article] [PubMed] [Google Scholar]
- 51.Giaccia AJ, Kastan MB. The complexity of p53 modulation: emerging patterns from divergent signals. Genes Dev. 1998;12:2973–2983. doi: 10.1101/gad.12.19.2973. [DOI] [PubMed] [Google Scholar]
- 52.Lou, Z., Minter-Dykhouse, K., Wu, X. & Chen, J. MDC1 is coupled to activated CHK2 in mammalian DNA damage response pathways. Nature421, 957–961 (2003). [DOI] [PubMed]
- 53.Dronamraju R, Mason JM. Recognition of double strand breaks by a mutator protein (MU2) in Drosophila melanogaster. PLoS Genet. 2009;5:e1000473. doi: 10.1371/journal.pgen.1000473. [DOI] [PMC free article] [PubMed] [Google Scholar]
- 54.Robin M, et al. Drosophila p53 integrates the antagonism between autophagy and apoptosis in response to stress. Autophagy. 2019;15:771–784. doi: 10.1080/15548627.2018.1558001. [DOI] [PMC free article] [PubMed] [Google Scholar]
- 55.Mauthe M, et al. Chloroquine inhibits autophagic flux by decreasing autophagosome–lysosome fusion. Autophagy. 2018;14:1435–1455. doi: 10.1080/15548627.2018.1474314. [DOI] [PMC free article] [PubMed] [Google Scholar]
- 56.Shim MS, Nettesheim A, Hirt J, Liton PB. The autophagic protein LC3 translocates to the nucleus and localizes in the nucleolus associated to NUFIP1 in response to cyclic mechanical stress. Autophagy. 2020;16:1248–1261. doi: 10.1080/15548627.2019.1662584. [DOI] [PMC free article] [PubMed] [Google Scholar]
- 57.Huang R, et al. Deacetylation of nuclear LC3 drives autophagy initiation under starvation. Mol. Cell. 2015;57:456–466. doi: 10.1016/j.molcel.2014.12.013. [DOI] [PubMed] [Google Scholar]
- 58.Ganguly A, et al. Perturbation of nucleo-cytoplasmic transport affects size of nucleus and nucleolus in human cells. FEBS Lett. 2016;590:631–643. doi: 10.1002/1873-3468.12077. [DOI] [PubMed] [Google Scholar]
- 59.Acs K, et al. The AAA-ATPase VCP/p97 promotes 53BP1 recruitment by removing L3MBTL1 from DNA double-strand breaks. Nat. Struct. Mol. Biol. 2011;18:1345–1350. doi: 10.1038/nsmb.2188. [DOI] [PubMed] [Google Scholar]
- 60.Kuo CY, Li X, Stark JM, Shih HM, Ann DK. RNF4 regulates DNA double-strand break repair in a cell cycle-dependent manner. Cell Cycle. 2016;15:787–798. doi: 10.1080/15384101.2016.1138184. [DOI] [PMC free article] [PubMed] [Google Scholar]
- 61.van den Boom J, et al. VCP/p97 extracts sterically trapped Ku70/80 rings from DNA in double-strand break repair. Mol. Cell. 2016;64:189–198. doi: 10.1016/j.molcel.2016.08.037. [DOI] [PMC free article] [PubMed] [Google Scholar]
- 62.Coster G, Goldberg M. The cellular response to DNA damage: a focus on MDC1 and its interacting proteins. Nucleus. 2010;1:166–178. doi: 10.4161/nucl.11176. [DOI] [PMC free article] [PubMed] [Google Scholar]
- 63.Zhang J, Ma Z, Treszezamsky A, Powell SN. MDC1 interacts with Rad51 and facilitates homologous recombination. Nat. Struct. Mol. Biol. 2005;12:902–909. doi: 10.1038/nsmb991. [DOI] [PubMed] [Google Scholar]
- 64.Luo K, Zhang H, Wang L, Yuan J, Lou Z. Sumoylation of MDC1 is important for proper DNA damage response. EMBO J. 2012;31:3008–3019. doi: 10.1038/emboj.2012.158. [DOI] [PMC free article] [PubMed] [Google Scholar]
- 65.Pfeiffer A, et al. Ataxin-3 consolidates the MDC1-dependent DNA double-strand break response by counteracting the SUMO-targeted ubiquitin ligase RNF4. EMBO J. 2017;36:1066–1083. doi: 10.15252/embj.201695151. [DOI] [PMC free article] [PubMed] [Google Scholar]
- 66.Kruse JP, Gu W. Modes of p53 regulation. Cell. 2009;137:609–622. doi: 10.1016/j.cell.2009.04.050. [DOI] [PMC free article] [PubMed] [Google Scholar]
- 67.Crisp M, et al. Coupling of the nucleus and cytoplasm: role of the LINC complex. J. Cell Biol. 2006;172:41–53. doi: 10.1083/jcb.200509124. [DOI] [PMC free article] [PubMed] [Google Scholar]
- 68.Lottersberger F, Karssemeijer RA, Dimitrova N, de Lange T. 53BP1 and the LINC complex promote microtubule-dependent DSB mobility and DNA repair. Cell. 2015;163:880–893. doi: 10.1016/j.cell.2015.09.057. [DOI] [PMC free article] [PubMed] [Google Scholar]
- 69.Marcel V, et al. Biological functions of p53 isoforms through evolution: lessons from animal and cellular models. Cell Death Differ. 2011;18:1815–1824. doi: 10.1038/cdd.2011.120. [DOI] [PMC free article] [PubMed] [Google Scholar]
- 70.Wang Y, et al. Autophagy regulates chromatin ubiquitination in DNA damage response through elimination of SQSTM1/p62. Mol. Cell. 2016;63:34–48. doi: 10.1016/j.molcel.2016.05.027. [DOI] [PubMed] [Google Scholar]
- 71.Dou Z, et al. Autophagy mediates degradation of nuclear lamina. Nature. 2015;527:105–109. doi: 10.1038/nature15548. [DOI] [PMC free article] [PubMed] [Google Scholar]
- 72.Koss, L. G. & Melamed, M. R. Koss’ Diagnostic Cytology and its Histopathologic Bases 5th edn (Lippincott Williams & Wilkins, 2006).
- 73.Yamamoto, S. et al. Expression level of valosin-containing protein (p97) is correlated with progression and prognosis of non-small-cell lung carcinoma. Ann. Surg. Oncol.11, 697–704 (2004). [DOI] [PubMed]
- 74.Yamamoto, S. et al. Increased expression of valosin-containing protein (p97) is associated with lymph node metastasis and prognosis of pancreatic ductal adenocarcinoma. Ann. Surg. Oncol.11, 165–172 (2004). [DOI] [PubMed]
- 75.Yamamoto, S. et al. Expression of valosin-containing protein in colorectal carcinomas as a predictor for disease recurrence and prognosis. Clin. Cancer Res. 10, 651-657 (2004). [DOI] [PubMed]
- 76.Yamamoto S, et al. Expression level of valosin-containing protein (VCP) as a prognostic marker for gingival squamous cell carcinoma. Ann. Oncol. 2004;15:1432–1438. doi: 10.1093/annonc/mdh354. [DOI] [PubMed] [Google Scholar]
- 77.Yamamoto S, et al. Elevated expression of valosin-containing protein (p97) in hepatocellular carcinoma is correlated with increased incidence of tumor recurrence. J. Clin. Oncol. 2003;21:447–452. doi: 10.1200/JCO.2003.06.068. [DOI] [PubMed] [Google Scholar]
- 78.Tsujimoto Y, et al. Elevated expression of valosin-containing protein (p97) is associated with poor prognosis of prostate cancer. Clin. Cancer Res. 2004;10:3007–3012. doi: 10.1158/1078-0432.CCR-03-0191. [DOI] [PubMed] [Google Scholar]
- 79.Freeman M. Reiterative use of the EGF receptor triggers differentiation of all cell types in the Drosophila eye. Cell. 1996;87:651–660. doi: 10.1016/S0092-8674(00)81385-9. [DOI] [PubMed] [Google Scholar]
- 80.Rubin GM, Spradling AC. Genetic transformation of Drosophila with transposable element vectors. Science. 1982;218:348–353. doi: 10.1126/science.6289436. [DOI] [PubMed] [Google Scholar]
- 81.Fan SS, Ready DF. Glued participates in distinct microtubule-based activities in Drosophila eye development. Development. 1997;124:1497–1507. doi: 10.1242/dev.124.8.1497. [DOI] [PubMed] [Google Scholar]
- 82.Sang TK, Ready DF. Eyes closed, a Drosophila p47 homolog, is essential for photoreceptor morphogenesis. Development. 2002;129:143–154. doi: 10.1242/dev.129.1.143. [DOI] [PubMed] [Google Scholar]
- 83.Nabbi A, Riabowol K. Rapid isolation of nuclei from cells in vitro. Cold Spring Harb. Protoc. 2015;2015:769–772. doi: 10.1101/pdb.prot083733. [DOI] [PubMed] [Google Scholar]
- 84.Brazill, J. M., Zhu, Y., Li, C. & Zhai, R. G. Quantitative cell biology of neurodegeneration in Drosophila through unbiased analysis of fluorescently tagged proteins using ImageJ. J. Vis. Exp.10.3791/58041 (2018). [DOI] [PMC free article] [PubMed]
Associated Data
This section collects any data citations, data availability statements, or supplementary materials included in this article.
Supplementary Materials
Description of additional supplementary files
Data Availability Statement
All data generated or analyzed during this study are included in this published article (and its supplementary information files). The raw data underlying Figs. 1c, d, f, 2b, 3b, e, h–i, 4a, c–e, g–k, 5a–e, g, 6c, e–k and Supplementary Figs. 1b, 2b, d, 6b, c, 8b, d, 9b, 11 are available in the Source Data file provided with this paper. All unique materials generated are readily available from the authors. Source data are provided with this paper.






