Abstract
As the COVID-19 pandemic came unexpectedly, many real estate experts claimed that the property values would fall like the 2007 crash. However, this study raises the question of what attributes of an apartment are most likely to influence a price revision during the pandemic. The findings in prior studies have lacked consensus, especially regarding the time-on-the-market variable, which exhibits an omnidirectional effect. However, with the rise of Big Data, this study used a web-scraping algorithm and collected a total of 18,992 property listings in the city of Vilnius during the first wave of the COVID-19 pandemic. Afterwards, 15 different machine learning models were applied to forecast apartment revisions, and the SHAP values for interpretability were used. The findings in this study coincide with the previous literature results, affirming that real estate is quite resilient to pandemics, as the price drops were not as dramatic as first believed. Out of the 15 different models tested, extreme gradient boosting was the most accurate, although the difference was negligible. The retrieved SHAP values conclude that the time-on-the-market variable was by far the most dominant and consistent variable for price revision forecasting. Additionally, the time-on-the-market variable exhibited an inverse U-shaped behaviour.
Keywords: Machine learning, TOM, Real estate, Apartments, Big data, Pandemics
Introduction
The emergence of the COVID-19 pandemic and its detrimental consequences to the global financial system were unexpected and affected millions of people by descending economic activity into a partial shutdown. Without exception, the virus reached the shores of Lithuania back on February 29th and what seemed at first to be a minuscule obstacle with a few instances of sickness reported, by March 16th the government of Lithuania folded and deliberately introduce quarantine measures shutting down almost all operations of the economy. The quarantine included restrictions and/or bans on travel, restaurants, bars, concerts, night club activities, hotels, sports clubs and tourism, leaving other leisure activities heavily regulated as well. Within these circumstances, many experts publicly claimed that housing prices would fall and assumed a 2007-style mass housing sale discount for troubled asset owners. This led to the following questions. Which prices would fall? More precisely, which predictors are best for experts to follow to anticipate price changes? Is the year when the house was built the best criterion to anticipate a discount? Or will the heating type heavily influence the price revision and should thus be monitored closely? Is it reasonable to assume that time-on-the-market (TOM) would affect the price change negatively? All these questions are extremely relevant for families, investors, entrepreneurs and even governments who are looking forward to granting financial support to harmed asset owners.
For the most part, a literature review is the beginning for data analysts in search of answers to complicated questions. Interestingly, the paradigm of the real estate theory was found to be in a predicament in many cases. For instance, the work of Johnson et al. [26], who carried out an in-depth review of previous studies addressing the price-TOM relationship, found that 29 studies had captured a positive relationship, 52 displayed a negative relationship, and 24 studies did not find any significant impact on the price. Other covariates in the literature also exhibited an omni-directional response to real estate prices, making it hard to deduce what variables influence the price revisions the most and in what direction.
Although success in various fields of using Big Data was achieved by Park and Bae [35], Borde et al. [10], Trawiński et al. [39], Čeh et al. [17], Baldominos et al. [5], De Nadai and Lepri [19], Pérez-Rave et al. [36] and Côrte-Real et al. [16], many of the mentioned papers focused on price determination hedonic models. Further, the modelling of price change in most cases was either a by-product of the models, meaning that the dependent variable was not the price change but the final transaction or listing price. Although it is easy to miss some studies in the sea of real estate literature, the ones using price change as a dependent variable were carried out by Knight [28], Khezr [27], Verbrugge et al. [40], but only probit and regression models were employed. Additionally, Pérez-Rave et al. [36] argued that the predictive power of hedonic regression is not mature and is more suited to inference, simultaneously admitting that machine learning (ML) models possess drawbacks in explaining predictive power. However, with the recent introduction of Shapley values (SHAP) created by Lundberg and Lee [31], a new dimension of knowledge can be obtained. For all of the reasons indicated in this section, this study, by using ML methods, aims to uncover the best predictors of an apartment price drop during the COVID-19 pandemic in Lithuania.
The present work makes several worthwhile contributions to the existing literature. First, it provides foresight for the households, entrepreneurs and investors who are related to the real estate sector by explaining what variables should be considered to anticipate price drops in the real estate market. Second, it provides further clarity for the TOM variable’s behaviour using the “SHAP” values. Third, it provides insight into understanding of which ML models were the most accurate for real estate predictive analytics. Fourth and finally, it contributes to the existing literature knowledge by examining feature importance in the period of pandemic.
The remainder of this paper is structured as follows. “Literature review” section analyses the existing knowledge on covariates and their implications for predicting real estate prices. “Methodology” section outlines data collection and the methodological steps taken in constructing the ML models. “Research results” section presents the empirical results and model interpretations, and “Conclusions” section provides the conclusions for the research paper.
Literature review
Following Armstrong et al.’s [2] advice, a review of prior knowledge must be carried out before constructing a formidable forecasting model. The years of causal inference can contribute important insights and help avoid nonsensical relationships that models sometimes assign by chance, thus, to obtain a solid theoretical basis for the forecasting model, a literature review analysis was conducted in three parts. First, a review of previously used variables and their effects on price was carried out, which directed choosing candidate variables in the forecasting model. The second step examined scientific studies that attempted to measure variable importance, emphasising the literature gap. Finally, in the third step, the review of real estate and pandemic studies was discussed to gather any additional insight that could be helpful for model explanation or construction.
The variable review
The first variable on the list was the most intriguing and widely discussed covariate among real estate scholars: the so-called TOM variable. The best summary of this variable’s effect can be described via the study completed by Benefield et al. [9], where out of 197 price equation estimations, 73 instances reported insignificant, 24—positive and 100—negative TOM relationships with the real estate price. These findings stem from two long-established theories: the search theory formed by Yinger [41] and the sale clearance theory of Lazear [29].
The former theory states that the longer a property is on the market (listed on the real estate website), the higher the probability is to discover a buyer that is willing to pay the highest price. This notion intuitively makes sense, as not all buyers are constantly refreshing websites and spotting every single property in the sea of listings. As full-time work and other personal matters consume most time for any individual, a longer TOM does not necessarily increase the likelihood of a price drop but inversely helps to find a buyer willing to pay the highest price.
In contrast, the Lazear [29] clearance model states that high TOM values for a property simply indicate a lack of buyer interest, thus, to make the property more attractive, the price needs to be reduced. The authors who sympathise with this theory argue that with longer TOM values, a certain stigma is attached to the property, as if it is not valuable or something is inherently wrong with it. The most recent papers by An et al. [3] and He et al. [25] further attempted to explain the TOM phenomenon. An et al. [3] claimed that the TOM effect on the price solely depends on the market conditions, meaning that in times of high growth, a longer TOM should help find the best buyer, but in times of economic downfall, higher TOM values will negatively affect the selling price. He et al. [25] argued that the TOM relationship is non-linear and possesses an inverted U-shaped component, meaning that up to a certain point, the TOM variable raises the chance of finding the best buyer, but after the inflection point, the TOM effect becomes negative.
Two points regarding the TOM variable must be considered. First, most of the studies tried to establish a linear model, which confines the dynamics of the TOM variable. Second, researchers have used different local market datasets. It could be that geographical locations exhibit different results. Either way, due to many differing conclusions, it is cumbersome to grasp the magnitude or the direction of the TOM variable effect while relying on earlier studies. Nonetheless, many papers consider the TOM variable an important factor influencing real estate prices; therefore, this variable is essential in the forecasting model.
The empirical findings provided by Huang and Palmquist [24], Knight [28], Anglin et al. [1], Herrin [23], Johnson et al. [26], Benefield et al. [6] and Verbrugge et al. [40] suggested that the initial price setup or the degree of overpricing can affect the price change. The idea here is that asset owners set an initial price too high with respect to other similar properties on the market and eventually have to reduce their price. This relates to information asymmetry and is acknowledged by many authors, thus, the price variable should also be included.
Another variable that is worth discussing is location. In following research papers by Rosiers et al. [37], Owusu-Edusei et al. [34], Benefield et al. [6], Khezr [27], Verbrugge et al. [40], Baldominos et al. [5], Du et al. [18], Bogin et al. [11], Metzner and Kindt [32] and Oust et al. [33], location was found to affect the price of an asset significantly in one direction or the other. The connotation behind this covariate is simply that some areas of the city have better infrastructure or perhaps higher traffic and crime rates, thus, prices are higher or lower in certain zones. Income segregation by different city zones also persists, since wealthier people tend to live in more expensive neighbourhoods. Hence, a different reaction to shocks can be expected from different areas. Some authors, such as Huang and Palmquist [24] and Park and Bae [35], even included distances to schools or shops. Families tend to look for a “full package,” meaning that the price of a building is only a part of the equation. A house might be cheaper in one zone, but if the nearest school is far away, the constant driving back and forth every month will incur additional expenses, and the initial win on a lower apartment price will evaporate in the long run. As a result, the latter variable helps to control for important factors that can affect a price change.
The huge extent of real estate literature limits the ability to review all variables; nevertheless, a pattern of many repeating covariates was detected within most studies. This included a heating type, a building type, asymmetric information, agencies, year built, proximity to shops, universities, schools, train stations, size in sq. meters, number of rooms, floors, garages, pools and other individual housing characteristics; although, little was mentioned about the significance or predictive power of each variable.
Studies that measured variable importance
In addition to conflicting evidence as to how variables affect price, it was troublesome to extract findings on the importance or the so-called predictive power of each variable from previous studies. Surely, knowing that the TOM variable influences price changes means very little if the effect magnitude is miniscule. Unfortunately, only a handful of papers have investigated the latter issue. The papers that attempted to estimate the probability of the price change were written by Knight [28], Khezr [27] and Verbrugge et al. [40]. However, while Verbrugge et al. [40] noted that the initial rent price, TOM and location were the most important variables in predicting rent price changes, the authors regrettably did not analyse the sales price. Further, the empirical model of Khezr [27] did not provide any ranked importance but indicated that longer TOM and thin markets increased the likelihood for prices to drop. A study by Knight [28] proposed that the biggest revision was due to higher vacancy, mark-up and seller motivation. Being within a certain price range also decreased the probability for a price to change. However, the authors only employed probit or regression models, which did not address the non-linearity issues within the TOM or other variables. Moreover, recent advances in machine learning have not been tested. This leaves many answered questions and a literature gap.
Pandemic impact on the variable importance
Regarding variable importance during pandemics, a handful of recent studies recorded that the location variable can have detrimental effects on price revisions. Liu and Su [30] discovered that during COVID-19, the housing demand shifted away from high population density areas. Similarly, Gupta et al. [22] showed that house prices and rents declined in city centres during the COVID-19 period. It is expected that people flee crowded areas, as virus infections are more likely to occur there. Even in the London cholera outbreak analysed by Ambrus et al. [4], it was reported that ten years post-outbreak, real estate prices in the city of London were still significantly lower, since a single neighbourhood had a constant reoccurring disease rate, thereby attaching a certain stigma to a particular zone. Likewise, a study published by Francke and Korevaary [20] analysed the plague outbreak in Amsterdam and the cholera spread in Paris. Both pandemics had a significant impact on population mortality rates and diminished consumer confidence, consequentially affecting the real estate market. The authors found a decline in housing prices of about 5% and around 2% in rent prices annually, it was also established that certain infected neighbourhoods lost their value due to risk perception of the renter, but these quickly reversed back after the disease disappeared. Therefore, the location or city centre variable is an important predictor.
Other studies focused more on real estate price analysis. Wong [42] recorded a small 1.5% housing price decrease during the SARS outbreak in Hong Kong. Additionally, a recent study by Giudice et al. [21] constructed a forecasting model to evaluate the COVID-19 influence on real estate price changes in Italy. The authors employed the Lotka–Volterra estimation (a “prey–predator” model) and concluded that housing prices are expected to drop by 4.16% in the short run and by 6.49% in the mid run. Following the logic of An et al. [3], the TOM variable effect should be negative since pandemics put the economy into a recession, but it could also exhibit other functional forms, as mentioned by He et al. [25].
Regrettably, the previously mentioned studies on epidemics did not yield insights into how the TOM or other variables changed and what predictive power they held during the pandemics. The location variable effect on price revision might exist, but the magnitude might be small. Also, the authors only tested regression models without trying other machine learning methods. For this reason, further empirical research is needed.
Methodology
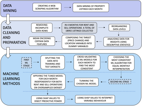
The methodology of this paper comprised three steps: (1) data mining, (2) data cleaning and preparation and (3) machine learning methods. For better understanding, the entire research framework is depicted in Fig. 1.
Fig. 1.

Research framework
Data mining
Recently, it has become common to use a web-scraping technique for data collection. Simply put, it is a way to extract structured data from websites in an automated way and has been used by authors like Borde et al. [10], Pérez-Rave et al. [36] and Berawi et al. [7]. In this paper, the Python programming language, with packages made by BeautifulSoup and Selenium, was used to write an algorithm and purposely collect desired variables for apartment listings in the capital city of Vilnius with sell and rent operations. The data were collected monthly from May to August 2020 for a total of 4 months, and the datasets were saved independently for each month. The latter period covers two important aspects: the beginning of coronavirus, including the quarantine period, and the quarantine release period. With the quarantine restrictions increasing and decreasing, it is interesting to test whether the variables would have different impacts on the forecasting model.
Data cleaning and processing
After the extensive data collection and cleaning procedures, a total of 18,992 apartment listings were gathered in the four-month period with at most 16 features: zone (the city zone that the apartment is located in), address, listing price, number of rooms, apartment size, the floor, the number of floors, change in the list price, year built, distance to the shop, distance to the kindergarten, distance to school, built type (whether the apartment is made of bricks, etc.), heating type, vacancy and price change date. Some features, like heating type, had more than 40 levels but were reorganised into 13 levels. It is worth mentioning that the size of the collected dataset was very close to the population size, as the retrieved data represented the majority of all existing apartment listings in Vilnius.
Afterwards, the price drops of the property listings in Vilnius were analysed and compared to previous authors’ work on pandemics. Additionally, since many authors have found the TOM variable significantly predicting price drop, a heatmap of TOM values according to the Vilnius city boroughs was created for all four months and both sell and rent operations. From the heat map, one could also observe whether vacancies were more prominent in the city centre compared to other zones, where darker colours showed higher vacancy values and brighter colours indicated smaller vacancies. Additional variable distribution visualisations of the rent and sell operations are depicted in Appendices 1 and 2.
Before applying supervised learning, data preparation and feature selection processes were initiated. First, the target variable (indicating whether a price change occurred or not) was composed into a dummy variable for each month, as follows:
| 1 |
where I is an indicator function with space A that composes dummy variable y into 1 if a price change occurred and into 0 if a price change did not occur. Similarly, the location variable was also composed into a dummy variable, where apartments located in the city centre were assigned a value of 1 and 0 if they were outside the city centre. Furthermore, to avoid noise and the curse of dimensionality, this study employed target encoding for the heating and built type variables. The formula for the target encoding has the following form:
| 2 |
where N marks the collected data points (, ), x marks the input variables, y marks the target variables, j marks the number of levels and I is the indicator function that maps each level of x into a feature . Additionally, particular variables like rooms, the number of floors in the building and the floor on which the apartment is located were encoded ordinally to preserve the rank order.
Machine learning methods
The ML process had two distinct stages, as shown in Fig. 1. In the first stage, the dataset was split into 70% and 30% training and test datasets, and the most consistent ML algorithm (MCMLA) was searched on the training set between the months to ensure equal interpretation when using SHAP values, as different algorithms might exhibit different variable effects. Thus, for all four months, the following 15 algorithms were applied: CatBoost Classifier, Extreme Gradient Boosting (XGB), Light Gradient Boosting Machine, Random Forest Classifier, Extra Trees Classifier, Gradient Boosting Classifier, Linear Discriminant Analysis, Logistic Regression, Ridge Classifier, Naive Bayes, Ada Boost Classifier, K-Neighbors Classifier, Decision Tree Classifier, Quadratic Discriminant Analysis and SVM—Linear Kernel (due to an abundance of algorithms, their formulae will not be shown; however, they are standard in Python libraries). Furthermore, for each algorithm, during the stratified cross-validation, the SMOTE synthetic minority sampling algorithm was deployed on the training set, which, as described by Chawla et al. [14], considers five minority samples and calculates the nearest neighbour’s average according to the Euclidean distance metric to generate new samples. This was done for each month separately and addressed the classification bias problem.
Subsequently, the 15 models’ results for four months and both sell and rent operations were provided in seven different criteria: accuracy, area-under-the-curve (AUC), recall, precision, F1-score and Kappa and Matthews correlation coefficient (MCC). As described by Brownlee [8], in using these criteria, one can objectively choose the best models for the task at hand. In this paper, the most attention was paid to accuracy, F1 score and precision ratios since this study dealt with an imbalanced dataset with many negatives. In all cases, the higher the ratios, the better. The formula for accuracy was as follows:
| 3 |
which gives the general model accuracy, as it used all samples in the denominator. Meanwhile, the formula for precision in the denominator used only true positives and false positives, and had the following form:
| 4 |
As discussed by Buckland and Gey [12] and Chawla [15], there is usually a trade-off between precision and recall, as one goes up and the other goes down, thus, depending on the goal, one or the other metric can be maximised. Additionally, another measure can combine the trade-offs between precision and recall and yield a single metric of a classifier in the presence of rare cases. It is called the F1 metric:
| 5 |
In conclusion, the accuracy, precision and F1 metrics were the most important while deciding the MCMLA. Furthermore, since this paper independently analysed both sell and rent operations monthly, all models metric scores were combined and averaged. One thing to consider is that machine learning processes have a stochastic feature, meaning that in different iterations, the models changed accuracy positions [8, 38]. This is especially true when SMOTE oversampling or stratified cross-validation that splits data into different sets is used. In order to have a replicability of this paper, it was decided to set a random seed fixed.
In the second ML stage, the tuning and application of the MCMLA began. The XGB algorithm yielded the most consistent scores and was thereby chosen as the MCMLA. In the tuning process, the stratified cross-validation with the SMOTE algorithm was used again, and to achieve better precision scores, the hyperparameters of the XGB algorithm were tuned using a grid search. For the sell operations, the tuned XGB algorithm used a max depth of 8, a learning rate of 0.491 and, for the rent operations, a max depth of 8 and a learning rate of 0.41. Furthermore, to highlight the functional form of variable effects when analysing SHAP values, the SMOTE oversample method was applied to the whole dataset, and the tuned XGB model was applied independently once more each month on this oversampled dataset.
Last, the recent adaptation of SHAP values in supervised learning has opened the dimension for explainable artificial intelligence. Lundberg and Lee [31] and Christoph [13] described the principle of SHAP values as the average marginal impact of a feature value across all possible coalitions. Originally, the following formula was used in game theory to compute SHAP values:
| 6 |
where v represents a characteristic function, S represents a coalition, i represents the target variable to assess and represents the feature contribution. In this study, the positive SHAP values pushed the prediction for price change to occur, and the negatives reduced the prediction for price changes to emerge. Furthermore, to understand the general variable predictive power, the SHAP values for each feature were averaged in absolute terms, and this number showed what predictive power on average the variable achieved among all other variables. The higher the SHAP value, the higher the predictive power. Thus, in this paper individual SHAP values and the average SHAP values will be presented.
Research results
In accordance with previous studies on the topic of pandemics and real estate, this paper found a significant but adequate apartment price response during the COVID-19 pandemic. Within the 4-month period from May to August, only 17.2% and 10.7% of listings, on average, displayed a negative price revision in rent and sell activities, respectively, meaning that the majority of properties were intact. The price revisions for rent operations occurred after 23 days on average, while for sell operations, they occurred after approximately 63 days. Investors and brokers should pay close attention to the latter values since apartment listings over this period tend to have a higher chance of price revision. Most price adjustments aggregated in a thin left-tailed distribution with a 4-month average price drop of − 7.20% and − 4.2% for rent and sell operations, respectively (the distribution of the price change is depicted in Appendices 1 and 2). Compared to Giudice et al.’s [21] forecasting model, which predicted a 4.8% drop in the short run, and Francke and Korevaary’s [20] estimations, which recorded a 5% drop in sale prices and a 2% drop in rent prices in the case of cholera, the COVID-19 period price drop in Vilnius was similar.
When analysing the price dynamics within the four months, a pattern was observed in which the apartment price revision size tended to shrink each month, beginning in May with the largest decrease in price and ending in August with the smallest decrease in price, for both sale and rent operations. Likewise, the median prices for rent and sell operations mostly dipped in May and June, while median prices started to rise in August. Although the causal COVID-19 impact was not measured, it was recorded that the number of coronavirus cases was larger in May than in August, exactly when the biggest price dip occurred and the quarantine was still ongoing, which ended on July 16th. After quarantine abolition, only a few instances of viral infection were recorded; hence, businesses returned to their normal activities. The descriptive statistics for all the variables and all months are presented in Tables 1, 2, 3 and 4 for sell operations, in Tables 4, 5, 6, 7 and 8 for rent operations and also in Appendices 1 and 2.
Table 1.
Sample descriptive statistics for month August rent operations
| N | Mean | Std | Min | Max | VIF | |
|---|---|---|---|---|---|---|
| Number of rooms | 1434 | 2.036960 | 0.917779 | 1.000000 | 6.0000 | 3.037466 |
| Sq.m | 1434 | 53.40817 | 29.878975 | 1.000000 | 330.00 | 4.514540 |
| Apartment floor | 1434 | 3.157601 | 1.921412 | 1.000000 | 9.0000 | 1.221069 |
| Number of floors in the building | 1434 | 4.905858 | 2.179056 | 1.000000 | 9.0000 | 1.295373 |
| Year | 1434 | 1986.223 | 40.109960 | 1092.0000 | 2020 | 1.129623 |
| Distance to shop | 1434 | 304.5955 | 348.687315 | 10.000000 | 8100 | 2.593864 |
| Distance to school | 1434 | 365.4741 | 363.647421 | 10.000000 | 5300 | 2.524234 |
| Distance to kinder | 1434 | 331.6806 | 325.059069 | 10.000000 | 5300 | 1.959995 |
| Built_type | 1434 | 0.122734 | 0.016241 | 0.083333 | 0.3333 | 1.023045 |
| Heating | 1434 | 0.122905 | 0.038970 | 0.000000 | 0.4666 | 1.010538 |
| Time on the market (TOM) | 1434 | 24.04184 | 25.421190 | 6.000000 | 175.0 | 1.039517 |
| Initial listing price | 1434 | 554.7672 | 375.138502 | 58.350000 | 3800 | 3.376621 |
| If located at city center | 1434 | 0.374477 | 0.484156 | 0.000000 | 1.000 | 1.409588 |
| If price change occurred | 1434 | 0.122734 | 0.328246 | 0.000000 | 1.0000 |
Table 2.
Sample descriptive statistics for month July rent operations
| N | Mean | Std | Min | Max | VIF | |
|---|---|---|---|---|---|---|
| Number of rooms | 1474 | 2.035278 | 0.884415 | 1.0000 | 6.000000 | 2.819089 |
| Sq.m | 1474 | 53.59462 | 27.96496 | 8.0000 | 300.0000 | 4.012874 |
| Apartment floor | 1474 | 3.150611 | 1.930314 | 1.0000 | 9.000000 | 1.218704 |
| Number of floors in the building | 1474 | 4.954545 | 2.240156 | 1.0000 | 9.000000 | 1.282661 |
| Year | 1474 | 1988.978 | 28.75488 | 1850 | 2020 | 1.221040 |
| Distance to shop | 1474 | 293.2360 | 294.6002 | 10.0000 | 5300.0000 | 2.125102 |
| Distance to school | 1474 | 363.7516 | 362.1593 | 10.0000 | 4600.0000 | 2.067408 |
| Distance to kinder | 1474 | 330.9497 | 309.8768 | 20.0000 | 3400.0000 | 1.983364 |
| Built_type | 1474 | 0.162254 | 0.025613 | 0.1554 | 0.357143 | 1.025131 |
| Heating | 1474 | 0.162254 | 0.033542 | 0.0000 | 0.500000 | 1.023148 |
| Time on the market (TOM) | 1474 | 21.29036 | 27.06033 | 0.0000 | 178.0000 | 1.056918 |
| Initial listing price | 1474 | 535.6358 | 344.3829 | 95.000 | 3800.000 | 3.165490 |
| If located at city center | 1474 | 0.375170 | 0.484331 | 0.0000 | 1.000000 | 1.421617 |
| If price change occurred | 1474 | 0.162144 | 0.368708 | 0.0000 | 1.000000 |
Table 3.
Sample descriptive statistics for month June rent operations
| N | Mean | Std | Min | Max | VIF | |
|---|---|---|---|---|---|---|
| Number of rooms | 1799 | 2.016676 | 0.88035 | 1.000000 | 6.000000 | 2.794912 |
| Sq.m | 1799 | 52.51318 | 27.8767 | 1.000000 | 300.000 | 3.501264 |
| Apartment floor | 1799 | 3.067815 | 1.7935 | 1.000000 | 9.000000 | 1.145140 |
| Number of floors in the building | 1799 | 4.801556 | 2.1573 | 1.000000 | 9.000000 | 1.198230 |
| Year | 1799 | 1985.669 | 38.7276 | 1521.00 | 2102.000 | 1.185635 |
| Distance to shop | 1799 | 298.4991 | 290.181 | 10.000000 | 5200.0000 | 1.906072 |
| Distance to school | 1799 | 371.4508 | 371.727 | 10.000000 | 4600.0000 | 1.944286 |
| Distance to kinder | 1799 | 328.0322 | 311.322 | 10.000000 | 4300.0000 | 1.645901 |
| Heating | 1799 | 0.186525 | 0.026446 | 0.000000 | 0.333333 | 1.022265 |
| Time on the market (TOM) | 1799 | 20.2779 | 26.6619 | 0.000000 | 176.0000 | 1.069220 |
| Initial listing price | 1799 | 518.7050 | 318.1839 | 95.000000 | 3000.000 | 2.857612 |
| If located at city center | 1799 | 0.375208 | 0.484311 | 0.000000 | 1.000000 | 1.395546 |
| If price change occurred | 1799 | 0.186215 | 0.389388 | 0.000000 | 1.000000 |
Table 4.
Sample descriptive statistics for month May rent operations
| N | Mean | Std | Min | Max | VIF | |
|---|---|---|---|---|---|---|
| Number of rooms | 1799 | 1.986103 | 0.961625 | 1.000000 | 15.000 | 2.05927 |
| Sq.m | 1799 | 50.862696 | 25.88830 | 1.000000 | 196.000 | 2.35334 |
| Apartment floor | 1799 | 3.092273 | 1.820456 | 1.000000 | 9.000 | 1.11439 |
| Number of floors in the building | 1799 | 4.787104 | 2.161121 | 1.000000 | 9.000 | 1.14999 |
| TOM | 1799 | 21.105058 | 23.07058 | 1.000000 | 161.000 | 1.06832 |
| Time on the market (TOM) | 1799 | 519.745728 | 316.5270 | 89.0340 | 2500.0 | 2.55914 |
| Initial listing price | 1799 | 0.407449 | 0.491496 | 0.000000 | 1.0000 | 1.20428 |
| If located at city center | 1799 | 0.220122 | 0.414444 | 0.000000 | 1.00000 | 2.05927 |
Table 5.
Sample descriptive statistics for month August sell operations
| N | Mean | Std | Min | Max | VIF | |
|---|---|---|---|---|---|---|
| Number of rooms | 3036 | 2.500000 | 1.076788 | 1.000000 | 20.00 | 3.2699 |
| Sq.m | 3036 | 63.12611 | 34.971339 | 11.34000 | 670.0 | 5.6493 |
| Apartment floor | 3036 | 3.14822 | 1.968558 | 1.000000 | 9.00 | 1.2531 |
| Number of floors in the building | 3036 | 4.97924 | 2.245383 | 1.000000 | 9.000 | 1.3894 |
| Year | 3036 | 1996.91 | 34.568066 | 1019.000 | 2021.0 | 1.3681 |
| Distance to shop | 3036 | 376.874 | 378.27094 | 10.00000 | 6000 | 2.3123 |
| Distance to school | 3036 | 455.737 | 429.79288 | 10.00000 | 4700 | 2.8402 |
| Distance to kinder | 3036 | 368.695 | 369.82084 | 10.00000 | 4900 | 2.2769 |
| Built_type | 3036 | 0.09947 | 0.030916 | 0.016129 | 0.222 | 1.0961 |
| Furnish | 3036 | 1.73583 | 0.531121 | 1.000000 | 4.000 | 1.2020 |
| Heating | 3036 | 0.09960 | 0.034632 | 0.000000 | 0.500 | 1.0803 |
| Time on the market (TOM) | 3036 | 45.0303 | 55.466930 | 2.000000 | 360.0 | 1.0184 |
| Initial listing price | 3036 | 136,281 | 118,123 | 5.900000e + 03 | 1,600,000 | 3.1374 |
| If located at city center | 3036 | 0.2249 | 0.417629 | 0.000000 | 1.000 | 1.3206 |
| If price change occurred | 3036 | 0.0994 | 0.299345 | 0.000000 | 1.000 |
Table 6.
Sample descriptive statistics for month July sell operations
| N | Mean | Std | Min | Max | VIF | |
|---|---|---|---|---|---|---|
| Number of rooms | 3136 | 2.534439 | 1.037154 | 1.000000 | 15.0000 | 1.757259 |
| Sq.m | 3136 | 64.382672 | 47.938239 | 11.340000 | 1985 | 1.664433 |
| Apartment floor | 3136 | 3.164222 | 2.016394 | 1.000000 | 9.0000 | 1.285848 |
| Number of floors in the building | 3136 | 4.977679 | 2.270007 | 1.000000 | 9.000 | 1.427927 |
| Year | 3136 | 1997.441 | 34.164736 | 1061.000000 | 2021.000 | 1.423255 |
| Distance to shop | 3136 | 384.0082 | 399.657316 | 10.000000 | 6100.000 | 2.461288 |
| Distance to school | 3136 | 479.9489 | 462.888853 | 10.000000 | 6000.000 | 2.676897 |
| Distance to kinder | 3136 | 391.6422 | 426.655344 | 10.000000 | 6200.000 | 2.189394 |
| Built_type | 3136 | 0.100446 | 0.037032 | 0.029412 | 0.280000 | 1.210398 |
| Furnish | 3136 | 1.742666 | 0.609686 | 1.000000 | 4.000000 | 1.242468 |
| Heating | 3136 | 0.100510 | 0.047111 | 0.000000 | 0.500000 | 1.071377 |
| Time on the market (TOM) | 3136 | 43.45727 | 52.962261 | 1.000000 | 358.0000 | 1.041306 |
| Initial listing price | 3136 | 137,066 | 118,475 | 5.950000e + 03 | 1,600,000 | 1.967865 |
| If located at city center | 3136 | 0.221620 | 0.415403 | 0.000000 | 1.000000 | 1.344862 |
| If price change occurred | 3136 | 0.100446 | 0.300642 | 0.000000 | 1.000000 |
Table 7.
Sample descriptive statistics for month June sell operations
| N | Mean | Std | Min | Max | VIF | |
|---|---|---|---|---|---|---|
| Number of rooms | 3335 | 2.517241 | 1.083325 | 1.0000 | 20.00 | 3.191328 |
| Sq.m | 3335 | 63.437358 | 35.274419 | 10.000 | 680 | 5.531747 |
| Apartment floor | 3335 | 3.184408 | 2.036823 | 1.0000 | 9 | 1.251125 |
| Number of floors in the building | 3335 | 4.930135 | 2.282712 | 1.0000 | 9.00 | 1.385276 |
| Year | 3335 | 1996 | 29.746126 | 1520 | 2021 | 1.536711 |
| Distance to shop | 3335 | 377 | 369.776639 | 10.000 | 5400 | 2.218792 |
| Distance to school | 3335 | 475.80 | 444.692904 | 10.000 | 6000 | 2.572198 |
| Distance to kinder | 3335 | 387.9460 | 398.456617 | 10.000 | 6200 | 1.907936 |
| Furnish | 3335 | 1.753523 | 0.608231 | 1.000 | 4.0000 | 1.284736 |
| Heating | 3335 | 0.111344 | 0.040510 | 0.0000 | 0.600 | 1.093226 |
| Time on the market (TOM) | 3335 | 39.294 | 50.558899 | 0.0000 | 354.00 | 1.045139 |
| Initial listing price | 3335 | 133,794 | 1.167724e + 05 | 5630 | 1,600,000 | 3.050077 |
| If located at city center | 3335 | 0.220390 | 0.414572 | 0.0000 | 1.00 | 1.379555 |
| If price change occurred | 3335 | 0.111244 | 0.314482 | 0.0000 | 1.00 |
Table 8.
Sample descriptive statistics for month May sell operations
| N | Mean | Std | Min | Max | VIF | |
|---|---|---|---|---|---|---|
| Number of rooms | 2979 | 2.478684 | 1.062739 | 1.000000 | 20.000 | 1.821010 |
| Sq.m | 2979 | 56.853595 | 28.135194 | 10.000000 | 200.0 | 1.433096 |
| Apartment floor | 2979 | 3.148708 | 1.984081 | 1.000000 | 9.000 | 1.199743 |
| Number of floors in the building | 2979 | 4.896274 | 2.232382 | 1.000000 | 9.000 | 1.227095 |
| Time on the market (TOM) | 2979 | 31.515609 | 32.932334 | 0.000000 | 319.00 | 1.005587 |
| Initial listing price | 2979 | 134,638 | 120,524 | 7770 | 1,849,000 | 1.798703 |
| If located at city center | 2979 | 0.207452 | 0.405550 | 0.000000 | 1.000 | 1.193170 |
| If price change occurred | 2979 | 0.119168 | 0.324040 | 0.000000 | 1.0000 | 1.821010 |
Noticeable differences can also be observed in the vacancy rates (or the so-called TOM variable), which are depicted in Appendices 1 and 2 and Fig. 2. For rent activities, the average TOM increased from 21 to 24 days, while for sell activities, it rose from 31 to 45 days. Following the Lazear [29] clearance model, these higher TOM values would indicate that the market was in decline, as fewer buyer commitments to buy or rent were observed. With rising economic uncertainty, burdensome real estate transactions were delayed, thus, to keep their assets attractive, asset owners had to reduce asset prices or endure higher vacancies. On the other hand, the Yinger [41] theory would argue that the market participants were enduring higher TOM values to maximise their selling prices. Some believed that due to the viral spread, more crowded and denser city zones, like the old town or the new town, would endure the highest vacancies because people would start moving out to suburban areas. Unfortunately, the collected data did not validate this notion. From May to August, the vacancy growth rates for the old town and the new town increased by around 33% for sell operations, and by 11.7% and 18.8% for rent operations, respectively, although other regions underwent vacancy growth reaching up to 70% or 80%. Despite this, the city centre accounted for an average of 34.7% of rent and almost 19.1% in sell operations for all price revisions.
Fig. 2.
Vilnius city vacancy maps
Finally, the 15 unique algorithms were deployed, amounting to a total of 120 machine learning models developed for each month and for both sell and rent operations. Table 9 shows the average metrics for all months and both operation types and is arranged according to the F1 column from smallest to largest. As observed, the extreme gradient boosting marginally outperformed other algorithms in F1 and accuracy metrics. For the accuracy measure, the difference between the first and second algorithms was 0.002, while for the F1 metric it was 0.022. As discussed in “Methodology” section, a trade of can be seen between precision and recall. Models that had higher precision had lower recall, and although the Catboost model had slightly better precision of 0.001, the XGB had a significantly better overall quality when looking at the F1 metric.
Table 9.
Machine learning model results
| Models | 4 Months average in rent and sell operations | |||||||
|---|---|---|---|---|---|---|---|---|
| Accuracy | AUC | “Recall” | Prec | F1 | Kappa | MCC | ||
| 1 | Extreme Gradient Boosting | 0.859 | 0.782 | 0.350 | 0.476 | 0.400 | 0.322 | 0.328 |
| 2 | CatBoost classifier | 0.857 | 0.784 | 0.324 | 0.477 | 0.378 | 0.300 | 0.311 |
| 3 | Light gradient boosting machine | 0.835 | 0.769 | 0.320 | 0.452 | 0.372 | 0.295 | 0.302 |
| 4 | Random forest classifier | 0.851 | 0.779 | 0.323 | 0.453 | 0.370 | 0.289 | 0.297 |
| 5 | Ridge classifier | 0.725 | 0.000 | 0.584 | 0.279 | 0.367 | 0.223 | 0.252 |
| 6 | Linear discriminant analysis | 0.725 | 0.735 | 0.582 | 0.279 | 0.367 | 0.223 | 0.251 |
| 7 | Gradient boosting classifier | 0.834 | 0.767 | 0.351 | 0.385 | 0.364 | 0.268 | 0.270 |
| 8 | Logistic regression | 0.723 | 0.715 | 0.563 | 0.272 | 0.359 | 0.213 | 0.238 |
| 9 | Extra trees classifier | 0.851 | 0.780 | 0.305 | 0.455 | 0.358 | 0.278 | 0.287 |
| 10 | Ada boost classifier | 0.791 | 0.737 | 0.421 | 0.311 | 0.356 | 0.233 | 0.237 |
| 11 | Decision tree classifier | 0.787 | 0.627 | 0.408 | 0.303 | 0.346 | 0.221 | 0.225 |
| 12 | Naive Bayes | 0.520 | 0.666 | 0.692 | 0.198 | 0.293 | 0.101 | 0.139 |
| 13 | K neighbors Classifier | 0.671 | 0.614 | 0.478 | 0.209 | 0.288 | 0.116 | 0.133 |
| 14 | Quadratic discriminant analysis | 0.451 | 0.464 | 0.713 | 0.186 | 0.277 | 0.076 | 0.097 |
| 15 | SVM—linear kernel | 0.485 | 0.000 | 0.638 | 0.200 | 0.237 | 0.076 | 0.103 |
Bold values indicate the most consistent machine learning algorithm
After selecting the algorithm, eight individual models based on the XGB model were developed to dissect the feature importance by using the SHAP values (the results are depicted in Table 10). Some limitations must be noted regarding the choice of variables. Since the COVID-19 outbreak hit unexpectedly, the number of variables gathered for the first two months (May and June) was smaller compared to the number of those gathered for the last two months. Nevertheless, this study incorporated more variables with upcoming months with the intention to see if the model interpretation changed.
Table 10.
Average feature importance of the variables according to SHAP values
| Variable | Sell | Rent | ||||||
|---|---|---|---|---|---|---|---|---|
| May | June | July | August | May | June | July | August | |
| Rooms | 1.15580 | 0.49947 | 0.54986 | 0.55172 | 0.42647 | 0.35931 | 0.32831 | 0.46382 |
| Sq_m_ | 1.60400 | 0.79154 | 0.77398 | 0.87373 | 0.44485 | 0.34983 | 0.21439 | 0.32318 |
| Floor | 0.52938 | 0.40655 | 0.37032 | 0.36983 | 0.17232 | 0.20210 | 0.20735 | 0.26256 |
| Nr_Floors | 0.65013 | 0.38285 | 0.46130 | 0.44349 | 0.18105 | 0.16328 | 0.35156 | 0.22225 |
| TOM | 2.47043 | 2.10286 | 1.98277 | 1.88522 | 1.24815 | 1.45630 | 1.16584 | 1.12961 |
| Int_prices | 2.28727 | 1.27575 | 1.30110 | 1.41305 | 1.26008 | 0.71070 | 0.62880 | 0.47666 |
| Center | 0.37411 | 0.30217 | 0.31365 | 0.37559 | 0.37768 | 0.41106 | 0.29141 | 0.31965 |
| Year | – | 1.54729 | 1.55409 | 1.48564 | – | 0.30344 | 0.29409 | 0.49686 |
| Shop | – | 0.76183 | 0.74752 | 0.94674 | – | 0.32995 | 0.38609 | 0.38636 |
| School | – | 0.74277 | 0.65204 | 0.65167 | – | 0.25219 | 0.31284 | 0.29746 |
| Kinder | – | 0.87993 | 0.75086 | 0.74460 | – | 0.28952 | 0.33553 | 0.37077 |
| Furnish | – | 0.20347 | 0.15533 | 0.16374 | – | – | – | – |
| Heating | – | 0.72057 | 0.66822 | 0.47049 | – | 0.40635 | 0.28597 | 0.47998 |
| Built_type | – | – | 1.13302 | 1.00620 | – | – | 0.57337 | 0.47470 |
Bold values indicate the most dominant variable in predicting price change
When scrutinizing the feature importance scores, a clear dominant factor was observed in both sell and rent operations over the entire four-month (May to August) period. According to the SHAP scores, the TOM variable was the single most important feature in explaining whether any price change would occur or not. The TOM variable had an average 4-month SHAP value of 2.11 for sell operations and 1.24 rent operations. While adding more variables to the models changed the TOM SHAP score, it still remained consistently the largest influencer for price revision to materialise. For the sell operations, the year and initial price setup served as the second and third largest contributors in the model, whereas other variables were far less useful at dissecting the change, especially when more variables were added; in the rent case, the predictive models relied heavily on the TOM and initial price variables, with the minimum effect from the remaining covariates.
Furthermore, it was relevant to take a closer look at the TOM variable since it demonstrated powerful capabilities for predicting future changes. The results are depicted in Fig. 3 which show individual SHAP values. Similar to He et al.’s [25] discoveries, Fig. 3’s explanation incorporates both Lazear’s [29] and Yinger’s [41] theories. As apartments were listed for a certain time duration, the TOM variable had a negative effect on the price change variable, meaning that it was not rational to expect a price change at the beginning of the listing. That is why in Fig. 3 low TOM values have negative SHAP values. Interestingly, two smooth transition points occurred later on. For the rent operations, the first smooth transition occurred after around 25 days and after around 45 days for the sell operations. From this point on, the TOM variable began to push the price revisions to occur (SHAP values became positive), but as the number of days increased, a U-style behaviour emerged, eventually leading to a second transition point where diminishing effect for price revision to occur from TOM variable was recorded. The second transition point was between 90–120 and 200–250 days for rent and sell operations, respectively. It could be that asset owners have a pre-determined limit to how much of loss they are able to bear. These findings coincide with the Lazear clearance model, which proposed that with an increase in TOM, properties begin to lose their attractiveness, and eventually, a price revision occurs, nevertheless, they also incorporated Yinger’s theory, stating that with longer waiting times, a higher chance of buyers ready to pay the highest price might occur. Additionally, the findings confirm He et al.’s [25] notion that the relationship between the price and TOM is not linear but more of an inverted U-shape, although the right-hand side of the TOM variable in Fig. 3 is less defined. Thus, entrepreneurs should base their investment strategies not on the highest TOM values, but on the range between the two transition points where the inflection occurs.
Fig. 3.
The TOM variable effect
Conclusions
The COVID-19 pandemic has dramatically affected many economic operations, and within these circumstances, real estate experts have claimed that real estate prices might fall. However, this study raised the question of what apartment attributes or variables are most likely to influence price revisions during the pandemic. In analysing the previous literature, particular variable effects were unclear on many occasions, especially regarding the TOM variable, which varied from extremely significant to not significant at all. Furthermore, many scholars focused on hedonic price determination models, while the pandemic mostly employed price change analysis. Thus, a niche for new research was discovered.
With the rise of Big Data, this study was able to create a custom web-scraping algorithm and collect property listings in the city of Vilnius during the first wave of COVID-19. Subsequently, 15 different ML models were applied to forecast apartment revisions, and each model was evaluated per particular criteria to identify the most accurate algorithm. Furthermore, the recent development of SHAP values allowed this study to dissect the variable predictive power.
The findings in this study coincide with the previous findings that real estate is quite resilient to pandemics, as the price drops were not as dramatic as anticipated. A four-month average price drop only reached − 7.20% and − 4.2% for rent and sell operations, respectively. However, an increase in apartment vacancies in most Vilnius boroughs was recorded, suggesting a worsening situation for the real estate market. Out of 15 different models tested, the XGB was the most precise, although the difference was negligible about 0.002 in accuracy criteria and 0.022 in the F1 metric. The retrieved SHAP values concluded that the TOM variable was by far the most dominant and consistent variable for price revision forecasting. Second, in line was the initial price setup. Additionally, the TOM variable exhibited an inverse U-shaped behaviour that was previously discovered by other authors, implying that there are two transition points, one at around 25 and 45 days and the other between 90–120 and 200–250 days for rent and sell operations, respectively.
From a social impact perspective, this study gives guidance to investors, households and other market participants how to evaluate the real estate market conditions and how to anticipate price revisions. For one, growing TOM values in the boroughs could indicate either emerging problems in the market that can lead to recessions or over supply of properties. Thus, governments should closely monitor TOM values as it consistently provides useful information in real time rather than waiting for monthly housing price indexes to appear. Secondly, although many variables have been found to significantly affect price change in prior studies, their effect in this study was found to be miniscule or inconsistent except for the TOM variable. Therefore, households or investors should carefully consider the TOM values when making future investments, as lower TOM values might indicate higher property resilience to market disruptions.
Acknowledgements
Not applicable.
Abbreviations
- TOM
Days an apartment is listed on the market (time on the market)
- XGB
Extreme gradient boosting
- ML
Machine learning
- MCMLA
Most consistent machine learning algorithm
Appendix 1
See Fig. 4.
Fig. 4.
Summary statistics of sell variables
Appendix 2
See Fig. 5.
Fig. 5.
Summary statistics of rent variables
Authors’ contributions
All the authors discussed and designed the experiments as well as contributing to the writing of the paper. All the authors read and approved the final manuscript.
Funding
Funding is provided by the Kaunas University of Technology.
Availability of data and materials
The datasets generated and analysed during the current study are available from the corresponding author on reasonable request.
Declarations
Ethics approval and consent to participate
Not applicable.
Consent for publication
Not applicable.
Competing interests
The authors declare that they have no competing interests.
Footnotes
Publisher's Note
Springer Nature remains neutral with regard to jurisdictional claims in published maps and institutional affiliations.
Contributor Information
Andrius Grybauskas, Email: andrius.grybauskas@ktu.lt.
Vaida Pilinkienė, Email: vaida.pilinkiene@ktu.lt.
Alina Stundžienė, Email: alina.stundziene@ktu.lt.
References
- 1.Anglin PM, Rutherford R, Springer TM. The trade-off between the selling price of residential properties and time-on-the-market: the impact of price setting. J Real Estate Finan Econ. 2003;26(1):95–111. doi: 10.1023/A:1021526332732. [DOI] [Google Scholar]
- 2.Armstrong JS, Green KC, Graefe A. Golden rule of forecasting: be conservative. J Real Estate Res. 2015;68(8):1717–1731. doi: 10.1016/j.jbusres.2015.03.031. [DOI] [Google Scholar]
- 3.An Z, Cheng P, Lin Z, Liu Y. How do market conditions impact the price-TOM relationship? Evidence from real estate owned (REO) sales. J Hous Econ. 2013;22(3):250–263. doi: 10.1016/j.jhe.2013.07.003. [DOI] [Google Scholar]
- 4.Ambrus A, Field E, Gonzalez R. Loss in the time of cholera: long-run impact of a disease epidemic on the urban landscape. Am Econ Rev. 2020;110(2):475–525. doi: 10.1257/aer.20190759. [DOI] [Google Scholar]
- 5.Baldominos A, Blanco I, Moreno JA, Iturrarte R, Bernárdez O, Afonso C. Identifying real estate opportunities using machine learning. Appl Sci. 2018;8(11):1–23. doi: 10.3390/app8112321. [DOI] [Google Scholar]
- 6.Benefield JD, Cain CL, Johnson KH. On the relationship between property price, time-on-market, and photo depictions in a multiple listing service. J Real Estate Finan Econ. 2009;43(3):401–422. doi: 10.1007/s11146-009-9219-6. [DOI] [Google Scholar]
- 7.Berawi MA, Miraj P, Saroji G, et al. Impact of rail transit station proximity to commercial property prices: utilizing big data in urban real estate. J Big Data. 2020;7:71. doi: 10.1186/s40537-020-00348-z. [DOI] [Google Scholar]
- 8.Brownlee J. Machine learning mastery with Python. 2020; Ebook.
- 9.Benefield J, Cain C, Johnson K. A review of literature utilizing simultaneous modelling techniques for property price and time-on-market. J Real Estate Lit. 2014;22(2):149–175. doi: 10.1080/10835547.2014.12090387. [DOI] [Google Scholar]
- 10.Borde S, Rane A, Shende G, Shetty S. Real estate investment advising using machine learning. Int Res J Eng Tech (IRJET) 2017;4(3):1821–1825. [Google Scholar]
- 11.Bogin A, Doerner W, Larson W. Local house price dynamics: new indices and stylized facts. Real Estate Econ. 2018 doi: 10.1111/1540-6229.12233. [DOI] [Google Scholar]
- 12.Buckland M, Gey F. The relationship between recall and precision. JASIST. 1994;45(1):12–19. doi: 10.1002/(sici)1097-4571(199401)45:1<12::aid-asi2>3.0.co;2-l. [DOI] [Google Scholar]
- 13.Christoph M. Interpretable machine learning. A Guide for Making Black Box Models Explainable. 2019. https://christophm.github.io/interpretable-ml-book/. Accessed 20 Dec 2020.
- 14.Chawla NV, Bowyer KW, Hall LO, Kegelmeyer WP. SMOTE: synthetic minority over-sampling technique. J Artif Intell. 2011;2011(16):321–357. [Google Scholar]
- 15.Chawla N.V. (2009) Data mining for imbalanced datasets: an overview. In: Maimon O, Rokach L, editors. Data mining and knowledge discovery handbook. Springer, USA. 10.1007/978-0-387-09823-4_45.
- 16.Côrte-Real N, Ruivo P, Oliveira T, Popovič A. Unlocking the drivers of big data analytics value in firms. J Bus Res. 2019;97:160–173. doi: 10.1016/j.jbusres.2018.12.072. [DOI] [Google Scholar]
- 17.Čeh M, Kilibarda M, Lisec A, Bajat B. Estimating the performance of random forest versus multiple regression for predicting prices of the apartments. J Geoinf. 2018;7(5):168. [Google Scholar]
- 18.Du Q, Wu C, Ye X, Ren F, Lin Y. Evaluating the effects of landscape on housing prices in urban China. Tijdsch Econ Soc Geogr. 2018;109(4):525–541. doi: 10.1111/tesg.12308. [DOI] [Google Scholar]
- 19.De Nadai M, Lepri B. The economic value of neighbourhoods: predicting real estate prices from the urban environment. In: 2018 IEEE 5th International Conference on Data Science and Advanced Analytics (DSAA). 2018. 10.1109/dsaa.2018.00043.
- 20.Francke M, Matthijs K. Housing markets in a pandemic: evidence from historical outbreaks. 2020. Available at SSRN: https://ssrn.com/abstract=3566909 or 10.2139/ssrn.3566909. Accessed 21 Dec 2020.
- 21.Giudice VD, De Paola P, Giudice FPD. COVID-19 infects real estate markets: short and mid-run effects on housing prices in Campania Region (Italy) Soc Sci. 2020;9(7):114. doi: 10.3390/socsci9070114. [DOI] [Google Scholar]
- 22.Gupta A, Mittal V, Peeters J, Nieuwerburgh S. Flattening the curve: pandemic-induced revaluation of urban real estate. Available at SSRN: https://ssrn.com/abstract=3780012 or 10.2139/ssrn.3780012. 2021.
- 23.Herrin WE, Knight JR, Sirmans CF. Price cutting behavior in residential markets. J Hous Econ. 2004;13(3):195–207. doi: 10.1016/j.jhe.2004.07.002. [DOI] [Google Scholar]
- 24.Huang J, Palmquist RB. Environmental conditions, reservation prices, and time on the market for housing. J Real Estate Finan Econ. 2001;22(2/3):203–219. doi: 10.1023/A:1007891430162. [DOI] [Google Scholar]
- 25.He X, Lin Z, Liu Y, Seiler MJ. Search benefit in housing markets: an inverted u-shaped price and TOM relation. Real Estate Econ. 2017 doi: 10.1111/1540-6229.12221. [DOI] [Google Scholar]
- 26.Johnson K, Benefield J, Wiley J. The probability of sale for residential real estate. J Hus Res. 2007;16:131–142. [Google Scholar]
- 27.Khezr P. Time on the market and price change: the case of Sydney housing market. Appl Econ. 2014;47(5):485–498. doi: 10.1080/00036846.2014.972549. [DOI] [Google Scholar]
- 28.Knight JR. Listing price, time on market, and ultimate selling price: causes and effects of listing price changes. Real Estate Econ. 2002;30(2):213–237. doi: 10.1111/1540-6229.00038. [DOI] [Google Scholar]
- 29.Lazear E. Retail pricing and clearance sales. Am Econ Rev. 1986;76:14–32. [Google Scholar]
- 30.Liu S, Su Y. The impact of the COVID-19 pandemic on the demand for density: evidence from the US housing market. SSRN Electron J. 2021 doi: 10.2139/ssrn.3661052. [DOI] [PMC free article] [PubMed] [Google Scholar]
- 31.Lundberg M, Lee SI. A unified approach to interpreting model prediction. In: 31st Conference on Neural Information Processing Systems. 2017n; Available at https://dl.acm.org/doi/10.5555/3295222.3295230. Accessed 21 Dec 2020.
- 32.Metzner S, Kindt A. Determination of the parameters of automated valuation models for the hedonic property valuation of residential properties. Int J Hous Mark Anal. 2018;11(1):73–100. doi: 10.1108/ijhma-02-2017-0018. [DOI] [Google Scholar]
- 33.Oust A, Hansen SN, Pettrem TR. Combining property price predictions from repeat sales and spatially enhanced hedonic regressions. J Real Estate Finan Econ. 2020;2019(61):183–207. doi: 10.1007/s11146-019-09723-x. [DOI] [Google Scholar]
- 34.Owusu-Edusei K, Espey M, Lin H. Does close count? School proximity, school quality, and residential property values. J Agric Appl Econ. 2007;39(01):211–221. doi: 10.1017/s1074070800022859. [DOI] [Google Scholar]
- 35.Park B, Bae JK. Using machine learning algorithms for housing price prediction: the case of Fairfax County, Virginia housing data. Expert Syst Appl. 2015;42(6):2928–2934. doi: 10.1016/j.eswa.2014.11.040. [DOI] [Google Scholar]
- 36.Pérez-Rave JI, Correa-Morales JC, González-Echavarría F. A machine learning approach to big data regression analysis of real estate prices for inferential and predictive purposes. J Prop Res. 2019;36:59–96. doi: 10.1080/09599916.2019.1587489. [DOI] [Google Scholar]
- 37.Rosiers FD, Lagana A, Theriault M. Size and proximity effects of primary schools on surrounding house values. J Prop Res. 2001;18(2):149–168. doi: 10.1080/09599910110039905. [DOI] [Google Scholar]
- 38.Sabuncu MR. Intelligence plays dice: Stochasticity is essential for machine learning. Cornell University. 2020 Available at: https://arxiv.org/abs/2008.07496.
- 39.Trawiński B, Telec Z, Krasnoborski J, Piwowarczyk M, Talaga M, Lasota T, Sawiłow E. Comparison of expert algorithms with machine learning models for real estate appraisal. In: 2017 IEEE International Conference on INnovations in Intelligent SysTems and Applications 2017; 51–54. 2017. Available at: https://www.google.com/search?q=Comparison+of+expert+algorithms+with+machine+learning+models+for+real+estate+appraisal.&oq=Comparison+of+expert+algorithms+with+machine+learning+models+for+real+estate+appraisal.&aqs=chrome..69i57j69i59j0i30.123j0j7&sourceid=chrome&ie=UTF-8.
- 40.Verbrugge R, Dorfman A, Johnson W, Marsh F, Poole R, Shoemaker O. Determinants of differential rent changes: mean reversion versus the usual suspects. Real Estate Econ. 2016;45(3):591–627. doi: 10.1111/1540-6229.12145. [DOI] [Google Scholar]
- 41.Yinger J. A search model of real estate broker behavior. Am Econ Rev. 1981;71:591–605. [Google Scholar]
- 42.Wong G. Has SARS infected the property market? Evidence from Hong Kong. J Urban Econ. 2008;63(1):74–95. doi: 10.1016/j.jue.2006.12.007. [DOI] [PMC free article] [PubMed] [Google Scholar]
Associated Data
This section collects any data citations, data availability statements, or supplementary materials included in this article.
Data Availability Statement
The datasets generated and analysed during the current study are available from the corresponding author on reasonable request.




