Abstract
The identity of a glycinergic synapse is maintained presynaptically by the activity of a surface glycine transporter, GlyT2, which recaptures glycine back to presynaptic terminals to preserve vesicular glycine content. GlyT2 loss-of-function mutations cause Hyperekplexia, a rare neurological disease in which loss of glycinergic neurotransmission causes generalized stiffness and strong motor alterations. However, the molecular underpinnings controlling GlyT2 activity remain poorly understood. In this work, we identify the Hedgehog pathway as a robust controller of GlyT2 expression and transport activity. Modulating the activation state of the Hedgehog pathway in vitro in rodent primary spinal cord neurons or in vivo in zebrafish embryos induced a selective control in GlyT2 expression, regulating GlyT2 transport activity. Our results indicate that activation of Hedgehog reduces GlyT2 expression by increasing its ubiquitination and degradation. This work describes a new molecular link between the Hedgehog signaling pathway and presynaptic glycine availability.
Subject terms: Cellular neuroscience, Transporters in the nervous system
By modulating the activation state of the Hedgehog pathway, de la Rocha-Muñoz et al demonstrate that Hedgehog signaling controls the expression and transport activity of the neuronal glycine transporter GlyT2. This work begins to reveal a potential link between the Hedgehog signaling pathway and presynaptic glycine availability.
Introduction
Glycinergic neurotransmission plays a fundamental role in neuronal circuits of the central auditory pathway, receptive fields in the retina, and spinal cord-sensitive pathways1. Glycine availability in the cytosol of glycinergic terminals determines the rate and extent of synaptic vesicle filling, controlling the size of the quantum of transmission2–5. However, presynaptic glycine concentration is not maintained by local synthesis but relies on robust glycine recapture by the surface glycine transporter GlyT23, a transporter of the solute carrier family (SLC) family1. Alterations in GlyT2 expression or activity considerably reduce glycine content in synaptic vesicles, vastly weakening glycinergic neurotransmission3,4,6. In humans, this dysfunction is the main presynaptic cause of hyperekplexia7–10, but it also may be involved in the pathology of chronic pain11 and deficits in auditory processing12. A better understanding of the molecular regulation of GlyT2 would help framing future studies on the importance of this transporter in human disease and we and others have identified some molecular mechanisms controlling GlyT2 expression and activity13–23. Ubiquitination, a post-translational modification in which the small protein ubiquitin is covalently attached to a cytoplasmic lysine residue of a protein, is a major control point that finely tunes the expression of GlyT214,16,24,25. This mechanism is shared with other neurotransmitter transporters26–32 although the E3 ubiquitin ligases involved in the process may differ in each case24,33,34.
GlyT2 expression is necessary for establishing and maintaining the identity of a glycinergic synapse3,35–37. During development, GlyT2 expression in mice increases during synaptogenesis and precedes the appearance of the α1 subunit isoform of the adult glycine receptor (GlyR)38,39, which mediates the activity switch of the GlyR from depolarizing to hyperpolarizing that it is required for a functional inhibitory glycinergic synapse36. Studies in zebrafish also described that GlyT2 appears early in development at 20–24 h post-fertilization (hpf) and presents its maximum expression at 4–5 days post-fertilization in the dorsal region, when primary spinal cord neurogenesis appears complete40,41. These data suggest that GlyT2 may have an early role in establishing the identity of inhibitory glycinergic synapses38 in addition to its well-established role in sustaining glycinergic neurotransmission strength in the mature central nervous system (CNS)3,35–37. Although GlyT2 developmental expression pattern is relatively well described and some transcription factors have been involved in its early appearance in spinal cord42,43, the signaling pathways that may control this process remain unknown.
The Hedgehog signaling pathway is one of the intricate transduction mechanisms involved in embryonic development44. The pathway is activated when Hedgehog ligands bind to its surface receptor Patched (PTCH), promoting the derepression of Smoothened (SMO), a G-protein-coupled receptor that is inhibited by PTCH in basal conditions. The activation of SMO triggers a cascade of cellular events that ultimately induce the activation of the zinc-finger transcription factors called glioma-associated oncogene family members (GLI)45,46. In mammals, there are three Hedgehog ligands: Desert Hedgehog (Dhh), Indian Hedgehog (Ihh), and Sonic Hedgehog (Shh). Although they have similar affinities to bind PTCH and regulate Hedgehog target genes, they present distinct roles during development as consequence of their different expression patterns47. Dhh is involved in germ cell development and myelination of peripheral nerves, Ihh is needed for the development of bone and cartilage, and Shh is crucial for the developing brain of vertebrates as it controls the differentiation of neuronal populations, among other functions48–52. In addition, recent research shows that Shh also presents a role in the mature CNS where it may modulate the function of CNS neuronal circuits and synaptic activity44,53–57.
Here we explored whether the Hedgehog pathway could control GlyT2 expression and activity. We discovered that glycinergic neurons respond to Hedgehog signaling both in vitro in rat brainstem and spinal cord primary neurons and in vivo in zebrafish embryos. Our data indicate that the Hedgehog pathway controls GlyT2 ubiquitination status, modulating its functional expression and transport activity. The control of presynaptic glycine availability by the Hedgehog pathway suggests that its activation may act as a regulatory mechanism that modulates inhibitory glycinergic neurotransmission strength, a crucial role in the establishment of the identity of functional glycinergic synapses in vertebrates.
Results
Hedgehog activation downregulates GlyT2 expression and transport activity
To explore whether the Hedgehog pathway can modulate GlyT2, we used primary cultures of brainstem and spinal cord neurons where the transporter is highly expressed. First, we tested the effect of the Hedgehog agonist purmorphamine (PMM), a purine derivative that directly binds to and activates the G-protein coupled receptor SMO58. SMO activation is required for transmembrane signaling to the cytoplasm, ultimately resulting in the activation of GLI transcription factors45. As Fig. 1 shows, 10 μM of PMM caused a time-dependent inhibition of GlyT2, reducing glycine transport activity by 50% after 16 h of treatment (Fig. 1a, n = 11, ****p < 0.0001). We discovered that this effect is accompanied by a parallel decrease of 60% in GlyT2 protein levels (Fig. 1b, c; n = 10; ****p < 0.0001), suggesting that the impact in GlyT2 function observed during SMO activation is a direct consequence of the reduction of the number of active transporters in the surface of neurons. To investigate whether PMM induces selective GlyT2 protein decrease in brainstem and spinal cord neurons, we studied its effect on other proteins involved in glycinergic function. Activation of the Hedgehog pathway for 8 or 24 h did not alter levels of known GlyT2 interactors (Fig. 1d, e), such as the α3 subunit Na+/K+-ATPase (α3NKA)22, CRMP5/Ulip618, or syntaxin1A (STX1A)19. This suggests that Hedgehog activation selectively controls GlyT2 levels, leaving other functions of glycinergic neurons unaffected. We next carried out a dose–response analysis on the PMM effect on GlyT2 function and protein expression (Fig. 2). The results show that PMM inhibits [3H]-glycine uptake (Fig. 2a, n = 10; Veh vs PMM 5 μM, *p = 0.0242; Veh vs PMM 10 μM, ****p < 0,0001) and decreases GlyT2 expression in a concentration-dependent manner after 16 h of treatment (Fig. 2b, n = 4; Veh vs PMM 5 μM, *p = 0.0248; Veh vs PMM 10 μM, **p = 0.0098). To corroborate that these effects and those shown in Fig. 1 are consequence of activating the Hedgehog pathway, we confirmed that the Hedgehog antagonist cyclopamine, a plant-derived steroidal alkaloid known to specifically inhibit SMO59,60, inhibited the effect of PMM on GlyT2 (Fig. 2b, c; n = 4; Veh vs PMM 1 μM + CYC 0.2 μM, nsp > 0.9999; Veh vs PMM 5 μM + CYC 1 μM, nsp > 0.9999; Veh vs PMM 10 μM + CYC 2 μM, nsp > 0.9999).
Fig. 1. Purmorphamine treatment controls the functional expression of GlyT2 in a specific and time-dependent manner.
a Primary brainstem and spinal cord neurons were treated with 10 µM purmorphamine at the indicated times and glycine transport rates were measured using [3H]-glycine transport assays. Glycine transport shown is normalized against control conditions. ****p (PMM 16 h) < 0.0001, ****p (PMM 24 h) < 0.0001, using Dunn’s multiple comparisons test, Number of experiments n (Veh & PMM 2 h) = 5, n = (Veh & PMM 8 h) = 5, n (Veh & PMM 16 h) = 11, n (Veh & PMM 24 h) = 6. b Representative immunoblot of primary brainstem and spinal cord neuronal cultures. Cells were treated with 10 µM purmorphamine for the times indicated. Tubulin is used as protein loading control. Veh: DMSO. c Quantification is shown normalized to the corrected signal in the control in each case (Veh). ****p (PMM 16 h) < 0.0001, ***p (PMM 24 h) = 0.0002, using Dunn’s multiple comparisons test, number of experiments n (Veh & PMM 2 h) = 4, n = (Veh & PMM 8 h) = 8, n (Veh & PMM 16 h) = 10, n (Veh & PMM 24 h) = 5. d Neurons were treated with the vehicle alone or with 10 µM purmorphamine and the expression of the following GlyT2-associated/related proteins was assessed: α3NKA, CRMP5, and syntaxin1A (STX1A). Tubulin is used as protein loading control. e Box plots show quantification of protein expression changes during 8 and 16 h PMM treatment measured by western blots performed as in Fig. 1d. Data are normalized to the corrected signal in the control in each case (Veh). nsp (αNKA: PMM 8 h) = 0.7260, nsp (αNKA: PMM 24 h) > 0.9999, nsp (CRMP5: PMM 8 h) > 0.9999, nsp (CRMP5: PMM 24 h) > 0.9999, nsp (STX1A: PMM 8 h) = 0.7260, nsp (STX1A: PMM 24 h) > 0.9999, using Dunn’s multiple comparisons test, number of experiments n = 3. PMM purmorphamine.
Fig. 2. Downregulation of GlyT2 by purmorphamine is concentration-dependent and is reverted through cyclopamine.
a Primary brainstem and spinal cord neurons were treated with the concentrations of purmorphamine indicated for 16 h and glycine transport rates were measured using [3H]-glycine transport assays. Glycine transport shown is normalized against control conditions. *p (PMM 5 μM) = 0.0242, ****p (PMM 10 μM) < 0.0001, using Dunn’s multiple comparisons test, n (Veh) = 13, number of experiments n (PMM 1 μM) = 7, n (PMM 2.5 μM) = 7, n (PMM 5 μM) = 10, n (PMM 10 μM) = 10. b Representative immunoblot of primary brainstem and spinal cord neurons. Cells were treated with purmorphamine or/and cyclopamine at the concentrations indicated and the expression of GlyT2 was analyzed by immunoblotting after 16 h. Tubulin is used as protein loading control. c Quantification of GlyT2 expression is normalized to the corrected signal against tubulin. *p (Veh vs PMM 5 μM) = 0.0248, **p (Veh vs PMM 10 μM) = 0.0098, nsp (Veh vs PMM 1 μM + CYC 0.2 μM) > 0.9999, nsp (Veh vs PMM 5 μM + CYC 1 μM) > 0.9999, nsp (Veh vs PMM 10 μM + CYC 2 μM) > 0.9999, using Dunn’s multiple comparisons test; number of experiments n = 4. PMM purmorphamine, CYC cyclopamine.
To better understand the underlying molecular mechanism driving a reduction in GlyT2 levels during PMM treatment, we analyzed whether Smo activation could regulate GlyT2 function by acting on its mRNA levels. Using qPCR, however, we did not detect any alteration in GlyT2 mRNA expression after 16 h of treatment (Fig. 3a, n = 7, nsp = 0.1868), a condition that reduces both activity and protein levels by more than 50%, suggesting that PMM does not induce changes at the transcriptional or post-transcriptional levels to control GlyT2 expression. Given that ubiquitination is an essential post-translational modification that regulates GlyT2 expression and transport activity14,24,25 and other neurotransmitter transporters29–31,61, we decided to explore whether this process is involved in the downregulation of GlyT2 by PMM. We carried out established ubiquitination assays24,62 in primary neurons treated for 16 h with PMM 10 µM or vehicle (Fig. 3b, c). In these assays, GlyT2 is immunoprecipitated under very stringent conditions from samples incubated at 95 °C for 10 min in a buffer containing 1% sodium dodecyl sulfate (SDS). This treatment denatures all proteins, disassembling their native structure and completely disrupting non-covalent protein–protein interactions. However, given that ubiquitin molecules are covalently attached to GlyT2, this treatment does not affect the number of ubiquitin molecules bound to GlyT2, allowing to quantify GlyT2 ubiquitination by immunoblotting GlyT2 immunoprecipitates against ubiquitin. As expected, given that the anti-ubiquitin antibody used here recognizes all forms of polyubiquitin chains, which are formed by variable chain lengths, these experiments identify an elongated band spanning molecular weights higher than GlyT2, which correspond to immunoprecipitated GlyT2 molecules ubiquitinated by variable polyubiquitin lengths. To control for variability on GlyT2 expression and immunoprecipitation, the ubiquitin signal is normalized against the immunoprecipitated amount of GlyT2 in each case. Compared to the control (Fig. 3b, Veh), an increased ubiquitination signal was found when neurons were treated with PMM (Fig. 3b, PMM), showing that indeed the Hh agonist promotes GlyT2 ubiquitination. Note the robust reduction of GlyT2 expression levels by PMM treatment in these experiments (Fig. 3b, lower blot) in agreement with Figs. 1b, c and 2b, c. Quantification of these data indicated that agonist treatment significantly increased GlyT2 ubiquitination levels by ~2.5-fold (Fig. 3c, n = 3, **p = 0.0074). To confirm that ubiquitination of GlyT2 is the mechanism underlying the downregulation observed when the Hedgehog pathway is activated by PMM, we used PYR41, a cell-permeable specific inhibitor of the E1 ubiquitin-activating enzyme that catalyzes an initial and critical step in the protein ubiquitination pathway63. As Fig. 3d, e shows, when neurons were treated with PMM in the presence of PYR41 we no longer observed GlyT2 downregulation (n = 4; Veh vs PMM, *p = 0.0164; Veh vs PMM + PYR41, nsp > 0.9999), suggesting that indeed PMM-mediated control of GlyT2 expression requires ubiquitination of the transporter.
Fig. 3. The ubiquitination of GlyT2 is the underlying mechanism of purmorphamine modulation.
a Neurons were treated with 10 µM purmorphamine or vehicle for 16 h. Relative GlyT2 mRNA levels were determined by qPCR using glyceraldehyde-3-phosphate dehydrogenase (GAPDH) as housekeeping gene (arbitrary units). ns = not significantly different using Mann–Whitney test, n = 7. b Neurons were treated with purmorphamine as described in a. GlyT2 was immunoprecipitated and ubiquitination of the transporter was assayed by immunoblotting with anti-ubiquitin antibody. Blots were probed against GlyT2 to normalize ubiquitination signal against the amount of GlyT2 immunoprecipitated in each case to correct for GlyT2 protein expression. c Quantification of GlyT2 ubiquitination normalized to the control (vehicle). **p = 0.0074, using unpaired t-test, n = 3. d Neurons were treated with purmorphamine as described in a. and in the presence or absence of 5 µM PYR41. Tubulin is used as protein loading control. e Quantification of GlyT2 expression was normalized against tubulin. *p (Veh vs PMM) = 0.0164, nsp (Veh vs PMM + PYR41) > 0.9999 using Kruskal–Wallis test, n = 4. PMM purmorphamine.
We recently identified LNX2 as the first E3 ubiquitin ligase controlling GlyT2 ubiquitination and expression levels in neurons24. Thus, we wondered whether the control of GlyT2 by the Hedgehog pathway requires the function of LNX2. To do this, we ablated the expression of LNX2 using a viral knockdown approach in primary neurons as previously described24. In these conditions we observed an increase in the expression of GlyT2 due to the lack of constitutive ubiquitination of the transporter, as previously reported24. However, the genetic deletion of endogenous LNX2 in spinal cord primary neurons neither abolished the effect of PMM in GlyT2 activity (Fig. S1a, n = 4; PMM effect: Control shRNA vs LNX2 shRNA, nsp = 0.6814) nor expression (Fig. S1b, c, n (Control) = 3, n (shRNA LNX2) = 7; PMM effect: Control shRNA vs LNX2 shRNA, nsp = 0.9401) indicating that ubiquitination of GlyT2 by activation of the Hedgehog pathway requires other E3 ligases to mediate this effect. The qPCR analysis of the LNX2 mRNA levels in neurons treated with PMM showed no differences with respect to the control situation (Fig. S1d, n = 3, nsp = 0.3964), suggesting that the lack of involvement of LNX2 in Hedgehog-mediated control of GlyT2 is not due to a decrease in its expression.
Considering that PKC can be activated by Hedgehog pathway64 and that activation of PKC in glycinergic neurons results in an increased ubiquitination of GlyT2 and reduction of its expression and transport activity13,14,25, we studied to what extent PKC activation is involved in the control of GlyT2 by the Hedgehog pathway. We treated primary neurons with the Hedgehog agonist together with bisindolylmaleimide, a selective PKC antagonist, and measured GlyT2 expression. We found that GlyT2 decrease was still observed despite PKC inhibition using a set of concentrations (Fig. S2a, b, n = 4; Control: Veh vs PMM, **p = 0.0020; Bis 20 μM: Veh vs PMM, *p = 0.0491; Bis 100 μM: Veh vs PMM, **p = 0.0018; Bis 500 μM: Veh vs PMM, *p = 0.0491) suggesting that GlyT2 reduction in these conditions occurs in a PKC-independent manner. Considering that both LNX2 and PKC modulate GlyT2 expression and function14,24,25, the apparent independence of these pathways in the mechanism underlying GlyT2 downregulation by PMM identified in this work suggests that other downstream targets of the Hedgehog pathway are involved.
Hedgehog inhibition in vivo in zebrafish embryos increases GlyT2 expression
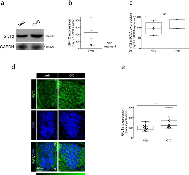
In order to investigate whether Hedgehog-mediated control of GlyT2 expression in primary neurons of rat brainstem and spinal cord is also conserved in vivo, we next used zebrafish (Danio rerio) embryos, a useful model to study CNS development, molecular mechanisms of neuropathology, or behavioral neuroscience65–67. When testing the effect of a drug in the zebrafish CNS, a common practice is to use dechorionated embryos before 72 hpf, time at which the blood–brain barrier is fully formed, to ensure the compound reaches its neuronal targets68–70. GlyT2 expression in zebrafish embryos appears early at 20–24 h post-fertilization (hpf), increases over time, and is clearly detected at 36–48 hpf in dorsal interneurons40,41,71. We first treated dechorionated zebrafish embryos with the agonist of SMO, PMM, at 24 hpf and using different concentrations (10, 25, and 50 µM). However, we did not detect a reduction in GlyT2 (Fig. S3). This may not be surprising, as at this developmental stage, the Shh signaling pathway is already robustly activated in zebrafish and pharmacological overstimulation on top may not be easily achievable. However, it is well described that the inhibition or ablation of Shh pathway causes molecular and developmental defects in the dorsoventral axis of the zebrafish neural tube72–77. Thus, we next decided to treat dechorionated zebrafish embryos with cyclopamine (CYC), antagonist of SMO, to study the control of GlyT2 expression by the Hedgehog pathway in vivo. We found a significant increase in GlyT2 expression in zebrafish treated with cyclopamine for 24 h (Fig. 4a, b, n = 8, 4 zebrafish per condition in each experiment; **p = 0,0014), suggesting that at this stage of the zebrafish embryonic development GlyT2 is constitutively being downregulated in vivo through the physiological activation of the Hedgehog pathway. We also quantified GlyT2 mRNA in these conditions, but our qPCR analysis showed no change in GlyT2 mRNA levels (Fig. 4c, n = 4, 10 zebrafish per condition in each experiment; nsp = 0.3429). To further validate these results, we used immunofluorescence confocal microscopy to visualize the effect of cyclopamine treatment on GlyT2 expression in the zebrafish spinal cord. Immunohistochemistry of zebrafish embryos revealed a significant increase in the GlyT2 expression upon cyclopamine treatment at 48 hpf compared to control (Fig. 4d, e, n (Veh) = 29, n (CYC) = 30; ****p < 0.0001), confirming western blot results. These in vivo data confirm our initial in vitro results and suggest that the modulation of GlyT2 by the Hedgehog pathway is conserved among different vertebrates.
Fig. 4. Inhibition of SMO receptor by cyclopamine upregulates GlyT2 expression in zebrafish embryos.
a Representative immunoblot of 48 hpf zebrafish embryos. Twenty-four hpf embryos were incubated with 100 µM cyclopamine or with vehicle alone (4 embryos per point) for 24 h and the expression of GlyT2 was analyzed by immunoblotting. GAPDH is used as protein loading control. b Quantification of GlyT2 expression is normalized to the corrected signal against GAPDH. **p (Veh vs CYC 100 μM) = 0.0014, using Kolmogorov–Smirnov test, n = 8. c Relative mRNA levels of GlyT2 in 24 hpf zebrafish embryos treated with 100 µM cyclopamine for 24 h were determined by qPCR using glyceraldehyde-3-phosphate dehydrogenase (GAPDH) as housekeeping gene (arbitrary units). n.s. = not significantly different using Mann–Whitney U test, n = 4. CYC cyclopamine. d Dechorionated 48 hpf zebrafish embryos treated as in a. were fixed in 4% PFA and embedded in OCT cryostat embedding medium. Ten micrometer spinal cord transversal sections were incubated with anti-GlyT2 antibody (green) and DAPI (blue). e Quantification of GlyT2 fluorescence intensity. ****p < 0.0001, using Mann–Whitney U test, n (Veh) = 29, n (CYC) = 30. CYC cyclopamine, D dorsal, V ventral.
Discussion
GlyT2 function is essential to sustain glycinergic neurotransmission strength in vertebrates3,4,6 and its dysfunction causes hyperekplexia, a rare disease characterized by hypertonia and pronounced startle responses to stimuli that can cause sudden infant death6,36,78. In this work, we identify a novel molecular link between the activation status of the Hedgehog pathway and the function of GlyT2. Our data reveal that the activation of the G-protein-coupled receptor SMO, mediator of Hedgehog pathway, induces an agonist concentration- and time-dependent decrease in GlyT2 transport activity and protein expression in primary neurons of rat brainstem and spinal cord and, interestingly, this mechanism affects GlyT2 selectively and does not modulate the expression of other proteins involved in glycinergic function. According to these results, pharmacological inhibition of SMO in vivo in zebrafish embryos promotes an increase in GlyT2 protein expression. These data provide the first in vitro and in vivo evidence of the control of GlyT2 function by the Hedgehog pathway
Experimentally modulating SMO function allowed us to discover that the Hedgehog pathway controls GlyT2 expression, but further work will be needed to dissect which of the three Hedgehog ligands (Dhh, Ihh, and Shh) endogenously controls GlyT2 levels. While these ligands have similar capacity to upregulate Hedgehog by binding PTCH47,49 and causing SMO derepression, their expression patterns differ and so does their likelihood to modulate GlyT2. For example, Dhh expression is restricted to gonads and peripheral nerves49,79 and therefore it is unlikely that it could act onto glycinergic neurons. Ihh, in turn, is involved in different processes in CNS75,80, but it remains unclear to what extent it may function in the context of the active Shh signaling observed during neural tube development80. Lastly, Shh functions in CNS are well described and its role in the CNS has been classically associated to controlling brain and spinal cord development by driving cell proliferation, specification, and axonal targeting in multiple sites52,54,81. Based on the results obtained in this work and the requirement of GlyT2 expression for the establishment of a functional glycinergic synapse, it is tempting to speculate that Shh signaling could modulate GlyT2 expression in glycinergic neurons in the spinal cord to control the developmental timing of the beginning of spinal cord glycinergic transmission. Shh could provide a coordinated regulation of cellular differentiation and molecular specialization of glycinergic inhibitory neurons, facilitating the known function of the pathway as a key driver of neuronal diversity in the spinal cord82. In addition, glycine has been shown to be a regulator of neurogenesis in the spinal cord83,84 and in a recent transcriptomic analysis performed in zebrafish embryos, Shh was identified as a modulator of glycine-dependent neurogenesis85. Although this could indicate that glycine signaling may control GlyT2 expression through Shh signaling during development and this could in turn be a homeostatic mechanism that regulates glycine levels to modulate neurogenesis, future work is needed to dissect this possibility.
On the other hand, recent results also indicate that Shh signaling is maintained after development and continues to act in the mature CNS, controlling synaptic physiology among other functions44,50,54. For example, the Hedgehog pathway has been shown to control excitatory synaptic function, as its signaling components are present in axonal terminals55,86,87 and their activation increases release probability in excitatory hippocampal neurons55. Shh additionally inhibits the activity of EAAC1 and GLT-1 glutamate transporters, causing a dramatic increase in extracellular glutamate levels that leads to imbalanced neuronal circuitry and seizures53,88. Although components of the Hedgehog pathway are expressed in the adult spinal cord in mice52,89 it remains unexplored whether this pathway could be involved in shaping the function of established glycinergic synapses. Despite Shh has already been shown to modulate synaptic function of other neurotransmitters such as glutamate53,55,88 or acetylcholine90, whether Shh can regulate GlyT2 function to modulate glycinergic transmission will require future work. As GlyT2 is considered a main regulator of glycinergic quantal content, one could predict that modulating the activation state of the Hedgehog pathway could in turn modulate GlyT2 transport activity to the extent to which it could affect the amount of glycine released during neurotransmission. However, we did not address such possibility in this work and interpretations of the impact of Shh activity onto glycinergic neurotransmission strength remain speculative.
Our work shows that sustained SMO activation during 16 h in glycinergic neurons does not cause any effect on GlyT2 mRNA levels (Fig. 3) whereas its protein levels are dramatically affected during the same treatment (Fig. 1), suggesting that modulation of GlyT2 expression by the Hedgehog pathway does not occur at transcriptional or post-transcriptional levels. Thus, we explored how GlyT2 could be regulated at the protein level. We identified ubiquitination as the main mechanism driving SMO-mediated control of GlyT2, as PMM enhances GlyT2 ubiquitination levels and blockage of the E1 enzyme63, required for the first step of the ubiquitination process, completely prevented the decrease in GlyT2 protein levels during SMO activation (Fig. 3).
We recently identified Ligand of Numb protein X1 and X2 (LNX1 and LNX2) as the first E3 ubiquitin ligases acting on GlyT2 (ref. 24), although out of these two only LNX2 is expressed in glycinergic neurons24,91. We therefore tested whether LNX2 drives GlyT2 ubiquitination during Hedgehog activation. However, LNX2-deficient glycinergic neurons still showed Hedgehog-mediated degradation of GlyT2, indicating that this process relies on a different E3 ubiquitin ligase (Fig. S1). This result may not be surprising, as a key feature of the ubiquitination process is its robust degree of redundancy and multiplicity, which allows that each protein can be targeted by multiple E3s92,93. We also explored whether PKC is involved in Hedgehog-mediated control of GlyT2 since PKC activation is known to induce ubiquitination and degradation of GlyT2 (refs. 14,25) and Shh activation induces degradation of the glutamate transporter GLT-1 via PKC in astrocytes88. However, we found that GlyT2 downregulation persists during Hedgehog activation in glycinergic neurons in which PKC was pharmacologically inhibited (Fig. S2), indicating that the molecular mechanism controlling GlyT2 differs from the one modulating GLT-1. The identification of the molecular pathway downstream of Hedgehog signaling controlling GlyT2 expression remains, therefore, unsolved. Further research is required to solve this unknown mechanism, which will help to better understand how Hedgehog can control the biology of glycinergic neurons.
Zebrafish express homologs for more than 70% of human genes and their molecular underpinnings controlling neurotransmission are conserved with higher vertebrates94. For example, properties of glycinergic biology in zebrafish mimic well the functions observed in mammals, as, for example, (1) GlyT1 zebrafish mutants present excessive glycinergic transmission due to the lack of glycine recapture71,95, (2) loss of glycine receptor function results in an hyperekplexia-like phenotypes96,97, and (3) GlyT2 can be used as a reliable marker for glycinergic neurons40,41. To explore whether Hedgehog control of GlyT2 is conserved in vivo, we treated dechorionated zebrafish embryos at 24 hpf with cyclopamine for 24 h, determining at 48 hpf a robust increase of GlyT2 expression measured by both western blot and immunofluorescence of zebrafish spinal cord (Fig. 4). These results are in agreement with those obtained in primary neurons, where cyclopamine administration blocked GlyT2 reduction promoted by PMM (Fig. 2a, b) and suggest that theHedgehog signaling pathway physiologically modulates GlyT2 levels during development. In zebrafish, key neurodevelopmental events occur during the first 120 hpf (5 dpf): neural tube closure takes place approximately at 16 hpf, neural proliferation between 12 and 84 hpf, and neural migration between 18 and 96 hpf98,99. Regarding the expression of glycinergic neurotransmission elements, GlyT2 mRNA appears at 20 hpf40,100 and GlyR α1 subunit at 24 hpf101. In this work, we modulate the Hedgehog pathway between 24 and 48 hpf, a window of time important for the correct expression of GlyT2 and the differentiation of glycinergic neurons. We hypothesize that the Hedgehog pathway may be involved in the specification of spinal cord inhibitory neurons by reducing glycinergic transmission strength through limiting GlyT2 activity. Before 30 hpf in zebrafish, GlyT2 and the GABAergic marker glutamic acid decarboxylase (GAD) co-localize in the majority of spinal cord neurons that show either marker, and longer times are required for these neurons to become either glycinergic or GABAergic40,41. We speculate that Hedgehog activation could act as a set point that temporarily restricts the differentiation of these neurons into glycinergic neurons by reducing GlyT2 expression and limiting glycinergic transmission strength102, as GlyT2 is necessary for establishing and maintaining the identity of a glycinergic synapse3,35–37. Whether these effects persist in adulthood requires future investigation, but our data indicate that the novel control mechanism identified here by which GlyT2 expression is robustly controlled by Hedgehog activation status is a mechanism evolutionarily conserved that occurs in vitro and in vivo in glycinergic neurons of different vertebrate species. We hope that advancing our understanding of the molecular control of GlyT2 will help to frame future studies into the molecular basis of human pathologies associated with alterations in glycinergic neurotransmission, such as hyperekplexia or chronic pain.
Methods
Materials
Zebrafish embryos and Wistar rats were bred under standard conditions at the Centro de Biología Molecular Severo Ochoa (CBMSO) in accordance with procedures approved in the Directive 2010/63/EU of the European Union with approval of the Research Ethics Committee of the Universidad Autónoma de Madrid (Comité de Ética de la Investigación UAM, CEI-UAM). Antibodies against N terminus of GlyT2 and GlyT1 were generated in house103–105 (working dilution: 1:1000), while the other primary antibodies used were α3NKA (1:500, Santa Cruz Biotechnology, sc-16052), CRMP5 (1:2000, Abcam, ab36203), Syntaxin 1A (1:1000, Synaptic Systems), anti-ubiquitin (1:200, P4D1, Santa Cruz, sc-8017), and anti-α-tubulin (1:2000, T-6074, Sigma-Aldrich). All chemicals used were from Sigma-Aldrich unless otherwise noticed. Neurobasal medium and B27 supplement were purchased from Invitrogen.
Small hairping RNAs (shRNAs) and lentiviral particles generation
shRNA sequences were inserted into pLKO cloning vector (a gift from David Root; Addgene plasmid #10878). shRNA lentiviral particles were generated by transfection of HEK293T with the pLKO vectors containing shRNA, the packaging plasmid psPAX2 and the envelope plasmid pMD2G.
shRNA sequences:
Scramble shRNA:
5′-CCTAAGGTTAAGTCGCCCTCGCTCGAGCGAGGGCGACTTAACCTTAGG-3′
LNX2 shRNA:
5′-CCACTGATCAACATCGTCATT-3′
Primary cultures of brainstem and spinal cord neurons and transduction
Primary cultures of brainstem and spinal cord neurons were prepared as described previously24. Briefly, the brainstem and spinal cord of Wistar rat fetuses were obtained at the 16th day of gestation, and the tissue was then mechanically disaggregated in HBSS (Invitrogen) containing 0.25% trypsin (Invitrogen) and 4 mg/ml DNase. Cells were plated at a density of 500,000 cells/well in 12 well multiwell plates, and they were incubated for 4 h in DMEM containing 10% FCS, 10 mM glucose, 10 mM sodium pyruvate, 0.5 mM glutamine, 0.05 mg/ml gentamicin, 0.01% streptomycin, and 100 U/ml penicillin G. After 4 h this buffer was replaced with Neurobasal/B27 culture medium containing 0.5 mM glutamine (50:1 by volume: Invitrogen), and 2 days later cytosine arabinoside (1 µM) was added to inhibit further glial growth. Neuronal cultures were infected with lentiviruses at DIV 1. Lentivirus preparations were added directly to the culture medium and maintained for 24 h at 5% v/v. Neurons were then replaced in fresh medium and culture was continued until 12 DIV.
Quantitative real-time PCR (qPCR)
Total RNA was extracted from zebrafish and cultured rat brainstem and spinal cord neurons following the TRI Reagent isolation protocol (Sigma-Aldrich).
cDNA was synthetized using the iScript cDNA Synthesis kit (Bio-Rad) and qPCR was performed using Fast SYBR Green Master Mix (Thermo Fisher Scientific) following the manufacturer’s recommendations. Relative gene expression levels were quantified by the 2–∆∆Ct method using glyceraldehyde-3-phosphate dehydrogenase (GAPDH) as housekeeping gene.
Primer sequences:
GAPDH (Rat):
5′-TCCCATTCTTCCACCTTTGA-3′; 5′-ATGTAGGCCATGAGGTCCAC-3′
GlyT2 (Rat):
5′-CAGCCAGGCCAATAAGACAT-3′; 5′-CCACCTGATCTCACCAGGAT-3′
LNX2 (Rat):
5′-CCGTGTGCCAAGATGTAATG-3′; 5′-GGATCCAGTTTCACCCTCAA-3′
GAPDH (Zebrafish):
5′-CTGGTCATTGATGGTCATGC-3′; 5′-CACCACCCTTAATGTGAGCA-3′
GlyT2 (Zebrafish):
5′-TTGCACAGCCAAACTCAGTC-3′; 5′-ACGGCTGTCTCAACATTTCC-3′
Pharmacological treatments
Brainstem and spinal cord neurons were incubated with PMM and/or cyclopamine at different times and concentrations, as indicated thorough the text, or with the vehicle alone in B27 supplemented Neurobasal medium at 37 °C. Manually dechorionated 24 hpf zebrafish embryos were incubated with 100 µM cyclopamine diluted in E3 medium (5 mM NaCl, 0.17 mM KCl, 0.33 mM CaCl2, 0.33 mM MgSO4, and 0.1% methylene blue) or with the vehicle alone for 24 h at 28 °C.
Protein extraction and western blotting
Primary neurons were lysed in RIPA buffer and extracted proteins were mixed with Laemmli buffer to prepare them for electrophoresis. Zebrafish embryos were directly lysed in Laemmli buffer at 95 °C for 15 min. Proteins bands from lysates were resolved by SDS-PAGE using a 4% stacking gel and 6 or 7.5% resolving gels. Then, proteins were transferred to PVDF membranes with a semi-dry transfer system and visualized by ECL (Bio-Rad) detection. The protein bands obtained by ECL using film exposures in the linear range were imaged using a GS-900 calibrated imaging densitometer (Bio-Rad) and quantified using Image Lab Software (Bio-Rad). Standard errors were calculated after densitometry from at least three separate experiments.
Ubiquitination assay
Primary neurons were washed twice with phosphate-buffered saline (PBS) at 4 °C, harvested using a buffer containing 50 mM Tris, 150 mM NaCl and 50 mM N-ethylmaleimide with protease inhibitors PMSF and Sigma protease inhibitor cocktail (Ubiquitination Buffer, UB) and analyzed for protein quantification. Equal amounts of protein samples were centrifuged and pellets were resuspended in 90 µl of UB. Ten microliter of 10% sodium dodecyl sulfate (SDS) were added and samples were incubated for 10 min at 95 °C to eliminate protein interactions. Then, SDS was diluted by the subsequent addition of 34 µl of UB containing 4% Triton X100 and 1 ml of UB containing 1% Triton X100. After 30 min on rotary shaking at 4 °C, lysates were precleared with 40 µl of Protein G agarose (Invitrogen) for 30 min at 4 °C and then were incubated overnight with anti-GlyT2. Next day, samples were incubated with protein G agarose for 1 h at room temperature followed by four washes with ice-cold lysis buffer and elution in 2× Laemmli sample buffer at 75 °C. Cell lysates were probed by western blot analysis with specific antibodies.
[3H]-glycine transport assays
GlyT2 transport activity was measured as described previously22. Briefly, cells were incubated in a solution containing an isotopic dilution of 2 μCi/ml [3H] glycine (1.6 TBq/mmol; PerkinElmer Life Sciences) in PBS, yielding a 10 μM final glycine concentration. To measure specific GlyT2 glycine accumulation, the transport assay was performed in the presence of the GlyT2 antagonist ALX1393 (0.4 μM) and in the presence of the GlyT1 antagonist NFPS (10 μM) as these cultures present endogenous GlyT1 activity that would contaminate the measurements of GlyT2-mediated glycine uptake. Transport activity is normalized to the protein concentration and time of the reaction and expressed in pmol of glycine per mg of protein per minute (pmol of Gly/mg of protein/min). The reactions were terminated after 6 min by aspiration, followed by washing with PBS.
Immunofluorescence of zebrafish embryos
Dechorionated 48 hpf zebrafish embryos were fixed overnight in 4% PFA at 4 °C, soaked in 30% sucrose for 2–4 h, and embedded in OCT cryostat embedding medium (Tissue Tek). After freezing, 10 μm spinal cord transversal sections were cut on a cryostat at −20 °C. Then, sections were washed three times with PBS containing 1% Tween 20, blocked for 2 h at 4 °C with 3% BSA and incubated overnight at 4 °C with anti-GlyT2 rabbit antibody (1:200) in block solution. Next day, sections were washed six times with PBS containing 1% Tween 20, blocked again, and incubated overnight at 4 °C with DAPI (1:2000) (Merck) and anti-rabbit AlexaFluor-488 (1:500) (Thermo Fisher) in block solution. Finally, sections were washed four times with PBS containing 1% Tween 20, mounted using ProLong Gold Antifade Mountant (Thermo Fisher) and stored at 4 °C before imaging using laser scanning confocal microscopy on an A1R + microscope (Nikon). Sections from vehicle or cyclopamine-treated zebrafish embryos were imaged under identical imaging conditions and fluorescence was quantified using ImageJ software.
Data analysis and statistics
All data and statistical analyses were performed using GraphPad Prism (GraphPad Software). Kruskal–Wallis test was used to compare multiple groups, with subsequent Dunn’s post hoc test to determine the significant differences between samples. Kolmogorov–Smirnov and Mann–Whitney U tests were used to compare two separate groups. P values are denoted through the text as follows: *p < 0.05; **p < 0.01; ***p < 0.001; ****p < 0.0001; p < 0.05 or lower values were considered significantly different when compared by one-way Kruskal–Wallis (Dunns’s post hoc test) or Kolmogorov–Smirnov and Mann–Whitney U tests. Thorough the text, the Box whisker plots represent mean (+), median (line), 25–75 percentile (box), 10–90 percentile (whisker), 1–99 percentile (X), and min–max (−) ranges.
Reporting summary
Further information on research design is available in the Nature Research Reporting Summary linked to this article.
Supplementary information
Description of Additional Supplementary Files
Acknowledgements
This work was supported by grants from the Spanish ‘Ministerio de Economía y Competitividad’, grant number SAF2017-84235-R (AEI/FEDER, EU) to B.L.-C. and from Fundación Ramón Areces to B.L.-C. Additionally, Institutional grants from the Fundación Ramón Areces and Banco de Santander are given to the CBMSO. J.d.J.-S receives support from the Diane Barrière Chair on Synaptic Bioenergetics (ICM Paris Brain Institute). J.d.J.-S is supported by the 2019 ATIP-Avenir program (Inserm and CRNS, France) and an ERC Starting Grant (ERC-StG-852873, EU). We thank Dr. Fernando Martín-Belmonte (Centro de Biología Molecular Severo Ochoa [CBMSO]) for generously providing the zebrafish embryos and experimental advice.
Author contributions
Conceived and designed the experiments: C.A. and J.d.J.-S. Performed the experiments: A.R.-M., E.N. and S.G.-L. Contributed with resources: A.A.V., D.D. and N.R. Analyzed the data: A.R.-M., E.N., B.L.-C. and J.d.J.-S. Wrote the original draft: A.R.-M., C.A. and J.d.J.-S. Edited and reviewed the manuscript. A.A.V., D.D., N.R., A.R.-M., E.N., B.L.-C. and J.d.J.-S.
Data availability
The data analyzed during this study are available with this paper as Supplementary Data 1 and original raw data are available upon reasonable request. We also show uncropped original blots in the Supplementary Material as Figure S4.
Competing interests
The authors declare no competing interests.
Footnotes
Peer review information Communications Biology thanks Ana Luisa Carvalho, Robert Harvey and the other, anonymous, reviewers for their contribution to the peer review of this work. Primary Handling Editors: Karli Montague-Cardoso. Peer reviewer reports are available.
Publisher’s note Springer Nature remains neutral with regard to jurisdictional claims in published maps and institutional affiliations.
These authors contributed equally: Andrés de la Rocha-Muñoz, Enrique Núñez.
Supplementary information
The online version contains supplementary material available at 10.1038/s42003-021-02718-6.
References
- 1.Aragón C, López-Corcuera B. Glycine transporters: crucial roles of pharmacological interest revealed by gene deletion. Trends Pharmacol. Sci. 2005;26:283–286. doi: 10.1016/j.tips.2005.04.007. [DOI] [PubMed] [Google Scholar]
- 2.Edwards RH. The neurotransmitter cycle and quantal size. Neuron. 2007;55:835–858. doi: 10.1016/j.neuron.2007.09.001. [DOI] [PubMed] [Google Scholar]
- 3.Apostolides PF, Trussell LO. Rapid, activity-independent turnover of vesicular transmitter content at a mixed glycine/GABA synapse. J. Neurosci. 2013;33:4768–4781. doi: 10.1523/JNEUROSCI.5555-12.2013. [DOI] [PMC free article] [PubMed] [Google Scholar]
- 4.Rousseau F, Aubrey KR, Supplisson S. The glycine transporter GlyT2 controls the dynamics of synaptic vesicle refilling in inhibitory spinal cord neurons. J. Neurosci. 2008;28:9755–9768. doi: 10.1523/JNEUROSCI.0509-08.2008. [DOI] [PMC free article] [PubMed] [Google Scholar]
- 5.Hülsmann S, et al. The postnatal development of ultrasonic vocalization-associated breathing is altered in glycine transporter 2-deficient mice. J. Physiol. 2019;597:173–191. doi: 10.1113/JP276976. [DOI] [PMC free article] [PubMed] [Google Scholar]
- 6.Gomeza J, et al. Deletion of the mouse glycine Transporter 2 results in a hyperekplexia phenotype and postnatal lethality. Neuron. 2003;40:797–806. doi: 10.1016/S0896-6273(03)00673-1. [DOI] [PubMed] [Google Scholar]
- 7.Suhren O, Bruyn GW, Tuynman JA. Hyperexplexia: a hereditary startle syndrome. J. Neurol. Sci. 1966;3:577–605. doi: 10.1016/0022-510X(66)90047-5. [DOI] [Google Scholar]
- 8.Harvey, R. J., Topf, M., Harvey, K. & Rees, M. I. The genetics of hyperekplexia: more than startle! Trends Genet. 24, 439–447 (2008). [DOI] [PubMed]
- 9.Schaefer N, Langlhofer G, Kluck CJ, Villmann C. Glycine receptor mouse mutants: model systems for human hyperekplexia. Br. J. Pharmacol. 2013;170:933–952. doi: 10.1111/bph.12335. [DOI] [PMC free article] [PubMed] [Google Scholar]
- 10.Carta E, et al. Mutations in the GlyT2 gene (SLC6A5) are a second major cause of startle disease. J. Biol. Chem. 2012;287:28975–28985. doi: 10.1074/jbc.M112.372094. [DOI] [PMC free article] [PubMed] [Google Scholar]
- 11.Lynch JW, Callister RJ. Glycine receptors: a new therapeutic target in pain pathways. Curr. Opin. Invest. Drugs. 2006;7:48–53. [PubMed] [Google Scholar]
- 12.Grothe B. Sensory systems: new roles for synaptic inhibition in sound localization. Nat. Rev. Neurosci. 2003;4:540–550. doi: 10.1038/nrn1136. [DOI] [PubMed] [Google Scholar]
- 13.Fornes A, et al. Trafficking properties and activity regulation of the neuronal glycine transporter GLYT2 by protein kinase C. Biochem. J. 2008;412:495–506. doi: 10.1042/BJ20071018. [DOI] [PubMed] [Google Scholar]
- 14.de Juan-Sanz J, Zafra F, López-Corcuera B, Aragón C. Endocytosis of the neuronal glycine transporter GLYT2: role of membrane rafts and protein kinase C-dependent ubiquitination. Traffic. 2011;12:1850–1867. doi: 10.1111/j.1600-0854.2011.01278.x. [DOI] [PubMed] [Google Scholar]
- 15.Jiménez E, et al. P2Y purinergic regulation of the glycine neurotransmitter transporters. J. Biol. Chem. 2011;286:10712–10724. doi: 10.1074/jbc.M110.167056. [DOI] [PMC free article] [PubMed] [Google Scholar]
- 16.Villarejo-López L, et al. P2X receptors up-regulate the cell-surface expression of the neuronal glycine transporter GlyT2. Neuropharmacology. 2017;125:99–116. doi: 10.1016/j.neuropharm.2017.07.018. [DOI] [PubMed] [Google Scholar]
- 17.Armsen W, Himmel B, Betz H, Eulenburg V. The C-terminal PDZ-ligand motif of the neuronal glycine transporter GlyT2 is required for efficient synaptic localization. Mol. Cell. Neurosci. 2007;36:369–380. doi: 10.1016/j.mcn.2007.07.011. [DOI] [PubMed] [Google Scholar]
- 18.Horiuchi M, Loebrich S, Brandstaetter JH, Kneussel M, Betz H. Cellular localization and subcellular distribution of Unc-33-like protein 6, a brain-specific protein of the collapsin response mediator protein family that interacts with the neuronal glycine transporter 2. J. Neurochem. 2005;94:307–315. doi: 10.1111/j.1471-4159.2005.03198.x. [DOI] [PubMed] [Google Scholar]
- 19.Geerlings A, Núñez E, López-Corcuera B, Aragón C. Calcium- and syntaxin 1-mediated trafficking of the neuronal glycine transporter GLYT2. J. Biol. Chem. 2001;276:17584–17590. doi: 10.1074/jbc.M010602200. [DOI] [PubMed] [Google Scholar]
- 20.Arribas-González E, de Juan-Sanz J, Aragón C, López-Corcuera B. Molecular basis of the dominant negative effect of a glycine transporter 2 mutation associated with hyperekplexia. J. Biol. Chem. 2015;290:2150–2165. doi: 10.1074/jbc.M114.587055. [DOI] [PMC free article] [PubMed] [Google Scholar]
- 21.Arribas-González E, Alonso-Torres P, Aragón C, López-Corcuera B. Calnexin-assisted biogenesis of the neuronal glycine transporter 2 (GlyT2) PLoS ONE. 2013;8:e63230. doi: 10.1371/journal.pone.0063230. [DOI] [PMC free article] [PubMed] [Google Scholar]
- 22.de Juan-Sanz J, et al. Na+/K+-ATPase is a new interacting partner for the neuronal glycine transporter GlyT2 that downregulates its expression in vitro and in vivo. J. Neurosci. 2013;33:14269–14281. doi: 10.1523/JNEUROSCI.1532-13.2013. [DOI] [PMC free article] [PubMed] [Google Scholar]
- 23.de Juan-Sanz, J. et al. Presynaptic control of glycine transporter 2 (GlyT2) by physical and functional association with plasma membrane Ca2+-ATPase (PMCA) and Na+-Ca2+ exchanger (NCX). J. Biol. Chem.10.1074/jbc.M114.586966 (2014). [DOI] [PMC free article] [PubMed]
- 24.de la Rocha-Muñoz, A. et al. E3 ubiquitin ligases LNX1 and LNX2 are major regulators of the presynaptic glycine transporter GlyT2. Sci. Rep.9, (2019). [DOI] [PMC free article] [PubMed]
- 25.de Juan-Sanz J, et al. Constitutive endocytosis and turnover of the neuronal glycine transporter GlyT2 is dependent on ubiquitination of a C-terminal lysine cluster. PLoS ONE. 2013;8:e58863. doi: 10.1371/journal.pone.0058863. [DOI] [PMC free article] [PubMed] [Google Scholar]
- 26.Eriksen J, Bjørn-Yoshimoto WE, Jørgensen TN, Newman AH, Gether U. Postendocytic sorting of constitutively internalized dopamine transporter in cell lines and dopaminergic neurons. J. Biol. Chem. 2010;285:27289–27301. doi: 10.1074/jbc.M110.131003. [DOI] [PMC free article] [PubMed] [Google Scholar]
- 27.Boudanova E, Navaroli DM, Stevens Z, Melikian HE. Dopamine transporter endocytic determinants: Carboxy terminal residues critical for basal and PKC-stimulated internalization. Mol. Cell. Neurosci. 2008;39:211–217. doi: 10.1016/j.mcn.2008.06.011. [DOI] [PMC free article] [PubMed] [Google Scholar]
- 28.González-González IM, García-Tardón N, Giménez C, Zafra F. PKC-dependent endocytosis of the GLT1 glutamate transporter depends on ubiquitylation of lysines located in a C-terminal cluster. Glia. 2008;56:963–974. doi: 10.1002/glia.20670. [DOI] [PubMed] [Google Scholar]
- 29.Martínez-Villarreal J, García Tardón N, Ibáñez I, Giménez C, Zafra F. Cell surface turnover of the glutamate transporter GLT-1 is mediated by ubiquitination/deubiquitination. Glia. 2012;60:1356–1365. doi: 10.1002/glia.22354. [DOI] [PubMed] [Google Scholar]
- 30.Barrera, S. P. et al. PKC-dependent GlyT1 ubiquitination occurs independent of phosphorylation: Inespecificity in lysine selection for ubiquitination. PLoS ONE10.1371/journal.pone.0138897 (2015). [DOI] [PMC free article] [PubMed]
- 31.Lu Q, Murakami C, Hoshino F, Murakami Y, Sakane F. Diacylglycerol kinase δ destabilizes serotonin transporter protein through the ubiquitin-proteasome system. Biochim. Biophys.Acta. 2020;1865:158608. doi: 10.1016/j.bbalip.2019.158608. [DOI] [PubMed] [Google Scholar]
- 32.Sheldon AL, González MI, Krizman-Genda EN, Susarla BTS, Robinson MB. Ubiquitination-mediated internalization and degradation of the astroglial glutamate transporter, GLT-1. Neurochem. Int. 2008;53:296–308. doi: 10.1016/j.neuint.2008.07.010. [DOI] [PMC free article] [PubMed] [Google Scholar]
- 33.García-Tardón N, et al. Protein Kinase C (PKC)-promoted endocytosis of glutamate transporter GLT-1 requires ubiquitin ligase Nedd4-2-dependent ubiquitination but not phosphorylation. J. Biol. Chem. 2012;287:19177–19187. doi: 10.1074/jbc.M112.355909. [DOI] [PMC free article] [PubMed] [Google Scholar]
- 34.Sorkina T, et al. RNA interference screen reveals an essential role of Nedd4-2 in dopamine transporter ubiquitination and endocytosis. J. Neurosci. 2006;26:8195–8205. doi: 10.1523/JNEUROSCI.1301-06.2006. [DOI] [PMC free article] [PubMed] [Google Scholar]
- 35.Lu T, Rubio ME, Trussell LO. Glycinergic transmission shaped by the corelease of GABA in a mammalian auditory synapse. Neuron. 2008;57:524–535. doi: 10.1016/j.neuron.2007.12.010. [DOI] [PubMed] [Google Scholar]
- 36.Zafra, F., Ibañez, I. & Gimenez, C. Glycinergic transmission—glycine transporter GlyT2 in neuronal pathologies. Neuronal Signal.10.1042/ns20160009 (2016). [DOI] [PMC free article] [PubMed]
- 37.Poyatos I, Ponce J, Aragón C, Giménez C, Zafra F. The glycine transporter GLYT2 is a reliable marker for glycine-immunoreactive neurons. brain Res. Mol. brain Res. 1997;49:63–70. doi: 10.1016/S0169-328X(97)00124-1. [DOI] [PubMed] [Google Scholar]
- 38.Friauf E, Aragón C, Löhrke S, Westenfelder B, Zafra F. Developmental expression of the glycine transporter GLYT2 in the auditory system of rats suggests involvement in synapse maturation. J. Comp. Neurol. 1999;412:17–37. doi: 10.1002/(SICI)1096-9861(19990913)412:1<17::AID-CNE2>3.0.CO;2-E. [DOI] [PubMed] [Google Scholar]
- 39.Jursky F, Nelson N. Developmental expression of the glycine transporters GLYT1 and GLYT2 in mouse brain. J. Neurochem. 2002;67:336–344. doi: 10.1046/j.1471-4159.1996.67010336.x. [DOI] [PubMed] [Google Scholar]
- 40.Higashijima S-I, Mandel G, Fetcho JR. Distribution of prospective glutamatergic, glycinergic, and GABAergic neurons in embryonic and larval zebrafish. J. Comp. Neurol. 2004;480:1–18. doi: 10.1002/cne.20278. [DOI] [PubMed] [Google Scholar]
- 41.Higashijima S-I, Schaefer M, Fetcho JR. Neurotransmitter properties of spinal interneurons in embryonic and larval zebrafish. J. Comp. Neurol. 2004;480:19–37. doi: 10.1002/cne.20279. [DOI] [PubMed] [Google Scholar]
- 42.Huang M, et al. Ptf1a, Lbx1 and Pax2 coordinate glycinergic and peptidergic transmitter phenotypes in dorsal spinal inhibitory neurons. Dev. Biol. 2008;322:394–405. doi: 10.1016/j.ydbio.2008.06.031. [DOI] [PubMed] [Google Scholar]
- 43.Batista MF, Lewis KE. Pax2/8 act redundantly to specify glycinergic and GABAergic fates of multiple spinal interneurons. Dev. Biol. 2008;323:88–97. doi: 10.1016/j.ydbio.2008.08.009. [DOI] [PMC free article] [PubMed] [Google Scholar]
- 44.Ihrie RA, et al. Persistent sonic hedgehog signaling in adult brain determines neural stem cell positional identity. Neuron. 2011;71:250–262. doi: 10.1016/j.neuron.2011.05.018. [DOI] [PMC free article] [PubMed] [Google Scholar]
- 45.Briscoe J, Thérond PP. The mechanisms of Hedgehog signalling and its roles in development and disease. Nat. Rev. Mol. Cell Biol. 2013;14:416–429. doi: 10.1038/nrm3598. [DOI] [PubMed] [Google Scholar]
- 46.Yao PJ, Petralia RS, Mattson MP. Sonic Hedgehog signaling and hippocampal neuroplasticity. Trends Neurosci. 2016;39:840–850. doi: 10.1016/j.tins.2016.10.001. [DOI] [PMC free article] [PubMed] [Google Scholar]
- 47.Andrews, M. G., Kong, J., Novitch, B. G. & Butler, S. J. New perspectives on the mechanisms establishing the dorsal-ventral axis of the spinal cord. 417–450. 10.1016/bs.ctdb.2018.12.010 (2019). [DOI] [PMC free article] [PubMed]
- 48.Sasai N, Toriyama M, Kondo T. Hedgehog signal and genetic disorders. Front. Genet. 2019;10:1103. doi: 10.3389/fgene.2019.01103. [DOI] [PMC free article] [PubMed] [Google Scholar]
- 49.Varjosalo M, Taipale J. Hedgehog: functions and mechanisms. Genes Dev. 2008;22:2454–2472. doi: 10.1101/gad.1693608. [DOI] [PubMed] [Google Scholar]
- 50.Álvarez-Buylla A, Ihrie RA. Sonic hedgehog signaling in the postnatal brain. Semin. Cell Dev. Biol. 2014;33:105–111. doi: 10.1016/j.semcdb.2014.05.008. [DOI] [PMC free article] [PubMed] [Google Scholar]
- 51.Choudhry, Z. et al. Sonic hedgehog signalling pathway: a complex network. Ann. Neurosci.21, 28–31 (2014). [DOI] [PMC free article] [PubMed]
- 52.Belgacem YH, Borodinsky LN. Sonic hedgehog signaling is decoded by calcium spike activity in the developing spinal cord. Proc. Natl Acad. Sci. USA. 2011;108:4482–4487. doi: 10.1073/pnas.1018217108. [DOI] [PMC free article] [PubMed] [Google Scholar]
- 53.Feng S, et al. Sonic hedgehog is a regulator of extracellular glutamate levels and epilepsy. EMBO Rep. 2016;17:682–694. doi: 10.15252/embr.201541569. [DOI] [PMC free article] [PubMed] [Google Scholar]
- 54.Garcia ADR, et al. The elegance of sonic hedgehog: emerging novel functions for a classic morphogen. J. Neurosci. 2018;38:9338–9345. doi: 10.1523/JNEUROSCI.1662-18.2018. [DOI] [PMC free article] [PubMed] [Google Scholar]
- 55.Mitchell N, et al. Sonic hedgehog regulates presynaptic terminal size, ultrastructure and function in hippocampal neurons. J. Cell Sci. 2012;125:4207–4213. doi: 10.1242/jcs.105080. [DOI] [PMC free article] [PubMed] [Google Scholar]
- 56.Harwell CC, et al. Sonic Hedgehog expression in corticofugal projection neurons directs cortical microcircuit formation. Neuron. 2012;73:1116–1126. doi: 10.1016/j.neuron.2012.02.009. [DOI] [PMC free article] [PubMed] [Google Scholar]
- 57.Courchet J, Polleux F. Sonic Hedgehog, BOC, and synaptic development: new players for an old game. Neuron. 2012;73:1055–1058. doi: 10.1016/j.neuron.2012.03.008. [DOI] [PubMed] [Google Scholar]
- 58.Sinha S, Chen JK. Purmorphamine activates the Hedgehog pathway by targeting Smoothened. Nat. Chem. Biol. 2006;2:29–30. doi: 10.1038/nchembio753. [DOI] [PubMed] [Google Scholar]
- 59.Chen JK, Taipale J, Young KE, Maiti T, Beachy PA. Small molecule modulation of Smoothened activity. Proc. Natl Acad. Sci. USA. 2002;99:14071–14076. doi: 10.1073/pnas.182542899. [DOI] [PMC free article] [PubMed] [Google Scholar]
- 60.Byrne EF, Luchetti G, Rohatgi R, Siebold C. Multiple ligand binding sites regulate the Hedgehog signal transducer Smoothened in vertebrates. Curr. Opin. Cell Biol. 2018;51:81–88. doi: 10.1016/j.ceb.2017.10.004. [DOI] [PMC free article] [PubMed] [Google Scholar]
- 61.Hong WC, Amara SG. Differential targeting of the dopamine transporter to recycling or degradative pathways during amphetamine- or PKC-regulated endocytosis in dopamine neurons. FASEB J. 2013;27:2995–3007. doi: 10.1096/fj.12-218727. [DOI] [PMC free article] [PubMed] [Google Scholar]
- 62.de Juan-Sanz, J., Núñez, E., López-Corcuera, B. & Aragón, C. Regulation of the glycinergic neurotransmission during inflammatory pain: a new pathway in the action of Prostaglandin E2 in the spinal cord. Anal. Real Acad. Nal Farm.79, 434–449 (2013).
- 63.Yang Y, et al. Inhibitors of ubiquitin-activating enzyme (E1), a new class of potential cancer therapeutics. Cancer Res. 2007;67:9472–9481. doi: 10.1158/0008-5472.CAN-07-0568. [DOI] [PubMed] [Google Scholar]
- 64.Heo JS, Lee MY, Han HJ. Sonic hedgehog stimulates mouse embryonic stem cell proliferation by cooperation of Ca2+/protein kinase C and epidermal growth factor receptor as well as Gli1 activation. Stem Cells. 2007;25:3069–3080. doi: 10.1634/stemcells.2007-0550. [DOI] [PubMed] [Google Scholar]
- 65.Cheng R-K, Jesuthasan S, Penney TB. Time for zebrafish. Front. Integr. Neurosci. 2011;5:40. doi: 10.3389/fnint.2011.00040. [DOI] [PMC free article] [PubMed] [Google Scholar]
- 66.Xi Y, Noble S, Ekker M. Modeling neurodegeneration in zebrafish. Curr. Neurol. Neurosci. Rep. 2011;11:274–282. doi: 10.1007/s11910-011-0182-2. [DOI] [PMC free article] [PubMed] [Google Scholar]
- 67.Fidelin K, Wyart C. Inhibition and motor control in the developing zebrafish spinal cord. Curr. Opin. Neurobiol. 2014;26:103–109. doi: 10.1016/j.conb.2013.12.016. [DOI] [PubMed] [Google Scholar]
- 68.Souders CL, et al. High-throughput assessment of oxidative respiration in fish embryos: Advancing adverse outcome pathways for mitochondrial dysfunction. Aquat. Toxicol. 2018;199:162–173. doi: 10.1016/j.aquatox.2018.03.031. [DOI] [PubMed] [Google Scholar]
- 69.Mandrell D, et al. Automated zebrafish chorion removal and single embryo placement: optimizing throughput of zebrafish developmental toxicity screens. J. Lab. Autom. 2012;17:66–74. doi: 10.1177/2211068211432197. [DOI] [PMC free article] [PubMed] [Google Scholar]
- 70.Henn K, Braunbeck T. Dechorionation as a tool to improve the fish embryo toxicity test (FET) with the zebrafish (Danio rerio) Comp. Biochem. Physiol. Part C Toxicol. Pharmacol. 2011;153:91–98. doi: 10.1016/j.cbpc.2010.09.003. [DOI] [PubMed] [Google Scholar]
- 71.Cui WW, et al. The zebrafish shocked gene encodes a glycine transporter and is essential for the function of early neural circuits in the CNS. J. Neurosci. 2005;25:6610–6620. doi: 10.1523/JNEUROSCI.5009-04.2005. [DOI] [PMC free article] [PubMed] [Google Scholar]
- 72.Chandrasekhar A, et al. Role of sonic hedgehog in branchiomotor neuron induction in zebrafish. Mech. Dev. 1998;76:101–115. doi: 10.1016/S0925-4773(98)00101-4. [DOI] [PubMed] [Google Scholar]
- 73.Strähle U, Blader P, Ingham PW. Expression of axial and sonic hedgehog in wildtype and midline defective zebrafish embryos. Int. J. Dev. Biol. 1996;40:929–940. [PubMed] [Google Scholar]
- 74.Ravanelli AM, Appel B. Motor neurons and oligodendrocytes arise from distinct cell lineages by progenitor recruitment. Genes Dev. 2015;29:2504–2515. doi: 10.1101/gad.271312.115. [DOI] [PMC free article] [PubMed] [Google Scholar]
- 75.Chung A-Y, et al. Indian Hedgehog b function is required for the specification of oligodendrocyte progenitor cells in the zebrafish CNS. J. Neurosci. 2013;33:1728–1733. doi: 10.1523/JNEUROSCI.3369-12.2013. [DOI] [PMC free article] [PubMed] [Google Scholar]
- 76.Ravanelli AM, et al. Sequential specification of oligodendrocyte lineage cells by distinct levels of Hedgehog and Notch signaling. Dev. Biol. 2018;444:93–106. doi: 10.1016/j.ydbio.2018.10.004. [DOI] [PMC free article] [PubMed] [Google Scholar]
- 77.Klatt Shaw D, et al. Intracellular calcium mobilization is required for sonic Hedgehog signaling. Dev. Cell. 2018;45:512–525.e5. doi: 10.1016/j.devcel.2018.04.013. [DOI] [PMC free article] [PubMed] [Google Scholar]
- 78.Rees MI, et al. Mutations in the gene encoding GlyT2 (SLC6A5) define a presynaptic component of human startle disease. Nat. Genet. 2006;38:801–806. doi: 10.1038/ng1814. [DOI] [PMC free article] [PubMed] [Google Scholar]
- 79.Jung J, et al. Desert hedgehog is a mediator of demyelination in compression neuropathies. Exp. Neurol. 2015;271:84–94. doi: 10.1016/j.expneurol.2015.04.014. [DOI] [PubMed] [Google Scholar]
- 80.Wijgerde M, McMahon JA, Rule M, McMahon AP. A direct requirement for Hedgehog signaling for normal specification of all ventral progenitor domains in the presumptive mammalian spinal cord. Genes Dev. 2002;16:2849–2864. doi: 10.1101/gad.1025702. [DOI] [PMC free article] [PubMed] [Google Scholar]
- 81.Robbins DJ, Fei DL, Riobo NA. The Hedgehog signal transduction network. Sci. Signal. 2012;5:re6. doi: 10.1126/scisignal.2002906. [DOI] [PMC free article] [PubMed] [Google Scholar]
- 82.Sagner, A. & Briscoe, J. Establishing neuronal diversity in the spinal cord: a time and a place. Development146, dev182154 (2019). [DOI] [PubMed]
- 83.McDearmid JR, Liao M, Drapeau P. Glycine receptors regulate interneuron differentiation during spinal network development. Proc. Natl Acad. Sci. USA. 2006;103:9679–9684. doi: 10.1073/pnas.0504871103. [DOI] [PMC free article] [PubMed] [Google Scholar]
- 84.Bekri, A., Liao, M. & Drapeau, P. Glycine regulates neural stem cell proliferation during development via Lnx1-dependent Notch signaling. Front. Mol. Neurosci.10.3389/fnmol.2019.00044 (2019). [DOI] [PMC free article] [PubMed]
- 85.Samarut E, Bekri A, Drapeau P. Transcriptomic analysis of purified embryonic neural stem cells from zebrafish embryos reveals signaling pathways involved in glycine-dependent neurogenesis. Front. Mol. Neurosci. 2016;9:22. doi: 10.3389/fnmol.2016.00022. [DOI] [PMC free article] [PubMed] [Google Scholar]
- 86.Masdeu C, Bernard V, Faure H, Traiffort E, Ruat M. Distribution of Smoothened at hippocampal mossy fiber synapses. NeuroReport. 2007;18:395–399. doi: 10.1097/WNR.0b013e32801421ce. [DOI] [PubMed] [Google Scholar]
- 87.Petralia RS, Wang Y-X, Mattson MP, Yao PJ. Sonic hedgehog distribution within mature hippocampal neurons. Commun. Integr. Biol. 2011;4:775–777. doi: 10.4161/cib.17832. [DOI] [PMC free article] [PubMed] [Google Scholar]
- 88.Wang Y, Lu S, Qu Z, Wu L, Wang Y. Sonic hedgehog induces GLT-1 degradation via PKC delta to suppress its transporter activities. Neuroscience. 2017;365:217–225. doi: 10.1016/j.neuroscience.2017.09.051. [DOI] [PubMed] [Google Scholar]
- 89.England S, Batista MF, Mich JK, Chen JK, Lewis KE. Roles of Hedgehog pathway components and retinoic acid signalling in specifying zebrafish ventral spinal cord neurons. Development. 2011;138:5121–5134. doi: 10.1242/dev.066159. [DOI] [PMC free article] [PubMed] [Google Scholar]
- 90.Gonzalez-Reyes LE, et al. Sonic hedgehog maintains cellular and neurochemical homeostasis in the adult nigrostriatal circuit. Neuron. 2012;75:306–319. doi: 10.1016/j.neuron.2012.05.018. [DOI] [PMC free article] [PubMed] [Google Scholar]
- 91.Rice DS, Northcutt GM, Kurschner C. The Lnx family proteins function as molecular scaffolds for Numb family proteins. Mol. Cell. Neurosci. 2001;18:525–540. doi: 10.1006/mcne.2001.1024. [DOI] [PubMed] [Google Scholar]
- 92.Nalepa G, Rolfe M, Harper JW. Drug discovery in the ubiquitin–proteasome system. Nat. Rev. Drug Discov. 2006;5:596–613. doi: 10.1038/nrd2056. [DOI] [PubMed] [Google Scholar]
- 93.Iconomou M, Saunders DN. Systematic approaches to identify E3 ligase Substrates. Biochem. J. 2016;473:4083–4101. doi: 10.1042/BCJ20160719. [DOI] [PMC free article] [PubMed] [Google Scholar]
- 94.Miller GW, Chandrasekaran V, Yaghoobi B, Lein PJ. Opportunities and challenges for using the zebrafish to study neuronal connectivity as an endpoint of developmental neurotoxicity. NeuroToxicology. 2018;67:102–111. doi: 10.1016/j.neuro.2018.04.016. [DOI] [PMC free article] [PubMed] [Google Scholar]
- 95.Ogino K, Hirata H. Defects of the Glycinergic synapse in Zebrafish. Front. Mol. Neurosci. 2016;9:50. doi: 10.3389/fnmol.2016.00050. [DOI] [PMC free article] [PubMed] [Google Scholar]
- 96.Hirata H, et al. Zebrafish bandoneon mutants display behavioral defects due to a mutation in the glycine receptor -subunit. Proc. Natl Acad. Sci. USA. 2005;102:8345–8350. doi: 10.1073/pnas.0500862102. [DOI] [PMC free article] [PubMed] [Google Scholar]
- 97.Ganser LR, et al. Distinct phenotypes in zebrafish models of human startle disease. Neurobiol. Dis. 2013;60:139–151. doi: 10.1016/j.nbd.2013.09.002. [DOI] [PMC free article] [PubMed] [Google Scholar]
- 98.Kimmel CB, Ballard WW, Kimmel SR, Ullmann B, Schilling TF. Stages of embryonic development of the zebrafish. Dev. Dyn. 1995;203:253–310. doi: 10.1002/aja.1002030302. [DOI] [PubMed] [Google Scholar]
- 99.Walter KM, et al. Ontogenetic expression of thyroid hormone signaling genes: An in vitro and in vivo species comparison. PLoS ONE. 2019;14:e0221230. doi: 10.1371/journal.pone.0221230. [DOI] [PMC free article] [PubMed] [Google Scholar]
- 100.Moly PK, Ikenaga T, Kamihagi C, Islam AFMT, Hatta K. Identification of initially appearing glycine-immunoreactive neurons in the embryonic zebrafish brain. Dev. Neurobiol. 2014;74:616–632. doi: 10.1002/dneu.22158. [DOI] [PubMed] [Google Scholar]
- 101.Samarut E, et al. Individual knock out of glycine receptor alpha subunits identifies a specific requirement of glra1 for motor function in zebrafish. PLoS ONE. 2019;14:e0216159. doi: 10.1371/journal.pone.0216159. [DOI] [PMC free article] [PubMed] [Google Scholar]
- 102.Chalphin AV, Saha MS. The specification of glycinergic neurons and the role of glycinergic transmission in development. Front. Mol. Neurosci. 2010;3:11. doi: 10.3389/fnmol.2010.00011. [DOI] [PMC free article] [PubMed] [Google Scholar]
- 103.Zafra F, et al. Glycine transporters are differentially expressed among CNS cells. J. Neurosci. 1995;15:3952–3969. doi: 10.1523/JNEUROSCI.15-05-03952.1995. [DOI] [PMC free article] [PubMed] [Google Scholar]
- 104.Núñez E, et al. Subcellular localization of the neuronal glycine transporter GLYT2 in brainstem. Traffic. 2009;10:829–843. doi: 10.1111/j.1600-0854.2009.00911.x. [DOI] [PubMed] [Google Scholar]
- 105.Cubelos B, Leite C, Giménez C, Zafra F. Localization of the glycine transporter GLYT1 in glutamatergic synaptic vesicles. Neurochem. Int. 2014;73:204–210. doi: 10.1016/j.neuint.2013.09.002. [DOI] [PubMed] [Google Scholar]
Associated Data
This section collects any data citations, data availability statements, or supplementary materials included in this article.
Supplementary Materials
Description of Additional Supplementary Files
Data Availability Statement
The data analyzed during this study are available with this paper as Supplementary Data 1 and original raw data are available upon reasonable request. We also show uncropped original blots in the Supplementary Material as Figure S4.




