Abstract
Background
Two series of benzimidazole based thio-oxadiazole and thio-thiadiazole analogues were designed and synthesised as novel antimicrobial drugs through inhibition of phenylalanyl-tRNA synthetase (PheRS), which is a promising antimicrobial target. Compounds were designed to mimic the structural features of phenylalanyl adenylate (Phe-AMP) the PheRS natural substrate.
Methods
A 3D conformational alignment for the designed compounds and the PheRS natural substrate revealed a high level of conformational similarity, and a molecular docking study indicated the ability of the designed compounds to occupy both Phe-AMP binding pockets. A molecular dynamics (MD) simulation comparative study was performed to understand the binding interactions with PheRS from different bacterial microorganisms. The synthetic pathway of the designed compounds proceeded in five steps starting from benzimidazole. The fourteen synthesised compounds 5a-d, 6a-c, 8a-d and 9a-c were purified, fully characterised and obtained in high yield.
Results
In vitro antimicrobial evaluation against five bacterial strains showed a moderate activity of compound 8b with MIC value of 32 μg/mL against S. aureus, while all the synthesised compounds showed weak activity against both E. faecalis and P. aeruginosa (MIC 128 μg/mL).
Conclusion
Compound 8b provides a lead compound for further structural development to obtain high affinity PheRS inhibitors.
Supplementary Information
The online version contains supplementary material available at 10.1186/s13065-021-00785-8.
Keywords: Benzimidazole, Antimicrobial resistance, PheRS, Phe-AMP, Flexible alignment, Molecular dynamics
Introduction
Antimicrobial resistance is one of the most challenging medical dilemmas worldwide [1–4]. Antibacterial resistance annually leads to 700,000 deaths, and this number is estimated to reach 10 million annual deaths by 2050 [3]. The emergence of pan-drug resistant bacterial strains that are resistant to all known antimicrobial agents, have been reported [5], which is alarming and could result in a return to the ‘post-antibiotic era’ where a minor injury could be a life-threatening event [6]. Bacterial cells have exceptional survival genetic plasticity mechanisms that are highly flexible in encountering environmental threats [7], therefore efforts should be focused on decreasing antimicrobial resistance development. Improper and over prescription of broad-spectrum antibiotics are the main causes that exert a high pressure enhancing the natural genetic mutations in pathogenic bacteria [1]. Finding new targets within the bacterial cells is considered a promising strategy to overcome the high rates of antimicrobial resistance development.
Aminoacyl tRNA synthetases (aaRSs) are a group of enzymes that encode the aminoacylation of the tRNA in the protein synthesis process [8]. These enzymes are vital for the cell function and their inhibition leads to a cascade of events named ‘the stringent response’ resulting in cell growth cessation [9]. The availability of the resolved crystal structures of most of the aaRS enzymes together with their different structures in bacterial cells compared with their human counterparts, make them a hopeful antibacterial target [10–16].
The aaRS family consists of 23 enzymes, which are classified into two main classes (class I and class II) according to their active site structure and the enzyme kinetics [17]. Class I enzymes usually ligate the bulky amino acids [18], and the active site consists of two motifs: KMSKS (Lys-Met-Ser-Lys-Ser) and HIGH (His-Ile-Gly-His). Class I enzymes usually aminoacylate tRNA at the 2´ hydroxy group of the ribose sugar at the tRNA CCA 3´ end [18–22]. Class II aaRS enzymes are characterised by the presence of three active motifs in their active sites assigned motif I, II and III, and they have either dimeric or tetrameric structures. Class II members charge their cognate amino acids at the 3´ hydroxy group of the A76 ribose at the 3´ end of the tRNA [18–22]. The tRNA aminoacylation reaction takes place in two main steps. Firstly, the amino acid is activated by interaction with ATP, and the product of this reaction is the highly reactive aminoacyl adenylate (aa-AMP) intermediate. Secondly, the esterification reaction between the carboxylic group of the amino acid and either the 2´ or 3´ hydroxy group of the terminal adenine ribose sugar of the tRNAaa occurs resulting in the aminoacyl charged tRNA (aa-tRNAaa) [18–22].
Among class II aaRS enzymes is the uniquely structured phenylalanyl-tRNA synthetase (PheRS). Bacterial PheRS is a heterodimer (αβ)2 with two small α subunits (PheS) and two large β subunits (PheT), and the aminoacylation active site is located in the α subunit. Although PheRS is a member of class II enzymes, it exclusively attaches phenylalanine at the 2´ hydroxy group of its tRNA A76 ribose moiety [18, 19, 21, 23]. The structure of the PheRS enzyme together with its active site interactions have been extensively studied [24–30]. The PheRS aminoacylation active site contains three main binding pockets: the phenylalanine, ATP and tRNA binding pockets, which are located close to each other in all aaRS enzymes [22]. Studies have revealed that the most active aaRS inhibitors are those that have a dual inhibition activity for two or more of these binding pockets as they exhibit the highest binding affinity [22].
This research describes the design and synthesis of PheRS inhibitors that have the ability to occupy both phenylalanine and ATP binding pockets at the same time. As the aminoacylation active site amino acid key residues are highly conserved among bacterial species, the design criteria should ensure the generation of broad-spectrum active antibiotics [9]. The compounds were designed to keep the same structural features of the Phe-AMP natural substrate to retain the same stabilising conserved interactions within the active aminoacylation pockets (Fig. 1). Based on this, two series of compounds; benzimidazole based aryl thio-oxadiazole analogues and benzimidazole based aryl thio-thiadiazole analogues were designed and examined by flexible alignment studies to ensure conformational similarity with the Phe-AMP natural substrate (Fig. 2). Furthermore, a molecular dynamics (MD) simulation comparative study was performed to understand the binding interactions of the designed compounds with PheRS from different bacterial microorganisms. The designed compounds were evaluated against a range of bacterial species to determine whether broad spectrum activity was obtained.
Fig. 1.
The main features of Phe-AMP and the corresponding structure of the designed compounds
Fig. 2.
The structure of phenylalanyl adenylate (Phe-AMP) and the structures of series 1 and 2 designed compounds
Results and discussion
Computational studies
The designed compounds were examined for their conformational similarity with the natural PheRS substrate Phe-AMP using the flexible alignment tool in Molecular Operating Environment (MOE) [31]. The results of some representative compounds from both series are shown in Fig. 3.
Fig. 3.
Flexible alignment results of Phe-AMP (green colour), A 5a (orange colour) S = -111.9730, B 5c (yellow colour) S = -115.9783, C 6a (purple colour) S = -141.5878, D 8b (light blue colour) S = -115.3427
As revealed from the 3D flexible alignment results, the designed compounds have similar conformations to the natural substrate Phe-AMP. The benzimidazole moiety in the designed scaffold overlaps with the adenine moiety of Phe-AMP, and both the oxadiazole and thiadiazole moieties overlap with the phosphate group of the natural substrate, while the terminal aromatic moiety aligns with the phenylalanine aromatic ring. As the complementary moieties share nearly the same chemical features, and the designed compounds share the same 3D conformation of the natural substrate, it was expected that they would share the same active site interactions.
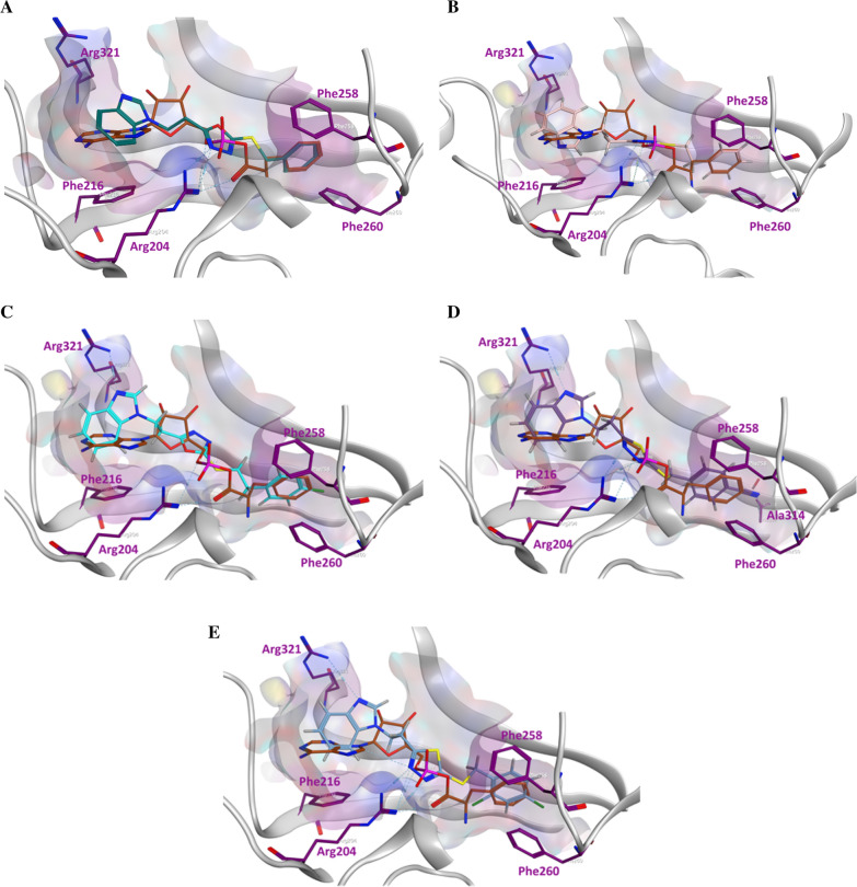
A docking study using Thermus thermophilus PheRS [32] was performed (Fig. 4), Th. thermophilus was chosen for this study as it is the only resolved crystal structure with the complete enzyme substrate (Phe-AMP), while other available crystal structures were resolved with either unbound substrate or with inhibitors. Also, a multiple sequence alignment using PheRS amino acid sequences from five different bacterial species was performed to ensure the high level of conservation between the aminoacylation active site key amino acid residues among bacterial strains (Fig. 5). The two series of compounds were designed to occupy the Phe-AMP binding pockets in the PheRS aminoacylation active site, and to have the same binding interactions of the natural substrate. Benzimidazole was used as the base for synthesis to mimic the adenine moiety of Phe-AMP and to stabilise the compound in the active site pocket by hydrophobic interactions and hydrogen bonding with the conserved phenylalanine and arginine residues in this position, respectively (Phe216 and Arg321 in Th. thermophilus PheRS). Benzimidazole was chosen rather than the more hydrophilic adenine to improve the overall hydrophobicity of the compounds with the aim of improving permeability. Either oxadiazole or thiadiazole rings were positioned to allow the hydrophilic interactions at the ATP binding pocket comparable with the phosphate group in Phe-AMP (Arg204 in Th. thermophilus PheRS). While the phenyl ring (free or substituted) was positioned to resemble the phenyl ring of the phenylalanine in Phe-AMP. The presence of an aryl group at this position is important to stabilise the structure in the Phe-AMP binding pocket with π stacking with the conserved phenylalanine residues in that position of the active site (Phe258 and Phe260 in Th. thermophilus PheRS). Docking studies suggested that the designed compounds can occupy the aminoacylation active site encountering the key amino acid residues responsible for the natural substrate binding (Fig. 4). Due to the high level of conservation between the PheRS aminoacylation active sites among bacteria as revealed from the multiple sequence alignment, the aim was to design broad-spectrum antimicrobial agents sharing the same binding criteria as the substrate (Fig. 5).
Fig. 4.
Docking results of some of the designed compounds in the aminoacylation active site of Th. thermophilus PheRS [pdb: 1JJC] [32]. The Phe-AMP (orange colour) was placed to compare the binding mode of the natural substrate and the designed compound. The illustrated designed compounds are A 5a (green colour), B 6a (pink colour), C 6b (light blue colour), D 8d (violet colour) and E 8b (blue colour). Some key residues in the active site are shown: Phe216 stabilises the adenine of Phe-AMP in the ATP binding site, Arg204 and Arg312 are responsible for hydrophilic interactions of AMP in the ATP binding pocket, and Phe258 and Phe260 stabilise the phenyl ring of the phenylalanine in the binding pocket with π-π stacking
Fig. 5.
Multiple sequence alignment [33] of PheRS α subunit amino acid sequences from Th. thermophilus (Q5SGX2), P. aeruginosa (Q9I0A3), K. pneumoniae (A6TAI3), E. coli (P08312), S. aureus (P68849) and E. faecalis (Q836J6). The purple box shows the conserved phenylalanine residue responsible for hydrophobic stabilisation of the adenine moiety in Phe-AMP. The green boxes show the conserved arginine residues responsible for the hydrophilic interactions that stabilise the AMP moiety of the natural substrate. The yellow boxes show the conserved phenylalanine residues responsible for positioning of the phenyl ring of the Phe-AMP by face-to-edge hydrophobic interactions
Molecular dynamics was performed for compounds 5c, 6a, 8b and 9b. Each of the compounds chosen represents those with the best docking binding interaction in each series. The PheRS-ligand complexes were subjected to a 200 ns simulation (Fig. 6). The final frame of compound 5c showed the stabilisation of the compound in the phenylalanine binding pocket by hydrophobic interaction between the para-fluorophenyl group and the key amino acid residue Phe260, and the stabilisation of the compound in the binding pocket by hydrophilic interaction between the sulphide group and Gly316, while the benzimidazole moiety of the structure moved away from the adenine binding pocket. It is important to mention that the protein- ligand 5c complex did not reach equilibrium during the simulation time. The final frame of compound 6a showed the best fit in all binding pockets with the structure stabilised in the phenylalanine binding pocket via π stacking with the key amino residues Phe258 and Phe260. Compound 6a was also stabilised in the phosphate binding pocket by hydrogen bonding between the sulphide group and Gly316 and stabilised in the ribose binding pocket by hydrophobic interaction with Arg204 and water mediated interaction with Met148, while being stabilised in the adenine binding pocket by hydrophobic interaction with Phe216. However, the final frame interactions obtained for compounds 8b and 9b were unexpected. Both compounds protruded outside the binding pockets while remaining connected to the active site via hydrophobic interaction with Phe258 that were maintained for more than 60% of the simulation time for the two compounds. From these computational data it was expected that series 1 compounds would show better activity than series 2 compounds.
Fig. 6.
Simulation interaction diagrams showing the protein–ligand interactions with Th. thermophilus PheRS throughout the 200 ns simulation. The stacked bar charts are normalised over the course of the trajectory, for example a value of 0.4 indicates that the specific reaction is maintained 40% of the simulation time
Unexpectedly, the microbiological evaluation using S. aureus, E. faecalis, P. aeruginosa, K. pneumoniae and E. coli revealed that compound 8b from series 2 had the best activity against S. aureus (MIC 32 μg/mL), however, it had poor molecular interactions with Th. thermophilus PheRS. All the compounds from the two series showed weak inhibitory activity against E. faecalis and P. aeruginosa (MIC 128 μg/mL) and were inactive against both E. coli and K. pneumoniae. To provide a clearer insight of these unexpected results on a molecular level a published homology model of S. aureus PheRS [34] was used to study the interactions between 8b and the S. aureus PheRS enzyme using MD simulation. On visualising the final frame 2D interactions of the simulation using MOE software (Fig. 7) hydrophobic interactions with both the conserved Phe212 and the conserved Phe254 stabilising the structure in the right pocket were observed. Moreover, hydrogen bonding between N3 in the thiadiazole ring and the conserved Arg318 (Arg321 in Th. thermophilus PheRS) and between N3 in the benzimidazole ring and Ser209 were observed. On monitoring the MD protein ligand diagram (Fig. 8) it shows strong hydrophobic stabilisation of the compound inside the right pocket throughout the simulation time with both Phe212 (interaction maintained more than 80% of the simulation time) and Phe254 (interaction maintained for more than 60% of the simulation time). A strong hydrogen bond was maintained for about 80% of the simulation time with Ser209 and fair hydrophilic interactions with Arg318 were maintained for more than 20% of the simulation time. The strong hydrogen bonding with Ser209 seems to be highly important to hold the structure in the ATP binding site, stabilising the structure in the intended conformation contributing to the more promising activity. This agrees with the results revealed in a study by Wang et al. [29], which found that good interactions in the ATP binding site offers a great opportunity to inhibit both phenylalanine and ATP binding pockets resulting in a bi-substrate promising inhibitor.
Fig. 7.
2D ligand interactions of the final frame of 8b with S. aureus PheRS homology model after MD simulation
Fig. 8.
Diagram showing the S. aureus PheRS homology model—compound 8b interactions throughout the 200 ns simulation. The stacked bar charts are normalised over the course of the trajectory, for example; a value of 0.4 indicates the specific reaction is maintained 40% of the simulation time
The binding free energy (ΔG) for compound 8b complexed with the S. aureus homology model was calculated from each frame starting from the last 100 ns with respect to the RMSD (Fig. 9). The calculated ΔG of -69.0431 ± 3.23 kcal/mol indicated an optimal positioning within the active site and a high ligand binding affinity.
Fig. 9.
RMSD [Å] plot with respect to time in nanoseconds during 200 ns MD simulation of S. aureus homology model and compound 8b complex
These results highlighted that despite the active site residues conservation in various bacterial PheRSs, there are distinct differences between inhibitor interactions, as illustrated by the MD interactions of 8b, which were completely different against both S. aureus and Th. thermophilus PheRSs (Fig. 10). This difference in ligand–protein interactions would make it more difficult to obtain a broad-spectrum antimicrobial agent from such a design strategy. Despite this, compound 8b (benzimidazole based thio-thiadiazole) was identified as a bi-substrate lead compound for further structural development to obtain high affinity S. aureus PheRS inhibitors. Future design strategies of PheRS inhibitors should focus on maintaining strong binding interactions in the ATP binding pocket to ensure correct positioning of the designed compounds in the Phe-AMP binding sites to achieve both high inhibitory activity and low resistance opportunity.
Fig. 10.
Illustrating the difference between 8b interactions with Th. thermophilus PheRS and S. aureus PheRS. A) The purple ribbon is Th. thermophilus PheRS co-crystallised with Phe-AMP (orange colour) superimposed with the S. aureus PheRS homology model (green ribbon) and the MD simulation final frame of 8b (yellow colour), B) The purple ribbon is Th. thermophilus PheRS co-crystallised with Phe-AMP (orange colour) superimposed with the Th. thermophilus PheRS (golden ribbon) and the MD simulation final frame of 8b (light blue colour), C) the 2D ligand interactions of the MD simulation final frame of 8b with S. aureus PheRS homology model, D) the 2D ligand interactions of the MD simulation final frame of 8b with Th. thermophilus PheRS
Chemistry
Compounds 5a-d, 6a-c, 8a-d and 9a-c were then synthesised following Fig. 11.
Fig. 11.
Scheme of preparation of compounds 5a-d, 6a-c, 8a-d and 9a-c (a) dry K2CO3, 18-crown-6, methyl 3-bromopropionate, anhydrous DMF, overnight, 60 °C (b) NH2NH2. H2O, ethanol, overnight, r.t (c) KOH, CS2, absolute ethanol, overnight, 80 °C, 1 N HCl/H2O, (d) KOH, CS2, absolute ethanol, overnight, 80 °C, conc.H2SO4/H2O (e) K2CO3, anhydrous DMF, appropriate alkyl halide, overnight, r.t
Methyl 3-(1H-benzo[d]imidazol-1-yl)propanoate (2) was synthesised by a nucleophilic substitution reaction between benzimidazole (1) and methyl 3-bromopropionate in the presence of K2CO3 and 18-crown-6, which is used to enhance the ionisation of K2CO3 in DMF [35–37]. 3-(1H-Benzo[d]imidazol-1-yl)propane hydrazide (3) was synthesised by hydrazinolysis of methyl 3-(1H-benzo[d]imidazol-1-yl)propanoate (2) using excess hydrazine hydrate at room temperature in EtOH [38, 39]. The hydrazide intermediate was used to synthesise two more intermediates, (4) and (7), following the reported procedure [40]. The hydrazide was first refluxed with KOH and carbon disulphide to afford 2-(3-(1H-benzo[d]imidazol-1-yl)propanoyl)hydrazine-1-carbodithioate intermediate, which was cyclised either into 5-[2-(1H-benzo[d]imidazol-1-yl)ethyl)-1,3,4-oxadiazole-2-thiol (4) by acidification with 1 N aqueous HCl or into 5-(2-(1H-benzo[d]imidazol-1-yl)ethyl]-1,3,4-thiadiazole-2-thiol (7) by acidification with conc. H2SO4, with structure confirmation by high resolution mass spectroscopy. Reaction of 5-[2-(1H-benzo[d]imidazol-1-yl)ethyl]-1,3,4-oxadiazole-2-thiol (4) and 5-[2-(1H-benzo[d]imidazol-1-yl)ethyl]-1,3,4-thiadiazole-2-thiol (7) with various alkyl halides in the presence of K2CO3 afforded the target compounds 5a-d, 6a-c, 8a-d and 9a-c (Table 1).
Table 1.
Yields and melting points (m.p.) of compounds 5a-d, 6a-c, 8a-d and 9a-c
| Series 1 | Series 2 | ||||
|---|---|---|---|---|---|
| Compounds | % yield | m.p. (°C) | Compounds | % yield | m.p. (°C) |
| 5a | 59 | 80–82 | 8a | 62 | 88–90 |
| 5b | 79 | 86–88 | 8b | 69 | 84–86 |
| 5c | 71 | semisolid | 8c | 71 | 76–78 |
| 5d | 67 | semisolid | 8d | 61 | 112–114 |
| 6a | 60 | 78–80 | 9a | 51 | 76–78 |
| 6b | 65 | 90–92 | 9b | 40 | 96–98 |
| 6c | 75 | 65–67 | 9c | 55 | 68–70 |
Microbiological evaluation
All series 1 and 2 compounds were tested against S. aureus, E. faecalis, P. aeruginosa, E. coli and K. pneumoniae using ciprofloxacin as a reference drug. Microbiological evaluation indicated a moderate activity of compound 8b against S. aureus (MIC 32 μg/mL). The structurally similar compound 5b showed weak inhibitory activity against S. aureus (MIC 128 μg/mL), while all other compounds had poor activity against S. aureus (MIC > 128 μg/mL). All the compounds showed weak inhibitory activity against both E. faecalis and P. aeruginosa (MIC 128 μg/mL), and all the compounds were inactive against both E. coli and K. pneumoniae (MIC > 128 μg/mL) except for compound 6c, which had weak inhibitory activity against K. pneumoniae (MIC 128 μg/mL).
Conclusion
Development of PheRS inhibitors has been a promising strategy with good antimicrobial results [29, 30, 41–45]. In particular, drugs that have a dual inhibition of both phenylalanine and ATP binding pockets have the highest binding affinity [22]. Two series of compounds were designed to occupy both phenylalanine and ATP binding pockets, and to mimic Phe-AMP to retain the main stabilising binding interactions of the natural substrate. A comparative computational study revealed that, although the PheRS amino acid sequence is highly conserved among bacterial species, their interactions with enzyme inhibitors are completely different. The reasons behind such findings need more structural and crystallographic studies to optimise the rational design of inhibitors. Compounds were synthesised and evaluated for their in vitro antimicrobial activity against five bacterial strains (Gram + ve and Gram -ve). Only compound 8b showed a moderate activity against S. aureus with MIC of 32 μg/mL.
Experimental
Chemistry
General
All reagents and solvents employed were of general purpose or analytical grade and purchased from Fluka, Acros, Alfa-Aeser and Sigma-Aldrich. Solvents were appropriately dried over molecular sieves (4 Å). 1H and 13C NMR spectra were recorded on a Bruker Advance DP500 spectrometer operating at 500 MHz and 125 MHz respectively. Chemical shifts are given in parts per million (ppm) relative to the internal standard tetramethylsilane (Me4Si). Coupling constants (J value) were calculated in hertz (Hz). An additional file shows these spectra in more details (see Additional file 1). Silica gel Fluka Kieselgel 60, particle size 35–70 μm Davisil® chromatography grade, was used for column chromatography in a glass column. Gradient column chromatography was performed with the aid of a pump. Analytical thin layer chromatography (TLC) was carried out on precoated silica plates (ALUGRAM® SIL G/UV254) with visualisation via UV light (254 nm). Melting points were determined using a Gallenkamp melting point apparatus and are uncorrected. UV HPLC was performed at the University of Bath using a sheath gas temperature of 350 °C, flow rate of 12 L/min, and nebuliser gas at 45 psi (3.10 bar). MS was calibrated using reference calibrant introduced from the independent ESI reference sprayer. Chromatographic separation was performed on a Zorbax Eclipse Plus C18 Rapid Resolution column 2.1 × 50 mm, 1.8 µm particle size using H2O (Merck, LC–MS grade) with 0.1% formic acid (FA, Fluka) v/v and methanol (MeOH, VWR, HiPerSolv) with 0.1% FA v/v as mobile phase A and B, respectively.
Compounds 2 and 3 were prepared as previously described [35–39, 46].
5- [2-(1H-benzo[d]imidazol-1-yl)ethyl]-1,3,4-oxadiazole-2-thiol (4)
A mixture of 3-(1H-benzo[d]imidazol-1-yl)propane hydrazide (3) (1 g, 4.9 mmol) and KOH (0.27 g, 4.9 mmol) in absolute EtOH (12 mL) was allowed to stir at room temperature for 30 min, then CS2 (0.56 g, 7.35 mmol) was added and the reaction mixture was heated under reflux overnight. The solvent was removed under vacuum and H2O (20 mL) was added and the resulting solution was cooled and acidified with 1 N aqueous HCl. The formed solid was collected by filtration, washed with H2O and dried under vacuum at 40 °C to obtain the product as a light brown solid: Yield: 1.11 g (92%); m.p. 225–227 °C; HPLC: 95.65% at R.T. 3.27 min; 1H NMR (DMSO-d6) δ: 3.33 (t, J = 6.8 Hz, 2H, NCH2CH2), 4.65 (t, J = 6.8 Hz, 2H, NCH2), 7.22 (td, J = 1.2, 7.2 Hz, 1H, Ar), 7.28 (td, J = 1.3, 8.2 Hz, 1H, Ar), 7.64 (dd, J = 7.9, 13.2 Hz, 2H, Ar), 8.25 (s, 1H, Imidazole).13C NMR (DMSO-d6) δ: 26.5 (NCH2CH2), 40.7 (NCH2), 110.8 (CH), 119.9 (CH), 122.2 (CH), 123.0 (CH), 133.9 (C), 143.5 (C), 144.5 (CH-imidazole), 161.9 (C), 178.2 (C). HRMS (ESI) m/z Calculated: 246.0575 [M + H]+, Found: 246.0583 [M + H]+.
5- [2-(1H-benzo[d]imidazol-1-yl)ethyl]-1,3,4-thiadiazole-2-thiol (7)
A mixture of 3-(1H-benzo[d]imidazol-1-yl)propane hydrazide (3) (1 g, 4.9 mmol) and KOH (0.27 g, 4.9 mmol) in absolute EtOH (12 mL) was allowed to stir at room temperature for 30 min, then CS2 (0.56 g, 7.35 mmol) was added. The reaction mixture was heated under reflux overnight. The solvent was removed under vacuum and concentrated H2SO4 (25 mL) was added and the mixture was allowed to stir for 4 h. The reaction mixture was poured into crushed ice and stirred for 1 h, then the resulting solid was collected by filtration, washed several times with H2O and dried under vacuum at 40 °C to obtain the product as a beige solid: Yield: 0.78 g (60%); mp 232–234 °C; HPLC: 100% at R.T. 3.28 min. 1H NMR (DMSO-d6) δ: CH2 peak is obscured by H2O of DMSO-d6 peak, 4.80 (t, J = 6.7 Hz, 2H, NCH2), 7.46 (m, 2H, Ar), 7.78 (d, J = 7.3 Hz, 1H, Ar), 7.88 (d, J = 7.5 Hz, 1H, Ar), 9.01 (s, 1H, Imidazole). 13C NMR (DMSO-d6) δ: 25.9 (NCH2CH2), 41.9 (NCH2), 112.4 (CH), 117.4 (CH), 124.9 (CH), 125.1 (CH), 132.4 (C), 136.6 (C), 143.5 (CH-imidazole), 155.1 (C). HRMS (ESI) m/z Calculated: 262.0347 [M + H]+, Found: 262.0387 [M + H]+
General method for the preparation of 2-(2-(1H-benzo[d]imidazol-1-yl)ethyl)-5-(arylthio)-1,3,4-oxadiazole (5a-d, 6a-c) and 2-(2-(1H-benzo[d]imidazol-1-yl)ethyl)-5-(arylthio)-1,3,4-thiadiazole (8a-d, 9a-c)
A mixture of aromatic thiol (4 or 7) (1 equivalent) and K2CO3 (1.5 equivalent) in anhydrous DMF (8 mL/0.89 mmol) was allowed to stir at room temperature for 30 min. Then the appropriate alkyl halide (1.1 equivalent) in anhydrous DMF (4 mL/0.89 mmol) was added and the reaction mixture allowed to stir at room temperature overnight. The solvent was removed under vacuum and then H2O (50 mL/0.89 mmol) was added, and the mixture extracted with chloroform (3 × 50 mL/0.89 mmol). The combined organic layers were dried (MgSO4) and evaporated, then the product was purified using gradient column chromatography.
2-{[2-(1H-benzo[d]imidazol-1-yl)ethyl]-5-(benzylthio)}-1,3,4-oxadiazole (5a).
Prepared from 5-(2-(1H-benzo[d]imidazol-1-yl)ethyl)-1,3,4-oxadiazole-2-thiol (4) (0.2 g, 0.813 mmol) and benzyl chloride (0.11 g, 0.89 mmol). Purified using gradient chromatography eluting with 100% EtOAc to afford the product as a white solid: Yield: 0.16 g (59%); mp 80–82 °C; TLC: 100% EtOAc, Rf 0.22; HPLC: 100% at R.T. 4.25 min. 1H NMR (DMSO-d6) δ: 3.44 (t, J = 6.8 Hz, 2H, NCH2CH2), 4.40 (s, 2H, SCH2), 4.67 (t, J = 6.7 Hz, 2H, NCH2), 7.19–7.34 (m, 5H, Ar), 7.37 (m, 2H, Ar), 7.57 (dd, J = 1.2, 7.3 Hz, 1H, Ar), 7.64 (dd, J = 0.9, 7 Hz,1H, Ar), 8.19 (s, 1H, CH-imidazole). 13C NMR (DMSO-d6) δ: 26.2 (NCH2CH2), 36.1 (SCH2), 41.2 (NCH2), 110.7 (CH), 120.0 (CH), 122.1 (CH), 122.9 (CH), 128.2 (CH), 129.0 (2xCH), 129.4 (2xCH), 133.9 (C), 136.9 (C), 143.8 (C), 144.5 (CH-imidazole), 163.6 (C), 165.9 (C). HRMS (ESI) m/z Calculated: 336.1045 [M + H]+, Found: 336.1056 [M + H]+.
2-{[2-(1H-benzo[d]imidazol-1-yl)ethyl]-5- [(2,4-dichlorobenzyl)thio]}-1,3,4-oxadiazole (5b).
Prepared from 5-(2-(1H-benzo[d]imidazol-1-yl)ethyl)-1,3,4-oxadiazole-2-thiol (4) (0.2 g, 0.813 mmol) and 2,4-dichlorobenzyl chloride (0.17 g, 0.89 mmol). Purified using gradient chromatography eluting with 100% EtOAc to afford the product as a white solid: Yield: 0.26 g (79%); mp 86–88 °C; TLC: 100% EtOAc, Rf 0.36; HPLC: 100% at R.T. 4.62 min. 1H NMR (DMSO-d6) δ: 3.44 (t, J = 6.8 Hz, 2H, NCH2CH2), 4.47 (s, 2H, SCH2), 4.67 (t, J = 6.8 Hz, 2H, NCH2), 7.21 (m, 2H, Ar), 7.38 (dd, J = 2.2, 8.3 Hz, 1H, Ar), 7.49 (d, J = 8.4 Hz, 1H, Ar), 7.56 (dd, J = 1.7, 7.2 Hz, 1H, Ar), 7.64 (m, 2H, Ar), 8.21 (s, 1H, imidazole). 13C NMR (DMSO-d6) δ: 26.3 (NCH2CH2), 33.9 (SCH2), 41.2 (NCH2), 110.6 (CH), 120.0 (CH), 122.1 (CH), 122.9 (CH), 128.0 (CH), 129.6 (CH), 133.2 (CH), 133.5 (C), 133.9 (C), 134.0 (C), 134.7 (C), 143.8 (C), 144.6 (CH-imidazole), 162.9 (C), 166.2 (C). HRMS (ESI) m/z Calculated: 404.0265 [M + H]+, Found: 404.0276 [M + H]+.
2-{[2-(1H-benzo[d]imidazol-1-yl)ethyl]-5- [(4-fluorobenzyl)thio]}-1,3,4-oxadiazole (5c).
Prepared from 5-(2-(1H-benzo[d]imidazol-1-yl)ethyl)-1,3,4-oxadiazole-2-thiol (4) (0.2 g, 0.813 mmol) and 4-flourobenzyl chloride (0.13 g, 0.89 mmol). Purified using gradient chromatography eluting with 100% EtOAc to afford the product as a white semisolid: Yield: 0.205 g (71%); TLC: 100% EtOAc, Rf 0.20; HPLC: 100% at R.T. 4.28 min. 1H NMR (DMSO-d6) δ: 3.44 (t, J = 6.7 Hz, 2H, NCH2CH2), 4.40 (s, 2H, SCH2), 4.67 (t, J = 6.7 Hz, 2H, NCH2), 7.14 (t, J = 8.9 Hz, 2H, Ar), 7.22 (m, 2H, Ar), 7.42 (m, 2H, Ar), 7.57 (dd, J = 1.3, 7.3 Hz, 1H, Ar), 7.64 (dd, J = 1, 6.9 Hz, 1H, Ar), 8.19 (s, 1H, imidazole). 13C NMR (DMSO-d6) δ: 26.2 (NCH2CH2), 35.3 (SCH2), 41. (NCH2), 110.7 (CH), 115.7 (CH), 115.9 (CH), 120.0 (CH), 122.1 (CH), 122.9 (CH), 131.5 (CH), 131.6 (CH), 131.3 (C), 133.9 (C), 143.8, (C), 144.6 (CH-imidazole), 161.1 (C), 163.0 (C), 163.5 (C), 165.9 (C). HRMS (ESI): Calculated: 354.0951 [M + H]+, Found: 354.0961 [M + H]+.
4-{[( 5- [2-(1H-benzo[d]imidazol-1-yl)ethyl]-1,3,4-oxadiazol-2-yl)}thio)methyl] benzonitrile (5d).
Prepared from 5-(2-(1H-benzo[d]imidazol-1-yl)ethyl)-1,3,4-oxadiazole-2-thiol (4) (0.2 g, 0.813 mmol) and 4-(chloromethyl)benzonitrile (0.14 g, 0.89 mmol). Purified using gradient chromatography eluting with 100% EtOAc to afford the product as a white semisolid: Yield: 0.195 g (67%); TLC: 100% EtOAc, Rf 0.36; HPLC: 100% at R.T. 4.02 min. 1H NMR (DMSO-d6) δ: 3.43 (t, J = 6.8 Hz, 2H, NCH2CH2), 4.48 (s, 2H, SCH2), 4.66 (t, J = 6.7 Hz, 2H, NCH2), 7.21 (m, 2H, Ar), 7.56 (m, 3H, Ar), 7.64 (m, 1H, Ar), 7.77 (d, J = 8.4 Hz, 2H, Ar), 8.19 (s, 1H, imidazole). 13C NMR (DMSO-d6) δ: 26.2 (NCH2CH2), 35.5 (SCH2), 41.2 (NCH2), 110.6 (CH), 110.9 (CN), 119.1 (C), 119.9 (CH), 122.1 (CH), 122.9 (CH), 130.4 (2xCH), 132.9 (2xCH), 133.9 (C), 143.2, (C), 143.8 (C), 144.6 (CH-imidazole), 163.2 (C), 166.1 (C). HRMS (ESI): Calculated: 361.0997 [M + H]+, Found: 361.1004 [M + H]+.
2- {[2-(1H-benzo[d]imidazol-1-yl)ethyl]-5-(phenethylthio)}-1,3,4-oxadiazole (6a).
Prepared from 5-(2-(1H-benzo[d]imidazol-1-yl)ethyl)-1,3,4-oxadiazole-2-thiol (4) (0.2 g, 0.813 mmol) and 2-bromomethyl benzene (0.166 g, 0.89 mmol). Purified using gradient chromatography eluting with CH2Cl2-MeOH 97.5:2.5 v/v to afford the product as a white semisolid: Yield: 0.166 g (62%); mp 78–80 °C; TLC: CH2Cl2-MeOH 9:1 v/v, Rf 0.55; HPLC: 100% at RT = 4.35 min. 1H NMR (DMSO-d6) δ: 2.96 (t, J = 7.2 Hz 2H, SCH2CH2), CH2 signal is obscured by H2O in DMSO-d6 signal, 3.44 (t, J = 6.7 Hz, 2H, SCH2), 4.69 (t, J = 6.7 HzH, NCH2), 7.19–7.31 (m, 7H, Ar), 7.59 (d, J = 7.9 Hz, 1H, Ar), 7.63 (d, J = 7.8 Hz, 1.0 Hz, 1H, Ar), 8.22 (s, 1H, imidazole). 13C NMR (DMSO-d6) δ: 26.2 (NCH2CH2), 33.6 (SCH2), 35.2 (SCH2 CH2), 41.3 (NCH2), 110.7 (CH), 120.0 (CH), 122.2 (CH), 122.8 (CH), 127.0 (CH), 128.9 (2xCH), 129.1 (2xCH), 133.9 (C), 139.6 (C), 143.8 (C), 144.6 (CH-imidazole), 163.9 (C), 165.7 (C). HRMS (ESI) m/z Calculated: 350.1201 [M + H]+, Found: 350.1211 [M + H]+.
2- {[2-(1H-benzo[d]imidazol-1-yl)ethyl]-5- [(4-chlorophenethyl)thio]}-1,3,4-oxadiazole (6b).
Prepared from 5-(2-(1H-benzo[d]imidazol-1-yl)ethyl)-1,3,4-oxadiazole-2-thiol (4) (0.2 g, 0.813 mmol) and 4-chlorophenethyl bromide (0.196 g, 0.89 mmol). Purified using gradient chromatography eluting with 100% EtOAc to afford the product as a white solid: Yield: 0.203 g (65%); mp 90–92 °C; TLC: CH2Cl2-MeOH 9:1 v/v, Rf 0.57; HPLC: 100% at R.T. 4.50 min. 1H NMR (DMSO-d6) δ: 2.96 (t, J = 7.4 Hz, 2H, SCH2CH2), CH2 signal is obscured by H2O in DMSO-d6 signal, 3.44 (t, J = 6.7 Hz, 2H, SCH2), 4.68 (t, J = 6.7 Hz, 2H, NCH2), 7.22 (m, 4H, Ar), 7.35 (d, J = 8.4 Hz, 2H, Ar), 7.58 (d, J = 8.1 Hz, 1H, Ar), 7.63 (d, J = 7.8 Hz, 1H, Ar), 8.22 (s, 1H, CH-imidazole). 13C NMR (DMSO-d6) δ: 26.2 (NCH2CH2), 33.3 (SCH2), 34.5 (SCH2 CH2), 41.3 (NCH2), 110.7 (CH), 120.0 (CH), 122.1 (CH), 122.9 (CH), 128.8 (2xCH), 131.0 (2xCH), 131.7 (C), 133.9 (C), 138.6 (C), 143.8 (C), 144.6 (CH-imidazole), 163.8 (C), 165.8 (C). HRMS (ESI) m/z Calculated: 384.0812 [M + H]+, Found: 384.0820 [M + H]+.
2- {[2-(1H-benzo[d]imidazol-1-yl)ethyl]-5- [(4-methoxyphenethyl)thio]}-1,3,4-oxadiazole (6c).
Prepared from 5-(2-(1H-benzo[d]imidazol-1-yl)ethyl)-1,3,4-oxadiazole-2-thiol (4) (0.2 g, 0.813 mmol) and 4-methoxyphenethyl bromide (0.19 g, 0.89 mmol). Purified using gradient chromatography eluting with 100% EtOAc to afford the product as a white solid: Yield: 0.2 g (75%); mp 65–67 °C; TLC: CH2Cl2-MeOH 9:1 v/v, Rf 0.57; HPLC: 100% at R.T. 4.34 min. 1H NMR (DMSO-d6) δ: 2.89 (t, J = 6.8 Hz, 2H, SCH2CH2), CH2 signal is obscured by H2O in DMSO-d6 signal, 3.44 (t, J = 6.8 Hz, 2H, SCH2), 3.73 (s, 3H, OCH3), 4.69 (t, J = 6.7 Hz, 2H, NCH2), 6.85 (d, J = 8.7 Hz, 2H, Ar), 7.13 (d, J = 8.7 Hz, 2H, Ar), 7.20 (td, J = 1.2, 7.3 Hz, 1H, Ar), 7.25 (td, J = 1.2, 8.1 Hz, 1H, Ar), 7.59 (d, J = 7.9 Hz, 1H, Ar), 7.63 (d, J = 7.7 Hz, 1, 1H, Ar), 8.22 (s, 1H, imidazole). 13C NMR (DMSO-d6 δ: 26.2 (NCH2CH2), 33.9 (SCH2), 34.4 (SCH2 CH2), 41.3 (NCH2), 55.9 (OCH3), 110.7 (CH), 114.3 (2xCH), 120.0 (CH), 122.1 (CH), 122.9 (CH), 130.1 (2xCH), 131.5 (C), 140.0 (C), 143.8 (C), 144.6 (CH-imidazole), 158.4 (C), 164.0 (C), 165.7 (C). HRMS (ESI) m/z Calculated: 380.130 [M + H]+, Found: 380.1320 [M + H]+.
2- {[2-(1H-benzo[d]imidazol-1-yl)ethyl]-5-(benzylthio)}-1,3,4-thiadiazole (8a).
Prepared from 5-(2-(1H-benzo[d]imidazol-1-yl)ethyl)-1,3,4-thiadiazole-2-thiol (7) (0.2 g, 0.76 mmol) and benzyl chloride (0.11 g, 0.84 mmol), and purified using gradient chromatography eluting with CH2Cl2-MeOH 97.5:2.5 v/v to afford the as a white solid: Yield: 0.167 g (62%); mp 88–90 °C; TLC: CH2Cl2-MeOH 9:1 v/v, Rf 0.5; HPLC: 100% at R.T. 4.24 min. 1H NMR (DMSO-d6) δ: 3.44 (t, J = 6.8 Hz, 2H, NCH2CH2), 4.40 (s, 2H, SCH2), 4.67 (t, J = 6.7 Hz, 2H, NCH2), 7.19–7.34 (m, 5H, Ar), 7.37 (m, 2H, Ar), 7.57 (m, 1H, Ar), 7.64 (m, 1H, Ar), 8.19 (s, 1H, imidazole). 13C NMR (DMSO-d6) δ: 26.2 (NCH2CH2), 36.1 (SCH2), 41.3 (NCH2), 110.7 (CH), 120.0 (CH), 122.1 (CH), 122.9 (CH), 128.2 (CH), 129.0 (2xCH), 129.4 (2xCH), 133.9 (C), 136.9 (C), 143.8 (C), 144.5 (CH-imidazole), 163.6 (C), 165.9 (C). HRMS (ESI): Calculated: 352.0816 [M + H]+, Found: 352.0850 [M + H]+.
2- {[2-(1H-benzo[d]imidazol-1-yl)ethyl]-5- [(2,4-dichlorobenzyl)thio]} -1,3,4-thiadiazole (8b).
Prepared from 5-(2-(1H-benzo[d]imidazol-1-yl)ethyl)-1,3,4-thiadiazole-2-thiol (7) (0.2 g, 0.76 mmol) and 2,4-dichlorobenzyl chloride (0.16 g, 0.84 mmol). Purified using gradient chromatography eluting with CH2Cl2-MeOH 96:4 v/v to afford the product as a white solid: Yield: 0.22 g (69%); mp 84–86 °C; TLC: CH2Cl2-MeOH 9:1 v/v, Rf 0.55; HPLC: 100% at R.T. 4.60 min; 1H NMR (DMSO-d6) δ: 3.44 (t, J = 6.7 Hz, 2H, NCH2CH2), 4.47 (s, 2H, SCH2), 4.67 (t, J = 6.7 Hz, 2H, NCH2), 7.21 (m, 2H, Ar), 7.37 (dd, J = 8.3 Hz, 2.2 Hz, 1H, Ar), 7.49 (d, J = 8.4 Hz, 1H, Ar), 7.56 (m, 1H, Ar), 7.63 (m, 1H, Ar), 7.66 (d, J = 2.2 Hz, 1H, Ar), 8.21 (s, 1H, imidazole). 13C NMR (DMSO-d6) δ: 26.3 (NCH2CH2), 33.9 (SCH2), 41.2 (NCH2), 110.6 (CH), 120.0 (CH), 122.1 (CH), 122.9 (CH), 128.0 (CH), 129.6 (CH), 133.2 (CH), 133.5 (C), 133.9 (C), 134.0 (C), 134.7 (C), 143.8 (C), 144.6 (CH-imidazole), 162.9 (C), 166.2 (C). HRMS (ESI) m/z Calculated: 420.0037 [M + H]+, Found: 420.0035 [M + H]+.
2- {[2-(1H-benzo[d]imidazol-1-yl)ethyl]-5- [(4-fluorobenzyl)thio]} -1,3,4-thiadiazole (8c).
Prepared from 5-(2-(1H-benzo[d]imidazol-1-yl)ethyl)-1,3,4-thiadiazole-2-thiol (7) (0.2 g, 0.76 mmol) and 4-flourobenzyl chloride (0.12 g, 0.84 mmol). Purified using gradient chromatography eluting with 100% EtOAc to afford the product as a white solid: Yield: 0.16 g (71%); mp 76–78 °C; TLC: CH2Cl2-MeOH 9:1 v/v, Rf 0.62; HPLC: 100% at R.T. 4.27 min. 1H NMR (DMSO-d6) δ: 3.44 (t, J = 6.8 Hz, 2H, NCH2CH2), 4.40 (s, 2H, SCH2), 4.67 (t, J = 6.7 Hz, 2H, NCH2), 7.14 (t, J = 8.9 Hz, 2H, Ar), 7.22 (m, 2H, Ar), 7.41 (m, 2H, Ar), 7.56 (m, 1H, Ar), 7.64 (m, 1H, Ar), 8.19 (s, 1H, Imidazole). 13C NMR (DMSO-d6) δ: 26.2 (NCH2CH2), 35.3 (SCH2), 41.2 (NCH2), 110.7 (CH), 115.7 (CH), 115.9 (CH), 119.9 (CH), 122.1 (CH), 122.9 (CH), 131.5 (CH), 131.6 (CH), 131.3 (C), 133.9 (C), 143.8 (C), 144.6 (CH-imidazole), 161.1 (C), 163.0 (C), 163.5 (C), 165.9 (C). HRMS (ESI) m/z Calculated: 370.0722 [M + H]+, Found: 370.0717 [M + H]+.
4-{[( 5- [2-(1H-benzo[d]imidazol-1-yl)ethyl]-1,3,4-thiadiazole-2-yl}thio)methyl] benzonitrile (8d).
Prepared from 5-(2-(1H-benzo[d]imidazol-1-yl)ethyl)-1,3,4-thiadiazole-2-thiol (7) (0.1 g, 0.38 mmol) and 4-(chloromethyl)benzonitrile (0.07 g, 0.42 mmol). Purified using gradient chromatography eluting with 100% EtOAc + 1% Et3N to afford the product as a white solid: Yield: 0.17 gm, 61%; mp 112–114 °C; TLC: CH2Cl2-MeOH 9:1 v/v, Rf 0.56; HPLC: 100% at R.T. 4.02 min. 1H NMR (DMSO-d6) δ: 3.43 (t, J = 6.8 Hz, 2H, NCH2CH2), 4.48 (s, 2H, SCH2), 4.66 (t, J = 6.7 Hz, 2H, NCH2), 7.21 (m, 2H, Ar), 7.57 (m, 3H, Ar), 7.64 (m, 1H, Ar), 7.77 (d, J = 8.4 Hz, 2H, Ar), 8.19 (s, 1H, Imidazole). 13C NMR (DMSO-d6) δ: 26.2 (NCH2CH2), 35.5 (SCH2), 41.2 (NCH2), 110.6 (CH), 110.9 (CN), 119.1 (C), 120.0 (CH), 122.1 (CH), 122.9 (CH), 130.4 (2xCH), 132.9 (2xCH), 133.9 (C), 143.2, (C), 143.8 (C), 144.6 (CH-imidazole), 163.2 (C), 166.1 (C). HRMS (ESI) m/z Calculated: 377.0769 [M + H]+, Found: 377.0752 [M + H]+.
2- {[2-(1H-benzo[d]imidazol-1-yl)ethyl]-5-(phenethylthio)}-1,3,4-thiadiazole (9a).
Prepared from 5-(2-(1H-benzo[d]imidazol-1-yl)ethyl)-1,3,4-thiadiazole-2-thiol (7) (0.1 g, 0.38 mmol) and 2-bromoethyl benzene (0.07 g, 0.42 mmol). Purified using gradient chromatography eluting with 100% EtOAc to afford the product as a white solid: Yield: 0.071 g (51%); mp 76–78 °C; TLC: CH2Cl2-MeOH 9:1 v/v, Rf 0.57; HPLC: 100% at R.T. 4.35 min. 1H NMR (DMSO-d6) δ: 2.97 (t, J = 7.3 Hz, 2H, SCH2CH2), 3.39 (t, J = 7.2 Hz, 2H, NCH2CH2), 3.44 (t, J = 6.7 Hz, 2H, SCH2), 4.69 (t, J = 6.7 Hz, 2H, NCH2), 7.19–7.31 (m, 7H, Ar), 7.59 (d, J = 7.8 Hz, 1H, Ar), 7.63 (d, J = 8.0 Hz, 1H, Ar), 8.22 (s, 1H, imidazole). 13CNMR (DMSO-d6) δ: 26.2 (NCH2CH2), 33.5 (SCH2), 35.3 (SCH2 CH2), 41.3 (NCH2), 110.7 (CH), 120.0 (CH), 122.1 (CH), 122.9 (CH), 127.0 (CH), 128.9 (2xCH), 129.1 (2xCH), 134.0 (C), 139.6 (C), 143.8 (C), 144.6 (CH-imidazole), 163.9 (C), 165.7 (C). HRMS (ESI) m/z Calculated: 366.0973 [M + H]+, Found: 366.0962 [M + H]+.
2- {[2-(1H-benzo[d]imidazol-1-yl)ethyl]-5- [(4-chlorophenethyl)thio]}-1,3,4-thiadiazole (9b).
Prepared from 5-(2-(1H-benzo[d]imidazol-1-yl)ethyl)-1,3,4-thiadiazole-2-thiol (7) (0.1 g, 0.38 mmol) and 4-chlorophenethyl bromide (0.092 g, 0.42 mmol). Purified using gradient chromatography eluting with 100% EtOAc to afford the product as a white solid: Yield: 0.06 g (40%); mp 96–98 °C; TLC: CH2Cl2-MeOH 9:1 v/v, Rf 0.60; HPLC: 100% at R.T. 4.49 min. 1H NMR (DMSO-d6) δ: 2.96 (t, J = 7.2 Hz, 2H, SCH2CH2), 3.38 (t, J = 7.1 Hz, 2H, NCH2CH2), 3.44 (t, J = 6.8 Hz, 2H, SCH2), 4.69 (t, J = 6.7 Hz, 2H, NCH2), 7.20 (m, 1H, Ar), 7.25 (m, 3H, Ar), 7.35 (d, J = 8.5 Hz, 2H, Ar), 7.59 (d, J = 7.7 Hz, 1H, Ar), 7.63 (d, J = 7.8 Hz, 1H, Ar), 8.22 (s, 1H, imidazole). 13C NMR (DMSO-d6) δ: 26.2 (NCH2CH2), 33.3 (SCH2), 34.5 (SCH2 CH2), 41.3 (NCH2), 110.7 (CH), 120.0 (CH), 122.1 (CH), 122.9 (CH), 128.8 (2xCH), 131.0 (2xCH), 131.7 (C), 134.0 (C), 138.6 (C), 143.8 (C), 144.6 (CH-imidazole), 163.8 (C), 165.8 (C). HRMS (ESI) m/z Calculated: 400.0583 [M + H]+, Found: 400.0555 [M + H]+.
2- {[2-(1H-benzo[d]imidazol-1-yl)ethyl]-5- [(4-methoxyphenethyl)thio]}-1,3,4-thiadiazole (9c).
Prepared from 5-(2-(1H-benzo[d]imidazol-1-yl)ethyl)-1,3,4-thiadiazole-2-thiol (7) (0.1 g, 0.38 mmol) and 4-methoxyphenethyl bromide (0.09 g, 0.42 mmol). Purified using gradient chromatography eluting with 100% EtOAc to afford the product as a white solid: Yield: 0.166 g (55%); mp 68–70 °C; TLC: CH2Cl2-MeOH 9:1 v/v, Rf 0.66; HPLC: 100% at RT = 4.34 min. 1H NMR (DMSO-d6) δ: 2.89 (t, J = 7.1 Hz, 2H, SCH2CH2), CH2 signal is obscured by H2O in DMSO-d6 signal, 3.44 (t, J = 6.7 Hz, 2H, SCH2), 3.73 (s, 3H, OCH3), 4.69 (t, J = 6.7 Hz, 2H, NCH2), 6.85 (d, J = 8.7 Hz, 2H, Ar), 7.13 (d, J = 8.7 Hz, 2H, Ar), 7.20 (td, J = 1.2, 7.2 Hz, 1H, Ar), 7.25 (td, J = 1.2, 8.1 Hz, 1H, Ar), 7.59 (d, J = 7.8 Hz, 1H, Ar), 7.63 (d, J = 7.8 Hz, 1H, Ar), 8.22 (s, 1H, imidazole). 13C NMR (DMSO-d6) δ: 26.2 (NCH2CH2), 33.9 (SCH2), 34.4 (SCH2 CH2), 41.3 (NCH2), 55.5 (OCH3), 110.7 (CH), 114.3 (2xCH), 120.0 (CH), 122.1 (CH), 122.9 (CH), 130.1 (2xCH), 131.5 (C), 140.0 (C), 143.8 (C), 144.6 (CH-imidazole), 158.4 (C), 164.0 (C), 165.7 (C). HRMS (ESI): Calculated: 380.1307 [M + H]+, Found: 380.1319 [M + H]+.
Computational studies
Flexible alignment studies were performed using MOE. 2015.10 software [31]. Flexible alignment was performed using MMFF94 forcefield, flexible alignment mode and the resulting conformations were examined according to their grand alignment score (S). The latter is the sum of the similarity measure of configuration (F) and the average strain energy of the molecules in the alignment in kcal/mol (U). The lower S value indicates better alignment. Multiple sequence alignment was performed using the EMBL-EBI (European Bioinformatics Institute) Job Dispatcher framework server, using Clustal Omega [33], while the amino acid sequences were imported in their FASTA formats from UniProtKB [47].
Docking studies were performed using MOE. 2015.10 software [48] using the crystal structure of Th. thermophilus PheRS [PDB ID: 1JJC] [32]. All minimisations were performed with MOE until a RMSD gradient of 0.01 kcal/mol/Å with Amber99 forcefield and automatic calculation of the partial charges. Docking settings were set as the following: Amber99 forcefield for result refinement, Triangle Matcher placement was chosen to determine the poses, London ΔG scoring function was applied for rescoring and result refinement, and the structures were further refined with rigid receptor refinement. The resulting docking poses were generated in a database, which was arranged according to the final score function (S) that is the score of the last stage which was not set to zero.
Molecular dynamic simulations were run using either the crystal structure of Th. thermophilus PheRS [PDB ID: 1JJC] [32] or S. aureus PheRS previously published homology model [34]. PDB files were first optimised using protein preparation wizard in Maestro [49] version 11.8.012 by assigning bond orders, adding hydrogen, and correcting incorrect bond types. A default quick relaxation protocol was used to minimise the MD systems with the Desmond programme [49]. In Desmond, the volume of space in which the simulation takes place, the global cell, is built up by regular 3D simulation boxes, which was utilised as part of this system for protein interactions. The simulation system was generated by embedding the protein model in an orthorhombic 10 Å water box. Overlapping water molecules were deleted. The solvated system was neutralised by adding sodium ions and salt concentration 0.15 M. Force-field parameters for the complexes were assigned using the OPLS_2005 forcefield, that is, a 200 ns molecular dynamic run in the NPT ensemble (T = 300 K) at a constant pressure of 1 bar. Energy and trajectory atomic coordinate data were recorded at each 1.2 ns.
Binding affinity (ΔG) calculations was performed using Prime/MMGBAS, available in the Schrödinger Prime suite, to calculate the binding free energy of 8b complexed with the S. aureus homology model.
ΔG (bind) = E_complex (minimised)-(E_ligand (minimised) + E_receptor (minimised)).
The mean ΔG (bind) was calculated from each frame starting from the last 100 ns to the final frame of the MD simulation.
Microbiological evaluation
Compounds 5a-d, 6a-c, 8a-d and 9a-c were evaluated using the guidelines of ISO20776 (the International Organization of Standardization) broth microdilution method using Muller-Hinton broth and concentration range of 0.008—128 μg/mL [50]. The MIC values were determined against S. aureus (ATCC 29,213), E. faecalis (ATCC 29,212), P. aeruginosa (ATCC 29,853), E. coli (ATCC 25,922) and Klebsiella pneumoniae (ATCC 700,603) using ciprofloxacin as a reference drug. The tests were performed in microdilution trays and the amount of growth in each well was compared with that in the positive growth control, and the recorded MIC is the lowest concentration of the agent that completely inhibits visible growth.
Supplementary Information
Additional file 1. Contains: a- Fig S1. Figure illustrating the 1H NMR spectrum of compound 6b, b- The 1H NMR and 13C NMR charts of the target compounds and c- The HPLC traces of the target compounds.
Acknowledgements
We thank the Egyptian Ministry of Higher Education-Mission Sector, and the British Council for funding this research in Cardiff University through a Newton-Mosharafa scholarship to Nada A. Noureldin. Molecular dynamics simulations were undertaken using the supercomputing facilities at Cardiff University operated by Advanced Research Computing at Cardiff (ARCCA) on behalf of the Cardiff Supercomputing Facility and the HPC Wales and Supercomputing Wales (SCW) projects. We acknowledge support of the latter, which is part-funded by the European Regional Development Fund (ERDF) via the Welsh Government.
Abbreviations
- PheRS
Phenylalanyl-tRNA synthetase
- aa-AMP
Aminoacyl adenylate
- Phe-AMP
Phenylalanyl adenylate
- MD
Molecular dynamics
- MIC
Minimum inhibitory concentration
- aaRSs
Aminoacyl tRNA synthetases
- PheS
Phenylalanyl tRNA synthetase α subunit
- PheT
Phenylalanyl tRNA synthetase β subunit
- ATP
Adenosine triphosphate
- PDB
Protein data bank
- DMF
Dimethylformamide
- MOE
Molecular operating environment
Authors’ contributions
CS designed the research work, supervised the practical experiments, performed the MD simulations, and revised the manuscript, NA synthesised and purified the compounds, carried out the 1H NMR, 13C NMR, performed the rest of the computational work and wrote the manuscript. MW supervised the biological tests. JR performed the biological tests. HK revised the manuscript and supervised the research. MB and SM reviewed the manuscript. All authors read and approved the final manuscript.
Funding
This work was funded by the Egyptian Ministry of Higher Education-Mission Sector, and the British Council, Egypt and performed in Cardiff University through a Newton-Mosharafa scholarship to Nada A. Noureldin.
Availability of data and materials
The datasets used or analysed during the current study are available from the corresponding author on reasonable request.
Declarations
Ethics approval and consent to participate
The manuscript does not contain studies with animal subjects.
Consent for publication
Not applicable.
Competing interests
The authors declare that they have no competing interests.
Footnotes
Publisher's Note
Springer Nature remains neutral with regard to jurisdictional claims in published maps and institutional affiliations.
References
- 1.Watkins RR, Bonomo RA. Overview: the ongoing threat of antimicrobial resistance. Infect Dis Clin North Am. 2020;34:649–658. doi: 10.1016/j.idc.2020.04.002. [DOI] [PubMed] [Google Scholar]
- 2.Morrison L, Zembower TR. Antimicrobial resistance. Gastrointest Endosc Clin N Am. 2020;30:619–635. doi: 10.1016/j.giec.2020.06.004. [DOI] [PubMed] [Google Scholar]
- 3.Ragheb MN, Thomason MK, Hsu C, Nugent P, Gage J, Samadpour AN, Kariisa A, Merrikh CN, Miller SI, Sherman DR. Inhibiting the evolution of antibiotic resistance. Mol Cell. 2019;73:157–165. doi: 10.1016/j.molcel.2018.10.015. [DOI] [PMC free article] [PubMed] [Google Scholar]
- 4.Cassini A, Högberg LD, Plachouras D, Quattrocchi A, Hoxha A, Simonsen GS, Colomb-Cotinat M, Kretzschmar ME, Devleesschauwer B, Cecchini M. Attributable deaths and disability-adjusted life-years caused by infections with antibiotic-resistant bacteria in the EU and the European Economic Area in 2015: a population-level modelling analysis. Lancet Infect Dis. 2019;19:56–66. doi: 10.1016/S1473-3099(18)30605-4. [DOI] [PMC free article] [PubMed] [Google Scholar]
- 5.Jenkins DR. Nosocomial infections and infection control. Medicine. 2017;45:629–633. doi: 10.1016/j.mpmed.2017.07.005. [DOI] [Google Scholar]
- 6.Abushaheen MA, Fatani AJ, Alosaimi M, Mansy W, George M, Acharya S, Rathod S, Divakar DD, Jhugroo C, et al. Antimicrobial resistance, mechanisms and its clinical significance. Dis Mon. 2020;66:100971. doi: 10.1016/j.disamonth.2020.100971. [DOI] [PubMed] [Google Scholar]
- 7.Munita JM, Arias CA. Mechanisms of antibiotic resistance. Virulence mechanisms of bacterial pathogens. ASM Press; 2016. pp. 481–511. [Google Scholar]
- 8.Ibba M, Söll D. Aminoacyl-tRNA synthesis. Annu Rev Biochem. 2000;69:617–650. doi: 10.1146/annurev.biochem.69.1.617. [DOI] [PubMed] [Google Scholar]
- 9.Hurdle JG, O'Neill AJ, Chopra I. Prospects for aminoacyl-tRNA synthetase inhibitors as new antimicrobial agents. Antimicrob Agents Chemother. 2005;49:4821–4833. doi: 10.1128/AAC.49.12.4821-4833.2005. [DOI] [PMC free article] [PubMed] [Google Scholar]
- 10.Torres-Larios A, Dock-Bregeon A-C, Romby P, Rees B, Sankaranarayanan R, Caillet J, Springer M, Ehresmann C, Ehresmann B, Moras D. Structural basis of translational control by Escherichia coli threonyl tRNA synthetase. Nat Struct Biol. 2002;9:343–347. doi: 10.1038/nsb789. [DOI] [PubMed] [Google Scholar]
- 11.Arnez J, Harris D, Mitschler A, Rees B, Francklyn C, Moras D. Crystal structure of histidyl-tRNA synthetase from Escherichia coli complexed with histidyl-adenylate. EMBO J. 1995;14:4143–4155. doi: 10.1002/j.1460-2075.1995.tb00088.x. [DOI] [PMC free article] [PubMed] [Google Scholar]
- 12.Yaremchuk A, Tukalo M, Grøtli M, Cusack S. A succession of substrate induced conformational changes ensures the amino acid specificity of Thermus thermophilus prolyl-tRNA synthetase: comparison with histidyl-tRNA synthetase. J Mol Biol. 2001;309:989–1002. doi: 10.1006/jmbi.2001.4712. [DOI] [PubMed] [Google Scholar]
- 13.Arnez JG, Dock-Bregeon A-C, Moras D. Glycyl-tRNA synthetase uses a negatively charged pit for specific recognition and activation of glycine. J Mol Biol. 1999;286:1449–1459. doi: 10.1006/jmbi.1999.2562. [DOI] [PubMed] [Google Scholar]
- 14.Rees B, Webster G, Delarue M, Boeglin M, Moras D. Aspartyl tRNA-synthetase from Escherichia coli: flexibility and adaptability to the substrates. J Mol Biol. 2000;299:1157–1164. doi: 10.1006/jmbi.2000.3792. [DOI] [PubMed] [Google Scholar]
- 15.Sekine SI, Nureki O, Dubois DY, Bernier S, Chênevert R, Lapointe J, Vassylyev DG, Yokoyama S. ATP binding by glutamyl-tRNA synthetase is switched to the productive mode by tRNA binding. EMBO J. 2003;22:676–688. doi: 10.1093/emboj/cdg053. [DOI] [PMC free article] [PubMed] [Google Scholar]
- 16.Belrhali H, Yaremchuk A, Tukalo M, Larsen K, Berthet-Colominas C, Leberman R, Beijer B, Sproat B, Als-Nielsen J, Grubel G. Crystal structures at 2.5 angstrom resolution of seryl-tRNA synthetase complexed with two analogs of seryl adenylate. Science. 1994;263:1432–1436. doi: 10.1126/science.8128224. [DOI] [PubMed] [Google Scholar]
- 17.Gomez MAR, Ibba M. Aminoacyl-tRNA synthetases. RNA. 2020;26:910–936. doi: 10.1261/rna.071720.119. [DOI] [PMC free article] [PubMed] [Google Scholar]
- 18.Rajendran V, Kalita P, Shukla H, Kumar A, Tripathi T. Aminoacyl-tRNA synthetases: structure, function, and drug discovery. Int J Biol Macromol. 2018;111:400–414. doi: 10.1016/j.ijbiomac.2017.12.157. [DOI] [PubMed] [Google Scholar]
- 19.Vondenhoff GH, Van Aerschot A. Aminoacyl-tRNA synthetase inhibitors as potential antibiotics. Eur J Med Chem. 2011;46:5227–5236. doi: 10.1016/j.ejmech.2011.08.049. [DOI] [PubMed] [Google Scholar]
- 20.Kwon NH, Fox PL, Kim S. Aminoacyl-tRNA synthetases as therapeutic targets. Nat Rev Drug Discovery. 2019;18:629–650. doi: 10.1038/s41573-019-0026-3. [DOI] [PubMed] [Google Scholar]
- 21.Pang YLJ, Poruri K, Martinis SA. tRNA synthetase: tRNA aminoacylation and beyond. Wiley Interdiscip Rev: RNA. 2014;5:461–480. doi: 10.1002/wrna.1224. [DOI] [PMC free article] [PubMed] [Google Scholar]
- 22.Fang P, Guo M. Evolutionary limitation and opportunities for developing tRNA synthetase inhibitors with 5-binding-mode classification. Life. 2015;5:1703–1725. doi: 10.3390/life5041703. [DOI] [PMC free article] [PubMed] [Google Scholar]
- 23.Chakraborty S, Banerjee R. Phenylalanyl-tRNA synthetase. Res Rep Biochem. 2016;6:25–38. [Google Scholar]
- 24.Mermershtain I, Finarov I, Klipcan L, Kessler N, Rozenberg H, Safro MG. Idiosyncrasy and identity in the prokaryotic Phe-system: crystal structure of E. coli phenylalanyl-tRNA synthetase complexed with phenylalanine and AMP. Protein Sci. 2011;20:160–167. doi: 10.1002/pro.549. [DOI] [PMC free article] [PubMed] [Google Scholar]
- 25.Reshetnikova L, Moor N, Lavrik O, Vassylyev DG. Crystal structures of phenylalanyl-tRNA synthetase complexed with phenylalanine and a phenylalanyl-adenylate analogue. J Mol Biol. 1999;287:555–568. doi: 10.1006/jmbi.1999.2617. [DOI] [PubMed] [Google Scholar]
- 26.Goldgur Y, Mosyak L, Reshetnikova L, Ankilova V, Lavrik O, Khodyreva S, Safro M. The crystal structure of phenylalanyl-tRNA synthetase from Thermus thermophilus complexed with cognate tRNAPhe. Structure. 1997;5:59–68. doi: 10.1016/S0969-2126(97)00166-4. [DOI] [PubMed] [Google Scholar]
- 27.Evdokimov AG, Mekel M, Hutchings K, Narasimhan L, Holler T, McGrath T, Beattie B, Fauman E, Yan C, Heaslet H. Rational protein engineering in action: the first crystal structure of a phenylalanine tRNA synthetase from Staphylococcus haemolyticus. J Struct Biol. 2008;162:152–169. doi: 10.1016/j.jsb.2007.11.002. [DOI] [PubMed] [Google Scholar]
- 28.Abibi A, Ferguson AD, Fleming PR, Gao N, Hajec LI, Hu J, Laganas VA, McKinney DC, McLeod SM, Prince DB. The role of a novel auxiliary pocket in bacterial phenylalanyl-tRNA synthetase druggability. J Biol Chem. 2014;289:21651–21662. doi: 10.1074/jbc.M114.574061. [DOI] [PMC free article] [PubMed] [Google Scholar]
- 29.Wang H, Xu M, Engelhart CA, Zhang X, Yan B, Pan M, Xu Y, Fan S, Liu R, Xu L. Re-discovery of PF-3845 as a new chemical scaffold inhibiting phenylalanyl-tRNA synthetase in Mycobacterium tuberculosis. J Biol Chem. 2021;296:100257. doi: 10.1016/j.jbc.2021.100257. [DOI] [PMC free article] [PubMed] [Google Scholar]
- 30.Baidin V, Owens TW, Lazarus MB, Kahne D. Simple secondary amines inhibit growth of gram-negative bacteria through highly selective binding to phenylalanyl-tRNA synthetase. J Am Chem Soc. 2021;143:623–627. doi: 10.1021/jacs.0c11113. [DOI] [PMC free article] [PubMed] [Google Scholar]
- 31.Labute P, Williams C, Feher M, Sourial E, Schmidt JM. Flexible alignment of small molecules. J Med Chem. 2001;44:1483–1490. doi: 10.1021/jm0002634. [DOI] [PubMed] [Google Scholar]
- 32.Fishman R, Ankilova V, Moor N, Safro M. Structure at 2.6 Å resolution of phenylalanyl-tRNA synthetase complexed with phenylalanyl-adenylate in the presence of manganese. Acta Cryst D. 2001;57:1534–1544. doi: 10.1107/S090744490101321X. [DOI] [PubMed] [Google Scholar]
- 33.Madeira F, Park YM, Lee J, Buso N, Gur T, Madhusoodanan N, Basutkar P, Tivey ARN, Potter SC, Finn RD et al. The EMBL-EBI search and sequence analysis tools APIs in 2019. Nucleic Acids Res. 2019; 47:W636–W641. https://www.ebi.ac.uk/Tools/msa/clustalo/. [DOI] [PMC free article] [PubMed]
- 34.Elbaramawi SS, Ibrahim SM, Lashine ESM, El-Sadek ME, Mantzourani E. Simons C (2017) Exploring the binding sites of Staphylococcus aureus phenylalanine tRNA synthetase: a homology model approach. J Mol Graph Model. 2017;73:36–47. doi: 10.1016/j.jmgm.2017.02.002. [DOI] [PubMed] [Google Scholar]
- 35.Eissa AG, Blaxland JA, Williams RO, Metwally KA, El-Adl SM, Lashine E-SM, Baillie LW, Simons C. Targeting methionyl tRNA synthetase: design, synthesis and antibacterial activity against Clostridium difficile of novel 3-biaryl-N-benzylpropan-1-amine derivatives. J Enzyme Inhib Med Chem. 2016;31:1694–1697. doi: 10.3109/14756366.2016.1140754. [DOI] [PubMed] [Google Scholar]
- 36.Eissa AG, Blaxland JA, Williams RO, Metwally KA, El-Adl SM, Lashine E-SM, Baillie LWJ, Simons C. Adenine and benzimidazole-based mimics of REP-3123 as antibacterial agents against Clostridium difficile and Bacillus anthracis: design, synthesis and biological evaluation. Bull Fac Pharm Cairo Univ. 2016;54:197–207. [Google Scholar]
- 37.Bhanushali MJ, Nandurkar NS, Jagtap SR, Bhanage BM. Y(NO3)3 · 6H2O catalyzed aza-Michael addition of aromatic/hetero-aromatic amines under solvent-free conditions. Catal Commun. 2008;9:1189–1195. doi: 10.1016/j.catcom.2007.11.002. [DOI] [Google Scholar]
- 38.Poritere SE, Paégle RA, Lidak MY. Synthesis of modified amino acids containing nucleic acid purine bases. Chem Heterocycl Compd. 1985;21:104–107. doi: 10.1007/BF00505912. [DOI] [Google Scholar]
- 39.Elbaramawi SS, Hughes C, Richards J, Gupta A, Ibrahim SM, Lashine E-SM, El-Sadek ME, O’Neill AJ, Wootton M, Bullard JM, Simons C. Design, synthesis and microbiological evaluation of novel compounds as potential Staphylococcus aureus phenylalanine tRNA synthetase inhibitors. Egypt J Chem. 2018;61:9–25. doi: 10.21608/EJCHEM.2018.4070.1357. [DOI] [PMC free article] [PubMed] [Google Scholar]
- 40.Sauer AC, Leal JG, Stefanello ST, Leite MT, Souza MB, Soares FA, Rodrigues OE, Dornelles L. Synthesis and antioxidant properties of organosulfur and organoselenium compounds derived from 5-substituted-1, 3, 4-oxadiazole/thiadiazole-2-thiols. Tetrahedron Lett. 2017;58:87–91. doi: 10.1016/j.tetlet.2016.11.106. [DOI] [Google Scholar]
- 41.Beyer D, Kroll H-P, Endermann R, Schiffer G, Siegel S, Bauser M, Pohlmann J, Brands M, Ziegelbauer K, Haebich D. New class of bacterial phenylalanyl-tRNA synthetase inhibitors with high potency and broad-spectrum activity. Antimicrob Agents Chemother. 2004;48:525–532. doi: 10.1128/AAC.48.2.525-532.2004. [DOI] [PMC free article] [PubMed] [Google Scholar]
- 42.Xiang YY, Finn J, Hill JM, Wang ZG, Keith D, Silverman J, Oliver N. A series of spirocyclic analogues as potent inhibitors of bacterial phenylalanyl-tRNA synthetases. Bioorg Med Chem Lett. 2004;14:1339–1342. doi: 10.1016/j.bmcl.2003.11.081. [DOI] [PubMed] [Google Scholar]
- 43.Jarvest RL, Erskine SG, Forrest AK, Fosberry AP, Hibbs MJ, Jones JJ, O’Hanlon PJ, Sheppard RJ, Worby A. Discovery and optimisation of potent, selective, ethanolamine inhibitors of bacterial phenylalanyl tRNA synthetase. Bioorg Med Chem Lett. 2005;15:2305–2309. doi: 10.1016/j.bmcl.2005.03.003. [DOI] [PubMed] [Google Scholar]
- 44.Montgomery JI, Toogood PL, Hutchings KM, Liu J, Narasimhan L, Braden T, Dermyer MR, Kulynych AD, Smith YD, Warmus JS. Discovery and SAR of benzyl phenyl ethers as inhibitors of bacterial phenylalanyl-tRNA synthetase. Bioorg Med Chem Lett. 2009;19:665–669. doi: 10.1016/j.bmcl.2008.12.054. [DOI] [PubMed] [Google Scholar]
- 45.Wang L-N, Di W-J, Zhang Z-M, Zhao L-L, Zhang T, Deng Y-R, Yu L-Y. Small-molecule inhibitors of the tuberculosis target, phenylalanyl-tRNA synthetase from Penicillium griseofulvum CPCC-400528. Cogent Chem. 2016;2:1181536. doi: 10.1080/23312009.2016.1181536. [DOI] [Google Scholar]
- 46.Demirayak Ş, Benkli K, Güven K. Synthesis and antimicrobial activities of some 3-arylamino-5- [2-(substituted 1-imidazolyl)ethyl]-1, 2, 4-triazole derivatives. Eur J Med Chem. 2011;35:1037–1040. doi: 10.1016/S0223-5234(00)01178-8. [DOI] [PubMed] [Google Scholar]
- 47.Consortium TU. UniProt: a worldwide hub of protein knowledge. Nucleic Acids Res. 2018; 47:D506–D515. https://www.uniprot.org/. [DOI] [PMC free article] [PubMed]
- 48.Molecular Operating Environment (MOE). Chemical Computing Group ULC; 2019. https://www.chemcomp.com/Products.htm
- 49.Schrödinger Release 2021–2: Desmond Molecular Dynamics System, D. E. Shaw Research. New York, NY, 2021. Maestro-Desmond Interoperability Tools, Schrödinger, New York, NY, 2021. https://www.schrodinger.com/products/desmond.
- 50.European Committee on Antimicrobial Susceptibility Testing. ISO 20776-1: 2019: Susceptibility testing of infectious agents and evaluation of performance of antimicrobial susceptibility test devices Part 1: Broth microdilution reference method for testing the in vitro activity of antimicrobial agents against rapidly growing aerobic bacteria involved in infectious diseases. International Organization for Standardization. https://www.iso.org/standard/70464.html.2019].
Associated Data
This section collects any data citations, data availability statements, or supplementary materials included in this article.
Supplementary Materials
Additional file 1. Contains: a- Fig S1. Figure illustrating the 1H NMR spectrum of compound 6b, b- The 1H NMR and 13C NMR charts of the target compounds and c- The HPLC traces of the target compounds.
Data Availability Statement
The datasets used or analysed during the current study are available from the corresponding author on reasonable request.












