Abstract
Introduction
Dialysis causes many psychological and social problems, such as stress and inefficiency in patients, which should be considered in health promotion interventions. Therefore, this study aimed to determine the impact of stress management training on stress coping strategies and the self-efficacy of these patients in southeastern Iran.
Methods
This quasi-experimental study was a randomized controlled clinical trial was conducted on hemodialysis patients from December 2019 to January 2020. Patients who met inclusion criteria were selected with the convenience sampling method and divided into the two groups of intervention (n = 30) and control (n = 30) by using the block randomization method. Participants in the intervention group were trained in a stress management training program in 8 one-and-a-half-hour sessions, held twice a week. Data were measured with stress coping strategies and general self-efficacy questionnaires before, immediately, and 1 month after the intervention. SPSS18 was used for data analysis.
Results
The study results showed that the scores of stress coping strategies and the self-efficacy score in all their dimensions were significantly different between the intervention and control groups (P < 0.001).
Conclusion
The present study results showed that stress management training programs promoted stress coping strategies and self-efficacy in hemodialysis patients. Health planners and nurses are recommended to use these easy, feasible, and inexpensive interventions to reduce stress and increase self-efficacy.
Trial registration Iranian Registry of Clinical Trials (IRCT): IRCT20160914029817N10. Date of registration: October 7, 2021. URL: https://en.irct.ir/trial/58540. Registration timing: a retrospective.
Keywords: Stress management training, Stress coping strategies, Self-efficacy, Hemodialysis
Introduction
Chronic kidney disease is the gradual loss of kidney function over time. The primary treatment for end-stage renal disease is dialysis and kidney transplantation [1]. In most countries, the incidence of this disease is more than 200 individuals per million people a year [2]. Hemodialysis is the most common treatment for patients with end-stage renal disease [3]. Dialysis is a stressful process with many psychological and social problems that can lead to mental disorders in patients [4]. In addition to chronic disease, these patients face many stressors, including problems related to treatment, pain, feeling of restlessness, food and fluid limitations, fatigue, weakness, stress, and feeling of inefficiency [5]. Rapid changes in the physical and mental conditions of patients undergoing hemodialysis put them at serious risks [6]. Paying attention to the mental stressors of these patients is very important because they lead to reduced adherence to therapeutic regimens and increased mortality and admission [7]. The adverse effects of stress can put pressure on people and have physical, behavioral, and psychological consequences such as anxiety, worry, mood swings, and physical illnesses. Therefore, recognition of stress and its factors is essential [8].
In Iran, the number of patients undergoing dialysis is estimated at 30,800, of which 29,200, or about 95%, are undergoing hemodialysis [9]. According to available statistics, there is a 16% annual increase in patients undergoing hemodialysis in Iran. Because home care nursing has not made significant progress, patients' psychological problems are not commonly addressed [10].
Stress management is a helpful skill in people. Stress coping skills prepare individuals to better cope with life's needs and challenges [11]. Stress coping skills are behavioral-cognitive activities and processes to prevent, manage, and reduce stress. Coping with stress and the type of stress response is more important than the nature of stress [12]. According to studies, stress management improves mental health and performance because it activates cognition and beliefs. Preventive strategies usually involve trying to achieve various stress management techniques, so people can learn to manage stress before it causes psychological and physical problems [13]. El-Monshed's study showed that cognitive-behavioral nursing interventions reduce the rate of depression and anxiety in patients undergoing maintenance hemodialysis [14]. El-rtreby's study showed that self-management programs positively affect the deterioration of quality of life in patients with chronic kidney disease [15]. Nohi's study showed that problem-based coping strategies are associated with reduced perceived stress and improved quality of life in coronary heart patients [16]. One of the most effective ways to achieve this result is stress management training, which is a type of cognitive-behavioral therapy. Stress management group training is an accurate, multidimensional therapeutic intervention that does not aim to eliminate stress completely but encourages clients to consider stressors as a threat and solve them [17]. The SMT program increases the individual's awareness of the subtle stress response processes through cognitive restructuring, coping skills training, and social support [18].
Self-efficacy is the belief one has in executing a specific task successfully to obtain a certain outcome. Bandura et al. believe that self-efficacy is strengthened in individuals when facing challenges with sequential behaviors [19]. Self-efficacy is one’s sense of mastery over certain activities. It is a person's judgment of their ability to perform a particular activity; thus, self-efficacy plays an important role in regulating emotional states [20]. Self-efficacy is a psychological concept that focuses on the individual's perception of his skills and abilities to successfully deliver a good performance [21]. People with strong self-efficacy are diligent and perseverant in performing tasks compared with those with poor self-efficacy. People with strong self-efficacy believe that they can increase their ability to change environmental challenges, while people with poor Self-efficacy generally believe that they cannot act in a significant way [22]. Among people's true beliefs, self-efficacy plays a significant role in facing obstacles, failures, and setbacks. Belief in self-efficacy is one of the important and influential factors in changing health-related behaviors [22, 23].
In general, with the high prevalence of chronic kidney disease and a significant increase in the number of hemodialysis patients, the need to perform hemodialysis lasting 2 to 4 h twice a week and being on the waiting list for a kidney transplant can cause stress and inefficiency in these patients. Therefore, it is necessary to plan and implement interventions to improve stress and increase self-efficacy in these patients. A review of the literature showed limited studies on stress management training in such patients. Therefore, this study aimed to determine the impact of stress management training on stress coping strategies and the self-efficacy of these patients in southeastern Iran.
Methods
Design and participants
This quasi-experimental study was randomized controlled clinical trial, with allocation ratio of 1:1. was conducted in the hemodialysis department of a hospital affiliated with Jiroft University of Medical Sciences. The reason for choosing this center was the number of and ease of access to patients. This study lasted from December 2019 to January 2020.
Inclusion criteria
Physical and mental ability to complete the questionnaire.
Ability to understand the Persian language.
Absence of a stressful event at least 6 months before the study.
Not participating in stress management workshops.
Being between 17 and 65 years old.
At least 3 months have passed since the beginning of their dialysis.
No substance abuse or mental illness that requires medication.
Exclusion criteria
Not participating in training sessions (two sessions).
Occurrence of a stressful and severe event during the study.
Sample size and sampling
All 85 patients in the dialysis center were purposefully evaluated in terms of inclusion criteria. Inclusion criteria included patients aged 17–65 years with physical and mental ability to complete the questionnaire and understand Persian, with no stressful experience at least 6 months before the study, no participation in stress management workshops, the passage of at least 3 months since the beginning of dialysis, and no substance abuse or mental illness that required medication. Exclusion criteria included absence from training sessions (two sessions) and a stressful and severe event during the study.
Randomization
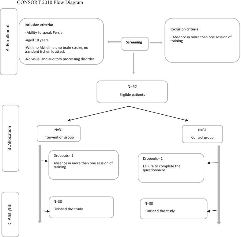
Out of 85 patients, 65 eligible patients were divided into intervention and control groups with block randomization method. Five samples were excluded from the study for various reasons, including the use of sedatives and the death of first-degree relatives, so the results of 60 samples were analyzed. According to CONSORT 2010 Flow Diagram (Fig. 1).
Fig. 1.
Explanation of sample size and sampling
Data collection
Instrument
A three-part questionnaire was used to collect demographic and background information form, the Billings and Moss coping strategy scale (CSS), and Sherer general self-efficacy scale (GSES). The tools used in this study were translated into Persian, and the language of the used instruments was Persian.
Demographic information included age, sex, level of education, underlying illness, history of mental disorders, use of psychiatric drugs, history of participating in stress management programs, the experience of a severely stressful event during the previous 6 months, disease status, whether fistulas were used for dialysis or catheters, how many times they were hemodialyzed weekly, and how long they had been hemodialyzed.
The coping strategy scale was developed by Billings and Moss (1982). This scale has 32 questions and measures five areas of coping strategies: emotion-focused coping (11 questions), problem-focused coping (3 questions), coping based on the evaluation of the situation (5 questions), coping based on achieving social support (4 questions), and coping based on physical inhibition or on the somatization of problems (9 questions). The scale is scored from zero (never) to three (always). The minimum score is 0, and the maximum is 96. Scores 0–32 show that coping strategy use is low. Scores 32–48 show that coping strategies use is moderate. Scores above 48 show that coping strategy use is high. The internal consistency reliability coefficient was 0.78, and the content validity was verified by experts [24].
Sherer et al. (1982) developed the general self-efficacy scale to measure people’s beliefs in their capabilities to overcome different situations. Seventeen items measure general self-efficacy, with three educational, professional, and social dimensions rated on a five-point scale. Items 1, 3, 8, 9, 13, 15 increase their scores from right to left from strongly disagree to strongly agree (1: strongly disagree, 2: disagree, 3: relatively agree, 4: agree, and 5: strongly agree). The scores of other items increase reversely from left to right (5: strongly disagree, 4: disagree, 3: relatively agree, 2: agree, and 1: strongly agree). The total score is between 17 and 85. The scores 17–34 show poor levels of SE, the scores 34–51 show moderate levels of SE, and scores above 51 show very high levels of SE. Sherer reported the internal consistency and reliability coefficients as 0.76, and the validity of this scale was obtained through construct validity [25].
Intervention
To conduct the study, the researcher referred to the dialysis ward of Imam Khomeini hospital in Jiroft and obtained the necessary permits. After selecting eligible patients, she allocated participants into intervention and control groups (n = 60) using the convenience sampling method. Then, informed written consent was obtained from the patients, and the necessary information about the study objectives was provided to them. The patients of both groups completed the tools. Then, the patients in the intervention group and were trained in eight one-and-a-half-hour sessions twice a week in addition to their routine dialysis treatment. The training sessions included group discussions, questions and answers, and homework and exercises to be done at home. The training sessions were as follows (20) (Table 1). The patients and trainer were not blind to group tasks. However, outcome assessor did not know the purpose and hypothesis of the study, and was blind to when the statistical analysis had been completed.
Table 1.
The content of the stress management program
| Sessions | Summary of the sessions |
|---|---|
| Session 1 | Introducing and getting to know the group members, explaining the group rules and norms, introducing the stress management program |
| Session 2 | Introducing the importance and necessity of stress management skills training, providing definitions of stress, addressing the differences between people in the face of stress and the cause of differences |
| Session 3 | Introducing the general effects of stress on different organs of the body and evaluating participants' behavioral, psychological and physical aspects in the face of stress |
| Session 4 | Examining the coping styles of people in stressful situations, providing mental and intellectual cooperation to cope with stress, introducing problem-focused and emotion-focused methods as coping strategies with stress |
| Session 5 | Introducing the first step of stress coping skills, focusing participants on being aware of their emotions, learning study skills and time management |
| Session 6 | Strengthening self-confidence, self-esteem, coping with anxiety and inefficiency |
| Session 7 | Addressing the second step of stress management skills and teaching long-term and short-term methods |
| Session 8 | Reviewing past sessions, preparing participants to complete group sessions, focusing on generalizing the results of sessions to outside the group |
The patients in the control group received only routine care during this period. Both groups completed the coping strategy scale and general self-efficacy scale again immediately and 1 month after the intervention (follow-up). The language of the instruments used was translated into fluent Persian. A trained researcher performed the intervention on participants in groups of 5 to 6 during dialysis when their vital signs and physical condition were stable. The sessions were conducted on days when the patients in the control group were not present in the dialysis center to control the effect of training on the control group.
Data analysis
SPSS18 was used in this study. Descriptive statistics (frequency, percentage, mean and standard deviation) were used to describe the demographic and background characteristics of the research groups and other study variables. Independent t-test and Fisher’s exact test were used to compare the demographic and background characteristics of the samples in the intervention and control groups. Independent t-test and Mann–Whitney U tests were used to compare the mean scores of stress coping strategies, and repeated measures ANOVA and ANCOVA were used to compare the mean scores of self-efficacy, before and immediately and 1 month after the intervention.
Ethical considerations
This study was conducted with the code of ethics IR.KMU.REC.1398.325 issued by Kerman University of Medical Sciences and after acquiring permission from Razi School of Nursing and Midwifery and the hospital management. The participants were informed about the voluntary entrance to and withdrawal from the study and the study objectives and application of results. The results of the study were also given to the authorities if necessary. This research was conducted based on the religious, legal, and professional principles of society. the study was registered retrospectively: IRCT20160914029817N10. Date of registration: October, 7, 2021.
Results
The mean ages of the samples in the intervention and control groups were 46.00 ± 2.00 and 49.37 ± 1.91. No significant difference was found between the two groups of intervention and control in age, sex, level of education, history of mental disorders, being on the waiting list for the transplant, underlying disease, experience of a severely stressful event during the previous 6 months, history of participating in stress management programs, and history of using psychiatric drugs (Table 2).
Table 2.
Comparison of demographic information score of patients undergoing hemodialysis in Imam Khomeini hospital affiliated to Jiroft University of Medical Sciences
| Variable | Group | |||||
|---|---|---|---|---|---|---|
| Intervention | Control | Independent t-test | P value | |||
| Mean | SD | Mean | SD | |||
| Age | 46.00 | 2.00 | 49.37 | 1.91 | − 1.22 | 0.23 |
| n | % | n | % | |||
| Sex | ||||||
| Female | 17 | 56.7 | 13 | 43.3 | χ2 = 1.07 | 0.30 |
| Male | 13 | 43.3 | 17 | 56.7 | ||
| Education | ||||||
| Uneducated | 12 | 40 | 20 | 66.7 | χ2 = 4.49 | 0.11 |
| Diploma | 7 | 23.3 | 3 | 10 | ||
| Associate degree and higher | 11 | 36.7 | 7 | 23.3 | ||
| History of mental disorders | ||||||
| Yes | 4 | 13.3 | 0 | 0 | Fisher's exact test = 4.29 | 0.11 |
| No | 26 | 86.7 | 30 | 100 | ||
| Are you in the waiting list for a kidney transplant? | ||||||
| Yes | 23 | 76.7 | 23 | 76.7 | – | – |
| No | 7 | 23.3 | 7 | 23.3 | ||
| Do you have any other underlying diseases? | ||||||
| Yes | 29 | 96.7 | 29 | 96.7 | – | – |
| No | 1 | 3.3 | 1 | 3.3 | ||
| Experience of a stressful event in the last 6 months | ||||||
| Yes | 0 | 0 | 0 | 0 | – | – |
| No | 30 | 100 | 30 | 100 | ||
| History of participation in stress management programs | ||||||
| Yes | 0 | 0 | 0 | 0 | – | – |
| No | 30 | 100 | 30 | 100 | ||
| History of using psychiatric drugs | ||||||
| Yes | 3 | 10 | 0 | 0 | Fisher's exact test = 3.16 | 0.24 |
| No | 27 | 90 | 30 | 100 | ||
The results of the study showed that the score of stress coping strategies was significantly different between the two groups in dimensions of coping with cognitive evaluation, problem-solving, excitement, social support, and control of physical problems; in other words, the scores of stress coping strategies in the intervention group in all of the dimensions were higher than those of the control group during the study (P < 0.001). At the same time, the treatment group improved compared to the initial state (Table 3).
Table 3.
Comparison of mean score of stress coping strategies in patients undergoing hemodialysis before, immediately and 1 month after intervention
| Variable | Group | |||||
|---|---|---|---|---|---|---|
| Intervention | Control | Statistical analysis | P value | |||
| Mean | SD | Mean | SD | |||
| Before intervention | 30.93 | 5.37 | 31.60 | 6.65 | − 0.43* | 0.67 |
| Immediately after intervention | 39.87 | 3.93 | 30.17 | 6.23 | − 5.54** | < 0.001 |
| One month after intervention | 40.73 | 4.36 | 31.00 | 7.30 | − 5.01** | < 0.001 |
| Repeated measures ANOVA | 102.14 | 1.81 | ||||
| P value | < 0.001 | 0.18 | ||||
*t Independent t-test
**Z Mann–Whitney U test
The results of the study showed that the score of self-efficacy was significantly different between the two groups before the intervention in educational, professional, social dimensions; in other words, the scores of self-efficacy in the intervention group in all of the dimensions were higher than those of the control group during the study (P < 0.001). The self-efficacy score was higher in the intervention group than in the control group at the beginning of the study. Therefore, to control the effect of the confounding variable, the pre-intervention score was entered as a confounding variable in the analysis variance model in repeated measurment. The results showed only that variable of the group was the cause of differences in the score of self-efficacy. In contrast, the treatment group improved compared to the initial state (Table 4).
Table 4.
Comparison of mean self-efficacy score in hemodialysis patients before, immediately and 1 month after intervention
| Variable | Group | |||||
|---|---|---|---|---|---|---|
| Intervention | Control | Mean difference | P value* | |||
| Mean | SD | Mean | SD | |||
| Before intervention | 52.53 | 5.84 | 49.77 | 4.40 | 2.77 | 0.04 |
| Immediately after intervention | 65.30 | 5.15 | 50.00 | 4.94 | 13.78 | < 0.001 |
| One month after intervention | 65.23 | 5.31 | 49.50 | 4.92 | 14.28 | < 0.001 |
| Source of difference | Sum of squares | df | F | P value | Eta2 |
|---|---|---|---|---|---|
| Time | 0.25 | 1 | 0.05 | 0.82 | 0.001 |
| Pre-intervention score | 0.43 | 1 | 0.09 | 0.76 | 0.002 |
| Group* time interaction | 1.74 | 1 | 0.38 | 0.54 | 0.007 |
| Group | 5496.67 | 1 | 170.32 | < 0.001 | 0.75 |
| Error | 1839.5 | 57 |
F = repeated measures ANOVA
*Bonferroni: adjustment for multiple comparisons
Discussion
This study aimed to investigate the effect of stress management training on stress coping strategies and self-efficacy in hemodialysis patients, and the results of the present study demonstrated the effect of this training method on the scores of stress coping strategies and self-efficacy. According to the present study results, the mean score of stress coping strategies in the intervention group increased immediately and 1 month after the intervention. Poorgholami et al. reported that the level of stress in patients of the intervention group significantly decreased after the intervention compared with the control group [26]. Stächele et al. found that an internet-based short-term stress management program improved stress coping skills, sleep quality, and well-being and reduced the perceived stress of the staff [27]. Alkhawaldeh et al. showed a significant difference between intervention and control groups in both levels of job stress and coping strategies [28]. Ertekin Pinar et al. found a reduction in the mean depression score of both groups during the study, but this decrease was greater in the intervention group. In the post-training evaluation, the mean stress score in the experimental group was lower than that of the control group, and the intervention group had higher scores in self-confidence and social support, which are subscales of stress coping strategies [29]. Ata et al. also stated that stress management programs reduced stress indicators, risk of mental disorder, and the caregiver’s burden and increased problem-solving and emotion-focused skills in the study group [30]. Oztürk et al. showed that the mean score of stress coping styles was significantly different between the intervention and control groups after the intervention [31]. Nazer et al. showed that the intervention group's mean pre- and post-test stress scores differed significantly, showing reduced stress in the intervention group [32]. All of these studies supported the results of the present study. It is inferred that coping patterns are important because they facilitate handling a stressful experience. If someone is going through a tough time, positive coping patterns provide extra resources to help that person deal with the demands caused by the stressor.
According to the results of the present study and previous studies, a stress management training program can effectively improve stress coping strategies and reduce stress in patients and individuals. Patients undergoing hemodialysis experience stress in their lives due to factors such as physical dependence on devices, limitations in physical function, changes in sexual function and diet, fluid restriction, consumption of large amounts of drugs for treatment, and loss of appetite and energy [33], so it seems necessary to use an effective intervention in order to reduce stress and help them cope with it. Today, it has been recognized that people respond differently to stressful situations. Using different methods to cope with stress has different consequences on individuals’ physical and mental health. Coping skills are passive or active efforts used in response to threatening situations, and they help patients reduce emotional distress [34]. Dealing with chronic illness is always a challenging and threatening process, and if coping strategies are used effectively, they can help improve performance and well-being [35]. Stress management training is one of the most effective methods, and it is an accurate, multidimensional, and therapeutic intervention. The purpose of this intervention is not to completely eliminate stress but to encourage clients to consider stressful situations as threats and solve them [36]; this method can be used for chronic kidney patients. It seems that stress coping strategies can help patients' minds and bodies adapt. Without it, their bodies might always be on high alert. Over time, chronic stress can lead to serious health problems. Patients should not wait until stress damages their health, relationships, or quality of life.
The present study results showed that the mean score of self-efficacy in the intervention group increased immediately and 1 month after the intervention, and it was significantly higher than that of the control group. The researchers showed that stress management counseling and training could improve and increase self-efficacy [20, 37, 38]. Terp et al. showed that students in the intervention group were better able to manage stress, self-efficacy and self-esteem than those in the control group [36]. Moharrami et al. also showed a significant difference in the mean scores of job stress and SE between the intervention and control groups after the intervention [20]. Jajormaneh et al. argued that the self-efficacy score in the intervention group was significantly higher than that of the control group immediately and 1 month after the intervention [21]. These results suggest that encouraging flexibility in coping strategies would help to improve patients’ self-efficacy.
According to the results of the present study and other studies, a stress management training program can be an effective intervention to promote self-efficacy in individuals. Evidence suggests that increasing the self-efficacy of dialysis patients improves weight control between dialysis sessions, reduces admission, reduces amputation, and improves the quality of life, especially in dialysis patients with diabetes. In addition, increasing self-efficacy leads to behavioral changes, acceptance of treatment, and promotion of physical and mental health [20]. Because the results of studies have shown poor self-efficacy in dialysis patients [20, 39], appropriate methods to improve self-efficacy in these patients are vital. According to the studies and the positive effect of stress management training, it seems that this training method can be useful and effective in improving the self-efficacy of the patients undergoing hemodialysis.
Fatigue and long duration of hemodialysis were among the limitations of the study and patients were reluctant to attend training classes. We tried to motivate patients to participate in classes and hold sessions at times that did not interfere with patients' activities and treatment. Questionnaires were also completed by patients before hemodialysis.
Conclusion
The present study results showed that the stress management training program promoted stress coping strategies and self-efficacy in hemodialysis patients. Given these results and the importance of stress and poor self-efficacy in these patients, it is recommended that the healthcare staff and nurses use this easy, feasible, and inexpensive intervention while providing healthcare for dialysis patients. Furthermore, managers and nursing education authorities can use this educational method to reduce stress and improve the self-efficacy of these patients.
Limitations
Fatigue and long duration of hemodialysis were among the limitations of the study and patients were reluctant to attend training classes. We tried to motivate patients to participate in classes and hold sessions at times that did not interfere with patients' activities and treatment. Questionnaires were also completed by patients before hemodialysis.
Acknowledgements
The authors would like to appreciate the cooperation of hemodialysis patients who participated in the study as well as the collaboration of the Research Council and the officials of Kerman University of Medical Sciences and the staff in the hemodialysis department of a hospital affiliated with Jiroft University of Medical Sciences.
Abbreviations
- SE
Self-efficacy
- GSES
General self-efficacy scale
- CSS
Coping strategy scale
- CS
Coping strategy
Authors' contributions
ZGB, EN, and PMS contributed to designing the study, ZGH collected the data, PMS analyzed the data, and EN and PMS wrote the final report and manuscript. All authors read and approved the final manuscript.
Funding
The author(s) received no financial support for the research, authorship, and/or publication of this article.
Availability of data and materials
The datasets used and/or analyzed during the current study available from the corresponding author on reasonable request.
Declarations
Ethics approval and consent to participate
This project has been approved by the Ethics Committee of Kerman University of Medical Sciences with the ethics code IR.KMU.REC.1398.325. the study was registered retrospectively: IRCT20160914029817N10. Date of registration: October, 7, 2021. In all stages of the research, the ethical principles mentioned in the Helsinki Statement were followed. The researcher gave oral and written information and obtained written informed consent from all participants before the interviews. Participation was voluntary, and the participants had the right to withdraw at any time. All methods were carried out following associated guidelines and regulations. All stages of the study were approved by the Kerman University of Medical Sciences.
Consent for publication
Not applicable.
Competing interests
The authors declare that they have no competing interests.
Footnotes
Publisher's Note
Springer Nature remains neutral with regard to jurisdictional claims in published maps and institutional affiliations.
Contributor Information
Zohreh Ghasemi Bahraseman, Email: Ghasemizohreh69@gmail.com.
Parvin Mangolian Shahrbabaki, Email: mangolian167@yahoo.com.
Esmat Nouhi, Email: e_nuhi@kmu.ac.ir.
References
- 1.Hashemi Fesharaki M, Shahgholian N, Kashani F. Effect of stress inoculation training on the levels of stress, anxiety, and depression in hemodialysis patients. Nurs Midwifery J. 2016;14(1):88–99. [Google Scholar]
- 2.Sarizadeh M, Rafienia P, Sabahi P, Tamaddon M. The effectiveness of acceptance and commitment therapy on hemodialysis patients’ quality of life: a randomized educational trial study. J Rafsanjan Univ Med Sci. 2018;17(3):241–252. [Google Scholar]
- 3.Ghasemi Bahraseman Z. The effect of stress management training on coping strategies with stress and self-efficacy in patients undergoing hemodialysis in Imam Khomeini Hospital in Jiroft in 1398 (Ms.c dissertation, Faculty of Nursing and Midwifery, Kerman University of Medical Sciences, Kerman, Iran).
- 4.Sadeghian Z, Shahgholian N, Dashti DA. Perspective of hemodialysis patients and nurses in relation with caring behaviors. Nurs Midwifery J. 2017;15:659–666. [Google Scholar]
- 5.Saeida-Ardakani S, Konjkav-Mofared A-R, Hakkaki SM, Mansouri M. The effect of emotional intelligence on job stress management methods. Q J Manag Dev Process. 2012;25(1):5–26. [Google Scholar]
- 6.Hallajian M. The effectiveness of cognitive behavioral stress management training on the satisfaction of adolescent school girls. Int J Hum Cult Stud (IJHCS). ISSN 2356-5926 2016:205–212.
- 7.Jafari A, Amiri Majd M, Esfandiary Z. Relationship between personality characteristics and coping strategies with job stress in nurses. Q J Nurs Manag. 2013;1(4):36–44. [Google Scholar]
- 8.Hasanzadeh F, Naderi F. The efficacey of stress management training on subjective well-being, job burnout and quality of life in Karoun Oil company employees. Sci J Soc Psychol. 2017;5(44):45–58. [Google Scholar]
- 9.Hadian Z, Rafiee Vardanjani L, Barimnejad L. The most important causes of non-adherence in patients on dialysis. Clin Excell. 2016;5(2):84–97. [Google Scholar]
- 10.Sookhak F, Zolfaghari M, Asadi Noghabi AA, Haghani H. Effect of a cognitive–behavioral intervention on medication adherence in patients’ undergoing hemodialysis. J Hayat. 2014;20(3):85–94. [Google Scholar]
- 11.Nyklíček I, Kuijpers KF. Effects of mindfulness-based stress reduction intervention on psychological well-being and quality of life: is increased mindfulness indeed the mechanism? Ann Behav Med. 2008;35(3):331–340. doi: 10.1007/s12160-008-9030-2. [DOI] [PMC free article] [PubMed] [Google Scholar]
- 12.Khoshravesh V, Pourmohsen M, Khayyat S. Effects of stress management training on social adjustment of Rasht hospitals female medical staff. J Rafsanjan Univ Med Sci. 2015;14(3):235–244. [Google Scholar]
- 13.Jalilian S, Karimianpour G. The relationship between psychological capital and job adjustment of staffs in Kermanshah University of Medical Sciences (The study of mediator role of job self-efficacy) Pajouhan Sci J. 2018;16(3):39–47. doi: 10.21859/psj.16.3.39. [DOI] [Google Scholar]
- 14.El-Monshed AHE-S, El-Etreby RR, Ahmed N, El-Boraie OA. Effect of cognitive behavioral nursing intervention on depression and anxiety among patients on maintenance hemodialysis. IOSR J Nurs Health Sci (IOSR-JNHS) 2019;8(2):58–67. doi: 10.9790/1959-0802065867. [DOI] [Google Scholar]
- 15.El-Etreby RR, El-Monshed AHE-S. Effect of self-management program on quality of life for patients with chronic kidney disease. Am J Nurs. 2019;7(4):657–663. [Google Scholar]
- 16.Nohi E, Abdolkarimi M, Rezaeian M. Quality of life and its relationship with stress and coping strategies in coronary heart disease patients. J Rafsanjan Univ Med Sci. 2011;10(2):127–137. [Google Scholar]
- 17.Grant M, McCorkle R, Hornbrook MC, Wendel CS, Krouse R. Development of a chronic care ostomy self-management program. J Cancer Educ. 2013;28(1):70–78. doi: 10.1007/s13187-012-0433-1. [DOI] [PMC free article] [PubMed] [Google Scholar]
- 18.Faysali H, Zarea K, Dashtebozorgi B. Impact of group psycho-education on self-efficacy in patients with an intestinal stoma. Jundishapur J Chronic Disease Care. 2017;6(4):e62099.
- 19.Mohammadi N, Daftari Ekbatan M. The effectiveness of self-efficacy on achievement motivation of medical sciences students. Educ Strateg Med Sci. 2017;10(1):36–41. [Google Scholar]
- 20.Seyyed Moharrami I, Pashib M, Tatari M, Mohammadi S. The efficiency of stress management group therapy in job stress and self-efficacy of nurses. J Torbat Heydariyeh Univ Med Sci. 2017;5(1):42–49. [Google Scholar]
- 21.Jajormaneh F, Ghazavi Z, Mehrabi T, Najafi M. The effect of stress management training program on self-efficacy mothers of children with thalassemia. J Clin Nurs Midwifery. 2016;5(2):84–93.
- 22.Prochazka J, Gilova H, Vaculik M. The relationship between transformational leadership and engagement: self-efficacy as a mediator. J Leadersh Stud. 2017;11(2):22–33. doi: 10.1002/jls.21518. [DOI] [Google Scholar]
- 23.Gerbino M. Self-efficacy. The Wiley encyclopaedia of personality and individual differences: personality processes and individual differences. New York: Wiley; 2020. pp. 387–391. [Google Scholar]
- 24.Moos RH, Billings AG. Conceptualizing and measuring coping resources and processes. In: Goldberger L, Breznitz S, editors. Handbook of stress: theoretical and clinical aspects. New York: Free Press; 1982. pp. 212–230. [Google Scholar]
- 25.Sherer M, Maddux JE, Mercandante B, Prentice-Dunn S, Jacobs B, Rogers RW. The self-efficacy scale: construction and validation. Psychol Rep. 1982;51(2):663–671. doi: 10.2466/pr0.1982.51.2.663. [DOI] [Google Scholar]
- 26.Poorgholami F, Koshkaki AR, Jahromi MK, Parniyan R. A study of the influence of group-based learning of stress management on psychology symptoms levels of hemodialysis patients. Global J Health Sci. 2016;8(11):62–68. doi: 10.5539/gjhs.v8n11p62. [DOI] [Google Scholar]
- 27.Stächele T, Domes G, Wekenborg M, Penz M, Kirschbaum C, Heinrichs M. Effects of a 6-week internet-based stress management program on perceived stress, subjective coping skills, and sleep quality. Front Psychiatry. 2020;11:463. doi: 10.3389/fpsyt.2020.00463. [DOI] [PMC free article] [PubMed] [Google Scholar]
- 28.Alkhawaldeh JFM, Soh KL, Mukhtar F, Peng OC, Alkhawaldeh HM, Al-Amer R, Anshasi HA. Stress management training program for stress reduction and coping improvement in public health nurses: a randomized controlled trial. J Adv Nurs. 2020;76(11):3123–3135. doi: 10.1111/jan.14506. [DOI] [PubMed] [Google Scholar]
- 29.Ertekin Pinar S, Duran Aksoy O, Daglar G, Yurtsal ZB, Cesur B. Effect of stress management training on depression, stress and coping strategies in pregnant women: a randomised controlled trial. J Psychosom Obstet Gynecol. 2018;39(3):203–210. doi: 10.1080/0167482X.2017.1321632. [DOI] [PubMed] [Google Scholar]
- 30.Ata EE, Doğan S. The effect of a brief cognitive behavioural stress management programme on mental status, coping with stress attitude and caregiver burden while caring for schizophrenic patients. Arch Psychiatr Nurs. 2018;32(1):112–119. doi: 10.1016/j.apnu.2017.10.004. [DOI] [PubMed] [Google Scholar]
- 31.Öztürk Ö, Ocakçı AF. The effect of stress management training program on stress coping styles among the adolescents in prison in Turkey. Stress Health. 2017;33(3):278–287. doi: 10.1002/smi.2707. [DOI] [PubMed] [Google Scholar]
- 32.Nazer M, Riyahi N, Mokhtaree MR. The effect of stress management training with cognitive behavioral style on stress and mental health of parents of children with intellectual disabilities. J Rehabil. 2016;17:30–39. doi: 10.20286/jrehab-170130. [DOI] [Google Scholar]
- 33.Azizi E, Maleki A, Mazloomzadeh S, Pirzeh R. Effect of stress management counseling on self-efficacy and continuity of exclusive breastfeeding. Breastfeed Med. 2020;15(8):501–508. doi: 10.1089/bfm.2019.0251. [DOI] [PubMed] [Google Scholar]
- 34.Banisi P. The effectiveness of stress management training on psychological health, self-efficacy and happiness in elderly women with moderate depression. Aging Psychol. 2020;6(1):53–64. [Google Scholar]
- 35.Jafar HM, Salabifard S, Mousavi SM, Sobhani Z. The effectiveness of group training of CBT-based stress management on anxiety, psychological hardiness and general self-efficacy among university students. Global J Health Sci. 2016;8(6):47. doi: 10.5539/gjhs.v8n6p47. [DOI] [PMC free article] [PubMed] [Google Scholar]
- 36.Terp U, Hjärthag F, Bisholt B. Effects of a cognitive behavioral-based stress management program on stress management competency, self-efficacy and self-esteem experienced by nursing students. Nurse Educ. 2019;44(1):E1–E5. doi: 10.1097/NNE.0000000000000492. [DOI] [PubMed] [Google Scholar]
- 37.Kim M, Song M. Effects of self-management program applying Dongsasub training on self-efficacy, self-esteem, self-management behavior and blood pressure in older adults with hypertension. J Korean Acad Nurs. 2015;45(4):576–586. doi: 10.4040/jkan.2015.45.4.576. [DOI] [PubMed] [Google Scholar]
- 38.Sahranavard S, Esmaeili A, Salehiniya H, Behdani S. The effectiveness of group training of cognitive behavioral therapy-based stress management on anxiety, hardiness and self-efficacy in female medical students. J Educ Health Promot. 2019;8:23. doi: 10.4103/jehp.jehp_327_18. [DOI] [PMC free article] [PubMed] [Google Scholar]
- 39.Royani Z, Rayyani M, Vatanparast M, Mahdavifar M, Goleij J. The relationship between self-care and self-efficacy with empowerment in patients undergoing hemodialysis. Mil Caring Sci. 2015;1:116–122. doi: 10.18869/acadpub.mcs.1.2.116. [DOI] [Google Scholar]
Associated Data
This section collects any data citations, data availability statements, or supplementary materials included in this article.
Data Availability Statement
The datasets used and/or analyzed during the current study available from the corresponding author on reasonable request.

