Abstract
Tourism is one of the hardest-hit industries by the global pandemic of Novel Coronavirus (COVID-19). Small tourism enterprises have been heavily affected and have had difficulty in business recovery. This research is an early attempt to explore the direct impact of small hospitality enterprises’ resilience on sustainable tourism development as well as indirect impact through performance. A pre-tested questionnaire survey was self-administered to owner-managers of small hospitality enterprises in Greater Cairo, Egypt. The results of structural equation modeling (SEM) using AMOS showed a positive, direct, and significant impact of resilience (planned and adaptive) on sustainable tourism development and indirect influence through performance. The results of the multi-group analysis showed that enterprise type has a significant effect on the results, where restaurant owner-managers expressed more resilience than their hotel counterparts. Several theoretical (for scholars) and practical implications for tourism policy-makers and owner-managers have been discussed and elaborated.
Keywords: Small hospitality enterprises, COVID-19 pandemic, Enterprise resilience, Planned and adaptive resilience, Enterprise performance, Sustainable tourism development
1. Introduction
The global pandemic of Novel Coronavirus (COVID-19) has hit the international economy. However, tourism industry is one of the hardest-hit by this pandemic since it is one of labor-intensive industries with millions of workers at risk. Additionally, the fundamental people-to-people nature of tourism makes it more vulnerable and adds more difficulties to adapt to this pandemic. For instance, a recent report by UNWTO (2020) showed a sharp decline of 22% in the international tourism in the first quarter of 2020 and expected a decline of 60–80% over the current year. The super-fast spread and presence of COVID-19 in nearly all nations have forced the countries to take unprecedented actions, such as nationwide curfews and locking almost all tourism destinations for both national and international travel. In addition, “Whether this will be a temporary shock or a long-term trend? is still an unanswered question” (UNWTO, 2020).
Like other countries, Egypt has been affected by the outbreak of COVID-19, with a special impact on tourism industry, which is a great component of the Egyptian economy. The Egyptian tourism generated income of $13 billion last year (2019) (Central Agency for Public Mobilization and Statistics (CAPMAS), 2020), presenting indications of recuperation after the long periods of political disturbance that followed the Egyptian revolution 2011 (Elshaer and Saad, 2017). The industry income is expected to reach $11 billion in the current financial year (2019/2020) rather than the $16 billion, which was expected before the spread of COVID-19 (Central Agency for Public Mobilization and Statistics (CAPMAS, 2020). The Egyptian government has started a program to control the COVID-19 infection by designating EGP 100 billion ($6.3 billion). The government has likewise instituted tax cuts for tourism organizations, diminishing the expense of electricity and gas to the businesses, and giving salaries to full-time workers. However, little support has been provided to most affected industries, e.g. small tourism business (The International Food Policy Research Institute (IFPRI), 2020). The Egyptian government has made several interventions that has helped the tourism sector during the pandemic. The most important of which is the dropping or postponement of debts and tax benefits (Egyptian Tourism Federation, 2020). For re-opening the tourism establishments for internal tourism from the beginning of June, the Ministry of Tourism and Antiquities published safety guidelines and regulations, promoting “safety first” for hotels and resorts to receive internal guests with a maximum of 50% occupancy rate for the first phase of reopenining (Ministry of Tourism and Antiquities, 2020). However, the new safety and sanitation regulation necessitates good infrastructure and financial resources that do not exist in small tourism enterprises, especially during the pandemic. Hence, governmental support is urgently needed. Nonetheless, no financial relief programs were directed to small hospitality enterprises.
Research has shown that small enterprises have been heavily affected by the pandemic and face a difficulty to adjust to COVID-19 without external support (Bartik et al., 2020). Bartik et al. (2020) found that COVID-19 pandemic pushed small enterprises for mass lay-offs and business closures in the first quarter of 2020. Moreover, small enterprises became more financially fragile with cash on hand of only one month. Owner-managers of small enterprises were uncertain about the future of this pandemic, hence they were seeking funds and support from different economic relief programs. The case of small lodging enterprises was similar to other small enterprises, or even more problematic, with difficulty in business recovery (Rivera and Cores, 2020), confirming the unparalleled influences of COVID-19 pandemic on small tourism and/or hospitality enterprises.
Previous research on organizational resilience in general (e.g. Lee et al., 2013; Lo et al., 2019) and tourism organizational resilience in particular, including small tourism enterprises; e.g., (Orchiston, 2013; Ayala and Manzano, 2014; Jiang et al., 2019; Prayag et al., 2018; Fang et al., 2020) have focused mainly on organizational resilience after environmental crises and disasters, e.g. earthquake, storms, floods, and hurricanes. Moreover, several studies highlighted the economic, social, or psychological impact of virus outbreak, i.e. SARS, on tourism and/or hotel industry (see, for instance, Chen et al., 2007; Chien and Law, 2003; Dombey, 2004; Jayawardena et al., 2008; Senbeto and Hon, 2020). Notwithstanding, a scarcity of research on tourism organizational resilience was noticeable on COVID-19 pandemic. Despite the environmental crises and disasters could have massive influences on businesses, e.g. tourism, the case of COVID-19 pandemic could be even worse due to its health-related nature as well as future uncertainty of pandemic (Bartik et al., 2020).
This research examines the impact of COVID-19 on small tourism enterprises. More specifically, the research examines the impact of small hospitality enterprises’, i.e. small restaurants and hotels, resilience as a response to COVID-19 pandemic on sustainable tourism development in Egypt. The research also examines the mediating effect of performance in relation to small hospitality enterprises’ resilience and sustainable tourism development during the new normal and after the COVID-19 pandemic. The research uses a comprehensive model to examine the interrelationships between resiliense of small hospitality enterpsises, their performance and sustainable tourism development, which have not been studied together, especially post COVID-19. The research provides policy-makers, scholars and owner-managers several implications for better understanding and acheivment of sustainable tourism development in the new normal, especially in developing countries, since most research has focused on developed countries context.
2. Literature review
2.1. Resilience in small tourism enterprises
Organizational resilience deals with diverse responses to extrinsic changes and shockwaves that affect business performance and innovation (Ayala and Manzano, 2014; Williams and Vorley, 2014). It can be defined as the enterprise’s capability to remain and withstand extraneous environmental changes (preparation), relieve and overcome the negative effects caused by the changes (response), and rebound forward to a new state for sustaining future performance (recovery) (Jiang et al., 2019). It focuses on the ability of enterprises to respond effectively besides adapting and developing in the face of critical crises (Biggs et al., 2012; Hamel and Välikangas, 2003; Tyrrell and Johnston, 2008; Fang et al., 2020).
Small tourism enterprises are characterized by informal HRM practices, inadequate financial resources, and strategic planning. Thus, they could become more vulnerable to market pressure and financial constraints as compared to large organizations (Burnard and Bhamra, 2011; Dahles and Susilowati, 2013, 2015; Harrison, 2008; Ingirige et al., 2008; Jiang et al., 2019; Sobaih, 2018; Zhao, 2009). However, they can reach a decision and adapt to changes quickly owing to their smaller size and simple organizational structure (Ateljevic, 2007; Antony et al., 2008; Burnard and Bhamra, 2011).
Organizational resilience has two dimensions – planned and adaptive (Lee et al., 2013; Prayag et al., 2018). Planned resilience starts before crises or disasters, while adaptive resilience naturally appears after crises or disasters and needs proper dealing with situations, good connections, cooperation, and learning from old experiences (Nilakant et al., 2014). Studies suggested that recovery strategies post crises significantly influence an enterprise’s performance (Corey and Deitch, 2011; Prayag et al., 2018). However, if small enterprises do not have a recovery plan, their adaptive resilience will be impeded (Alexander, 2013). Proper planning of crises leads to appropriate use of resources and infrastructure that helps in resilience after the crises (Faulkner and Vikulov, 2001). Lee et al. (2013) developed a tool to measure resilience (planned and adaptive) in organizations and showed that planned resilience by recovery priorities and proactive posture is considered a crucial indicator for adaptive resilience. Furthermore, Prayag et al. (2018) noted a strong correlation between the two dimensions of resilience (planned and adaptive). Planned resilience facilitates organizational recovery post-disaster resilience, consequently contributing to adaptive resilience. Based upon these arguments, the following hypothesis could be proposed:
H1
Planned resilience positively influences adaptive resilience in small hospitality enterprises.
2.2. Tourism enterprises’ resilience and performance
Organizational resilience can help in achieving a rapid changing environment for financial performance and sustainable development as well as a competitive advantage (Akgün and Keskin, 2014). De Carvalho et al. (2016) found that innovative enterprises are more likely to be resilient and able to sustain higher performance than their counterparts. Studies (e.g. Orchiston, 2013; Orchiston et al., 2016) confirmed the value of planning, problem-solving, establishing extrinsic connections, and decision-making for building resilience, hence they positively influence performance (Avery and Bergsteiner, 2011). Prayag et al. (2018) found that the effect of adaptive resilience on performance is confirmed with specific relation to small business. It was also argued that for proper understating the relationship between resilience and performance, the two dimensions of resilience (planned and adaptive) should be adopted (Jiang et al., 2019). Based on these arguments, it could be hypothesized:
H2
Planned resilience positively influences small hospitality enterprise performance.
H3
Adaptive resilience positively influences small hospitality enterprise performance.
H4
Adaptive resilience mediates the relationship between planned resilience and small hospitality enterprise performance.
2.3. Tourism enterprises’ resilience and sustainable tourism development
Enterprises’ resilience is a supportive tool for sustainable development, providing novel insights of social and environmental adaptability to a constantly changing society (Lew, 2014). Souza et al. (2017) argued that long-term plans and benchmarking are needed to develop business resilience towards sustainability. Fatoki (2018) found internal and external factors that affect the relationship between business resilience and sustainable tourism development in small business enterprises. The internal factors include planning, managers’ skills, creativity, and innovation, while the external factors include governmental support and the country’s economic performance. Resilience is the aptitude of organizations to get well from disturbances through decision support and infrastructure for ensuring sustainable developments (Faber et al., 2020). Therefore, the following hypotheses could be proposed:
H5
Planned resilience of small hospitality enterprises positively influences sustainable tourism development.
H6
Adaptive resilience of small hospitality enterprises positively influences sustainable tourism development.
2.4. Tourism enterprises’ performance and sustainable tourism development
The study of Aziz et al. (2016) showed that enterprises’ performance through the awareness of the extrinsic risks, such as economic, social, and environmental features, leads to sustainable development by emphasizing risk management sustainability as a part of enterprise strategy. Al Mamun and Ibrahim (2018) found that performance via developing training programs, improving skills and financial status to improve small enterprises’ outcomes leads to sustainable development (Shad et al., 2019). The study of McLoughlin et al. (2020) suggested that small tourism enterprises’ performance, by using a common comparable approach (i.e. economic, social, and environmental aspects), is considered a predictor of sustainable tourism development. Thus, the following hypothesis could be proposed:
H7
Small hospitality enterprises’ performance positively influences sustainable tourism development.
2.5. The mediating role of performance in the relationship between enterprises’ resilience and sustainable tourism development
Performance plays a pivotal role in the relationship between enterprise resilience and sustainable tourism development (Jiang et al., 2019; McLoughlin et al., 2020). Jiang et al. (2019) illustrated that enterprise performance, on the one hand, is affected by resilience (planned - adaptive) through proper decision-making before and during the crises (Orchiston et al., 2016). On the other hand, it had a crucial influence on sustainable tourism development by economic, social, and environmental facets (McLoughlin et al., 2020). Notwithstanding, to the best of researchers’ knowledge, no published research (at least in English and Arabic languages) has explored the mediating effect of enterprise performance in the relationship between small tourism and/or hospitality enterprises’ resilience (planned - adaptive) and sustainable tourism development. Additionally, there is no published research (at least in English and Arabic languages) confirming the mediating role of adaptive resilience between planned resilience and sustainable tourism development. Faber et al. (2020) argued that resilience is the capability of enterprises to get well from disturbances through decision support and infrastructure for sustainable developments. This research makes the first attempt to examine these relationships, especially after COVID-19 pandemic. Hence, it could be hypothesized that:
H8
Performance mediates the relationship between planned resilience of small hospitality enterprises and sustainable tourism development.
H9
Performance mediates the relationship between adaptive resilience of small hospitality enterprises and sustainable tourism development.
H10
Adaptive resilience mediates the relationship between planned resilience and sustainable tourism development.
The research conceptual framework is presented in Fig. 1 .
Fig. 1.
The research conceptual framework.
3. Research methods
3.1. The instrument
A questionnaire survey was developed to assess the small hospitality enterprises’ resilience in response to COVID-19 pandemic, and its impact on performance and ultimately on sustainable tourism development. The survey had seven sections. Section one included profile of owner-managers, e.g. gender, marital status, and educational level. Section 2 explored the status of enterprises, e.g. number of employees, types of employees, and number of years of operation. The same section addressed owner-manager perceptions of operating status, e.g. expected recovery period and expected pandemic end date. Section 3 explored owner-manager perceptions of governmental support during the pandemic. Sections 4,5 and 6 addressed small hospitality enterprises’ resilience, performance, and sustainable tourism development respectively using five-point scale. Section 7 asked owners-managers to add any further comments about their business recovery in the new normal.
To acquire appropriate scales for this study, the usual psychometric measures development process was conducted. All scales have been derived from existing scales based on extensive literature review, and reflective measures were employed with five-point rating scales for all multi-item constructs (Jarvis et al., 2003). Similar to earlier studies (Lee et al., 2013; Prayag et al., 2018), two dimensions (planned and adaptive) were employed to measure business resilience, each dimension contains 5 reflective items using 5 point Likert scale, where 1 means strongly disagree and 5 means strongly agree. Performance scale included 4 items obtained from Kachali et al. (2012). The first variable illustrates the overall performance, where 1 means significantly worse off and 5 means significantly better off. The second variable demonstrates the overall debt, where 1 indicates very negative and 5 means very positive. The third and fourth variables question the profitability and cash flow, where 1 means very poor and 5 equals excellent. Finally, Nicholas et al. (2009)’s 6 items scale of sustainable tourism development was employed on 5 point Likert scale, where 1 means strongly disagree and 5 means strongly agree. The mean values range between 2.92 and 4.24, and the standard deviation scores are between 1.074 to 0.762 (Table 2), signaling that the study data are further spread and are not centralized around mean (Bryman and Cramer, 2012).
Table 2.
Results of first order confirmatory factor analysis.
| Factors and items | Standardized loading | T- value | M | S. D | Properties |
|---|---|---|---|---|---|
| Planned resilience (Lee et al., 2013; Prayag et al., 2018)(a = .978) | CR = .940; AVE = .796; MSV = .336 | ||||
| Given how others depend on us, the way we plan for the unexpected is appropriate. | .91 | F | 4.23 | .812 | |
| Our organization is committed to practicing and testing its emergency plans to ensure they are effective | .92 | 47.972 | 4.22 | .792 | |
| We have a focus on being able to respond to the unexpected | .98 | 49.626 | 4.24 | .765 | |
| We have clearly defined priorities for what is important during andafter a crisis | 95 | 79.289 | 4.25 | .762 | |
| We proactively monitor our industry to have an early warning of emerging issues | 97 | 62.773 | 4.24 | .768 | |
| Adaptive resilience(Lee et al., 2013; Prayag et al., 2018) (a = .979) | CR = .980; AVE = .906; MSV = .510 | ||||
| Our organization maintains enough resources to absorb some unexpected change | .95 | F | 4.00 | .888 | |
| If key people were unavailable, there are always others who could fill their role | .96 | 49.665 | 4.02 | .882 | |
| There would be good leadership from within our organization if we were struck by a crisis | .94 | 52.646 | 3.99 | .914 | |
| We are known for our ability to use knowledge in novel ways | .97 | 46.420 | 4.03 | .868 | |
| We can make tough decisions quickly | .93 | 54.144 | 4.00 | .917 | |
| Enterprise Performance (Kachali et al., 2012) (a = .935) | CR = .940; AVE = .796; MSV = .336 | ||||
| Overall performance of the organization after COVID 19 | .89 | F | 3.73 | .915 | |
| Level of debt since COVID 19 | .88 | 44.111 | 2.92 | .895 | |
| Organization's cash flow since COVID 19 | 92 | 29.545 | 3.91 | .926 | |
| Organization’s level of profitability since COVID 19 | .96 | 40.439 | 3.68 | 1.044 | |
| Sustainable tourism development (Nicholas et al., 2009) (a = .985) | CR = .985; AVE = .915; MSV = .510 | ||||
| We support the development of community-based sustainable tourism initiatives | .97 | F | 3.95 | .988 | |
| We participate in sustainable tourism-related plans and development | 91 | 78.588 | 3.93 | 1.000 | |
| We adopt the Regulatory environmental standards to reduce the negative impacts of tourism | .95 | 66.620 | 3.91 | 1.021 | |
| We participate in cultural exchanges between local residents and visitors | .96 | 64.009 | 3.93 | 1.000 | |
| We cooperate with tourism planning and development initiatives | .97 | 49.422 | 3.87 | 1.074 | |
| We participate in the promotion of environmental education and conservation | .98 | 74.592 | 3.92 | 1.002 |
Model fit: (χ2 (164, N = 630) = 600.568, p <0.001, normed χ2 =3.662, RMSEA = 0.042,SRMR = .054, CFI = 0.970, TLI = 0.957, NFI = 0.952, PCFI = 0.813 and PNFI = 0.805).
Note: CR = composite reliability; AVE = average variance extracted; MSV = Maximum shared value;FFixed to set the scales.
3.2. Research population, sample and procedures
The research population includes small hotels and restaurants in Egypt. According to Thomas et al. (2011), small firms should be recognized based upon owner(s) financing and direct management. This research applies this concept to small hospitality enterprises that are financed and operated by their owners with no more than 50 workers (Egypt's Small Enterprise Law, No. 141, 2004). According to Egypt's Small Enterprise Law (No. 141, 2004), “small establishment shall refer to every company or individual establishment practicing an economic production, service, or commercial activity with a paid-up capital of no less than EGP 50,000 [about $ 3500] and no more than EGP 1,000,000 [about $ 67,000], and not exceeding 50 workers” (the Ministry of Finance, (MOF), 2010). Small businesses have the capability to advance the Egyptian economy (The Egyptian Center for Public Policy Studies (ECPPS, 2017). They are responsible for an eminent economic and social effect that pulls in the consideration of different stakeholders (Hefnawy, 2006). However, research on small hospitality enterprises in Egypt is limited and does not reflect its great value to the Egyptian economy (Sobaih, 2018).
There is no announced database or published report about small tourism and/or hospitality enterprises in Egypt. Due to absence of small tourism enterprises’ database, the most appropriate procedure for collecting responses from owner-managers is self-administration of the survey by the research team. First group of owner-managers was identified via a personal network. Research team members are working at tourism and hotel management institutions. Thus, they have had a good connection with hospitality business. Owner-managers from personal networks were purposively contacted to participate in the study. Snowball was then followed to access further participants. The research team was targeting 700 valid responses for analysis. Therefore, 1000 forms were distributed, and 630 forms were collected that were valid for analysis. Out of them, 305 forms were from small hotels, and 325 forms were from small restaurants. Data were collected from enterprises in Greater Cairo during the first two weeks of May 2020.
Independent and dependent variables in this study were collected from the same respondents. Therefore, common method variance (CMV) may be a concern. Several procedures were conducted to deal with potential CMV as recommended by Podsakoff et al. (2003). Firstly, all respondents were ensured that their responses will be kept anonymous and confidential. Secondly, the dependent dimensions come before the independent dimensions (Salancik and Pfeffer, 1977). Thirdly, the questionnaire was translated from its original English language to Arabic by bi-language experts. It was then pre-tested with 30 practitioners from hospitality industry and 20 academics from tourism and hotel management institutions. Consequently, it was revised to make it clearer. Fourthly, early and late responses were compared using a t-test to evaluate any potential late-response bias. No significant difference (p > .05) was found, so this result indicates that non-response bias is probably not an issue. Finally, Harman’s Single-Factor Test was employed (Podsakoff et al., 2012). The first factor accounted for only 28% of total variance with no single factor emerging. Considering all previous procedures, it can be concluded that CMV is not a concern in this study.
To ensure that endogeneity (variables that are not included in the model may be related with included variables) is not a major concern in this study, several procedures were employed. Endogeneity can be derived from several reasons, such as omitted variables, measurement error, and simultaneity (Cameron and Trivedi, 2005; Greene, 2008; Kennedy, 2003). Numerous variables (apart from planned and adaptive resilience) can enhance the enterprise' performance and achieve sustainable tourism development, which include leadership style, innovation, quality management, equity, and distriputive justice. However, adopting the Ceteris Paribus assumption, the researchers intended to hold all the variables other than planned and adaptive resilience constant, so the impact of resilience on sustainable tourism development can be isolated by maintaining all the other related variables unchanged. Additionally, the statistical methods to detect omitted variables cannot identify whether there are other types of omitted variables (Antonakis et al., 2014). Thus, the most important guide is “theory, theory, and more theory” (Antonakis and Dietz, 2011, p. 218). Based on extensive literature review, the hypotheses were drawn, and all other (omitted) variables were kept constant. Moreover, SEM output provides evidence that no measurement error, associated with the observed variables, exists. Finally, based on extensive literature review and hypotheses justification, reverse causality / simultaneity (i.e. an independent variable is potentially caused by the dependent variable) is not an issue in this research.
3.3. Data analysis
A preliminary data screening was performed to check missing values and normality assessment. This was done to examine the initial status of the data for further multivariate analysis. After the initial preparation of the data, descriptive statistics was conducted to analyze the profile of the respondents and status of enterprises. Subsequently, a confirmatory factor analysis (CFA) was employed to assess the validity and reliability of the outer model (measurement model). Adopting Hair et al. (2019), model fit guides, such as χ2/df, SRMR, CFI, and RMSEA, were calculated for estimating the aptitude of data to fit the previously conceptualized model. Then, the structural model and hypotheses testing were studied using structural equation modelling (SEM) with Amos vs 18 graphics. SEM was employed not only because it can test the potential causal direct and indirect relationships in the proposed model (Hair et al., 2019), but also because it can test whether the structural path model is operating alike between two groups (Byrne, 2010) of enterprises (hotels and restaurants) or not. Additionally, SEM permits complete and simultaneous examination of all relationships for multidimensional and complicated phenomenon (Tabachnic & Fidell, 200), taking into consideration the potential measurement error as well (Hair et al., 2019). It is worth noting that researchers do not definitely stem causal relationships by employing SEM analysis. Rather, the SEM depends upon the researcher's causal assumptions which may stem from previous studies, research design, scientific knowledge, and previous logical arguments. In other words, the credibility of the SEM results depends on the accuracy of the researchers' causal assumptions (Bollen and Pearl, 2013). Overall, the development of data analysis, SPSS vs 21 and AMOS vs 18 software were adopted.
3.4. Missing data and normality
Some missing values were marked, but the values were less than 5% per variables, consequently they did not require any remedial action. Missing Completely at Random (MCAR) test was used for recognizing missing values in the data employing Little's test, but again the results’ p-value was insignificant, indicating that the existence of missing values was caused by random reason (Tabachnick and Fidell, 2013). Skewness and Kurtosis of the data were tested to recognize normality of the data (Hair et al., 2019; Kline, 2011; Tabachnick and Fidell, 2013). Nevertheless, Tabachnick and Fidell (2013) argued that slight deviation from normality regularly does not cause a significant difference in the study when the sample size is higher than 200. Furthermore, following Kline (2011) recommendation, the absolute threshold of Skewness more than 3 and Kurtosis threshold more than 10 may cause a problem. Based on this threshold, the values of Skewness and Kurtosis of all scale items are within the satisfactory level of < 3 and < 10 respectively.
4. The results
4.1. The profile of owner-managers and status of enterprises
Table 1 presents the profile of owner-managers as well as the current business status. The sample relatively splits between managers-owners of restaurants (51.6%) and hotels (48.4%). There were no major differences between the profile of owner-managers of restaurants and hotels. Table 1 shows that the majority of owner-managers were males (84% in restaurants and 79% in hotels). Moreover, the majority of owner-managers were also married (66% in restaurants and 75% in hotels). Most respondents were above 45 years of age (57% in restaurants and 67% in hotels) with high school or higher degree, i.e. university graduate (Table 1).
Table 1.
The profile of owner-managers and status of sampled enterprises.
| Restaurants | Hotels | ||
|---|---|---|---|
| Gender | Male | 273 (84%) | 241 (79%) |
| Female | 52 (16%) | 64 (21%) | |
| Marital status | Married | 215 (66%) | 229 (75%) |
| Unmarried | 110 (34%) | 76 (25%) | |
| Age | Less than 30 years | 16 (5%) | 9 (3%) |
| 30 to 45 years | 124 (38%) | 92 (30%) | |
| 46 to 60 years | (41%) | 155 (51%) | |
| More than 60 years | 52 (16%) | 49 (16%) | |
| Education level | Less than high school degree | 52 (16%) | 18 (6%) |
| High school degree | 114 (35%) | 119 (39%) | |
| University graduate | 159 (49%) | 168 (55%) | |
| Number of employees | 5 employees or less | 98 (30%) | 46 (21%) |
| 6 to 10 employees | 205 (63%) | 168 (55%) | |
| 11 to 20 employees | 22 (7%) | 58 (19%) | |
| Over 20 employees | 0 | 15 (5%) | |
| Type of employees | Salary employees | 42 (13%) | 58 (19%) |
| Hourly employees | 283 (87%) | 247 (81%) | |
| Years in operation | Less than 10 years | 68 (21%) | 43 (14%) |
| 10 to 20 years | 98 (30%) | 110 (36) | |
| Over 20 years | 159 (49%) | 152 (50%) | |
| Current level of operation (compared to same time last year) | < 20% | 29 (9%) | 180 (59%) |
| 20 to 40% | 150 (46%) | 125 (41%) | |
| 41 to 60% | 146 (45%) | 0 | |
| 61 to 80% | 0 | 0 | |
| > 80% | 0 | 0 | |
| Expected pandemic end date | 1st August 2020 | 0 | 0 |
| 1st November 2020 | 32 (10%) | 0 | |
| 1st February 2021 | 130 (46%) | 122 (40%) | |
| 1st May 2021 | 163 (50%) | 183 (60%) | |
| Satisfaction with governmental support | Strongly dissatisfied | 65 (20%) | 76 (25%) |
| Dissatisfied | 130 (40%) | 138 (45%) | |
| Neutral | 81 (25%) | 76 (25%) | |
| Satisfied | 49 (15%) | 15 (5%) | |
| Strongly satisfied | 0 | 0 | |
Number of employees varies, but the majority of sampled enterprises have employees between 6 and 10 (63% in restaurants and 55% in hotels). Both restaurants and hotels heavily depend on hourly paid or casual employees (87% in restaurants and 81% in hotels). The vast majority of enterprises have at least 10 years of operation, while about 50% of them are in operation for more than 20 years (Table 1).
Respondents were asked about their current level of operation as compared to the same time last year. It was obvious that hotels were highly affected by the pandemic than restaurants as 59% of hotels were below 20% of operation with maximum operation of 40% for 41% of hotels (Table 1). Restaurants were able to adapt to the pandemic than hotels because they were able to switch from serving foods at restaurants to home delivery, whereas some hotels do not have a kitchen to provide home delivery service. In addition, they cannot find international visitors with limited number of internal visitors looking for accommodation. Hence, it was decided to further conduct a multi-group analysis to examine the effect of enterprise type on the research model.
Respondents were pessimistic about the effect of the pandemic and expected end date, as at least 50% of them did not expect an end of this pandemic before a year from the distribution of the survey, and they would need more time after this to return to normal occupancy (Table 1). Hotel owner-managers were more pessimistic than restaurant owner-managers. They were expecting no less than 9 months for the end of this pandemic. However, they commented that they have to adapt to this new normal to ensure their recovery and resilience. They also were asked about their satisfaction about governmental interventions and support after the pandemic. There was consensus among owner-managers that they were dissatisfied with current governmental support that did not meet their expectations (Table 1). Owner-managers were not happy with government intervention with small tourism business. They argued that the government treated them in the same way like large businesses, giving no consideration to the nature and characteristics of small business. As highlited earlier, no economic relief programs were directed to small tourism enterprises.
4.2. Measurement model
CFA with maximum likelihood estimation was employed to evaluate the measurement model convergent and discriminant validity. CFA results expose a good model fit to data: χ2 = 600.568 (df = 164), p = .00, χ2/ df = 3.662, comparative fit index (CFI) = 0.97, and root mean square error of approximation (RMSEA) = 0.042, with SRMR value of .054 (see Table 2). Data in Table 2 shows the Cronbach's alpha (a) values and composite reliability (CR) indices. Cronbach coefficients values are between 0.93 and 0.98, exceeding the threshold value of 0.70 as advocated by Nunnally (1978). CR scores range between 0.89 and 0.94 and are positioned above the suggested cut off point of 0.70 (Fornell and Larcker, 1981) (see Table 2).
Convergent validity has been assessed based on two criteria taken from Fornell and Larcker (1981): all variables’ loading to its predetermined dimension should be more than 0.70, and average variance extracted (AVE) values of all dimensions should be more than 0.50. Table 2 shows that factors loading ranges from 0.88 to 0.98, exceeding the threshold value of .70. Similarly, AVE values are ranging from 0.796 to .915, exceeding the threshold value of .50. Likewise, Discriminant validity has been assessed based on two criteria (Fornell and Larcker, 1981; Hair et al., 2019; Hulland, 1999): no inter-correlations for each dimension (below diagonal value) is exceeding the square root of AVE values for each dimension (above-diagonal) as shown in Table 3 , and AVE values of each dimension should exceed the maximum shared value (MSV) as shown in Table 2, which confirm the discriminant validity of the study construct.
Table 3.
Discriminant validity.
| 1 | 2 | 3 | 4 | |
|---|---|---|---|---|
| 1-Performance | 0.892 | |||
| 2-Planned resilience | 0.419 | 0.947 | ||
| 3-Adaptive resilience | 0.564 | 0.267 | 0.952 | |
| 4-STD | 0.580 | 0.288 | 0.714 | 0.957 |
*Bold diagonal values: Square root of AVE.
*Below bold diagonal values: inter-correlations between constructs.
4.3. The research structural model and hypotheses testing
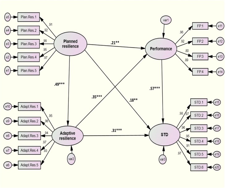
The results of SEM analysis (Fig. 2 and Table 4 ) disclose a sound model fit to data ((χ2 (164, N = 630) = 656.164; p < 0.001; normed χ2 =4.001; RMSEA = 0.034; SRMR=.046; CFI = 0.952), which describes about 46% of variance in sustainable tourism development. Regarding hypotheses testing, SEM path coefficient results indicate that planned resilience directly, positively, and significantly influences adaptive resilience (H1: β= 0.49, t-value = 13.960, p < 0.001), performance (H2: β = 0.21, t-value = 3.978, p < 0.01) and sustainable tourism development (H5: β = 0.18, t-value = 3.978, p < .01). Hence, hypotheses H1, H2 and H5 are supported. Additionally, adaptive resilience was found to directly, positively and significantly impact both performance (H3: β= 0.35, t-value = 8.506, p < .001) and sustainable tourism development (H6: β= 0.31, t-value = 6.978, p < .001). Thus, H3 and H6 are confirmed. Finally, as expected, the SEM results reveal that performance was found to have high positive and significant impact on sustainable tourism development (H7: β= 0.57, t-value = 16.203, p < .001) supporting H7.
Fig. 2.
The structural model.
Table 4.
SEM regression estimates.
| Hypotheses |
Research model |
||||
|---|---|---|---|---|---|
| Beta (β) | C-R (T-value) | SMC | Hypo. results | ||
| H1 | Planned resilience → Adaptive resilience | .49*** | 13.960 | ---- | Supported |
| H2 | Planned resilience → Performance | .21** | 3.978 | ---- | Supported |
| H3 | Adaptive resilience → Performance | .35*** | 8.506 | ---- | Supported |
| H4 | Planned resilience → Adaptive resilience → Performance | Path 1: β = .49*** and Path 2: β = .35 *** | Path 1: T-value = 13.960 and Path 2: T-value = 8.506 | ---- | Supported |
| H5 | Planned resilience → Sustainable Tourism Development | .18** | 2.986 | ---- | Supported |
| H6 | Adaptive resilience → Sustainable Tourism Development | .31*** | 6.978 | ---- | Supported |
| H7 | Performance → Sustainable Tourism Development | .57*** | 16.203 | ---- | Supported |
| H8 | Planned resilience → Performance → Sustainable Tourism Development | Path 1: β = .21** and Path 2: β = .57 *** | Path 1: T-value = 3.978 and Path 2: T-value = 16.203 | ---- | Supported |
| H9 | Adaptive resilience → Performance → Sustainable Tourism Development | Path 1: β = .35*** and Path 2: β = .57 *** | Path 1: T-value = 8.506 and Path 2: T-value = 16.203 | ---- | Supported |
| H10 | Planned resilience → Adaptive resilience → Sustainable Tourism Development | Path 1: β = .49*** and Path 2:β = .31 *** | Path 1: T-value = 13.960 and Path 2: T-value = 6.978 | Supported | |
| Adaptive resilience | ------------ | ------------ | .24 | ------------ | |
| Performance | ------------ | ------------ | .17 | ------------ | |
| Sustainable Tourism Development | ------------ | ------------ | .46 | ------------ | |
Model fit:. (χ2 (164, N = 630) = 656.164, p < 0.001, normed χ2 = 4.001, RMSEA = 0.034, SRMR = .046, CFI = 0.952, TLI = 0.948, NFI = 0.942, PCFI = 0.804 and PNFI = 0.707). Note: *** significant level less than 0.001; ** significant level less than 0.01.
Following the suggestions of Kelloway (1995) and Zhao et al. (2010), all paths coefficients with their related P values were reviewed for full and partial mediation impacts. Zhao et al. (2010) argued that to detect full mediation, only the indirect path should be significant, while partial mediations are supported if both direct and indirect paths are significant. Consequently, as shown in Table 4 and visualized in Fig. 2, all path coefficients are significant. These results provide evidence that adaptive resilience and enterprise performance partially mediate the relationship between planned resilience and sustainable tourism development. The previous result is reinforced by reviewing the standardized indirect effects in SEM output from planned resilience to performance through the mediating effect of adaptive resilience (H4) as the direct effect increased from (β = 0.21, p < .01) to a total effect of (β= 0.30, p < .001). In the same way, the results provide evidence to support the mediating effect of adaptive resilience (H10) and performance (H8) in the direct path from planned resilience to sustainable tourism development, as the direct effect increased from (β= 0.18, p < .01) to a total effect of (β= 0.35, p < .001). Similarly, the direct effect of adaptive resilience to sustainable tourism development (β= 0.31, p < .001) through the mediating influence of enterprise performance (H9) increased to a total effect of (β= 0.42, p < .001), which additionally provides evidence of the partial mediation effect of adaptive resilience and performance in the relationship between planned resilience and sustainable tourism development.
4.4. The multi-group analysis
The automated multi-group analysis procedures were conducted in SEM with Amos graphics to assess whether the type of enterprise (hotels, restaurants) affected the relationship between the research hypotheses. Data were split into two different groups: hotels (305) and restaurants (325). The two groups were compared to observe the differences (i.e. invariant) in model paths. A χ2 difference analysis provides a valuable understanding of the difference between the complete structural model between the two groups (Hotels vs. Restaurants). The χ2 value of the unconstrained/baseline configure model is compared with the same value in the structural weights constrained model, which revealed that there are statistically significant differences <0.001, consequently the result suggests that one (or more) of the structural paths is not functioning equivalently between the two groups (Byrne, 2010). Nevertheless, the analysis does not provide any information about the differences between path coefficients for each group (Hair et al., 2019). Therefore, in order to evaluate the potential differences in each individual relation (hypothesis) between the two pre-specified groups, two groups were created in AMOS graphics for each type of enterprises (1: Hotels n = 305; 2: Restaurants n = 325), where each path was given a name for the analysis. Bootstrapping was employed in the analysis, which gives the confidence interval between the two groups. As shown in Table 5 , significant differences were highlighted for each group (Hotels vs. Restaurants). The results in Table 5 indicate several significant differences in relation to the type of enterprise investigated.
Table 5.
SEM Multi-group analysis – type of enterprise (Restaurants- Hotels).
| Hypotheses | Model 1: Restaurants Path Coefficient (β,P, T- value) | Model 1: Hotels Path Coefficient (β, P, T- value) | Restaurant- Hotels significance difference "P value" |
|---|---|---|---|
| Planned resilience → Adaptive resilience | β = .32, p***, T-value=6.648 | β = .22, p **, T-value=5.367 | p = .412 |
| Planned resilience → Performance | β = .25, p *, T-value=3.967 | β = .11, p ns, T-value= 1.532 | p =.041 |
| Adaptive resilience → Performance | β = .31, p ***, T-value=4.949 | β = .21, p **, T-value=3.241 | p =.037 |
| Planned resilience → STD | β = .17, p *, T-value=1.999 | β = .09, p ns, T-value=1.009 | p=.038 |
| Adaptive resilience → STD | β = .33, p ***, T-value=6.787 | β = .12, p ns, T-value=1.496 | p=.029 |
| Performance → STD | β = .41, p ***, T-value=9.783 | β = .31, p***, T-value=6.425 | p=.601 |
Note: *** significant level less than 0.001; ** significant level less than 0.01; * significant level less than 0.05; p ns: not significant.
The multi-group results show that the impact of planned resilience on adaptive resilience was positive and significant in both groups (hotels-restaurants) with no significant differences in p-value as shown in Table 5. Similarly, the path from enterprise performance to sustainable tourism development was positive and significant in both models with no significant differences in P-value. However, the impact of planned resilience on performance was positive and significant in restaurants and positive but insignificant in hotels, and the differences of p-value were significant. Likewise, the impact of planned resilience and adaptive resilience on sustainable tourism development was positive and significant in restaurants model, but positive and insignificant in hotels model, and the differences in p-value were significant. Finally, the impact of adaptive resilience on enterprise performance was higher in restaurants model than the same relation in the hotels model, and the differences in p -value were significant as shown in Table 5. To sum up, the paths from planned resilience to enterprise performance, planned resilience to sustainable tourism development, adaptive resilience to enterprise performance, and adaptive resilience to sustainable tourism development caused the difference in the structural model between the two groups of interest (restaurants and hotels).
5. Discussion
Tourism is one of the most affected industries of the international economy by COVID-19 pandemic (UNWTO, 2020). The unparalleled influences of COVID-19 on tourism have created major and evolving challenges due to people-to-people nature in one of the most labor-intensive industries. However, small enterprises, especially tourism, were highly affected, which led many of them to temporarily close and seek support from the government (Bartik, et al., 2020). Hence, different interventions have been undertaken by international organizations, i.e. UNTWO, and policy-makers to show solidarity with highly affected sectors of the economy, i.e. tourism, in order to sustain their resilience and quick recovery. This research addresses a timely issue that the international tourism faces. The research supports organizational resilience at the early stages of the pandemic and ensures its quick recovery to emerge more sustainable from the pandemic. The research examines the direct impact of small hospitality enterprises’ resilience as a response to COVID-19 pandemic on sustainable tourism development as well as indirect impact through performance. The research is an endeavor to understand how can small hospitality enterprises become more sustainable and build resilient growth in the new normal post-COVID-19 pandemic.
The research started by assessing small hospitality enterprises’ resilience using the two-dimensional resilience model (planned and adaptive) developed by Lee et al. (2013) and adopted in tourism industry by Prayag et al. (2018). The results showed that despite the unparalleled influence of the pandemic, owner-managers showed good resilience with mean score of at least 4 for all factors of planned and adaptive resilience (see Table 2). The results showed that since owner-managers were proactive, have defined their priorities, had a plan for unexpected pandemic, and tested their emergency plan before the pandemic, they were able to positively respond to this unexpected pandemic based on this planned resilience. Additionally, planned resilience has a positive influence on adaptive resilience, thus small hospitality enterprises were able to make tough decisions quickly and achieve adaptive resilience. This supports the work of Lee et al. (2013) and Orchiston et al. (2016) who found that planned resilience by recovery priorities, rebuilding the organizational infrastructure, and proactive posture are considered as a crucial indicator of adaptive resilience. Experience gained from the political unrest which continued for several years since 2011 could also have a contribution to owner-managers skills. For example, this political unrest has pushed owner-managers to develop emergency plans and adapt to the crises to ensure a quick recovery.
Unlike the study of Prayag et al. (2018) who found that only adaptive resilience significantly affected performance, the results of the current research showed that both planned and adaptive resilience positively, directly, and significantly influences performance. Providing an effective pre-disaster recovery plan facilitates the mission of adaptive resilience besides improving enterprises’ performance. Furthermore, the results also support the findings of Prayag et al. (2018) that adaptive resilience partially mediates the relationship between planned resilience and business performance. The results also coincidence with the study of Corey and Deitch (2011) that post-disaster recovery strategies of adaptive resilience play a pivotal role between planned resilience and business performance.
Concerning the direct influence of resilience on sustainable tourism development, both planned and adaptive resilience have direct, positive, and significant influences on sustainable tourism development. The results are consistent with the study of Fatoki (2018), who noticed that business resilience through business planning, leadership, creativity, and innovation influences sustainable tourism development. This sustainability of tourism is going to be the number one issue in the New Normal (UNWTO, 2020). Regarding the influence of small hospitality enterprises’ performance on sustainable tourism development, the results showed that small hospitality enterprise performance directly, positively, and significantly influences sustainable tourism development. Small hospitality business performance (financial and/or non-financial), by understanding the awareness of the economic, social, and environmental risks, leads to sustainable tourism development. These results support the work of McLoughlin et al. (2020), who noticed that small tourism enterprises’ performance, adopting triple bottom line (TBL) model (i.e. economic, social, and environmental facets), is a predictor of sustainable tourism development.
The results confirmed the proposed mediating variables, i.e. adaptive resilience and performance partially mediate the relationship between both planned resilience and sustainable tourism development. Additionally, performance partially mediates the relationship between adaptive resilience and sustainable tourism development. These results prove the pivotal role of enterprise performance during and post COVID-19 pandemic in relation to resilience and sustainable tourism development. Small enterprises that are able to guarantee appropriate performance with proper cash flow and break-even point with a positive level of debt, based on planned and adaptive resilience, are more likely to achieve sustainable tourism development.
Multi-group analysis, interestingly, revealed that the type of small hospitality enterprises, i.e. hotels or restaurants, affects the relationship between research hypotheses. For example, the impact of planned and adaptive resilience on sustainable tourism development was positive and significant in restaurants but positive and insignificant in hotels. This is due to the nature of the COVID-19 pandemic that required social distance, curfews, and locking travel. The restaurants were able to adapt to the pandemic and switch to home delivery for business recovery, hence maintaining appropriate performance and ensuring sustainable development. One the other hand, some small hotels especially those with no kitchen found difficulty to adapt to the pandemic despite their planned resilience. Hence, owner-managers of small hotels were more pessimistic than owner-managers of restaurants about their quick business recovery and sustainable growth. The results confirm the heterodoxy of small tourism and/or hospitality enterprises that significant differences exist within small tourism enterprises (Thomas, 2000; Thomas, et al., 2011). Recognizing this heterogeneity of small tourism organizations could help policy-makers stand in solidarity with enterprises that find difficulty in business recovery, e.g. small lodging properties.
6. Implications of the study
This study has several implications for tourism policy-makers, especially in developing countries context. The study has four implications for policy-makers and owners-managers. Firstly, small tourism and/or hospitality enterprises need to be firmly placed on the national agenda and national priorities of developing countries. Despite their significant economic, social, and environmental impact on any society, small tourism and/or hospitality enterprises have gained littel attention from policy-makers, especially in underdeveloped nations, e.g. Egypt. Governments put more emphasis on the contribution to the national economy, declining the sustainability of these businesses, especially after crises, i.e. COVID-19. Secondly, governmental support and relief programs are crucial to support the quick recovery of small tourism enterprises after the crises, consequently contributing to sustainable tourism development. Third, governmental nonfinancial (e.g. various training programs on strategic planning, business recovery, psychological handling of crises) should be provided for small tourism enterprises. These enterprises have very simple structure, and day-to- day operational and managerial decisions are regularly taken by the own-managers and resolved through informal and personal relations. The production and operational cost depend mainly on their own resources and relatives. This implies that small tourism enterprises are in urgent need for various governmental financial and financial support to deliver training programs on strategic decision making, business recovery strategies, and psychological crises management. Additionally, one great benefits of having a simple structure is the ability of the small tourism enterprises to be adaptable and flexible in the face of crisis. Policy-makers should cooperate closely with small enterprises to ensure proper management of their business during and post the COVID-19 outbreak.
Fourthly, owner-managers of small hospitality should lay more emphasis on strategic planning to develop appropriate planned resilience that will contribute directly, and indirectly, to adaptive resilience, small hospitality enterprise performance, and ultimately to sustainable tourism development. For instance, developing an effective pre-disaster recovery plan (e.g. recovery priorities, rebuilding the organizational infrastructure, and proactive posture) facilitates the mission of the post-recovery plan and ensures enterprises’ performance and sustainable development.
The research has also identified four major theoretical implications. Firstly, the study has adopted a comprehensive approach, including the two dimensions of organizational resilience (planned and adaptive), in order to examine the direct impact of resilience on sustainable tourism development and the indirect impact through small hospitality enterprises' performance to overcome unexpected crises (i.e. COVID-19 pandemic). Previous studies either explored the business resilience and recovery to ensure sustainable tourism development (e.g. Corey and Deitch, 2011) or examined the impact of organizational resilience on firm performance (e.g. Prayag et al., 2018). It is crucial, however, to examine these relationships together, as undertaken in this research, for better undersatding and acheivment of sustainable tourism development. Secondly, researchers should recognize the value of planned resilience for small tourism and/or hospitality enterprises in maintaining proper enterprise performance, consequently contributing to sustainable tourism development. Planned resilience is found to have a direct and indirect effect on enterprises’ performance and sustainable tourism development as well. Though adaptive resilience plays a pivotal role during and after crises for business recovery, planned resilience contributes significantly to adaptive resilience and its influences on performance as well as sustainable tourism development. Thirdly, the current research emphasized, through multi-group analysis, that type of small hospitality enterprises, i.e. hotels or restaurants, affects the relationship between research hypotheses. This confirms the heterodoxy of small tourism and/or hospitality enterprises in their recovery, where small hotels found it more difficult than small restaurants to deal with this pandemic. It is vital to recognize this heterogeneity while dealing with or researching business recovery of small tourism firms. Fourthly, most research about tourism business resilience and recovery was undertaken in well-developed countries. However, more research is needed to address this issue, especially in relation to small tourism businesses in developing countries, where the context and government interventions are different from developed countries. This is crucial for achieving sustainable tourism development in the developing countries, where tourism has a major social, economic and environment impact in these countries such as Egypt.
7. Limitation and further research opportunities
This study is an initial attempt to examine the effects of COVID-19 on small hospitality enterprises. The study examined the direct impact of organizational resilience (planned and adaptive) on sustainable tourism development and indirect impact through enterprise performance. The study was limited to small hospitality enterprises in Greater Cairo, Egypt, which may neither be representative of all small hospitality enterprises in Egypt nor worldwide, especially with representative and snowballing sampling techniques adopted in this research. The majority of these enterprises are family owned and operated businesses, which may affect the results of this research. Though the study adopted multi-group analysis to examine the effect of enterprise type, i.e. hotels and restaurants, on the research hypothesis, the study did not examine the effect of owner-managers characteristics on business resilience, and enterprise performance, consequently on sustainable business development, which is worth further investigation. Another research opportunity could be to examine the results of current research in different countries context with different locations of enterpsies, e.g. small enterprises in coastal and beach areas, with moderating the role of governmental support. Additionally, the research adopted a cross sectional sampling approach. As a result, while potential causal impacts between the research factors can be inferred with caution, they cannot be strictly confirmed. One of the key conditions of confirming is temporal ordering (Bullock et al., 1994). Temporal ordering can only be established by a longitudinal research; cross-sectional sampling approach is not enough to support temporal ordering. Therefore, a longitudinal research design would be beneficial to confirm the potential causal relationships in the current study. Finally, To further support that endogeneity is not a major concern, other statistical methods, such as two-stage least squares (2SLS), can be employed.
Funding
The authors extend their appreciation to the Deputyship for Research & Innovation, Ministry of “Education” in Saudi Arabia for funding this research work through the project number (IFT20118).
References
- Akgün A., Keskin H. Organisational resilience capacity and firm product innovativeness and performance. Int. J. Prod. Res. 2014;52(23):6918–6937. [Google Scholar]
- Al Mamun A., Ibrahim M. Development initiatives, micro-enterprise performance and sustainability. Int. J. Financ. Stud. 2018;6(3):74–89. [Google Scholar]
- Alexander D. An evaluation of medium-term recovery processes after the 6 April 2009 earthquake in L’Aquila, Central Italy. Environ. Hazards. 2013;12(1):60–73. [Google Scholar]
- Antonakis J., Dietz J. More on testing for validity instead of looking for it. Pers. Individ. Dif. 2011;50(3):418–421. [Google Scholar]
- Antonakis J., Bendahan S., Jacquart P., Lalive R. The Oxford Handbook of Leadership and Organizations. 2014. Causality and endogeneity: problems and solutions and solutions; p. 93. [Google Scholar]
- Antony J., Kumar M., Labib A. Gearing six sigma into UK manufacturing SMEs: results from a pilot study. J. Oper. Res. Soc. 2008;59(4):482–493. [Google Scholar]
- Ateljevic J. Small tourism firms and management practices in New Zealand: the centre stage macro region. Tour. Manage. 2007;28(1):307–316. [Google Scholar]
- Avery G., Bergsteiner H. Sustainable leadership practices for enhancing business resilience and performance. Strategy Leadersh. 2011;39(3):5–15. [Google Scholar]
- Ayala J.C., Manzano G. The resilience of the entrepreneur. Influence on the success of the business. A longitudinal analysis. J. Econ. Psychol. 2014;42(1):126–135. [Google Scholar]
- Aziz N., Manab N., Othman S. Sustainability risk management (SRM): an extension of enterprise risk management (ERM) concept. Int. J. Manage. Sustain. 2016;5(1):1–10. [Google Scholar]
- Bartik A., Bertrand M., Cullen Z., Glaeser E., Luca M., Stanton C. National Bureau of Economic Research; 2020. How Are Small Businesses Adjusting to covid-19? Early Evidence From a Survey (No. w26989) pp. 1–35. [Google Scholar]
- Biggs D., Hall C., Stoeckl N. The resilience of formal and informal tourism enterprises to disasters: reef tourism in Phuket, Thailand. J. Sustain. Tour. 2012;20(5):645–665. [Google Scholar]
- Bollen K.A., Pearl J. Handbook of Causal Analysis for Social Research. Springer; Dordrecht: 2013. Eight myths about causality and structural equation models; pp. 301–328. [Google Scholar]
- Bryman A., Cramer D. Routledge; 2012. Quantitative Data Analysis With IBM SPSS 17, 18& 19: A Guide for Social Scientists. [Google Scholar]
- Bullock H.E., Harlow L.L., Mulaik S.A. Causation issues in structural equation modeling research. Struct. Equ. Model. A Multidiscip. J. 1994;1(3):253–267. [Google Scholar]
- Burnard K., Bhamra R. Organisational resilience: development of a conceptual framework for organisational responses. Int. J. Prod. Res. 2011;49(18):5581–5599. [Google Scholar]
- Byrne B. Taylor & Francis Group; New York: 2010. Structural Equation Modeling With AMOS: Basic Concepts, Applications, and Programming (multivariate Applications Series) [Google Scholar]
- Cameron A.C., Trivedi P.K. Cambridge University Press; NewYork: 2005. Microeconometrics: Methods and Applications. [Google Scholar]
- Central Agency for Public Mobilization and Statistics (CAPMAS) 2020. Annual Reports: Egypt in Figures - Tourism. https://www.capmas.gov.eg/Pages/Publications.aspx?page_id=5104. Retrieved 25 May 2020. [Google Scholar]
- Chen M., Jang S., Kim W. The impact of the SARS outbreak on Taiwanese hotel stock performance: an event-study approach. Int. J. Hosp. Manage. 2007;26(1):200–212. doi: 10.1016/j.ijhm.2005.11.004. [DOI] [PMC free article] [PubMed] [Google Scholar]
- Chien G., Law R. The impact of the severe acute respiratory syndrome on hotels: a case study of Hong Kong. Int. J. Hosp. Manage. 2003;22(3):327–332. doi: 10.1016/S0278-4319(03)00041-0. [DOI] [PMC free article] [PubMed] [Google Scholar]
- Corey C., Deitch E. Factors affecting business recovery immediately after Hurricane Katrina. J. Contingencies Crisis Manage. 2011;19(3):169–181. [Google Scholar]
- Dahles H., Susilowati P. Entrepreneurship in the informal sector. The case of the Pedicab Drivers of Yogyakarta, Indonesia. J. Small Bus. Entrep. 2013;26(3):241–259. [Google Scholar]
- Dahles H., Susilowati T. Business resilience in times of growth and crisis. Ann. Tour. Res. 2015;51(1):34–50. [Google Scholar]
- De Carvalho A., Ribeiro I., Cirani C., Cintra R. Organizational resilience: a comparative study between innovative and non-innovative companies based on the financial performance analysis. Int. J. Innov. 2016;4(1):58–69. [Google Scholar]
- Dombey O. The effects of SARS on the Chinese tourism industry. J. Vacat. Mark. 2004;10(1):4–10. [Google Scholar]
- Egyptian Tourism Federation . 2020. Report of the General Assembly of the Egyptian Tourism Federation. [Printed May, 2020] [Google Scholar]
- Elshaer I.A., Saad S.K. Political instability and tourism in Egypt: exploring survivors’ attitudes after downsizing. J. Policy Res. Tour. Leis. Events. 2017;9(1):3–22. [Google Scholar]
- Faber M., Miraglia S., Qin J., Stewart M. Bridging resilience and sustainability-decision analysis for design and management of infrastructure systems. Sustain. Resilient Infrastruct. 2020;5(1–2):102–124. [Google Scholar]
- Fang S., Prayag G., Ozanne L.K., de Vries H. Psychological capital, coping mechanisms and organizational resilience: insights from the 2016 Kaikoura earthquake, New Zealand. Tourism Manage. Perspect. 2020;34(1):1–13. [Google Scholar]
- Fatoki O. The impact of entrepreneurial resilience on the success of small and medium enterprises in South Africa. Sustainability. 2018;10(7):1–12. [Google Scholar]
- Faulkner B., Vikulov S. Katherine, washed out one day, back on track the next: a post-mortem of a tourism disaster. Tour. Manage. 2001;22(4):331–344. [Google Scholar]
- Fornell C., Larcker D. 1981. Structural Equation Models With Unobservable Variables and Measurement Error: Algebra and Statistics. Working Paper No. 266.https://deepblue.lib.umich.edu/bitstream/handle/2027.42/35622/b1378752.0001.001.pdf?sequence=2 [Google Scholar]
- Greene W.H. 6th ed. Prentice–Hall.; Upper Saddle River, NJ: 2008. Econometric Analysis. [Google Scholar]
- Hair J.F., Black W.C., Babin B.J., Anderson R.E., Tatham R.L. 8th edition. Cengage Learning EMEA; United Kingdom: 2019. Multivariate Data Analysis. [Google Scholar]
- Hamel G., Välikangas L. The quest for resilience. Harv. Bus. Rev. 2003;81(9):52–63. [PubMed] [Google Scholar]
- Harrison D. Pro-poor tourism: a critique. Third World Q. 2008;29(5):851–868. [Google Scholar]
- Hefnawy A. Technischen Universität; Dresden, Germany: 2006. The Role of Small Manufacturing Enterprises in Sustainable Regional Development. Unpublished PhD Thesis. https://pdfs.semanticscholar.org/2450/23c9a8c42d42800b2b69527b942bfab817d5.pdf. Retrieved 2 June 2020. [Google Scholar]
- Hulland J. Use of partial least squares (PLS) in strategic management research: a review of four recent studies. Strateg. Manage. J. 1999;20(2):195–204. [Google Scholar]
- Ingirige M., Jones K., Proverbs D. 2008. Investigating SME Resilience and Their Adaptive Capacities to Extreme Weather Events: A Literature Review and Synthesis.http://usir.salford.ac.uk/id/eprint/18262/1/SMEs.pdf [Google Scholar]
- International Food Policy Research Institute (IFPRI) 2020. Economic Impact of COVID-19 on Tourism and Remittances: Insights From Egypt.https://www.ifpri.org/blog/economic-impact-covid-19-tourism-and-remittances-insights-egypt [Google Scholar]
- Jarvis C., MacKenzie S., Podsakoff P. A critical review of construct indicators and measurement model misspecification in marketing and consumer research. J. Consum. Res. 2003;30(2):199–218. [Google Scholar]
- Jayawardena C., Tew P., Lu Z., Tolomiczenko G., Gellatly J. SARS: lessons in strategic planning for hoteliers and destination marketers. Int. J. Contemp. Hosp. Manage. 2008;20(3):332–346. [Google Scholar]
- Jiang Y., Ritchie B., Verreynne M. Building tourism organizational resilience to crises and disasters: a dynamic capabilities view. Int. J. Tour. Res. 2019;21(6):882–900. [Google Scholar]
- Kachali H., Stevenson J.R., Whitman Z., Seville E., Vargo J., Wilson T. Organisational resilience and recovery for Canterbury organisations after the 4 September 2010 earthquake. Australas. J. Disaster Trauma Stud. 2012;1(1):11–19. [Google Scholar]
- Kelloway E. Structural equation modelling in perspective. J. Organ. Behav. 1995;16(3):215–224. [Google Scholar]
- Kennedy P. 5th ed. MIT Press; Cambridge, MA: 2003. A Guide to Econometrics. [Google Scholar]
- Kline R. Guilford Press; New York: 2011. Principles and Practice of Structural Equation Modelling. [Google Scholar]
- Lee A., Vargo J., Seville E. Developing a tool to measure and compare organizations’ resilience. Nat. Hazards Rev. 2013;14(1):29–41. [Google Scholar]
- Lew A. Scale, change and resilience in community tourism planning. Tour. Geogr. 2014;16(1):14–22. [Google Scholar]
- Lo A.Y., Chow A.S.Y., Liu S.W., Cheung L.T.O. Community business resilience: adaptation practice of micro- and small enterprises around the Pearl River Estuary. Clim. Change. 2019;157(3–4):565–585. [Google Scholar]
- McLoughlin E., Hanrahan J., Duddy A. Application of the European tourism indicator system (ETIS) for sustainable destination management. Lessons from County Clare, Ireland. Int. J. Cult. Tour. Hosp. Res. 2020;14(2):273–294. [Google Scholar]
- Ministry of Finance (MOF) 2010. Law no. 141 of 2004: the Micro and Small Enterprise Development. http://www.mof.gov.eg/MOFGallerySource/Arabic/Small_Projects/law141-2004.pdf. Retrieved 30 May 2020. [Google Scholar]
- Ministry of Tourism and Antiquities (MTA) 2020. Mandatory Guidelines and Regulations for Hotels and Resorts to Receive Guests; Life, Prosperity, Health. [Printed May, 2020] [Google Scholar]
- Nicholas L., Thapa B., Ko Y. Presidents’ Prespectives of world heritage sites: The Pitons Management Area, St. Lucia. Ann. Tour. Res. 2009;36(3):390–412. [Google Scholar]
- Nilakant V., Walker B., van Heugen K., Baird R., De Vries H. Research note: conceptualising adaptive resilience using grounded theory. N. Z. J. Employm. Relat. 2014;39(1):79–86. [Google Scholar]
- Nunnally J. 2nd ed. McGraw-Hill; New York: 1978. Psychometric Theory. [Google Scholar]
- Orchiston C. Tourism business preparedness, resilience and disaster planning in a region of high seismic risk: the case of the Southern Alps, New Zealand. Curr. Issues Tour. 2013;16(5):477–494. [Google Scholar]
- Orchiston C., Prayag G., Brown C. Organizational resilience in the tourism sector. Ann. Tour. Res. 2016;56(1):145–148. [Google Scholar]
- Podsakoff P., MacKenzie S., Lee J., Podsakoff N. Common method biases in behavioral research: a critical review of the literature and recommended remedies. J. Appl. Psychol. 2003;88(5):879–903. doi: 10.1037/0021-9010.88.5.879. [DOI] [PubMed] [Google Scholar]
- Podsakoff P., MacKenzie S., Podsakoff N. Sources of method bias in social science research and recommendations on how to control it. Annu. Rev. Psychol. 2012;63(1):539–569. doi: 10.1146/annurev-psych-120710-100452. [DOI] [PubMed] [Google Scholar]
- Prayag G., Chowdhury M., Spector S., Orchiston C. Organizational resilience and financial performance. Ann. Tour. Res. 2018;73(C):193–196. [Google Scholar]
- Rivera M., Cores R. 2020. The Resilience and Vulnerability of Small Lodging in Florida: the Impact of COVID-19.https://hospitality.ucf.edu/wpcontent/uploads/sites/pdf [Google Scholar]
- Salancik G., Pfeffer J. An examination of need-satisfaction models of job attitudes. Adm. Sci. Q. 1977;22(3):427–456. [Google Scholar]
- Senbeto D., Hon A. The impacts of social and economic crises on tourist behaviour and expenditure: an evolutionary approach. Curr. Issues Tour. 2020;23(6):740–755. [Google Scholar]
- Shad M., Lai F., Fatt C., Klemeš J., Bokhari A. Integrating sustainability reporting into enterprise risk management and its relationship with business performance: a conceptual framework. J. Clean. Prod. 2019;208(1):415–425. [Google Scholar]
- Sobaih A. Human resource management in hospitality firms in Egypt: does size matter? Tour. Hosp. Res. 2018;18(1):38–48. [Google Scholar]
- Souza A., Alves M., Macini N., Cezarino L., Liboni L. Resilience for sustainability as an eco-capability. Int. J. Clim. Chang. Strateg. Manage. 2017;9(5):581–599. [Google Scholar]
- Tabachnick B., Fidell L. 6th ed. Pearson Education; New York, NY: 2013. Using Multivariate Statistics. [Google Scholar]
- The Egyptian Center for Public Policy Studies (ECPPS) 2017. Policy Paper Series: Reforming the Business Climate and Micro, Small and Medium Sized Enterprises in Egypt.https://ecpps.org/attachments/article/1321/141%20of%202004%20on%20micro%20and%20small%20enterprise.pdf [Google Scholar]
- Thomas R. Small firms in the tourism industry: some conceptual issues. Int. J. Tour. Res. 2000;2(5):345–353. [Google Scholar]
- Thomas R., Shaw G., Page S. Understanding small firms in tourism: a perspective on research trends and challenges. Tour. Manage. 2011;32(5):963–976. [Google Scholar]
- Tyrrell T., Johnston R. Tourism sustainability, resiliency and dynamics: towards a more comprehensive perspective. Tour. Hosp. Res. 2008;8(1):14–24. [Google Scholar]
- UNWTO . 2020. Tourism and Covid-19. https://www.unwto.org/news/covid-19-unwto-calls-on-tourism-to-be-part-of-recovery-plans. Retrieved 10 June, 2020. [Google Scholar]
- Williams N., Vorley T. Economic resilience and entrepreneurship: lessons from the Sheffield City region. Entrep. Reg. Dev. 2014;26(3–4):257–281. [Google Scholar]
- Zhao W. The nature and roles of small tourism businesses in poverty alleviation: Evidence from Guangxi, China. Asia Pacific J. Tour. Res. 2009;14(2):169–182. [Google Scholar]
- Zhao X., Lynch J., Jr., Chen Q. Reconsidering Baron and Kenny: myths and truths about mediation analysis. J. Consum. Res. 2010;37(2):197–206. [Google Scholar]


