Abstract
The interactions between insects and their bacterial symbionts are shaped by a variety of abiotic factors, including temperature. As global temperatures continue to break high records, a great deal of uncertainty surrounds how agriculturally important insect pests and their symbionts may be affected by elevated temperatures, and its implications for future pest management. In this study, we examine the role of bacterial symbionts in the brown planthopper Nilaparvata lugens response to insecticide (imidacloprid) under different temperature scenarios. Our results reveal that the bacterial symbionts orchestrate host detoxification metabolism via the CncC pathway to promote host insecticide resistance, whereby the symbiont-inducible CncC pathway acts as a signaling conduit between exogenous abiotic stimuli and host metabolism. However, this insect-bacterial partnership function is vulnerable to high temperature, which causes a significant decline in host-bacterial content. In particular, we have identified the temperature-sensitive Wolbachia as a candidate player in N. lugens detoxification metabolism. Wolbachia-dependent insecticide resistance was confirmed through a series of insecticide assays and experiments comparing Wolbachia-free and Wolbachia-infected N. lugens and also Drosophila melanogaster. Together, our research reveals elevated temperatures negatively impact insect-bacterial symbiosis, triggering adverse consequences on host response to insecticide (imidacloprid) and potentially other xenobiotics.
Subject terms: Animal physiology, Microbial ecology
Introduction
The world is experiencing unprecedented challenges due to global climate changes, with rising temperatures becoming the driver of biodiversity loss and habitat deterioration [1]. Elevated temperatures also severely impact organism phenology, development time, lifespan, behavior, and physiology [2–4]. In the context of the agroecosystem, it has been predicted that a warmer climate will alter many characteristics of insect pests, which could lead to more severe crop losses. These changes include elevated food consumption due to increased metabolic rates, as well as larger pest populations as the pests grow faster under higher temperatures [5]. A plausible outcome of higher pest pressure is increased insecticide use [6]. Indeed, the use of insecticides and other agrochemicals is expected to increase under global warming, while insecticides will become more toxic to organisms (both pest and beneficial insects) at higher temperatures [6, 7].
In the face of global climate change, an important research priority is to better understand how insect pests respond and adapt to rising temperatures in conjunction with changing pest management practices [8, 9]. Studies on various insects have shown that elevated temperatures can increase insect sensitivity to many insecticides (organophosphates, carbamates, and neonicotinoids) by downregulating the detoxifying metabolic enzymes, including the cytochrome P450s (P450s) and glutathione S-transferases (GSTs) [10–13]. However, the precise mechanisms by which elevated temperatures mediate changes in insect detoxification metabolism remain poorly understood.
A key driver of evolution and extended phenotype of insects is their symbioses with microbes [14]. Particularly, symbionts have been shown to affect insect resistance to insecticides through direct and indirect routes. For instance, symbionts Burkholderia in the bean bug Riptortus pedestris and Citrobacter in the oriental fruit fly Bactrocera dorsalis encode insecticide-degradation enzymes that can directly break down toxins for the hosts, while the symbionts Lactobacillus in Drosophila melanogaster and Arsenophonus in Nilaparvata lugens have been shown to influence host detoxification gene expression [15–18].
Changes in temperature can have profound impacts on the mutualistic interactions between insects and their symbionts [19, 20]. Thermal stress has been shown to disrupt symbiosis in several insects in the orders Hymenoptera, Hemiptera, Coleoptera, and Psocoptera, leading to deregulation of metabolism and reduced fitness [19, 21–25]. Based on these observations, we speculate that symbionts could contribute to the temperature-dependent response to insecticides of their insect hosts, which may account for increased insecticide susceptibility at higher temperatures as have been shown in several insects [12, 26–28].
In this study, we examine how bacterial symbionts respond to high temperature and its relationship with host detoxification metabolism and insecticide susceptibility, in an important agricultural pest, the brown planthopper N. lugens. N. lugens is a major pest of rice in Asia and has serious metabolic resistance to multiple insecticides [29]. Our results reveal that the decline of bacterial symbionts, especially Wolbachia, contributes to increased insecticide susceptibility and decreased detoxification metabolism in N. lugens in response to the high-temperature treatment. The role of Wolbachia in temperature-dependent insecticide response in insects was validated by comparative insecticide assays and gene expression analysis between Wolbachia-free (WU) and Wolbachia-infected (WI) in both N. lugens and D. melanogaster. Our finding supports that host-bacterial symbiosis is a crucial component of insect detoxification metabolism and that this partnership function is vulnerable to elevated temperature.
Materials and methods
Insects
A field population of brown planthopper (N. lugens) was originally collected from rice paddy field in XinYang (31.58°N, 115.24°E), China, in 2017. WI and WU N. lugens were kindly provided by Prof. Xiaoyue Hong (Nanjing Agricultural University, Nanjing, China), WI and WU N. lugens were isolated from natural populations with ~50% infection rate of Wolbachia. Their nuclear genetic background was homogenized by backcrossing for at least seven generations, and their symbiont content has characterized. Both WI or WU insects were Arsenophonus-free [30]. The presence or absence of Wolbachia infection was verified by PCR using primers (wsp-F: 5′-TGGTCCAATA AGTGATGAAGAAACT-3′, wsp-R: 5′-AAAAATTAAACGCTACTCCAGCTTC-3′) that targeted the Wolbachia wsp gene (Fig. S1a). N. lugens have been maintained on rice seedlings at 28 °C under 70–80% relative humidity and a 16 h light/8 h dark photoperiod [31].
WI (Dmel wMel) and WU (Dmel wMel T) Drosophila melanogaster (Brisbane nuclear background with introgressed Dmel wMel from YW, namely, Dmel wMel) were kindly provided by Prof. Yufeng Wang (Central China Normal University, Wuhan, China). Dmel wMel T was generated from Dmel wMel by tetracycline treatment. Male Dmel wMel T flies were then backcrossed with Dmel wMel females for three generations to allow recolonization of gut microbiota [32]. The presence or absence of Wolbachia infection was verified by PCR using primers (wsp-F: 5′-TGGTCCAATAAGTGATGAAGAA-3′, wsp-R: 5′-AAAAATTAAACGCTACTCCAAC-3′) that targeted the Wolbachia wsp gene (Fig. S1b). All laboratory lines were reared on cornmeal-yeast-agar medium (per 400 mL medium contains 350 mL water, 7.5% corn flour, 7.5% brown sugar, 0.5% yeast, and 0.5% agar) at 25 °C with a photoperiod of 14 h light/10 h dark conditions (200 ± 10 eggs per 50 mL vial of medium in a 150 mL conical flask) [33].
Temperature treatment
Healthy fifth instar nymphs of N. lugens or 3–10-day-old female D. melanogaster adults were exposed to different constant temperatures (indicated in the result figures) for 24 h in an artificial climate chamber under 70–80% relative humidity (Ruihua, China), and the treated insects were subsequently tested in the different assays.
Antibiotic treatment
The antibiotic treatment of N. lugens was performed according to a previous study [34]. Briefly, rice seedling roots were dipped in the 1 g/L tetracycline, sulbactam, or ciprofloxacin solution for 1 day and then N. lugens adults were allowed to lay eggs on the antibiotics-treated rice seedlings for 3 days. The adults were then discarded while the rice seedlings containing eggs continued to be treated with the antibiotic solutions. Antibiotics were replaced daily until the nymphs grew to the fourth instar stage, before they were transferred onto new fresh rice seedlings (without antibiotics) and grew to the fifth instar. These fifth instar nymphs were used for future experiments. N. lugens fed on no-antibiotic (sterile water only) treated rice seedlings were set up in parallel as the control group.
Insecticide bioassays
Two different insecticide bioassays were used, the glass vial and topical application methods. For both methods, fifth instar nymphs of N. lugens (pretreated with/without high temperature or antibiotic) or 3–10-day-old female D. melanogaster adults were treated with technical grade imidacloprid (96%, Sigma-Aldrich, USA) [35]. The glass vial method was performed following previous protocol [35]. Briefly, glass vials with a total inner surface of 36.9 cm2 (4.3 cm in height and 2.4 cm in diameter) were coated with 350 µL of an imidacloprid solution in acetone (200 mg/L for N. lugens or 1 g/L for D. melanogaster) or with acetone alone (control). The vials were then rotated on a mechanical roller (35 rpm) for 30 min at room temperature until the acetone evaporated completely to achieve a uniform insecticide coating on the inner surface. Twenty insects were placed into each vial, and five replicate vials were set up per treatment. The vials were held upright in a growth chamber (28 °C) with the caps kept loosely closed. The number of dead insects was recorded every 10 min or 3 h for N. lugens and D. melanogaster, respectively. For the topical application method, a droplet of 40 nL insecticide solution (containing 0.012 ng imidacloprid for N. lugens and 0.02 ng imidacloprid D. melanogaster) was applied to the pronotum or pleuronotum of each insect. Five replicates of twenty insects each were tested per treatment. The number of dead insects was recorded 24 h later.
Enzyme activity assay
The activities of detoxifying enzymes (cytochrome P450s [P450s], GSTs, and esterases (ESTs)) were assayed following our previous protocol [12]. Fifth instar nymphs of N. lugens or 3–10-day-old female D. melanogaster adults were used. Briefly, 0.2, 0.02, and 0.05 g of insects were homogenized in 0.1 M sodium phosphate buffer for the P450s, ESTs, and GSTs activity assays, respectively. The substrates used for the assays were 7-ethoxycoumarin-O-deethylase for P450s, α-naphthyl acetate for ESTs, and 1-chloro-2, 4-dinitrobenzene for GSTs. For P450s, the absorbance of reactions was measured by the Spark 10 M Multimode Microplate Reader (Tecan, Switzerland) at the optical density (OD) excitation wavelength of 358 nm and an emission wavelength of 456 nm. For ESTs and GSTs, the OD was measured at 600 and 340 nm using a NP80 nanophotometer (Implen, Germany), respectively.
RNA isolation and quantitative real-time polymerase chain reaction (qRT-PCR)
Thirty healthy fifth instar nymphs of N. lugens or 3–10-day-old female D. melanogaster adults (snap frozen in liquid nitrogen before storage at −80 °C) were used for total RNA extraction, using the RNAiso plus kit (TAKARA, DaLian, China) following the manufacturer’s protocol. Samples were homogenized in 1 mL RNAiso Plus for the extraction. RNA (1 μg) was used to synthesize cDNA using the RevertAid First Strand cDNA Synthesis Kit (TAKARA, DaLian, China). Subsequently, to detect the P450, GST, and N. lugens CncC (NlCncC) gene expression levels, the cDNA was used as the template for qRT-PCR with 20 μL reactions containing 10 μL of the SoFast EvaGreen Supermix (Bio-Rad, Hercules, CA, USA) and 100 nM of the primers. Housekeeping genes GAPDH and β-actin were employed as the double references to normalize gene expression levels for N. lugens [36], and Dmrp49 was employed as the reference for D. melanogaster (Table S1). Details of all primers are shown in Table S1. PCR was run in an iQ2 Optical System (Bio-Rad) at the following thermal cycle: initial denaturation at 95 °C for 30 s, followed by 40 cycles of 95 °C for 5 s and 60 °C for 10 s. After the thermal cycles, a melt curve analysis was conducted from 55 to 95 °C. The relative expression levels were calculated based on the 2−ΔΔCT method [37].
Relative and absolute quantification of insect bacterial load
Total genomic DNA was extracted from the whole bodies of N. lugens using the FastDNA SPIN Kit (MP, Biomedicals, California, USA) for soil following the manufacturer’s protocol. The relative total and individuals bacterial load was measured via qRT-PCR as described above using specific primers (Table S2). To quantify absolute bacterial abundance, the full sequence of the 16S rRNA gene fragments was cloned into the pClone 007 blunt vector (Tisngke, Beijing, China), and the recombinant vector was used as a standard sample for qRT-PCR. The absolute total insect bacterial load was calculated based on standard curves from amplification of the cloned target sequence in recombinant vector, and absolute copies of each genus 16S rRNA were calculated via the ratio of each genus 16S rRNA to total bacterial 16S rRNA gene amplicons. All the above operations were carried out on a clean bench [38].
High-throughput sequencing of the 16S rRNA gene amplicons
DNA samples comprised four biological replicates of 30 fifth-instar nymphs of N. lugens for each treatment. The insects were surface-washed with 75% ethanol for 90 s, rinsed three times with sterilized deionized water, then homogenized with 1 mL sterile deionized water and frozen at −80 °C before DNA extraction. DNA extraction was performed as described above. The V3-V4 hypervariable regions of the bacterial 16S rRNA gene were amplified with the primers 338F (5′-ACTCCTACGGGAGGCAGCAG-3′) and 806R (5′-GGACTACHVGGGTWTCTAAT-3′) in a thermocycler PCR system (GeneAmp 9700, ABI, USA). The PCRs were conducted using the following thermal cycle: 95 °C for 3 min, 27 cycles of 30 s at 95 °C, at 55 °C for 30 s, and 72 °C for 45 s, and a final extension at 72 °C for 10 min. PCRs were performed in triplicate in a 20 μL mixture containing 4 μL of 5 × FastPfu Buffer, 2 μL of 2.5 mM dNTPs, 0.8 μL of each primer (5 μM), 0.4 μL of FastPfu Polymerase, and 10 ng of the template DNA. PCR products were loaded on 2% agarose gel in gel electrophoresis, further purified using the AxyPrep DNA Gel Extraction Kit (Axygen Biosciences, Union City, CA, USA) and quantified using QuantiFluor-ST kit (Promega, USA). Purified amplicons were pooled in equimolar amounts and paired-end sequenced (2 × 300) on a MiSeq platform (Illumina, San Diego, USA) according to the standard protocols of Majorbio Bio-Pharm Technology Co. Ltd. (Shanghai, China).
Amplicon sequence analysis
Raw fastq files were demultiplexed, quality-filtered by QIIME2 (version 2020.11) according to the official tutorials (https://docs.qiime2.org/2020.11/tutorials/) with slight modifications. Briefly, raw sequence data were demultiplexed using the demux plugin following by primers cutting with the cutadapt plugin [39]. Sequence data were processed with DADA2 plugin to quality filter, denoise, merge and remove chimera [40]. Non-singleton amplicon sequence variants (ASVs) were aligned with mafft [41], Alpha diversity and beta diversity were analyzed by diversity plugin with the samples rarefied. Taxonomy was assigned to ASVs using the classify-sklearn naïve Bayes taxonomy classifier in feature-classifier plugin [42], against the SILVA 138. Principle Coordinate Analysis (PCoA) was done by Bray–curtis scaling of β-diversity distance matrices using the cmdscale function in R.
RNA interference (RNAi)
The primers for the target sequences of NlCncC and GFP are provided in Table S3. The PCR products were used as templates for dsRNA synthesis using the T7 Ribo MAX Express RNAi System (Promega, Madison, WI, USA). After synthesis, the dsRNA was precipitated with isopropanol and resuspended in DEPC water. The quantity of dsRNA was determined by agarose gel electrophoresis (1%) and an NP80 NanoPhotometer. DsRNA was kept at −80 °C until use. The dsRNA injection was conducted on the fourth instar nymphs, in which 50 nL (5 μg/μL) of purified dsRNA was injected at a slow speed at the conjunction between the prothorax and mesothorax as described previously [43]. Injected insects were placed in empty pots to recover, then randomly selected for checking interference efficiency and the bioassays. The relative expression of NlCncC in dsRNA injected N. lugens was detected by qRT-PCR as described.
Statistical analyses
The PCoA plots were compared to one another using the procrustes analyses in the vegan version 2.5–7 package, and the significance parameters were calculated with the PROTEST function, which is a permutation test [44]. Statistical analyses of differentially abundant bacterial symbionts and differentially expressed genes were performed using the DESeq2 version 1.28.1 package in R. Network diagram was made by Gephi 0.9.2. GraphPad Prism version 7.0 was used for statistical analyses and data plotting. Significant differences in microbial diversity were analyzed by one-way analysis of variance with means compared by applying Fisher’s least significant difference test. Unpaired t-tests were used to analyze significant differences in mortality and qRT-PCR, and the survival curve was analyzed by the log-rank (Mantel–Cox) test. The level of significance was set at *p < 0.05 and **p < 0.01.
Results
Pre-exposure to high temperature reduces N. lugens detoxification enzyme activities and exacerbates their susceptibility to imidacloprid
To investigate the effect of temperature on N. lugens response to insecticide, fifth instar nymphs were pre-exposed to two different temperatures (28 and 36 °C) for 24 h, and subsequently, the treated with imidacloprid (Fig. 1a). The results indicate that N. lugens pre-exposed to the high temperature became more susceptible to imidacloprid, as they died at a faster rate in the glass vial method (Fig. 1b) and had higher mortality in the topical application method (Fig. 1c). In addition, the activities of key detoxification enzymes cytochrome P450s (P450s) and GSTs, but not ESTs, were significantly reduced in the high-temperature treatment (p < 0.0001, p = 0.002, and p = 0.285, respectively) (Fig. 1d).
Fig. 1. Nilaparvata lugens responses to insecticide are negatively impacted when they are pre-exposed to elevated temperature or antibiotics.
a Temperature treatments. Fifth instar nymphs of N. lugens were treated at two different temperatures (28 and 36 °C) for 24 h, followed by assays for their susceptibility to insecticide, detoxification metabolism, and bacterial content. b Survival curves of N. lugens to imidacloprid using the glass vial method after pre-exposure to 28 or 36 °C (n = 100 per treatment). Statistical comparison was based on the log-rank (Mantel–Cox) test, and the level of significance for results was set at *p < 0.05 and **p < 0.01, respectively. c Survival of N. lugens to imidacloprid using the topical application method after pre-exposure to 28 or 36 °C (n = 100 per treatment). d The impact of temperature on the detoxifying enzyme activities (cytochrome P450s: P450s; glutathione S-transferases: GSTs; esterases: ESTs) of N. lugens. e The impact of temperature on the bacterial load of N. lugens (n = 3). f Antibiotic treatment. N. lugens were treated with tetracycline for 1 generation, followed by assays for their susceptibility to insecticide, detoxification metabolism, and bacterial content. g Effect of tetracycline on the bacterial load of N. lugens (n = 3). h Survival curves of tetracycline-treated and control N. lugens to imidacloprid using the glass vial method (n = 100 per treatment). Statistical comparisons were based on the log-rank (Mantel–Cox) test, and the level of significance for results was set at **p < 0.01. i Survival of tetracycline-treated and control N. lugens to imidacloprid using the topical application method (n = 100 per treatment). j The impact of antibiotic treatment on the detoxifying enzyme activities (P450s, GSTs, and ESTs) of N. lugens. Bar graphs reflect the mean ± standard error of the mean (SEM), and statistical comparisons were based on t-tests. The level of significance for the results was set at *p < 0.05 and **p < 0.01. ns no significant difference.
The temperature-dependent responses to insecticide are linked to bacterial abundance in N. lugens
Through qRT-PCR, we learned that the total bacterial content was substantially reduced in N. lugens exposed to 36 °C as compared to 28 °C, by 64.6% (Fig. 1e). This leads us to hypothesize that N. lugens susceptibility to insecticide is regulated by their bacterial symbionts.
To verify this relationship, tetracycline was employed to disrupt the bacterial symbionts of N. lugens (Fig. 1f), resulting in over 90% reduction in their bacterial content (Fig. 1g). Similar to high-temperature-treated N. lugens, tetracycline-treated N. lugens also became more susceptible to imidacloprid, as demonstrated by both the glass vial (Fig. 1h) and topical application (Fig. 1i) methods. Similarly, the activities of cytochrome P450s and GSTs, but not ESTs, were also significantly reduced in tetracycline-treated N. lugens (p = 0.049, 0.047, and 0.689, respectively) (Fig. 1j).
Both high temperature and antibiotic treatment rendered N. lugens more susceptible to the insecticide, in conjunction with reduced bacterial content and reduced expression of specific detoxification enzymes. To test whether the effect on insecticide response involves additional non-redundant mechanisms, tetracycline-pretreated N. lugens were exposed to the two different temperatures (28 and 36 °C), labeled T + 28 and T + 36 (Fig. 2a). Total bacterial content was not different between T + 36 and T + 28 (Fig. 2b). Importantly, while the P450s activity decreased in T + 36 as compared to T + 28 (Fig. 2c), the susceptibility to imidacloprid did not differ between T + 36 and T + 28 N. lugens (Fig. 2d, e), suggesting that the high-temperature effect on N. lugens’s insecticide susceptibility was attributed to reduced bacterial content.
Fig. 2. Temperature-dependent effects on Nilaparvata lugens insecticide response is abolished by antibiotic pretreatment.
a Experimental design. Tetracycline-treated N. lugens were exposed to the two different temperatures (28 and 36 °C) for 24 h (named T + 28 and T + 36), then subjected to the different bioassays. b Bacterial symbiont content of T + 28 and T + 36 N. lugens (n = 3). c Relative activity of cytochrome P450s and glutathione S-transferases under T + 28 and T + 36. Bar graphs reflect the SEM, and statistical comparisons were based on t-tests. d Survival of T + 28 and T + 36 N. lugens to imidacloprid using the topical application method (n = 100 per treatment). e Survival curves of T + 28 and T + 36 N. lugens to imidacloprid using the glass vial method (n = 100 per treatment). The level of significance for the results was set at *p < 0.05 and **p < 0.01. ns no significant difference.
Bacterial symbionts regulate detoxifying gene transcriptional responses to temperature
The enzymatic activities of cytochrome P450s and GSTs are controlled by large families of genes. To investigate the genetic mechanism by which high temperature reduced bacteria-dependent detoxification, the expression levels of 53 P450 genes and 11 GST genes involved in detoxification metabolism were examined by qRT-PCR (Fig. 3a). Treatment with tetracycline and high temperature resulted in significant (p < 0.05) downregulation of 30 and 20 detoxifying genes, respectively. Among them, eleven genes were downregulated in both tetracycline- and high-temperature-treated N. lugens (NlGSTm2, NlCYP4CE1, NlCYP6AY1, NlCYP439B1, NlCYP4C78, NlCYP4DC1, NlCYP417A3, NlCYP417B1, NlCYP425B1, NlCYP426A1, and NlCYP18A1), and their expression were not different between the T + 36 and T + 28 treatments (Fig. 3b and Table S4), which suggests these genes play a role in symbiont-dependent insecticide detoxification sensitive to high temperature. Furthermore, 31.3% of detoxifying genes were significantly downregulated in 36 °C compared to 28 °C group, while only 18.8% were downregulated in T + 36 compared to T + 28 (Fig. 3a, c and Table S4), implying that the impact of temperature on detoxification gene transcription independent of bacterial symbiosis is less pronounced.
Fig. 3. Transcriptional responses of detoxifying genes in Nilaparvata lugens exposed to the different temperatures and/or antibiotics.
a A heatmap describing the majority of detoxifying genes were downregulated by exposure to high-temperature, tetracycline, and tetracycline-treated N. lugens exposing to the high temperatures (36 °C) for 24 h (T + 36). b A Venn diagram showing the core and distinct sets of detoxification genes being downregulated by the high temperature and tetracycline. c Percentage of downregulated N. lugens detoxifying genes by the 36 °C treatment alone as compared to T + 36.
Bacterial symbionts modulated detoxifying genes via the Cap ‘n’ Collar C (CncC) pathway
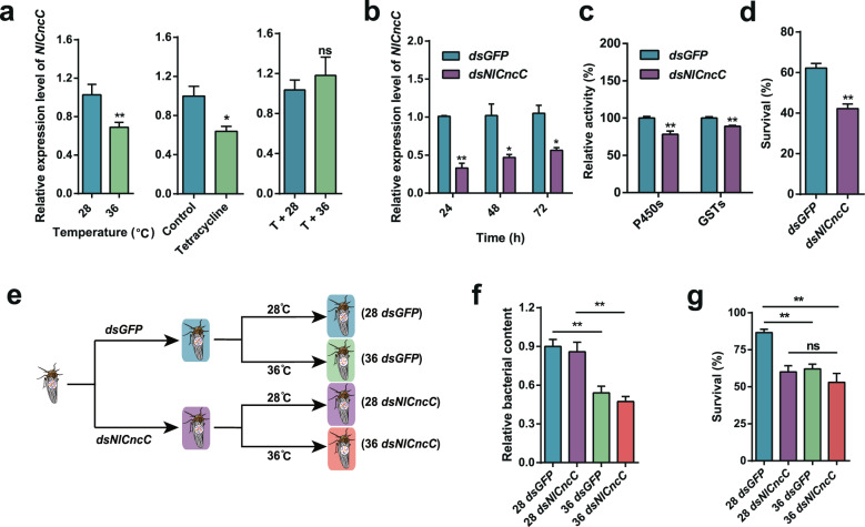
A previous study revealed that the D. melanogaster gut bacterial symbiont Lactobacillus mediated paraquat detoxification through upregulating the CncC pathway (also known as the Nrf2, a regulator of cellular responses to oxidative stress across metazoan) [16]. We hypothesize that bacterial symbionts in N. lugens also regulate host detoxification metabolism via this highly conserved pathway. To this end, the expression profile of NlCncC was analyzed by qRT-PCR. The results indicated that the expression level of NlCncC was significantly downregulated in bacteria-depleted N. lugens after exposure to high temperature or tetracycline treatment (Fig. 4a). To confirm the role of NlCncC in detoxification metabolism in N. lugens, dsNlCncC was injected into the insect, resulting in 67–44% reduction in gene expression of NlCncC at 24–72 h (Fig. 4b). The successful knockdown of NlCncC by RNAi resulted in repressed P450 and GST gene expression (Fig. S2 and Table S4) and also P450s and GSTs activities (Fig. 4c), leading to increased susceptibility of N. lugens to imidacloprid (Fig. 4d). In addition, the imidacloprid susceptibility of dsNlCncC-injected N. lugens was not further compromised by the high-temperature treatment even though the bacterial symbionts were reduced by the high temperature (Fig. 4e–g). Together, these findings suggested that the bacterial symbionts modulated N. lugens detoxication to insecticide via the CncC pathway.
Fig. 4. Cap ‘n’ Collar C (NlCncC) is involved in temperature-mediated detoxification metabolism via bacterial symbionts in Nilaparvata lugens.
a The expression level of NlCncC in N. lugens subjected to the different treatments. Control- and tetracycline-treated N. lugens were exposed to the two different temperatures (28 and 36 °C) for 24 h, then the expression levels of NlCncC were detected in three group treatments (28 and 36 °C; control and tetracycline; T + 28 and T + 36). The relative expression levels of NlCncC were normalized with respective control treatment. b Interference efficiency of NlCncC at 24, 48, and 72 h after injection with dsNlCncC (n = 3). c The impacts of NlCncC knockdown on the cytochrome P450s and glutathione S-transferases activities in N. lugens. d The impacts of NlCncC knockdown on the survival of N. lugens in response to imidacloprid. e Design of the experiment to confirm the role of NlCncC in regulating the temperature-dependent effect on insecticide resistance and detoxification in N. lugens. f Total bacterial content of dsNlCncC or dsGFP-injected N. lugens following exposure to the different temperatures. (n = 3). g Survival of dsNlCncC- and dsGFP-injected N. lugens exposed to imidacloprid following exposure to the different temperatures using the topical application method (n = 100 per treatment). Bar graphs reflect the SEM, and statistical comparisons were based on t-tests. The level of significance for the results was set at *p < 0.05 and **p < 0.01.
Wolbachia contributes to temperature-dependent host detoxification metabolism
Our high-throughput sequencing data show that the N. lugens bacteriome is dominated by 3–5 genera. Specifically, Arsenophonus had the highest relative abundance among all symbionts, accounting for 40–75% of the reads. Wolbachia accounted for 5–45%, and the other genera accounted for 5–25% of the reads (Fig. S3a, b). Tetracycline but not high temperature changed the diversity of bacterial symbionts of N. lugens (Fig. S4a, b). Whereas there is no difference in α diversity index after exposure in either tetracycline or high temperature (Fig. S4c, d). Nonetheless, both high temperature and antibiotic treatments drastically reduced the absolute abundances of many genera, especially, the abundances of the dominant Arsenophonus, Wolbachia, and Acinetobacter (Fig. S3c). To pinpoint the relative contribution of these different bacteria to host detoxification against the insecticide, we first conducted an antibiotic susceptibility test on the N. lugens using three different antibiotics, tetracycline, ciprofloxacin, and sulbactam (Fig. 5a). The results indicated that Wolbachia was selectively perturbed by tetracycline; while Arsenophonus could be reduced by both ciprofloxacin and tetracycline, and all three antibiotics could significantly reduce the Acinetobacter load (Fig. 5b, c, and S5, and Table S5).
Fig. 5. The structural molding of a microbiome with respect to the detoxifying gene expression profile diversity in Nilaparvata lugens.
a Experimental design. N. lugens were treated using 1 g/L of different antibiotics (tetracycline, ciprofloxacin, and sulbactam) for one generation, then subjected to microbiome and expression of detoxifying genes analyzed. (n = 6). b The principal coordinate analysis (PCoA) plots of the Bray–Curtis distances for the sample bacterial communities from each point corresponds to a different sample and are colored by treatment. The ellipse showed confidence intervals of 95%. c Relative abundance of bacterial sequence read counts as classified at the taxonomic genus level. d The PCoA plots of the Bray–Curtis distances for the relative expressions sample detoxifying genes from each point corresponds to a different sample, as colored by treatment. The ellipse showed confidence intervals of 95%. Procrustes analysis under all treatments (e), procrustes analysis under group control and tetracycline (f), ciprofloxacin (g), and sulbactam (h) treatments, the color of each dot/triangle represents the different antibiotics. Satisfying conditions were significant (m122 values of <0.45, correlation values of >0.775, and significance values of ≤0.001). i A Venn diagram showing the significantly difference genera based on DESeq2 test between tetracycline treatment and control, ciprofloxacin, or sulbactam, Wolbachia was the dominant genera in all comparison group’ genera.
Subsequently, the expression profile of detoxifying genes under each antibiotic treatment was measured by qRT-PCR. The PCoA plots demonstrated that the detoxifying gene expression patterns were differentially affected by the different antibiotic treatments (Fig. 5d). Notably, 15 and 18 genes were upregulated and downregulated, respectively, in the tetracycline-treated N. lugens (Fig. S6a, d, e). Seventeen and eighteen genes were upregulated and downregulated after ciprofloxacin treatment, respectively (Fig. S6b, d, e). However, in the sulbactam group, 15 and 14 genes were upregulated and downregulated, respectively (Fig. S6c, d, e). In tetracycline-treated N. lugens, eight genes (seven downregulated and one upregulated) were specific changed different from the other two antibiotics, whereas ciprofloxacin and sulbactam only have three (one downregulated and two upregulated, respectively) (Fig. S6f). The expression profiles of 13 genes were changed across all three antibiotics treatments (Fig. S6f). When we examined the relationship between changes in bacterial community structure and detoxifying gene expression pattern in response to the antibiotic treatments by the Procrustes analysis, a significant degree of congruence was found between the tetracycline-molded symbiont structure and detoxifying gene expression (p = 0.001), while the other two antibiotics that did not show such significant congruence (Fig. 5e–h). The Venn diagram further shows the abundances of four bacteria that were specifically affected by the tetracycline relative to the other three treatments (no-antibiotic control, ciprofloxacin, and sulbactam), and Wolbachia dominated the abundance changes (Fig. 5i, Tables S5–8). These results suggested that Wolbachia plays a leading role in the detoxification metabolism of N. lugens.
To test the role of Wolbachia in host insecticide susceptibility in relation to detoxification metabolism, we employed WI and WU N. lugens (Fig. 6d). The WU N. lugens were more susceptible to imidacloprid compared to WI N. lugens (Fig. 6a) and had a lower P450s activity as well as P450 and NlCncC gene expressions (Fig. 6b, c). In addition, the negative impact of high-temperature pre-exposure N. lugens survival against insecticide was only noticeable in WI strains but not WU strains (Fig. 6d–f). Importantly, we also find that the effect of Wolbachia on host detoxification metabolism and insecticide susceptibility was not restricted to the brown planthoppers when we conducted the same set of assays on WI (Dmel wMel) and WU D. melanogaster (Dmel wMel T) (Fig. 7d). Like the N. lugens, the Dmel wMel T flies were more susceptible to imidacloprid compared to Dmel wMel flies (Fig. 7a), had a reduced detoxification metabolism in the context of P450s activity (Fig. 7b) and detoxifying gene expression (Fig. 7c).
Fig. 6. The effects of high temperature on insecticide susceptibility and detoxification metabolism of Wolbachia-infected (WI) and Wolbachia-free (WU) Nilaparvata lugens.
a Survival curves of WI and WU N. lugens exposed to imidacloprid (n = 100 per treatment). Statistical comparisons were based on the log-rank (Mantel–Cox) test, and the level of significance for results was set at *p < 0.05. b The enzymatic activities of cytochrome P450s and glutathione S-transferases in WI and WU N. lugens (without any treatment). c The expression profile of P450 genes in WI and WU N. lugens (n = 3). d The experimental design. WI or WU N. lugens were exposed to two different temperatures (28 and 36 °C) for 24 h, followed by assays for their susceptibility to insecticide, and Wolbachia abundance. e The impact of temperature on the Wolbachia abundance in WI and WU N. lugens (n = 3). f Survival of WI and WU N. lugens exposed to imidacloprid following the different temperature pre-treatments using the topical application method (n = 100 per treatment). Bar graphs were expressed as the mean ± standard error of the mean (SEM), and statistical comparison was based on t-tests. The level of significance for results was set at *p < 0.05 and **p < 0.01. ns no significant difference.
Fig. 7. The effects of high temperature on insecticide susceptibility and detoxification metabolism of Wolbachia-infected (Dmel wMel) and Wolbachia-free (Dmel wMel T) Drosophila melanogaster.
a Survival curves of Dmel wMel and Dmel wMel T exposed to imidacloprid (n = 100 per treatment). Statistical comparisons were based on the log-rank (Mantel–Cox) test, and the level of significance for results was set at *p < 0.05 and **p < 0.01. b The enzymatic activities of cytochrome P450s and glutathione S-transferases in Dmel wMel and Dmel wMel T (without any treatment). c The expression profile of P450 genes in Dmel wMel and Dmel wMel T (n = 3). d The experimental design. Dmel wMel and Dmel wMel T were exposed to two different temperatures (25 and 30 °C) for 24 h, followed by assays for their susceptibility to insecticide, detoxification metabolism, and Wolbachia abundance. e The impact of temperature on the Wolbachia abundance in Dmel wMel (n = 3). f Survival of Dmel wMel and Dmel wMel T exposed to imidacloprid following the different temperature pre-treatments using the topical application method (n = 100 per treatment). Bar graphs were expressed as the mean ± standard error of the mean (SEM), and statistical comparison was based on t-tests. The level of significance for results was set at *p < 0.05 and **p < 0.01, ns no significant difference.
The Wolbachia content in Dmel wMel flies was significantly reduced, by over 68% after exposure to high temperature (Fig. 7e), which accounted for the increased susceptibility to imidacloprid (Fig. 7f), whereas the high temperature did not affect the susceptibility of Dmel wMel T flies. Together, our results support that Wolbachia was the key symbiont underlying temperature-dependent host detoxification of, and susceptibility to, imidacloprid.
Discussion
Temperature is one of the most important abiotic factors that impacts the development, physiology, and behavior of organisms at both individual and population scales [5, 45]. As the global temperature continues to rise, many ecological interactions between organisms will be affected, including the partnerships between arthropods and their symbiotic microbes [46–48]. In this study, we reveal a significant consequence of insect-bacterial symbiosis breakdown due to elevated temperature on host response to imidacloprid, the most widely used insecticide that belongs to the neonicotinoid class. Our results demonstrate that bacterial symbionts in the planthoppers function as a mediator of host detoxification metabolism. This partnership function is disrupted under high temperature due to the decline of bacterial symbionts, causing the host to become more imidacloprid-susceptible.
Mechanistically, the bacterial symbionts affect N. lugens imidacloprid susceptibility indirectly by modulating host detoxification metabolism. We further establish that the bacterial symbionts orchestrate host detoxification enzyme activities and gene expression through the CncC-dependent pathways in N. lugens. Our RNAi experiments confirm NlCncC expression has a direct impact on P450s activity, a result consistent with previous studies [49, 50]. The involvement of CncC (also named Nrf2 in mammals) in insecticide resistance has been documented in other insects [50–52], but our study is the first that links the regulation of this pathway to insect-bacterial symbiosis.
Our work also points to a potential role of Wolbachia in regulating host insecticide resistance in response to environmental temperature changes. A previous study demonstrated that displacing N-type Arsenophonus with S-type through experimental injection reduced N. lugens P450 CYP6AY1 gene expression and increased insecticide susceptibility [18]. CYP6AY1 and three other P450 genes (CYP6ER1, CYP4CE1, and CYP6CW1) have been shown to mediate imidacloprid resistance of N. lugens in the previous study [36], and these genes are regulated by transcription factors, including NlCncC, adipokinetic hormone receptor and inhibition of hepatocyte nuclear factor 4 [53, 54]. However, the relationship between Wolbachia and insecticide resistance in N. lugens has not been considered. In our N. lugens microbiome, Wolbachia was the second most abundant genera after Arsenophonus. Significant decline of Wolbachia alongside Arsenophonus by the high temperature resulted in increased imidacloprid susceptibility and reduced host expression of detoxification genes, rendering the hosts more imidacloprid-susceptible. By comparing the imidacloprid responses between WI and WU host pre-exposed to the different temperatures in both N. lugens and Drosophila, we reveal that hosts bearing Wolbachia are more resistant to the imidacloprid, while Wolbachia decline leads to increased imidacloprid susceptibility associated with reduced detoxification metabolism. The findings are consistent with studies that supported Wolbachia-dependent insecticide resistance in Laodelphax striatellus [55] and Culex pipiens [56]. Strikingly, host gene expression was steered via Wolbachia in both previous studies and in the present study [57, 58]. The mutualistic facet of Wolbachia in protecting host against insecticide or other xenobiotics may promote the host survival and thus the stability of symbiosis [59].
One aspect we did not definitively test in this study is whether Wolbachia directly activates the CncC pathway to enhance host detoxification as was indicated in lactobacillus, a gut symbiont of D. melanogaster [16]. It is possible that the highly conserved CncC pathway is a universal regulator of insect detoxification that senses microbial signals coming from different symbionts in different insects. In Drosophila, CncC is elicited by lactobacillus-induced enzymatic generation of reactive oxygen species (ROS) in the gut [16]. ROS induction by Wolbachia has also been shown in the mosquitoes [60]. Together, Wolbachia may direct host detoxification using ROS as a transducer of bacterial signals into host gene regulatory networks in the planthoppers, which provides a guide for future investigations.
It is worth noting that depletion of both Wolbachia and Arsenophonus was found to correlate with insecticide susceptibility [18]. The relative contribution of Wolbachia and Arsenophonus to N. lugens susceptibility to imidacloprid warrants future investigation. It will be important to clarify whether the two symbionts exert additive or synergistic effects, or if they are functionally redundant, in supporting host detoxification. Gnotobiotic N. lugens with selective Wolbachia-Arsenophonus profiles can be generated to address this question, whereas the symbionts might also be introduced to the insect at different life stages or ages by transinfection to elucidate any developmental effects [30, 61]. Understanding the impact of temperature on symbiont gene expression (metatranscriptome) in a community context will also help inform their interactive effects on host detoxification metabolism.
While our results indicate that bacterial symbionts participate in host detoxification of imidacloprid, we acknowledge there may be other host detoxification processes independent of symbiosis, especially given other pathways besides NlCncC have been shown to regulate N. lugens imidacloprid resistance [53, 54, 62].
Our findings glimpsed a possible scenario in which global warming may impact insecticide usage in a positive way, on the basis that elevated temperatures may make insects more insecticide-susceptible by disrupting their symbioses with microbes, particularly Wolbachia that is wide spread among arthropods [63]. It is, however possible that symbionts could adapt to gradual rises in temperature. A previous study on fish (tropical tilapias) suggested that host selection for cold tolerance is associated with changes in the gut microbiome, and the gut microbiomes of cold-resistant fish also had higher resilience to temperature changes [64]. From this point of view, the decline of insect-bacterial symbiosis by elevated temperature may become less severe due to symbiont adaptation.
In summary, our study offers new insights into considering the consequences of elevated temperatures on insect-microbe symbiosis that ultimately alter insect response to xenobiotics, including imidacloprid. Additional work will clarify the microbial signals that act on CncC pathway of N. lugens, and test the relationship between insect-bacterial symbiosis and detoxifications in other insects.
Supplementary information
Acknowledgements
This work was supported by the National Natural Science Foundation of China (31871991 and 32072462), the National Key Research and Development Program of China (2016YFD0200500), the Natural Science Foundation of Hubei Province (2019CFB471), and the Fundamental Research Funds for the Central Universities (2662018JC049). We would like to thank Prof. Xiaoyue Hong from Nanjing Agricultural University, Nanjing for providing Wolbachia-infected (WI) and Wolbachia-free (WU) N. lugens. We would like to thank Prof. Yufeng Wang from Central China Normal University for providing Wolbachia-infected (Dmel wMel) and Wolbachia-free (Dmel wMel T) D. melanogaster. We also would like to acknowledge Dr. Jing Zhao and Dr. Kangsheng Ma for critical reading and suggestions for improvement of the manuscript.
Author contributions
H.W. and Y.Z. designed the experiments. Y.Z., T.C., Z.R., Y.L., M.Y., and Y.C. performed the experiments. Y.Z., C.Y., S.H., and J.L. analyzed the data and generated figures. Y.Z., A.W., and H.W. wrote the paper. All authors read and approved the final manuscript.
Competing interests
The authors declare no competing interests.
Footnotes
Publisher’s note Springer Nature remains neutral with regard to jurisdictional claims in published maps and institutional affiliations.
Contributor Information
Adam C. N. Wong, Email: adamcnwong@ufl.edu
Hu Wan, Email: huwan@mail.hzau.edu.cn.
Supplementary information
The online version contains supplementary material available at 10.1038/s41396-021-01046-1.
References
- 1.Bálint M, Domisch S, Engelhardt CHM, Haase P, Lehrian S, Sauer J, et al. Cryptic biodiversity loss linked to global climate change. Nat Clim Chang. 2011;1:313–8. [Google Scholar]
- 2.Parmesan C, Yohe G. A globally coherent fingerprint of climate change impacts across natural systems. Nature. 2003;421:37–42. doi: 10.1038/nature01286. [DOI] [PubMed] [Google Scholar]
- 3.Blois JL, Zarnetske PL, Fitzpatrick MC, Finnegan S. Climate change and the past, present, and future of biotic interactions. Science. 2013;341:499–504. doi: 10.1126/science.1237184. [DOI] [PubMed] [Google Scholar]
- 4.Haines A, Ebi K. The imperative for climate action to protect health. N. Engl J Med. 2019;380:263–73. doi: 10.1056/NEJMra1807873. [DOI] [PubMed] [Google Scholar]
- 5.Deutsch CA, Tewksbury JJ, Tigchelaar M, Battisti DS, Merrill SC, Huey RB, et al. Increase in crop losses to insect pests in a warming climate. Science. 2018;361:916–9. doi: 10.1126/science.aat3466. [DOI] [PubMed] [Google Scholar]
- 6.Kattwinkel M, Jan-Valentin K, Foit K, Liess M. Climate change, agricultural insecticide exposure, and risk for freshwater communities. Ecol Appl. 2011;21:2068–81. doi: 10.1890/10-1993.1. [DOI] [PubMed] [Google Scholar]
- 7.Moe SJ, De Schamphelaere K, Clements WH, Sorensen MT, Van den Brink PJ, Liess M. Combined and interactive effects of global climate change and toxicants on populations and communities. Environ Toxicol Chem. 2013;32:49–61. doi: 10.1002/etc.2045. [DOI] [PMC free article] [PubMed] [Google Scholar]
- 8.Potts SG, Biesmeijer JC, Kremen C, Neumann P, Schweiger O, Kunin WE. Global pollinator declines: trends, impacts and drivers. Trends Ecol Evol. 2010;25:345–53. doi: 10.1016/j.tree.2010.01.007. [DOI] [PubMed] [Google Scholar]
- 9.Moran EV, Alexander JM. Evolutionary responses to global change: Lessons from invasive species. Ecol Lett. 2014;17:637–49. doi: 10.1111/ele.12262. [DOI] [PubMed] [Google Scholar]
- 10.Harwood AD, You J, Lydy MJ. Temperature as a toxicity identification evaluation tool for pyrethroid insecticides: toxicokinetic confirmation. Environ Toxicol Chem. 2009;28:1051–8. doi: 10.1897/08-291.1. [DOI] [PubMed] [Google Scholar]
- 11.Guo L, Su M, Liang P, Li S, Chu D. Effects of high temperature on insecticide tolerance in whitefly Bemisia tabaci (Gennadius) Q biotype. Pestic Biochem Physiol. 2018;150:97–104. doi: 10.1016/j.pestbp.2018.07.007. [DOI] [PubMed] [Google Scholar]
- 12.Mao K, Jin R, Li W, Ren Z, Qin X, He S, et al. The influence of temperature on the toxicity of insecticides to Nilaparvata lugens (Stål) Pestic Biochem Physiol. 2019;156:80–86. doi: 10.1016/j.pestbp.2019.02.009. [DOI] [PubMed] [Google Scholar]
- 13.Verheyen J, Delnat V, Stoks R. Increased daily temperature fluctuations overrule the ability of gradual thermal evolution to offset the increased pesticide toxicity under global warming. Environ Sci Technol. 2019;53:4600–8. doi: 10.1021/acs.est.8b07166. [DOI] [PubMed] [Google Scholar]
- 14.Moran NA. Symbiosis as an adaptive process and source of phenotypic complexity. Proc Natl Acad Sci USA. 2007;104:8627–3863. doi: 10.1073/pnas.0611659104. [DOI] [PMC free article] [PubMed] [Google Scholar]
- 15.Kikuchi Y, Hayatsu M, Hosokawa T, Nagayama A, Tago K, Fukatsu T. Symbiont-mediated insecticide resistance. Proc Natl Acad Sci USA. 2012;109:8618–22. doi: 10.1073/pnas.1200231109. [DOI] [PMC free article] [PubMed] [Google Scholar]
- 16.Jones RM, Desai C, Darby TM, Luo L, Wolfarth AA, Scharer CD, et al. Lactobacilli modulate epithelial cytoprotection through the Nrf2 pathway. Cell Rep. 2015;12:1217–25. doi: 10.1016/j.celrep.2015.07.042. [DOI] [PMC free article] [PubMed] [Google Scholar]
- 17.Cheng D, Guo Z, Riegler M, Xi Z, Liang G, Xu Y. Gut symbiont enhances insecticide resistance in a significant pest, the oriental fruit fly Bactrocera dorsalis (Hendel) Microbiome. 2017;5:13. doi: 10.1186/s40168-017-0236-z. [DOI] [PMC free article] [PubMed] [Google Scholar]
- 18.Pang R, Chen M, Yue L, Xing K, Li T, Kang K, et al. A distinct strain of Arsenophonus symbiont decreases insecticide resistance in its insect host. PLoS Genet. 2018;14:e1007725. doi: 10.1371/journal.pgen.1007725. [DOI] [PMC free article] [PubMed] [Google Scholar]
- 19.Kikuchi Y, Tada A, Musolin DL, Hari N, Hosokawa T, Fujisaki K, et al. Collapse of insect gut symbiosis under simulated climate change. mBio. 2016;7:e01578–16. doi: 10.1128/mBio.01578-16. [DOI] [PMC free article] [PubMed] [Google Scholar]
- 20.Corbin C, Heyworth ER, Ferrari J, Hurst GDD. Heritable symbionts in a world of varying temperature. Heredity. 2017;118:10–20. doi: 10.1038/hdy.2016.71. [DOI] [PMC free article] [PubMed] [Google Scholar]
- 21.Jia FX, Yang MS, Yang WJ, Wang JJ. Influence of continuous high temperature conditions on Wolbachia infection frequency and the fitness of Liposcelis tricolor (Psocoptera: Liposcelididae) Environ Entomol. 2009;38:1365–72. doi: 10.1603/022.038.0503. [DOI] [PubMed] [Google Scholar]
- 22.Burke G, Fiehn O, Moran N. Effects of facultative symbionts and heat stress on the metabolome of pea aphids. ISME J. 2010;4:242–52. doi: 10.1038/ismej.2009.114. [DOI] [PubMed] [Google Scholar]
- 23.Fan Y, Wernegreen JJ. Can’t take the heat: high temperature depletes bacterial endosymbionts of ants. Micro Ecol. 2013;66:727–33. doi: 10.1007/s00248-013-0264-6. [DOI] [PMC free article] [PubMed] [Google Scholar]
- 24.Hussain M, Akutse KS, Ravindran K, Lin Y, Bamisile BS, Qasim M, et al. Effects of different temperature regimes on survival of Diaphorina citri and its endosymbiotic bacterial communities. Environ Microbiol. 2017;19:3439–49. doi: 10.1111/1462-2920.13821. [DOI] [PubMed] [Google Scholar]
- 25.Engl T, Eberl N, Gorse C, Krüger T, Schmidt THP, Plarre R, et al. Ancient symbiosis confers desiccation resistance to stored grain pest beetles. Mol Ecol. 2018;27:2095–108. doi: 10.1111/mec.14418. [DOI] [PubMed] [Google Scholar]
- 26.Zhang XJ, Yu XP, Chen JM. High Temperature effects on yeast-like endosymbiotes and pesticide resistance of the small brown planthopper, Laodelphax striatellus. Rice Sci. 2008;15:326–30. [Google Scholar]
- 27.Zhang B, Zuo TQ, Li HG, Sun LJ, Wang SF, Zhang CY, et al. Effect of heat shock on the susceptibility of Frankliniella occidentalis (Thysanoptera: Thripidae) to insecticides. J Integr Agric. 2016;15:2309–18. [Google Scholar]
- 28.Karimzadeh R, Javanshir M, Hejazi MJ. Individual and combined effects of insecticides, inert dusts and high temperatures on Callosobruchus maculatus (Coleoptera: Chrysomelidae) J Stored Prod Res. 2020;89:10693. [Google Scholar]
- 29.Michigan State University. Arthropod Pesticide Resistance Database (APRD). East Lansing: Michigan State University; 2020. http://www.pesticideresistance.com/.
- 30.Ju JF, Bing XL, Zhao DS, Guo Y, Xi Z, Hoffmann AA, et al. Wolbachia supplement biotin and riboflavin to enhance reproduction in planthoppers. ISME J. 2019;14:676–87. doi: 10.1038/s41396-019-0559-9. [DOI] [PMC free article] [PubMed] [Google Scholar]
- 31.Zhang Y, Tang T, Li W, Cai T, Li J, Wan H. Functional profiling of the gut microbiomes in two different populations of the brown planthopper. Nilaparvata lugens J Asia Pac Entomol. 2018;21:1309–14. [Google Scholar]
- 32.Ye YH, Seleznev A, Flores HA, Woolfit M, McGraw EA. Gut microbiota in Drosophila melanogaster interacts with Wolbachia but does not contribute to Wolbachia-mediated antiviral protection. J Invertebr Pathol. 2017;143:18–25. doi: 10.1016/j.jip.2016.11.011. [DOI] [PubMed] [Google Scholar]
- 33.Yamada R, Floate KD, Riegler M, O’Neill SL. Male development time influences the strength of Wolbachia-induced cytoplasmic incompatibility expression in Drosophila melanogaster. Genetics. 2007;177:801–8. doi: 10.1534/genetics.106.068486. [DOI] [PMC free article] [PubMed] [Google Scholar]
- 34.Wari D, Kabir MA, Mujiono K, Hojo Y, Shinya T, Tani A, et al. Honeydew-associated microbes elicit defense responses against brown planthopper in rice. J Exp Bot. 2019;70:1683–96. doi: 10.1093/jxb/erz041. [DOI] [PMC free article] [PubMed] [Google Scholar]
- 35.Miller ALE, Tindall K, Leonard BR. Bioassays for monitoring insecticide resistance. J Vis Exp. 2010;46:2129. doi: 10.3791/2129. [DOI] [PMC free article] [PubMed] [Google Scholar]
- 36.Zhang J, Zhang Y, Wang Y, Yang Y, Cang X, Liu Z. Expression induction of P450 genes by imidacloprid in Nilaparvata lugens: a genome-scale analysis. Pestic Biochem Physiol. 2016;132:59–64. doi: 10.1016/j.pestbp.2015.10.016. [DOI] [PubMed] [Google Scholar]
- 37.Livak KJ, Schmittgen TD. Analysis of relative gene expression data using real-time quantitative PCR and the 2-ΔΔCT method. Methods. 2001;25:402–8. doi: 10.1006/meth.2001.1262. [DOI] [PubMed] [Google Scholar]
- 38.Noda H, Koizumi Y, Zhang Q, Deng K. Infection density of Wolbachia and incompatibility level in two planthopper species, Laodelphax striatellus and Sogatella furcifera. Insect Biochem Mol Biol. 2001;31:727–37. doi: 10.1016/s0965-1748(00)00180-6. [DOI] [PubMed] [Google Scholar]
- 39.Martin M. Cutadapt removes adapter sequences from high-throughput sequencing reads. EMBnet J. 2011. 10.14806/ej.17.1.200
- 40.Callahan BJ, McMurdie PJ, Rosen MJ, Han AW, Johnson AJA, Holmes SP. DADA2: high-resolution sample inference from illumina amplicon data. Nat Methods. 2016;13:581–3. doi: 10.1038/nmeth.3869. [DOI] [PMC free article] [PubMed] [Google Scholar]
- 41.Katoh K, Misawa K, Kuma KI, Miyata T. MAFFT: a novel method for rapid multiple sequence alignment based on fast Fourier transform. Nucleic Acids Res. 2002;30:3059–66. doi: 10.1093/nar/gkf436. [DOI] [PMC free article] [PubMed] [Google Scholar]
- 42.Bokulich NA, Kaehler BD, Rideout JR, Dillon M, Bolyen E, Knight R, et al. Optimizing taxonomic classification of marker-gene amplicon sequences with QIIME 2’s q2-feature-classifier plugin. Microbiome. 2018;6:90. doi: 10.1186/s40168-018-0470-z. [DOI] [PMC free article] [PubMed] [Google Scholar]
- 43.Liu S, Ding Z, Zhang C, Yang B, Liu Z. Gene knockdown by intro-thoracic injection of double-stranded RNA in the brown planthopper, Nilaparvata lugens. Insect Biochem Mol Biol. 2010;40:666–71. doi: 10.1016/j.ibmb.2010.06.007. [DOI] [PubMed] [Google Scholar]
- 44.Tai V, James ER, Nalep CA, Scheffrahn RH, Perlman SJ, Keelinga PJ. The role of host phylogeny varies in shaping microbial diversity in the hindguts of lower termites. Appl Environ Microbiol. 2015;81:1059–70. doi: 10.1128/AEM.02945-14. [DOI] [PMC free article] [PubMed] [Google Scholar]
- 45.Bale JS, Hayward SAL. Insect overwintering in a changing climate. J Exp Biol. 2010;213:980–94. doi: 10.1242/jeb.037911. [DOI] [PubMed] [Google Scholar]
- 46.Rahmstorf S, Cazenave A, Church JA, Hansen JE, Keeling RF, Parker DE, et al. Recent climate observations compared to projections. Science. 2007;316:709. doi: 10.1126/science.1136843. [DOI] [PubMed] [Google Scholar]
- 47.Radchuk V, Reed T, Teplitsky C, van de Pol M, Charmantier A, Hassall C, et al. Adaptive responses of animals to climate change are most likely insufficient. Nat Commun. 2019;10:3019. doi: 10.1038/s41467-019-10924-4. [DOI] [PMC free article] [PubMed] [Google Scholar]
- 48.Iwamura T, Guzman-Holst A, Murray KA. Accelerating invasion potential of disease vector Aedes aegypti under climate change. Nat Commun. 2020;11:2130. doi: 10.1038/s41467-020-16010-4. [DOI] [PMC free article] [PubMed] [Google Scholar]
- 49.Li J, Mao T, Wang H, Lu Z, Qu J, Fang Y, et al. The CncC/keap1 pathway is activated in high temperature-induced metamorphosis and mediates the expression of Cyp450 genes in silkworm, Bombyx mori. Biochem Biophys Res Commun. 2019;541:1045–50. doi: 10.1016/j.bbrc.2019.05.052. [DOI] [PubMed] [Google Scholar]
- 50.Kalsi M, Palli SR. Transcription factor cap n collar C regulates multiple cytochrome P450 genes conferring adaptation to potato plant allelochemicals and resistance to imidacloprid in Leptinotarsa decemlineata (Say) Insect Biochem Mol Biol. 2017;83:1–12. doi: 10.1016/j.ibmb.2017.02.002. [DOI] [PubMed] [Google Scholar]
- 51.Kalsi M, Palli SR. Transcription factors, CncC and Maf, regulate expression of CYP6BQ genes responsible for deltamethrin resistance in Tribolium castaneum. Insect Biochem Mol Biol. 2015;65:47–56. doi: 10.1016/j.ibmb.2015.08.002. [DOI] [PubMed] [Google Scholar]
- 52.Misra JR, Lam G, Thummel CS. Constitutive activation of the Nrf2/Keap1 pathway in insecticide-resistant strains of Drosophila. Insect Biochem Mol Biol. 2013;43:1116–24. doi: 10.1016/j.ibmb.2013.09.005. [DOI] [PMC free article] [PubMed] [Google Scholar]
- 53.Tang B, Cheng Y, Li Y, Li W, Ma Y, Zhou Q, et al. Adipokinetic hormone regulates cytochrome P450-mediated imidacloprid resistance in the brown planthopper, Nilaparvata lugens. Chemosphere. 2020;259:127490. doi: 10.1016/j.chemosphere.2020.127490. [DOI] [PubMed] [Google Scholar]
- 54.Cheng Y, Li Y, Li W, Song Y, Zeng R, Lu K. Inhibition of hepatocyte nuclear factor 4 confers imidacloprid resistance in Nilaparvata lugens via the activation of cytochrome P450 and UDP-glycosyltransferase genes. Chemosphere. 2021;263:128269. doi: 10.1016/j.chemosphere.2020.128269. [DOI] [PubMed] [Google Scholar]
- 55.Li Y, Liu X, Wang N, Zhang Y, Hoffmann AA, Guo H. Background-dependent Wolbachia-mediated insecticide resistance in Laodelphax striatellus. Environ Microbiol. 2020;22:2653–63. doi: 10.1111/1462-2920.14974. [DOI] [PubMed] [Google Scholar]
- 56.Berticat C, Rousset F, Raymond M, Berthomieu A, Weill M. High Wolbachia density in insecticide-resistant mosquitoes. Proc R Soc B Biol Sci. 2002;269:1413–6. doi: 10.1098/rspb.2002.2022. [DOI] [PMC free article] [PubMed] [Google Scholar]
- 57.Zhang G, Hussain M, O’Neill SL, Asgari S. Wolbachia uses a host microRNA to regulate transcripts of a methyltransferase, contributing to dengue virus inhibition in Aedes aegypti. Proc Natl Acad Sci USA. 2013;110:10276–81. doi: 10.1073/pnas.1303603110. [DOI] [PMC free article] [PubMed] [Google Scholar]
- 58.Bi J, Sehgal A, Williams JA, Wang YF. Wolbachia affects sleep behavior in Drosophila melanogaster. J Insect Physiol. 2018;107:81–88. doi: 10.1016/j.jinsphys.2018.02.011. [DOI] [PubMed] [Google Scholar]
- 59.Roughgarden J, Gilbert SF, Rosenberg E, Zilber-Rosenberg I, Lloyd EA. Holobionts as units of selection and a model of their population dynamics and evolution. Biol Theory. 2018;13:44–65. [Google Scholar]
- 60.Pan X, Zhou G, Wu J, Bian G, Lu P, Raikhel AS, et al. Wolbachia induces reactive oxygen species (ROS)-dependent activation of the Toll pathway to control dengue virus in the mosquito Aedes aegypti. Proc Natl Acad Sci USA. 2012;109:E23–31. doi: 10.1073/pnas.1116932108. [DOI] [PMC free article] [PubMed] [Google Scholar]
- 61.Gong JT, Li Y, Li TP, Liang Y, Hu L, Zhang D, et al. Stable introduction of plant-virus-inhibiting Wolbachia into planthoppers for rice protection. Curr Biol. 2020;30:4837–45. doi: 10.1016/j.cub.2020.09.033. [DOI] [PubMed] [Google Scholar]
- 62.Elzaki MEA, Li ZF, Wang J, Xu L, Liu N, Zeng RS, et al. Activiation of the nitric oxide cycle by citrulline and arginine restores susceptibility of resistant brown planthoppers to the insecticide imidacloprid. J Hazard Mater. 2020;396:122755. doi: 10.1016/j.jhazmat.2020.122755. [DOI] [PubMed] [Google Scholar]
- 63.Werren JH. Biology of Wolbachia. Annu Rev Entomol. 1997;42:587–609. doi: 10.1146/annurev.ento.42.1.587. [DOI] [PubMed] [Google Scholar]
- 64.Kokou F, Sasson G, Nitzan T, Doron-Faigenboim A, Harpaz S, Cnaani A, et al. Host genetic selection for cold tolerance shapes microbiome composition and modulates its response to temperature. Elife. 2018;77:e36398. doi: 10.7554/eLife.36398. [DOI] [PMC free article] [PubMed] [Google Scholar]
Associated Data
This section collects any data citations, data availability statements, or supplementary materials included in this article.







