Correction to: J Neuroinflamm (2021) 18:196 https://doi.org/10.1186/s12974-021-02268-y
Following publication of the original article [1], the author noticed that Figs. 6 and 7 of the published version of this article were incorrectly uploaded. Presented here are the corrected Figs. 6 and 7.
Fig. 6.
CCL2-induced microglial activation may aggravate neuronal apoptosis. A, B Western blotting detection of IL-1Ra protein expression in spinal cord tissue. C Immunofluorescence detection of IL-1Ra protein expression in neuronal cells
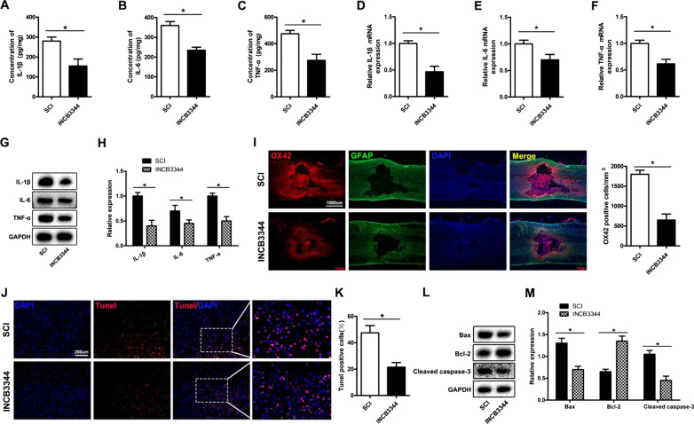
Fig. 7.
The CCR2 antagonist INCB3344 decreases microglial activation and neuronal apoptosis after SCI. A–H ELISA, qRT-PCR and western blotting evaluation of spinal cord TNF-α, IL-1β and IL-6 expression. I Immunofluorescence staining to detect the expression of the microglial activation marker OX42. J, K TUNEL staining to detect spinal cord apoptosis. L, M Western blotting to detect spinal cord apoptosis related protein expression
Footnotes
Publisher's Note
Springer Nature remains neutral with regard to jurisdictional claims in published maps and institutional affiliations.
Yuluo Rong, Chengyue Ji, Zhuanghui Wang and Xuhui Ge contributed equally to this work
Contributor Information
Wei Liu, Email: liuweiorth@njmu.edu.cn.
Weihua Cai, Email: caiwhspine@sina.com.
Reference
- 1.Rong Y, Ji C, Wang Z, Ge X, Wang J, Ye W, Tang P, Jiang D, Fan J, Yin G, Liu W, Cai W. Small extracellular vesicles encapsulating CCL2 from activated astrocytes induce microglial activation and neuronal apoptosis after traumatic spinal cord injury. J Neuroinflamm. 2021;18:196. doi: 10.1186/s12974-021-02268-y. [DOI] [PMC free article] [PubMed] [Google Scholar]


