Abstract
Background
Glypican-3 (GPC-3) is an oncofetal protein that is highly expressed in various solid tumors, but rarely expressed in healthy adult tissues and represents a rational target of particular relevance in hepatocellular carcinoma (HCC). Autologous chimeric antigen receptor (CAR) αβ T cell therapies have established significant clinical benefit in hematologic malignancies, although efficacy in solid tumors has been limited due to several challenges including T cell homing, target antigen heterogeneity, and immunosuppressive tumor microenvironments. Gamma delta (γδ) T cells are highly cytolytic effectors that can recognize and kill tumor cells through major histocompatibility complex (MHC)-independent antigens upregulated under stress. The Vδ1 subset is preferentially localized in peripheral tissue and engineering with CARs to further enhance intrinsic antitumor activity represents an attractive approach to overcome challenges for conventional T cell therapies in solid tumors. Allogeneic Vδ1 CAR T cell therapy may also overcome other hurdles faced by allogeneic αβ T cell therapy, including graft-versus-host disease (GvHD).
Methods
We developed the first example of allogeneic CAR Vδ1 T cells that have been expanded from peripheral blood mononuclear cells (PBMCs) and genetically modified to express a 4-1BB/CD3z CAR against GPC-3. The CAR construct (GPC-3.CAR/secreted interleukin-15 (sIL)-15) additionally encodes a constitutively-secreted form of IL-15, which we hypothesized could sustain proliferation and antitumor activity of intratumoral Vδ1 T cells expressing GPC-3.CAR.
Results
GPC-3.CAR/sIL-15 Vδ1 T cells expanded from PBMCs on average 20,000-fold and routinely reached >80% purity. Expanded Vδ1 T cells showed a primarily naïve-like memory phenotype with limited exhaustion marker expression and displayed robust in vitro proliferation, cytokine production, and cytotoxic activity against HCC cell lines expressing low (PLC/PRF/5) and high (HepG2) GPC-3 levels. In a subcutaneous HepG2 mouse model in immunodeficient NSG mice, GPC-3.CAR/sIL-15 Vδ1 T cells primarily accumulated and proliferated in the tumor, and a single dose efficiently controlled tumor growth without evidence of xenogeneic GvHD. Importantly, compared with GPC-3.CAR Vδ1 T cells lacking sIL-15, GPC-3.CAR/sIL-15 Vδ1 T cells displayed greater proliferation and resulted in enhanced therapeutic activity.
Conclusions
Expanded Vδ1 T cells engineered with a GPC-3 CAR and sIL-15 represent a promising platform warranting further clinical evaluation as an off-the-shelf treatment of HCC and potentially other GPC-3-expressing solid tumors.
Keywords: immunity, innate, T-Lymphocytes, immunotherapy, adoptive, cell engineering, tumor microenvironment
Background
Autologous chimeric antigen receptor (CAR) T cell therapy has shown promising clinical results in hematologic malignancies where complete responses in refractory leukemia and lymphoma have launched a new era of novel cell-based immunotherapies. However, the promise of autologous CAR cell therapy has seen limited success in solid tumors due to a number of challenges relating to poor homing of the T cells to the tumor site, CAR target antigen heterogeneity, and the immunosuppressive tumor microenvironment (TME).1 Various strategies to combat these issues are being explored, including leveraging the immune cell pro-survival effects of common γ-chain cytokines, like interleukin (IL-15). IL-15 expression within human tumors regulates tumor-infiltrating lymphocyte numbers and has been shown to be crucial for optimal antitumor responses.2 Thus, a CAR therapy that can efficiently home to solid tumors, target multiple tumor antigens, and survive in the TME with the aid of IL-15 may have the advantage in treating solid tumors.
Glypican-3 (GPC-3) is an attractive and rational target for multiple solid tumors, most notably hepatocellular carcinoma (HCC). It is a glycosylphosphatidylinositol (GPI)-linked cell-membrane oncofetal protein that plays an important role during fetal development through canonical Wnt/β-catenin and Hedgehog signaling pathways. GPC-3 is rarely expressed in healthy adult tissues but is highly expressed in various solid tumors such as HCC, lung squamous cell carcinoma, melanoma, urothelial carcinoma, as well as various pediatric solid embryonal tumors.3 4 In HCC, GPC-3 is being used as both a diagnostic and prognostic biomarker, owing to its specific overexpression in HCC liver tissue but not in normal, benign, or cirrhotic liver tissue and the correlation of its expression level with HCC occurrence and development.4 Overall, the specific expression of GPC-3 in malignant tissue, its accessible surface location, and its role in various signaling pathways implicated in malignant transformation pose it as a desirable target for immunotherapy of several solid tumors, including HCC.
There are a growing number of GPC-3-targeting immunotherapy strategies being developed, such as peptide vaccines, monoclonal and bispecific antibodies, and adoptive cell therapy.3 Early clinical experience has shown limited responses to GPC-3 peptide vaccines and to monoclonal antibodies, likely due to endogenous immunosuppression or to suboptimal pharmacokinetics (low exposure) of the single agents.3 5 Preclinical studies with GPC-3.CAR αβ T cells6 7 have shown encouraging in vivo efficacy, and recent phase I results for autologous GPC-3.CAR αβ T cells demonstrate feasibility and early signs of antitumor activity.8 Nonetheless, the widespread adoption of autologous CAR αβ T cell therapies faces numerous logistical hurdles intrinsic to manufacturing complex personalized therapies, namely delayed treatment availability, lack of consistency and potential failures in manufacture, and prohibitive costs. Moreover, the immune fitness of autologous CAR cells manufactured from often heavily pretreated patients has drawn concern over potential impacts on clinical efficacy.9 Allogeneic cell therapies bypass several of these challenges because their manufacture from healthy donors facilitates scaled expansion and development of a uniform drug product inventory. Producing multiple doses from a single donor also serves to reduce costs and provides immediate availability of an ‘off-the-shelf’ product. Furthermore, the immune fitness of cells recovered from healthy donors is expected to be less variable than that of cells recovered from heavily pretreated patients with cancer.
Off-the-shelf allogeneic CAR cell therapy may overcome limitations inherent to autologous cell products. However, allogeneic αβ T cells pose a risk of graft-versus-host disease (GvHD) mediated through T cell receptor (TCR) activation in human leukocyte antigen (HLA)-mismatched recipients and may require technically complex gene editing to improve their safety profile.10 Several alternative approaches are being explored to develop allogeneic therapies based on innate immune cells that are intrinsically associated with a low risk for GvHD, including natural killer (NK) cells, NKT cells, macrophages, and γδ T cells.11–14 γδ T cells are highly cytolytic effectors that can kill tumor cells in an HLA-unrestricted manner without causing GvHD.15 γδ T cells recognize antigens induced or upregulated following cellular injury, infection, or transformation through their γδTCR, as well as through NK cell receptors such as natural killer group 2D receptor (NKG2D). Additionally, γδ T cells have been identified as the most statistically significant immune cell population correlating favorably with overall survival across 39 cancer types, including hematologic and solid tumors.16 Their ability to target multiple tumor antigens, combined with favorable TME association with prognosis, position γδ T cells as an attractive therapy platform for solid tumors.
Human γδ T cells represent a minor fraction of lymphocytes circulating in peripheral blood (<10%) and can be further classified based on the distinct Vδ chains that comprise the TCR. In the peripheral blood, Vδ2 T cells are the predominant subset, while Vδ1 T cells are predominantly tissue-resident, although a small percentage can be found in the circulation.17 Vδ1 T cells perform immune surveillance within various tissues and exhibit potent antitumor cytotoxic potential following isolation from various human solid tumors.18 19 Engineering Vδ1 T cells to express CARs further enhances their adaptive antitumor activity which, coupled with their innate cytotoxicity and tissue tropism, represents an attractive and safe approach to treating solid tumors. However, their clinical use has been hindered by their limited availability in peripheral blood mononuclear cells (PBMCs) and the technical complexity of existing expansion protocols that require multiple isolations, use of irradiated feeders, or mitogens such as phytohemagglutinin or concanavalin A.17
Here, we describe the development of allogeneic Vδ1 T cells that have been expanded from healthy donor PBMCs and genetically modified to express a GPC-3-targeted CAR and to secrete IL-15 (GPC-3.CAR/secreted IL (sIL)-15 Vδ1 T cells). A sIL-15 element was chosen based on the critical role of IL-15 for the development and maturation of γδ T cells and its ability to potentiate their proliferation and cytotoxic capacity.2 20 21 Expanded GPC-3.CAR/sIL-15 Vδ1 T cells displayed a primarily naïve-like phenotype with minimal exhaustion receptor expression and in vitro robust proliferation, cytokine production, and cytotoxic activity against HCC cell lines expressing varied GPC-3 levels. Importantly, when compared with the GPC-3 targeting CAR lacking sIL-15, GPC-3.CAR/sIL-15 Vδ1 T cells displayed enhanced proliferation and long-term tumor control. In a HepG2 xenograft mouse model, GPC-3.CAR/sIL-15 Vδ1 T cells primarily accumulated and proliferated in the tumor, and a single dose was able to efficiently control tumor growth without causing xenogeneic GvHD. These data support GPC-3.CAR/sIL-15 Vδ1 T cells as an attractive allogeneic cell therapy for treatment of HCC and potentially other GPC-3-expressing tumors.
Materials and methods
Cell lines
HepG2, PLC/PRF/5, HCT116 and SKMEL5 cell lines were purchased from ATCC (Manassas, Virginia). Cells were maintained in Dulbecco’s Modified Eagle Medium (Gibco) supplemented with 10% fetal bovine serum (FBS) (Omega Scientific, Tarzana, California).
Target cell lines were modified to stably express red-shifted luciferase transgene (RFluc) or NucLight Red (NucR) nuclear label by transducing with RediFect RFLuc-Lentiviral Particles (PerkinElmer, Waltham, Massachusetts) or Incucyte NucR Lentivirus reagent (Sartorius, Göttingen, Germany), respectively, and antibiotic selection.
CAR constructs and retroviral vector production
CAR vector, consisting of the anti-GPC-3 scFv (Clone GC33),22 CD8α hinge and transmembrane domains, 4-1BB and CD3ζ signaling domains with or without a sIL-15 linked by a P2A self-cleaving sequence, was synthesized and cloned into a self-inactivating Moloney Murine Leukemia Virus (MMLV) γ-retroviral plasmid and confirmed by sequencing (SynBio Technologies, Monmouth Junction, New Jersey). Similarly, a control non-targeting vector consisting of an anti-CD20 scFv, CD8α hinge and transmembrane domains, 4-1BB and CD3ζ signaling domains and sIL-15 linked by a P2A self-cleaving sequence, was synthesized and cloned. Virus was transiently produced in 293FT cells transfected with three plasmids: (1) pRetroSIN-CAR; (2) Gag/Pol plasmid encoding MMLV packaging proteins; and (3) RD114 plasmid encoding the feline endogenous retrovirus envelope protein. Bulk viral harvests were collected two times per day for 3 days and concentrated by ultracentrifugation.
CAR T cell production
PBMCs were isolated from leukapheresis material collected from single, eligible, cytomegalovirus-negative, healthy donors using red blood cell (RBC) lysis or a Ficoll-Paque gradient prior to cryopreservation (STEMCELL Technologies, Cambridge, Massachusetts). PBMCs were subsequently thawed and plated onto immobilized agonistic anti-Vδ1 antibody (Adicet Therapeutics). Antibody-activated PBMCs were transduced with the γ-retroviral CAR construct in combination with RetroNectin (Takara, Mountain View, California). Following transduction, cells were expanded in X-VIVO 15 medium (Lonza, Walkersville, Maryland) containing 10% HyClone FBS (Cytiva) and 100 IU/mL human IL-2 (Peprotech, Cranbury, New Jersey). Following expansion, remaining αβ T cells were labeled with biotinylated anti-TCRαβ antibody and anti-biotin immunomagnetic beads (Miltenyi, Auburn, California) and depleted using the autoMACS Pro (Miltenyi) prior to filling into vials and cryopreservation.
Flow cytometry
Cellular composition was determined using a staining panel including Fc-blocking Human TruStain FcX (BioLegend, San Diego, California) and the following antibodies against Vδ1 (Clone D1-22), Vδ2 (Clone B6), CD19 (Clone SJ25C1), CD16 (Clone 73.1), CD56 (Clone HCD56), TCRαβ (Clone IP26), and TCRγδ (Clone IMMU510). Immunophenotyping incorporated antibodies against CD45 (Clone 2D1), CD95 (Clone DX2), CD45RO (Clone UCHL1), CD62L (Clone DREG-56), CD27 (Clone M-T271), CD45RA (Clone H1100), CD57 (Clone HNK-1), KLRG1 (Clone 14C2A07), NKG2D (Clone 1D11), DNAM1 (Clone 11A8), CCR5 (Clone J418F1), CCR8 (Clone L263G8), CXCR3 (Clone G025H7), CXCR4 (Clone 12G5), PD-1 (Clone EH122H7), TIM-3 (Clone F38-2E2), LAG-3 (Clone 11C3C65), and TIGIT (Clone A15153). Antibodies were purchased from BioLegend (San Diego, California) except for TCRγδ (Beckman Coulter, Brea, California) and Vδ1 (Adicet Therapeutics). Surface CAR expression was measured using an anti-CAR idiotype antibody (Adicet Therapeutics).
Viability was assessed using Zombie-Aqua (BioLegend). Quantitation of surface GPC-3 expression on tumor cells was performed using anti-GPC-3 (Clone 1G12, Novus Biologicals, Littleton, Colorado) and Quantibrite PE Fluorescence Quantitation beads (BD Biosciences). Samples were acquired on a NovoCyte (Agilent, Santa Clara, California) flow cytometer. Data were analyzed using FlowJo software (Tree Star, Ashland, Oregon).
Short-term cytotoxicity assays
For the short-term cytotoxicity assays, GPC-3.CAR, GPC-3.CAR/sIL-15, non-targeting control CAR/sIL-15 (NT.CAR/sIL15) Vδ1 T cells and/or untransduced (UT) Vδ1 T cells were co-cultured for 18–24 hours with RFluc-expressing tumor target cells at titrated effector:target (E:T) ratios in triplicate in 96 well plates in RPMI 1640 medium (Gibco) supplemented with 10% HyClone FBS (Cytiva). Target cells alone were included as a control. To quantify luminescence, XenoLight D-Luciferin (PerkinElmer, Waltham, Massachusetts) was added to each plate to a final concentration of 150 µg/mL, incubated for 10 min at 37°C and immediately read on the Cytation five plate reader (BioTek Instruments, Winooski, Vermont). Per cent cytotoxicity was calculated using the following formula: % cytotoxicity=100×((Target OnlyLum ‒ SampleLum)/(Target OnlyLum)), where Target OnlyLum refers to mean of luminescence values of target only and SampleLum refers to mean of luminescence values of a given E:T ratio.
For soluble GPC-3 inhibition assays, carrier free, recombinant, human GPC-3 (R&D Systems, Minneapolis, Minnesota) was reconstituted in phosphate buffered saline (PBS) to a stock concentration of 100 µg/mL and serially diluted in assay medium to achieve the final concentrations tested (0.3 µg/mL–20 µg/mL). Soluble GPC-3 and T cells were added to tumor target cells at the same time during assay setup and an E:T of 1:1 was used. Per cent inhibition was calculated relative to the T cell alone control.
Long-term cytotoxicity and spheroid proliferation assays
For the 120-hour (long-term) cytotoxicity assay, NucR-expressing PLC/PRF/5 cells were plated in a tissue culture-treated 96-well flat bottom plate (Corning) and incubated overnight at 37°C, 5% CO2. The following day, CAR Vδ1 T cell effectors were co-cultured with the NucR-expressing PLC/PRF/5 cells at a 2.5:1 E:T ratio in RPMI 1640 medium (Gibco) supplemented with 10% HyClone FBS (Cytiva). Viable target cells expressing NucR were quantitated every 4 hours over the course of 5 days using the IncuCyte S3 system (Sartorius). Cytotoxicity Index was calculated by dividing the total red object area (mm2/well) of all time points by the value at time=0.
For the spheroid assay, NucR-expressing PLC/PRF/5 cells were plated in an Ultra-Low Attachment 96-well U-bottom plate (Corning) in RPMI 1640 medium (Gibco) supplemented with 10% HyClone FBS (Cytiva) and incubated at 37°C, 5% CO2 for 48–72 hours to allow spheroid formation. CAR Vδ1 T cell effectors were labeled with CellTrace Violet (Thermo Fisher, Waltham, Massachusetts) according to manufacturer’s protocol immediately prior to co-culture with the preformed spheroids at a 2:1 E:T ratio. Viable target cells expressing NucR were quantitated every 8 hours over the course of 5 days using the IncuCyte S3 system (Sartorius). Per cent cytotoxicity was calculated using the Total Red Object Integrated Intensity (RCU × µm²/Image) metric at each time point compared with day 0 ((day 0Integrated Intensity- SampleIntegrated Intensity)/day 0Integrated Intensity). On days 1, 3, 5 and 7, replicate wells were sacrificed for Vδ1 cell quantification and proliferation monitoring by flow cytometry. Quantification of cell divisions was performed using the FlowJo Proliferation tool and identical gates were applied across all samples in a given time point. Counts were normalized to T cell counts on day 0.
Multiplex cytokine quantification assay
GPC-3.CAR and GPC-3.CAR/sIL-15 Vδ1 T cells were co-cultured for 24 hours with HepG2 or PLC/PRF/5 cells at a 2:1 E:T ratio in RPMI 1640 medium (Gibco) supplemented with 10% HyClone FBS (Cytiva). MILLIPLEX Immunology Multiplex Assay Panel (HCYTMAG-60K-PX29, Millipore, Burlington, Massachusetts) was used according to manufacturer’s protocol to measure cytokine and chemokine levels in culture supernatants on the FLEXMAP three-dimensional (3D) Instrument (Millipore).
Gene expression analysis
RNA was extracted using the QIAGEN RNeasy Mini Kit (Germantown, Maryland). Gene expression levels were quantitated using the nCounter CAR T Characterization and Human Immunology Panels (NanoString, Seattle, Washington) on the nCounter SPRINT Profiler (NanoString), according to manufacturer’s instructions. nSolver software (NanoString) was used to normalize the data and to identify differentially expressed genes (p value ≤0.05 and log2-fold change ≥1).
In vivo and ex vivo studies
7–14 week-old woman NOD.Cg-Prkdcscid IL2rgtm1Wjl/SzJ (NSG) mice were purchased from the Jackson Laboratory (Bar Harbor, Maine) and kept in a specific pathogen free facility with a 12 hours light/dark cycle, controlled room temperature and ad libitum food and water. For the subcutaneous tumor model, NSG mice were implanted with 5×106 HepG2 cells mixed with Matrigel (1:1 ratio in volume) (Corning, Bedford, Massachusetts). On day 7 post implantation (tumor volume average ~150 mm3), mice were randomized to different cohorts by matched distribution of their tumor volume and then injected intravenously (IV) with 5×106 GPC-3.CAR+ Vδ1 T cells (with or without sIL-15 expression) or PBS as a control. In some studies, human IL-2 (13 000 IU; Proleukin) was administered intraperitoneally only to mice receiving GPC-3.CAR Vδ1 T cells immediately prior to cell treatment and then three times per week for the study duration. Tumor volume was monitored two times per week using calipers, along with animal body weight and general health. Tumor volume was calculated using the formula: Volume (mm3) = (length×width2)/2. Mice were humanely euthanized when tumor volume reached 2000 mm3 or when general health deteriorated. After euthanasia, tissues were collected for histopathology and immunohistochemistry analyses.
For ex vivo analysis of Vδ1 T cells in xenograft tumors and mouse organ tissues, GPC-3.CAR Vδ1 T cells were labeled with CellTrace Violet (ThermoFisher) and then 10×106 GPC-3 CAR+ Vδ1 T cells (with or without sIL-15 expression) or PBS as control were injected IV into tumor-bearing NSG mice randomized on day 14 post implantation (tumor volume average ~200 mm3). On day 7 post-treatment, mice were sacrificed and blood, bone marrow, spleens, lungs, and tumors were harvested. Lungs and tumors were dissociated into single cell suspensions in medium containing recombinant DNAse I (Sigma) using the gentleMACS Dissociator (Miltenyi), while spleens were manually dissociated. Proliferation and memory cell phenotype were assessed by flow cytometry as previously described but using Fc-blocking murine TruStain FcX (BioLegend).
All animal studies were conducted in the vivarium at Adicet Therapeutics. The vivarium operations, animal husbandry and use are per the Guide for the Care and Use of Laboratory Animals (eighth edition. Washington, DC: National Academies Press. 2011). Minimal numbers of animals were used to meet the study objectives in compliance with the reduction, refinement, and replacement (3Rs) of animal testing. All animal usage was approved by Adicet’s management. Study protocols were prepared prior to study initiation, and all efforts were made to minimize the suffering of animals, such as anesthesia during tumor implantation. Sample size was determined based on literature search using the same tumor line and mouse strain as well as previous in-house studies where sample size was deemed sufficient to conduct statistical analysis. Investigators were not blinded. Treatments and measurements were conducted in random order for each animal in a housing cage, and each cage was randomly handled during the procedures as well; confounding factors in this regard are believed to have been minimized. No animals were excluded from data analysis.
Immunohistochemistry
Spleens, lungs, livers and dorsal skin from mice treated with GPC-3.CAR/sIL-15 Vδ1 T cells and from control mice were collected at the end of the subcutaneous tumor study (day 45 post-treatment), fixed in 10% neutral buffered formalin for 48 hours and then preserved in 70% ethanol. Tissues were processed and analyzed for immunohistochemistry (IHC) by Canopy Biosciences (Hayward, California). Briefly, tissues were embedded with paraffin, sectioned, and then stained with rabbit anti-human CD3 (Clone EP41, Biocare Medical). Slides were examined by a board-certified veterinary pathologist and assessed for histopathological changes and infiltration of human CD3+ cells.
Statistics
Statistical analyses were computed using GraphPad Prism V.8.0 Software (San Diego, California). Two-tailed, unpaired Student’s t-test, one-way and two-way analysis of variance with Tukey post hoc, or Kruskal-Wallis with Dunn’s post hoc (specified in figure legends) were performed to determine statistical significance, with p values indicated in figure legends.
Results
GPC-3.CAR Vδ1 T cells co-expressing sIL-15 show robust expansion from peripheral PBMCs
We developed a scalable methodology to expand and engineer peripheral blood Vδ1 T cells using an agonistic monoclonal antibody that selectively activates Vδ1 T cells from healthy donor PBMCs (figure 1A). Following activation, Vδ1 T cells were transduced with a bicistronic, self-inactivating, replication-incompetent γ retroviral vector to express a GPC-3-specific CAR and sIL-15 (figure 1B) and then further expanded in culture with IL-2. At the end of expansion, residual αβ T cells were depleted, and the enriched Vδ1 T cells were formulated and cryopreserved.
Figure 1.
GPC-3.CAR Vδ1 T cells co-expressing soluble interleukin-15 (sIL-15) show robust expansion from peripheral blood and display a less differentiated phenotype. (A) Schematic representing the process for manufacturing ‘off-the shelf’ allogeneic GPC-3.CAR/sIL-15 Vδ1 T cells. (B) Schematic diagram of the sIL-15 GPC-3 CAR. (C) The GPC-3.CAR/sIL-15 Vδ1 T cell manufacturing process results in a substantial fold-expansion of Vδ1 T cells. The mean±SE (SEM) of expansions using PBMCs from eight different donors are shown. (D) Cellular composition of expansion of GPC-3.CAR/sIL-15 Vδ1 T cell products using PBMCs from nine donors was analyzed by flow cytometry. The majority of cells are Vδ1 T cells. (E) Percentage of Vδ1 T cells expressing the GPC-3 CAR as measured by flow cytometry. The mean±SEM of expansions using PBMCs from eight different donors are shown. (F) Flow cytometric analysis reveals that the majority of Vδ1 T cells exhibit a naïve-like or less differentiated T cell memory phenotype. Top, representative flow cytometry plots showing memory cell subsets in CAR+ and CAR- Vδ1 T cells defined by the expression of CD27 and CD45RA: naïve-like (CD27+CD45RA+); TCM (CD27+CD45RA−); TEM (CD27−CD45RA−); TEMRA (CD27−CD45RA+). Bottom, memory phenotype distribution. (G) Flow cytometric expression levels of exhaustion markers (top), innate receptors (bottom left), and tissue-resident markers (bottom right). For (F) and (G), the mean±SEM of four to seven expansions using PBMCs from two different donors are shown. CAR, chimeric antigen receptor; GPC-3, glypican-3; PBMCs, peripheral blood mononuclear cells; sIL-15, secreted interleukin-15.
At the end of the expansion phase, GPC-3.CAR/sIL-15 Vδ1 T cells expanded an average of 19,764-fold (range 8989–39,999) across 8 donors tested (figure 1C). Flow cytometric analyses throughout expansion showed the median starting Vδ1 was 0.36% (range 0.02%–0.71%), increased to 72.4% (range 35.3%–92.6%), and reached approximately 90% (range 83.3%–96.2%) in final culture following αβ T cell depletion. Additional minor components of the cultures were characterized predominantly as Vδ2 T cells or NK cells (figure 1D). Approximately 30% (range 13.9%–59.3%) of expanded Vδ1 T cells expressed GPC-3.CAR/sIL15 (figure 1E). Similar results were observed in Vδ1 T cell expansions with a GPC-3.CAR lacking sIL-15 expression, with an average expansion of 42,314-fold (range 7295–90,384) across 6 donors tested (online supplemental figure S1A, B).
jitc-2021-003441supp001.pdf (2.5MB, pdf)
Expanded GPC-3.CAR/sIL-15 Vδ1 T cells display a less differentiated phenotype with minimal inhibitory receptor expression
We next examined expression of a range of phenotypic markers on GPC-3.CAR/sIL-15 Vδ1 T cells and found that on average, >70% of cells possessed a naïve-like or less differentiated T cell memory phenotype (CD27+CD45RA+) (figure 1F) and co-expressed other markers associated with both naïve (CD62L) and memory T cells (CD95, CD45RO) (online supplemental figure S2A). In addition, GPC-3.CAR/sIL-15 Vδ1 T cells had minimal expression of senescence and terminal differentiation markers CD57 and KLRG1 (online supplemental figure S2B) and of co-inhibitory receptors PD-1, TIM-3, and LAG-3 (figure 1G) associated with exhaustion.23 Of relevance, there were no differences between CAR+ and CAR- populations in memory phenotype or in expression of exhaustion-associated markers, suggesting limited functional consequence commonly associated with chronic stimulation or antigen-independent tonic signaling.
Vδ1 T cells can be innately activated through NK cell-associated activating receptors by numerous ligands expressed by tumor cells.14 GPC-3.CAR/sIL-15 Vδ1 T cells displayed high expression of NKG2D and DNAM-1 (figure 1G) and lower expression of NKp30 and NKp46 (online supplemental figure S2C). In addition, GPC-3.CAR/sIL-15 Vδ1 T cells displayed high expression of the tissue-retention markers CD69 and CD10324 25 (figure 1G) and of the chemokine receptor CXCR3, in addition to other chemokine receptors (online supplemental figure S2D). Similarly, no appreciable differences between CAR+ and CAR- populations were observed.
GPC-3.CAR/sIL-15 Vδ1 T cells exert robust in vitro antitumor activity against GPC-3-expressing tumor cell lines even in the presence of soluble GPC-3
The potential recognition of tumor cells by γδ T cells through both CAR-dependent and CAR-independent mechanisms may act to minimize tumor escape by CAR target antigen loss, a common pathway of resistance to CAR αβ T cells that lack innate cytotoxicity.26 To assess both CAR-dependent and CAR-independent cytotoxicity, we compared GPC-3.CAR and GPC-3.CAR/sIL15 Vδ1 T cells to Vδ1 T cells transduced with an irrelevant CAR that sIL-15 (NT.CAR/sIL-15) as well as UT Vδ1 T cells in short term (~18-hour) cytotoxicity assays (figure 2A). Using GPC-3 positive HCC lines expressing higher (HepG2) or lower (PLC/PRF/5, referred to as PLC) GPC-3 levels (online supplemental figure S3) as targets, we observed CAR-independent and comparable cytolytic activity with NT.CAR/sIL-15 and UT Vδ1 T cells, at higher relative E:T ratio than cells expressing a GPC3-CAR, that ranged from 10.5% to 20.5% at a 7:1 effector to target (E:T) ratio and 44.5% to 56.8% at a 20:1 E:T ratio. There were no differences observed between the NT.CAR/sIL-15 and UT Vδ1 T cells, suggesting that secretion of IL-15 alone does not significantly impact CAR-independent cytotoxicity in these assays. Notably, significant increases in cytotoxicity were observed with the GPC-3.CAR and GPC-3.CAR/sIL15 compared with the NT.CAR/sIL-15 or UT controls across all E:T ratios tested, with cytotoxicity ranging from 14.5% to 30.6% at a 2:1 E:T, 42% to 64.8% at a 7:1 E:T and 73.5% to 93.5% at a 20:1 E:T. Using GPC-3 negative cell lines SKMEL5 and HCT116 as targets, we observed only low levels of cytotoxicity at the highest E:T ratios and there were no consistent patterns among the conditions tested (figure 2A). Overall, these results suggest that engineering Vδ1 T cells with the GPC-3 CAR results in potent cytotoxicity against GPC-3-expressing tumor cells and that CAR-independent cytotoxicity was present and less potent than that associated with addition of CAR-dependent targeting.
Figure 2.
GPC-3.CAR/sIL-15 Vδ1 T cells exert robust in vitro antitumor activity against GPC-3-expressing tumor cell lines even in the presence of soluble GPC-3. (A) GPC-3.CAR Vδ1 (red), GPC-3.CAR/sIL-15 Vδ1 (blue), NT.CAR/sIL15 (non-targeting control CAR with soluble IL-15) Vδ1 (green) or untransduced (UT) Vδ1 (purple) were cocultured with RFluc-expressing GPC-3+ HepG2 and PLC/PRF/5 (PLC) liver cancer cell lines (top panels) or GPC-3- SKMEL5 and HCT116 melanoma and colon cancer cell lines (bottom panels) across listed E:T ratios for ~18-hour. Data shown as mean±SEM of duplicates and represent two banks for each construct. (B) Cytotoxic potential of GPC-3.CAR/sIL-15 Vδ1 T cells against HepG2 and PLC cells at a fixed 1:1 ratio was assessed in the presence of soluble GPC-3 (0.3 μg/mL-20 μg/mL) in an 18 hours cytotoxicity assay. Per cent inhibition was calculated relative to the T cell alone control. Data shown as mean±SEM of triplicates and represent two banks. (C, D) Cytokine production by GPC-3.CAR/sIL-15 and GPC-3.CAR Vδ1 T cell effectors after a 24 hours co-culture with HepG2 cells (C) or PLC cells (D) at 2:1 E:T ratio. Data shown as mean±SEM of triplicates and represent two banks. For (A–D), controls included Vδ1 T cells and tumor cell lines cultured alone. Except for (tumor necrosis factor alpha) TNF-α (2 pg/mL from PLC), no cytokines were detected from either tumor cell. P values were calculated using two-way analysis of variance with Tukey post hoc *p<0.05, **p<0.01, ***p<0.001, ****p<0.0001. CAR, chimeric antigen receptor; GPC-3, glypican-3; ns, not significant, sIL-15, secreted interleukin-15.
GPC-3 has been detected in the peripheral blood of patients with HCC as soluble forms (sGPC-3), and its presence in serum is being explored as a prognostic biomarker.3 4 However, sGPC-3 may interfere with the functions of GPC-3-targeting products. To investigate this, we repeated the 18 hours cytotoxicity assay in the presence of clinically-relevant serum concentrations of sGPC-3 (0.31–20 µg/mL)27 28 (figure 2B). Minimal to no inhibition in cytotoxicity was observed, even at concentrations that are 2.5-fold higher than the highest reported value for sGPC-3 in patients with HCC (7.8 µg/mL),29 indicating that sGPC-3 is unlikely to compromise GPC-3.CAR/sIL-15 Vδ1 T cell function.
To further characterize the GPC-3.CAR/sIL-15 Vδ1 T cells, we assessed cytokine and chemokine profiles following CAR stimulation by GPC-3-expressing HCC cells. Activated GPC-3.CAR/sIL-15 Vδ1 T cells produced 28.5±2.7 and 27.8±0.5 pg/mL IL-15 within the first 24 hours (figure 2C, D). These results are in line with published data on increased IL-15 production by CAR/sIL-15 engineered αβ T cells30 and NK cells31 post antigen stimulation, most likely as a result of increased metabolic activity and protein translation associated with cell activation. Additionally, Th1 cytokines (interleukin-2 (IL-2), granulocyte-macrophage colony-stimulating factor (GM-CSF), TNFα and interferon gamma (IFN-γ)) (figure 2C, D) as well as pro-inflammatory chemokines (CXCL10/IP-10, MIP-1α and MIP-1β) (online supplemental figure S4A, B) were observed post-stimulation from both GPC-3.CAR and GPC-3.CAR/sIL15 Vδ1 T cells.
Alternatively, IL-17-producing γδ T cells have been associated with tumorigenesis and metastasis formation.32 Notably, minimal levels of IL-17 were detected (online supplemental figure S4C, D), in contrast to the abundant Th1 cytokine production and antitumor cytolytic activity observed for GPC-3.CAR/sIL-15 Vδ1 T cells.
Co-expression of sIL-15 sustains GPC-3.CAR Vδ1 T cell long-term cytotoxicity and increases proliferation
The incorporation of IL-15 in CAR constructs has been shown to support the proliferation of αβ T cells, NK cells and NKT cells.30 31 33 To better understand the contribution of sIL-15 towards functional efficacy of GPC-3.CAR Vδ1 T cells, we next directly compared the proliferative and cytotoxic potential of GPC-3.CAR/sIL-15 Vδ1 T cells and GPC-3.CAR Vδ1 T cells in more stringent assay systems.
In the absence of antigen stimulation, GPC-3.CAR/sIL-15 Vδ1 T cells and GPC-3.CAR Vδ1 T cells were nearly identical in their transcriptional profiles as assessed by NanoString (online supplemental figure S5). Compared with UT Vδ1 T cells, cells carrying both constructs upregulated genes related to T cell activation (TNF/ TNF-α), glutamine metabolism (PHGDH and PSAT1), survival (BCL2 and BCL2L1/BCL-xL), and cytotoxicity (GZMB/ granzyme B) and downregulated genes related to exhaustion (KLRG-1, TNFRSF11A/RANK and NT5E/CD73). Only three genes were differentially expressed in GPC-3.CAR/sIL-15 Vδ1 T cells as compared with GPC-3.CAR Vδ1 T cells: TNFRSF18/GITR (IL-15-dependent)34 and LTA/TNF-β were upregulated while the exhaustion marker cytotoxic T-lymphocyte associated protein 4 (CTLA-4) was downregulated (online supplemental figure S5 and supplemental table 1) and online supplemental table 1). Overall, the two constructs were comparable in phenotype, likely due to similar exposures to IL-2 during expansion.
To assess the contribution of sIL-15 towards long-term functional fitness of CAR Vδ1 T cells, we compared the two constructs in a cytotoxicity assay in which CAR Vδ1 T cells are stressed under long-term stimulation with tumor cells expressing low-antigen levels (PLC), conditions closer to what CAR Vδ1 T cells would face in vivo. Following co-culture with PLC cells, GPC-3.CAR/sIL-15 Vδ1 T cells showed increased control of tumor cell growth by 72 hours as compared with GPC-3.CAR Vδ1 T cells that was maintained throughout the duration of the assay (up to 120 hours, figure 3A), supporting the idea that GPC-3.CAR/sIL-15 Vδ1 T cells are capable of achieving durable tumor growth inhibition. In another long-term cytotoxicity assay format, we utilized PLC spheroids as targets, which is more representative of the complex morphology and 3D structure associated with solid tumors.35 Although GPC-3.CAR and GPC-3.CAR/sIL-15 Vδ1 T cells showed comparable and robust cytotoxicity, clearing the majority of the tumor cells within the first 72–96-hour (figure 3B), GPC-3.CAR/sIL-15 Vδ1 T cells sustained a greater increase in cell number and underwent more rounds of proliferation by day 7 as compared with GPC-3.CAR Vδ1 T cells (figure 3C), in agreement with published data on the role of IL-15 in promoting proliferation in CAR αβ T cells and NKT cells.7 33
Figure 3.
Co-expression of sIL-15 sustains GPC-3.CAR Vδ1 T cell proliferation. (A) Cytotoxic potential of GPC-3.CAR and GPC-3.CAR/sIL-15 Vδ1 T cells against PLC cells in a long-term cytotoxicity assay (2.5:1 E:T ratio). Data shown as mean±SD of triplicates and represent two banks each for GPC-3.CAR and GPC-3.CAR/sIL-15 Vδ1 T cells. (B) Cytotoxic potential of GPC-3.CAR and GPC-3.CAR/sIL-15 Vδ1 T cells against PLC spheroids in a long-term cytotoxicity assay (2:1 E:T ratio). (C) On days 1, 3, 5, and 7 from the long-term cytotoxicity assay in (B), replicate wells were sacrificed for Vδ1 cell quantification (top) and proliferation monitoring (bottom) by flow cytometry. For A–C, controls included Vδ1 T cells and tumor cells cultured alone. Data shown as mean±SEM of at least two replicates and represent three GPC-3.CAR and two GPC-3.CAR/sIL-15 Vδ1 T cell banks. P values were calculated using one-way analysis of variance with Tukey post hoc (A and C, top) or two-tailed unpaired Student’s t-test (C, bottom). *p<0.05, **p<0.01, ***p<0.001, ****p<0.0001. CAR, chimeric antigen receptor; GPC-3, glypican-3; sIL-15, secreted interleukin-15
GPC-3.CAR/sIL-15 Vδ1 T cells mediate enhanced in vivo antitumor activity as compared with GPC-3.CAR Vδ1 T cells, without causing xenogeneic GvHD
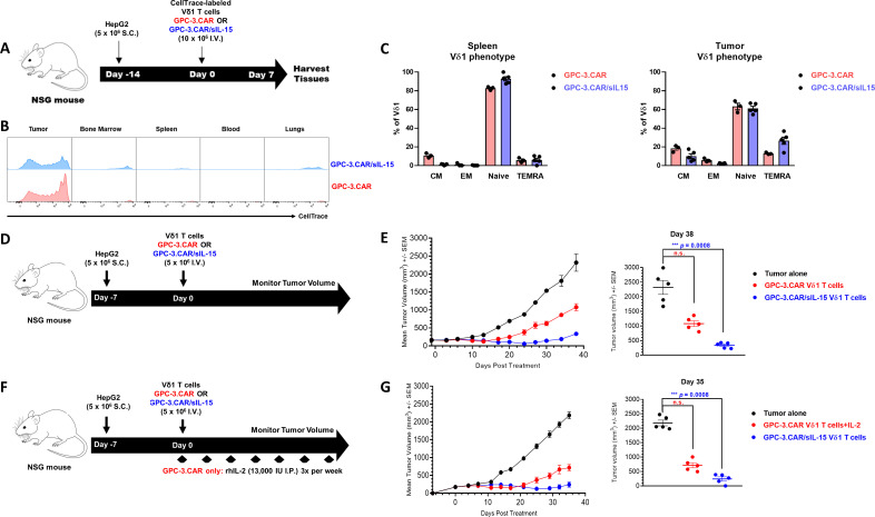
We next evaluated the ability of CAR Vδ1 T cells to infiltrate and proliferate in the tumor in vivo. We established a subcutaneous HepG2 xenograft tumor model in immunodeficient NSG mice and transferred CellTrace-loaded GPC-3.CAR and GPC-3.CAR/sIL-15 Vδ1 T cells IV (figure 4A). Seven days after treatment, we harvested tumors and mouse organ tissues and examined T cell proliferation and activation by analyzing the change in their naïve-like phenotype. We observed that T cells containing either construct primarily proliferated in the tumor as opposed to blood and other mouse organ tissues (bone marrow, spleen, and lungs). At this early time point, GPC-3.CAR and GPC-3.CAR/sIL-15 Vδ1 T cells showed comparable proliferation profiles (figure 4B). A comparable shift from a naïve-like phenotype into central memory (TCM) and TEMRA was observed only in the tumor, suggestive of tumor-specific activation (figure 4C). For both products, this activation was detectable in both CAR+ and CAR- populations as demonstrated by comparable proliferation (online supplemental figure S6A) and phenotype (online supplemental figure S6B).
Figure 4.
GPC-3.CAR/sIL-15 Vδ1 T cells mediate enhanced in vivo antitumor activity as compared with GPC-3.CAR Vδ1 T cells. (A) Schematic for ex vivo analysis of Vδ1 T cells in HepG2 tumor-bearing NSG mice. (B) Proliferative potential of GPC-3.CAR and GPC-3.CAR/sIL-15 Vδ1 T cells in tumor, bone marrow, spleen, blood, and lungs. (C) Differentiation potential of GPC-3.CAR and GPC-3.CAR/sIL-15 Vδ1 T cells in the spleen and tumor. Memory cell subsets were defined by the expression of CD27 and CD45RA: naïve-like (CD27+CD45RA+); TCM (CD27+CD45RA−); TEM (CD27−CD45RA−); TEMRA (CD27−CD45RA+). For A–B, data shown as mean±SEM for 3–5 mice/group. (D–E) In vivo efficacy of a single dose of car Vδ1 T cells in HepG2 tumor-bearing NSG mice. (D) Study schematic. (E) Tumor growth kinetics (left) and tumor volumes on day 38 (right). Data shown as mean±SEM for 5 mice/group. (F–G) In vivo efficacy of a single dose of GPC-3.CAR and GPC-3.CAR/sIL-15 Vδ1 T cells in combination with interleukin-2 in HepG2 tumor-bearing NSG mice. (F) Study schematic. (G) Tumor growth kinetics (left) and tumor volumes on day 35 (right). Data shown as mean±SEM for 5 mice/group. In (E and G), Kruskal-Wallis with Dunn’s post hoc was used to assess statistical significance among the groups at the last time point when all control mice were alive. ***p<0.001. CAR, chimeric antigen receptor; GPC-3, glypican-3; ns, not significant; sIL-15, secreted interleukin-15.
We additionally evaluated GPC-3.CAR/sIL-15 αβ T cells in the same model to assess relative tissue trafficking and found that contrary to Vδ1 CAR T cells, αβ CAR T cells showed strong proliferation in all tissues examined, presumably associated with αβ TCR xenoantigen reactivity and related GvHD (online supplemental figure S6C). These results suggest that in contrast to GPC-3.CAR/sIL-15 αβ T cells, GPC-3.CAR/sIL-15 Vδ1 T cells may lack xenogeneic reactivity associated with higher risk for GvHD.
Finally, we evaluated the ability of a single dose of GPC-3.CAR and GPC-3.CAR/sIL-15 Vδ1 T cells to control tumor growth in the subcutaneous HepG2 model (figure 4D) and found that GPC-3.CAR/sIL-15 Vδ1 T cells more efficiently controlled tumor growth as compared with GPC-3.CAR Vδ1 T cells (figure 4E). To evaluate whether sIL-15 is sufficient to enhance CAR Vδ1 T cell persistence and function in the absence of IL-2, we employed the same subcutaneous HepG2 model with the modification that mice receiving GPC-3.CAR Vδ1 T cells were dosed with exogenous IL-2 administered intraperitoneally (figure 4F). In the absence of IL-2 support, GPC-3.CAR/sIL-15 Vδ1 T cells efficiently controlled tumor growth when compared with GPC-3.CAR Vδ1 T cells lacking expression of sIL-15 (figure 4G), consistent with the ability of sIL-15 to support T cell persistence and function.
Of note, there were no observed clinical signs of GvHD in any mice receiving GPC-3.CAR/sIL-15 Vδ1 T cells in these models. To further assess the potential of GPC-3.CAR/sIL-15 Vδ1 T cells to initiate xenogeneic GvHD, we performed pathology examination on mouse organs collected 45 days post-treatment. No pathologic abnormalities were observed, and no human CD3+ cells were observed by IHC in any organ or tissue assessed (liver, skin, lung, and spleen) (figure 5). These data are consistent with the expected antigen reactivity profile of γδ T cells, which recognize antigens in an MHC unrestricted manner and are not associated with alloantigens expected to initiate GvHD. Because NSG mice are immunodeficient, this model is not suitable for reporting on potential host-versus-graft response. Such effects, including the concomitant impact of host lymphodepletion treatment regimens, require a syngeneic immunocompetent host, for which generation of a suitable murine surrogate for the Vδ1 subset of human γδ T cells is not possible, as no murine counterpart for this subset exists.
Figure 5.
GPC-3.CAR/sIL-15 Vδ1 T cells do not induce toxicity or GvHD as determined by histopathological analysis. Study was carried out as detailed in figure 4D. On day 45 post-treatment, mice treated with GPC-3.CAR/sIL-15 Vδ1 T cells and from remaining control mice were euthanized and spleens, lungs, livers and skin were collected from each animal for histopathology analysis and for assessing infiltration of human CD3+ cells by immunohistochemistry. Slides were examined by a board-certified veterinary pathologist. CAR, chimeric antigen receptor; GPC-3, glypican-3; GvHD, graft-versus-host disease; sIL-15, secreted interleukin-15.
Discussion
γδ T cells have established roles in both tumor surveillance and antitumor immunity.16 17 19 In patients with leukemia receiving allogeneic hematopoietic stem cell transplants (HSCT), elevated donor-derived γδ T cells were shown to correlate with complete responses,36 while elevated γδ T cell immune recovery after HSCT correlated with reduced infections and GvHD and enhanced survival,37 suggesting that allogeneic γδ T cell therapy holds the promise to be efficacious and safe in patients with cancer. To date, the majority of γδ T cell clinical applications has been focused on the more predominant, circulating Vδ2 subset, but clinical results have been so far modest.38 On the other hand, the less-abundant circulating Vδ1 subset has been suggested to have more relevance in solid tumors due to its tissue-resident nature,17 but clinical capitulation for this use has been hindered by relative barriers for development of scaled expansion processes.
We have successfully developed a scalable methodology to expand and engineer GPC-3.CAR/sIL-15 Vδ1 T cells from the rare peripheral blood Vδ1 γδ T cells. A similar process is currently being used to generate material for Ph1 clinical evaluation (NCT04735471) for an allogeneic CD20-targeting CAR Vδ1 T cell product. Expanded GPC-3.CAR/sIL-15 Vδ1 T cells expressed multiple chemokine and tissue-homing receptors which may help efficient trafficking to tumor sites, including CCR5 and CXCR3 that are involved in T cell trafficking to HCC tumors.39 This is further supported by the observation of tumor-specific Vδ1 cell accumulation in the HepG2 mouse model. Coupled with expression of activating NK receptors (NKG2D, DNAM1) and a less-differentiated phenotype, GPC-3.CAR/sIL-15 Vδ1 T cells should mediate both innate and CAR-dependent tumor control. Of note, the less-differentiated phenotype of CAR αβ T cells was associated with favorable outcome both preclinically and clinically.40–43 Additionally, expression of NK receptor ligands (major histocompatibility complex class I chain-related protein A and B (MICA/B), CD155, and B7-H6) has been associated with HCC disease stage and outcome,44 suggesting a role for these axes in tumor surveillance and highlighting the potential role for the innate activity of Vδ1 T cells triggered by these ligands in contributing to tumor control.
It is notable that the expanded GPC-3.CAR/sIL-15 Vδ1 T cells were capable of robust proliferation and cytolytic activity following cryopreservation and thaw. Cryopreservation can dramatically reduce the viability and function of primary cells and is considered a hurdle for NK cell and Vδ2 T cell products, with clinical trials relying mostly on fresh, non-cryopreserved cells.6 The functional results presented here employed cells immediately post cryopreservation and are more similar to results observed with αβ T cell products, where cryopreservation did not negatively impact T cell phenotype and function.45 This contrasts with the negative impact of cryopreservation on the cytotoxicity of NK cells46 and suggests that cryopreservation at the end of manufacture is a viable strategy that is not expected to impede GPC-3.CAR/sIL-15 Vδ1 T cell performance.
Levels of sGPC-3 have been characterized in patients with HCC and may interfere with the functions of GPC-3-targeting CAR T cell therapies, as was recently reported.47 However, no inhibition of the cytotoxicity of GPC-3.CAR or GPC-3.CAR/sIL15 Vδ1 T cells in the presence of clinically relevant serum concentrations of sGPC-3 was observed. A key difference here may be the specific GPC-3 targeting scFv within the CAR construct, as the GC33 epitope is membrane proximal and close to the GPI anchor.27 This portion of the full-length soluble protein is likely to be less structured compared with the membrane anchored state, potentially producing differences in the affinity and kinetics of binding to the soluble protein versus the membrane anchored protein.
We have demonstrated notable preclinical efficacy of GPC-3.CAR/sIL-15 Vδ1 T cells both in vitro and in vivo. IL-15 has a critical role in the homeostasis of many lymphocytes and has a fast-growing role in cell therapy development. Elevated IL-15 serum levels are associated with higher CAR transgene expansion and persistence and with remission in patients receiving CD19-CAR αβ T cell therapy.48 49 CD19 CAR NK cells expressing sIL-15 were recently reported to persist for at least 12 months.50 The full contribution of IL-15 towards supporting long-term CAR Vδ1 T cell persistence and activity may be limited technically in these models by the cytotoxicity assay duration in vitro and the lack of an endogenous immune response in immunodeficient NSG mice that may be potentially engaged in vivo. Nonetheless, these results indicate that sIL-15 can provide a proliferative advantage for GPC-3.CAR/sIL-15 Vδ1 T cells that results in more potent and durable in vitro and in vivo tumor control than GPC-3.CAR Vδ1 T cells.
By including a soluble IL-15 element in the GPC-3 CAR, IL-15 is available to support both tumor antigen targeting CAR+ Vδ1 and innately cytotoxic CAR- Vδ1 T cells. GPC-3.CAR/sIL-15 Vδ1 T cells are thus expected to have potent antitumor activity in the clinical setting for the treatment of GPC-3 expressing tumors, including HCC. Taken together, GPC-3.CAR/sIL-15 Vδ1 T cells demonstrates compelling characteristics warranting future evaluation in the clinical setting.
Acknowledgments
We thank Kevin Nguyen and Michael Salum for their technical support and contributions. We also acknowledge Sandy Hayes, Rose Lai, Tamara Do, Lloyd Klickstein, and Gavin Thurston for critical review of the manuscript.
Footnotes
Contributors: AM, KPN, ZA, SA, DS, BTA and MH contributed to the conception or design of the work. AB, JTSW, and SRYG contributed to construct design and reagent generation. XY, TB, AL, MTu, MMB, MTa, and LB performed the experiments. AM, XY, TB, AL, MTu, KPN, MMB, MTa, LB, and MH performed data analyses. BTA serves as guarantor. AM and MH wrote the manuscript. All authors read and approved the final manuscript.
Funding: This work was funded by Adicet Therapeutics.
Competing interests: AM, XY, TB, AL, KPN, MMB, JTSW, SRYG, MTa, LB, AB, ZA, SA, BTA and MH are employees of Adicet Therapeutics. MTu is currently an employee of Allogene. DS is currently an employee of Astellas Pharma.
Provenance and peer review: Not commissioned; externally peer reviewed.
Supplemental material: This content has been supplied by the author(s). It has not been vetted by BMJ Publishing Group Limited (BMJ) and may not have been peer-reviewed. Any opinions or recommendations discussed are solely those of the author(s) and are not endorsed by BMJ. BMJ disclaims all liability and responsibility arising from any reliance placed on the content. Where the content includes any translated material, BMJ does not warrant the accuracy and reliability of the translations (including but not limited to local regulations, clinical guidelines, terminology, drug names and drug dosages), and is not responsible for any error and/or omissions arising from translation and adaptation or otherwise.
Data availability statement
All data relevant to the study are included in the article or uploaded as supplementary information.
Ethics statements
Patient consent for publication
Not applicable.
Ethics approval
All mouse experiments were performed in accordance with the Guide for the Care and Use of Laboratory Animals and followed institutional guidelines.
References
- 1.Labanieh L, Majzner RG, Mackall CL. Programming CAR-T cells to kill cancer. Nat Biomed Eng 2018;2:377–91. 10.1038/s41551-018-0235-9 [DOI] [PubMed] [Google Scholar]
- 2.Santana Carrero RM, Beceren-Braun F, Rivas SC, et al. Il-15 is a component of the inflammatory milieu in the tumor microenvironment promoting antitumor responses. Proc Natl Acad Sci U S A 2019;116:599–608. 10.1073/pnas.1814642116 [DOI] [PMC free article] [PubMed] [Google Scholar]
- 3.Shimizu Y, Suzuki T, Yoshikawa T, et al. Next-Generation cancer immunotherapy targeting glypican-3. Front Oncol 2019;9:248. 10.3389/fonc.2019.00248 [DOI] [PMC free article] [PubMed] [Google Scholar]
- 4.Guo M, Zhang H, Zheng J, et al. Glypican-3: a new target for diagnosis and treatment of hepatocellular carcinoma. J Cancer 2020;11:2008–21. 10.7150/jca.39972 [DOI] [PMC free article] [PubMed] [Google Scholar]
- 5.Abou-Alfa GK, Puig O, Daniele B, et al. Randomized phase II placebo controlled study of codrituzumab in previously treated patients with advanced hepatocellular carcinoma. J Hepatol 2016;65:289–95. 10.1016/j.jhep.2016.04.004 [DOI] [PubMed] [Google Scholar]
- 6.Li R, Johnson R, Yu G, et al. Preservation of cell-based immunotherapies for clinical trials. Cytotherapy 2019;21:943–57. 10.1016/j.jcyt.2019.07.004 [DOI] [PMC free article] [PubMed] [Google Scholar]
- 7.Batra SA, Rathi P, Guo L, et al. Glypican-3-Specific CAR T cells coexpressing IL15 and IL21 have superior expansion and antitumor activity against hepatocellular carcinoma. Cancer Immunol Res 2020;8:309–20. 10.1158/2326-6066.CIR-19-0293 [DOI] [PMC free article] [PubMed] [Google Scholar]
- 8.Shi D, Shi Y, Kaseb AO, et al. Chimeric antigen Receptor-Glypican-3 T-cell therapy for advanced hepatocellular carcinoma: results of phase I trials. Clin Cancer Res 2020;26:3979–89. 10.1158/1078-0432.CCR-19-3259 [DOI] [PubMed] [Google Scholar]
- 9.Salmikangas P, Kinsella N, Chamberlain P. Chimeric Antigen Receptor T-Cells (CAR T-Cells) for Cancer Immunotherapy - Moving Target for Industry? Pharm Res 2018;35:152. 10.1007/s11095-018-2436-z [DOI] [PMC free article] [PubMed] [Google Scholar]
- 10.Townsend MH, Bennion K, Robison RA, et al. Paving the way towards universal treatment with allogenic T cells. Immunol Res 2020;68:63–70. 10.1007/s12026-020-09119-7 [DOI] [PubMed] [Google Scholar]
- 11.Rezvani K, Rouce R, Liu E, et al. Engineering natural killer cells for cancer immunotherapy. Mol Ther 2017;25:1769–81. 10.1016/j.ymthe.2017.06.012 [DOI] [PMC free article] [PubMed] [Google Scholar]
- 12.Kriegsmann K, Kriegsmann M, von Bergwelt-Baildon M, et al. NKT cells - New players in CAR cell immunotherapy? Eur J Haematol 2018;101:750–7. 10.1111/ejh.13170 [DOI] [PubMed] [Google Scholar]
- 13.Klichinsky M, Ruella M, Shestova O, et al. Human chimeric antigen receptor macrophages for cancer immunotherapy. Nat Biotechnol 2020;38:947–53. 10.1038/s41587-020-0462-y [DOI] [PMC free article] [PubMed] [Google Scholar]
- 14.Sebestyen Z, Prinz I, Déchanet-Merville J, et al. Translating gammadelta (γδ) T cells and their receptors into cancer cell therapies. Nat Rev Drug Discov 2020;19:169–84. 10.1038/s41573-019-0038-z [DOI] [PubMed] [Google Scholar]
- 15.Bonneville M, O'Brien RL, Born WK. Gammadelta T cell effector functions: a blend of innate programming and acquired plasticity. Nat Rev Immunol 2010;10:467–78. 10.1038/nri2781 [DOI] [PubMed] [Google Scholar]
- 16.Gentles AJ, Newman AM, Liu CL, et al. The prognostic landscape of genes and infiltrating immune cells across human cancers. Nat Med 2015;21:938–45. 10.1038/nm.3909 [DOI] [PMC free article] [PubMed] [Google Scholar]
- 17.Siegers GM, Lamb LS. Cytotoxic and regulatory properties of circulating Vδ1+ γδ T cells: a new player on the cell therapy field? Mol Ther 2014;22:1416–22. 10.1038/mt.2014.104 [DOI] [PMC free article] [PubMed] [Google Scholar]
- 18.Mikulak J, Oriolo F, Bruni E, et al. NKp46-expressing human gut-resident intraepithelial Vδ1 T cell subpopulation exhibits high antitumor activity against colorectal cancer. JCI Insight 2019;4:e125884. 10.1172/jci.insight.125884 [DOI] [PMC free article] [PubMed] [Google Scholar]
- 19.Wu Y, Kyle-Cezar F, Woolf RT, et al. An innate-like Vδ1+ γδ T cell compartment in the human breast is associated with remission in triple-negative breast cancer. Sci Transl Med 2019;11:eaax9364. 10.1126/scitranslmed.aax9364 [DOI] [PMC free article] [PubMed] [Google Scholar]
- 20.Yamaguchi T, Suzuki Y, Katakura R, et al. Interleukin-15 effectively potentiates the in vitro tumor-specific activity and proliferation of peripheral blood gammadeltaT cells isolated from glioblastoma patients. Cancer Immunol Immunother 1998;47:97–103. 10.1007/s002620050509 [DOI] [PMC free article] [PubMed] [Google Scholar]
- 21.Van Acker HH, Anguille S, Willemen Y, et al. Interleukin-15 enhances the proliferation, stimulatory phenotype, and antitumor effector functions of human gamma delta T cells. J Hematol Oncol 2016;9:101. 10.1186/s13045-016-0329-3 [DOI] [PMC free article] [PubMed] [Google Scholar]
- 22.Ishiguro T, Sugimoto M, Kinoshita Y, et al. Anti-glypican 3 antibody as a potential antitumor agent for human liver cancer. Cancer Res 2008;68:9832–8. 10.1158/0008-5472.CAN-08-1973 [DOI] [PubMed] [Google Scholar]
- 23.Wherry EJ, Kurachi M. Molecular and cellular insights into T cell exhaustion. Nat Rev Immunol 2015;15:486–99. 10.1038/nri3862 [DOI] [PMC free article] [PubMed] [Google Scholar]
- 24.Mami-Chouaib F, Tartour E. Editorial: tissue resident memory T cells. Front Immunol 2019;10:1018. 10.3389/fimmu.2019.01018 [DOI] [PMC free article] [PubMed] [Google Scholar]
- 25.Szabo PA, Miron M, Farber DL. Location, location, location: tissue resident memory T cells in mice and humans. Sci Immunol 2019;4:eaas9673. 10.1126/sciimmunol.aas9673 [DOI] [PMC free article] [PubMed] [Google Scholar]
- 26.Majzner RG, Mackall CL. Tumor antigen escape from CAR T-cell therapy. Cancer Discov 2018;8:1219–26. 10.1158/2159-8290.CD-18-0442 [DOI] [PubMed] [Google Scholar]
- 27.Haruyama Y, Kataoka H. Glypican-3 is a prognostic factor and an immunotherapeutic target in hepatocellular carcinoma. World J Gastroenterol 2016;22:275–83. 10.3748/wjg.v22.i1.275 [DOI] [PMC free article] [PubMed] [Google Scholar]
- 28.Yang S-L, Fang X, Huang Z-Z, et al. Can serum glypican-3 be a biomarker for effective diagnosis of hepatocellular carcinoma? A meta-analysis of the literature. Dis Markers 2014;2014:1–11. 10.1155/2014/127831 [DOI] [PMC free article] [PubMed] [Google Scholar]
- 29.Tangkijvanich P, Chanmee T, Komtong S, et al. Diagnostic role of serum glypican-3 in differentiating hepatocellular carcinoma from non-malignant chronic liver disease and other liver cancers. J Gastroenterol Hepatol 2010;25:129–37. 10.1111/j.1440-1746.2009.05988.x [DOI] [PubMed] [Google Scholar]
- 30.Hoyos V, Savoldo B, Quintarelli C, et al. Engineering CD19-specific T lymphocytes with interleukin-15 and a suicide gene to enhance their anti-lymphoma/leukemia effects and safety. Leukemia 2010;24:1160–70. 10.1038/leu.2010.75 [DOI] [PMC free article] [PubMed] [Google Scholar]
- 31.Liu E, Tong Y, Dotti G, et al. Cord blood NK cells engineered to express IL-15 and a CD19-targeted CAR show long-term persistence and potent antitumor activity. Leukemia 2018;32:520–31. 10.1038/leu.2017.226 [DOI] [PMC free article] [PubMed] [Google Scholar]
- 32.Kabelitz D, Serrano R, Kouakanou L, et al. Cancer immunotherapy with γδ T cells: many paths ahead of US. Cell Mol Immunol 2020;17:925–39. 10.1038/s41423-020-0504-x [DOI] [PMC free article] [PubMed] [Google Scholar]
- 33.Xu X, Huang W, Heczey A, et al. NKT Cells Coexpressing a GD2-Specific Chimeric Antigen Receptor and IL15 Show Enhanced In Vivo Persistence and Antitumor Activity against Neuroblastoma. Clin Cancer Res 2019;25:7126–38. 10.1158/1078-0432.CCR-19-0421 [DOI] [PMC free article] [PubMed] [Google Scholar]
- 34.Snell LM, Lin GHY, Watts TH. IL-15-dependent upregulation of GITR on CD8 memory phenotype T cells in the bone marrow relative to spleen and lymph node suggests the bone marrow as a site of superior bioavailability of IL-15. J Immunol 2012;188:5915–23. 10.4049/jimmunol.1103270 [DOI] [PubMed] [Google Scholar]
- 35.Nunes AS, Barros AS, Costa EC, et al. 3D tumor spheroids as in vitro models to mimic in vivo human solid tumors resistance to therapeutic drugs. Biotechnol Bioeng 2019;116:206–26. 10.1002/bit.26845 [DOI] [PubMed] [Google Scholar]
- 36.Deniger DC, Moyes JS, Cooper LJN. Clinical applications of gamma delta T cells with multivalent immunity. Front Immunol 2014;5:636. 10.3389/fimmu.2014.00636 [DOI] [PMC free article] [PubMed] [Google Scholar]
- 37.Bertaina A, Roncarolo MG. Graft engineering and adoptive immunotherapy: new approaches to promote immune tolerance after hematopoietic stem cell transplantation. Front Immunol 2019;10:1342. 10.3389/fimmu.2019.01342 [DOI] [PMC free article] [PubMed] [Google Scholar]
- 38.Pauza CD, Liou M-L, Lahusen T, et al. Gamma delta T cell therapy for cancer: it is good to be local. Front Immunol 2018;9:1305. 10.3389/fimmu.2018.01305 [DOI] [PMC free article] [PubMed] [Google Scholar]
- 39.Liang C-M, Chen L, Hu H, et al. Chemokines and their receptors play important roles in the development of hepatocellular carcinoma. World J Hepatol 2015;7:1390–402. 10.4254/wjh.v7.i10.1390 [DOI] [PMC free article] [PubMed] [Google Scholar]
- 40.Sommermeyer D, Hudecek M, Kosasih PL, et al. Chimeric antigen receptor-modified T cells derived from defined CD8+ and CD4+ subsets confer superior antitumor reactivity in vivo. Leukemia 2016;30:492–500. 10.1038/leu.2015.247 [DOI] [PMC free article] [PubMed] [Google Scholar]
- 41.Locke FL, Rossi J, Neelapu SS, et al. Product characteristics associated with in vivo expansion of anti-CD19 CAR T cells in patients treated with axicabtagene ciloleucel (axi-cel). Journal of Clinical Oncology 2017;35:3023. 10.1200/JCO.2017.35.15_suppl.3023 [DOI] [Google Scholar]
- 42.Fraietta JA, Lacey SF, Orlando EJ, et al. Determinants of response and resistance to CD19 chimeric antigen receptor (CAR) T cell therapy of chronic lymphocytic leukemia. Nat Med 2018;24:563–71. 10.1038/s41591-018-0010-1 [DOI] [PMC free article] [PubMed] [Google Scholar]
- 43.Wang M, Pruteanu I, Cohen AD. Identification and Validation of Predictive Biomarkers to CD19- and BCMASpecific CAR T-Cell Responses in Apheresed T-Cells. American Society of Gene & Cell Therapy Annual Meeting: Molecular Therapy, 2020. [Google Scholar]
- 44.Mantovani S, Oliviero B, Varchetta S, et al. Natural killer cell responses in hepatocellular carcinoma: implications for novel immunotherapeutic approaches. Cancers 2020;12:926. 10.3390/cancers12040926 [DOI] [PMC free article] [PubMed] [Google Scholar]
- 45.Panch SR, Srivastava SK, Elavia N, et al. Effect of cryopreservation on autologous chimeric antigen receptor T cell characteristics. Mol Ther 2019;27:1275–85. 10.1016/j.ymthe.2019.05.015 [DOI] [PMC free article] [PubMed] [Google Scholar]
- 46.Mark C, Czerwinski T, Roessner S, et al. Cryopreservation impairs 3-D migration and cytotoxicity of natural killer cells. Nat Commun 2020;11:5224. 10.1038/s41467-020-19094-0 [DOI] [PMC free article] [PubMed] [Google Scholar]
- 47.Sun L, Gao F, Gao Z, et al. Shed antigen-induced blocking effect on CAR-T cells targeting glypican-3 in hepatocellular carcinoma. J Immunother Cancer 2021;9:e001875. 10.1136/jitc-2020-001875 [DOI] [PMC free article] [PubMed] [Google Scholar]
- 48.Kochenderfer JN, Somerville RPT, Lu T, et al. Lymphoma remissions caused by anti-CD19 chimeric antigen receptor T cells are associated with high serum interleukin-15 levels. J Clin Oncol 2017;35:1803–13. 10.1200/JCO.2016.71.3024 [DOI] [PMC free article] [PubMed] [Google Scholar]
- 49.Gauthier J, Chou C, Hirayama AV, et al. High IL-15 serum concentrations are associated with response to CD19 CAR T-cell therapy and robust in vivo CAR T-cell kinetics. Blood 2020;136:37–8. 10.1182/blood-2020-140120 [DOI] [Google Scholar]
- 50.Liu E, Marin D, Banerjee P, et al. Use of CAR-Transduced natural killer cells in CD19-Positive lymphoid tumors. N Engl J Med 2020;382:545–53. 10.1056/NEJMoa1910607 [DOI] [PMC free article] [PubMed] [Google Scholar]
Associated Data
This section collects any data citations, data availability statements, or supplementary materials included in this article.
Supplementary Materials
jitc-2021-003441supp001.pdf (2.5MB, pdf)
Data Availability Statement
All data relevant to the study are included in the article or uploaded as supplementary information.





