Abstract
3D face reconstruction is the most captivating topic in biometrics with the advent of deep learning and readily available graphical processing units. This paper explores the various aspects of 3D face reconstruction techniques. Five techniques have been discussed, namely, deep learning, epipolar geometry, one-shot learning, 3D morphable model, and shape from shading methods. This paper provides an in-depth analysis of 3D face reconstruction using deep learning techniques. The performance analysis of different face reconstruction techniques has been discussed in terms of software, hardware, pros and cons. The challenges and future scope of 3d face reconstruction techniques have also been discussed.
Introduction
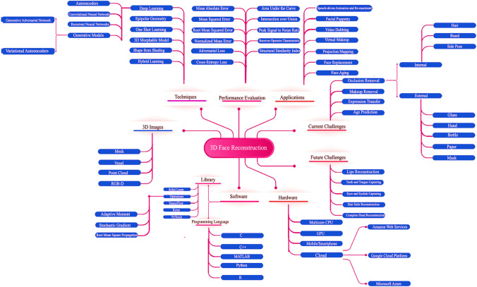
3D face reconstruction is a problem in biometrics, which has been expedited due to deep learning models. Several 3D face recognition research contributors have improved in the last five years (see Fig. 1). Various applications such as reenactment and speech-driven animation, facial puppetry, video dubbing, virtual makeup, projection mapping, face aging, and face replacement are developed [1]. 3D face reconstruction faces various challenges such as occlusion removal, makeup removal, expression transfer, and age prediction. Occlusion can be internal or external. Some of the well-known internal occlusions are hair, beard, moustache, and side pose. External occlusion occurs when some other object/person is hiding the portion of the face, viz. glasses, hand, bottle, paper, and face mask [2]. The primary reason behind the growth of research in 3D face reconstruction is the availability of multicore central processing units (CPUs), smartphones, graphical processing unit (GPU) and cloud applications such as Google Cloud Platform (GCP), Amazon Web Services (AWS), and Microsoft Azure [3–5]. 3D data is represented in voxels, point cloud, or a 3D mesh that GPUs can process (see Fig. 2). Recently, researchers have started working on 4D face recognition [6, 7]. Figure 3 depicts the taxonomy of 3D face reconstruction.
Fig. 1.

Number of research papers published in 3D face reconstruction from 2016–2021
Fig. 2.
3D face images: a RGB Image, b Depth Image, c Mesh Image, d Point Cloud Image, e voxel Image
Fig. 3.
Taxonomy of 3D face reconstruction
General Framework of 3D-Face Reconstruction Problem
3D reconstruction-based face recognition framework involves pre-processing, deep learning, and prediction. Figure 4 shows the phases involved in the 3D face restoration technique. There are various forms of 3D images that can be acquired. All of them have different pre-processing steps based on the need. Face alignment may or may not be done for sending it to the reconstruction phase. Sharma and Kumar [2, 8, 9] have not used face alignment for their reconstruction techniques.
Fig. 4.
General Framework of 3D Face Reconstruction Problem [9]
The face reconstruction can be done using a variety of techniques, viz. 3D morphable model-based reconstruction, epipolar geometry-based reconstruction, one-shot learning-based reconstruction, deep learning-based reconstruction, and shape from the shading-based reconstruction. Further, the prediction phase is required as the outcome of the reconstruction of the face. The prediction may be based on applications of face recognition, emotion recognition, gender recognition, or age estimate.
Word Cloud
The word cloud represents the top 100 keywords of 3D face reconstruction (see Fig. 5). From this word cloud, the keywords related to face reconstruction algorithm such as "3D face", "pixel", "image", and "reconstruction" are widely used. The keyword "3D face reconstruction" has fascinated the researchers as a problem domain of face recognition techniques.
Fig. 5.

Word cloud of 3D face reconstruction literature
Face reconstruction involves completing the occluded face image. Most 3D face reconstruction techniques use 2D images during the reconstruction process [10–12]. Recently, researchers have started working on mesh and voxel images [2, 8]. Generative adversarial networks (GANs) are used for face swap and facial features modification [13] in 2D faces. These are yet to be explored using deep learning techniques.
The presented work's motivation lies in the detailed research surveys with deep learning of 3d point clouds [14] and person re-identification [15]. As seen in Fig. 1, in the last five years, 3d face research has grown with every passing year. Most of the reconstruction research has preferred using GAN-based deep learning techniques. This paper aims to study 3D face reconstruction using deep learning techniques and their applications in a real-life scenario. The contribution of this paper is four-fold.
Various 3D face reconstruction techniques are discussed with pros and cons.
The hardware and software requirements of 3D face reconstruction techniques are presented.
The datasets, performance measures, and applicability of 3D face reconstruction are investigated.
The current and future challenges of 3D face reconstruction techniques have also been explored.
The remainder of this paper is organised as follows: Sect. 2 covers variants of the 3D face reconstruction technique. Section 3 discusses the performance evaluation measures followed by datasets used in reconstruction techniques in Sect. 4. Section 5 discusses the reconstruction process' tools and techniques. Section 6 discusses 3D face reconstruction's potential applications. Section 7 summarises current research challenges and future research directions. Section 8 holds the concluding remarks.
3D Face Reconstruction Techniques
3D face reconstruction techniques are broadly categorised into five main classes such as 3D morphable model (3DMM), deep learning (DL), epipolar geometry (EG), one-shot learning (OSL), and shape from shading. Figure 6 shows the 3D face reconstruction techniques. Most of the researchers are working on hybrid face reconstruction techniques and are considered as sixth class.
Fig. 6.
3D Face Reconstruction Techniques
3D Morphable Model-based Reconstruction
A 3D Morphable Model (3DMM) is a generative model for facial appearance and shape [16]. All the faces to be generated are in a dense point-to-point correspondence, which can be achieved through the face registration process. The morphological faces (morphs) are generated through dense correspondence. This technique focuses on disentangling the facial colour and shape from the other factors, such as illumination, brightness, contrast, etc. [17]. 3DMM was introduced by Blanz and Vetter [18]. Variants of 3DMM are available in the literature [19–23]. These models use low-dimensional representations for facial expressions, texture, and identity. Basel Face Model (BFM) is one of the publicly available 3DMM models. The model is constructed by registering the template mesh corresponding to the scanned face obtained from Iterative Closest Point (ICP) and Principal Component Analysis (PCA) [24].
Figure 7 shows the progressive improvement in 3DMM during the last twenty years [18, 25–28]. The results from the original paper of Blanz and Vetter 1999 [18], the first publicly available Morphable Model in 2009 [25], and state-of-the-art facial re-enactment results [28] and GAN-based models [27] have been presented in the figure.
Fig. 7.
Progressive improvement in 3DMM over last twenty years [17]
Maninchedda et al. [29] proposed an automatic reconstruction of the human face and 3D epipolar geometry for eye-glass-based occlusion. A variational segmentation model was proposed, which can represent a wide variety of glasses. Zhang et al. [30] proposed reconstructing a dense 3D face point cloud from a single data frame captured from an RGB-D sensor. The face region's initial point cloud was captured using the K-Mean Clustering algorithm. An artificial neural network (ANN) estimates the neighbourhood of the point cloud.
In addition, Radial Basis Function (RBF) interpolation is used to achieve the final approximation of the 3D face centred on the point cloud. Jiang et al. [31] proposed a 3D face restoration algorithm (PIFR) based on 3DMM. The input image was normalised to get more information about the visibility of facial landmarks. The pros of the work are pose-invariant face reconstruction. However, the reconstruction needs improvement over large poses. Wu et al. [32] presented a 3D face expression reconstruction technique using a single image. A cascaded regression framework was used to calculate the parameters for 3DMMs. The histogram of oriented gradients (HOG) and landmark displacement was used for the feature extraction phase. Kollias et al. [33] proposed a novel technique for synthesising facial expressions and the degree of positive/ negative emotion. Based on the valence-arousal (VA) technique, 600 K frames were annotated from the 4DFAB dataset [34]. This technique works for in-the-wild face datasets. However, 4DFAB is not publicly available. Lyu et al. [35] proposed a Pixel-Face dataset consisting of high-resolution images by using 2D images. Pixel-3DM was proposed for 3D facial reconstruction. However, the external occlusions are not considered in this study.
Deep Learning-based Reconstruction
3D generative adversarial networks (3DGANs) and 3D convolutional neural networks (3DCNN) are the deep learning techniques of 3D face reconstruction [27]. The main advantages of these methods are high fidelity and better performance in terms of accuracy and mean absolute error (MAE). However, it takes a lot of time to train GANs. The face reconstruction in canonical view can be done through the face-identity preserving (FIP) method [36]. Tang et al. [37] introduced a multi-layer generative deep learning model for image generation under new lighting situations. In face recognition, the training corpus was responsible for providing the labels to the multi-view perceptron-based approach. Synthetic data were augmented from a single image using facial geometry [38]. Richardson et al. [39] proposed the unsupervised version of the reconstruction mentioned above. Supervised CNNs were used to implement facial animation tasks [40]. 3D texture and shape were restored using deep convolutional neural networks (DCNNs). In [41], facial texture restoration provided better fine details than the 3DMM [42]. Figure 8 shows the different phases of 3D face recognition using the restoration of the occluded region.
Fig. 8.

Phases of 3D face recognition using restoration [9]
Kim et al. [26] proposed a deep convolutional neural network-based 3D face recognition algorithm. 3D face augmentation technique synthesised a variety of facial expressions using a single scan of the 3D face. Transfer learning-based model is faster to train. However, 3D data is lost when the 3D point cloud image is converted to a 2.5D image. Gilani et al. [43] proposed a technique for developing a huge corpus for labelled 3D faces. They trained a face recognition 3D convolutional neural network (FR3DNet) to recognise 3D faces over 3.1 million faces of 100 K people. The testing was done on 31,860 images of 1853 people. Thies et al. [44] presented a neural voice puppetry technique for generating photo-realistic output video from the source input audio. This was based on DeepSpeech recurrent neural networks using the latent 3D model space. Audio2ExpressionNet was responsible for converting the input audio to a particular facial expression.
Li et al. [45] proposed SymmFCNet, a symmetry consistent convolutional neural network for reconstructing missing pixels on the one-half face using the other half. SymmFCNet consisted of illumination-reweighted warping and generative reconstruction subnet. The dependency on multiple networks is a significant drawback. Han et al. [46] proposed a sketching system that creates 3D caricature photos by modifying the facial features. An unconventional deep learning method was designed to get the vertex wise exaggeration map. They used the FaceWarehouse dataset [20] for training and testing. The advantage was the conversion of a 2D image into a 3D face caricature model. However, the caricatured quality is affected in the presence of eyeglasses. Besides this, the reconstruction is affected by the varying light conditions. Moschoglou et al. [47] implemented an autoencoder such as 3DFaceGAN for modelling 3D facial surface distribution. Reconstruction loss and adversarial loss were used for generator and discriminator. On the downside, GANs are hard to train and cannot be applied to real-time 3D face solutions.
Epipolar Geometry based reconstruction
The epipolar geometry-based facial reconstruction approach uses various non-synthesising perspective images of one subject to generate a single 3D image [48]. Good geometric fidelity is the main advantage of these techniques. The calibrated camera and the orthogonal images are two main challenges associated with these techniques. Figure 9 shows the horizontal and vertical Epipolar Plane Images (EPIs) obtained from the central view and sub-aperture images [48].
Fig. 9.
a Epipolar Plane Images corresponding to 3D face curves, b horizontal EPI, and c vertical EPI [48]
Anbarjafari et al. [49] proposed a novel technique for generating 3D faces captured by phone cameras. A total of 68 facial landmarks were used to divide the face into four regions. Different phases were used during texture creation, weighted region creation, model morphing, and composing. The main advantage of this technique is the good generalisation obtained from the feature points. However, it is dependent on the dataset having good head shapes, which affects the overall quality.
One-Shot Learning-based Reconstruction
The one-shot learning-based reconstruction method uses a single image of an individual to recreate a 3D recognition model [50]. This technique utilises a single image per subject to train the model. Therefore, these techniques are quicker to train and also generates promising results [51]. However, this approach cannot be generalised to videos. Nowadays, One-shot learning-based 3D reconstruction is an active research area.
The ground truth 3D models are needed to train the model for mapping from the 2D-to-3D image. Some researchers used depth prediction for reconstructing 3D structures [52, 53]. While other techniques directly predict 3D shapes [54, 55]. Few works have been done on 3D face reconstruction by utilising one 2D image [38, 39]. The optimum parameter values for the 3D face are obtained by using deep neural networks and model parameter vectors. The major enhancement has been achieved over [56, 57]. However, this approach fails to handle pose variation adequately. The major drawbacks of this technique are the creation of multi-view 3D faces and reconstruction degradation. Figure 10 shows the general framework of the one shot-based face reconstruction technique.
Fig. 10.
General framework of one-shot learning-based 3D face reconstruction
Xing et al. [58] presented a 3D face reconstruction technique using a single image without considering the ground-truth 3D shape. The face model rendering was used in the reconstruction process. The fine-tuning bootstrap method was used to send feedback for further improvement in the quality of rendering. This technique provides the reconstruction of 3D shape from 2D image. However, the con is that rigid-body transformation is used for pre-processing.
Shape from shading based reconstruction
Shape from shading (SFS) method is based on the recovery of 3D shape from shading and lighting cues [59, 60]. It uses an image that produces a good shape model. However, the occlusion cannot be dealt with when shape estimates have interfered with a target's shadow. It operates well under lightening from the non-frontal face view (see Fig. 11). Jiang et al. [61] method was inspired by the face animation using RGB-D and monocular video. The computation of coarse estimation was done for the target 3D face by using a parametric model fitting to the input image. The reconstruction of a 3D image from a single 2D image is the main drawback of this technique. On the contrary, the SFS technique depends upon pre-defined knowledge about facial geometry, such as facial symmetry.
Fig. 11.
3D face shape recovery a 2D image, b 3D depth image, c Texture projection, and d Albedo histogram[59]
Hybrid Learning-based Reconstruction
Richardson et al. [38] proposed a technique for generating the database with photo-realistic face images using geometries. ResNet model [62] was used for building the proposed network. This technique was unable to restore the images having different facial attributes. It failed to generalise the training process for new face generations. Liu et al. [63] proposed a 3D face reconstruction technique using the mixture of 3DMM and shape-from-shading method. Mean absolute error (MAE) was plotted for the convergence of reconstruction error. Richardson et al. [39] proposed a single shot learning model for extracting the coarse-to-fine facial shape. CoarseNet and FineNet were used for the recovery of coarse facial features. The high detail face reconstruction includes wrinkles from a single image. However, it fails to generalise the facial features that are available in the training data. The dependence on synthetic data is another drawback. Jackson et al. [51] proposed a CNN-based model for reconstructing 3D face geometry using a single 2D facial image. This method did not require any kind of facial alignment. It works on various types of expressions and poses.
Tewari et al. [64] proposed a generative model based on a convolutional autoencoder network for face reconstruction. They used AlexNet [65] and VGGFace [66] models. However, it fails under occlusion such as beard or external object. Dou et al. [67] proposed a deep neural network (DNN) based technique for end-to-end 3D face reconstruction using a single 2D image. Multitask loss function and fusion CNN were hybridised for face recognition. The main advantage of this method is the simplified framework with the end-to-end model. However, the proposed approach suffers from the dependency of synthetic data. Han et al. [68] proposed a sketching system for 3D faces and caricatured modelling using CNN-based deep learning. Generally, the rich facial expressions were generated through MAYA and ZBrush. However, it includes the gesture-based interaction with the user. The shape level input was appended with a fully connected layer's output to generate the bilinear output.
Hsu et al. [69] proposed two different approaches for cross-pose face recognition. One technique is based on 3D reconstruction, and the other method is built using deep CNN. The components of the face were built out of the gallery of 2D faces. The 3D surface was reconstructed using 2D face components. CNN based model can easily handle in-the-wild characteristics. 3D component-based approach does not generalise well. Feng et al. [48] developed a FaceLFnet to restore 3D face using Epipolar Plane Images (EPI). They used CNN for the recovery of vertical and horizontal 3D face curves. The photo-realistic light field images were synthesised using 3D faces. A total of 14 K facial scans of 80 different people were used during the training process, making up to 11 million facial curves/EPIs. The model is a superior choice for medical applications. However, this technique requires a huge amount of epipolar plane image curves.
Zhang et al. [70] proposed a 3D face reconstruction technique using the combination of morphable faces and sparse photometric stereo. An optimisation technique was used for per-pixel lighting direction along with the illumination at high precision. The semantic segmentation was performed on input images and geometry proxy to reconstruct details such as wrinkles, eyebrows, whelks, and pores. The average geometric error was used for verifying the quality of reconstruction. This technique is dependent on light falling on the face. Tran et al. [71] proposed a bump map based 3D face reconstruction technique. The convolutional encoder-decoder method was used for estimating the bump maps. Max-pooling and rectified linear unit (ReLU) were used along with the convolutional layers. The main disadvantage of the technique is that the unoptimised soft symmetry implementation is slow. Feng et al. [72] presented the benchmark dataset consisting of 2 K faces for 135 people. Five different 3D face reconstruction approaches were evaluated on the proposed dataset.
Feng et al. [73] proposed a 3D face reconstruction technique called a Position map Regression Network (PRN) based on the texture coordinates UV position maps. CNN regressed 3D shape from a one-shot 2D image. The weighted loss function used different weights in the form of a weight mask during the convolution process. The UV position map can generalise as well. However, it is difficult to be applied in real-world scenarios. Liu et al. [74] proposed an encoder-decoder based network for regressing 3D face shape from 2D images. The joint loss was computed based on 3D face reconstruction as well as identification error. However, the joint loss function affects the quality of face shapes. Chinaev et al. [75] developed a CNN based model for 3D face reconstruction using mobile devices. MobileFace CNN was used for the testing phase. This method was fast training on mobile devices and real-time application. However, the annotation of 3D faces using a morphable model is costly at the pre-processing stage. Gecer et al. [27] proposed a 3D face reconstruction based on DCNNs and GANs. In UV space, GAN was used to train the generator for facial textures. An unconventional 3DMM fitting strategy was formulated on differentiable renderer and GAN. Deng et al. [76] presented a CNN based single-shot face reconstruction method for weakly supervised learning. The perception level and image-level losses were combined. The pros of this technique are large pose and occlusion invariant. However, the confidence of the model is low on occlusion during the prediction phase.
Yuan et al. [77] proposed a 3D face restoration technique for occluded faces using 3DMM and GAN. Local discriminator and global discriminator were used for verifying the quality of 3D face. The semantic mapping of facial landmarks led to the generation of synthetic faces under occlusion. Contrasting to that, multiple discriminators increase the time complexity. Luo et al. [78] implemented a Siamese CNN method for 3D face restoration. They utilised the weighted parameter distance cost (WPDC) and contrastive cost function to validate the quality of the reconstruction method. However, the face recognition has not been tested in the wild, and the number of training images are low. Gecer et al. [79] proposed a GAN based method for synthesising the high-quality 3D faces. Conditional GAN was used for expression augmentation. 10 K new individual identities were randomly synthesised from 300 W-LP dataset. This technique generates high-quality 3D faces with fine details. However, GANs are hard to train and yet cannot be applied in real-time solutions. Chen et al. [80] proposed a 3D face reconstruction technique using a self-supervised 3DMM trainable VGG encoder. A two-stage framework was used to regress 3DMM parameters for reconstructing the facial details. Faces are generated with good quality under normal occlusion. The details of the face are captured using UV space. However, the model fails on extreme occlusion, expression, and large pose. CelebA [81] dataset was used for training, and LFW [82] dataset was used along with CelebA for the testing process. Ren et al. [83] developed an encoder-decoder framework for video deblurring of 3D face points. The identity knowledge and facial structure were predicted by the rendering branch and 3D face reconstruction. Face deblurring is done over the video handling challenge of pose variation. High computational cost is the major drawback of this technique.
Tu et al. [10] developed a 2D assisted self-supervised learning (2DASL) technique for 2D face images. The noisy information of landmarks was used to improve the quality of 3D face models. Self-critic learning was developed for improving the 3D face model. The two datasets, namely AFLW-LFPA [84] and AFLW2000-3D [85], were used for 3D face restoration and face alignment. This method works for in-the-wild 2D faces along with noisy landmarks. However, it has a dependency on 2D-to-3D landmarks annotation. Liu et al. [86] proposed an automatic method for generating pose-and-expression-normalised (PEN) 3D faces. The advantages of this technique are the reconstruction from a single 2D image and the 3D face recognition invariant of pose and expression. However, it is not occlusion invariant. Lin et al. [24] implemented a 3D face reconstruction technique based on single-shot image in-the-wild. Graph convolutional networks were used for generating the high-density facial texture. FaceWarehouse [20] along with CelebA [81] database were used for training purposes. Ye et al. [87] presented a big dataset of 3D caricatures. They generated a PCA based linear 3D morphable model for caricature shapes. 6.1 K portrait caricature images were collected from pinterest.com as well as WebCaricature dataset [88]. High-quality 3D caricatures have been synthesised. However, the quality of the caricature is not good for occluded input face images. Lattas et al. [89] proposed a technique for producing high-quality 3D face reconstruction using arbitrary images. The large scale database was collected using 200 different subjects based on their geometry and reflectance. The image translation networks were trained to estimate specular and diffuse albedo. This technique generated high-resolution avatars using GANs. However, it fails to generate avatars of dark skin subjects.
Zhang et al. [90] proposed an automatic landmark detection and 3D face restoration for caricatures. 2D image of caricature was used for regressing the orientation and shape of 3D caricature. ResNet model was used for encoding the input image to a latent space. The decoder was used along with the fully connected layer to generate 3D landmarks on the caricature. Deng et al. [91] presented DISentangled precisely-COntrollable (DiscoFaceGAN) latent embedding for representing fake people with various poses, expressions, and illumination. Contrastive learning was employed to promote disentanglement by comparing rendered faces with the real ones. The face generation is precise over expressions, poses, and illumination. The low quality of the model is generated under low lighting and extreme poses. Li et al. [92] proposed a 3D face reconstruction technique to estimate the pose of a 3D face using coarse-to-fine estimation. They used an adaptive reweighting method to generate the 3D model. The pro of this technique was the robustness to partial occlusions and extreme poses. However, the model fails when 2D and 3D landmarks are wrongly estimated for occlusion. Chaudhuri et al. [93] proposed a deep learning method to train personalised dynamic albedo maps and the expression blendshapes. 3D face restoration was generated in a photo-realistic manner. The face parsing loss and blendshape gradient loss captured the semantic meaning of reconstructed blend shapes. This technique was trained in-the-wild videos, and it generated high-quality 3D face and facial motion transfer from one person to other. It did not work well under external occlusion. Shang et al. [94] proposed a self-supervised learning technique for occlusion aware view synthesis. Three different loss functions, namely, depth consistency loss, pixel consistency loss, and landmark-based epipolar loss, were used for multi-dimensional consistency. The reconstruction is done through the occlusion-aware method. It does not work well under external occlusion such as hands, glasses, etc.
Cai et al. [95] proposed an Attention Guided GAN (AGGAN), which is capable of 3D facial reconstruction using 2.5D images. AGGAN generated a 3D voxel image from the depth image using the autoencoder technique. 2.5D to 3D face mapping was done using attention-based GAN. This technique handles a wide range of head poses and expressions. However, it is unable to fully reconstruct the facial expression in case of a big open mouth. Xu et al. [96] proposed training the head geometry model without using 3D ground-truth data. The deep synthetic image with head geometry was trained using CNN without optimisation. The head pose manipulation was done using GANs and 3D warping. Table 1 presents the comparative analysis of 3D facial reconstruction techniques. Table 2 summarises the pros and cons of 3D face reconstruction techniques.
Table 1.
Comparative analysis of 3D facial reconstruction techniques
| Reference | Year | Approaches/Models used | Is Face Alignment Done? | Convergence factor | Is Deep Learning Done? | Synthetic Data used? |
|---|---|---|---|---|---|---|
| [38] | 2016 | SFS with landmarks and deep learning | No | MSE | Yes | Yes |
| [63] | 2017 | 3DMM and SFS, learning cascaded regression | Yes | Mean Absolute Error (MAE) | No | Yes |
| [39] | 2017 | CNN and Coarse-to-fine details | No | MSE | Yes | Yes |
| [51] | 2017 | Volumetric regression networks (Multitask and Guided) | Yes | Normalized Mean Error (NME) | Yes | No |
| [64] | 2017 | Auto encoder-based CNN | Yes | Geometric, Photometric, and Landmark error | Yes | No |
| [67] | 2017 | DNN architecture | No | Root Mean Square Error (RMSE) | Yes | No |
| [68] | 2017 | CNN based deep regression network | No | Mean error | Yes | Yes |
| [29] | 2017 | Automatic reconstruction of a human face and 3D epipolar geometry | Yes | Mean and Standard Deviation | No | No |
| [26] | 2018 | 3D deep feature vector and 3D augmentation of faces | Yes | Cumulative Matching Characteristic (CMC) and Receiver Operator Characteristic (ROC) curve | Yes | Yes |
| [61] | 2018 | Coarse face modeling, Medium face modeling, and Fine face modeling | Yes | RMSE | No | No |
| [30] | 2018 | Clustering and interpolation-based reconstruction | No | Error distribution | No | No |
| [69] | 2018 | Faster Region-based CNN (RCNN) and reduced tree structure model | No | Moving Least Squares (MLS) | Yes | Yes |
| [43] | 2018 | FR3DNet, CNN, Data augmentation. Main objective of the paper is to close the gap between size of 2D and 3D datasets for effective 3DFR | Yes | ROC curve | Yes | Yes |
| [48] | 2018 | FaceLFNet. 3DMM with facial geometry. EPIs and CNN | No | RMSE | Yes | No |
| [70] | 2018 | Leverages sparse photometric stereo (PS) | No | Average geometric error for reconstruction | No | Yes |
| [71] | 2018 | Deep convolution encoder-decoder | No | ROC curve | No | No |
| [72] | 2018 | 3D dense face reconstruction algorithm. 3DMM-CNN | No | RMSE | Yes | No |
| [73] | 2018 | UV position maps | Yes | NME | Yes | No |
| [74] | 2018 | Encoder-decoder network | No | RMSE | Yes | No |
| [31] | 2018 | PIFR based 3DMM | Yes | Mean euclidean metric (MEM) | No | No |
| [32] | 2019 | 3DMM. Cascaded regression | No | RMSE and MAE | No | No |
| [49] | 2019 | Blended model | Yes | Structural Similarity Index Metric (SSIM) | No | No |
| [75] | 2019 | MobileNet CNN | No | Area Under the Curve (AUC) | Yes | No |
| [58] | 2019 | Deep learning model | Yes | NME | Yes | Yes |
| [27] | 2019 | 3DMM fitting based on GANs and a differentiable renderer | No | Mean and Standard Deviation | Yes | No |
| [76] | 2019 | CNNs | Yes | RMSE | Yes | No |
| [77] | 2019 | Inverse 3DMM GAN model | Yes | Peak Signal to Noise Ratio (PSNR) and SSIM | Yes | Yes |
| [78] | 2019 | Siamese network-based CNN model | Yes | ROC curve | Yes | No |
| [79] | 2019 | GAN | No | Wasserstein GAN (W-GAN) adversarial loss | Yes | Yes |
| [80] | 2019 | Self-supervised 3DMM encoder | Yes | RMSE | No | No |
| [83] | 2019 | Encoder-decoder framework | Yes | PSNR and SSIM | Yes | Yes |
| [44] | 2019 | Neural rendering | No | RMSE | Yes | Yes |
| [33] | 2020 | Blended model | No | Pearson correlation and MSE | Yes | Yes |
| [45] | 2020 | SymmFCNet | Yes | PSNR, SSIM, Identity Distance, and Perceptual Similarity | Yes | No |
| [46] | 2020 | Deep learning-based technique | Yes | MSE | Yes | Yes |
| [10] | 2020 | 2D-Assisted Self Supervised Learning (2DASL) | Yes | NME | Yes | Yes |
| [47] | 2020 | VAE-GAN | Yes | Normalized dense vector error | Yes | No |
| [86] | 2020 | Summation model and cascaded regression | Yes | MAE and NME | No | No |
| [24] | 2020 | Graph convolutional networks | No | W-GAN adversarial loss | Yes | No |
| [87] | 2020 | PCA model | No | Adversarial loss, Bidirectional cycle-consistency loss, Cross-domain character loss, and User control loss | Yes | Yes |
| [89] | 2020 | Generation of per-pixel diffuse and specular components | No | PSNR | Yes | Yes |
| [90] | 2020 | Parametric model based on vertex deformation space | Yes | Cumulative error distribution | Yes | Yes |
| [91] | 2020 | DiscoFaceGAN | Yes | Adversarial loss, Imitative loss, and Contrastive loss | Yes | Yes |
| [92] | 2020 | Joint 2D and 3D metaheuristic method | Yes | 3D Root Mean Square Error (3DRMSE) | No | No |
| [93] | 2020 | End-to-end deep learning framework | Yes | NME and AUC | Yes | No |
| [94] | 2020 | MGCNet | Yes | RMSE | No | No |
| [35] | 2020 | 3D morphable model-based Pixel-3DM | Yes | NME and RMSE | No | Yes |
| [95] | 2020 | Attention Guided Generative Adversarial Networks (AGGAN) | Yes | Intersection-over-Union (IoU) and Cross-Entropy Loss (CE) | Yes | No |
| [96] | 2020 | GAN | Yes | Adversarial loss | Yes | Yes |
| [2] | 2020 | Variational autoencoder, bi-LSTM, and triplet loss training | No | MAE | Yes | No |
| [8] | 2020 | Deep learning process, game-theory based generator and discriminator | No | MAE | Yes | No |
| [9] | 2021 | Variational autoencoders and triplet loss training | No | MAE | Yes | No |
| [97] | 2021 | Single shot learning based weakly supervised multi-face reconstruction technique | Yes | NME | Yes | No |
Table 2.
Comparison of 3D face reconstruction techniques in terms of pros and cons
| References | Year | Pros | Cons |
|---|---|---|---|
| [38] | 2016 |
Efficient on various illumination conditions and expressions Generalises well on the synthetic data |
Fail to reconstruct new faces in the test set Fails on facial attributes not present in synthetic data |
| [63] | 2017 | No annotation needed for invisible landmarks |
The facial texture quality is low Unable to apply in real-world scenarios |
| [39] | 2017 | Fine details such as wrinkles can be reconstructed |
Fails to generalise on facial features not in training data Dependency on synthetic data |
| [51] | 2017 | Reconstruction is done using a single 2D image | Lack of facial alignment leads to the generation of almost identical faces after reconstruction |
| [64] | 2017 | End-to-end deep learning |
Fail under occlusion such as beard or external object Shrinked reconstruction |
| [67] | 2017 | Simplified framework with end-to-end model instead of iterative model | Dependency on synthetic data |
| [68] | 2017 | Free hand sketch of the face gets converted to 3D caricature model | Generates unnatural results when exaggeration in expression and shape are inconsistent |
| [29] | 2017 |
Model training can be done on mobile A general variational segmentation model is proposed to generalise the glasses |
Occlusion-invariant only on glasses |
| [26] | 2018 | Transfer Learning-based model is faster to train | Loses 3D information while converting 3D point cloud image to 2.5D |
| [61] | 2018 | 3D face reconstructed from single 2D image | SFS technique depends on pre-defined knowledge about facial geometry, such as facial symmetry |
| [30] | 2018 |
100 K point clouds are generated with a single shot of RGB-D sensor Low-cost method |
External hardware is required |
| [69] | 2018 |
3D component-based approach requires only a few 3D models CNN based models can easily handle in-the-wild characteristics |
3D component-based approach does not generalise well CNN based approach requires a large dataset for training |
| [43] | 2018 | Deep CNN model trained on 3.1 M 3D faces of 100 K subjects | Training a CNN from scratch is time-consuming |
| [48] | 2018 |
Method generalises well This model-free approach is a superior choice in medical applications |
A huge amount of epipolar plane image curves are required |
| [70] | 2018 | High-quality 3D faces are generated with fine details | Dependent on light falling on the face |
| [71] | 2018 |
Bump map regression takes 0.03 s/image Face segmentation requires 0.02 s/image |
Unoptimised soft symmetry implementation takes 50 s/image |
| [72] | 2018 | 3D face reconstruction from single 2D image | Texture based reconstruction technique takes high computational time |
| [73] | 2018 |
Size of the model is 160 MB in contrast to 1.5 GB of Volumetric Regression Network The UV position map can generalise well |
Unable to apply in real-world scenarios |
| [74] | 2018 | It is a lightweight network | The joint loss function affects the quality of face shapes |
| [31] | 2018 | Good reconstruction invariant of poses | The reconstruction needs improvement for large poses |
| [32] | 2019 | The reconstruction technique is robust to light variation | Less landmarks are available. Hence landmark displacement features can be improved |
| [49] | 2019 | Good generalisation through UV map based on feature points |
Dependent on database with good head shapes Due to this the overall head shape lacks good quality |
| [75] | 2019 |
Fast training on mobile devices Real-time application |
Annotation of 3D faces using morphable model is costly at a pre-processing stage of proposed MobileNet |
| [58] | 2019 |
Rendering of input image to multiple view angles 2D image to 3D shape is reconstructed |
Rigid-body transformation is used for pre-processing |
| [27] | 2019 | High texture 3D images are generated using UV maps with GANs |
GANs are hard to train It cannot be applied in real-time solutions |
| [76] | 2019 |
Large pose and occlusion invariant Weakly supervised learning |
Confidence of model is low on occlusion during prediction |
| [77] | 2019 | Synthetic faces under occlusion images generated with semantic mapping to facial landmarks |
Multiple discriminators add on to the model complexity GANs are hard to train |
| [78] | 2019 | Siamese CNN based reconstruction has achieved at-par normalised mean error when compared to 3D dense face alignment method |
Face recognition has not been tested in-the-wild The number of images in training set are low |
| [79] | 2019 | High-quality 3D faces are generated with fine details |
GANs are hard to train Cannot be applied in real-time solutions |
| [80] | 2019 |
Faces are generated with good quality under normal occlusion Details of face are captured using UV space |
Model fails on extreme occlusion, expression, and large pose |
| [83] | 2019 | Face deblurring is done over video handling challenge of pose variation | High computational cost |
| [44] | 2019 | Technique is fast to train as it depends on transfer learning and not training from scratch | Video quality needs to be improved for real-world applications |
| [33] | 2020 | Works for in-the-wild face datasets | 4DFAB dataset is not publicly available |
| [45] | 2020 | Missing pixels are regenerated using a generative model | Dependency on multiple networks |
| [46] | 2020 | 2D image as input can be converted to caricature of 3D face model |
Caricature quality is affected when occlusion such as eyeglasses exist Not invariant to lighting conditions |
| [10] | 2020 | Works for in-the-wild 2D faces along with the noisy landmarks. Self-supervised learning | Dependency on 2D-to-3D landmarks annotation |
| [47] | 2020 |
3D GAN method for generation and translation of 3D face High-frequency details are preserved |
GANs are hard to train Cannot be applied in real-time 3D face solutions |
| [86] | 2020 |
3D face reconstruction from single 2D image 3D face recognition invariant of pose and expression |
Does not include occlusion invariance |
| [24] | 2020 |
No large-scale dataset is required Detailed and coloured 3D mesh image |
Does not work for occluded face regions |
| [87] | 2020 |
End-to-end deep learning method 6.1 K 3D meshes of caricature are synthesised Generates high-quality caricatures |
Does not work well if the input image is occluded |
| [89] | 2020 | Generates high-resolution avatars using GANs |
Fails to generate avatars of dark skin subjects Minor alignment errors lead to blur of pore details |
| [90] | 2020 | 3D caricature shape is directly built from 2D caricature image | Does not work well if the input image is occluded |
| [91] | 2020 | Face generation is precise over expressions, poses, and illumination | Low quality of model is generated under low lighting and extreme poses |
| [92] | 2020 | Robust to partial occlusions and extreme poses | Fails when 2D and 3D landmarks are wrongly estimated for occlusion |
| [93] | 2020 |
Trained through in-the-wild videos Generates high-quality 3D face and facial motion transfer from one person to other |
Does not work well under external occlusion |
| [94] | 2020 | Reconstruction is done through an occlusion-aware method | Does not work well under external occlusion such as glasses, hands, etc |
| [35] | 2020 | Proposed technique can do 3D face analysis and generation effectively | External occlusions are not considered |
| [95] | 2020 |
2.5D to 3D face mapping is done with attention-based GAN Handles a wide range of head poses and expressions |
Unable to fully reconstruct the facial expression in case of big open mouth |
| [96] | 2020 | The CNN-based model learns head-geometries even without ground-truth data | Unable to handle large pose variations |
| [2] | 2020 |
The mirroring technique is faster for reconstruction as compared to deep learning-based methods The pre-processing time, reconstruction time, and verification time are faster in computation as compared to the state-of-the-art methods |
Preprocessing does not include facial alignment The technique has not been tested on a big dataset of 3D faces |
| [8] | 2020 |
End-to-end deep learning technique Occlusion invariant reconstruction is done |
Not tested for being scalable |
| [9] | 2021 |
One-shot learning-based 3D face restoration technique Landmarks based reconstruction is faster as compared to mesh-based reconstruction using the mirroring technique |
Facial alignment is missing The maximum size of the dataset is 4666 3D images. Deep learning model can be trained better if the dataset is huge |
| [97] | 2021 |
A single network model for multi-face reconstruction Faster pre-processing for feature extraction |
Low facial texture Multiple GPUs required |
Performance Evaluation Measures
Evaluation measures are important to know the quality of the trained model. There are various evaluation metrics, namely, mean absolute error (MAE), mean squared error (MSE), normalised mean error (NME), root mean squared error (RMSE), cross-entropy loss (CE), area under the curve (AUC), intersection over union (IoU), peak signal to noise ratio (PSNR), receiver operator characteristic (ROC), and structural similarity index (SSIM). Table 3 presents the evaluation of 3D face reconstruction techniques in terms of performance measures. During the face reconstruction, the most important performance measures are MAE, MSE, NME, RMSE, and adversarial loss. These are the five widely used performance measures. Adversarial loss is being used since 2019 with the advent of GANs in 3D images.
Table 3.
Evaluation of 3D face restoration techniques in terms of performance measures
| References | Year | Adversarial Loss | AUC | CE | IoU | MAE | MEM | MSE | NME | PSNR | RMSE | ROC | SSIM | Other |
|---|---|---|---|---|---|---|---|---|---|---|---|---|---|---|
| [38] | 2016 | × | × | × | × | × | × | ✓ | × | × | × | × | × | × |
| [63] | 2017 | × | × | × | × | ✓ | × | × | × | × | × | × | × | × |
| [39] | 2017 | × | × | × | × | × | × | ✓ | × | × | × | × | × | × |
| [51] | 2017 | × | × | × | × | × | × | × | ✓ | × | × | × | × | × |
| [64] | 2017 | × | × | × | × | × | × | × | × | × | × | × | × | ✓ |
| [67] | 2017 | × | × | × | × | × | × | × | × | × | ✓ | × | × | × |
| [68] | 2017 | × | × | × | × | × | × | × | × | × | × | × | × | ✓ |
| [29] | 2017 | × | × | × | × | × | × | × | × | × | × | × | × | ✓ |
| [26] | 2018 | × | × | × | × | × | × | × | × | × | × | ✓ | × | ✓ |
| [61] | 2018 | × | × | × | × | × | × | × | × | × | ✓ | × | × | × |
| [30] | 2018 | × | × | × | × | × | × | × | × | × | × | × | × | ✓ |
| [69] | 2018 | × | × | × | × | × | × | × | × | × | × | × | × | ✓ |
| [43] | 2018 | × | × | × | × | × | × | × | × | × | × | ✓ | × | × |
| [48] | 2018 | × | × | × | × | × | × | × | × | × | ✓ | × | × | × |
| [70] | 2018 | × | × | × | × | × | × | × | × | × | × | × | × | ✓ |
| [71] | 2018 | × | × | × | × | × | × | × | × | × | × | ✓ | × | × |
| [72] | 2018 | × | × | × | × | × | × | × | × | × | ✓ | × | × | × |
| [73] | 2018 | × | × | × | × | × | × | × | ✓ | × | × | × | × | × |
| [74] | 2018 | × | × | × | × | × | × | × | × | × | ✓ | × | × | × |
| [31] | 2018 | × | × | × | × | × | ✓ | × | × | × | × | × | × | × |
| [32] | 2019 | × | × | × | × | ✓ | × | × | × | × | ✓ | × | × | × |
| [49] | 2019 | × | × | × | × | × | × | × | × | × | × | × | ✓ | × |
| [75] | 2019 | × | ✓ | × | × | × | × | × | × | × | × | × | × | × |
| [58] | 2019 | × | × | × | × | × | × | × | ✓ | × | × | × | × | × |
| [27] | 2019 | × | × | × | × | × | × | × | × | × | × | × | × | ✓ |
| [76] | 2019 | × | × | × | × | × | × | × | × | × | ✓ | × | × | × |
| [77] | 2019 | × | × | × | × | × | × | × | × | ✓ | × | × | ✓ | × |
| [78] | 2019 | × | × | × | × | × | × | × | × | × | × | ✓ | × | × |
| [79] | 2019 | ✓ | × | × | × | × | × | × | × | × | × | × | × | × |
| [80] | 2019 | × | × | × | × | × | × | × | × | × | ✓ | × | × | × |
| [83] | 2019 | × | × | × | × | × | × | × | × | ✓ | × | × | ✓ | × |
| [44] | 2019 | × | × | × | × | ✓ | × | × | × | × | × | × | × | ✓ |
| [33] | 2020 | × | × | × | × | × | × | ✓ | × | × | × | × | × | × |
| [45] | 2020 | × | × | × | × | × | × | × | × | ✓ | × | × | ✓ | × |
| [46] | 2020 | × | × | × | × | × | × | ✓ | × | × | × | × | × | × |
| [10] | 2020 | × | × | × | × | × | × | × | ✓ | × | × | × | × | × |
| [47] | 2020 | × | ✓ | × | × | × | × | × | × | × | × | × | × | ✓ |
| [86] | 2020 | × | × | × | × | ✓ | × | × | ✓ | × | × | × | × | × |
| [24] | 2020 | ✓ | × | × | × | × | × | × | × | × | × | × | × | × |
| [87] | 2020 | ✓ | × | × | × | × | × | × | × | × | × | × | × | × |
| [89] | 2020 | × | × | × | × | × | × | × | × | ✓ | × | × | × | × |
| [90] | 2020 | × | × | × | × | × | × | × | ✓ | × | × | × | × | × |
| [91] | 2020 | ✓ | × | × | × | × | × | × | × | × | × | × | × | × |
| [92] | 2020 | × | × | × | × | × | × | × | × | × | ✓ | × | × | × |
| [93] | 2020 | × | ✓ | × | × | × | × | × | ✓ | × | × | × | × | × |
| [94] | 2020 | × | × | × | × | × | × | × | × | × | ✓ | × | × | × |
| [35] | 2020 | × | × | × | × | × | × | × | ✓ | × | ✓ | × | × | × |
| [95] | 2020 | × | × | ✓ | ✓ | × | × | × | × | × | × | × | × | × |
| [96] | 2020 | ✓ | × | × | × | × | × | × | × | × | × | × | × | × |
| [2] | 2020 | × | × | × | × | ✓ | × | × | × | × | × | × | × | ✓ |
| [8] | 2020 | ✓ | × | × | × | ✓ | × | × | × | × | × | × | × | × |
| [9] | 2021 | × | × | × | × | ✓ | × | × | × | × | × | × | × | ✓ |
| [97] | 2021 | × | × | × | × | × | × | × | ✓ | × | × | × | × | × |
Datasets Used for Face Recognition
Table 4 depicts the detailed description of datasets used in 3D face reconstruction techniques. The analysis of different datasets highlights the fact that most of the 3D face datasets are publicly available datasets. They do not have a high number of images to train the model compared to 2D face publicly datasets. This makes the research in 3D faces more interesting because the scalability factor has not been tested and has become an active area of research. It is worth mentioning that only three datasets, namely, Bosphorus, KinectFaceDB, and UMBDB datasets, have occluded images for occlusion removal.
Table 4.
Detail description of datasets used
| Dataset Name | Modalities | Total Images | Total Subjects | Emotion Label Availability | Occlusion Label Availability | Publicly Available | Techniques using the dataset |
|---|---|---|---|---|---|---|---|
| Annotated faces-in-the-wild (AFW) [98] | 2D + Landmarks | 468 | – | No | No | Yes | [63, 31] |
| Annotated facial landmarks in the wild (AFLW) [99] | 2D + Landmarks | 25993 | – | No | No | Yes | [31] |
| AFLW2000-3D [85] | 2D + Landmarks | 2000 | – | No | No | Yes | [73, 58, 77, 100, 86, 92, 94] |
| AFLW-LFPA [84] | 2D + Landmarks | 1299 | – | No | No | Yes | [100] |
| Age Database (AgeDB) [101] | 2D + Age | 16488 | 568 | No | No | Yes | [79] |
| Basel Face Model (BFM2009) [102] | 3D | 200 | – | No | No | Yes | [61, 63] |
| Bosphorus [103] | 2D, 3D | 4666 | 105 | Yes | Yes | Yes | [26, 32, 38, 39, 43] |
| Binghamton University 3D Facial Expression (BU3DFE) [104] | 3D | 2500 | 100 | Yes | No | Yes | [43, 48, 63, 74, 86] |
| Binghamton University 4D Facial Expression (BU4DFE) [104] | 3D + Time | 606 | 101 | Yes | No | Yes | [43, 48, 75] |
| Chinese Academy of Sciences Institute of Automation (CASIA–3D) [105] | 3D | 4624 | 123 | Yes | No | Yes | [26, 43] |
| CASIA-WebFace [106] | 2D | 494414 | 10575 | No | No | Yes | [45] |
| CelebFaces Attributes Dataset (CelebA) [81] | 2D | 202599 | 10177 | Yes | Yes | Yes | [24, 64],[76, 77, 80, 96] |
| Celebrities in Frontal-Profile in the Wild (CFP) [107] | 2D | 7000 | 500 | No | No | Yes | [79] |
| FaceScape [108] | 3D | 18760 | 938 | Yes | No | Yes | – |
| Facewarehouse [109] | 3D | – | 150 | Yes | No | Yes | [24, 46, 61, 64, 76] |
| Face Recognition Grand Challenge (FRGC-v2.0) [110] | 3D | 4950 | 466 | Yes | No | Yes | [38, 43, 67, 86, 94] |
| GavabDB [111] | 3D | 549 | 61 | Yes | No | Yes | [43] |
| Helen Facial Feature Dataset (Helen) [112] | 2D + Landmarks | 2330 | – | No | No | Yes | [95] |
| Hi-Lo [47] | 3D | 6000 | – | No | No | Yes | [47] |
| IARPA Janus Benchmark A (IJB–A) [113] | 2D + Landmarks | 5712 | 500 | No | No | Yes | [76] |
| KinectFaceDB [114] | 2D, 2.5D, 3D | 936 | 52 | Yes | Yes | Yes | [2, 8] |
| Labeled Faces in the Wild (LFW) [82] | 2D + Landmarks | 13233 | 5749 | No | No | Yes | [64, 74, 76, 80, 96] |
| Labeled Face Parts in the Wild (LFPW) [115] | 2D + Landmarks | 3000 | – | No | No | Yes | [31] |
| Large Scale 3D Faces in the Wild (LS3D-W) [11] | 2D + Landmarks | 230000 | – | No | No | Yes | [58, 76] |
| Media Integration and Communication Center Florence (MICC-Florence)[116] | 2D, 3D | 53 | 53 | No | No | Yes | [58, 73, 74, 76, 92, 94] |
| Notre Dame (ND-2006) [117] | 3D | 13450 | 888 | Yes | No | Yes | [43] |
| Texas 3D Face Recognition Database (TexasFRD) [118] | 2D + Landmarks, 2.5D | 1149 | 105 | No | No | Yes | [43] |
| University of Houston Database (UHDB31) [119] | 3D | 25872 | 77 | No | No | Yes | [67] |
| University of Milano Bicocca 3D Face Database (UMBDB) [120] | 2D, 3D | 1473 | 143 | Yes | Yes | Yes | [43] |
| Visual Geometric Group Face Dataset (VGG-Face) [121] | 2D + Time | 2.6M | 2622 | No | No | Yes | [64] |
| VGGFace2 [66] | 2D | 3.31M | 9131 | No | No | Yes | [45] |
| VidTIMIT [122] | Video + Audio | – | 43 | No | No | Yes | [83] |
| VoxCeleb2 [123] | 2D + Audio | 1.12M Audios | 6112 | No | No | Yes | [93] |
| WebCaricature [88] | 2D | 6042 Caricatures + 5974 Images | 252 | No | No | Yes | [87] |
| YouTube Faces Database (YTF) [124] | 2D + Time | 3425 Videos | 1595 | No | No | Yes | [74] |
| 300 Videos in the Wild (300 VW) [125] | 2D+Time | 218595 | 300 | No | No | Yes | [64, 83] |
| 300 Faces in-the-wild Challenge (300W-3D) [126] | 2D + Landmarks | 600 | 300 | No | No | Yes | [58, 75, 77] |
| 300 Faces in-the-wild with Large Poses (300W-LP) [85] | 2D, 3D | 61225 | – | No | No | Yes | [51, 76, 78, 79, 95, 96] |
| 3D Twins Expression Challenge (3D-TEC) [127] | 3D | 428 | 214 | Yes | No | Yes | [26] |
| 4D Facial Behaviour Analysis for Security (4DFAB) [34] | 3D+Time | 1.8M | 180 | Yes | No | No | [33, 47] |
Tool and Techniques in 3D Face Reconstruction Techniques
Table 5 presents the techniques along with hardware used in terms of a graphical processing unit (GPU), size of random-access memory (RAM), central processing unit (CPU), and brief applications. The comparison highlights the importance of deep learning in 3D face reconstruction. GPUs play a vital role in the deep learning-based model. With the advent of Google Collaboratory, GPUs are freely accessible.
Table 5.
Comparative analysis of 3D face reconstruction in terms of technique, hardware, and applications
| References | Year | Technique | Hardware | RAM (GB) | Applications |
|---|---|---|---|---|---|
| [38] | 2016 | CNN on synthetic data | GPU | 8 | Real Images |
| [63] | 2017 | Cascaded regression | Intel Core i7 | 8 | Real Images |
| [39] | 2017 | CNN on synthetic data | Intel Core i7 | 8 | Facial Reenactment |
| [51] | 2017 | Direct volumetric CNN regression | GPU | 8 | Real Images |
| [64] | 2017 | Unsupervised deep convolutional autoencoder | GPU | 8 | Real Images |
| [67] | 2017 | End-to-end Deep Neural Network | GPU | 8 | Real Images |
| [68] | 2017 | Deep learning-based sketching | GPU | 8 | Avatar, Cartoon characters |
| [29] | 2017 | Glass-based explicit modelling | Mobile Phone | 4 | Real Images |
| [26] | 2018 | Deep CNN and 3D augmentation | GPU | 8 | Captured 3D face reconstruction |
| [61] | 2018 | Coarse to fine optimization strategy | Intel Core i7 | 8 | Real Images |
| [30] | 2018 | RBF interpolation | Intel Core i7 | 8 | 3D films and virtual reality |
| [69] | 2018 | Landmark localization and deep CNN | Intel Core i7 | 8 | Real Images |
| [43] | 2018 | Deep CNN | GPU | 8 | Real Images |
| [48] | 2018 | Epipolar plane images and CNN | GPU | 8 | Real Images |
| [70] | 2018 | Sparse photometric stereo | Intel Core i7 | 8 | Semantic labeling of face into fine region |
| [71] | 2018 | Bump map estimation with deep convolution autoencoder | GPU | 12 | Real Images |
| [72] | 2018 | Morphable model, Basel face model, and Cascaded regression | Intel Core i7 | 8 | Real Images |
| [73] | 2018 | Position map regression network | GPU | 8 | Real Images |
| [74] | 2018 | Encoder decoder based | GPU | 32 | Real Images |
| [31] | 2018 | 3DMM | Intel Core i7 | 8 | Real Images |
| [32] | 2019 | Cascaded regression | Intel Core i7 | 8 | Estimation of high-quality 3D face shape from single 2D image |
| [49] | 2019 | Best fit blending | Intel Core i7 | 16 | Virtual reality |
| [75] | 2019 | CNN regression | GPU | 8 | Real time application |
| [58] | 2019 | Unguided volumetric regression network | Intel Core i7 | 8 | Real Images |
| [27] | 2019 | GANs and Deep CNNs | GPU | 11 | Image augmentation |
| [76] | 2019 | Weakly supervised CNN | GPU | 8 | Real Images |
| [77] | 2019 | GANs | GPU | 11 | De-occluded face generation |
| [78] | 2019 | Siamese CNN | Intel Core i7 | 8 | Real Images |
| [79] | 2019 | GANs | GPU | 4 | Image augmentation |
| [80] | 2019 | 3DMM | Intel Core i7 | 8 | Easy combination of multiple face views |
| [83] | 2019 | Encoder decoder based | GPU | 8 | Video quality enhancement |
| [44] | 2019 | RNN and autoencoder | GPU | 11 | Video avatars, facial reenactment, video dubbing |
| [33] | 2020 | Deep neural networks | Intel Core i7 | 8 | Facial affect synthesis of basic expressions |
| [45] | 2020 | Symmetry consistent CNN | GPU | 11 | Natural Images |
| [46] | 2020 | Deep CNN | GPU | 11 | Expression modeling on caricature |
| [10] | 2020 | 2D assisted self-supervised learning | Intel Core i7 | 8 | Real Images |
| [47] | 2020 | GANs | GPU | 32 | 3D face augmentation |
| [86] | 2020 | Cascaded coupled regression | GPU | 8 | Real Images |
| [24] | 2020 | Graph convolutional networks | GPU | 11 | Generate high fidelity 3D face texture |
| [87] | 2020 | GANs | GPU | 11 | Animation, 3D printing, virtual reality |
| [89] | 2020 | 3DMM and GAN algorithm | Intel Core i7 | 16 | Generation of 4Kx6K 3D face from single 2D face image |
| [90] | 2020 | ANN | GPU | 16 | Expression modeling on caricature |
| [91] | 2020 | GANs and VAEs | GPU | 8 | Vision and graphics |
| [92] | 2020 | Adaptive reweighing based optimization | Intel Core i7 | 8 | Real Images |
| [93] | 2020 | 3DMM and blendshapes | GPU | 8 | Personalized reconstruction |
| [94] | 2020 | Multiview geometry consistency | Intel Core i7 | 8 | Real Images |
| [35] | 2020 | 3DMM | Intel Core i7 | 8 | Expression modeling |
| [95] | 2020 | Attention guided GAN | Intel Core i7 | 8 | 2.5D to 3D face generation |
| [96] | 2020 | GANs | GPU | 12 | Face animation and reenactment |
| [2] | 2020 | Clustering, VAE, BiLSTM, SVM | GPU | 32 | Real Images |
| [8] | 2020 | End-to-end deep learning | GPU | 32 | Real Images |
| [9] | 2021 | VAE and Triplet Loss | GPU | 32 | Real Images |
| [97] | 2021 | Encoder decoder | GPU | 32 | Multiface reconstruction |
Applications
Based on the artificial intelligence-based AI + X technique [128], where X is domain expertise in face recognition, a plethora of applications are affected by 3D face reconstruction. Facial puppetry, speech-driven animation and enactment, video dubbing, virtual makeup, projection mapping, face replacement, face aging, and 3D printing in medicine are some of the well-known applications. These are discussed in succeeding subsections.
Facial Puppetry
The games and movie industry use facial cloning or puppetry in video-based facial animation. The expressions and emotions are transferred from user to target character through video streaming. When artists dub for animated characters for a movie, 3D face reconstruction can help the expressions transfer from the artist to the character. Figure 12 illustrates the puppetry demonstration in real-time by digital avatars [129, 130].
Fig. 12.
Face puppetry in real-time [129]
Speech-driven Animation and Reenactment
Zollhofer et al. [1] discussed various video-based face reenactment works. Most of the methods depend on the reconstruction of source and target face using a parametric facial model. Figure 13 presents the pipeline architecture of neural voice puppetry [44]. The audio input is passed through deep speech based on a recurrent neural network for feature extraction. Furthermore, the autoencoder-based expression features with the 3D model are transferred to the neural renderer to receive the speech-driven animation.
Fig. 13.
Neural Voice Puppetry [44]
Video Dubbing
Dubbing is an important part of filmmaking where an audio track is added or replaced in the original scene. The original actor's voice is to be replaced with the dubbed actor. This process requires ample training for dubbed actors to match their audio with the original actor's lip-sync [131]. To minimise the discrepancies in visual dubbing, the reconstruction of mouth in motion complements the dialogues spoken by the dubbed actor. It involves the mapping of dubber's mouth movements with the actor's mouth [132]. Hence, the technique of image swapping or transferring parameters is used. Figure 14 presents the visual dubbing by VDub [131] and Face2Face with live enabled dubbing [132]. Figure 14 shows DeepFake example in 6.S191 [133], showing the course instructor dubbing his voice to famous personalities using deep learning.
Fig. 14.
DeepFake example in 6.S191 [133]
Virtual Makeup
Virtual makeup is excessively used in online platforms for meetings and video chats where a presentable appearance is indispensable. It includes digital image changes such as applying suitable colour lipstick, face masks, etc. It can be useful for beauty product companies as they can advertise digitally, and consumers can experience the real-time effect of their products on their images. It is implemented by using different reconstruction algorithms.
The synthesised virtual tattoos have been shown adjusting to the facial expression [134] (see Fig. 15a). Viswanathan et al. [135] gave a system in which two face images are given as input, one with eyes-open and the other with eyes-closed. An augmented reality-based face is proposed to add one or more makeup shapes, layers, colours, and textures to the face. Nam et al. [136] proposed an augmented reality-based lip makeup method, which used pixel-unit makeup compared to polygon unit makeup on lips, as seen in Fig. 15b.
Fig. 15.
a Synthesised virtual tattoos [134] and b Augmented reality-based pixel-unit makeup on lips [136]
Projection-Mapping
Projection mapping uses projectors to amend the features or expressions of real-world images. This technique is used to bring life to static images and give them a visual display. Different methods are used for projection mapping in 2D and 3D images to alter the person's appearance. Figure 16 presents the live projection mapping system called FaceForge [137].
Fig. 16.
FaceForge based live projection mapping [137]
Lin et al. [24] presented a technique of 3D face projection to the input image by passing the input image through CNN and combining the information with 3DMM to get the fine texture of the face (see Fig. 17).
Fig. 17.
Projection mapping of a 2D face combined with 3DMM model [24]
Face Replacement
Face Replacement is commonly used in the entertainment industry, where the source face is replaced with the target face. This technique is based on parameters such as the track of identity, facial properties, and expressions of both faces (source and target). The source face is to be rendered so that it matches the conditions of the target face. Adobe After Effects is a famous tool used in the movie and animation industry and can help face replacement [138] (see Fig. 18).
Fig. 18.
Expression invariant face replacement system [138]
Face Aging
Face ageing is an effective technique to convert 3D face images into 4D. If a single 3D image can be synthesised using aging GAN, it would be useful to create 4D datasets. Face aging is also called age progression or age synthesis as it revives the face by changing the facial features. Various techniques are used to enhance the features of the face so that the original image is preserved. Figure 19 shows the transformation of the face using age-conditional GAN (ACGAN) [139].
Fig. 19.
Transformation of the face using ACGAN [139]
Shi et al. [140] used GANs for face aging because different face parts have different ageing speeds over time. Hence, they used attention based conditional GAN using normalisation for handling the segmented face aging. Fang et al. [141] proposed a progressive face aging using the triple loss function at the generator level of GAN. The complex translation loss helped them in handling face age effectively. Huang et al. [142] worked on face aging using the progressive GAN for handling three aspects such as identity preservation, high fidelity, and aging accuracy. Liu et al. [143] proposed a controllable GAN for manipulating the latent space of the input face image to control the face aging. Yadav et al. [144] proposed face recognition over various age gap using two different images of the same person. Sharma et al. [145] worked on fusion-based GAN using a pipeline of CycleGAN for aging progression and enhanced super-resolution GAN for high fidelity. Liu et al. [146] proposed a face aging method for young faces modeling the transformation over appearance and geometry of the face.
As shown in Table 6, facial reconstruction can be used in three different types of settings. Facial puppetry, speech-driven animation, and face enactment are all examples of animation-based face reconstruction. Face replacement and video dubbing are two examples of video-based applications. Face ageing, virtual makeup, and projection mapping are some of the most common 3D face applications.
Table 6.
Applications of 3D face reconstruction
| Broad Area | Target Problems | Techniques / Tools | References |
|---|---|---|---|
| Animation | Facial Puppetry | Displaced dynamic expression (DDE) model and dynamic expression model (DEM) | [129, 130] |
| Speech-driven Animation | RNN and Autoencoders | [44] | |
| Face Enactment | RNN, GAN, Attention-based CNN | [132, 147–151] | |
| Video | Video Dubbing | DeepFake, GANs | [131–133] |
| Face Replacement | CNN-based transfer learning, GANs, Adobe Premiere Elements, Apple Final Cut Pro, Filmora | [138, 152, 153] | |
| 3D Face | Face Aging | GANs | [139–146] |
| Virtual Makeup | GANs, Autoencoders, Augmented Reality | [134–136] | |
| Projection Mapping | CNN | [24, 137] |
Challenges And Future Research Directions
This section discusses the main challenges faced during 3D face reconstruction, followed by future research directions.
Current Challenges
The current challenges in 3D face reconstruction are occlusion removal, makeup removal, expression transfer, and age prediction. These are discussed in the succeeding subsections.
Occlusion Removal
The occlusion removal is a challenging task for 3D face reconstruction. Researchers are working to handle 3D face occlusion using voxels and 3D landmarks [2, 8, 9]. Sharma and Kumar [2] developed a voxel-based face reconstruction technique. After the reconstruction process, they used a pipeline of variational autoencoders, bidirectional LSTM, and triplet loss training to implement 3D face recognition.
Sharma and Kumar [20] proposed voxel-based face reconstruction and recognition method. They used a generator and discriminator based on game theory for the generation of triplets. The occlusion was removed after the missing information was reconstructed. Sharma and Kumar [22] used 3D face landmarks to build a one-shot learning 3D face reconstruction technique (see Fig. 20).
Fig. 20.
3D Face reconstruction based on facial landmarks [9]
Applying Make-up and its Removal
Applying the facial makeup and its removal is challenging in virtual meetings during the COVID-19 pandemic [154–156]. makeup bag [154] presented an automatic makeup style transfer technique by solving the makeup disentanglement and facial makeup application. The main advantage of MakeupBag is that it considers the skin tone and colour while doing the makeup transfer (Fig. 21).
Fig. 21.
MakeupBag based output for applying makeup from reference to target face [154]
Li et al. [155] proposed a makeup-invariant face verification system. They employed a semantic aware makeup cleaner (SAMC) to remove face makeup under various expressions and poses. The technique worked unsupervised while locating the makeup region in the face and used an attention map ranging from 0 to 1, denoting the degree of makeup. Horita and Aizawa [156] proposed a style and latent-guided generative adversarial networks (SLGAN). They used controllable GAN to enable the user with adjustment of makeup shading (see Fig. 22).
Fig. 22.
GAN based makeup transfer and removal [156]
Expression Transfer
Expression transfer is an active problem, especially with the advent of GANs. Wu et al. [157] proposed ReenactGAN, a method capable of transferring the person's expressions from source video to target video. They employed the encoder-decoder based model for doing the transformation of the face from source to target. The transformer used three loss functions for evaluation, viz. cycle-loss, adversarial loss, and shape constrain loss. Donald Trump images reenacting the expressions are depicted in Fig. 23.
Fig. 23.
Expression transfer using ReenactGAN [157]
Deep fakes are a matter of concern where the facial expression and context are different. Nirkin et al. [158] proposed a deep fake detection method to detect identity manipulations and face swaps. In deep fake images, the face regions are manipulated by targeting the face to change by variation in the context. Tolosana et al. [159] worked on a survey for four kinds of deep fake methods, including full face synthesis, identity swapping, face attribute manipulation, and expression swapping.
Age Prediction
Due to deep fakes and generative adversarial networks [140, 142], the faces can be deformed to other ages, as seen in Fig. 24. With this, the challenge of age prediction of a person goes beyond imagination, especially in fake faces on identity cards or social networking platforms.
Fig. 24.
Results of progressive face aging GAN [142]
Fang et al. [141] proposed a GAN-based technique for face age simulation. The proposed Triple-GAN model used the triple translation loss for the modelling of age pattern interrelation. They employed an encoder-decoder based generator and discriminator for age classification. Kumar et al. [160] employed reinforcement learning over the latent space based on the GAN model [161]. They used Markov Decision Process (MDP) for doing semantic manipulation. Pham et al. [162] proposed a semi-supervised GAN technique to generate realistic face images. They synthesised the face images using the real data and the target age while training the network. Zhu et al. [163] used the attention-based conditional GAN technique to target high-fidelity in the synthesised face images.
Future Challenges
Unsupervised learning in 3D face reconstruction is an open problem. Work has been presented lately by [164] to work around symmetric deformable objects in 3D. In this paper, some future possibilities for 3D face reconstruction such as lips reconstruction, teeth and tongue capturing, eyes and eyelids capturing, hairstyle, and full head reconstruction have been discussed in detail. These challenges have been laid out for the researchers working in the domain of 3D face reconstruction.
Lips Reconstruction
The lips are one of the most critical components of the mouth area. Various celebrities get surgeries on lips ranging from lip lift surgery, lip reduction surgery, and lip augmentation surgery [165, 166]. Heidekrueger et al. [165] surveyed the preferred lip ratio for females. It was concluded that gender, age, profession, and country might affect the preferences of lower lip ratio.
Baudoin et al. [166] conducted a review on upper lip aesthetics. Various treatment options ranging from fillers to dermabrasion and surgical excision were examined. Zollhofer et al. [1] discussed lip reconstruction as one application for 3D face reconstruction, as shown in Fig. 25. In [167], the lips' video reconstructed the rolling, stretching, and bending of lips.
Fig. 25.
High-quality lip shapes for reconstruction [1]
Teeth and Tongue Capturing
In literature, few works have worked on capturing the interior of the mouth. Reconstructing teeth and tongue in GAN-based 2D faces is a difficult task. A beard or moustache can make it difficult to capture the teeth and tongue. In [163] a statistical model was discussed.. There are different applications for reconstructing the teeth area, viz. production of content for digital avatars and dentistry for facial geometry-based tooth restoration (see Fig. 26).
Fig. 26.
Teeth reconstruction with its applications [168]
Eyes and Eyelids Capturing
Wang et al. [170] showed 3D eye gaze estimation and facial reconstruction from an RGB video. Wen et al. [169] presented a technique for tracking and reconstructing 3D eyelids in real-time (see Fig. 27). This approach is combined with a face and eyeball tracking system to achieve a full face with detailed eye regions. In [171], Bi-directional LSTM was employed for eyelids tracking.
Fig. 27.
Eyelid tracking based on semantic edges [169]
Hair Style Reconstruction
Hair style reconstruction is a challenging task on 3D faces. A volumetric variational autoencoder based 3D hair synthesis [172] is shown in Fig. 28. Ye et al. [173] proposed a hair strand reconstruction model based on the encoder-decoder technique. It generated a volumetric vector field using the hairstyle-based oriented map. They used a mixture of CNN layers, skip connections, fully connected layers, and the deconvolution layers while generating the architecture in encoder-decoder format. Structure and content loss was used as the evaluation metric during the training process.
Fig. 28.
3D Hair Synthesis using volumetric VAE [172]
Complete Head Reconstruction
The reconstruction of the 3D human head is an active area of research. He et al. [174] presented a full head data-driven 3D face reconstruction. The input image and reconstructed result with a side-view texture were generated (see Fig. 29). They employed the albedo parameterised model for complementing the head texture map. A convolution network was used for face and hair region segmentation. There are various applications of human head reconstruction in virtual reality as well as avatar generation.
Fig. 29.
Full head reconstruction [174]
Table 7 presents the challenges and future directions along with their target problems.
Table 7.
Challenges and future research directions for 3D face reconstruction
| Challenges | Target Problem | Technique Used | References |
|---|---|---|---|
| Occlusion Removal | Forensics and surveillance | GAN, VAE, BiLSTM, and Triplet Loss | [2, 8, 9] |
| Makeup Removal | Online meetings, forensics, and cosmetics | Controllable GAN | [154–156] |
| Expression Transfer | Animation and dubbing | Encoder-Decoder based GAN | [157–159] |
| Age Prediction | Photography, fashion, and robotics | Conditional GAN | [141, 160–163] |
| Lips Reconstruction | Surgery and AI in medicines | Surgery-based | [165, 166] |
| Teeth and Tongue Capturing | 3D modeling | GAN | [168] |
| Eyes and Eyelids Capturing | Proctored examinations | BiLSTM | [169–171] |
| Hair Style | Cosmetics and hair style industry | CNN, Autoencoder | [172, 173] |
| Complete Head | Augmented reality and Virtual reality | CNN | [174] |
Conclusion
This paper presents a detailed survey with extensive study for 3D face reconstruction techniques. Initially, six types of reconstruction techniques have been discussed. The observation is that scalability is the biggest challenge for 3D face problems because 3D faces do not have sufficiently large datasets publicly available. Most of the researchers have worked on RGB-D images. With deep learning, working on a mesh image or the voxel image has hardware constraints. The current and future challenges related to 3D face reconstruction in the real world have been discussed. This domain is an open area of research ranging with many challenges, especially with the capabilities of GANs and deep fakes. The study is unexplored in lips reconstruction, the interior of mouth reconstruction, eyelids reconstruction, hair styling for various hair, and complete head reconstruction.
Declarations
Conflict of interest
On behalf of all authors, the corresponding author states that there is no conflict of interest.
Footnotes
Publisher's Note
Springer Nature remains neutral with regard to jurisdictional claims in published maps and institutional affiliations.
Contributor Information
Sahil Sharma, Email: sahil301290@gmail.com.
Vijay Kumar, Email: vijaykumarchahar@gmail.com.
References
- 1.Zollhöfer M, Thies J, Garrido P, et al. State of the art on monocular 3D face reconstruction, tracking, and applications. Comput Graph Forum. 2018;37(2):523–550. doi: 10.1111/cgf.13382. [DOI] [Google Scholar]
- 2.Sharma S, Kumar V. Voxel-based 3D face reconstruction and its application to face recognition using sequential deep learning. Multimed Tools Appl. 2020;79:17303–17330. doi: 10.1007/s11042-020-08688-x. [DOI] [Google Scholar]
- 3.Cloud Vision API | Google Cloud. https://cloud.google.com/vision/docs/face-tutorial. Accessed 12 Jan 2021
- 4.AWS Marketplace: Deep Vision API. https://aws.amazon.com/marketplace/pp/Deep-Vision-AI-Inc-Deep-Vision-API/B07JHXVZ4M. Accessed 12 Jan 2021
- 5.Computer Vision | Microsoft Azure. https://azure.microsoft.com/en-in/services/cognitive-services/computer-vision/. Accessed 12 Jan 2021
- 6.Koujan MR, Dochev N, Roussos A (2020) Real-Time Monocular 4D Face Reconstruction using the LSFM models. preprint arXiv:2006.10499.
- 7.Behzad M, Vo N, Li X, Zhao G. Towards reading beyond faces for sparsity-aware 4D affect recognition. Neurocomputing. 2021;458:297–307. doi: 10.1016/j.neucom.2021.06.023. [DOI] [Google Scholar]
- 8.Sharma S, Kumar V. Voxel-based 3D occlusion-invariant face recognition using game theory and simulated annealing. Multimedia Tools and Applications. 2020;79(35):26517–26547. doi: 10.1007/s11042-020-09331-5. [DOI] [Google Scholar]
- 9.Sharma S, Kumar V. 3D landmark‐based face restoration for recognition using variational autoencoder and triplet loss. IET Biometrics. 2021;10(1):87–98. doi: 10.1049/bme2.12005. [DOI] [Google Scholar]
- 10.Tu X, Zhao J, Xie M, et al. 3D face reconstruction from a single image assisted by 2D face images in the Wild. IEEE Trans Multimed. 2020;23:1160–1172. doi: 10.1109/TMM.2020.2993962. [DOI] [Google Scholar]
- 11.Bulat A, Tzimiropoulos G How far are we from solving the 2D & 3D Face Alignment problem? (and a dataset of 230,000 3D facial landmarks). In: Proceedings of the IEEE international conference on computer vision (ICCV), pp 1021–1030
- 12.Zhu X, Lei Z, Liu X, et al (2016) Face alignment across large poses: a 3D solution. computer vision and pattern recognition (CVPR), pp 146–155
- 13.Gu S, Bao J, Yang H, et al (2019) Mask-guided portrait editing with conditional gans. In: Proc IEEE comput soc conf comput vis pattern recognit 2019-June:3431–3440. doi: 10.1109/CVPR.2019.00355
- 14.Guo Y, Wang H, Hu Q, et al. Deep learning for 3D point clouds: A survey. IEEE Trans Pattern Anal Mach Intell. 2020;43(12):4338–4364. doi: 10.1109/tpami.2020.3005434. [DOI] [PubMed] [Google Scholar]
- 15.Ye M, Shen J, Lin G, et al. Deep learning for person re-identification: a survey and outlook. IEEE Trans Pattern Anal Mach Intell. 2021;8828:1–1. doi: 10.1109/tpami.2021.3054775. [DOI] [PubMed] [Google Scholar]
- 16.Tran L, Liu X Nonlinear 3D Face Morphable Model. In: Proceedings of the IEEE conference on computer vision and pattern recognition, pp 7346–7355
- 17.Egger B, Smith WAP, Tewari A, et al. 3D morphable face models—past, present, and future. ACM Trans Graph. 2020;39(5):1–38. doi: 10.1145/3395208. [DOI] [Google Scholar]
- 18.Blanz V, Vetter T. Face recognition based on fitting a 3D morphable model. IEEE Trans Pattern Anal Mach Intell. 1999;25(9):1063–1074. doi: 10.1109/TPAMI.2003.1227983. [DOI] [Google Scholar]
- 19.Booth J, Roussos A, Ponniah A, et al. Large scale 3D morphable models. Int J Comput Vis. 2018;126:233–254. doi: 10.1007/s11263-017-1009-7. [DOI] [PMC free article] [PubMed] [Google Scholar]
- 20.Cao C, Weng Y, Zhou S, et al. FaceWarehouse: A 3D facial expression database for visual computing. IEEE Trans Vis Comput Graph. 2014;20:413–425. doi: 10.1109/TVCG.2013.249. [DOI] [PubMed] [Google Scholar]
- 21.Gerig T, Morel-Forster A, Blumer C, et al (2018) Morphable face models - An open framework. In: Proceedings 13th IEEE int conf autom face gesture recognition, FG. 75–82. 10.1109/FG.2018.00021
- 22.Huber P, Hu G, Tena R, et al. (2016) A multiresolution 3d morphable face model and fitting framework. InProceedings of the 11th joint conference on computer vision, imaging and computer graphics theory and applications, pp 79–86. SciTePress.
- 23.Li T, Bolkart T, et al. Learning a model of facial shape and expression from 4D scans. ACM Trans Graphics. 2017;36(6):1–17. doi: 10.1145/3130800.3130813. [DOI] [Google Scholar]
- 24.Lin J, Yuan Y, Shao T, Zhou K. Towards high-fidelity 3D face reconstruction from in-the-wild images using graph convolutional networks. Comput Vision Pattern Recognition (CVPR) 2020 doi: 10.1109/cvpr42600.2020.00593. [DOI] [Google Scholar]
- 25.Paysan P, Knothe R, Amberg B, et al (2009) A 3D face model for pose and illumination invariant face recognition. In: 6th IEEE international conference on advanced video and signal based surveillance, AVSS 2009. pp 296–301
- 26.Kim D, Hernandez M, Choi J, Medioni G (2018) Deep 3D face identification. IEEE international joint conference on biometrics (IJCB), IJCB 2017 2018-January:133–142. 10.1109/BTAS.2017.8272691
- 27.Gecer B, Ploumpis S, Kotsia I, Zafeiriou S (2019) Ganfit: Generative adversarial network fitting for high fidelity 3D face reconstruction. In: Proceedings of the IEEE/CVF conference on computer vision and pattern recognition:1155–1164. 10.1109/CVPR.2019.00125
- 28.Kim H, Garrido P, Tewari A, et al. Deep video portraits. ACM Trans Graphics. 2018;37:1–14. doi: 10.1145/3197517.3201283. [DOI] [Google Scholar]
- 29.Maninchedda F, Oswald MR, Pollefeys M. Fast 3D reconstruction of faces with glasses. In: Proceedings of the IEEE/CVF conference on computer vision and pattern recognition (CVPR) 2017 doi: 10.1109/CVPR.2017.490. [DOI] [Google Scholar]
- 30.Zhang S, Yu H, Wang T, et al. Dense 3D facial reconstruction from a single depth image in unconstrained environment. Virtual Reality. 2018;22(1):37–46. doi: 10.1007/s10055-017-0311-6. [DOI] [Google Scholar]
- 31.Jiang L, Wu X, Kittler J (2018) Pose invariant 3D face reconstruction. 1–8. arXiv preprint arXiv:1811.05295
- 32.Wu F, Li S, Zhao T, et al. Cascaded regression using landmark displacement for 3D face reconstruction. Pattern Recogn Lett. 2019;125:766–772. doi: 10.1016/j.patrec.2019.07.017. [DOI] [Google Scholar]
- 33.Kollias D, Cheng S, Ververas E, et al. Deep neural network augmentation: generating faces for affect analysis. Int J Comput Vision. 2020;128:1455–1484. doi: 10.1007/s11263-020-01304-3. [DOI] [Google Scholar]
- 34.4DFAB: A Large Scale 4D Facial Expression Database for Biometric Applications | DeepAI. https://deepai.org/publication/4dfab-a-large-scale-4d-facial-expression-database-for-biometric-applications. Accessed 14 Oct 2020
- 35.Lyu J, Li X, Zhu X, Cheng C (2020) Pixel-Face: A Large-Scale, High-Resolution Benchmark for 3D Face Reconstruction. arXiv preprint arXiv:2008.12444
- 36.Zhu Z, Luo P, Wang X, Tang X (2013) Deep learning identity-preserving face space. In: Proceedings of the IEEE international conference on computer vision. institute of electrical and electronics engineers inc., pp 113–120
- 37.Tang Y, Salakhutdinov R, Hinton G (2012) Deep Lambertian Networks. arXiv preprint arXiv:1206.6445
- 38.Richardson E, Sela M, Kimmel R (2016) 3D face reconstruction by learning from synthetic data. In: Proceedings - 2016 4th international conference on 3D vision, 3DV 2016. Institute of electrical and electronics engineers inc., pp 460–467
- 39.Richardson E, Sela M, Or-El R, Kimmel R (2017) Learning detailed face reconstruction from a single image. In: Proceedings of the IEEE conference on computer vision and pattern recognition, pp 1259–1268
- 40.Laine S, Karras T, Aila T, et al. (2016) Facial performance capture with deep neural networks. arXiv preprint arXiv:1609.06536, 3
- 41.Nair V, Susskind J, Hinton GE (2008) Analysis-by-synthesis by learning to invert generative black boxes. In: International conference on artificial neural networks, pp 971–981
- 42.Peng X, Feris RS, Wang X, Metaxas DN (2016) A recurrent encoder-decoder network for sequential face alignment. In: European conference on computer vision, pp 38–56.
- 43.Zulqarnain Gilani S, Mian A (2018) Learning from millions of 3D scans for large-scale 3D face recognition. Proceedings IEEE Comput soc conf comput vis pattern recognit, pp 1896–1905. 10.1109/CVPR.2018.00203
- 44.Thies J, Elgharib M, Tewari A, et al (2019) Neural voice puppetry: audio-driven facial reenactment. In: European conference on computer vision, pp 716–731
- 45.Li X, Hu G, Zhu J, et al. Learning symmetry consistent deep CNNs for face completion. IEEE Trans Image Proc. 2020;29:7641–7655. doi: 10.1109/TIP.2020.3005241. [DOI] [Google Scholar]
- 46.Han X, Hou K, Du D, et al. CaricatureShop: personalized and photorealistic caricature sketching. IEEE Trans Vis Comput Graphics. 2020;26:2349–2361. doi: 10.1109/TVCG.2018.2886007. [DOI] [PubMed] [Google Scholar]
- 47.Moschoglou S, Ploumpis S, Nicolaou MA, et al. 3DFaceGAN: adversarial nets for 3D face representation, generation, and translation. Int J Comput Vision. 2020;128(10):2534–2551. doi: 10.1007/s11263-020-01329-8. [DOI] [Google Scholar]
- 48.Feng M, Zulqarnain Gilani S, Wang Y, et al (2018) 3D face reconstruction from light field images: a model-free approach. Lect Notes Comput Science (including Subser Lect Notes Artif Intell Lect Notes Bioinformatics) 11214 LNCS: 508–526. 10.1007/978-3-030-01249-6_31
- 49.Anbarjafari G, Haamer RE, LÜSi I, et al (2019) 3D face reconstruction with region based best fit blending using mobile phone for virtual reality based social media. Bull Polish Acad Sci Tech Sci. 67: 125–132. 10.24425/bpas.2019.127341
- 50.Kim H, Zollhöfer M, Tewari A, et al (2018) InverseFaceNet: deep monocular inverse face rendering. In: Proceedings of the IEEE conference on computer vision and pattern recognition, pp 4625–4634
- 51.Jackson AS, Bulat A, Argyriou V, Tzimiropoulos G (2017) Large Pose 3D Face Reconstruction from a single image via direct volumetric CNN regression. In: Proceedings IEEE int conf comput Vis 2017-Octob:1031–1039. 10.1109/ICCV.2017.117
- 52.Eigen D, Puhrsch C, Fergus R (2014) Depth map prediction from a single image using a multi-scale deep network. arXiv preprint arXiv:1406.2283
- 53.Saxena A, Chung SH, Ng AY. 3-D depth reconstruction from a single still image. Int J Comput Vis. 2008;76:53–69. doi: 10.1007/s11263-007-0071-y. [DOI] [Google Scholar]
- 54.Tulsiani S, Zhou T, Efros AA, Malik J (2017) Multi-view supervision for single-view reconstruction via differentiable ray consistency. In: Proceedings of the IEEE conference on computer vision and pattern recognition, pp 2626–2634 [DOI] [PubMed]
- 55.Tatarchenko M, Dosovitskiy A, Brox T (2017) Octree generating networks: efficient convolutional architectures for high-resolution 3D outputs. In: Proceedings of the IEEE international conference on computer vision, pp 2088–2096
- 56.Roth J, Tong Y, Liu X (2016) Adaptive 3D face reconstruction from unconstrained photo collections, In: Proceedings of the IEEE conference on computer vision and pattern recognition, pp 4197–4206
- 57.Kemelmacher-Shlizerman I, Seitz SM (2011) Face reconstruction in the wild. In: Proceedings of the IEEE international conference on computer vision. pp 1746–1753
- 58.Xing Y, Tewari R, Mendonça PRS. A self-supervised bootstrap method for single-image 3D face reconstruction. Proc - 2019 IEEE Winter Conf Appl Comput Vision. WACV. 2019;2019:1014–1023. doi: 10.1109/WACV.2019.00113. [DOI] [Google Scholar]
- 59.Kemelmacher-Shlizerman I, Basri R. 3D face reconstruction from a single image using a single reference face shape. IEEE Trans Pattern Anal Mach Intell. 2011;33:394–405. doi: 10.1109/TPAMI.2010.63. [DOI] [PubMed] [Google Scholar]
- 60.Sengupta S, Lichy D, Kanazawa A, et al. SfSNet: learning shape, reflectance and illuminance of faces in the wild. IEEE Trans Pattern Anal Mach Intell. 2020 doi: 10.1109/TPAMI.2020.3046915. [DOI] [PubMed] [Google Scholar]
- 61.Jiang L, Zhang J, Deng B, et al. 3D face reconstruction with geometry details from a single image. IEEE Trans Image Process. 2018;27:4756–4770. doi: 10.1109/TIP.2018.2845697. [DOI] [PubMed] [Google Scholar]
- 62.He K, Zhang X, Ren S, Sun J (2016) Deep residual learning for image recognition. In: Proceedings of the IEEE conference on computer vision and pattern recognition. pp 770–778
- 63.Liu F, Zeng D, Li J, Zhao Q, jun On 3D face reconstruction via cascaded regression in shape space. Front Inf Technol Electron Eng. 2017;18:1978–1990. doi: 10.1631/FITEE.1700253. [DOI] [Google Scholar]
- 64.Tewari A, Zollhöfer M, Kim H, et al (2017) MoFA: Model-based deep convolutional face autoencoder for unsupervised monocular reconstruction. In: Proceedings - 2017 IEEE Int Conf Comput Vis Work ICCVW 2017 2018-Janua:1274–1283. 10.1109/ICCVW.2017.153
- 65.Krizhevsky A, Sutskever I, Hinton GE. ImageNet classification with deep convolutional neural networks. Adv Neural Inf Process Syst. 2012;25:1097–1105. [Google Scholar]
- 66.Visual Geometry Group - University of Oxford. http://www.robots.ox.ac.uk/~vgg/data/vgg_face/. Accessed 13 Oct 2020
- 67.Dou P, Shah SK, Kakadiaris IA (2017) End-to-end 3D face reconstruction with deep neural networks. In: Proceedings- 30th IEEE conf comput vis pattern recognition, CVPR 1503–1512. 10.1109/CVPR.2017.164
- 68.Han X, Gao C, Yu Y. DeepSketch2Face: a deep learning based sketching system for 3D face and caricature modeling. ACM Trans Graph. 2017;36:1–12. doi: 10.1145/3072959.3073629. [DOI] [Google Scholar]
- 69.Hsu GS, Shie HC, Hsieh CH, Chan JS. Fast landmark localization with 3D component reconstruction and CNN for cross-pose recognition. IEEE Trans Circuits Syst Video Technol. 2018;28:3194–3207. doi: 10.1109/TCSVT.2017.2748379. [DOI] [Google Scholar]
- 70.Cao X, Chen Z, Chen A, et al. Sparse photometric 3D face reconstruction guided by morphable models. Proc IEEE Comput Soc Conf Comput Vis Pattern Recognit. 2018 doi: 10.1109/CVPR.2018.00487. [DOI] [Google Scholar]
- 71.Tran AT, Hassner T, Masi I, et al. Extreme 3D face reconstruction: seeing through occlusions. Proc IEEE Comput Soc Conf Comput Vis Pattern Recognit. 2018 doi: 10.1109/CVPR.2018.00414. [DOI] [Google Scholar]
- 72.Feng ZH, Huber P, Kittler J, et al (2018) Evaluation of dense 3D reconstruction from 2D face images in the wild. In: Proceedings - 13th IEEE int conf autom face gesture recognition, FG 2018 780–786. 10.1109/FG.2018.00123
- 73.Feng Y, Wu F, Shao X, et al (2018) Joint 3d face reconstruction and dense alignment with position map regression network. Lect Notes Comput Sci (including Subser Lect Notes Artif Intell Lect Notes Bioinformatics) 11218 LNCS:557–574. 10.1007/978-3-030-01264-9_33
- 74.Liu F, Zhu R, Zeng D, et al. Disentangling features in 3d face shapes for joint face reconstruction and recognition. Proc IEEE Comput Soc Conf Comput Vis Pattern Recognit. 2018 doi: 10.1109/CVPR.2018.00547. [DOI] [Google Scholar]
- 75.Chinaev N, Chigorin A, Laptev I. MobileFace: 3D face reconstruction with efficient CNN regression. In: Leal-Taixé Laura, Roth Stefan., editors. Computer Vision – ECCV 2018 Workshops: Munich, Germany, September 8-14, 2018, Proceedings, Part IV. Cham: Springer International Publishing; 2019. pp. 15–30. [Google Scholar]
- 76.Deng Y, Yang J, Xu S, et al (2019) Accurate 3D face reconstruction with weakly-supervised learning: From single image to image set. IEEE Comput Soc Conf Comput Vis Pattern Recognit Work 2019-June:285–295. 10.1109/CVPRW.2019.00038
- 77.Yuan X, Park IK (2019) Face de-occlusion using 3D morphable model and generative adversarial network. In: Proceedings IEEE int conf comput vis 2019-Octob:10061–10070. 10.1109/ICCV.2019.01016
- 78.Luo Y, Tu X, Xie M (2019) Learning robust 3D face reconstruction and discriminative identity representation. 2019 2nd IEEE int conf inf commun signal process ICICSP 2019 317–321. 10.1109/ICICSP48821.2019.8958506
- 79.Gecer B, Lattas A, Ploumpis S, et al. European conference on computer vision. Cham: Springer; 2019. Synthesizing coupled 3D face modalities by trunk-branch generative adversarial networks; pp. 415–433. [Google Scholar]
- 80.Chen Y, Wu F, Wang Z, et al. Self-supervised Learning of Detailed 3D Face Reconstruction. IEEE Trans Image Process. 2019;29:8696–8705. doi: 10.1109/TIP.2020.3017347. [DOI] [PubMed] [Google Scholar]
- 81.Large-scale CelebFaces Attributes (CelebA) Dataset. http://mmlab.ie.cuhk.edu.hk/projects/CelebA.html. Accessed 13 Oct 2020
- 82.Labelled Faces in the Wild (LFW) Dataset | Kaggle. https://www.kaggle.com/jessicali9530/lfw-dataset. Accessed 13 Oct 2020
- 83.Ren W, Yang J, Deng S, et al (2019) Face video deblurring using 3D facial priors. In: Proceedings IEEE int conf comput vis 2019-Octob:9387–9396. 10.1109/ICCV.2019.00948
- 84.Jourabloo A, Liu X (2015) Pose-invariant 3D face alignment. In Proceedings of the IEEE international conference on computer vision. pp 3694–3702
- 85.Cheng S, Kotsia I, Pantic M, et al. (2018) 4DFAB: a large scale 4D facial expression database for biometric applications. https://arxiv.org/pdf/1712.01443v2.pdf. Accessed 14 Oct 2020
- 86.Liu F, Zhao Q, Liu X, Zeng D. Joint face alignment and 3D face reconstruction with application to face recognition. IEEE Trans Pattern Anal Mach Intell. 2020;42:664–678. doi: 10.1109/TPAMI.2018.2885995. [DOI] [PubMed] [Google Scholar]
- 87.Ye Z, Yi R, Yu M, et al (2020) 3D-CariGAN: an end-to-end solution to 3D caricature generation from face photos. 1–17. arXiv preprint arXiv:2003.06841 [DOI] [PubMed]
- 88.Huo J, Li W, Shi Y, et al. (2017) Webcaricature: a benchmark for caricature recognition. arXiv preprint arXiv:1703.03230
- 89.Lattas A, Moschoglou S, Gecer B, et al (2020) AvatarMe: realistically renderable 3D facial reconstruction “In-the-Wild.” 757–766. 10.1109/cvpr42600.2020.00084
- 90.Cai H, Guo Y, Peng Z, Zhang J. Landmark detection and 3D face reconstruction for caricature using a nonlinear parametric model. Graphical Models. 2021;115:101103. doi: 10.1016/j.gmod.2021.101103. [DOI] [Google Scholar]
- 91.Deng Y, Yang J, Chen D, et al (2020) Disentangled and controllable face image generation via 3D imitative-contrastive learning. 10.1109/cvpr42600.2020.00520
- 92.Li K, Yang J, Jiao N, et al (2020) Adaptive 3D face reconstruction from a single image. 1–11. arXiv preprint arXiv:2007.03979
- 93.Chaudhuri B, Vesdapunt N, Shapiro L, Wang B. Personalized Face Modeling for Improved Face Reconstruction and Motion Retargeting. In: Vedaldi A, Bischof H, Brox T, Frahm J-M, editors. Computer Vision – ECCV 2020: 16th European Conference, Glasgow, UK, August 23–28, 2020, Proceedings, Part V. Cham: Springer International Publishing; 2020. pp. 142–160. [Google Scholar]
- 94.Shang J, Shen T, Li S, et al (2020) Self-supervised monocular 3D face reconstruction by occlusion-aware multi-view geometry consistency. In: computer vision–ECCV 2020: 16th European conference, Glasgow, UK, August 23–28, 2020, proceedings, Part XV 16 (pp. 53–70). Springer International Publishing
- 95.Cai X, Yu H, Lou J, et al (2020) 3D facial geometry recovery from a depth view with attention guided generative adversarial network. arXiv preprint arXiv:2009.00938
- 96.Xu S, Yang J, Chen D, et al (2020) Deep 3D portrait from a single image. 7707–7717. 10.1109/cvpr42600.2020.00773
- 97.Zhang J, Lin L, Zhu J, Hoi SCH (2021) Weakly-supervised multi-face 3D reconstruction. 1–9. arXiv preprint arXiv:2101.02000
- 98.Köstinger M, Wohlhart P, Roth PM, Bischof H. Annotated facial landmarks in the wild: a large-scale, real-world database for facial landmark localization. Proc IEEE Int Conf Comput Vis. 2011 doi: 10.1109/ICCVW.2011.6130513. [DOI] [Google Scholar]
- 99.ICG - AFLW. https://www.tugraz.at/institute/icg/research/team-bischof/lrs/downloads/aflw/. Accessed 14 Oct 2020
- 100.Tu X, Zhao J, Jiang Z, et al. 3D face reconstruction from a single image assisted by 2D face images in the wild. IEEE Trans Multimed. 2019 doi: 10.1109/TMM.2020.2993962. [DOI] [Google Scholar]
- 101.Moschoglou S, Papaioannou A, Sagonas C, et al (2017) AgeDB: the first manually collected, in-the-wild age database. In: proceedings of the IEEE conference on computer vision and pattern recognition workshops, pp 51–59
- 102.Morphace. https://faces.dmi.unibas.ch/bfm/main.php?nav=1-1-0&id=details. Accessed 14 Oct 2020
- 103.Savran A, Alyüz N, Dibeklioğlu H, et al. European workshop on biometrics and identity management. Berlin, Heidelberg: Springer; 2008. Bosphorus Database for 3D Face Analysis; pp. 47–56. [Google Scholar]
- 104.3D facial expression database - Binghamton University. http://www.cs.binghamton.edu/~lijun/Research/3DFE/3DFE_Analysis.html. Accessed 13 Oct 2020
- 105.Center for Biometrics and Security Research. http://www.cbsr.ia.ac.cn/english/3DFace Databases.asp. Accessed 14 Oct 2020
- 106.Yi D, Lei Z, Liao S, Li SZ (2014) Learning face representation from scratch. arXiv preprint arXiv:1411.7923
- 107.Celebrities in Frontal-Profile in the Wild. http://www.cfpw.io/. Accessed 14 Oct 2020
- 108.Yang H, Zhu H, Wang Y, et al (2020) FaceScape: a large-scale high quality 3D face dataset and detailed riggable 3D face prediction. 598–607
- 109.FaceWarehouse. http://kunzhou.net/zjugaps/facewarehouse/. Accessed 13 Oct 2020
- 110.Phillips PJ, Flynn PJ, Scruggs T, et al. (2005) Overview of the face recognition grand challenge. In: 2005 IEEE computer society conference on computer vision and pattern recognition (CVPR'05), 1: 947–954
- 111.MORENO, A. (2004) GavabDB : a 3d face database. In: Proceedings 2nd COST275 work biometrics internet, 2004 75–80
- 112.Le V, Brandt J, Lin Z, et al (2012) Interactive facial feature localization. Lect Notes Comput Sci (including Subser Lect Notes Artif Intell Lect Notes Bioinformatics) 7574 LNCS:679–692. 10.1007/978-3-642-33712-3_49
- 113.IJB-A Dataset Request Form | NIST. https://www.nist.gov/itl/iad/image-group/ijb-dataset-request-form. Accessed 14 Oct 2020
- 114.Min R, Kose N, Dugelay JL. KinectfaceDB: a kinect database for face recognition. IEEE Trans Syst Man, Cybern Syst. 2014;44:1534–1548. doi: 10.1109/TSMC.2014.2331215. [DOI] [Google Scholar]
- 115.Belhumeur PN, Jacobs DW, Kriegman DJ, Kumar N. Localizing parts of faces using a consensus of exemplars. Proc IEEE Comput Soc Conf Comput Vis Pattern Recognit. 2011 doi: 10.1109/CVPR.2011.5995602. [DOI] [PubMed] [Google Scholar]
- 116.Bagdanov AD, Del Bimbo A, Masi I (2011) The florence 2D/3D hybrid face dataset. In: Proceedings of the 2011 joint ACM workshop on Human gesture and behavior understanding - J-HGBU ’11. ACM Press, New York, New York, USA, p 79
- 117.Notre Dame CVRL. https://cvrl.nd.edu/projects/data/#nd-2006-data-set. Accessed 13 Oct 2020
- 118.Laboratory for Image and Video Engineering - The University of Texas at Austin. http://live.ece.utexas.edu/research/texas3dfr/. Accessed 14 Oct 2020
- 119.Le HA, Kakadiaris IA (2017) UHDB31: A dataset for better understanding face recognition across pose and illumination variation. In: 2017 IEEE international conference on computer vision workshops (ICCVW). IEEE, pp 2555–2563
- 120.Colombo A, Cusano C, Schettini R (2011) UMB-DB: a database of partially occluded 3D faces. In: Proceedings of the IEEE international conference on computer vision. pp 2113–2119
- 121.Parkhi OM, Vedaldi A, Zisserman A, (2015) Deep Face Recognition. pp 1–12
- 122.Sanderson C (2002) The VidTIMIT Database. (No. REP_WORK). IDIAP
- 123.Son Chung J, Nagrani A, Zisserman A, (2018) VoxCeleb2: deep speaker recognition. arXiv preprint arXiv:1806.05622
- 124.YouTube Faces Database : Main. https://www.cs.tau.ac.il/~wolf/ytfaces/. Accessed 14 Oct 2020
- 125.300-VW | Computer Vision Online. https://computervisiononline.com/dataset/1105138793. Accessed 13 Oct 2020
- 126.i·bug - resources - 300 Faces In-the-Wild Challenge (300-W), ICCV 2013. https://ibug.doc.ic.ac.uk/resources/300-W/. Accessed 14 Oct 2020
- 127.Vijayan V, Bowyer K, Flynn P (2011) 3D twins and expression challenge. In: Proceedings of the IEEE international conference on computer vision. pp 2100–2105
- 128.AI + X: Don’t Switch Careers, Add AI - YouTube. https://www.youtube.com/watch?v=4Ai7wmUGFNA. Accessed 5 Feb 2021
- 129.Cao C, Hou Q, Zhou K (2014) Displaced dynamic expression regression for real-time facial tracking and animation. In: ACM transactions on graphics. Association for computing machinery, pp 1–10
- 130.Bouaziz S, Wang Y, Pauly M. Online modeling for realtime facial animation. ACM Trans Graph. 2013;32:1–10. doi: 10.1145/2461912.2461976. [DOI] [Google Scholar]
- 131.Garrido P, Valgaerts L, Sarmadi H, et al. VDub: modifying face video of actors for plausible visual alignment to a dubbed audio track. Comput Graph Forum. 2015;34:193–204. doi: 10.1111/cgf.12552. [DOI] [Google Scholar]
- 132.Thies J, Zollhöfer M, Stamminger M, et al Face2Face: real-time face capture and reenactment of RGB videos
- 133.MIT Introduction to Deep Learning | 6.S191 - YouTube. https://www.youtube.com/watch?v=5tvmMX8r_OM. Accessed 8 Feb 2021
- 134.Garrido P, Valgaerts L, Wu C, Theobalt C. Reconstructing detailed dynamic face geometry from monocular video. ACM Trans Graph. 2013;32:1–10. doi: 10.1145/2508363.2508380. [DOI] [Google Scholar]
- 135.Viswanathan S, Heisters IES, Evangelista BP, et al. (2021) Systems and methods for generating augmented-reality makeup effects. U.S. Patent 10,885,697
- 136.Nam H, Lee J, Park JI. Interactive Pixel-unit AR Lip Makeup System Using RGB Camera. J Broadcast Eng. 2020;25(7):1042–51. [Google Scholar]
- 137.Siegl C, Lange V, Stamminger M, et al FaceForge: markerless non-rigid face multi-projection mapping [DOI] [PubMed]
- 138.Face replacement in video using a still image and Face Tools - After Effects tutorial - YouTube. https://www.youtube.com/watch?v=x7T5jiUpUiE. Accessed 6 Feb 2021
- 139.Antipov G, Baccouche M and Dugelay JL, (2017), Face aging with conditional generative adversarial networks. In: IEEE international conference on image processing (ICIP), pp. 2089–2093
- 140.Shi C, Zhang J, Yao Y, et al. CAN-GAN: conditioned-attention normalized GAN for face age synthesis. Pattern Recognit Lett. 2020;138:520–526. doi: 10.1016/j.patrec.2020.08.021. [DOI] [Google Scholar]
- 141.Fang H, Deng W, Zhong Y, Hu J (2020) Triple-GAN: Progressive face aging with triple translation loss. In: IEEE comput soc conf comput vis pattern recognit work 2020-June:3500–3509. 10.1109/CVPRW50498.2020.00410
- 142.Huang Z, Chen S, Zhang J, Shan H. PFA-GAN: progressive face aging with generative adversarial network. IEEE Trans Inf Forensics Secur. 2020 doi: 10.1109/TIFS.2020.3047753. [DOI] [Google Scholar]
- 143.Liu S, Li D, Cao T, et al. GAN-based face attribute editing. IEEE Access. 2020;8:34854–34867. doi: 10.1109/ACCESS.2020.2974043. [DOI] [Google Scholar]
- 144.Yadav D, Kohli N, Vatsa M, et al (2020) Age gap reducer-GAN for recognizing age-separated faces. In: 25th international conference on pattern recognition (ICPR), pp 10090–10097
- 145.Sharma N, Sharma R, Jindal N. An improved technique for face age progression and enhanced super-resolution with generative adversarial networks. Wirel Pers Commun. 2020;114:2215–2233. doi: 10.1007/s11277-020-07473-1. [DOI] [Google Scholar]
- 146.Liu L, Yu H, Wang S, et al. Learning shape and texture progression for young child face aging. Sig Proc Image Commun. 2021;93:116127. doi: 10.1016/j.image.2020.116127. [DOI] [Google Scholar]
- 147.Nirkin Y, Keller Y, Hassner T (2019) FSGAN: subject agnostic face swapping and reenactment. In: Proceedings of the IEEE/CVF international conference on computer vision, pp 7184–7193
- 148.Tripathy S, Kannala J, Rahtu E (2020) ICface: interpretable and controllable face reenactment using GANs. In: Proceedings of the IEEE/CVF winter conference on applications of computer vision, pp 3385–3394
- 149.Ha S, Kersner M, Kim B, et al (2019) MarioNETte: few-shot face reenactment preserving identity of unseen targets. arXiv 34:10893–10900
- 150.Zhang J, Zeng † Xianfang, Wang M, et al (2020) FReeNet: multi-identity face reenactment. In: Proceedings of the IEEE/CVF conference on computer vision and pattern recognition, pp. 5326–5335.
- 151.Zeng X, Pan Y, Wang M, et al (2020) Realistic face reenactment via self-supervised disentangling of identity and pose. arXiv 34:12757–12764
- 152.Ding X, Raziei Z, Larson EC, et al (2020) Swapped face detection using deep learning and subjective assessment. EURASIP Journal on Information Security, pp 1–12
- 153.Zukerman J, Paglia M, Sager C, et al (2019) Video manipulation with face replacement. U.S. Patent 10,446,189
- 154.Hoshen D (2020) MakeupBag: Disentangling makeup extraction and application. arXiv preprint rXiv:2012.02157
- 155.Li Y, Huang H, Yu J, et al (2020) Cosmetic-aware makeup cleanser. arXiv preprint arXiv:2004.09147
- 156.Horita D, Aizawa K (2020) SLGAN: style- and latent-guided generative adversarial network for desirable makeup transfer and removal. arXiv preprint arXiv:2009.07557
- 157.Wu W, Zhang Y, Li C, et al (2018) ReenactGAN: learning to reenact faces via boundary transfer. In: Proceedings of the European conference on computer vision (ECCV), pp 603–619
- 158.Nirkin Y, Wolf L, Keller Y, Hassner T (2020) DeepFake detection based on the discrepancy between the face and its context. arXiv preprint arXiv:2008.12262.
- 159.Tolosana R, Vera-Rodriguez R, Fierrez J, et al. DeepFakes and beyond: a survey of face manipulation and fake detection. Inf Fusion. 2020;64:131–148. doi: 10.1016/j.inffus.2020.06.014. [DOI] [Google Scholar]
- 160.Shubham K, Venkatesh G, Sachdev R, et al (2020) Learning a deep reinforcement learning policy over the latent space of a pre-trained GAN for semantic age manipulation. In: 2021 international joint conference on neural networks (IJCNN), pp 1–8. IEEE
- 161.Karras T, Aila T, Laine S, Lehtinen J (2017) Progressive growing of GANs for improved quality, stability, and variation. arXiv preprint arXiv:1710.10196
- 162.Pham QTM, Yang J, Shin J. Semi-supervised facegan for face-age progression and regression with synthesized paired images. Electron. 2020;9:1–16. doi: 10.3390/electronics9040603. [DOI] [Google Scholar]
- 163.Zhu H, Huang Z, Shan H, Zhang J (2020) LOOK GLOBALLY , AGE LOCALLY : FACE AGING WITH AN ATTENTION MECHANISM Haiping Zhu Zhizhong Huang Hongming Shan Shanghai Key Lab of Intelligent Information Processing , School of Computer Science , Fudan University , China , 200433. ICASSP 2020 - 2020 IEEE Int Conf Acoust Speech Signal Process 1963–1967
- 164.Wu S, Rupprecht C, Vedaldi A. Unsupervised learning of probably symmetric deformable 3D objects from images in the wild. IEEE Trans Pattern Anal Mach Intell. 2021 doi: 10.1109/TPAMI.2021.3076536. [DOI] [PubMed] [Google Scholar]
- 165.Heidekrueger PI, Juran S, Szpalski C, et al. The current preferred female lip ratio. J Cranio-Maxillofacial Surg. 2017;45:655–660. doi: 10.1016/j.jcms.2017.01.038. [DOI] [PubMed] [Google Scholar]
- 166.Baudoin J, Meuli JN, di Summa PG, et al. A comprehensive guide to upper lip aesthetic rejuvenation. J Cosmet Dermatol. 2019;18:444–450. doi: 10.1111/jocd.12881. [DOI] [PubMed] [Google Scholar]
- 167.Garrido P, Zollhöfer M, Wu C, et al. Corrective 3D reconstruction of lips from monocular video. ACM Trans Graph. 2016;35:1–11. doi: 10.1145/2980179.2982419. [DOI] [Google Scholar]
- 168.Wu C, Bradley D, Garrido P, et al. Model-based teeth reconstruction. ACM Trans Graph. 2016;35(6):220–221. doi: 10.1145/2980179.2980233. [DOI] [Google Scholar]
- 169.Wen Q, Xu F, Lu M, Yong JH. Real-time 3D eyelids tracking from semantic edges. ACM Trans Graph. 2017;36:1–11. doi: 10.1145/3130800.3130837. [DOI] [Google Scholar]
- 170.Wang C, Shi F, Xia S, Chai J. Realtime 3D eye gaze animation using a single RGB camera. ACM Trans Graph. 2016;35:1–14. doi: 10.1145/2897824.2925947. [DOI] [Google Scholar]
- 171.Zhou X, Lin J, Jiang J, Chen S (2019) Learning a 3D gaze estimator with improved itracker combined with bidirectional LSTM. In: Proceedings - IEEE international conference on multimedia and expo. IEEE Computer Society, pp 850–855
- 172.Li H, Hu L, Saito S. 3D hair synthesis using volumetric variational autoencoders. ACM Transactions on Graphics (TOG) 2020;37(6):1–12. [Google Scholar]
- 173.Ye Z, Li G, Yao B, Xian C. HAO-CNN: filament-aware hair reconstruction based on volumetric vector fields. Comput Animat Virtual Worlds. 2020;31:e1945. doi: 10.1002/cav.1945. [DOI] [Google Scholar]
- 174.He H, Li G, Ye Z, et al. Data-driven 3D human head reconstruction. Comput Graph. 2019;80:85–96. doi: 10.1016/j.cag.2019.03.008. [DOI] [Google Scholar]


























