Abstract
RNA polymerase III (pol III) products play fundamental roles in a variety of cellular processes, including protein synthesis and cancer cell proliferation. In addition, dysregulation of pol III-directed transcription closely correlates with tumorigenesis. It is therefore of interest to identify novel pathways or factors governing pol III-directed transcription. Here, we show that transcription factor (TF) GATA binding protein 4 (GATA4) expression in SaOS2 cells was stimulated by the silencing of filamin A (FLNA), a repressor of pol III-directed transcription, suggesting that GATA4 is potentially associated with the regulation of pol III-directed transcription. Indeed, we show that GATA4 expression positively correlates with pol III-mediated transcription and tumor cell proliferation. Mechanistically, we found that GATA4 depletion inhibits the occupancies of the pol III transcription machinery factors at the loci of pol III target genes by reducing expression of both TFIIIB subunit TFIIB-related factor 1 and TFIIIC subunit general transcription factor 3C subunit 2 (GTF3C2). GATA4 has been shown to activate specificity factor 1 (Sp1) gene transcription by binding to the Sp1 gene promoter, and Sp1 has been confirmed to activate pol III gene transcription by directly binding to both Brf1 and Gtf3c2 gene promoters. Thus, the findings from this study suggest that GATA4 links FLNA and Sp1 signaling to form an FLNA/GATA4/Sp1 axis to modulate pol III-directed transcription and transformed cell proliferation. Taken together, these results provide novel insights into the regulatory mechanism of pol III-directed transcription.
Keywords: GATA4, pol III transcription, FLNA, Sp1, cell proliferation
Abbreviations: ChIP, chromatin immunoprecipitation; DEG, differential expression gene; EdU, 5-ethynyl-2′-deoxyuridine; FLNA, filamin A; GATA4, GATA-binding protein 4; GTF3C2, general transcription factor 3C subunit 2; HA, hemagglutinin; HUCEC, human cervical epithelial cell; MTT, 3-[4,5-dimethylthiazol-2-yl]-2,5 diphenyl tetrazolium bromide; pol III, RNA polymerase III; POLR3K, RNA polymerase III subunit K; qPCR, quantitative PCR; Sp1, specificity factor 1; TF, transcription factor
Human RNA polymerase III (pol III) is responsible for the synthesis of relatively small noncoding RNAs, including tRNA, 5S rRNA, U6 snRNA, seven SL RNA, and other noncoding RNAs. These RNA molecules play crucial roles in molecular and cellular processes, including ribosomal assembly, protein synthesis, RNA processing, and protein transportation (1, 2, 3). Dysregulation of pol III products is associated with a range of human disorders, such as leukodystrophy, autoimmune rheumatic disease, neurodegeneration, and cancers (4, 5, 6, 7, 8, 9). Abnormally high expression of pol III products was often observed in various cancer cell types (10, 11, 12). It is well established that high levels of pol III products in cancer are ascribed to the release of tumor repressors, activation of oncogenic factors, and increased expression of pol III transcription factors (10). Recent studies have confirmed that the dysregulation of TFIIB-related factor 1 (BRF1) or pol III gene transcription is linked to liver cancer development. BRF1 has been observed to be overexpressed in both hepatocellular carcinoma and endoplasmic reticulum–positive breast cancer (13, 14).
Pol III transcription was tightly controlled by nutrient, stress signal pathways, and chromatin modification (15, 16). Deregulation of tRNAs, a major category of pol III products, can cause genome instability, cell heterogeneity, and cancer drug resistance (17). It has been shown that tRNA-derived fragments can inhibit breast cancer development by controlling mRNA-binding protein YBX1 (18). Conversely, the inhibition of pol III products represses tumor cell growth (19, 20). A recent study has shown that a cancer-related RNA polymerase III subunit C7 alpha isoform can bind to the pol III clamp, which potentially interferes with the inhibition of pol III-directed transcription caused by tumor suppressor MRG15-associated factor 1. This finding explains why RNA polymerase III subunit C7 alpha overexpression can promote tumor transformation (21). Despite numerous studies on the role of pol III-directed transcription in cancer development, the pathways and regulatory mechanisms underlying this event remains to be elucidated.
GATA4 is a member of the GATA family that can bind the DNA element A/TGATAA/G (22) and plays pivotal roles in cardiac development, adult heart hypertrophy, and heart fibrosis (23, 24, 25, 26). GATA4 controls cardiac development by regulating the cardiac-specific factor fibroblast growth factor 16 (26, 27). In addition to its roles in heart development and diseases, GATA4 acts as an important regulator in the development of the respiratory system, reproductive system, and gastrointestinal system (25, 28, 29, 30, 31). GATA4 activity can be regulated by post-translational modifications such as phosphorylation and lysine modification as well as by the expression level of itself (32, 33, 34). GATA4 interacts with nuclear factor of activated T cells, HAND2, Nkx2.5, myocyte enhancer factor 2, friend of GATA-2, P300, and other factors to regulate a range of cellular processes (25, 35).
GATA4 regulates cell survival as an antiapoptosis factor. Downregulation of GATA4 causes cardiomyocyte apoptosis and heart failure and is also associated with ovarian cell apoptosis (36, 37). GATA4 has been confirmed to promote hepatocyte epithelial differentiation (38) and intestine epithelial cell proliferation (31). It has been shown that GATA4 is involved in cancer development. For instance, GATA4 enhances hepatoblastoma cell proliferation by controlling dickkopf -related protein 3 and miR125b expression (39), and abnormally high expression of GATA4 has been observed in most hepatoblastomas. However, GATA4 has a weak expression in normal hepatocytes, but it is required for HuH6 cell migration (40). It has been reported that GATA4 can inhibit cell proliferation, migration, and invasion for colorectal cancers and breast cancers (41, 42). Recently, GATA4 upregulation has been confirmed to cause lung cancer cell senescence (43). The conflicting observations described previously suggest that the role of GATA4 in cancer activity remains elusive.
FLNA is a cytoskeletal protein that binds over 90 diversely functional proteins and regulates numerous cellular processes, including 3-dimensional cytoskeleton maintenance, cell signaling, transcription, cancer development, and others (44, 45). FLNA can play dual roles in cancer cell proliferation and migration (45). It has been shown that FLNA inhibits tumor cell proliferation by repressing transcription directed by RNA polymerase I (46). In our previous study, we have confirmed that FLNA downregulation can stimulate the expression of pol III target genes in transformed cell lines (47). A further study has shown that specificity factor 1 (Sp1) activates this process by directly controlling BRF1 and GTFC2 expression (48). However, how FLNA regulates pol III-directed transcription is not fully understood. Using the mRNA-Seq technique and SaOS2 cell lines, we here found that expression of GATA4 and Sp1 was stimulated by FLNA silencing in SaOS2. GATA4 has been found to interact with Sp1, and the interaction between them regulates several cellular processes (49, 50), suggesting that GATA4 is maybe involved in the regulation of pol III transcription. In this study, we investigated the role of GATA4 in pol III-directed transcription and tumor cell proliferation and dissected the mechanism by which GATA4 regulates these processes.
Results
RNA-Seq identified a large number of differential expression genes in FLNA-depleted SaOS2 cells
It has been shown that FLNA depletion can enhance SaOS2 cell proliferation and transcription for most of pol III target genes (46, 47). However, how FLNA modulates this process remains to be elucidated. To dissect the mechanism by which FLNA modulates pol III-mediated transcription, we generated human osteosarcoma (SaOS2) cell lines stably expressing FLNA shRNA or control shRNA using lentiviral particles. Figure 1A shows that FLNA protein expression was inhibited by the transduction of FLNA shRNA expressing lentiviral particles when compared with control samples. The total RNA was extracted from these two cell lines and used for genome-wide mRNA-Seq. Pair-end clean data (submission ID: SUB9541028; https://www.ncbi.nlm.nih.gov/Traces/study/?acc=PRJNA726417) were used to estimate the expression level of genes or gene isoforms using a HTSeq platform (version 0.6.1, EMBL). Hierarchical cluster analysis was performed using the reads per kilobase of transcript per million mapped read values obtained from the mRNA-Seq. Data showed that the gene expression profiles remained high consistency within control shRNA groups or FLNA shRNA groups. FLNA knockdown in SaOS2 cells caused a significant change in the mRNA expression profile compared with the control cell line, and many clusters of genes showed expression upregulation and downregulation (Figs. 1B and S1A). Analysis of differential expression genes (DEGs) was performed using the DESeq Bioconductor package as described previously (51) in which the expression fold changes less than two between controls and treatments were neglected. We found that FLNA depletion elicited expression upregulation of 5130 genes and expression downregulation of 4986 genes (Figs. S1A and 1C). Among these genes, FLNA mRNA showed a significant reduction in the cell line expressing FLNA shRNA when compared with the control cell line (Fig. 1D). FLNA has been found to interact with over 90 functional proteins (44, 45). Thus, it is possible that FLNA depletion can affect expression of a large number of genes. Many of them, perhaps, are indirectly regulated by the FLNA-binding proteins. Based on the data of DEGs, Kyoto Encyclopedia of Genes and Genomes pathway analysis was performed. Data showed that many of FLNA functions identified in previous studies (52) have been found in the top 30 pathways, including cytoskeletal regulation, signal transduction, pathways in cancer, neuronal function, and others (Fig. S1B), suggesting that FLNA is a very important factor and can play diverse roles in SaOS2 cells.
Figure 1.
Effect of FLNA knockdown on the expression of genome-wide mRNA in SaOS2 cells.A, immunoblotting analysis for FLNA expression in SaOS2 cell samples used for mRNA-Seq. B, a heatmap showing the hierarchical cluster analysis for gene expression profile in the SaOS2 cells stably expressing control shRNA or FLNA shRNA. The color intensity from blue to red reflects the level of expression change from downregulation to upregulation. Each column in the heatmap represents the result of mRNA-Seq analysis from an independent sample. C, a volcano plot showing the numbers of upregulated (red spots) and downregulated (blue spots) differential expression genes (DEGs). The upregulated DEGs contain GATA4 and Sp1 genes, which are indicated in the plot. D, the expression analysis of FLNA mRNA using the RPKMs obtained from the mRNA-Seq. E, the expression analysis of GATA4 mRNA using the RPKMs obtained from the mRNA-Seq. ∗∗∗p ≤ 0.001. FLNA, filamin A; RPKM, reads per kilobase of transcript per million mapped reads.
GATA4 expression was stimulated by FLNA depletion in transformed cell lines
As mentioned previously, FLNA silencing can activate the expression of pol III target genes in transformed cell lines (47), and how FLNA regulates this process is not fully understood. Thus, we examined whether any of the DEGs is directly related to pol III-directed transcription by analyzing the DEGs obtained from the mRNA-Seq. Unexpectedly, the expression of the pol III transcription–related genes either was not significantly changed or slightly reduced after FLNA silencing when expression of these genes was independently analyzed based on the total mRNA-Seq data (Fig. S2, A and B). These data suggest that FLNA does not regulate pol III-dependent transcription by directly affecting RNA expression of pol III subunits and pol III general transcription factors. Perhaps, FLNA regulates this process by affecting expression of pol III transcription–related factors at the protein level. Alternatively, FLNA modulates pol III-mediated transcription by affecting the access of pol III transcription–related factors to the loci of pol III target genes or by an indirect pathway. Surprisingly, we found that GATA4 mRNA expression in SaOS2 cells was significantly enhanced by FLNA depletion, and it reached over 450-fold (Fig. 1, C and E). To validate this finding, we examined GATA4 expression at both mRNA and protein levels using the SaOS2 cell lines stably expressing FLNA shRNA or control shRNA. Figure 2, A–C shows that FLNA knockdown significantly stimulated expression of GATA4 mRNA and protein in SaOS2 cells. However, GATA4 expression in the SaOS2 control cell line showed quite weak (Fig. 3C). To determine whether this molecular event can be observed in other cell types, we generated 293T and HeLa cell lines stably expressing FLNA shRNA or control shRNA using a lentiviral infection system. Western blot confirmed that these cell lines were achieved by the lentiviral system (Fig. 2, D and G). Next, GATA4 mRNA and protein levels in these cell lines were detected by RT–quantitative PCR (qPCR) and Western blot, respectively. As expected, FLNA knockdown enhanced GATA4 mRNA and protein expression in both 293T and HeLa cells (Fig. 2, E, F, H, and I). Taken together, these data confirm that GATA4 expression can be activated by FLNA downregulation in SaOS2, 293T, and HeLa cells.
Figure 2.
FLNA knockdown enhanced GATA4 expression.A, FLNA expression was analyzed by Western blot using the SaOS2 cell line expressing FLNA shRNA and its control cell line as well as the antibody against FLNA. B and C, FLNA knockdown increased GATA4 expression in SaOS2 cells. The SaOS2 cell line stably expressing FLNA shRNA and its control cell line were used for the analysis of GATA4 expression by RT–qPCR (B) and Western blot (C). D, FLNA expression was detected by Western blot using the 293T cell lines expressing FLNA shRNA or control shRNA. E and F, FLNA downregulation enhanced GATA4 expression in 293T cells. The 293T cell lines stably expressing FLNA shRNA or control shRNA were generated and used to monitor GATA4 expression by RT–qPCR (E) and Western blot (F). G, FLNA expression was detected by Western blot using the HeLa cell lines expressing FLNA shRNA or control shRNA. H and I, FLNA depletion by shRNA augmented GATA4 expression in HeLa cells. The HeLa cell lines stably expressing FLNA shRNA or control shRNA were generated and used for the analysis of GATA4 expression by RT–qPCR (H) and Western blot (I). Each column in B, E, and H represents the mean ± SD of three independent experiments. ∗∗p ≤ 0.01. p Values were obtained by one-way ANOVA. FLNA, filamin A; GATA4, GATA-binding protein 4; qPCR, quantitative PCR.
Figure 3.
GATA4 knockdown inhibited pol III–directed gene transcription.A–C, GATA4 knockdown reduced pol III-directed transcription in 293T cells. 293T cells were cultured in 12-well plates and transfected with GATA4 siRNA or control siRNA. At 48 h post-transfection, GATA4 expression was detected by RT–qPCR (A) and Western blot (B). Pol III products were analyzed by RT–qPCR (C). D–F, GATA4 downregulation decreased the transcription directed by pol III in HeLa cells. HeLa cells were transfected as done for 293T cells. GATA4 expression was detected by RT–qPCR (D) and Western blot (E). Pol III products were monitored by RT–qPCR (F). G–I, GATA4 shRNA stable expression inhibited pol III-directed transcription in 293T cells. The 293T cell lines stably expressing GATA4 shRNA or control shRNA were generated using the lentiviral transduction system. GATA4 expression was detected by RT–qPCR (G) and Western blot (H). Pol III products were analyzed by RT–qPCR. Each column in A, C, D, F, G, and I represents the mean ± SD of three independent experiments. ∗p ≤ 0.05; ∗∗p ≤ 0.01. p Values were obtained by one-way ANOVA. GATA4, GATA-binding protein 4; pol III, RNA polymerase III; qPCR, quantitative PCR.
GATA4 positively modulates transcription for most of pol III target genes tested in the assays
We have shown that FLNA knockdown activated both GATA4 protein expression (Figs. 1E and 2) and pol III-directed transcription (47). Besides, Sp1 has been confirmed to activate pol III-mediated transcription by binding to the promoters of BRF1 and GTF3C2 genes (48). Sp1 has been reported to interact with GATA4 to regulate several cellular processes (49, 50, 53). According to these findings, we supposed that GATA4 might be involved in the regulation of pol III-directed gene transcription. To confirm this supposition, we analyzed the effect of GATA4 expression change on pol III-directed transcription using the 293T cells transfected with GATA4 siRNA. As illustrated in Figure 3, A and B, GATA4 expression was inhibited by GATA4 siRNA transfection. RT–qPCR data confirmed that GATA4 downregulation significantly inhibited the expression of pol III target genes, including 5S rRNA, 7SL RNA, U6 RNA, and tRNA-Met genes (Fig. 3C). A consistent result was obtained when GATA4 siRNAs were transfected into HeLa cells (Fig. 3, D–F), indicating that GATA4 is required for pol III-directed gene transcription. To verify this observation further, we generated 293T, HeLa, and HT29 cell lines that stably express GATA4 shRNA or control shRNA using a lentiviral system. Both RT–qPCR and Western blot confirmed that the cell lines stably expressing GATA4 shRNA had been established (Figs. 3, G and H and S3, A, B, D, and E). Analysis of gene expression revealed that GATA4 knockdown repressed the expression of pol III target genes tested in the assays although differential expression of the genes tested was observed in different cell types (Figs. 3I and S3, C and F). These data suggest that GATA4 may play a positive role in pol III-directed transcription.
To substantiate the positive role of GATA4 in the pol III-directed transcription, we generated 293T, HeLa, and HT29 cell lines that stably express hemagglutinin (HA)-GATA4 using a lentiviral infection system. Western blot data confirmed that the cell lines expressing HA-GATA4 were successfully achieved (Fig. 4, A, C, and E). In specific cell types, GATA4 functions by interacting with its protein partners, including dHAND, myocyte enhancer factor 2, Nkx2.5, GATA6, p300, and serum response factor (SRF) (25, 35). Whether HA-tagged GATA4 affects the protein-binding activity of itself was unclear. To solve this problem, we performed immunoprecipitation assays using anti-GATA4 and anti-HA antibodies and 293T cell lysate. GATA4 and HA-GATA4 binding activity with p300 and SRF proteins was analyzed. The result showed that HA-GATA4 had comparable protein-binding activity to GATA4 (Fig. S4, A and B), suggesting that HA-tagged GATA4 has similar functions to endogenous GATA4. Next, pol III products were analyzed by RT–qPCR. RT–qPCR data showed that GATA4 overexpression in 293T, HeLa, and HT29 cell lines increased the expression of most pol III target genes tested the assays except that tRNA-Met expression in HeLa cells was not changed significantly (Fig. 4, B, D, and F). tRNAs are a major group of pol III products, we next analyzed the effect of GATA4 expression alteration on tRNA gene expression, where seven tRNA genes were randomly selected for the assay. As shown in Fig. S3, G and H, GATA4 knockdown reduced the expression of most tRNA genes tested in the experiments. In contrast, GATA4 overexpression enhanced the expression of most tRNA genes tested. However, the tRNA genes that had little response to GATA4 expression change showed a discrepancy between 293T and HeLa cells (Fig. 4, G and H), suggesting that GATA4 regulates tRNA gene expression in a gene type–specific manner.
Figure 4.
GATA4 overexpression activated pol III-directed gene transcription.A and B, GATA4 overexpression increased pol III-directed transcription in 293T cells. The 293T cell line stably expressing HA-GATA4 and its control cell line were generated using the lentiviral transduction system. HA-GATA4 expression and pol III products in these cell lines were monitored by Western blot (A) and RT–qPCR (B), respectively. C and D, GATA4 overexpression enhanced pol III-directed transcription in HeLa cells. The HeLa cell line expressing HA-GATA4 and its control cell line were generated as done for 293T cell lines. HA-GATA4 expression (C) and pol III products (D) were analyzed as for (A) and (B). E and F, GATA4 overexpression activated pol III-directed transcription in HT29 cells. The HT29 cell line expressing HA-GATA4 and its control cell line were generated as described for 293T cells. HA-GATA4 expression (E) and pol III products (F) were examined as done for (A) and (B). G and H, RT–qPCR results showing the effect of GATA4 overexpression on the expression of tRNA genes. RT–qPCR was performed using the total RNA obtained from 293T (G) or HeLa (H) cell lines expressing GATA4 shRNA or control shRNA. I–K, GATA4 overexpression enhanced pol III-dependent transcription and proliferation activity in a normal cell line HUCEC. The normal cell line expressing HA-GATA4 was generated, and HA-GATA4 expression was examined by Western blot (I). Pol III products (J) and cell proliferation (K) were analyzed by RT–qPCR and CCK-8, respectively. Each column in B, D, F–H, J, and K represents the mean ± SD of three independent experiments. ∗p ≤ 0.05; ∗∗p ≤ 0.01. p Values were obtained by one-way ANOVA. CCK-8, Cell Counting Kit-8; GATA4, GATA-binding protein 4; HA, hemagglutinin; HUCEC, human umbilical cord epithelial cell; pol III, RNA polymerase III; qPCR, quantitative PCR.
GATA4 has been confirmed to promote cell proliferation for hepatocellular carcinoma (39). Thus, it is necessary to determine the effect of GATA4 expression change on pol III-directed transcription in liver cancer cells. HepG2 cell lines expressing GATA4 shRNA or HA-GATA4 were generated (Fig. S5, A, B, and D) and used to monitor expression of pol III target genes. Results showed that GATA4 expression positively correlates with the expression of pol III target genes tested in the assays (Fig. S5, C and E). This result is consistent with those obtained with 293T, HeLa, and HT29 cells.
So far, we have demonstrated the effect of GATA4 overexpression on pol III-mediated transcription in tumor cell lines, whether this result can be extended in normal cell lines is unclear. A cervical normal cell line (human cervical epithelial cell [HUCEC]) was infected with the HA-GATA4-expressing lentiviral particles. Western blot confirmed that the cell line had been achieved. RT–qPCR data revealed that overexpression of GATA4 in normal cell line (HUCEC) activated transcription of pol III target genes (Fig. 4, I and J). A consistent result was obtained in the assays using a liver normal cell line (HL-7702) (Fig. S3, I and J). Taken together, we confirm that GATA4 acts as a positive factor to regulate pol III-directed gene transcription in transformed and normal cell lines.
GATA4 may promote cell proliferation by enhancing expression of pol III products
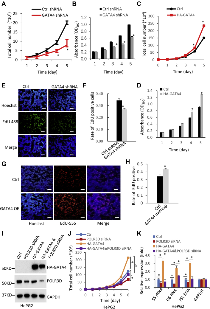
Pol III products are involved in the regulation of RNA processing, protein synthesis, and protein transportation. Pol III transcription levels closely correlate with cell growth. To determine whether alteration of pol III transcription caused by GATA4 expression change affects cell proliferation, we performed cell counting and 3-[4,5-dimethylthiazol-2-yl]-2,5 diphenyl tetrazolium bromide (MTT) assays using 293T and HeLa cell lines that stably express GATA4 shRNA or HA-GATA4. The data from cell counting and MTT assays showed that GATA4 downregulation inhibited 293T and HeLa cell proliferation (Figs. 5, A and B and S6, A and B). Conversely, GATA4 overexpression enhanced cell proliferation for these cell lines (Figs. 5, C and D and S6, C and D). For the normal cell lines such as HUCEC and HL-7702, GATA4 overexpression enhanced cell proliferation (Figs. 4K and S3K). A consistent result was obtained when HepG2 cell proliferation was analyzed in the presence or the absence of GATA4 (Fig. S5, F–I). The 5-ethynyl-2′-deoxyuridine (EdU) compound can be incorporated into the DNA during cell cycles, and the number of EdU-labeled cells reflects the cell proliferation activity. Thus, 293T cell lines expressing GATA4 shRNA or HA-GATA4 and their control cell lines were labeled with the EdU, and the EdU-incorporated cells were detected by the BeyoClick EdU-555 detection kit (Beyotime). As expected, GATA4 knockdown reduced the rate of EdU-positive cells (Fig. 5, E and F). In contrast, GATA4 overexpression augmented the rate of EdU-positive cells (Fig. 5, G and H); indicating that GATA4 can, indeed, promote cell proliferation.
Figure 5.
GATA4 promotes cell proliferation.A and B, GATA4 knockdown inhibited 293T cell proliferation. The 293T cell lines stably expressing GATA4 shRNA or control shRNA were seeded in 12-well plates or 96-well plates. Cell proliferation assays were performed by cell counting (A) and MTT assays (B). C and D, GATA4 overexpression enhanced 293T cell proliferation. The 293T cell line expressing HA-GATA4 and its control cell line were seeded in 6-well plates or 96-well plates, and cell proliferation assays were performed with cell counting (C) and MTT assays (D). E and F, the effect of GATA4 depletion on 293T cell proliferation was analyzed with EdU assays. The EdU assays were performed using the cell lines expressing GATA4 shRNA or control shRNA. The resulting specimens were observed and imaged under a fluorescence microscope (E), and the numbers of EdU-positive cells and total cells were counted with the ImageJ software and subjected to statistical analysis (F). G and H, the effect of GATA4 overexpression on 293T cell proliferation was analyzed with EdU assays. The EdU assays were performed with the cell line expressing HA-GATA4 and its control cell line. The images (G) and the rate of EdU-positive cells (H) were obtained as described for the 293T cell line with GATA4 depletion. I–K, POLR3D depletion inhibited the increase of both pol III-directed transcription and cell proliferation. A HepG2 cell line stably expressing HA-GATA4 and its control cell line were transfected with POLR3D siRNA. POLR3D expression was examined by Western blot (I). Both cell proliferation (J) and pol III products (K) were analyzed by cell counting and RT–qPCR, respectively. The scale bars in E and G represent 200 μm. Each column or point in A–D, F, H, J, and K represents the mean ± SD of three independent experiments. ∗p ≤ 0.05; ∗∗p ≤ 0.01. p Values were obtained by one-way ANOVA. EdU, 5-ethynyl-2′-deoxyuridine; GATA4, GATA-binding protein 4; HA, hemagglutinin; MTT, 3-[4,5-dimethylthiazol-2-yl]-2,5 diphenyl tetrazolium bromide; POLR3D, RNA pol III subunit D.
To determine whether to the activation of pol III-directed transcription caused by GATA4 overexpression contributed to the increase of cell proliferation, we performed cell proliferation assays in the presence of pol III-specific inhibitor ML-60218 using a HeLa cell line stably expressing HA-GATA4 and its control cell line. We show that the presence of ML60218 inhibited cell proliferation and pol III gene transcription in the HeLa cell line expressing HA-GATA4 when compared with the same cell line without the involvement of ML60218 (Fig. S6, E and F), suggesting that GATA4 may regulate tumor cell proliferation by affecting pol III-dependent transcription. This result is rational because high levels of pol III products are required for the rapid proliferation of mammalian cells (1, 3). The inhibitor ML-60218 has been reported to inhibit pol III-mediated transcription by degrading RNA pol III subunit G subunit (54). Thus, we next tested the effect of pol III subunit expression change on the cell proliferation using the same cell system as done for the assays with inhibitor. We transfected RNA pol III subunit D siRNA using a HepG2 cell line stably expressing HA-GATA4 and its control cell line. Cell proliferation and pol III-mediated transcription were analyzed using the resulting cell lines. The result is consistent with that obtained in the assays with the inhibitor ML-60218 (Fig. 5, I–K). This result further confirms that the increase of cell proliferation caused by GATA4 expression closely correlates with the activation of pol III-mediated transcription.
GATA4 regulates the pol III transcription machinery assembly at the promoters of pol III target genes by affecting BRF1 and GTF3C2 gene expression
To understand how GATA4 regulates pol III-directed gene transcription, we first analyzed the occupancy of the GATA4 at the loci of pol III target genes by performing chromatin immunoprecipitation (ChIP) assays. The result confirmed that GATA4 did not bind to the loci of pol III target genes tested in the assays (Fig. S7). We next examined the occupancies of pol III transcription machinery factors at the loci of four representative genes transcribed by pol III, including 5S rRNA, 7SL RNA, U6 RNA, and tRNA-Met gene loci or promoters. ChIP assays were performed using a HeLa cell line expressing GATA4 shRNA and its control cell line and the antibodies against TATA box-binding protein (TBP), BRF1, GTF3C2, and RNA pol III subunit K (POLR3K), respectively. The data from the CHIP assays showed that GATA4 knockdown significantly reduced the occupancies of TBP, BRF1, GTF3C2, and POLR3K at the loci of 5S rRNA, 7SL RNA, and tRNA-Met genes (Fig. 6, A–D). We show that GATA4 downregulation did not affect BRF1, GTF3C2, and GTF3C3 binding at the U6 RNA gene promoter but affected TBP and POLR3K binding to this promoter. These data indicate that GATA4 modulates pol III-directed transcription by affecting the pol III transcription machinery assembly at pol III target genes. To understand how GATA4 regulates the pol III transcription machinery assembly at these genes, we analyzed the expression of the pol III transcription factors by Western blot in 293T, HeLa, and HT29 cell lines in the absence or the presence of GATA4. We show that GTATA4 knockdown reduced TBP, BRF1, and GTF3C2 expression at both mRNA and protein levels in 293T, HeLa, and HT29 cells (Figs. 6, E–G, S8, A–C, and S9, A–C). In contrast, GATA4 overexpression enhanced expression of these factors in the same cell types (Fig. S10). A consistent result was achieved using the HeG2 cell lines that express GATA4 shRNA or HA-GATA4 (Fig. S11). Taken together, these data indicate that GATA4 can modulate the pol III transcription machinery assembly at the promoters of pol III target genes by affecting Brf1 and Gtf3c2 gene expression. Since alteration of GATA4 expression affected the mRNA expression for Brf1 and Gtf3c2 genes (Figs. S8 and S10, A, D, and G), it suggests that GATA4 could regulate Brf1 and Gtf3c2 gene expression at the transcriptional step. We next performed transfection using the reporter vectors driven by the BRF1P4 or the GTF3C2P (Fig. S12) and 293T cell lines stably expressing GATA4 shRNA or HA-GATA4. Luciferase activity was measured, and the results are presented in Figure 6, H–K. As expected, GATA4 knockdown inhibited the activities of BRF1P4 and GTF3C2P2 (Fig. 6, H and I). Conversely, GATA4 overexpression enhanced the activities of these promoters (Fig. 6, J and K), indicating that GATA4 can regulate transcription of Brf1 and Gtf3c2 genes. Collectively, we confirm that GATA4 regulates the assembly of the pol III transcription machinery at the promoters of pol III target genes by controlling Brf1 and Gtf3c2 gene transcription.
Figure 6.
GATA4 regulates the pol III transcription machinery assembly at the promoters of pol III target genes by affecting Brf1 and Gtf3c2 gene expression.A, ChIP–qPCR results showing the effect of GATA4 knockdown on the occupancy of the pol III transcription machinery at the 5S rRNA promoter. ChIP assays were performed using the 293T cell lines expressing GATA4 shRNA or control shRNA and the antibodies against the factor as indicated in the graph. qPCR was performed using 1 μl of the DNA samples (40 μl in total) recovered from the ChIP assay for individual factors. Relative occupancy for each factor at the promoter was obtained by comparing the relative quantity of 5S rRNA gene promoter from 1 μl of the ChIP DNA sample to that from 0.1 ng genomic DNA, which is equivalent to 0.01% of input DNA (left panel). Fold change was obtained by comparing the relative quantity of the 5S rRNA gene promoter from the control shRNA-expressing cells to that from the GATA4 shRNA-expressing cells (right panel). B–D, ChIP–qPCR data showing the effect of GATA4 knockdown on the occupancies of the pol III transcription machinery at the promoters of U6 RNA (B), 7SL RNA (C), and tRNA-Met (D) genes. ChIP–qPCR was performed using the ChIP samples obtained in A and the primers used for the detection of their respective promoters as indicated. The data from ChIP assays were obtained as described for the 5S rRNA promoter and presented as for A. E–G, Western blot data of the effect of GATA4 knockdown on the expression of TBP, BRF1, and GTF3C2 proteins in 293T, HeLa, and HT29 cells. The 293T (or HeLa and HT29) cell lines expressing GATA4 shRNA or control shRNA were cultured in 6-well plates. At 90% confluence, cells were harvested; TBP, BRF1, and GTFC3C2 expression were analyzed by Western blot. H and I, GATA4 knockdown inhibited the activities of BRF1P4 and GTF3C2P2. The promoter-driving reporter vectors were transfected into the 293T cell lines expressing GATA4 shRNA or control shRNA cultured in 12-well plates, and luciferase activity was detected using the Dual-Light Luciferase Detection kit (Promega). J and K, GATA4 overexpression enhanced the activities of BRF1P4 and GTF3C2P2. The promoter-driving reporter vectors were transfected into the 293T cell lines expressing HA-GATA4 and its control cell line, and luciferase activity was detected as described in H and I. L, ChIP–qPCR data showing the GATA4 occupancy on the promoters of BRF1P4 and GTF3C2P2. Each column in A–D (left panels) and H–L represents the mean ± SD of three independent experiments. ∗p ≤ 0.05; ∗∗p ≤ 0.01. p Values were obtained by one-way ANOVA. BRF1P4, the Brf1 gene promoter 4; ChIP, chromatin immunoprecipitation assay; GATA4, GATA-binding protein 4; GTF3C2, general transcription factor 3C subunit 2; GTF3C2P2, the Gtf3c2 gene promoter 2; pol III, RNA polymerase III; qPCR, quantitative PCR.
GATA4 indirectly regulates Brf1 and Gtf3c2 gene expression by controlling Sp1 gene transcription
Alteration of GATA4 expression affected transcription of Brf1 and Gtf3c2 genes; however, how this molecular event occurred was unclear. Promoter sequence analysis showed that the promoters of Brf1 and Gtf3c2 genes do not contain GATA4-binding sites. ChIP assays confirmed that GATA4 could not bind to these two promoters (Fig. 6L). These data suggest that GATA4 might indirectly regulate Brf1 and Gtf3c2 gene transcription. Our recent study has confirmed that Sp1 can directly regulate Brf1 and Gtf3c2 gene expression as well as pol III-directed transcription by binding to the promoters of Brf1 and Gtf3c2 genes (48). We show that FLNA downregulation enhanced both GATA4 and Sp1 mRNA expression (Figs. 1, C and E, 2, and S13). Based on these findings, we hypothesized that GATA4 might regulate transcription of Brf1, Gtf3c2, and pol III target genes by affecting Sp1 expression. To confirm this hypothesis, we analyzed the effect of GATA4 expression alteration on Sp1 expression by RT–qPCR and Western blot. Interestingly, GATA4 downregulation in 293T, HeLa, HT29, and HepG2 cells repressed Sp1 gene expression (Figs. 7, A–F and S11, E and F). In contrast, GATA4 upregulation activated Sp1 expression in these cell types (Figs. S11, G and H and S14); it indicates that GATA4 positively regulates Sp1 gene expression.
Figure 7.
GATA4 modulates pol III-directed transcription by controlling Sp1 gene transcription.A and B, GATA4 knockdown inhibited Sp1 gene expression in 293T cells. The 293T cell lines expressing GATA4 shRNA or control shRNA were cultured in 6-well plates. Sp1 expression in these cell lines was detected by RT–qPCR (A) and Western blot (B). C and D, GATA4 downregulation repressed Sp1 gene expression in HeLa cells. Sp1 expression in the HeLa cell lines expressing GATA4 shRNA or control shRNA was analyzed by RT–qPCR (C) and Western blot (D). E and F, the effect of GATA4 knockdown on Sp1 gene expression in HT29 cells. Sp1 expression in the HT29 cell lines expressing GATA4 shRNA or control shRNA was examined by RT–qPCR (E) and Western blot (F). G, a diagram showing the Sp1 promoter sequences containing a GATA element or a mutated GATA element. The bold red bases represent a GATA element or its mutant. H, GATA4 binds to the Sp1 gene promoter. ChIP assays were performed using 293T cells and GATA4 antibody. ChIP–qPCR was performed as described for Figure 6A. Relative occupancy for each factor at the promoter was obtained by calculating the percentage using the Sp1 promoter quantity from 2 ng genomic DNA (0.05% of input) to divide that from 1/40 DNA samples from the Sp1 ChIP assay. I, GATA4 knockdown inhibited the Sp1 promoter activity in different cell lines. 293T, HeLa, and HT29 cell lines stably expressing GATA4 shRNA or control shRNA were transfected with the Sp1 promoter–driving reporter vectors, and the luciferase activity was detected using the cell lysate from transient transfection. J, GATA4 overexpression augmented the Sp1 promoter activity in different cell lines. 293T, HeLa, and HT29 cell lines expressing HA-GATA4 or their control cell lines were transfected with the Sp1 promoter–driving reporter vectors. Luciferase activity was analyzed as for I. K, mutations of the GATA element repressed the Sp1 promoter activity. The WT Sp1 promoter and its GATA element mutant were cloned into the reporter vector. The resulting vectors were transfected into 293T, HeLa, and HT29 cells. Luciferase activity was examined as for (I). Each column in A, C, E, and H–K represents the mean ± SD of three independent experiments. ∗p ≤ 0.05; ∗∗p ≤ 0.01. p Values were obtained by one-way ANOVA. ChIP, chromatin immunoprecipitation; GATA4, GATA-binding protein 4; pol III, RNA polymerase III; qPCR, quantitative PCR; Rel luc act, relative luciferase activity; Sp1, specificity factor 1.
Promoter sequence analysis revealed that the Sp1 gene promoter contains a GATA4-binding site upstream of its transcription start site (Fig. 7G), suggesting that GATA4 may bind to the Sp1 gene promoter to regulate Sp1 gene transcription. To confirm this inference, we performed ChIP assays using the GATA4 antibody and 293T cells. ChIP–qPCR data showed that GATA4 could occupy the Sp1 gene promoter (Fig. 7H). Next, the Sp1 gene promoter was cloned into the reporter vector pGL3-basic; and the resulting vectors were transfected into the cell lines with GATA4 silencing or overexpression and their control cell lines. Luciferase assays were performed using the transfected cells, and the data are presented in Figure 7, I and J. GATA4 silencing in 293T, HeLa, and HT29 cells significantly dampened the Sp1 promoter activity, whereas GATA4 overexpression in these cell types activated the Sp1 promoter activity. Further assays showed that the Sp1 promoter activity was significantly reduced when a GATA4-binding site within the Sp1 promoter was mutated (Fig. 7K). These data suggest that GATA4 can regulate Brf1 and Gtf3c2 gene expression by controlling Sp1 gene transcription.
To determine if the inhibition of pol III-directed transcription caused by GATA4 depletion is mediated by Sp1, we performed a rescue experiment by generating the HepG2 cell lines expressing both GATA4 shRNA and mCherry-Sp1 or GATA4 shRNA only (Fig. 8A). Pol III-directed transcription and cell proliferation were analyzed using the cell lines established. As expected, GATA4 knockdown repressed pol III-directed transcription and Sp1 expression (Figs. 8B and S11, E and F) compared with the control cell line. However, mCherry-Sp1 expression in the GATA4-depleted cell line can reverse the inhibition of pol III-directed transcription (Fig. 8B). The result from cell proliferation assays was in agreement with that from transcription analysis (Fig. 8, C and D). These evidences confirm that GATA4 regulates pol III-directed transcription by controlling Sp1 gene expression.
Figure 8.
Sp1 overexpression can reverse the inhibition of pol III-directed transcription caused by GATA4 depletion.A, immunoblotting analysis for GATA4 and mCherry-Sp1 expression in HepG2 cell lines, respectively, expressing control shRNA, GATA4, shRNA, and both GATA4 shRNA and mCherry-Sp1. B, analysis of pol III products by RT–qPCR in the cell lines obtained in A. C and D, cell proliferation analysis for the cell lines obtained in A using cell counting (C) and CCK-8 assays (D). E, a model showing the mechanism by which GATA4 regulates pol III-directed transcription. ∗p ≤ 0.05. p Values were obtained by one-way ANOVA. CCK-8, Cell Counting Kit-8; GATA4, GATA-binding protein 4; pol III, RNA polymerase III; qPCR, quantitative PCR; Sp1, specificity factor 1.
GATA4 is involved in the regulation of pol III-directed transcription mediated by FLNA
FLNA downregulation can stimulate pol III-directed transcription (47, 48). As demonstrated in Figures 1 and 2, FLNA knockdown activated GATA4 expression. Whether GATA4 is involved in the regulation of pol III-directed transcription mediated by FLNA was unclear. To address this question, we generated the cell line expressing both FLNA shRNA and GATA4 shRNA using the FLNA-depleted cell line (Fig. S15A). Pol III-directed transcription was analyzed by RT–qPCR. Fig. S15B shows that FLNA depletion activated pol III-directed transcription. However, GATA4 depletion in the FLNA-depleted cell line can inhibit the activation of pol III-directed transcription caused by FLNA depletion. A similar result was obtained from cell proliferation assays using the cell lines established (Fig. S15, C and D). These data confirm that GATA4 participates in the regulation of pol III-directed transcription mediated by FLNA. Considering that FLNA depletion augmented GATA4 mRNA expression (Fig. 1E), it suggests that FLNA could regulate GATA4 expression at the transcriptional step. To prove this assumption, we performed luciferase assays by transfecting the GATA4 promoter–driving reporter vectors into the 293T cell lines stably expressing FLNA shRNA or control shRNA. Data showed that FLNA depletion activated the GATA4 promoter activity (Fig. S15E), indicating that FLNA regulates GATA4 expression at the transcriptional step.
Taking all data together, we proposed a model by which GATA4 regulates pol III-directed transcription and cell proliferation. In this model, FLNA silencing stimulates GATA4 gene transcription. GATA4 upregulation subsequently activates Sp1 gene transcription, which directly enhances transcription of Brf1 and Gtf3c2 genes (48). The increased expression of BRF1 and GTF3C2 ultimately enhances the recruitments of the pol III transcriptional machinery factors at the promoters of pol III target genes, which eventually drives pol III-directed transcription in transformed cell lines (Fig. 8E).
Discussion
Cytoskeletal FLNA plays diverse roles in cellular processes, including cancer development and transcription (44). Our previous study has revealed that FLNA can differentially regulate transcription of pol III target genes (47). However, the mechanism underlying this event remains to be elucidated. In this study, we confirm that GATA4 can regulate pol III-directed transcription in transformed cell lines. GATA4 was originally found to be a tissue-specific transcription factor that binds to the promoters of cardiac-expressed genes containing a GATA element and subsequently controls cardiogenesis (55, 56, 57). We show that GATA4 expression levels positively correlate with pol III-directed transcription activity (Figs. 3, 4 and S5, A–E), suggesting that GATA4 can act as a positive factor to modulate pol III-directed gene transcription. Thus, this study identified a novel function of GATA4 in human cells. We found that alteration of GATA4 expression affected the expression of different tRNA genes in distinct cell types (Figs. 4, G and H and S3, G and H), suggesting that GATA4 regulates the expression of tRNA genes in gene-specific and cell type–specific manners. This result is rational because alteration of GATA4 expression affected pol III product levels, which could lead to alteration of ribosomal assembly and protein synthesis. Alteration of protein synthesis requires the enrichment of each amino acid type to be changed, which accordingly elicits variation of expression levels for each type of tRNA, an amino acid carrier. Our previous work has shown that alteration of FLNA expression also causes differential expression for different types of tRNA genes, where 20 types of tRNA genes have been examined (47). Thus, the result obtained in this study is consistent with that obtained in the assays with FLNA-depleted cells (47).
GATA4 has been confirmed to be involved in cancer development, and the roles of GATA4 in this process depend on cell types (39, 41). In this study, we show that GATA4 overexpression augmented the proliferation of 293T, HeLa, HT29, and HepG2 cells (Figs. 5, C, D, G, and H and S5, H and I). Pol III-specific inhibitor can repress the proliferating enhancement of the HeLa cells with GATA4 overexpression and the activation of pol III-directed transcription when compared with the same cell line in the absence of the inhibitor (Fig. S6, E and F), indicating GATA4 may promote HeLa cell proliferation by increasing pol III-directed transcription activity. GATA factors have been confirmed to coordinate cell proliferation arrest and cell survival (58, 59). GATA4 has been reported to promote hepatoblastoma cell proliferation (39). However, GATA4 has also been confirmed to inhibit cell growth for colorectal cancers and breast cancers (41, 42). Thus, the result obtained in this study is consistent with that obtained from hepatoblastoma cells.
We found that alteration of GATA4 expression affected Brf1 and Gtf3c2 transcription and the pol III transcription machinery assembly at the promoters of pol III-transcribed genes (Fig. 6, A–D). Furthermore, the Sp1 gene promoter contains a GATA4-binding site, and GATA4 can bind to the promoter of the Sp1 gene to activate Sp1 gene transcription (Fig. 7, G–K). As demonstrated previously, Sp1 is a direct regulator for transcription of Brf1 and Gtf3c2 genes and positively regulates pol III-directed transcription (48). In addition, FLNA silencing stimulates transcription directed by pol III (47). In this study, we found that FLNA silencing stimulated GATA4 expression, and GATA4 is required for the regulation of pol III-directed transcription mediated by FLNA (Figs. 8, A–D and S15). Thus, GATA4 actually links FLNA and Sp1 to form an FLNA–GATA4–Sp1 pathway, by which GATA4 regulates pol III-directed transcription (Fig. 8E). However, we cannot exclude the possibility that other factors and pathways could also participate in the inhibition of pol III-directed transcription mediated by FLNA because expression of many genes has been significantly changed after FLNA silencing (Fig. 1C). In addition, the mechanism by which FLNA regulates GATA4 is not fully understood and remains to be investigated in the future. Taken together, in this study, we identified a novel role of GATA4 in pol III-dependent transcription, our findings provides a novel insight into the regulatory mechanism of pol III-directed gene transcription.
Experimental procedures
Plasmids, cells, and reagents
The pLV-U6-EGFP-Puro lentiviral plasmid was obtained from Inovogen Tech Co. Three distinct complementary DNA fragments encoding GATA4 shRNAs were inserted downstream of the U6 promoter within the pLV-U6-EGFP-Puro plasmid. The HA-GATA4 fusion gene was cloned downstream of the elongation factor 1α promoter within the pLV-EF1α-EGFP-Puro. The Sp1 gene promoter was amplified from human genomic DNA and cloned immediately upstream of the reporter gene within the pGL3-basic (Promega). SaOS2, 293T, HeLa, HT29, and HepG2 cell lines were purchased from the American Type Culture Collection and cultured in their respective media with the supplement of 10% fetal bovine serum (Biowest Co) and 1 × penicillin/streptomycin (Hyclone Co). DNA and RNA extraction kits were purchased from CWBiol Co. Other reagents, including PCR and qPCR master mix, transfection reagents, and enzymes, were purchased from Thermo Fisher Scientific Co. Chemical reagents were obtained from Sigma–Aldrich (Merck).
mRNA-Seq analysis
A SaOS2 cell line expressing FLNA shRNA and its control cell line were generated with lentiviral particles (Santa Cruz Biotechnology, Inc) and cultured in 10 cm dishes in triplicates. At 85% confluence, cells were harvested, and total RNA was extracted with a Qiagen RNeasy kit. The total RNA was quantified with NanoDrop (Thermo Fisher Scientific) and then sent to GENEWIZ Co for mRNA-Seq analysis. Briefly, 3 μg total RNA for each sample was used to isolate mRNA using NEBNext Poly(A) mRNA Magnetic Isolation Module (New England Biolabs). RNA libraries for next-generation sequencing were constructed using NEBNext Ultra RNA Library Prep Kit according to the manufacturer's protocol (New England Biolabs). Next, the libraries were loaded on an Illumina HiSeq instrument according to the manufacturer's instructions (Illumina). DNA sequencing was performed using a 2 × 150 bp paired-end configuration. The data were obtained by the HiSeq Control Software + OLB + GAPipeline-1.6 (Illumina). The raw data containing adapter, PCR primers, and other fragments less than 20 bases were trimmed with Trimmomatic (version 0.30, UASDELLAB) so that high-quality clean data were achieved. The clean data were aligned to the human reference genome (Hg38) using Hisat2 software (version 2.0.1, Daehwankimlab). Differential expression analysis was performed using the DESeq Bioconductor package (a model based on the negative binomial distribution) as described previously (51). The false discovery rates were controlled through an adjustment with Benjamini and Hochberg's approach. p Values for the DEGs were set less than 0.05. GO-TermFinder was used to identify Gene Ontology terms that annotate a list of enriched genes where their p values were less than 0.05.
Transfection, generation of cell lines, and protein expression analysis
For transient transfection assays, HeLa and 293T cells cultured in 12-well plates were transfected with GATA4 siRNA or control siRNA, where 2 μl of Turbofect (Thermo Fisher Scientific) and 6 pmol of siRNA mixtures were used for each well. Each transfection sample was designed in triplicate. After 48 h, the cells transfected were harvested for the analysis of GATA4 expression and pol III-mediated gene transcription by RT–qPCR or Western blot. To generate the cell lines stably expressing shRNA molecules, we transfected 293T cells using the pLV lentiviral vectors expressing FLNA shRNA or GATA4 shRNA and the packaging vectors pH1 and pH2. Forty-eight hours later, the medium containing lentiviral particles was retained and filtrated with filters of 0.45 μm. The resulting medium was used to infect SaOS2, 293T, HeLa, HT29, and HepG2 cells grown in 12-well plates. The cell lines stably expressing shRNA were selected using the puromycin with a final concentration of 5 μg/ml and screened with 96-well plates. Positive colonies from a single cell were determined by Western blot and FLNA or GATA4 antibodies. For the generation of the cell line stably expressing HA-GATA4, we transfected 293T cells with the pLV vector expressing HA-GATA4 and the packaging vector pH1 and pH2. The rest procedures followed those used for the generation of the cell line stably expressing GATA4 shRNA. Positive cell lines were determined by Western blot and an HA antibody. For protein expression analysis, cells were cultured in 6-well plates. At 90% confluence, cells were harvested and lysed in 200 μl 1 × SDS loading buffer, and 15 μl of samples was used for Western blot analysis with the antibodies against GATA4 (catalog no.: SC-25310; Santa Cruz Biotechnology, Inc), HA(catalog no.: H9658; Sigma–Aldrich), GAPDH (catalog no.: G9545; Sigma–Aldrich), BRF1 (catalog no.: SC-81405; Santa Cruz Biotechnology, Inc), GTF3C2 (catalog no.: SC-81406; Santa Cruz Biotechnology, Inc), and Sp1 (catalog no.: SC-420; Santa Cruz Biotechnology, Inc), respectively.
RT–qPCR and pol III gene expression analysis
The cell lines stably expressing GATA4 shRNA or control shRNA were cultured in 6-well plates. At 90% confluence, cells were harvested, and total RNA was extracted from the cells using an Axygene RNA extraction kit. A reverse transcription reaction was performed using 0.25 μg of the total RNA based on the manual included the Reverse Transcription Kit (Thermo Fisher Scientific). The reaction mixture was diluted four times with double-distilled water. One microliter of the sample was used to analyze the expression of pol III target genes, including 5S rRNA, U6 RNA, 7SL RNA, and tRNA genes by qPCR. qPCRs were performed, and data were processed as described previously (48), where the GADPH gene acted as a negative control, and the Actin gene was used as a reference gene to normalize the expression of target genes.
Cell proliferation assays
Cell proliferation assays for the cell lines expressing GATA4 shRNA or HA-GATA4 were performed using three distinct methods, including cell counting, MTT, and EdU assays. For cell counting and MTT assays, the cell lines stably expressing GATA4 shRNA or HA-GATA4 and their control cell lines were grown in 12-well or 96-well plates. Proliferation assays were performed as described previously (48). For EdU assays, proliferation assays were performed according to the manual provided by the EdU Cell Proliferation Kit (Beyotime). Briefly, a 293T cell line expressing GATA4 shRNA and its control cell line was cultured in 24-well plates. Twenty-four hours later, the culture medium was removed, and cells were incubated for 2 h in the complete medium containing EdU. When incubation was finished, the EdU-labeled cells were fixed for 10 min with 4% paraformaldehyde and then permeabilized for 10 min with a 0.3% Triton-100 PBS solution, followed by staining for 30 min using the Click Additive solution. Next, cell samples were washed four times with 1 × PBS solution and were subjected to staining for 10 min using a 1 × Hoechst-33342 solution. After staining, the specimens were observed under a fluorescence microscope (Olympus IX71-F22FL/DIC), and images were captured with a 10 × objective lens. Both total cells and EdU-labeled cells were counted from each image, where five images for each sample were counted. The rate of EdU-positive cells was calculated by comparing the number of the EdU-positive cells to that of the total cells. For the proliferation assays in the presence of pol III-specific inhibitor (ML-60218), a HeLa cell line stably expressing HA-GATA4 and its control cell line were seeded in 12-well plates, where the cell line expressing HA-GATA4 was divided into two groups. One group of samples was cultured in the medium containing the pol III-specific inhibitor with a final concentration of 54 μM. Cell counting was performed every 24 h for treatments and control cell lines. The data obtained were subjected to statistical analysis.
ChIP assays
The 293T cell line stably expressing GATA4 shRNA and its control cell line were cultured in dishes of 10 cm. At 90% confluence, cells were fixed for 10 min using 10 ml 1% formaldehyde freshly prepared with 1 × PBS solution, followed by quenching with 1 ml of 2.5 M glycine solution. After washing twice with 1 × PBS solution, the cells were harvested and disrupted with an ultrasonicator. The samples disrupted were subject to centrifuging for 10 min at 12,000 rpm. The supernatant was retained and used for ChIP assays as described previously (48), where TBP (catalog no.: SC-204; Santa Cruz Biotechnology, Inc), BRF1 (catalog no.: SC-81405; Santa Cruz Biotechnology, Inc), GTF3C2 (catalog no.: SC-81406; Santa Cruz Biotechnology, Inc), and POL3RK (catalog no.: Ab57214; Abcam) antibodies were used for the assays. After chromatin decrosslinking, DNA was purified from the ChIP samples using a Qiagen PCR Clean kit and eluted with 40 μl double-distilled water. One microliter of the DNA sample obtained from the ChIP assay for individual factors was used for a qPCR, where 0.1 ng genomic DNA (equal to 0.01% input) was used as a positive control. Relative occupancy was calculated with the quantity of promoter DNA in 1 μl of ChIP sample divided by that in 0.1 ng genomic DNA.
Reporter assays
The transient transfection for reporter assays was performed using the TurboFect transfection reagent (Thermo Fisher Scientific). 293T, HeLa, and HT29 cells were seeded in 12-well plates. After culturing for 24 h, cells were transfected with the vectors containing a reporter gene driven by one of the promoters such as BRF1P4, GTF3C2P2 along with the vector-expressing galactosidase. Cells were harvested after transient transfection for 48 h and lysed with 50 μl lysis buffer provided by the luciferase-galactosidase detection kit (Promega). Three microliters of cell lysate was utilized to monitor the activities of luciferase and β-galactosidase. The luciferase activity from each sample was normalized using the activity of β-galactosidase from the same sample. Relative luciferase activity was obtained by comparing the luciferase activity in the cell lines with GATA4 depletion or overexpression to that in their control cell lines.
Statistical analysis
All experiments were performed at least three times except for RNA-Seq analysis. The mean and SD for the data from RT–qPCR, cell proliferation assays, ChIP assays, and luciferase assays were calculated with the GraphPad Prism 6.0 software (GraphPad Software, Inc). Each bar or point in the graphs represents the mean ± SD (n = 3). p Values were obtained by one-way ANOVA.
Data availability
All data are included in the article except that the mRNA-Seq data were deposited on the National Center for Biotechnology Information Web site (submission ID: SUB9541028; https://www.ncbi.nlm.nih.gov/Traces/study/?acc=PRJNA726417).
Supporting information
This article contains supporting information.
Conflict of interest
The authors declare that they have no conflicts of interest with the contents of this article.
Acknowledgments
Author contributions
W. D. conceptualization; C. Z., H. Z., X. Z., X. Y., K. Z., and Y. Z. validation; C. Z., H. Z., J. W., L. H., and D. Y. formal analysis; C. Z., H. Z., J. W., and L. H. investigation; X. Z., X. Y., K. Z., Y. Z., Z. W., Q. C., and J. D. resources; J. W., S. Zhao., H. D., and L. H. data curation; W. D. writing–original draft; S. Zhang. and W. D. writing–review & editing; S. Zhao. visualization; H. D. and S. Zhao. supervision; S. Zhang. project administration; W. D. funding acquisition.
Funding and additional information
This work was funded by the project (grant no.: 31671357 to W. D. grant no.: 62172312 to S. Zhang) from the Natural Science Foundation of China, China.
Edited by Karin Musier-Forsyth
Contributor Information
Shihua Zhang, Email: zhangshihua@wust.edu.cn.
Wensheng Deng, Email: dengwensheng@wust.edu.cn.
Supporting information
References
- 1.Nikitina T.V., Tischenko L.I., Schulz W.A. Recent insights into the regulation of transcription by RNA polymerase III and the cellular functions of its transcripts. Biol. Chem. 2011;392:395–404. doi: 10.1515/BC.2011.049. [DOI] [PubMed] [Google Scholar]
- 2.Turowski T.W., Tollervey D. Transcription by RNA polymerase III: Insights into mechanism and regulation. Biochem. Soc. Trans. 2016;44:1367–1375. doi: 10.1042/BST20160062. [DOI] [PMC free article] [PubMed] [Google Scholar]
- 3.Leśniewska E., Boguta M. Novel layers of RNA polymerase III control affecting tRNA gene transcription in eukaryotes. Open Biol. 2017;7:170001. doi: 10.1098/rsob.170001. [DOI] [PMC free article] [PubMed] [Google Scholar]
- 4.Yeganeh M., Hernandez N. RNA polymerase III transcription as disease factor. Genes Dev. 2020;34:865–882. doi: 10.1101/gad.333989.119. [DOI] [PMC free article] [PubMed] [Google Scholar]
- 5.Choquet K., Forget D., Meloche E., Dicaire M.J., Bernard G., Vanderver A., Schiffmann R., Fabian M.R., Teichmann M., Coulombe B., Brais B., Kleinman C.L. Leukodystrophy-associated POLR3A mutations down-regulate the RNA polymerase III transcript and important regulatory RNA BC200. J. Biol. Chem. 2019;294:7445–7459. doi: 10.1074/jbc.RA118.006271. [DOI] [PMC free article] [PubMed] [Google Scholar]
- 6.Ishimura R., Nagy G., Dotu I., Zhou H., Yang X.L., Schimmel P., Senju S., Nishimura Y., Chuang J.H., Ackerman S.L. RNA function: Ribosome stalling induced by mutation of a CNS-specific tRNA causes neurodegenration. Science. 2014;345:455–459. doi: 10.1126/science.1249749. [DOI] [PMC free article] [PubMed] [Google Scholar]
- 7.Shah A.A., Casciola-Rosen L. Cancer and scleroderma: A paraneoplastic disease with implications for malignancy screening. Curr. Opin. Rheumatol. 2015;27:563–570. doi: 10.1097/BOR.0000000000000222. [DOI] [PMC free article] [PubMed] [Google Scholar]
- 8.Pavon-Eternod M., Gomes S., Geslain R., Dai Q., Rosner M.R., Pan T. tRNA over-expression in breast cancer and functional consequences. Nucleic Acids Res. 2009;37:7268–7280. doi: 10.1093/nar/gkp787. [DOI] [PMC free article] [PubMed] [Google Scholar]
- 9.White R.J. RNA polymerase III transcription and cancer. Oncogene. 2004;23:3208–3216. doi: 10.1038/sj.onc.1207547. [DOI] [PubMed] [Google Scholar]
- 10.White R.J. RNA polymerase III, non-coding RNAs and cancer. Trends Genet. 2008;24:622–629. doi: 10.1016/j.tig.2008.10.003. [DOI] [PubMed] [Google Scholar]
- 11.Winter A.G., Sourvinos G., Allison S.J., Tosh K., Scott P.H., Spandidos D.A., White R.J. RNA polymerase III transcription factor TFIIIC2 is overexpressed in ovarian tumors. Proc. Natl. Acad. Sci. U. S. A. 2000;97:12619–12624. doi: 10.1073/pnas.230224097. [DOI] [PMC free article] [PubMed] [Google Scholar]
- 12.Chen W., Bocker W., Brosius J., Tiedge H. Expression of neural BC200 RNA in human tumours. J. Pathol. 1997;183:345–351. doi: 10.1002/(SICI)1096-9896(199711)183:3<345::AID-PATH930>3.0.CO;2-8. [DOI] [PubMed] [Google Scholar]
- 13.Zhong Q., Xi S., Liang J., Shi G., Huang Y., Zhang Y., Levy D., Zhong S. The significance of Brf1 overexpression in human hepatocellular carcinoma. Oncotarget. 2016;7:6243–6254. doi: 10.18632/oncotarget.6668. [DOI] [PMC free article] [PubMed] [Google Scholar]
- 14.Fang Z., Yi Y., Shi G., Li S., Chen S., Lin Y., Li Z., He Z., Li W., Zhong S. Role of Brf1 interaction with ERalpha, and significance of its overexpression, in human breast cancer. Mol. Oncol. 2017;11:1752–1767. doi: 10.1002/1878-0261.12141. [DOI] [PMC free article] [PubMed] [Google Scholar]
- 15.Moir R.D., Willis I.M. Regulation of Pol III transcription by nutrient and stress signaling pathways. Biochim. Biophys. Acta. 2013;1829:361–375. doi: 10.1016/j.bbagrm.2012.11.001. [DOI] [PMC free article] [PubMed] [Google Scholar]
- 16.Park J.L., Lee Y.S., Kunkeaw N., Kim S.Y., Kim I.H., Lee Y.S. Epigentic regulation of noccoding RNA transcription by RNA polymerase Ⅲ. Epigenomics. 2017;9:171–187. doi: 10.2217/epi-2016-0108. [DOI] [PubMed] [Google Scholar]
- 17.Santos M., Fidalgo A., Varanda A.S., Oliveira C., Santos M.A.S. tRNA deregulation and its consequences in cancer. Trends Mol. Med. 2019;25:853–865. doi: 10.1016/j.molmed.2019.05.011. [DOI] [PubMed] [Google Scholar]
- 18.Goodarzi H., Liu X., Nguyen H.,C., Zhang S., Fish L., Tavazoie S.F. Endogenous tRNA-derived fragments suppress breast cancer progression via YBX1 displacement. Cell. 2015;161:790–802. doi: 10.1016/j.cell.2015.02.053. [DOI] [PMC free article] [PubMed] [Google Scholar]
- 19.Liang X., Xie R., Su J., Ye B., Wei S., Liang Z., Bai R., Chen Z., Li Z., Gao X. Inhibition of RNA polymerase III transcription by Triptolide attenuates colorectal tumorigenesis. J. Exp. Clin. Cancer Res. 2019;38:217. doi: 10.1186/s13046-019-1232-x. [DOI] [PMC free article] [PubMed] [Google Scholar]
- 20.Hong Z., Lin M., Zhang Y., He Z., Zheng L., Zhong S. Role of betaine in inhibiting the induction of RNA Pol III gene transcription and cell growth caused by alcohol. Chem. Biol. Interact. 2020;325:109129. doi: 10.1016/j.cbi.2020.109129. [DOI] [PMC free article] [PubMed] [Google Scholar]
- 21.Girbig M., Misiaszek A.D., Vorländer M.K., Lafita A., Grötsch H., Baudin F., Müller C.W. Cryo-EM structures of human RNA polymerase III in its unbound and transcribing states. Nat. Struct. Mol. Biol. 2021;28:210–219. doi: 10.1038/s41594-020-00555-5. [DOI] [PMC free article] [PubMed] [Google Scholar]
- 22.Merik M., Orkin S.H. DNA-binding specificity of GATA family transcription factors. Mol. Cell. Biol. 1993;13:3999–4010. doi: 10.1128/mcb.13.7.3999. [DOI] [PMC free article] [PubMed] [Google Scholar]
- 23.Kelley C., Blumberg H., Zon L.I., Evans T. GATA-4 is a novel transcription factor expressed in endocardium of the developing heart. Development. 1993;118:817–827. doi: 10.1242/dev.118.3.817. [DOI] [PubMed] [Google Scholar]
- 24.Arceci R.J., King A.A., Simon M.C., Orkin S.H., Wilson D.B. Mouse GATA-4: A retinoic acid-inducible GATA-binding transcription factor expressed in endodermally derived tissues and heart. Mol. Cell. Biol. 1993;13:2235–2246. doi: 10.1128/mcb.13.4.2235. [DOI] [PMC free article] [PubMed] [Google Scholar]
- 25.Suzuki Y.J. Cell signalling pathways for the regulation of GATA4 transcription factor: Implications for cell growth and apoptosis. Cell Signal. 2011;23:1094–1099. doi: 10.1016/j.cellsig.2011.02.007. [DOI] [PMC free article] [PubMed] [Google Scholar]
- 26.Hashmi S., Ahmad H.R. Molecular switch model for cardiomyocyte proliferation. Cell Regen. 2019;8:12–20. doi: 10.1016/j.cr.2018.11.002. [DOI] [PMC free article] [PubMed] [Google Scholar]
- 27.Yu W., Huang X., Tian X., Zhang H., He L., Wang Y., Nie Y., Hu S., Lin Z., Zhou B., Pu W., Lui K.O., Zhou B. GATA4 regulates Fgf16 to promote heart repair after injury. Development. 2016;143:936–949. doi: 10.1242/dev.130971. [DOI] [PubMed] [Google Scholar]
- 28.Ackerman K.G., Wang J., Luo L., Fujiwara Y., Orkin S.H., Beier D.R. Gata4 is necessary for normal pulmonary lobar development. Am. J. Respir. Cell Mol. Biol. 2007;36:391–397. doi: 10.1165/rcmb.2006-0211RC. [DOI] [PMC free article] [PubMed] [Google Scholar]
- 29.Zaytouni T., Efimenko E.E., Tevosian S.G. GATA transcription factors in the developing reproductive system. Adv. Genet. 2011;76:93–134. doi: 10.1016/B978-0-12-386481-9.00004-3. [DOI] [PubMed] [Google Scholar]
- 30.Liang J., Wang N., He J., Du J., Guo Y., Li L., Wu W., Yao C., Li Z., Kee K. Induction of sertoli-like cells from human fibroblasts by NR5A1 and GATA4. Elife. 2019;8 doi: 10.7554/eLife.48767. [DOI] [PMC free article] [PubMed] [Google Scholar]
- 31.Kohlnhofer B.M., Thompson C.A., Walker E.M., Battle M.A. GATA4 regulates epithelial cell proliferation to control intestinal growth and development in mice. Cell Mol. Gastroenterol. Hepatol. 2016;2:189–209. doi: 10.1016/j.jcmgh.2015.11.010. [DOI] [PMC free article] [PubMed] [Google Scholar]
- 32.Bergeron F., Boulende Sab A., Bouchard M.F., Taniguchi H., Souchkova O., Brousseau C., Tremblay J.J., Pilon N., Viger R.S. Phosphorylation of GATA4 serine 105 but not serine 261 is required for testosterone production in the male mouse. Andrology. 2019;7:357–372. doi: 10.1111/andr.12601. [DOI] [PubMed] [Google Scholar]
- 33.Jurado Acosta A., Rysä J., Szabo Z., Moilanen A.M., Serpi R., Ruskoaho H. Phosphorylation of GATA4 at serine 105 is required for left ventricular remodelling process in angiotensin II-induced hypertension in rats. Basic Clin. Pharmacol. Toxicol. 2020;127:178–195. doi: 10.1111/bcpt.13398. [DOI] [PMC free article] [PubMed] [Google Scholar]
- 34.Wang J., Feng X.H., Schwartz R.J. MO-1 modification activated GATA4-depedent cardiogenic gene activity. J. Biol. Chem. 2004;279:49091–49098. doi: 10.1074/jbc.M407494200. [DOI] [PubMed] [Google Scholar]
- 35.Pikkarainen S., Tokola H., Kerkelä R., Ruskoaho H. GATA transcription factors in the developing and adult heart. Cardiovasc. Res. 2004;63:196–207. doi: 10.1016/j.cardiores.2004.03.025. [DOI] [PubMed] [Google Scholar]
- 36.Bisping E., Ikeda S., Kong S.W., Tarnavski O., Bodyak N., McMullen J.R., Rajagopal S., Son J.K., Ma Q., Springer Z., Kang P.M., Izumo S., Pu W.T. Gata4 is required for maintenance of postnatal cardiac function and protection from pressure overload-induced heart failure. Proc. Natl. Acad. Sci. U. S. A. 2006;103:14471–14476. doi: 10.1073/pnas.0602543103. [DOI] [PMC free article] [PubMed] [Google Scholar]
- 37.Li J., Bao R., Peng S., Zhang C. The molecular mechanism of ovarian granulose cell tumors. J. Ovarian Res. 2018;11:13. doi: 10.1186/s13048-018-0384-1. [DOI] [PMC free article] [PubMed] [Google Scholar]
- 38.Enane F.O., Shuen W.H., Gu X., Quteba E., Przychodzen B., Makishima H., Bodo J., Ng J., Chee C.L., Ba R., Seng Koh L., Lim J., Cheong R., Teo M., Hu Z., et al. GATA4 loss of function in liver cancer impedes precursor to hepatocyte transition. J. Clin. Invest. 2017;127:3527–3542. doi: 10.1172/JCI93488. [DOI] [PMC free article] [PubMed] [Google Scholar]
- 39.Pei Y., Yao Q., Yuan S., Xie B., Liu Y., Ye C., Zhuo H. GATA4 promotes hepatoblastoma cell proliferation by altering expression of miR125b and DKK3. Oncotarget. 2016;7:77890–77901. doi: 10.18632/oncotarget.12839. [DOI] [PMC free article] [PubMed] [Google Scholar]
- 40.Soini T., Eloranta K., Pihlajoki M., Kyrönlahti A., Akinrinade O., Andersson N., Lohi J., Pakarinen M.P., Wilson D.B., Heikinheimo M. Transcription factor GATA4 associates with mesenchymal-like gene expression in human hepatoblastoma cells. Tumour Biol. 2018;40 doi: 10.1177/1010428318785498. 1010428318785498. [DOI] [PubMed] [Google Scholar]
- 41.Hellebrekers D.M., Lentjes M.H., van den Bosch S.M., Melotte V., Wouters K.A., Daenen K.L., Smits K.M., Akiyama Y., Yuasa Y., Sanduleanu S., Khalid-de Bakker C.A., Jonkers D., Weijenberg M.P., Louwagie J., van Criekinge W., et al. GATA4 and GATA5 are potential tumor suppressors and biomarkers in colorectal cancer. Clin. Cancer Res. 2009;15:3990–3997. doi: 10.1158/1078-0432.CCR-09-0055. [DOI] [PubMed] [Google Scholar]
- 42.Han X., Tang J., Chen T., Ren G. Restoration of GATA4 expression impedes breast cancer progression by transcriptional repression of ReLA and inhibition of NF-κB signaling. J. Cell Biochem. 2019;120:917–927. doi: 10.1002/jcb.27455. [DOI] [PubMed] [Google Scholar]
- 43.Gao L., Hu Y., Tian Y., Fan Z., Wang K., Li H., Zhou Q., Zeng G., Hu X., Yu L., Zhou S., Tong X., Huang H., Chen H., Liu Q., et al. Lung cancer deficient in the tumor suppressor GATA4 is sensitive to TGFBR1 inhibition. Nat. Commun. 2019;10:1665. doi: 10.1038/s41467-019-09295-7. [DOI] [PMC free article] [PubMed] [Google Scholar]
- 44.Zhou A.X., Hartwig J.H., Akyürek L.M. Filamins in cell signaling, transcription and organ development. Trends. Cell Biol. 2010;20:113–123. doi: 10.1016/j.tcb.2009.12.001. [DOI] [PubMed] [Google Scholar]
- 45.Savoy R.M., Ghosh P.M. The dual role of filamin A in cancer: Can't live with (too much of) it, can't live without it. Endocr. Relat. Cancer. 2013;20:R341–R356. doi: 10.1530/ERC-13-0364. [DOI] [PMC free article] [PubMed] [Google Scholar]
- 46.Deng W., Lopez-Camacho C., Tang J.Y., Mendoza-Villanueva D., Maya-Mendoza A., Jackson D.A., Shore P. Cytoskeletal protein filamin A is a nucleolar protein that suppresses ribosomal RNA gene transcription. Proc. Natl. Acad. Sci. U. S. A. 2012;109:1524–1529. doi: 10.1073/pnas.1107879109. [DOI] [PMC free article] [PubMed] [Google Scholar]
- 47.Wang J., Zhao S., Wei Y., Zhou Y., Shore P., Deng W. Cytoskeletal filamin A differentially modulates RNA polymerase III gene transcription in transformed cell lines. J. Biol. Chem. 2016;291:25239–25246. doi: 10.1074/jbc.M116.735886. [DOI] [PMC free article] [PubMed] [Google Scholar]
- 48.Peng F., Zhou Y., Wang J., Guo B., Wei Y., Deng H., Wu Z., Zhang C., Shi K., Li Y., Wang X., Shore P., Zhao S., Deng W. The transcription factor Sp1 modulates RNA polymerase III gene transcription by controlling BRF1 and GTF3C2 expression in human cells. J. Biol. Chem. 2020;295:4617–4630. doi: 10.1074/jbc.RA119.011555. [DOI] [PMC free article] [PubMed] [Google Scholar]
- 49.Flück C.E., Miller W.L. GATA-4 and GATA-6 modulate tissue-specific transcription of the human gene for P450c17 by direct interaction with Sp1. Mol. Endocrinol. 2004;18:1144–1157. doi: 10.1210/me.2003-0342. [DOI] [PubMed] [Google Scholar]
- 50.Hu X., Li T., Zhang C., Liu Y., Xu M., Wang W., Jia Z., Ma K., Zhang Y., Zhou C. GATA4 regulates ANF expression synergistically with Sp1 in a cardiac hypertrophy model. J. Cell. Mol. Med. 2011;15:1865–1877. doi: 10.1111/j.1582-4934.2010.01182.x. [DOI] [PMC free article] [PubMed] [Google Scholar]
- 51.Anders S., Huber W. Differential expression analysis for sequence count data. Genome Biol. 2010;11 doi: 10.1186/gb-2010-11-10-r106. [DOI] [PMC free article] [PubMed] [Google Scholar]
- 52.Nakamura F., Stossel T.P., Hartwig J.H. The filamins: Organizers of cell structure and function. Cell Adh. Migr. 2011;5:160–169. doi: 10.4161/cam.5.2.14401. [DOI] [PMC free article] [PubMed] [Google Scholar]
- 53.Salisch S.V., Klar M., Thurisch B., Bungert J., Dame C. Gata4 and Sp1 regulate expression of the erythropoietin receptor in cardiomyocytes. J. Cell. Mol. Med. 2011;15:1963–1972. doi: 10.1111/j.1582-4934.2010.01193.x. [DOI] [PMC free article] [PubMed] [Google Scholar]
- 54.Petrie J.L., Swan C., Ingram R.M., Frame F.M., Collins A.T., Dumay-Odelot H., Teichmann M., Maitland N.J., White R.J. Effects on prostate cancer cells of targeting RNA polymerase III. Nucleic Acids Res. 2019;47:3937–3956. doi: 10.1093/nar/gkz128. [DOI] [PMC free article] [PubMed] [Google Scholar]
- 55.Molkentin J.D., Kalvakolanu D.V., Markham B.E. Transcription factor GATA-4 regulates cardiac muscle-specific expression of the alpha-myosin heavy-chain gene. Mol. Cell. Biol. 1994;14:4947–4957. doi: 10.1128/mcb.14.7.4947. [DOI] [PMC free article] [PubMed] [Google Scholar]
- 56.Hasegawa K., Lee S.J., Jobe S.M., Markham B.E., Kitsis R.N. Cisacting sequences that mediate induction of beta-myosin heavy chain gene expression during left ventricular hypertrophy due to aortic constriction. Circulation. 1997;96:3943–3953. doi: 10.1161/01.cir.96.11.3943. [DOI] [PubMed] [Google Scholar]
- 57.Ip H.S., Wilson D.B., Heikinheimo M., Tang Z., Ting C.N., Simon M.C., Leiden J.M., Parmacek M.S. The GATA-4 transcription factor transactivates the cardiac muscle-specific troponin C promoter-enhancer in nonmuscle cells. Mol. Cell. Biol. 1994;14:7517–7526. doi: 10.1128/mcb.14.11.7517. [DOI] [PMC free article] [PubMed] [Google Scholar]
- 58.Zheng R., Blobel G.A. GATA transcription factors and cancer. Genes Cancer. 2010;1:1178–1188. doi: 10.1177/1947601911404223. [DOI] [PMC free article] [PubMed] [Google Scholar]
- 59.Ayanbule F., Belaguli N.S., Berger D.H. GATA factors in gastrointestinal malignancy. World J. Surg. 2011;35:1757–1765. doi: 10.1007/s00268-010-0950-1. [DOI] [PubMed] [Google Scholar]
Associated Data
This section collects any data citations, data availability statements, or supplementary materials included in this article.
Supplementary Materials
Data Availability Statement
All data are included in the article except that the mRNA-Seq data were deposited on the National Center for Biotechnology Information Web site (submission ID: SUB9541028; https://www.ncbi.nlm.nih.gov/Traces/study/?acc=PRJNA726417).








