Abstract
Zn2+ is required for the activity of many mitochondrial proteins, which regulate mitochondrial dynamics, apoptosis and mitophagy. However, it is not understood how the proper mitochondrial Zn2+ level is achieved to maintain mitochondrial homeostasis. Using Caenorhabditis elegans, we reveal here that a pair of mitochondrion-localized transporters controls the mitochondrial level of Zn2+. We demonstrate that SLC-30A9/ZnT9 is a mitochondrial Zn2+ exporter. Loss of SLC-30A9 leads to mitochondrial Zn2+ accumulation, which damages mitochondria, impairs animal development and shortens the life span. We further identify SLC-25A25/SCaMC-2 as an important regulator of mitochondrial Zn2+ import. Loss of SLC-25A25 suppresses the abnormal mitochondrial Zn2+ accumulation and defective mitochondrial structure and functions caused by loss of SLC-30A9. Moreover, we reveal that the endoplasmic reticulum contains the Zn2+ pool from which mitochondrial Zn2+ is imported. These findings establish the molecular basis for controlling the correct mitochondrial Zn2+ levels for normal mitochondrial structure and functions.
Supplementary Information
The online version contains supplementary material available at 10.1007/s13238-021-00881-4.
KEYWORDS: mitochondria, Zn2+ transporter, C. elegans, ER-mitochondrial contact, development
INTRODUCTION
Zinc, in the ion form (Zn2+), is an essential trace element for organisms. Zn2+ plays important roles in a wide range of physiological and cellular processes such as development, metabolism, DNA synthesis, and transcription (Colvin et al., 2010; Kambe et al., 2015). In humans, Zn2+ binds to about 10% of total proteins, acting either as a structural component of functional proteins (e.g. zinc fingers) or as a cofactor of catalytic enzymes including oxidoreductases, transferases, hydrolyases, lyases, isomerases, and ligases (Andreini et al., 2006; Colvin et al., 2010). In addition, Zn2+ functions as an important signaling ion (Frederickson et al., 2005; Yamasaki et al., 2007; Fukada et al., 2011). Intracellular Zn2+ promotes the expression and secretion of nerve growth factor (NGF) and early growth response factor 1 (EGR1), and promotes the activation of extracellular signal-regulated kinase 1/2 (ERK1/2) (Park and Koh, 1999). In synapses, synaptic Zn2+ permeates Ca2+- and Zn2+-permeable GluR2-lacking AMPA receptors (AMPARCa-Zns) and VGCCs (voltage-gated Ca2+ channels) to activate TrkB through either Src kinase- or metalloproteinase-dependent pathways, which in turn triggers synaptic potentiation (Huang et al., 2008). In C. elegans, physiological concentrations of Zn2+ were found to modulate Ras-mediated signaling (Bruinsma et al., 2002; Yoder et al., 2004). Zn2+ deficiency has been found to associate with poor growth and development, congenital neurological and immune disorders, defective wound healing, chronic inflammation, alopecia, persistent diarrhea, and bleeding (Kambe et al., 2015; Mammadova-Bach and Braun, 2019), to name a few. On the other hand, excess Zn2+ is highly toxic. Zn2+ accumulation is known to potently induce neuronal cell death in ischemia and blunt head trauma, and is associated with Alzheimer’s disease (AD) (Sensi et al., 2009).
Because either insufficient or excessive Zn2+ is deleterious to the cell, the cellular Zn2+ levels need to be tightly controlled. Cellular uptake and export of Zn2+ are carried out by two families of Zn2+ transporting proteins: Zrt, irt-related proteins (ZIPs), which are responsible for Zn2+ influx into the cytoplasm, and Zn2+ transporters (Znt), which mediate Zn2+ efflux from the cytosol (Kambe et al., 2015). These Zn2+ transporters usually localize to the plasma membrane or organelle membranes. In the cytosol, about 5%–15% of Zn2+ is sequestered by binding to metallothioneins (MTs), oxidation of which leads to release of free Zn2+ (Colvin et al., 2010; Kambe et al., 2015). In addition, cellular Zn2+ is compartmentalized in subcellular organelles, including the nucleus, endoplasmic reticulum (ER), Golgi, endosomes and lysosomes (Colvin et al., 2010). Shuttling of Zn2+ between these intracellular organelles and the cytosol is also mediated by Znt/ZIP transporters (Kambe et al., 2015). Surprisingly, it is not known to date how Zn2+ is transported into and out of mitochondria, the centers of cellular metabolism. Zn2+ is required for the activity of a wide variety of mitochondrial proteins, including OMA1 and YME1L, the enzymes responsible for cleavage of OPA1, which mediates the fusion of mitochondrial inner membranes (Head et al., 2009). It was found that ROS-induced lysosomal Zn2+ release and mitochondrial Zn2+ increase trigger mitochondrial division by promoting mitochondrial recruitment of Drp1 (Abuarab et al., 2017). A possible Drp1-ZIP1 interaction likely triggers the entry of Zn2+ into mitochondria, which reduces the mitochondrial membrane potential (MMP) and induces mitochondrial division or mitophagy (Cho et al., 2019). Mitochondria are known to play an important role in Zn2+ homeostasis. Mitochondrial uptake of Zn2+ promotes the clearance of cytosolic Zn2+ in neurons undergoing excitotoxicity (Paoletti et al., 1997; Dineley et al., 2005; Sensi et al., 2009). Nevertheless, abnormal accumulation of Zn2+ in mitochondria has multiple adverse effects by causing loss of mitochondrial membrane potential, inhibition of complexes I and III of the electron transport chain, inhibition of α-ketoglutarate dehydrogenase, and production of ROS (Dineley et al., 2003; Sensi et al., 2009). Zn2+ accumulation in mitochondria also activates mitochondrial permeability transition pore (MPTP), leading to release of proapoptotic factors and cell death (Jiang et al., 2001; Bossy-Wetzel et al., 2004; Malaiyandi et al., 2005a; Sensi et al., 2009). In addition, Zn2+ inhibits mitochondrial movement in neurons (Malaiyandi et al., 2005a). Elevated mitochondrial Zn2+ might also promote PINK/Parkin-mediated mitophagy in response to hypoxia-oxygenation (Bian et al., 2018).
Mitochondria are the powerhouses of the cell and coordinate the tricarboxylic acid (TCA) cycle, oxidative phosphorylation (OXPHOS), and ATP production to provide energy for cell survival and functions. At the same time, mitochondria are central to cell death, differentiation, and the innate immune response (Spinelli and Haigis, 2018). Mitochondria undergo many homeostatic processes, such as fusion, fission, mitophagy and the mitochondrial unfolded protein responses (UPRmt), to maintain their structure and functions (Youle and van der Bliek, 2012; Mishra and Chan, 2016; Pickles et al., 2018). Despite the fact that many mitochondrial proteins require the presence of Zn2+ for their functions, it is largely unknown how mitochondrial structure and functions are affected when mitochondrial Zn2+ homeostasis is disrupted. Particularly, the identities of mitochondrion-localized Zn2+ transporters remain to be revealed. In this study, we use C. elegans as a model to demonstrate that SLC-30A9/Znt-9 is the mitochondrial Zn2+ exporter, loss of which causes mitochondrial Zn2+ accumulation and disruption of mitochondrial structure and functions. We further identify the Ca2+-activated Mg2+-ATP transporter SLC-25A25 as an important regulator of mitochondrial Zn2+ import, loss of which suppresses the accumulation of mitochondrial Zn2+. Moreover, we reveal that the ER serves as the Zn2+ reservoir, from which mitochondrial Zn2+ is imported. Our findings thus provide molecular insights into the mechanisms that control mitochondrial Zn2+ levels for maintenance of mitochondrial homeostasis.
RESULTS
Loss of slc-30A9 leads to mitochondrial abnormality
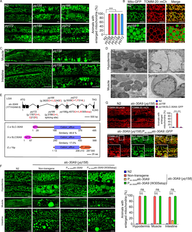
To identify regulators that are important for mitochondrial homeostasis, we performed genetic screens to search for mutants that display abnormal mitochondrial morphology, using C. elegans adult animals carrying an integrated array (yqIs157) that expresses mitochondrion-targeted GFP (Mito-GFP) in hypodermal cells (Zhou et al., 2019; Tang et al., 2020). Among the mutants we obtained, 5 of them (yq158, yq166, yq172, yq189, yq212) displayed similar abnormally enlarged spherical Mito-GFP-positive structures with varying sizes in the hypodermis, in contrast to the predominantly tubular Mito-GFP-labeled structures in wild-type (N2) animals (Fig. 1A). These mutants failed to complement one another, suggesting that they affected the same gene. We thus used the yq158 mutant to carry out further analysis. In yq158 animals, the abnormal spherical structures were also positive for mCherry-tagged TOMM-20 (TOMM-20::mCh, outer mitochondrial membrane) (Fig. 1B) and GFP-fused F54A3.5 (F54A3.5::GFP, the Mic10 subunit of the MICOS complex, inner mitochondrial membrane) (Fig. S1A). This indicates that the large spherical structures were indeed abnormal mitochondria. Using another integrated array, hqIs181, which expresses GFP fused with the mitochondrial localization sequence (mtLS::GFP) in multiple tissues (Zhou et al., 2019), we found that abnormal spherical mitochondria also existed in muscle and intestinal cells in yq158 mutants, in contrast to the tubular mitochondria in these tissues in N2 animals (Fig. 1C). To determine how mitochondrial ultrastructure was affected, we performed transmission electron microscopy (TEM) analysis. N2 animals contained tubular or small globular mitochondria in both hypodermal and muscle cells. In contrast, yq158 mutants had greatly enlarged mitochondria with severely damaged cristae (Fig. 1D), consistent with the observations using fluorescence markers. Under TEM, abnormal mitochondria were observed in the germline, sperm, oocytes and embryos in yq158 mutants (Fig. S1B). In addition, we examined the time-course of appearance of abnormal mitochondria in larval development. In N2 animals, mitochondria in the hypodermis were mostly tubular and well connected from larval stage 1 (L1) to adults. In yq158 mutants, however, the abnormal spherical mitochondria were observed as early as in L1 animals, and became predominant in adults (Fig. S1C). RNA interference (RNAi) of eat-3/OPA1 (Kanazawa et al., 2008), the gene required for fusion of mitochondrial inner membranes, essentially abolished mitochondrial enlargement in yq158 mutants, while double mutants of yq158 with tm1108, a deletion mutant of the drp-1 gene required for mitochondrial fission (Labrousse et al., 1999), exhibited abnormally enlarged mitochondria (Fig. S1D). Thus, mitochondrial fusion is required for the abnormal enlargement of mitochondria in yq158 mutants. Taken together, these findings suggest that the gene affected in yq158 and the other 4 mutants is important for mitochondrial homeostasis.
Figure 1.
Mutations in slc-30A9 cause abnormal mitochondrial enlargement in C. elegans. (A) Representative images (left) and quantification (right) of Mito-GFP-labeled mitochondria in the hypodermis of adult wild type (N2) and mutants (yq158, yq166, yq172, yq189 and yq212). Mito-GFP is expressed from the chromosomally integrated array yqIs157. Bars, 5 μm. Abnormally enlarged mitochondria with area ≥12 μm2 were quantified. ≥90 animals were scored for each genotype. Comparisons are between N2 and mutants. (B) Images of mitochondria labeled with Mito-GFP and TOMM-20::mCh in the hypodermis of N2 and yq158 animals. Bars, 5 μm. (C) Images of mtLS::GFP-labeled structures in muscle and intestinal cells in N2 and yq158 mutant animals. mtLS::GFP is expressed from the chromosomally integrated array hqIs181. Bars, 5 μm. (D) Representative TEM images of mitochondria in the hypodermal and muscle cells in adult N2 and yq158 mutant animals. Bars, 1 μm. (E) Top: schematic representation of the slc-30A9 gene. Filled boxes represent exons and thin lines indicate introns. The point mutations of slc-30A9 are indicated with asterisks. Bottom: comparison of C. elegans SLC-30A9 with human (H.s) SLC30A9 and bacterial (E.c) Yiip. MTS: Mitochondrial targeting sequence, ZT: Zinc transporter. (F) Images (left) and quantification (right) of the rescuing effects of SLC-30A9 (Pslc-30A9slc-30A9) and SLC-30A9 (W305stop) (Pslc-30A9slc-30A9 (W305stop)) on slc-30A9 (yq158) mitochondria in hypodermal, muscle and intestinal cells. Bars, 5 µm. ≥90 animals were scored for each transgene. (G) Images (top left, bottom) and quantification (top right) of the rescuing effects of SLC-30A9::GFP (Pslc-30A9slc-30A9::GFP) on slc-30A9 (yq158) hypodermal mitochondria labeled with TOMM-20::mCh. Boxed regions are magnified (2.5×) in the insets. ≥90 animals were scored for each genotype. Bars, 5 µm. For all quantifications, error bars represent SEM. *P < 0.05; **P < 0.01; and ***P < 0.001
We mapped yq158 and the other 4 mutations to linkage group III (LGIII) and identified the affected gene, Y71H2AM.9, which encodes a protein that is homologous to the mammalian putative Zn2+ transporter SLC30A9 and the E. coli Zn2+ transporter Yiip (Figs. 1E and S2) (Lu and Fu, 2007). We thus renamed the Y71H2AM.9 gene slc-30A9. While yq166, yq172 and yq212 caused changes of amino acid residues, the yq158 mutation caused a premature translation termination at Trp305 (W305stop) in the encoded protein. In addition, the yq189 mutation affected a splicing site in slc-30A9 mRNA (Fig. 1E). Transgenic expression driven by the slc-30A9 promoter of wild-type slc-30A9, but not mutant slc-30A9 containing the yq158 mutation (W305stop), fully rescued the abnormal spherical mitochondria in slc-30A9 (yq158) mutants to the wild-type level in multiple tissues (Fig. 1F). Similar expression of GFP-fused SLC-30A9 (SLC-30A9::GFP), which is widely expressed in multiple tissues (Fig. S1E), also rescued the enlargement of mitochondria labeled with TOMM-20::mCh (Fig. 1G). SLC-30A9::GFP colocalized with TOMM-20::mCh (Fig. 1G). When expressed in HeLa cells, GFP-fused C. elegans SLC-30A9 and GFP-fused human SLC30A9 were both found to localize to mitochondria stained with MitoTracker DR (Fig. S3A and S3C). Taken together, these findings suggest that SLC-30A9 localizes to mitochondria and plays an essential role in maintaining mitochondrial structure and functions.
SLC-30A9 is a mitochondrial Zn2+ exporter
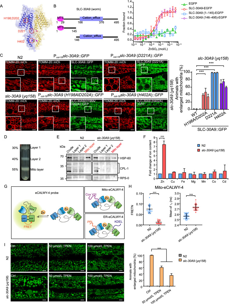
By prediction, SLC-30A9 has a similar structure to that of the bacterial Yiip Zn2+ transporter (Lu and Fu, 2007). We thus examined whether SLC-30A9 has Zn2+ binding activity. In microscale thermophoresis (MST) assays, SLC-30A9-EGFP expressed in HEK293 cells bound with Zn2+, but not Ca2+, Mg2+ (Figs. 2B, S3A and S3B). SLC-30A9-EGFP probably bound with Cu2+ and Mn2+ with low affinity (Fig. S3A and S3B). The Zn2+ binding activity localizes to the C-terminal part containing the cation-efflux domain, while the N-terminus has no obvious Zn2+ binding activity (Fig. 2B). Mitochondrion-localized human SLC30A9-GFP similarly bound to Zn2+ (Fig. S3C and S3D). We next mutated SLC-30A9 residues corresponding to those amino acids important for Zn2+ transporter activity in bacterial Yiip, including H198, D202, D221, and H402 (Figs. 2A and S2) (Lu and Fu, 2007), and examined how this affected the rescuing effect on slc-30A9 (yq158) mitochondria. When expressed under the control of the hypodermis-specific col-19 promoter, wild-type SLC-30A9 fully rescued the mitochondrial defects in slc-30A9 (yq158) hypodermis (Fig. 2C). However, similarly expressed SLC-30A9 (H198A/D202A) or SLC-30A9 (H402A) mutants had strongly reduced rescuing activity, and SLC-30A9 (D221A) had no rescuing activity (Fig. 2C). These results suggest that the Zn2+ transporter activity of SLC-30A9 is required for normal mitochondrial structure.
Figure 2.
SLC-30A9 is a mitochondrial Zn2+ exporter. (A) Predicted structure of C. elegans SLC-30A9 bound to Zn2+ (magenta spheres). Ribbon representation of an SLC-30A9 homodimer (blue and yellow for each protomer). Residues important for Zn2+ binding are indicated in green and encircled in red. (B) Left: diagram of full-length and truncated SLC-30A9. Right: binding curve for Zn2+ with SLC-30A9-EGFP, SLC-30A9 (1–145)-EGFP, SLC-30A9 (146–495)-EGFP and EGFP expressed in HEK293 cells. (C) Images (left) and quantification (right) of the rescuing effects on slc-30A9 (yq158) hypodermal mitochondria by GFP-fused SLC-30A9, SLC-30A9 (H198A/D202A), SLC-30A9 (D221A), and SLC-30A9 (H402A) driven by the hypodermis-specific col-19 promoter. Boxed regions are magnified (2.5×) in the insets. Bars, 5 μm. Three lines were analyzed for each transgene. ≥90 animals were scored for each transgenic line. Comparisons are between transgenes expressing wild-type (WT) and indicated SLC-30A9 mutant proteins. (D) Purification of mitochondria with sucrose density gradient centrifugation. (E) Western blotting of the samples in (D) with antibodies against mitochondrial HSP-60, lysosomal CPL-1, and ribosomal RPS-0. (F) Profiling of divalent cations in purified mitochondria from (D), measured with ICP-MS. (G) Schematic depiction of the eCALWY-4 Zn2+ sensors. Mitochondrial-targeted Mito-eCALWY-4 and ER-targeted ER-eCALWY-4 are expressed in the hypodermal cells of C. elegans to detect Zn2+ levels. (H) Normalized measure of FRET (FRETN) (left, measured by FRET) and the donor fluorescence lifetime (τc) (right, measured by FLIM-FRET) of Mito-eCALWY-4 in the hypodermal cells of N2 and slc-30A9 (yq158) animals. ≥30 animals were analyzed for each genotype. All experiments were performed in triplicate. (I) Representative images (left) and quantification (right) of Mito-GFP-labeled mitochondria in the hypodermis of adult N2 and slc-30A9 (yq158) mutants supplemented with 50 or 100 μmol/L TPEN. Bars, 5 μm. ≥40 animals were scored for each genotype. For all quantifications, error bars represent SEM. *P < 0.05; **P < 0.01; and ***P < 0.001
We next examined mitochondrial Zn2+ levels in slc-30A9 mutants. We purified mitochondria from both N2 and slc-30A9 (yq158) mutants (Fig. 2D and 2E) and assessed Zn2+ levels using ICP-MS (inductively coupled plasma mass spectrometry). In slc-30A9 (yq158) mutants, the mitochondrial Zn2+ level was >7 times higher than in N2 animals (Fig. 2F). Other divalent cations, including Cu2+, Fe2+, Mg2+, Mn2+, Co2+, and Cd2+, were not significantly changed (Fig. 2F). Thus, loss of slc-30A9 caused mitochondrial Zn2+ accumulation. To corroborate this result, we expressed a mitochondrion-localized Zn2+ sensor, Mito-eCALWY-4 (Chabosseau et al., 2014), to detect mitochondrial Zn2+ in C. elegans using FRET and FLIM-FRET assays (Gordon et al., 1998; Sun et al., 2011; Lin et al., 2015). In the absence of Zn2+, the eCALWY-4 sensor produces fluorescence resonance energy transfer, with a stronger normalized measure of FRET (FRETN) but a shorter florescence lifetime (τc) of the donor fluorescent protein (CFP). When bound to Zn2+, eCALWY-4 generates a weaker FRETN while the fluorescence lifetime (τc) of the donor is increased (Fig. 2G) (Gordon et al., 1998; Chabosseau et al., 2014; Lin et al., 2015). In the FRET and FLIM-FRET assays, slc-30A9 (yq158) mutants had much weaker FRETN (measured by FRET) but significantly longer τc (measured by FLIM-FRET) of Mito-eCALWY-4 than N2 animals (Fig. 2H). This suggests that Zn2+ accumulated in and likely caused abnormality of slc-30A9 (yq158) mitochondria. Supporting this notion, the abnormal mitochondrial enlargement in slc-30A9 (yq158) mutants was abrogated when the worms were treated with the Zn2+ chelator, TPEN (N,N,N',N'-Tetrakis (2-pyridylmethyl) ethylenediamine) (Fig. 2I). Collectively, the above results revealed that SLC-30A9 is a mitochondrial Zn2+ exporter required for mitochondrial Zn2+ efflux.
Loss of slc-30A9 impairs mitochondrial function, compromises animal development and shortens the life span
We next assessed how mitochondrial Zn2+ accumulation affects mitochondrial function and animal development. slc-30A9 mutants had greatly reduced mitochondrial membrane potentials, and their ATP levels were strongly decreased (Fig. 3A and 3B). Consistent with the reduction of ATP levels, the animal bending frequency of slc-30A9 mutants was significantly lower than that of N2 animals (Fig. 3C). Remarkably, slc-30A9 mutants displayed strong mitochondrial unfolded protein responses (UPRmt), as evidenced by the strongly increased signals of GFP driven by the hsp-6 promoter (Phsp-6GFP) in slc-30A9 mutants (Nargund et al., 2015; Lin et al., 2016) (Fig. 3D). In addition, slc-30A9 mutants had far fewer progeny, indicating that loss of slc-30A9 impairs fertility (Fig. 3E). Around 30% of slc-30A9 mutant embryos died (Fig. 3F), and the development time from embryo to larval stage 4 (L4) of slc-30A9 mutants was nearly 2 times that of N2 animals (Fig. 3G). Moreover, the average life span of slc-30A9 adults was decreased by >50% compared to N2 animals (Fig. 3H). Taken together, these data suggest that, in the absence of slc-30A9, mitochondrial Zn2+ accumulation results in mitochondrial dysfunction and pleotropic defects of C. elegans development and physiology.
Figure 3.
Loss of SLC-30A9 impairs mitochondrial functions, compromises animal development and shortens the life span. (A) Images (left) and quantification (right) of Mito-CMXRos staining in adult animals of N2 and slc-30A9 mutants. Bars, 5 µm. 20 synchronized animals were analyzed for each genotype. (B) Fold change of ATP levels in adult animals of N2 and slc-30A9 mutants. Data were from three independent experiments and normalized to the ATP levels in N2 animals. (C) Analysis of the bending frequency in 30 seconds of adult animals with the indicated genotype. 30 synchronized animals were analyzed for each genotype. (D) Representative images of UPRmt indicated by the Phsp-6GFP reporter in adult N2 animals and slc-30A9 mutants (left). Bars, 100 µm. Quantification of fluorescence intensities is shown on the right. Data were normalized to the GFP intensities in N2 animals. ≥90 animals were analyzed for each genotype. (E and F) Analysis of the progeny numbers (E) and embryonic lethality (F) in N2 and slc-30A9 animals. 20 synchronized animals of each genotype were analyzed. (G) Analysis of the development time from embryo to L4 stage of N2 and slc-30A9 mutant animals. 120 synchronized animals of each genotype were analyzed. (H) Survival curves of adult N2 animals and slc-30A9 mutants. 120 animals were analyzed for each genotype. For all quantifications, error bars represent SEM. *P < 0.05; **P < 0.01; and ***P < 0.001. Comparisons are between N2 and slc-30A9 mutants
Mutations in slc-25A25 suppress the abnormal mitochondrial enlargement in slc-30A9 mutants
To investigate further how mitochondrial Zn2+ homeostasis is maintained, we carried out slc-30A9 suppressor screens using two strategies. First, we mutagenized slc-30A9 (yq158) animals and searched for mutants that displayed tubular mitochondria in adult hypodermis. Two mutants, yq350 and yq351, were obtained. In double mutants of yq350 or yq351 with slc-30A9 (yq158), mitochondria exhibited predominantly tubular morphology in multiple tissues rather than the abnormally enlarged spherical mitochondria in slc-30A9 (yq158) single mutants (Fig. 4A). Second, we performed a suppressor screen on slc-30A9 (yq158) expressing Phsp-6GFP to look for mutants with greatly reduced UPRmt signals. Three mutants, yq371, yq372, and yq373, had strongly reduced GFP (UPRmt) signals when doubled with slc-30A9 (yq158) (Fig. 4B). Using SNP mapping and sequencing, we unexpectedly found that all 5 of these mutants affected the same gene, F17E5.2, on linkage group X (LGX). Within the F17E5.2 gene, yq371 caused a mis-splicing mutation, while the other 4 mutations changed amino acid residues in the encoded protein (Fig. 4C). In addition, we used the CRISPR/Cas9 system to generate another mutant, yq406, which carried an early stop-codon mutation in F17E5.2 (Fig. 4C). Double mutants of yq406 with slc-30A9 (yq158) had tubular mitochondria and strongly reduced UPRmt, confirming that loss of F17E5.2 suppressed the abnormal enlargement of mitochondria in the absence of slc-30A9 (Fig. 4A and 4B).
Figure 4.
Loss slc-25A25 suppresses mitochondrial defects in slc-30A9 mutants. (A) Representative images of mitochondria in hypodermal, muscle and intestinal cells in N2 animals, slc-30A9 (yq158) single mutants, and double mutants of slc-30A9 (yq158) with 2 identified suppressors (yq350 and yq351) and the CRISPR/Cas9-engineered mutation yq406. Bars, 5 μm. (B) Representative images (left) and quantification (right) of UPRmt in N2 animals, slc-30A9 (yq158) single mutants, and double mutants of slc-30A9 (yq158) with 3 identified suppressors (yq371, yq372 and yq373) and the CRISPR/Cas9-engineered mutation yq406. Bars, 100 μm. ≥90 animals were analyzed for each genotype. Data were from three independent experiments and normalized to the GFP intensities in N2 animals. (C) Schematic representation of the slc-25A25 gene (left) and the encoded protein (right). Filled boxes represent exons and thin lines indicate introns. The point mutations of slc-25A25 are indicated with asterisks. The EF hands and Mito-carrier domain are indicated in magenta and blue, respectively. Amino acid similarity is shown between C. elegans SLC-25A25 and human SLC25A25. (D) Images of the rescuing effects on slc-30A9 (yq158);slc-25A25 (yq406) hypodermal mitochondria of GFP-fused SLC-25A25 driven by the slc-25A25 promoter. Bars, 5 µm. Boxed regions are magnified (2.5×) in the insets. Bars, 5 µm. (E) Images (left) and quantification (right) of the rescuing effects of the Y37A1B.5 promoter-driven SLC-25A25::mCh on the UPRmt in double mutants of slc-30A9 (yq158) with slc-25A25 (yq371), slc-25A25 (yq372), and slc-25A25 (yq373). Bars, 100 µm. ≥90 animals analyzed for each genotype. For all quantifications, *P < 0.05; **P < 0.01; and ***P < 0.001. Error bars represent SEM
F17E5.2 encodes a homolog of mammalian SLC25A25/SCaMC-2 (short calcium-dependent mitochondrial carrier 2), a Ca2+-activated mitochondrial inner membrane Mg2+-ATP transporter with 4 EF-hands (EFhs) and 3 mitochondrial carrier domains (Figs. 4C and S4A) (Joyal and Aprille, 1992; del Arco and Satrustegui, 2004; Fiermonte et al., 2004; Yang et al., 2014; Hofherr et al., 2018). By predication, F17E5.2 only has 3 EFhs (Figs. 4 C and S4A). F17E5.2 was thus renamed slc-25A25. Transgenic expression of slc-25A25 under the control of its own promoter or the hypodermal Y37A1B.5 promoter restored the abnormal mitochondrial enlargement as well as the strong UPRmt in slc-30A9;slc-25A25 double mutants (Fig. 4D and 4E). These findings provide further evidence that slc-25A25 is responsible for rescue of slc-30A9-induced mitochondrial defects. Like SLC-30A9, SLC-25A25 expression was seen in multiple tissues (Fig. S4B). In addition, mitochondrion-localized SLC-25A25::GFP was observed in N2 animals and was more evident in slc-30A9(yq158);slc-25A25 (yq406) double mutants (Fig. 4D), which suggests that SLC-25A25 likely functions on mitochondria.
SLC-25A25 is important for normal mitochondrial structure and function
We next investigated whether slc-25A25 mutations caused mitochondrial defects. Although loss of slc-25A25 suppressed the abnormal enlargement of spherical mitochondria in slc-30A9 animals, the mitochondria in slc-25A25 (yq406) single mutants appeared as abnormally flattened tubules in multiple tissues compared with N2 animals (Fig. 5A). slc-25A25 (yq406) mutants treated with RNAi of drp-1 or eat-3 displayed similar mitochondrial defects to N2 animals with the same RNAi treatment (Fig. S4C), suggesting that mitochondrial fusion and fission are important for the mitochondrial defects caused by loss of slc-25A25. Using TEM, we found that mitochondria in slc-25A25 (yq406) hypodermal cells were morphologically abnormal compared with those in N2 animals (Fig. 5B). In slc-25A25 (yq406) muscle cells, mitochondria contained vacuolar structures (Fig. 5B). The slc-25A25 mutants did not have an obvious UPRmt (Fig. 5C), consistent with the finding that loss of slc-25A25 suppressed the UPRmt induced by slc-30A9 loss of function (Fig. 4B).
Figure 5.
SLC-25A25 is important for normal mitochondrial structure and functions. (A) Representative images of mitochondria in hypodermal, muscle and intestinal cells in N2 and slc-25A25 (yq406) animals. For each genotype, boxed regions are magnified (4×) and shown at the right. Bars, 5 μm. (B) Representative TEM images of mitochondria in hypodermal and muscle cells in N2, slc-25A25 (yq406), slc-30A9 (yq158), and slc-30A9 (yq158);slc-25A25 (yq406) animals. Bars, 1 μm. (C) Representative images of the UPRmt (Phsp-6GFP) in N2 animals and the indicated slc-25A25 mutants. Bars, 100 μm. (D) Images (left) and quantification (right) of Mito-CMXRos intensity in adult N2 and slc-25A25 (yq406) animals. 20 synchronized animals were analyzed for each genotype. (E) Fold change of ATP levels in N2, slc-25A25 (yq406), slc-25A25 (yq351), slc-30A9 (yq158), and slc-30A9 (yq158);slc-25A25 (yq406) adults. Data were from three independent experiments and normalized to the ATP levels in N2 animals. (F) Bending frequencies of N2, slc-25A25 (yq406), slc-25A25 (yq351), slc-30A9 (yq158), and slc-30A9 (yq158);slc-25A25 (yq406) adults. 30 synchronized animals were analyzed for each genotype. (G and H) Analysis of the progeny numbers (G) and embryonic lethality (H) in adult N2, slc-25A25 (yq406), slc-25A25 (yq351), slc-30A9 (yq158), and slc-30A9 (yq158);slc-25A25 (yq406) animals. 20 synchronized animals of each genotype were analyzed. (I) Analysis of the development time from embryo to L4 stage of N2, slc-25A25 (yq406), slc-25A25 (yq351), slc-30A9 (yq158), and slc-30A9 (yq158);slc-25A25 (yq406) animals. 120 synchronized animals of each genotype were analyzed. (J) Survival curves of adult N2, slc-25A25 (yq406), slc-25A25 (yq351), slc-30A9 (yq158), and slc-30A9 (yq158);slc-25A25 (yq406) animals. 120 animals were analyzed for each genotype. For all quantifications, *P < 0.05; **P < 0.01; and ***P < 0.001. Error bars represent SEM
We further analyzed the effect of slc-25A25 mutations on mitochondrial functions and animal development. The slc-25A25 mutants yq406 and yq351 exhibited significantly reduced mitochondrial membrane potential and ATP levels, and the animal bending rates were significantly decreased (Fig. 5D–F). In addition, slc-25A25 mutants generated fewer progeny, displayed about 10% embryonic lethality, and had slower development (Fig. 5G–I). Nevertheless, slc-25A25 adults appeared to have a similar life span to N2 animals (Fig. 5J). Importantly, compared with slc-30A9 (yq158) single mutants, double mutants of slc-25A25 (yq406) with slc-30A9 (yq158) exhibited nearly normal mitochondrial structures (Fig. 5B), enhanced ATP production and motor ability (Fig. 5E and 5F), more progeny, decreased embryonic lethality, and faster development (Fig. 5G–I). The median life span of the double mutants was significantly enhanced compared with slc-30A9 (yq158) single mutants (Fig. 5J). Taken together, these results suggest that SLC-25A25 is important for normal mitochondrial structure and functions, and that slc-25A25 functions to antagonize slc-30A9.
SLC-25A25 binds with Zn2+ and is important for mitochondrial Zn2+ accumulation in slc-30A9 mutants
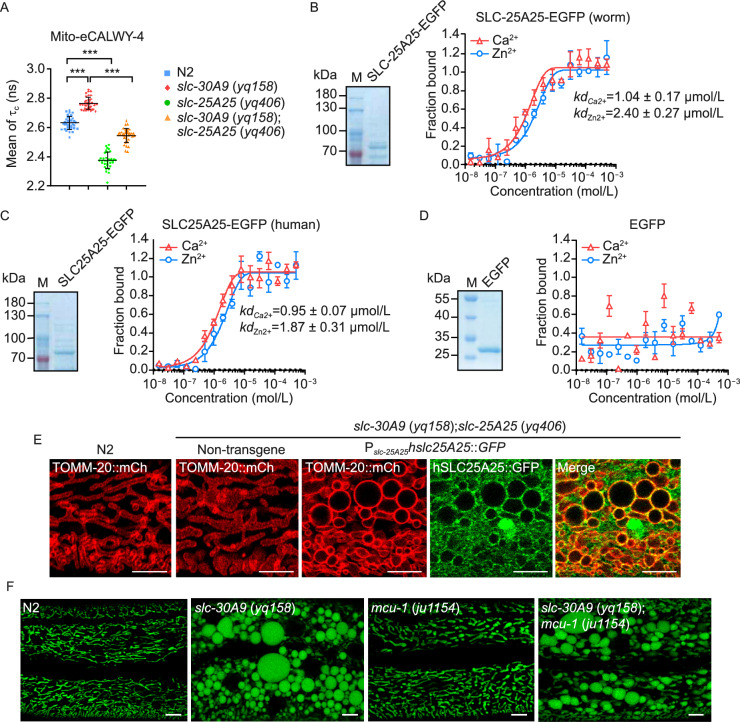
Using the Mito-eCALWY-4 Zn2+ sensor and FLIM-FRET, we assessed whether loss of slc-25A25 suppressed the mitochondrial Zn2+ accumulation caused by loss of slc-30A9. Compared with N2 animals, the donor fluorescence lifetime (τc) of Mito-eCALWY-4 in slc-30A9 (yq158) animals was strongly increased (Figs. 2H and 6A), indicating the elevated mitochondrial Zn2+ level. In slc-30A9 (yq158);slc-25A25 (yq406) double mutants, however, the donor fluorescence lifetime (τc) in Mito-eCALWY-4 was significantly reduced (Fig. 6A). Thus, loss of slc-25A25 inhibited the mitochondrial Zn2+ accumulation in slc-30A9 mutants, which suggests that SLC-25A25 regulates mitochondrial Zn2+ levels. To investigate this further, we examined whether SLC-25A25 binds with Zn2+. In MST assays, purified recombinant worm SLC-25A25-EGFP bound with Zn2+ (Kd 2.40 ± 0.27 μmol/L) (Fig. 6B). Likewise, recombinant human SLC25A25-EGFP bound with Zn2+ (Kd 1.87 ± 0.31 μmol/L). EGFP-tagged C. elegans SLC-25A25 and human SLC25A25 both bound Ca2+ with similar affinity (Fig. 6B and 6C). As a negative control, recombinant EGFP had no obvious Zn2+- or Ca2+- binding activity (Fig. 6D). These findings suggest that both C. elegans SLC-25A25 and human SLC25A25 can bind with Zn2+ in addition to Ca2+. Notably, transgenic expression of GFP-fused human SLC25A25 driven by the C. elegans slc-25A25 promoter restored the mitochondrial enlargement in slc-30A9 (yq158);slc-25A25 (yq406) double mutants (Fig. 6E), suggesting an evolutionarily conserved function of SLC25A25. Interestingly, double mutants of slc-30A9 (yq158) with mcu-1 (ju1154) (Xu and Chisholm, 2014), a strong loss-of-function mutant of the worm mitochondrial calcium uniporter (MCU), exhibited a similar mitochondrial abnormality to slc-30A9 (yq158) single mutants (Fig. 6F). This suggests that MCU is not responsible for the mitochondrial enlargement induced by loss of slc-30A9.
Figure 6.
SLC-25A25 binds with Zn2+ and is required for mitochondrial Zn2+ accumulation in slc-30A9 mutants. (A) The donor fluorescence lifetime (τc) of Mito-eCALWY-4 in the hypodermal cells of N2, slc-30A9 (yq158), slc-25A25 (yq406), and slc-30A9 (yq158);slc-25A25 (yq406) animals. ≥30 animals were analyzed for each genotype. Data were derived from three independent experiments. (B–D) Binding curves of Zn2+ and Ca2+ with recombinant C. elegans SLC-25A25-EGFP (B), human SLC25A25-EGFP (C), and EGFP (D). Purified recombinant proteins are shown on the left in each panel. (E) Images representing the rescuing effects of human SLC25A25-GFP driven by the C. elegans slc-25A25 promoter on slc-30A9 (yq158);slc-25A25 (yq406) hypodermal mitochondria labeled with TOMM-20::mCh. Bars, 5 µm. (F) Representative images of hypodermal mitochondria in N2, mcu-1 (ju1154), slc-30A9 (yq158), and slc-30A9 (yq158);mcu-1 (ju1154) animals. Bars, 5 µm. For all quantifications, *P < 0.05; **P < 0.01; and ***P < 0.001. ns, not significant. Error bars represent SEM
SLC-25A25/SLC25A25 overexpression leads to mitochondrial enlargement and Zn2+ elevation
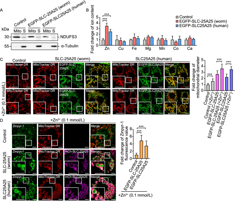
To investigate whether C. elegans SLC-25A25 and human SLC25A25 promote mitochondrial Zn2+ import, we generated HeLa cell lines expressing EGFP-tagged SLC-25A25 (worm) or SLC25A25 (human). We then purified mitochondria and measured divalent ions using ICP-MS. Our results indicated that mitochondrial Zn2+ levels were strongly increased in cells expressing EGFP-SLC-25A25 (worm) or EGFP-SLC25A25 (human) (Fig. 7A and 7B). No obvious changes were detected for other divalent ions including Cu2+, Fe2+, Mg2+, Mn2+, Co2+ and Ca2+ (Fig. 7A and 7B). Compared with the control cells, the cells expressing worm SLC-25A25 or human SLC25A25 had significantly enlarged mitochondria, which were further enlarged by supplementation of the culture medium with 0.1 mmol/L Zn2+ (Fig. 7C). Furthermore, the enlarged mitochondria were strongly positive for the Zn2+ indicator Zinpyr-1, which indicates that they contained elevated levels of Zn2+ compared with the mitochondria in control cells (Fig. 7D). Collectively, these results provided further evidence that SLC-25A25 promotes mitochondrial import of Zn2+.
Figure 7.
Ectopic expression of SLC-25A25 causes abnormal mitochondrial enlargement in HeLa cells. (A) Western blot analysis of purified mitochondria using an antibody against mitochondrial NDUFS3. Mitochondria were purified from cell lines stably expressing EGFP-SLC-25A25 (worm) or EGFP-SLC25A25 (human). Cytoplasmic α-tubulin was used as control. Mito: mitochondria. S: supernatant. (B) Profiling of divalent cations in mitochondria purified from cell lines stably expressing EGFP-SLC-25A25 (worm) or EGFP-SLC25A25 (human), measured with ICP-MS. Levels of individual divalent cations were normalized to those in the control cells. (C) Representative images of mitochondria (left) and quantification (right) of mitochondrial diameters in HeLa cells expressing EGFP-SLC-25A25 (worm) or EGFP-SLC25A25 (human). Cells were cultured without or with additional Zn2+ (0.1 mmol/L). Mitochondria are labeled with MitoTracker DR. Boxed regions are magnified (2×) in the bottom left. Bars, 2 µm. ≥40 mitochondria from ≥7 cells were analyzed for each treatment. (D) HeLa cells expressing EGFP-SLC-25A25 (worm) or EGFP-SLC25A25 (human) were cultured without or with additional Zn2+ (0.1 mmol/L) and treated with the fluorogenic Zn2+ reporter Zinpyr-1. Mitochondria are labeled with MitoTracker DR. In the images (left), boxed regions are magnified (2×) at the bottom left. Bars, 2 µm. Quantifications of Zinpyr-1 fluorescence are shown on the right. ≥40 mitochondria from ≥7 cells were analyzed for each treatment. For all quantifications, *P < 0.05; **P < 0.01; and ***P < 0.001. Error bars represent SEM
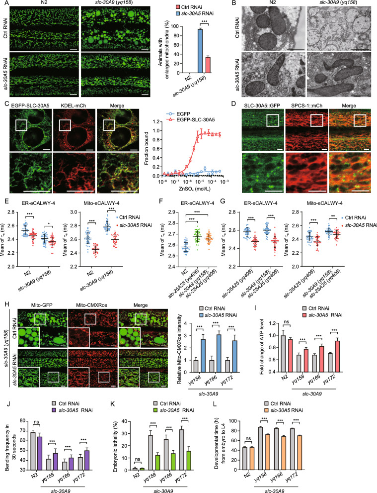
Inhibiting the ER-localized Zn2+ transporter SLC-30A5 suppresses the mitochondrial Zn2+ accumulation in slc-30A9 mutants
Because cellular Zn2+ is compartmentalized (Colvin et al., 2010), we sought to determine the location of the Zn2+ pool that provides the Zn2+ for mitochondria. To do this, we performed a candidate RNAi screen to knock down putative C. elegans Zn2+ transporters (Table S2). RNAi of slc-30A5/ZnT5 strongly inhibited the abnormal enlargement of spherical mitochondria in slc-30A9 (yq158) mutants (Fig. 8A). TEM analysis revealed that slc-30A5 RNAi-treated slc-30A9 (yq158) animals exhibited tubular mitochondria in hypodermal cells, in contrast to the abnormally enlarged mitochondria in control RNAi-treated slc-30A9 (yq158) mutants (Fig. 8B). SLC-30A5/Znt-5 is predicted to be a Zn2+ transporter localized to the endoplasmic reticulum (ER). In line with this, EGFP-fused SLC-30A5 (EGFP-SLC-30A5) ectopically expressed in HeLa cells co-localized with the ER marker KDEL-mCh, and bound with Zn2+ in MST assays (Fig. 8C). In C. elegans, transgenic SLC-30A5::GFP under the control of the slc-30A5 promoter was found to co-localize with the ER marker SPCS-1 tagged with mCherry (SPCS-1::mCh) (Fig. 8D). In FLIM-FRET assays, slc-30A5 RNAi treatment significantly reduced Zn2+ levels in both ER and mitochondria in N2 and slc-30A9 (yq158) animals, as evidenced by the reduction in the fluorescence lifetime of CFP (τc) of ER- and Mito-eCALWY-4 probes (Fig. 8E). These findings suggest that mitochondrial Zn2+ is imported from the ER. Using the ER-eCALWY-4 Zn2+ sensor, we found that slc-25A25 (yq406) animals as well as slc-30A9 (yq158);slc-25A25 (yq406) double mutants had significantly higher ER Zn2+ levels (higher τc from the ER-eCALWY probe) than the wild type (Fig. 8F). Furthermore, in both slc-25A25 (yq406) single mutants and slc-30A9 (yq158);slc-25A25 (yq406) double mutants, slc-30A5 RNAi significantly reduced the Zn2+ levels in both the ER and mitochondria, as evidenced by the decreased τc from the ER- and Mito-eCALWY-4 probes (Fig. 8G). Thus, decreasing SLC-30A5-mediated Zn2+ uptake into the ER reduced the mitochondrial Zn2+ levels, suggesting that the ER likely serves as the Zn2+ pool for mitochondrial Zn2+ import.
Figure 8.
Inactivation of slc-30A5 suppresses the mitochondrial abnormality in slc-30A9 mutants. (A) Images (left) and quantification (right) of hypodermal mitochondria in control (Ctrl) RNAi- and slc-30A5 RNAi-treated N2 and slc-30A9 (yq158) animals. Bars, 5 µm. ≥90 animals were analyzed for each genotype. (B) Representative TEM images of mitochondria in hypodermal cells of Ctrl RNAi- and slc-30A5 RNAi-treated N2 and slc-30A9 (yq158) animals. Bars, 1 µm. (C) Left: localization of C. elegans EGFP-SLC-30A5 ectopically expressed in HeLa cells. Boxed regions in the top images are magnified (3.5×) and shown underneath. Bars, 1 µm. Right: binding curve for Zn2+ with C. elegans EGFP-SLC-30A5 expressed in HEK293 cells, measured with MST assays. EGFP was used as the negative control. (D) Localization of C. elegans SLC-30A5::GFP (Pslc-30A5slc-30A5::GFP) in adult N2 animals. Boxed regions in the top images are magnified (3×) and shown underneath. Bars, 1 µm. (E) Donor fluorescence lifetime (τc) of ER-eCALWY-4 (left) and Mito-eCALWY-4 (right) in the hypodermis of Ctrl RNAi- and slc-30A5 RNAi-treated N2 and slc-30A9 (yq158) animals. 30 synchronized animals were analyzed for each genotype. Data (mean ± SEM) were derived from three independent experiments.. (F) Donor fluorescence lifetime (τc) of ER-eCALWY-4 in the hypodermis of N2, slc-25A25 (yq406), and slc-30A9 (yq158);slc-25A25 (yq406) animals. 30 synchronized animals were analyzed for each genotype. Data (mean ± SEM) were derived from three independent experiments. (G) Donor fluorescence lifetime (τc) of ER-eCALWY-4 (left) and Mito-eCALWY-4 (right) in the hypodermis of Ctrl RNAi- and slc-30A5 RNAi-treated slc-25A25 (yq406) and slc-30A9 (yq158);slc-25A25 (yq406) animals. 30 synchronized animals were analyzed for each genotype. Data (mean ± SEM) were derived from three independent experiments. (H) Left: Images of Mito-CMXRos staining in Ctrl RNAi- and slc-30A5 RNAi-treated slc-30A9 (yq158) animals. Boxed regions are magnified (2×) at the bottom left. Bars, 5 µm. Right: Quantification of Mito-CMXRos staining in the indicated slc-30A9 mutants treated with Ctrl or slc-30A5 RNAi. 20 synchronized animals (24 h post L4) were analyzed for each genotype. (I) Fold change of ATP levels in adult N2 animals and slc-30A9 mutants treated with Ctrl RNAi or slc-30A5 RNAi. Data were from three independent experiments and normalized to the ATP levels in N2 animals. (J) The bending frequency of Ctrl RNAi- and slc-30A5 RNAi-treated animals with the indicated genotype. 30 synchronized animals were analyzed for each genotype. (K) The embryonic lethality of N2 and the indicated slc-30A9 mutants treated with Ctrl RNAi or slc-30A5 RNAi. 20 animals of each genotype were analyzed. (L) The development time from the embryo to L4-stage of N2 and slc-30A9 mutants treated with Ctrl RNAi or slc-30A5 RNAi. 120 synchronized animals of each genotype were analyzed. For all quantifications, *P < 0.05; **P < 0.01; and ***P < 0.001. Error bars represent SEM
We investigated the physiological requirement for the ER Zn2+ pool in mitochondrial functions. RNAi of slc-30A5 restored the mitochondrial structure in slc-39A9 (yq158) mutants (Fig. 8B). Furthermore, mitochondrial membrane potentials were greatly enhanced by slc-30A5 RNAi in yq158 and other mutants of slc-30A9, as indicated by Mito-CMXRos staining (Fig. 8H). In slc-30A9 mutant animals, the ATP levels and the body bending frequencies were also significantly improved by slc-30A5 RNAi (Fig. 8I and 8J). In addition, slc-30A5 RNAi significantly reduced the embryonic lethality and shortened the larval developmental time of slc-30A9 mutants (Fig. 8K and 8L). These results suggest that reducing SLC-30A5-mediated ER Zn2+ import ameliorated the structural and functional mitochondrial defects in slc-30A9 mutants.
ZnT5 inactivation ameliorates SLC-25A25-related mitochondrial defects
To consolidate the findings that the ER provides the Zn2+ pool for mitochondrial Zn2+, we treated HeLa cells expressing worm SLC-25A25 or human SLC25A25 with siRNA (small RNA interference) of ZnT5, the human ortholog of C. elegans SLC-30A5. While ZnT5 siRNA did not obviously change mitochondrial morphology in control cells, the Zn2+-induced mitochondrial enlargement in cells expressing GFP-SLC-25A25 (worm) or GFP-SLC25A25 (human) was strongly inhibited (Fig. 9A and 9B). Moreover, ZnT5 siRNA significantly reduced the elevation in mitochondrial Zn2+ levels, as evidenced by the reduced mitochondrial fluorescence intensity of the Zn2+ reporter Zinpyr-1 (Fig. 9C). These results indicated that SLC-25A25/SLC25A25-mediated mitochondrial Zn2+ import depends on ZnT5-mediated ER Zn2+ uptake, thus providing further evidence that the ER serves as the Zn2+ pool for mitochondrial Zn2+ import. Supporting this conclusion, SLC-25A25::GFP (worm) and EGFP-SLC25A25 (human) were found at mitochondrion-ER contacts in worm and HeLa cells, respectively (Fig. 9D and 9E). In slc-30A9 (yq158);slc-25A25 (yq406) double mutants, the functional SLC-25A25::GFP was even more obviously enriched at mitochondrion-ER contacts (Fig. 9D). Taken together, these findings suggest that the ER contains the Zn2+ pool for mitochondrial Zn2+ import, and that mitochondrial import of Zn2+ from the ER is probably achieved through mitochondrion-ER contacts.
Figure 9.
siRNA knockdown of human SLC30A5/ZnT-5 ameliorates mitochondrial defects in cells ectopically expressing C. elegans SLC-30A5 or human SLC25A25. (A) Representative images and quantification (right) of mitochondria in cells expressing EGFP-SLC-25A25 (worm) or EGFP-SLC25A25 (human) treated with Ctrl siRNA or ZnT5 siRNA with or without additional Zn2+ (0.1 mmol/L). Mitochondria were labeled with MitoTracker DR. Boxed regions are magnified (2×) in the bottom left. Bars, 2 µm. (B) Top: quantification of mitochondrial diameters in cells as shown in (A). ≥40 mitochondria from ≥7 cells were analyzed for each treatment. Bottom: mRNA levels of ZnT5 in Ctrl siRNA- and ZnT5 siRNA-treated control HeLa cells and cells expressing EGFP-SLC-25A25 (worm) or EGFP-SLC25A25 (human). (C) Images (left and middle) and quantification (right) of mitochondrial Zn2+ in HeLa cells expressing EGFP-SLC-25A25 (worm) or EGFP-SLC25A25 (human) treated with Ctrl siRNA or ZnT5 siRNA with additional Zn2+ (0.1 mmol/L). Mitochondrial Zn2+ was detected with the fluorogenic reporter Zinpyr-1. Mitochondria were labeled with MitoTracker DR. Boxed regions are magnified (2×) in bottom left. Bars, 2 µm. ≥40 mitochondria from ≥7 cells were analyzed for each treatment. (D) Localization of C. elegans SLC-25A25::GFP with TOMM-20::mCh and the ER marker TRAM-1::BFP in hypodermal cells of N2 and slc-30A9 (yq158);slc-25A25 (yq406) animals. Bars, 1 µm. (E) Localization of human EGFP-SLC25A25 with MitoTracker DR and KDEL-mCh in HeLa cells. Boxed regions are zoomed (3×) and merged in the right-most image. Bars, 2 µm. (F) Schematic summary of the mechanisms that control mitochondrial Zn2+ transport. For all quantifications, *P < 0.05; **P < 0.01; and ***P < 0.001. Error bars represent SEM
DISCUSSION
Although Zn2+ is known to play a critical role in mitochondrial homeostasis, it was not understood previously how mitochondrial Zn2+ is controlled at an appropriate level. In this study, we used unbiased genetic screens, combined with targeted gene screening, to reveal the identities of mitochondrial transporters that control mitochondrial Zn2+ homeostasis (Fig. 9F). Our findings demonstrated that SLC-30A9 is the mitochondrial Zn2+ exporter. This is evidenced by the facts that SLC-30A9 localizes to mitochondria and binds with Zn2+, and its functional loss causes a strong elevation in mitochondrial Zn2+ levels and consequently severe damage of mitochondrial structure and functions. Loss of slc-30A9 strongly impaired animal development, as revealed by the findings that slc-30A9 mutants exhibit severely reduced fertility, embryonic lethality and retardation of larval development. In addition, Zn2+-induced mitochondrial damage greatly reduced the life span of slc-30A9 mutants. These results suggest that SLC-30A9-mediated mitochondrial export of Zn2+ is critical for mitochondrial homeostasis, animal development and life span.
Mitochondrial calcium uniporter (MCU) was suggested to mediate mitochondrial entry of Zn2+ (Malaiyandi et al., 2005b; Medvedeva and Weiss, 2014; Cho et al., 2019). However, genetic inactivation of mcu-1, which encodes the C. elegans homolog of mammalian MCU, did not suppress the abnormal mitochondrial enlargement in slc-30A9 mutants. This suggests that the mechanism of mitochondrial Zn2+ import is independent of MCU. Using two suppressor screen strategies, we revealed that mutations in slc-25A25 suppressed the severe mitochondrial defects of slc-30A9 mutants. Our results further indicated that both C. elegans and human SLC25A25 localize to mitochondria and bind with Zn2+. Moreover, SLC25A25 functions in an evolutionarily conserved manner, as heterologous expression of human SLC25A25 successfully substituted the function of C. elegans SLC-25A25 in double mutants of slc-25A25 with slc-30A9. Loss of slc-25A25 significantly reduced mitochondrial accumulation of Zn2+ in slc-30A9 mutants. In addition, both C. elegans and human SLC25A25 bind to Ca2+. These findings suggest that SLC-25A25 is a Ca2+-binding regulator of mitochondrial Zn2+ import. Importantly, ectopic expression of C. elegans SLC-25A25 or human SLC25A25 caused enlargement of mitochondria with elevation of mitochondrial Zn2+ levels. This provides strong evidence that SLC25A25 promotes mitochondrial Zn2+ import, in addition to its originally reported function as a mitochondrial inner membrane Mg2+-ATP/Pi transporter (del Arco and Satrustegui, 2004; Fiermonte et al., 2004; Satrustegui et al., 2007) . Altogether, these findings suggest that SLC-25A25 and SLC-30A9 are a pair of mitochondrial transporters which control mitochondrial Zn2+ import and export, respectively, to maintain the mitochondrial Zn2+ levels required for normal mitochondrial structure and functions (Fig. 9F). It was reported that human and plant ATP-Mg/phosphate carriers (APCs), such as hAPC1/SLC25A24 and Arabidopsis APC3, co-transport divalent cations including Mg2+, Mn2+, Fe2+, Zn2+, and Cu2+ in proteoliposome assays (Monne et al., 2017). In our study, ectopic expressed human and C. elegans SLC25A25 greatly increased mitochondrial Zn2+ levels, suggesting that SLC25A25 is very likely to transport Zn2+, in addition to its function as an ATP-Mg transporter. Further studies will be needed to demonstrate whether SLC25A25 functions as a Zn2+ transporter or an ATP-Mg/phosphate transporter that also transports zinc. It also remains to be determined whether Zn2+ is transported in complex with ATP.
Using targeted gene screening, we found that inactivation of slc-30A5/ZnT5 strongly suppressed the enlargement of mitochondria in slc-30A9 mutants. In both C. elegans and HeLa cells, worm SLC-30A5 and human SLC30A5/ZnT5 localize to the ER and bind Zn2+, suggesting that they function on the ER for Zn2+ transport. We found that RNAi of slc-30A5/ZnT5 significantly reduced the Zn2+ levels in both ER and mitochondria in C. elegans. This suggests that SLC-30A5 functions as an ER Zn2+ importer and that the ER serves as the Zn2+ reservoir from which mitochondrial Zn2+ is imported. Supporting this conclusion, we found that siRNA knockdown of ZnT5 significantly inhibited the abnormal mitochondrial enlargement and elevated mitochondrial Zn2+ levels in HeLa cells ectopically expressing C. elegans SLC-25A25 or human SLC25A25. Our findings suggest that C. elegans SLC-25A25 plays an important role in mitochondrial Zn2+ import, consistent with other studies that mammalian SLC25A25 localizes to the inner mitochondrial membrane (Tewari et al., 2012). We reason that the transfer of Zn2+ from ER to mitochondria is achieved through ER-mitochondrion contacts (Fig. 9F). It is possible that another ER transporter is responsible for exporting Zn2+ at the contacts, and the Zn2+, either alone or in complex with ATP, is then swiftly imported into mitochondria by SLC-25A25. Supporting this hypothesis, SLC-25A25 was found to be enriched at ER-mitochondrial contacts when slc-30A9 is deficient (Fig. 9D). Nevertheless, our unbiased genetic screen and targeted gene screen did not identify any ZnT-type Zn2+ exporters on the ER. In Drosophila, SLC25A25 was found to act downstream of the ER-localized Ca2+-permeable channel TRPP2 (transient receptor potential channel polycistin-2) to mediate TRPP2 signaling to regulate mitochondrial metabolism (Hofherr et al., 2018). In the case of Zn2+ transfer from the ER to mitochondria, further investigation is needed to determine whether TRPP2 or other transporters act upstream of SLC-25A25 to export Zn2+ out of the ER.
A single mutation in SLC30A9 was recently found to be associated with an autosomal recessive cerebro-renal syndrome, which manifests as neurological deterioration, intellectual disability, ataxia, camptocormia, oculomotor apraxia, and nephropathy (Perez et al., 2017). However, the molecular and cellular basis for this genetic disorder remains unknown. Deregulation of SLC30A9 expression was also reported for hepatocellular carcinoma (HCC) (Gartmann et al., 2018) and prostate cancer (PCa) (Singh et al., 2016). Likewise, SLC25A25 expression was found to be mis-regulated in fulminant type I diabetes (Ye et al., 2020), HCCs (Kido and Lau, 2019) and hypospadias (Karabulut et al., 2013). Our findings that SLC-30A9 and SLC-25A25 cooperate to control mitochondrial Zn2+ levels thus provide important mechanistic insights for understanding these human diseases.
MATERIALS AND METHODS
C. elegans strains and genetics
C. elegans strains were grown and maintained on NGM medium seeded with E. coli OP50 at 20 °C. The Bristol strain N2 was used as the wild type. The Hawaiian strain CB4856 was used in single nucleotide polymorphism (SNP) mapping. slc-30A9 (yq158), slc-30A9 (yq166), slc-30A9 (yq172), slc-30A9 (yq189), slc-30A9 (yq212), slc-30A9 (yq158);slc-25A25 (yq350), slc-30A9 (yq158);slc-25A25 (yq351), slc-30A9 (yq158);slc-25A25 (yq371), slc-30A9 (yq158);slc-25A25 (yq372) and slc-30A9 (yq158);slc-25A25 (yq373) were obtained by ethyl methanesulfonate (EMS) mutagenesis. slc-25A25 (yq406) mutants were generated by the CRISPR/Cas9 system. zcIs13 (Phsp-6GFP) was provided by the Caenorhabditis Genetics Center (University of Minnesota, Minneapolis, MN). The drp-1 (tm1108) deletion mutant was provided by S. Mitani (Tokyo Women’s Medical University, Tokyo, Japan). The mcu-1 (ju1154) deletion mutant was obtained from S. H. Xu (Center for Stem Cell and Regenerative Medicine, Zhejiang University School of Medicine, Hangzhou, China). The integrated array hqIs181 (Psdhl-1mtLs::GFP) was provided by M. Dong (National Institute of Biological Sciences, Beijing, China). The integrated arrays yqIs157 (PY37A1B.5mito-GFP) and yqIs179 (PY37A1B.5tomm-20::mCherry) were generated in this laboratory. Integrated arrays, deletion strains, and mutants generated by EMS mutagenesis or CRISPR/Cas9 were outcrossed with the N2 strain at least four times.
Extrachromosomal transgenes were generated by using standard microinjection methods. ≥3 independent transgenic lines were analyzed per construct. Transgenes used in this study are: yqEx1196 (PF54A3.5F54A3.5::GFP), yqEx1193 (Pcol-19slc-30A9::GFP), yqEx1195 (Pslc-30A9slc-30A9), yqEx1296 (Pslc-30A9slc-30A9(W305stop)), yqEx1271 (Pslc-30A9GFP), yqEx1030 (Pcol-19slc-30A9(D198A;D202A)::GFP), yqEx1342 (Pcol-19slc-30A9(D221A)::GFP), yqEx1345 (Pcol-19slc-30A9(H402A)::GFP), yqEx1349 (PY37A1B.5slc-25A25::mCherry), yqEx1352 (PY37A1B.5slc-25A25::GFP), yqEx1515 (Pslc-25A25slc-25A25::GFP), yqEx1516 (Pslc-25A25hSLC25A25::GFP), yqEx1517 (Ptram-1tram-1::BFP), yqEx1518 (PY37A1B.5Mito-eCALWY-4), yqEx1519 (PY37A1B.5ER-eCALWY-4).
Expression constructs
Bacterial, C. elegans, and mammalian expression constructs are listed in Table S1.
RNA interference (RNAi)
RNAi experiments were performed by using the standard feeding method. For most experiments, 3–5 L4 larvae (P0) were placed on plates seeded with bacteria expressing gene-specific double-strand RNA and cultured at 20 °C. The F1 progeny at the L4 stage were transferred to fresh RNAi plates or control RNAi plates. The adults after L4 (F1) 24–48 h were used for further analysis. For slc-30A5 RNAi, 20 L4 larvae were placed on control (ctrl) RNAi and slc-30A5 RNAi plates and cultured at 20 °C. 24 h later, the adults were removed. Embryos were then analyzed for viability or developmental time.
EMS screening and gene cloning
Synchronized L4-stage animals were treated with 50 mmol/L EMS for 4 h. The F2 progeny at 24–48 h after the L4 molt were examined for phenotypes of interest. yq158, 166, 172, 189 and 212 were isolated from a screen of about 10,000 haploid genomes. yq158 was mapped to the genetic position from −12 to −10.69 on linkage group III (LGIII) using SNP mapping. The underlying mutations of all the mutants were identified with genome sequencing.
For the slc-30A9 (yq158) suppressor screen, each of about 3,000 haploid genomes were screened for suppressors of mitochondrial enlargement and for suppressors of UPRmt (Phsp-6GFP) signals. Chromosome mapping and gene identification were performed as above.
CRISPR/Cas9-mediated gene editing
To generate slc-25A25 (yq406) mutants, a single-guide RNA (sgRNA) targeting sequence (5′-CTGAATCTCCGTCGCTACG-3′) in the first exon of the slc-25A25 gene was cloned into the pDD162 vector, which expresses the Cas9 enzyme. A repair template containing the mutation of interest was designed to remove the cleavage site. A restriction site (Nhe I) was introduced into the repair template. dpy-10 was used as a positive control marker as described previously (Paix et al., 2014). pDD162 containing the sgRNA sequence (20 ng/μL) and repair templates (2 μmol/L) for the target gene were coinjected with the dyp-10 sgRNA construct (20 ng/µL) into gonads of young adult animals. Roller F1 worms were singled into new NGM plates, and the F2 progeny were examined by PCR amplification and restriction digestion. All mutations were confirmed by sequencing.
Predication of protein structure
A structural model of the C. elegans SLC-30A9 protein (residues 152–495) was predicted using the Phyre2 protein fold recognition server (Kelley et al., 2015) (template PDB accession No. 3J1Z). Extremely conserved residues that could be confidently predicted to coordinate Zn2+ were labeled and shown as sticks. Zinc ions were shown as magenta spheres. The picture was prepared using PyMOL (The PyMOL Molecular Graphics System, version 1.8.0; Schrödinger).
Cell culture, transfection, and reagents
HEK293 and HeLa cells were cultured at 37 °C with 5% CO2 in DMEM (Gibco) with 10% heat-inactivated FBS (BioInd), 100 U/mL penicillin, and 100 µg/mL streptomycin. Transient transfections were performed with Lipofectamine 2000 (Invitrogen) according to the manufacturer’s instructions. MitoTracker Deep Red (Thermo) staining was used to indicate the location of mitochondria in live cells.
Small RNA interference (siRNA)
Human SLC30A5/ZnT5 siRNA oligos used in the study were siRNA1: 5′-GCUGGAGUAAACAAUUUAATT-3′, siRNA2: 5′-GGCUGAUAGUAAACCUUAUTT-3′, siRNA3: 5′-GUGGUAGUGAGUGCUAUAUTT-3′; Control siRNA: 5′-UUCUCCGAACGUGUCACGUTT-3′.
Mixed oligos of siRNA 1, 2 and 3 (100 pmol for each) or control siRNA were transfected into HeLa cells using Lipofectamine 2000 (Invitrogen). 48 h after transfection, cells were observed under fluorescence microscopy or harvested for qPCR to evaluate the knockdown of SLC30A5/ZnT5. qPCR oligos for examining SLC30A5/ZnT5 expression were Forward: 5′-TTCTCCTATGGGTACGGCCGAAT-3′, Reverse: 5′-AGCCCTCCAACTGAGACTGGTGTT-3′.
Microscopy and imaging analysis
Differential interference contrast (DIC) and fluorescence images were taken by an inverted confocal microscope (LSM880; Carl Zeiss) using a 100× 1.46-NA oil objective lens. Imaging was performed on animals of the same developmental stage and on a similar body region of each animal, unless otherwise indicated. Images were processed and analyzed with ZEN 2 blue software (Carl Zeiss) or Image J (National Institutes of Health). All images were taken at 20 °C.
TPEN treatment of worms
Synchronized L4-stage worms were grown on OP50-seeded NGM plate containing 50 µmol/L or 100 µmol/L TPEN (N,N,N',N'-Tetrakis (2-pyridylmethyl) ethylenediamine, Sigma) in at 20 °C. 24 h later, the mitochondrial morphology of animals were examined with confocal microscopy.
MitoTracker Red CMXRos and Zinpyr-1 treatment
For MitoTracker Red CMXRos staining in C. elegans, the synchronized animals (24 h after L4 molt) were soaked in 50 µL MitoTracker Red CMXRos (Invitrogen, 10 µmol/L in M9 buffer) for 10 min at 20 °C in the dark. The worms were then transferred to a new OP50-seeded NGM plate for 2 h at 20 °C in the dark and examined by fluorescence microscopy.
To visualize mitochondrial Zn2+ in HeLa cells, the cell-permeable fluorogenic Zn2+ reporter Zinpyr-1 (ChemCruz Biochemicals) was used by following the manufacturer's instructions. Briefly, a 1 mmol/L stock solution of Zinpyr-1 was diluted to a final concentration of 10 μmol/L in calcium- and magnesium-free PBS buffer. Before treatment, cells were washed by calcium- and magnesium-free PBS buffer 3 times, and then incubated with the diluted Zinpyr-1 solution for 20 min at 37 °C with 5% CO2. After extensive washing, imaging was performed with fluorescence microscopy.
ATP measurements
500 synchronized animals (24 h after L4 molt) were picked to a tube contain 100 µL lysis buffer (ATP-Lite Assay kit; Vigorous). The mixture was frozen in liquid nitrogen for 5 min and then heated at 100 °C for 15 min. The mixture was cleared at 5,000 rpm for 5 min at 4 °C and the supernatant was applied to the luciferin-luciferase assays in the ATP-Lite Assay kit.
Life span assays
L4-stage worms were picked to fresh NGM plates and transferred to new plates every day until reproduction ceased. Worms were scored as dead if they had no response to touches on the head or tail. The surviving animals were recorded every day. Three repeats were performed for every strain.
Bending frequency analysis
Worms at the same developmental stage were picked onto an uncoated NGM plate and allowed to crawl free from any adherent food. Worms were then transferred to another uncoated NGM plate and soaked in M9 buffer. The number of body bends generated in a 1 min time interval were scored by eye. A body bend was defined as a change in the direction along the longitudinal axis from the head to the tail. The animals were recorded individually with the investigator blind to the genetic status of the worms.
Transmission electron microscopy
Adult animals were fixed using a high-pressure freezer (EM ICE, Leica). Freeze-substitution was carried out in anhydrous acetone containing 1% osmium tetroxide and 0.1% uranyl acetate dihydrate. The samples were sequentially placed at −90 °C for 72 h, −60 °C for 10 h and −30 °C for 10 h, and 0 °C for 5 h in a freeze-substitution unit EM AFS2 (Leica, Germany). After 3 washes (20 min each) with fresh cold anhydrous acetone, the samples were infiltrated with Embed-812 resin. Samples were embedded at 60 °C for 48 h and cut into 70 nm sections with a microtome (EM UC7, Leica, Germany). After electron staining with uranyl acetate and lead citrate, sections were observed with a HT7800 TEM (HITACHI, Japan) operating at 80 kV.
Recombinant proteins
cDNAs of interest were fused with the open reading frame of EGFP and cloned into the pGEX-4T1 vector and transformed into the E. coli Rosetta (DE3) strain. The bacteria were first grown at 37 °C to an OD600 of 0.6 and then added with 0.8 mmol/L IPTG (isopropyl b-D-1-thiogalactopyranoside). The bacteria were then grown at 18 °C for 24 h to allow for expression of soluble proteins. Recombinant proteins listed below were extracted in the extraction buffer containing 20 mmol/L Tris-HCl, pH 8.0, 150 mmol/L NaCl, 0.1% NP-40, 10% glycerol, 1 mmol/L PMSF (phenylmethylsulfonyl fluoride) (Roche) and purified with Glutathione Sepharose 4B beads (GE Healthcare) according to the manufacturer’s instructions. GST-fusion proteins immobilized on the beads were eluted with Thrombin (Solarbio) in the protein buffer (25 mmol/L HEPES, pH 7.4, 150 mmol/L NaCl) for 6 h at 37 °C to obtain recombinant proteins without the GST tag. Recombinant proteins tagged with EGFP were used for the MST assays, including: the Control protein, EGFP. C. elegans protein, SLC-25A25-EGFP. Human protein, SLC25A25-EGFP.
Isolation and purification of C. elegans mitochondria and Zn2+ measurement
Isolation and purification of C. elegans mitochondria were essentially performed as described previously (Li et al., 2009). Briefly, young adult worms obtained by liquid culture were collected and cleaned with 0.1 mol/L NaCl, followed by centrifugation in 30% sucrose solution at 3,500 rpm for 5 min at 4 °C The upper layer containing the adult worms was transferred to fresh solution containing 0.1 mol/L NaCl for further cleaning. Worms were then disrupted with ultra-sonication and subjected to differential centrifugation to obtain the crude mitochondria fraction. Mitochondria were purified with sucrose density gradient centrifugation using 55%, 40% and 30% sucrose gradients and 135,000 ×g at 4 °C for 2 h. The mitochondrial layer was collected and further washed, and examined by western blotting using antibodies against mitochondrial, lysosomal, and ribosomal proteins (provided by Dr. Xiaochen Wang, Institute of Biophysics, Chinese Academy of Sciences).
Mitochondrial contents were released in RIPA buffer and analyzed with ICP-MS (Inductively Coupled Plasma Mass Spectrometry) in the Toxicology Department of Peking University School of Medicine and Tsinghua University.
Microscale thermophoresis (MST) assays
To examine the binding of divalent cations with purified recombinant proteins, proteins at 200 nmol/L were incubated with varying concentrations of CaCl2 and ZnSO4 in a 10 µL mixture and loaded into NT.115 standard coated capillaries (NanoTemper Technologies). The buffers (25 mmol/L HEPES, pH 7.4, 150 mmol/L NaCl) used in the MST assays were free from EDTA/EGTA. MST measurements were performed at 25 °C, 60% excitation power, and medium MST power. All experiments were repeated three times for each measurement. Data analyses were performed using NanoTemper software.
To examine cation binding with EGFP-fused proteins expressed in HEK293 cells, 10 µL of cell lysates containing the protein of interest in lysis buffer (25 mmol/L Tris-HCl, pH 7.5, 100 mmol/L NaCl, 1% NP-40, 1% glycerol, 1 mmol/L protease inhibitor cocktail-EGTA free, and 1 mmol/L PMSF) were incubated with varying concentrations of divalent cations (ZnSO4, CaCl2, MgSO4, CuSO4, MnCl2) and loaded into NT.115 standard coated capillaries. MST measurements and analysis were performed as above.
Fluorescence resonance energy transfer (FRET) imaging
The C. elegans Mito-eCALWY-4 construct was made by fusing 4 repeats of the mitochondrial targeting sequence of human cytochrome C oxidase subunit VIII (Cox VIII) to the N-terminus of eCALWY-4 and cloning into the pPD49.26 vector (Fig. 2G). The C. elegans ER-eCALWY-4 construct was generated by fusing the preproinsulin (PPI) sequence and the Lys-Asp-Glu-Leu (KDEL) sequence at the N- and C-terminus of eCALWY-4, respectively (Fig. 2G). Expression of both probes was controlled by the C. elegans hypodermal Y37A1B.5 promoter. Mito- and ER-eCALWY-4-expressing constructs were microinjected into N2 animals to obtain the extrachromosomal transgenic lines yqEx1518 (PY37A1B.5Mito-eCALWY-4) and yqEx1519 (PY37A1B.5ER-eCALWY-4). All strains expressing Mito-eCALWY-4 or ER-eCALWY-4 probes were obtained by introducing these extrachromosomal arrays.
Synchronized animals (24 h after L4 molt) were imaged using a confocal laser scanning microscope (LSM880; Carl Zeiss) with a 100× 1.46-NA oil objective lens. Cerulean (CFP) and Citrine (YFP) were excited at 458 and 514 nm, respectively, and the fluorescence emission was detected at 450–490 and 520–560 nm, respectively. The FRET channel was excited at 458 nm and fluorescence emission was detected at 520–560 nm. Normalized measure of FRET (FRETN) was performed as previously described (Gordon et al., 1998).
Fluorescence lifetime imaging microscopy (FLIM)-FRET
FLIM-FRET imaging for eCALWY-4 probes was performed on a Leica TCS SP8X scanning confocal microscope equipped with a 63×/1.3-NA water immersion objective, a white light laser (WLL), a HyD SMD single molecule detector and a 405-nm pulsed-laser excitation source. The cerulean donor (CFP) was excited by a 405-nm picosecond pulsed diode laser tuned at 40 MHz. Emitted photons passing through the 460–500-nm emission filter were detected using the HyD detector. The pixel frame size was set to 512 × 512, speed for 200, fluorescence lifetime frame repetition was acquired over 20, and the maximal photon counting rate was around 1 × 106 counts. The fluorescence lifetime was analyzed using the Leica FALCON FLIM integrated software. “τc” indicates the fluorescence lifetime of the CFP donor.
Statistical analysis
The two-tailed unpaired Student's t test was used to ascertain statistically significant differences between two groups. One-way ANOVA with a Newman-Keuls post-test was used to ascertain statistically significant differences between multiple groups. For all quantifications, *, P < 0.05; **, P < 0.01; ***, P < 0.001; ns, not significant. Data were analyzed with GraphPad Prism Software (8.0.1) to generate curves or bar graphics with SEM (standard error of the mean) as y-axis error bars. Data distribution was assumed to be normal but this was not formally tested.
Supplementary Information
Below is the link to the electronic supplementary material.
Acknowledgements
This work was supported by grants from the National Science Foundation of China (91954204 and 31730053), the National Basic Research Program of China (2017YFA0503403), and Yunnan Province Science and Technology Department (#202001BB050077 and #202105AB160003). C. Yang is supported by Program of Yunnan Province Leading Talents in Science and Technology. We thank Dr. I. Hanson for proofreading the manuscript; Dr. G. Rutter (Imperial College of London) for providing the eCALWY-4 constructs; D. X. Wang (IBP, CAS) for providing C. elegans protein antibodies; Dr. L. Chen (Tsinghua Univ.) for ICP-MS analysis of mitochondrial divalent ions in HeLa cells; Dr. X. Ma (Zhengzhou Univ.) for help with SLC-30A9 structure prediction; and Dr. S. Xu (Zhejiang Univ.) as well as the Caenorhabditis Genetic Center (CGC) for C. elegans strains.
ABBREVIATIONS
AD, Alzheimer’s disease; APCs, ATP-Mg/phosphate carriers; CGC, Caenorhabditis Genetic Center; DIC, differential interference contrast; EGR1, early growth response factor 1; ERK1/2, extracellular signal-regulated kinase 1/2; ER, endoplasmic reticulum; EFhs, EF-hands; EMS, ethyl methanesulfonate; FRET, fluorescence resonance energy transfer; FLIM, Fluorescence Life-time Imaging Microscopy; HCC, hepatocellular carcinoma; ICP-MS, inductively coupled plasma mass spectrometry; MTs, metallothioneins; MMP, mitochondrial membrane potential; MPTP, mitochondrial permeability transition pore; MST, microscale thermophoresis; MCU, mitochondrial calcium uniporter; MST, Microscale thermophoresis; NGF, nerve growth factor; OXPHOS, oxidative phosphorylation; PCa, prostate cancer; RNAi, RNA interference; SNP, single nucleotide polymorphism; siRNA, small RNA interference; TRPP2, transient receptor potential channel polycistin-2; TEM, transmission electron microscopy; TPEN, N,N,N',N'-Tetrakis (2-pyridylmethyl) ethylenediamine; TCA, tricarboxylic acid; UPRmt, mitochondrial unfolded protein responses; ZIPs, Zrt, irt-related proteins; Znt, Zn2+ transporters
AUTHOR CONTRIBUTIONS
T. Ma, L. Zhao, J. Zhang, and R. Tang performed most of the experiments and interpreted the data. X. Wang and M. Li performed TEM analysis. N. Liu, F. Wang, Q. Zhang, Q. Shan, Q. Yin, Y. Yang and Q. Gan contributed to the experiments and materials. T. Ma, J. Zhang and C. Yang prepared the manuscript with discussion between all authors. C. Yang designed and supervised the study.
COMPLIANCE WITH ETHICS GUIDELINES
The authors declare no competing financial interests.
Footnotes
Tengfei Ma, Liyuan Zhao, Jie Zhang, and Ruofeng Tang have contributed equally to this work.
Contributor Information
Jie Zhang, Email: zhangjiea@ynu.edu.cn.
Chonglin Yang, Email: clyang@ynu.edu.cn.
References
- Abuarab N, Munsey TS, Jiang LH, Li J, Sivaprasadarao A (2017) High glucose-induced ROS activates TRPM2 to trigger lysosomal membrane permeabilization and Zn2+-mediated mitochondrial fission. Sci Signal 10 [DOI] [PubMed]
- Andreini C, Banci L, Bertini I, Rosato A. Counting the zinc-proteins encoded in the human genome. J Proteome Res. 2006;5:196–201. doi: 10.1021/pr050361j. [DOI] [PubMed] [Google Scholar]
- Bian X, Teng T, Zhao H, Qin J, Qiao Z, Sun Y, Liun Z, Xu Z. Zinc prevents mitochondrial superoxide generation by inducing mitophagy in the setting of hypoxia/reoxygenation in cardiac cells. Free Radic Res. 2018;52:80–91. doi: 10.1080/10715762.2017.1414949. [DOI] [PubMed] [Google Scholar]
- Bossy-Wetzel E, Talantova MV, Lee WD, Scholzke MN, Harrop A, Mathews E, Gotz T, Han J, Ellisman MH, Perkins GA, et al. Crosstalk between nitric oxide and zinc pathways to neuronal cell death involving mitochondrial dysfunction and p38-activated K+ channels. Neuron. 2004;41:351–365. doi: 10.1016/s0896-6273(04)00015-7. [DOI] [PubMed] [Google Scholar]
- Bruinsma JJ, Jirakulaporn T, Muslin AJ, Kornfeld K. Zinc ions and cation diffusion facilitator proteins regulate Ras-mediated signaling. Dev Cell. 2002;2:567–578. doi: 10.1016/s1534-5807(02)00151-x. [DOI] [PubMed] [Google Scholar]
- Chabosseau P, Tuncay E, Meur G, Bellomo EA, Hessels A, Hughes S, Johnson PR, Bugliani M, Marchetti P, Turan B, et al. Mitochondrial and ER-targeted eCALWY probes reveal high levels of free Zn2+ ACS Chem Biol. 2014;9:2111–2120. doi: 10.1021/cb5004064. [DOI] [PMC free article] [PubMed] [Google Scholar]
- Cho HM, Ryu JR, Jo Y, Seo TW, Choi YN, Kim JH, Chung JM, Cho B, Kang HC, Yu SW, et al. Drp1-Zip1 interaction regulates mitochondrial quality surveillance system. Mol Cell. 2019;73:364–376. doi: 10.1016/j.molcel.2018.11.009. [DOI] [PubMed] [Google Scholar]
- Colvin RA, Holmes WR, Fontaine CP, Maret W. Cytosolic zinc buffering and muffling: their role in intracellular zinc homeostasis. Metallomics. 2010;2:306–317. doi: 10.1039/b926662c. [DOI] [PubMed] [Google Scholar]
- del Arco A, Satrustegui J. Identification of a novel human subfamily of mitochondrial carriers with calcium-binding domains. J Biol Chem. 2004;279:24701–24713. doi: 10.1074/jbc.M401417200. [DOI] [PubMed] [Google Scholar]
- Dineley KE, Richards LL, Votyakova TV, Reynolds IJ. Zinc causes loss of membrane potential and elevates reactive oxygen species in rat brain mitochondria. Mitochondrion. 2005;5:55–65. doi: 10.1016/j.mito.2004.11.001. [DOI] [PubMed] [Google Scholar]
- Dineley KE, Votyakova TV, Reynolds IJ. Zinc inhibition of cellular energy production: implications for mitochondria and neurodegeneration. J Neurochem. 2003;85:563–570. doi: 10.1046/j.1471-4159.2003.01678.x. [DOI] [PubMed] [Google Scholar]
- Fiermonte G, De Leonardis F, Todisco S, Palmieri L, Lasorsa FM, Palmieri F. Identification of the mitochondrial ATP-Mg/Pi transporter. Bacterial expression, reconstitution, functional characterization, and tissue distribution. J Biol Chem. 2004;279:30722–30730. doi: 10.1074/jbc.M400445200. [DOI] [PubMed] [Google Scholar]
- Frederickson CJ, Koh JY, Bush AI. The neurobiology of zinc in health and disease. Nat Rev Neurosci. 2005;6:449–462. doi: 10.1038/nrn1671. [DOI] [PubMed] [Google Scholar]
- Fukada T, Yamasaki S, Nishida K, Murakami M, Hirano T. Zinc homeostasis and signaling in health and diseases: zinc signaling. J Biol Inorg Chem. 2011;16:1123–1134. doi: 10.1007/s00775-011-0797-4. [DOI] [PMC free article] [PubMed] [Google Scholar]
- Gartmann L, Wex T, Grungreiff K, Reinhold D, Kalinski T, Malfertheiner P, Schutte K. Expression of zinc transporters ZIP4, ZIP14 and ZnT9 in hepatic carcinogenesis: an immunohistochemical study. J Trace Elem Med Biol. 2018;49:35–42. doi: 10.1016/j.jtemb.2018.04.034. [DOI] [PubMed] [Google Scholar]
- Gordon GW, Berry G, Liang XH, Levine B, Herman B. Quantitative fluorescence resonance energy transfer measurements using fluorescence microscopy. Biophys J. 1998;74:2702–2713. doi: 10.1016/S0006-3495(98)77976-7. [DOI] [PMC free article] [PubMed] [Google Scholar]
- Head B, Griparic L, Amiri M, Gandre-Babbe S, van der Bliek AM. Inducible proteolytic inactivation of OPA1 mediated by the OMA1 protease in mammalian cells. J Cell Biol. 2009;187:959–966. doi: 10.1083/jcb.200906083. [DOI] [PMC free article] [PubMed] [Google Scholar]
- Hofherr A, Seger C, Fitzpatrick F, Busch T, Michel E, Luan J, Osterried L, Linden F, Kramer-Zucker A, Wakimoto B, et al. The mitochondrial transporter SLC25A25 links ciliary TRPP2 signaling and cellular metabolism. PLoS Biol. 2018;16:e2005651. doi: 10.1371/journal.pbio.2005651. [DOI] [PMC free article] [PubMed] [Google Scholar]
- Huang YZ, Pan E, Xiong ZQ, McNamara JO. Zinc-mediated transactivation of TrkB potentiates the hippocampal mossy fiber-CA3 pyramid synapse. Neuron. 2008;57:546–558. doi: 10.1016/j.neuron.2007.11.026. [DOI] [PubMed] [Google Scholar]
- Jiang D, Sullivan PG, Sensi SL, Steward O, Weiss JH. Zn(2+) induces permeability transition pore opening and release of pro-apoptotic peptides from neuronal mitochondria. J Biol Chem. 2001;276:47524–47529. doi: 10.1074/jbc.M108834200. [DOI] [PubMed] [Google Scholar]
- Joyal JL, Aprille JR. The ATP-Mg/Pi carrier of rat liver mitochondria catalyzes a divalent electroneutral exchange. J Biol Chem. 1992;267:19198–19203. [PubMed] [Google Scholar]
- Kambe T, Tsuji T, Hashimoto A, Itsumura N. The physiological, biochemical, and molecular roles of zinc transporters in zinc homeostasis and metabolism. Physiol Rev. 2015;95:749–784. doi: 10.1152/physrev.00035.2014. [DOI] [PubMed] [Google Scholar]
- Kanazawa T, Zappaterra M, Hasegawa A, Wright AP, Newman-Smith ED, Buttle KF, Mcdonald K, Mannella CA, Van der Bliek AM, Lu B, et al. The C. elegans Opa1 homologue EAT-3 Is essential for resistance to free radicals. PLoS Genet. 2008;4:78–84. doi: 10.1371/journal.pgen.1000022. [DOI] [PMC free article] [PubMed] [Google Scholar]
- Karabulut R, Turkyilmaz Z, Sonmez K, Kumas G, Ergun S, Ergun M, Basaklar A. Twenty-four genes are upregulated in patients with hypospadias. Balkan J Med Genet. 2013;16:39–44. doi: 10.2478/bjmg-2013-0030. [DOI] [PMC free article] [PubMed] [Google Scholar]
- Kelley LA, Mezulis S, Yates CM, Wass MN, Sternberg MJ. The Phyre2 web portal for protein modeling, prediction and analysis. Nat Protoc. 2015;10:845–858. doi: 10.1038/nprot.2015.053. [DOI] [PMC free article] [PubMed] [Google Scholar]
- Kido T, Lau YC. The Y-linked proto-oncogene TSPY contributes to poor prognosis of the male hepatocellular carcinoma patients by promoting the pro-oncogenic and suppressing the anti-oncogenic gene expression. Cell Biosci. 2019;9:22. doi: 10.1186/s13578-019-0287-x. [DOI] [PMC free article] [PubMed] [Google Scholar]
- Labrousse AM, Zappaterra M, Rube DA, Bliek A. C. elegans dynamin-related protein DRP-1 controls severing of the mitochondrial outer membrane. Mol Cell. 1999;4:815. doi: 10.1016/s1097-2765(00)80391-3. [DOI] [PubMed] [Google Scholar]
- Li J, Cai T, Wu P, Cui Z, Chen X, Hou J, Xie Z, Xue P, Shi L, Liu P, et al. Proteomic analysis of mitochondria from Caenorhabditis elegans. Proteomics. 2009;9:4539–4553. doi: 10.1002/pmic.200900101. [DOI] [PubMed] [Google Scholar]
- Lin W, Gao L, Chen X. Protein-specific imaging of O-GlcNAcylation in single cells. ChemBioChem. 2015;16:2571–2575. doi: 10.1002/cbic.201500544. [DOI] [PubMed] [Google Scholar]
- Lin YF, Schulz AM, Pellegrino MW, Lu Y, Shaham S, Haynes CM. Maintenance and propagation of a deleterious mitochondrial genome by the mitochondrial unfolded protein response. Nature. 2016;533:416–419. doi: 10.1038/nature17989. [DOI] [PMC free article] [PubMed] [Google Scholar]
- Lu M, Fu D. Structure of the zinc transporter YiiP. Science. 2007;317:1746–1748. doi: 10.1126/science.1143748. [DOI] [PubMed] [Google Scholar]
- Malaiyandi LM, Honick AS, Rintoul GL, Wang QJ, Reynolds IJ. Zn2+ inhibits mitochondrial movement in neurons by phosphatidylinositol 3-kinase activation. J Neurosci. 2005;25:9507–9514. doi: 10.1523/JNEUROSCI.0868-05.2005. [DOI] [PMC free article] [PubMed] [Google Scholar]
- Malaiyandi LM, Vergun O, Dineley KE, Reynolds IJ. Direct visualization of mitochondrial zinc accumulation reveals uniporter-dependent and -independent transport mechanisms. J Neurochem. 2005;93:1242–1250. doi: 10.1111/j.1471-4159.2005.03116.x. [DOI] [PubMed] [Google Scholar]
- Mammadova-Bach E, Braun A. Zinc homeostasis in platelet-related diseases. Int J Mol Sci. 2019;20:5258. doi: 10.3390/ijms20215258. [DOI] [PMC free article] [PubMed] [Google Scholar]
- Medvedeva YV, Weiss JH. Intramitochondrial Zn2+ accumulation via the Ca2+ uniporter contributes to acute ischemic neurodegeneration. Neurobiol Dis. 2014;68:137–144. doi: 10.1016/j.nbd.2014.04.011. [DOI] [PMC free article] [PubMed] [Google Scholar]
- Mishra P, Chan DC. Metabolic regulation of mitochondrial dynamics. J Cell Biol. 2016;212:379–387. doi: 10.1083/jcb.201511036. [DOI] [PMC free article] [PubMed] [Google Scholar]
- Monne M, Daddabbo L, Giannossa LC, Nicolardi MC, Palmieri L, Miniero DV, Mangone A, Palmieri F. Mitochondrial ATP-Mg/phosphate carriers transport divalent inorganic cations in complex with ATP. J Bioenerg Biomembr. 2017;49:369–380. doi: 10.1007/s10863-017-9721-0. [DOI] [PubMed] [Google Scholar]
- Nargund AM, Fiorese CJ, Pellegrino MW, Deng P, Haynes CM. Mitochondrial and nuclear accumulation of the transcription factor ATFS-1 promotes OXPHOS recovery during the UPR(mt) Mol Cell. 2015;58:123–133. doi: 10.1016/j.molcel.2015.02.008. [DOI] [PMC free article] [PubMed] [Google Scholar]
- Paix A, Wang Y, Smith HE, Lee CY, Calidas D, Lu T, Smith J, Schmidt H, Krause MW, Seydoux G, et al. Scalable and versatile genome editing using linear DNAs with microhomology to Cas9 Sites in Caenorhabditis elegans. Genetics. 2014;198:1347–1356. doi: 10.1534/genetics.114.170423. [DOI] [PMC free article] [PubMed] [Google Scholar]
- Paoletti P, Ascher P, Neyton J. High-affinity zinc inhibition of NMDA NR1-NR2A receptors. J Neurosci. 1997;17:5711–5725. doi: 10.1523/JNEUROSCI.17-15-05711.1997. [DOI] [PMC free article] [PubMed] [Google Scholar]
- Park JA, Koh JY. Induction of an immediate early gene egr-1 by zinc through extracellular signal-regulated kinase activation in cortical culture: its role in zinc-induced neuronal death. J Neurochem. 1999;73:450–456. doi: 10.1046/j.1471-4159.1999.0730450.x. [DOI] [PubMed] [Google Scholar]
- Perez Y, Shorer Z, Liani-Leibson K, Chabosseau P, Kadir R, Volodarsky M, Halperin D, Barber-Zucker S, Shalev H, Schreiber R, et al. SLC30A9 mutation affecting intracellular zinc homeostasis causes a novel cerebro-renal syndrome. Brain. 2017;140:928–939. doi: 10.1093/brain/awx013. [DOI] [PMC free article] [PubMed] [Google Scholar]
- Pickles S, Vigie P, Youle RJ. Mitophagy and quality control mechanisms in mitochondrial maintenance. Curr Biol. 2018;28:R170–R185. doi: 10.1016/j.cub.2018.01.004. [DOI] [PMC free article] [PubMed] [Google Scholar]
- Satrustegui J, Pardo B, Del Arco A. Mitochondrial transporters as novel targets for intracellular calcium signaling. Physiol Rev. 2007;87:29–67. doi: 10.1152/physrev.00005.2006. [DOI] [PubMed] [Google Scholar]
- Sensi SL, Paoletti P, Bush AI, Sekler I. Zinc in the physiology and pathology of the CNS. Nat Rev Neurosci. 2009;10:780–791. doi: 10.1038/nrn2734. [DOI] [PubMed] [Google Scholar]
- Singh CK, Malas KM, Tydrick C, Siddiqui IA, Iczkowski KA, Ahmad N. Analysis of zinc-exporters expression in prostate cancer. Sci Rep. 2016;6:36772. doi: 10.1038/srep36772. [DOI] [PMC free article] [PubMed] [Google Scholar]
- Spinelli JB, Haigis MC. The multifaceted contributions of mitochondria to cellular metabolism. Nat Cell Biol. 2018;20:745–754. doi: 10.1038/s41556-018-0124-1. [DOI] [PMC free article] [PubMed] [Google Scholar]
- Sun Y, Day RN, Periasamy A. Investigating protein-protein interactions in living cells using fluorescence lifetime imaging microscopy. Nat Protoc. 2011;6:1324–1340. doi: 10.1038/nprot.2011.364. [DOI] [PMC free article] [PubMed] [Google Scholar]
- Tang R, Wang X, Zhou J, Zhang F, Zhao S, Gan Q, Zhao L, Wang F, Zhang Q, Zhang J, et al. Defective arginine metabolism impairs mitochondrial homeostasis in Caenorhabditis elegans. J Genet Genomics. 2020;47:145–156. doi: 10.1016/j.jgg.2020.02.007. [DOI] [PubMed] [Google Scholar]
- Tewari SG, Dash RK, Beard DA, Bazil JN. A biophysical model of the mitochondrial ATP-Mg/P(i) carrier. Biophys J. 2012;103:1616–1625. doi: 10.1016/j.bpj.2012.08.050. [DOI] [PMC free article] [PubMed] [Google Scholar]
- Xu S, Chisholm AD. C. elegans epidermal wounding induces a mitochondrial ROS burst that promotes wound repair. Dev Cell. 2014;31:48–60. doi: 10.1016/j.devcel.2014.08.002. [DOI] [PMC free article] [PubMed] [Google Scholar]
- Yamasaki S, Sakata-Sogawa K, Hasegawa A, Suzuki T, Kabu K, Sato E, Kurosaki T, Yamashita S, Tokunaga M, Nishida K, et al. Zinc is a novel intracellular second messenger. J Cell Biol. 2007;177:637–645. doi: 10.1083/jcb.200702081. [DOI] [PMC free article] [PubMed] [Google Scholar]
- Yang Q, Bruschweiler S, Chou JJ. A self-sequestered calmodulin-like Ca2+ sensor of mitochondrial SCaMC carrier and its implication to Ca2+-dependent ATP-Mg/P(i) transport. Structure. 2014;22:209–217. doi: 10.1016/j.str.2013.10.018. [DOI] [PMC free article] [PubMed] [Google Scholar]
- Ye X, Zeng T, Kong W, Chen LL. Integrative analyses of genes associated with fulminant type 1 diabetes. J Immunol Res. 2020;2020:1025857. doi: 10.1155/2020/1025857. [DOI] [PMC free article] [PubMed] [Google Scholar]
- Yoder JH, Chong H, Guan KL, Han M. Modulation of KSR activity in Caenorhabditis elegans by Zn ions, PAR-1 kinase and PP2A phosphatase. EMBO J. 2004;23:111–119. doi: 10.1038/sj.emboj.7600025. [DOI] [PMC free article] [PubMed] [Google Scholar]
- Youle RJ, van der Bliek AM. Mitochondrial fission, fusion, and stress. Science. 2012;337:1062–1065. doi: 10.1126/science.1219855. [DOI] [PMC free article] [PubMed] [Google Scholar]
- Zhou J, Wang X, Wang M, Chang Y, Zhang F, Ban Z, Tang R, Gan Q, Wu S, Guo Y, et al. The lysine catabolite saccharopine impairs development by disrupting mitochondrial homeostasis. J Cell Biol. 2019;218:580–597. doi: 10.1083/jcb.201807204. [DOI] [PMC free article] [PubMed] [Google Scholar]
Associated Data
This section collects any data citations, data availability statements, or supplementary materials included in this article.









