Abstract
Neuroinflammation, in which activated microglia are involved, appears to contribute to the development of Parkinson’s disease (PD). However, the role of microglial activation and the mechanisms governing this process remain uncertain. We focused on one inhibitory mechanism involved in the control of microglial activation, the microglia inhibitory receptor CD200R1, and its ligand CD200, mainly expressed by neurons. The human CD200R1 gene encodes two membrane-associated and two soluble protein isoforms and the human CD200 gene encodes full-length proteins (CD200full) but also truncated (CD200tr) proteins which act as CD200R1 antagonists. Little is known about their expression in the human brain under pathological conditions. We used human peripheral blood monocytes and monocyte-derived microglia-like cells from control subjects to characterize the expression of the CD200R1 mRNA variants, which showed stimulus-specific responses. We provide evidence of increased CD200R1 (mRNA variants and protein isoforms) and CD200 expression (CD200tr mRNA) in brain tissue of PD patients, mainly in the hippocampus, as well as increased CD200 expression (CD200full and CD200tr mRNAs) in iPSCs-derived dopaminergic neurons generated from skin fibroblasts of PD patients. Our results suggest that CD200-CD200R1 signalling is altered in PD, which may affect the microglial function and constitute a potential target in therapeutic strategies for PD.
Subject terms: Parkinson's disease, Parkinson's disease, Cellular neuroscience, Chronic inflammation
Introduction
The contribution of glial cells, mainly activated microglia, to the etiology, and the progression of Parkinson’s disease (PD) has been repeatedly postulated1–3. The results of genetic and imaging studies suggest that microglial alterations occur in the brain of PD patients4–6, although the precise mechanisms by which they are involved in the development of neuronal damage remain to be elucidated. Preclinical studies show that inhibition of the inflammatory response associated with activated microglial cells is neuroprotective in experimental models of PD. Nevertheless, clinical studies using anti-inflammatory approaches in PD patients have failed to achieve positive results to date, suggesting that new targets or different treatment time windows need to be explored (revised in 7 and 8).
In homeostasis, several inhibitory mechanisms maintain the microglia in a surveillant phenotype in the central nervous system (CNS). However, the presence of chronic microglial activation in the brain of patients with PD suggests that these inhibitory mechanisms are impaired9–14. In the present study, we focused our attention on one of these mechanisms, the CD200-CD200R1 ligand-receptor pair, a potential therapeutic target for controlling inflammation in the human brain15–17. The CD200R1 immune inhibitory receptor is expressed by myeloid cells, and therefore in microglial cells in the CNS. In the CNS, CD200 is mainly expressed by neurons, although it is also expressed by astrocytes and oligodendrocytes in pathological conditions.
A decrease in the expression of CD200 and/or CD200R1 has been described in the brain of multiple sclerosis18,19 and Alzheimer’s disease patients20. In addition, monocyte-derived macrophages from PD patients show alterations in the regulation of CD200R1 in response to an inflammatory stimulus21. Recently, two potential risk polymorphisms for PD have been described in the promoter region of the CD200R1 gene, associated with reduced transcriptional activity of the promoter22. Changes in the expression of CD200 and/or CD200R1 have also been described in animal models of neurological disorders23–26. In these experimental models, inhibition of the CD200-CD200R1 system has resulted in a negative outcome27–29 and the stimulation of CD200R1 in a better outcome of the pathology30,31. In a recent study, we showed changes in the expression of CD200 and CD200R1 in an experimental mouse model of PD and the neuroprotective effect of a CD200R1 agonist32. Altogether, these results suggest that the CD200-CD200R1 ligand-receptor pair is a potential pharmacological target for the treatment of neurodegenerative processes.
While the murine Cd200r1 gene encodes a single CD200R1 protein33, the human CD200R1 gene can generate four mRNA variants through alternative splicing34. Variants 1 and 4 (long mRNA variants) encode protein isoforms 1 and 4, which are transmembrane proteins. Variants 2 and 3 (short mRNA variants) encode protein isoforms 2 and 3, which are soluble truncated proteins that lack the transmembrane and the cytoplasmic domains. Human CD200R1 isoform 4 is homologous to the murine CD200R134. Regarding CD200, both the mouse and human CD200 genes generate full-length (CD200full) and truncated (CD200tr) mRNA variants through alternative splicing35,36. CD200full protein, which is the most abundant form, interacts with CD200R1 and activates signal transduction pathways resulting in the inhibition of the pro-inflammatory response or the potentiation of the anti-inflammatory response in microglial cells16. However, the CD200tr protein lacks the N-terminal region and, although it interacts with CD200R1, it does not induce signal transduction, and is considered a physiologic antagonist of CD200-induced suppression35. Although different functions may be attributed to the membrane and soluble CD200R1 protein isoforms and to the full-length and the truncated CD200 isoforms, there are no studies regarding the possible functional relevance of each CD200 and CD200R1 mRNA variant or protein isoform. In addition, to our knowledge, little attention has been paid to the expression of the different CD200 and CD200R1 mRNA variants or protein isoforms in neurological disorders.
The aim of the present work was to study possible changes in the CD200-CD200R1 system in the human brain in the context of PD. To this end, we determined the expression of CD200 and CD200R1 in post-mortem samples of the substantia nigra, frontal cortex, and hippocampus of PD patients, identifying mRNA variants and protein isoforms. Furthermore, we investigated specific correlations with clinical and anatomopathological data. We first used human monocyte cultures obtained from peripheral blood and monocyte-derived microglia-like cell cultures to characterize the expression of CD200R1 mRNA variants in human myeloid cells. In addition, we also determined the expression of CD200full and CD200tr mRNAs in induced pluripotent stem cell (iPSC)-derived dopaminergic (DAn) and non-dopaminergic neurons (non-DAn) obtained from PD patients and their corresponding controls as an independent validation in a humanized PD neural system.
Results
Differential expression of CD200R1 mRNA variants in human monocytes and monocyte-derived microglia-like cells
Although CD200 is highly expressed in the brain, mainly by neurons, the level of CD200R1 expression, which is only expressed by myeloid cells, is very low in this organ. Microglia, the most abundant myeloid cells in the brain, only account for 10–15% of all brain cells. This fact and the existence of four CD200R1 mRNA variants resulting from alternative splicing and encoding protein isoforms with potentially different functions make the detection of the different CD200R1 mRNA variants and protein isoforms in brain tissue challenging. For this reason, we first set up and optimized the detection of the four CD200R1 mRNA variants in human myeloid cell cultures. To this end, we used primary human monocyte cell cultures obtained from peripheral blood. Then, we also studied the expression of CD200R1 mRNA variants in human microglia-like cells obtained by differentiation of the peripheral blood monocytes.
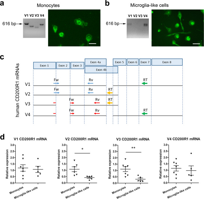
We first detected the four CD200R1 mRNA variants in monocyte cultures by random primer retrotranscription followed by conventional PCR (Fig. 1a). We also detected V1 and V4 but not V2 and V3 CD200R1 mRNAs in microglia-like cells (Fig. 1b). We then corroborated the presence of CD200R1 protein in monocyte (Fig. 1a) and microglia-like cell cultures (Fig. 1b) by immunofluorescence, although the antibodies commercially available detect only the long transmembrane protein isoforms. As these experimental approaches are not quantitative, we next determined the expression of each CD200R1 mRNA by qRT-PCR.
Fig. 1. CD200R1 expression in human monocytes and microglia-like cells.
Representative images of agarose gel electrophoresis illustrating conventional PCR products for CD200R1 mRNA variants after random primer retrotranscription (V1, 616 bp; V2, 468 bp; V3, 417 bp; V4, 565 bp) and CD200R1 protein expression by immunofluorescence (protein isoforms 1 and 4), in human monocytes cultured for 24 h (a) and microglia-like cells cultured for 14 days (b). Scale bar: 50 µm. c Schematic diagram of the localization of the mRNA target sequences of the primers used for the quantification of the four human CD200R1 mRNA variants by qRTPCR using gene-specific retrotranscription. Exons are not depicted to scale and are represented as rectangles. The arrows indicate the relative positions of primers: primers for the gene-specific retrotranscription (RT) of i) V1 and V4 long CD200R1 mRNA variants (green arrows) or ii) V2 and V3 short CD200R1 mRNA variants (yellow arrows); forward (Fw) and reverse (Rv) primer pairs for qRT-PCR that generate short amplicons to amplify V1 (blue arrows) or V4 (red arrows) in i) and V2 (blue arrows) or V3 (red arrows) in ii). d Comparative mRNA expression of the four CD200R1 mRNA variants in monocytes and microglia-like cells by qRT-PCR after gene-specific retrotranscription. GAPDH and RPS18 were used as reference genes. Individual points are represented and bars indicate the positions of the mean ± SEM of 7 independent experiments. *p < 0.05 and **p < 0.01; two-tailed unpaired Student’s t-test.
However, because of the overlapping sequences of the four human CD200R1 mRNA variants (Fig. 1c), optimal primers (75–200 bp amplicon size) cannot be designed to individually quantify them by qRT-PCR after random primer retrotranscription. To quantify the expression of each variant, we designed an alternative approach based on gene-specific primer retrotranscription, which consists of specific primers for the retrotranscription of a) V1 and V4 variants (long mRNA variants) or b) V2 and V3 variants (short mRNA variants) (Fig. 1c), and primer pairs for qRT-PCR that generate short amplicons (75–200 bp) to amplify V1 or V4 in a) and V2 or V3 in b) (Fig. 1c) (Table 1). We first validated this approach using primary human monocyte cell cultures and we then compared the expression of each variant in monocytes and microglia-like cells. While V1 and V4 were similarly expressed in both cell types, microglia-like cells showed lower expression of V2 and V3 than monocytes (Fig. 1d). Altogether, these results suggest that CD200R1 is differentially expressed in peripheral blood monocytes and microglia.
Table 1.
Primers used for conventional PCR and qRT-PCR.
| Target mRNA | Accession number | Forward primer (5’→3’) | Reverse primer (5’→3’) | Amplicon size |
|---|---|---|---|---|
| CD200R1 PRIMERS USED FOR CONVENTIONAL PCR | ||||
| V1 CD200R1 | NM_138806.4 | GGTGCTGCTCAACCAAACAA | CCTCCCAGTGGCATGTACTCT | 616 bp |
| V2 CD200R1 | NM_138939.3 | GGTGCTGCTCAACCAAACAA | CCTCAATATATGATGCTCCT | 468 bp |
| V3 CD200R1 | NM_138940.3 | TTAGTGGCCGCTTCAAGCAG | CCTCAATATATGATGCTCCT | 417 bp |
| V4 CD200R1 | NM_170780.3 | TTAGTGGCCGCTTCAAGCAG | CCTCCCAGTGGCATGTACTCT | 565 bp |
| Reference gene: | ||||
| RPS18 | NM_022551.3 | CCTGAAAAGTTCCAGCATATTTTGC | TTTATTAACAGACAAGGCCTACAGAC | 470 bp |
| PRIMERS USED FOR qRT-PCR | ||||
| After gene-specific retrotranscription: | ||||
| V1 and V2 CD200R1 | NM_138806.4 NM_138939.3 | ATCTTCTTAGTGGCCGAAGC | GCACAGCATTTGTAGCCATC | 193 bp |
| V3 and V4 CD200R1 | NM_138940.3 NM_170780.3 | CTTCTTAGTGGCCGCTTCAA | TAGGAGGGCAACAAAGCACA | 137 bp |
| After non-specific gene retrotranscription: | ||||
| V1 and V4 CD200R1 | NM_138806.4 NM_170780.3 | GTTGTTGAAAGTCAATGGCTGC | CACTTTGTAATGCCTCAGATGCC | 164 bp |
| V2 and V3 CD200R1 | NM_138939.2 NM_138940.3 | TTCAGATTCGTACCGTGGCC | CCTCAATATATGATGCTCCT | 125 bp |
| CD200full | Chen et al.36a | CAGCCTGGTTTGGGTCATG | GCAGAGAGCATTTTAAGGAAGCA | 113 bp |
| CD200tr | Chen et al.36b | GATGGAGAGGCTGTGCAAGTG | GCAGAGAGCATTTTAAGGAAGCA | 79 bp |
| Reference genes: | ||||
| ACTB | NM_001101.5 | AGAGCTACGAGCTGCCTGAC | AGCACTGTGTTGGCGTACAG | 184 bp |
| GAPDH | NM_002046.7 | GAAGGTGAAGGTCGGAGTCA | GTTAAAAGCAGCCCTGGTGA | 67 bp |
| RPS18 | NM_022551.3 | GATGGGCGGCGGAAAAT | CTTGTACTGGCGTGGATTCTGC | 174 bp |
ACTB Actin beta, CD200full full-length CD200, CD200tr truncated CD200, CD200R1 CD200 receptor 1, GAPDH glyceraldehyde-3-phosphate dehydrogenase, RPS18 ribosomal protein S18, V1-V4 CD200R1 CD200 receptor 1 mRNA splice variant 1–4.
a The sequences correspond to the primers published by Chen et al.36. Recent sequence updates show that they recognize 8 CD200 mRNA variants: variant 1, NM_005944.7; variant 2, NM_001004196.4; variant 3, NM_00131826.2; variant 6, NM_001365851.2; variant 7, NM_001365852.1; variant 8, NM_001365853.1; variant 9, NM_001365854.1; variant 10, NM_001365855.1. However, CD200 mRNA variants 3 and 10 encode a single CD200tr protein isoform (the same as CD200 mRNA variant 5).
b The sequences correspond to the primers published by Chen et al.36. Recent sequence updates show that they recognize 2 CD200 mRNA variants: variant 4, NM_001318828.2; variant 5, NM_001318830.2. They encode two CD200tr protein isoforms.
We also studied the expression of each CD200R1 mRNA variant in response to different stimuli, such as the pro-inflammatory stimulus LPS and the anti-inflammatory stimulus IL4. A significant decrease in the expression of V3 and V4 CD200R1 mRNA variants was observed in microglia-like cells treated with LPS for 24 h (Fig. 2a). On the contrary, a significant increase in V1 CD200R1 mRNA expression was detected 24 h after IL4 treatment (Fig. 2b).
Fig. 2. CD200R1 expression in human microglia-like cells treated with inflammatory stimuli.
mRNA expression of the four CD200R1 mRNA variants in microglia-like cells treated for 24 h with LPS (100 ng/mL) (a) or IL4 (50 ng/mL) (b) by qRT-PCR after gene-specific retrotranscription. GAPDH and RPS18 were used as reference genes. Individual points are represented and bars indicate the positions of the mean ± SEM of 3–4 independent experiments. *p < 0.05 and **p < 0.01; two-tailed paired Student’s t-test.
Changes in CD200R1 and CD200 mRNA expression in Parkinson’s disease
When analyzing each CD200R1 mRNA variant in post-mortem human brain tissue by conventional PCR, we detected V1 and V2 but not V3 and V4 mRNA variants. Then, using the same strategy as in monocytes and microglia-like cells to distinguish the four CD200R1 mRNA variants by qRT-PCR, we were able to detect the V1 mRNA variant, but not the other three CD200R1 mRNA variants. A low level of expression together with a dilution effect of microglial mRNAs in the human brain tissue mRNAs may be responsible for the lack of detection of all the CD200R1 mRNA variants.
Given the singularity of CD200R1 expression in humans, where four mRNA variants are described instead of the one variant found in mice, we decided to study the expression of the two long variants together (V1+V4, which encode membrane-bound proteins) and the two short variants together (V2+V3, which encode soluble proteins). To this end, we used random primer retrotranscription followed by qRT-PCR with primers for long or short mRNA variants (Table 1). Using this methodology, we were able to detect the two types of variants in the agarose gel electrophoresis and also quantify them by qRT-PCR. Long and short CD200R1 mRNA variants were not differentially expressed in the substantia nigra and frontal cortex of PD subjects compared to age-matched controls, although a trend to increase was observed in the frontal cortex (Fig. 3a, b). However, short mRNA variants were significantly increased in the hippocampus of PD patients, where a trend to increase in long mRNA variants was also observed (Fig. 3c). As regards CD200, CD200full mRNA expression showed no differences between control individuals and PD patients in any of the three areas analyzed (Fig. 3a–c). On the contrary, CD200tr mRNA levels were strongly increased in the hippocampus from PD patients compared to control individuals (Fig. 3c).
Fig. 3. CD200R1 and CD200 mRNA expression in the post-mortem brain of Parkinson’s disease patients.
Expression of long (V1 + V4) and short (V2 + V3) CD200R1 mRNA variants, and CD200full and CD200tr mRNAs in the substantia nigra (SN) (a), frontal cortex (b) and hippocampus (c) tissue homogenates from control individuals (C, n = 6–8) and Parkinson’s disease patients (PD, n = 19–21) by qRT-PCR. GAPDH and RPS18 were used as reference genes. Data are expressed as fold change relative to C and are depicted as individual points with bars showing means ± SEM. *p < 0.05 and ***p < 0.001 vs. C; Mann-Whitney test. A maximum of one outlier or exceptionally two outliers were removed from each experimental group (Grubb’s test).
Changes in CD200R1 and CD200 protein expression in Parkinson’s disease
We next studied the protein expression of CD200R1 and CD200 in the substantia nigra, frontal cortex, and hippocampus of PD patients and their corresponding controls. In the case of CD200R1, the antibodies commercially available detect CD200R1 long isoforms. In the case of CD200, the antibodies commercially available recognize CD200full and probably CD200tr as well. We observed higher levels of CD200R1 in the substantia nigra and hippocampus of PD patients than in age-matched controls, but no differences were detected in the frontal cortex (Fig. 4a–c). CD200 protein levels were not modified in the substantia nigra, frontal cortex, or hippocampus of PD patients when compared to controls (Fig. 4a–c).
Fig. 4. CD200R1 and CD200 protein levels in the post-mortem brain of Parkinson’s disease patients.
Expression of CD200R1 protein isoforms 1 and 4 and CD200 proteins in the substantia nigra (SN) (a), frontal cortex (b), and hippocampus (c) tissue homogenates from control individuals (C, n = 4–8) and Parkinson’s disease patients (PD, n = 11–21) by western blot. Representative immunoblots are presented. Protein levels were normalized relative to βtubulin. Data are expressed as fold change relative to C and are depicted as individual points with bars showing means ± SEM. *p < 0.05 and **p < 0.01 vs. C; Mann-Whitney test.
Correlation with clinical and anatomopathological data
To further study the expression of CD200 and CD200R1 in the brain of PD patients, we assessed whether the levels of expression correlated with specific clinical and anatomopathological data (Table 2).
Table 2.
Clinical and anatomopathological data of cases.
| Case No. | Gender | Age (years) | PMD (hours) | Anatomopathological examination | Clinical diagnosis | Age of onset (years) |
|---|---|---|---|---|---|---|
| C1 | Male | 78 | 6:00 | Multi-infarct Leukoencephalopathy | ||
| C2 | Male | 83 | 13:00 | AgD I (mild) | ||
| C3 | Female | 56 | 14:00 | Brain metastasis oat cell lung cancer + NFT I-II | ||
| C4 | Female | 86 | 4:00 | Right vertebral thrombosis + cerebellar bulbar ictus + NFT III | ||
| C5 | Female | 82 | 20:00 | AgD III + NFT III + vascular encephalopathy | ||
| C6 | Female | 90 | 12:20 | Brainstem haemorrhage + SVD + ARP IIIB + TDP43 CA1 | ||
| C7 | Male | 78 | 6:00 | iLBD Braak 1 + NFT I-II + SVD | ||
| C8 | Male | 76 | 11:30 | AgD I (minimal) | ||
| PD1 | Male | 85 | 12:15 | LP 5 + capillary CAA + glial tau | PD + dementia | Unknown |
| PD2 | Male | 82 | 7:15 | LP 4-5 + AgD III + ARP IV B + microinfarcts | PD + dementia | Unknown |
| PD3 | Male | 76 | 17:10 | LP 5 + ARP IVB | PD + dementia, DBS | 51 |
| PD4 | Female | 86 | 16:04 | LP 6 + ARP IIIB | Parkinsonism | 81 |
| PD5 | Female | 82 | 13:10 | LP 4 + ARP IB | PD | 54 |
| PD6 | Male | 79 | 11:30 | LP 3 + NFT II | PD | Unknown |
| PD7 | Male | 50 | 16:30 | LP 5 + hypoxic neuronal damage | PD, pallidum and subthalamic nucleus DBS | 27 |
| PD8 | Male | 81 | 5:00 | LP 5 + AgD I | RBD + PD + dementia | 71 (RBD) 74 (PD) |
| PD9 | Female | 87 | 7:00 | LP 6 + ARP IVB | PD + dementia | 67 |
| PD10 | Male | 77 | 12:00 | LP 4 + NFT II | RBD + PD + mild cognitive impairment | 74 |
| PD11 | Female | 78 | 18:00 | LP 5 + glial tau + diffuse hypoxia | PD + Arnold Chiari I + IBM | 56 |
| PD12 | Male | 74 | 8:00 | LP 5 + ARP IIIB + moderate CAA | PD | 55 |
| PD13 | Male | 87 | 15:15 | LP 5 + ARP IIA | PD + dementia | 71 |
| PD14 | Male | 78 | 5:15 | LP 5 + ARP IIB | PD + dementia | Unknown |
| PD15 | Male | 71 | 5:00 | LP 4 + ARP IB | PD + dementia | Unknown |
| PD16 | Male | 74 | 14:03 | Mild LP 5 + complex tauopathy | PD + dementia + hallucinations, Right pallidotomy | 39 |
| PD17 | Male | 81 | 7:20 | LP 4-5 + ARP IIA + capillary CAA | PD | Unknown |
| PD18 | Female | 83 | 4:00 | LP 4-5 + ARP IIA | PD + dementia + hallucinations | 60 (right hand tremor) 76 (hallucinations + cognitive impairment) |
| PD19 | Male | 80 | 16:30 | LP 4 + ARP II | PD + bilateral subthalamic nucleus DBS | 40 |
| PD20 | Male | 62 | 13:30 | LP 5 + ARP IIA | PD + dementia | 49-50 (PD) 58 (dementia) |
| PD21 | Male | 92 | 16:40 | LP 4-5 + ARP IIIA + SVD | PD | 76 (motor symptoms) |
Cases identification: C1-C8, control cases; P1-P21, Parkinson’s disease cases.
AgD Argyrophilic grain disease, ARP Alzheimer’s disease-related pathology: classification of neurofibrillary tangle (NFT) pathology based on Braak staging38 (I-VI) and classification of neuritic plaques based on CERAD criteria (A-C)39; CAA: Cerebral amyloid angiopathy; CT: control; DBS: deep brain stimulation; IBM: Inclusion body myositis; LP: Lewy-pathology staging, studies based on the classification of Braak37 (1–6); iLBD: incidental Lewy body disease; PD: Parkinson’s disease; RBD: REM sleep behaviour disorder; PMD: post-mortem delay; SVD: small vessel disease; TDP43 CA1: TAR DNA binding protein 43 in hippocampal CA1 region.
In an analysis of our cohort according to clinical and demographic data, we considered parameters such as gender, age at death, age of onset of the disease, duration of the disease, and the presence of dementia. In PD patients, the age of onset was negatively correlated with the duration of the disease (r = −0.7502, p < 0.01, n = 15, Spearman correlation) while it was positively correlated with the age at death (r = 0.7359, p < 0.01, n = 15, Spearman correlation). In general, we observed no correlations between the level of expression of CD200R1, CD200full, and CD200tr and gender, age at death, age of PD onset, duration of the disease or presence of dementia. The only exception was that CD200tr mRNA levels in the frontal cortex of PD patients were positively correlated with age of onset (r = 0.5273, p < 0.05, n = 15, Spearman correlation) (Fig. 5). Multiple regression analysis showed that this effect was not driven by the age at death.
Fig. 5. Significant correlation between CD200tr mRNA levels and age of onset in the frontal cortex in PD patients.

Spearman’s correlation coefficient (r) and the corresponding p value are indicated.
We then analyzed whether the levels of CD200R1 and CD200 expression in PD patients were associated with anatomopathological alterations (Fig. 6). Thus, we first examined whether they were influenced by the stage of Lewy pathology (LP stage) (Fig. 6a–d). Lewy pathology staging was based on the classification of Braak et al.37: LP 1 stage, Lewy pathology in medulla oblongata; LP 2 stage, LP 1 plus pontine tegmentum; LP 3 stage, LP 2 plus midbrain; LP 4 stage, LP 3 plus basal prosencephalon and mesocortex; LP 5 and LP 6 stages, LP 4 plus neocortex. All the patients in our cohort presented LP 4-LP 6 stages, with the exception of one patient who presented LP 3 stage. In the substantia nigra and frontal cortex, no differences in CD200R1 and CD200 expression were found among the different LP stages. However, we observed higher levels of all CD200R1 mRNAs in the hippocampus of PD patients at advanced LP stages (LP 5 and LP 6) than at early LP stages (LP 4 and LP 4-5) (Fig. 6a, b); this effect was not observed at the protein level, which already showed a significant increase at LP 4 and LP 4-5 stage (Fig. 6c). In addition, CD200tr mRNA was similarly increased in the hippocampus of PD patients at all LP stages (Fig. 6d).
Fig. 6. Significant associations between CD200R1 and CD200 expression levels in PD patients and anatomopathological data.
a–d Expression levels versus the stage of Lewy body pathology. CD200R1 mRNAs (a and b), CD200R1 protein (c) and CD200tr mRNA expression (d) in the hippocampus of control (C, n = 4–8) and PD patients grouped according to the Lewy pathology staging (LP 4+LP 4–5, n = 6–8; LP 5–6, n = 10-12). LP 4+LP 4-5, Lewy pathology in medulla oblongata, pontine tegmentum, midbrain, basal prosencephalon, and mesocortex; LP 5-6, Lewy pathology in medulla oblongata, pontine tegmentum, midbrain, basal prosencephalon, mesocortex and neocortex. e–h CD200R1 and CD200 expression levels versus the stage of Alzheimer’s disease (AD)-related pathology. e CD200tr mRNA expression in the hippocampus of control individuals (C, n = 7) and PD patients grouped according to the topographical distribution pattern of AD-related neurofibrillary tangle pathology (NFT) (no NFT, n = 5; NFT I-II stages, n = 9; NFT III-IV stages, n = 6). No NFT, absence of NFT; NFT I and NFT II stages, transentorrinal areas; NFT III and NFT IV stages, transentorhinal and limbic areas. CD200R1 protein in substantia nigra (SN) (f), and CD200R1 protein (g) and CD200tr mRNA expression (h) in the hippocampus of control individuals (C, n = 4-7) and PD patients grouped according to the stage of AD-related neuritic plaque (NP) score (no NPs, n = 2–7; NP A, n = 4–5; NP B, n = 5–8). No NP, absence of NP; NP A, sparse neuritic plaques; NP B, moderate neuritic plaques. Data are expressed as fold change relative to C and are depicted as individual points with bars showing means ± SEM. *p < 0.05, **p < 0.01, and ***p < 0.001 vs. C; Kruskal-Wallis test and Dunn’s post hoc test.
Next, we determined the influence of Alzheimer’s disease-related pathology, such as neurofibrillary tangles and neuritic plaques, on the results obtained (Fig. 6e–h). Firstly, the levels of CD200R1 and CD200 expression were analyzed versus the stages of neurofibrillary tangle pathology (NFT) defined by Braak et al. taking into account the topographical distribution pattern of the neurofibrillary lesions38: NFT I and NFT II stages, transentorhinal areas; NFT III and NFT IV stages, limbic areas; NFT V and NFT VI stages, isocortical areas. None of the patients in our cohort presented NFT V or NFT VI stages. In the substantia nigra and the hippocampus, the increased levels of CD200R1 protein observed in PD patients did not depend on the NFT stage. However, the increased CD200tr mRNA levels detected in the hippocampus of PD patients were higher in patients without neurofibrillary pathology or with NFT I + NFT II stage than with higher NFT stages (Fig. 6e). No relation between CD200 or CD200R1 levels of expression and stage of neurofibrillary degeneration in the frontal cortex was detected.
Finally, we analyzed the data taking into account the neuritic plaque score in the PD patients according to CERAD (Consortium to Establish a Registry for Alzheimer’s Disease) criteria39: sparse neuritic plaques (NP A), moderate neuritic plaques (NP B), and frequent neuritic plaques (NP C). None of the patients in our cohort presented NP C. We observed that in the substantia nigra and the hippocampus of PD patients, the highest increases in CD200R1 protein were detected in cases with NPA (Fig. 6f and g). Similarly, the highest increases in CD200tr mRNA in the hippocampus were detected in cases without Alzheimer’s disease-related pathology or with NP A (Fig. 6h).
CD200 expression in iPSCs from controls and PD patients
Finally, we determined the expression of CD200full and CD200tr mRNAs in iPSC-derived DAn generated from skin fibroblasts from PD patients and controls. This experimental approach is an interesting tool used to estimate the gene expression of specific neural cell types not necessarily representing end-stage disease nor being influenced by post-mortem factors such as post-mortem delay. We considered both patients bearing mutations in leucine-rich repeat kinase 2 (LRRK2) and sporadic idiopathic PD patients (Fig. 7a). We observed a significant increase in CD200full mRNA expression in DAn from PD patients, which was linked to both LRRK2-associated and sporadic idiopathic PD (Fig. 7b). CD200tr mRNA expression was also significantly increased in iPSC-derived DAn of all PD patients, an effect that was also significant when LRRK2-associated and sporadic idiopathic PD samples were analysed separately in independent comparisons (Fig. 7c). In contrast, CD200full and CD200tr mRNA expression were not significantly modified in iPSC-derived cultures not-enriched-in-DAn from the same PD patients relative to controls (Fig. 7d, e). These results show that the increased CD200 mRNA levels observed in iPSCs-derived neurons from PD patients are specifically associated with DAn.
Fig. 7. CD200 expression in iPSCs-derived neurons of PD patients and control subjects.

a Clinical data of skin fibroblast donors. Cases identification: C1-C4, control cases; iPD1-iPD4, idiopathic Parkinson’s disease cases; L2PD1-L2PD4, genetic Parkinson’s disease cases carrying G2019S mutation in the LRRK2 gene. Expression of CD200full (b and d) and CD200tr mRNA (c and e) in iPSC-derived dopaminergic neurons (DAn) (b, c) and iPSC-derived neural cultures not-enriched in DAn (iPSC-derived non-DAn) (d, e) from PD patients (PD) and controls (C) by qRT-PCR. GAPDH and ACTB were used as reference genes. Individual points are represented and bars indicate positions of mean ± SEM of 3-6 cases. **p < 0.01 vs. C, two-tailed unpaired Student’s t-test; #p < 0.05 vs C, one-way ANOVA and Newman-Keuls post hoc test.
Discussion
The aim of the present study was to investigate possible alterations in the expression of the microglial inhibitory receptor CD200R1 and its ligand CD200 in the brain of PD patients. The existence of different mRNA variants encoding these proteins was taken into account, given the potential different functional significance of the resulting proteins. We used human monocyte and microglia-like cell cultures to optimize the protocol to quantify the four human CD200R1 mRNA variants by qRT-PCR. In the brain of PD patients, we detected an increase in the expression of CD200R1 and CD200tr when compared to controls. Among the three brain regions analyzed (substantia nigra, frontal cortex, and hippocampus), the hippocampus presented the most marked changes in expression in PD patients. Finally, we detected an increase in the expression of CD200full and CD200tr in iPSC-derived cultures of DAn generated from skin fibroblasts of PD patients when compared to controls.
The CD200-CD200R1 ligand-receptor pair plays an inhibitory role in the control of microglial activation in the CNS, contributing to the maintenance of microglial cells in a resting/surveillant condition under physiological conditions15–17. A decreased expression of CD200 and/or CD200R1 in the brain of Alzheimer’s disease20 and multiple sclerosis patients18,19 suggests that this inhibitory mechanism has been overloaded in these neurological disorders. Nevertheless, these studies do not discriminate between CD200full and CD200tr or among the different CD200R1 mRNA variants and the resulting protein isoforms. To our knowledge, this is the first time that the mRNA expression of all the components described in the human CD200-CD200R1 system (CD200full, CD200tr, and the CD200R1 variants) have been analyzed.
Quantification of the mRNA expression of each CD200R1 variant is not possible using random primer retrotranscription followed by qRT-PCR in optimal conditions (75–200 bp amplicon size) because of their overlapping sequences. Consequently, we designed a method based on gene-specific retrotranscription that we validated using human monocyte and microglia-like cell cultures. While monocytes clearly expressed the four CD200R1 mRNA variants, microglia-like cells presented V1 and V4 mRNA levels similar to monocytes but V2 and V3 mRNA levels much lower than in monocytes. In addition, the expression of CD200R1 mRNA variants in microglia-like cells was differentially affected by pro- and anti-inflammatory stimuli. These results indicate that myeloid cell types differ in their relative expression of the CD200R1 mRNA variants and suggest a stimulus-specific regulation of human CD200R1 mRNA variants. However, the function of each human CD200R1 protein isoform remains to be elucidated. Because of its amino acid sequence identity with murine CD200R134, human protein isoform 4 most likely has similar functions to murine CD200R1.
In post-mortem brain tissue, we only detected the expression of V1 and V2 mRNAs by conventional PCR. It is necessary to take into account that the CD200R1 gene is only faintly expressed in microglial cells, which are present at a low percentage in the brain tissue. Consequently, the V3 and V4 variants may be present but the methodology may not be sensitive enough to detect them individually. Isolation of microglia from brain tissue to obtain pure microglia mRNA would be of relevance to study the expression of the CD200R1 mRNA variants in these cells. However, Vieites and collaborators described the presence of the four mRNA variants in different human tissues including the brain by conventional PCR34. These authors did not specify which region of the brain was analyzed. Differential expression of each CD200R1 mRNA variant in different brain regions could explain these discrepancies.
Given the singularity of CD200R1 expression in humans, where the CD200R1 gene encodes not only long transmembrane protein isoforms but also short soluble protein isoforms, and not ruling out the possible presence of the four CD200R1 mRNA variants in the brain tissue, we decided to study the possible differences between the mRNA expression of membrane vs. soluble mRNA variants. Thus, we quantified by qRT-PCR the long mRNA variants together (V1 + V4) and the short mRNA variants together (V2 + V3) in post-mortem brain from PD patients and the corresponding controls. The results obtained are summarized in Table 3. We detected increased expression in the short CD200R1 mRNAs (V2 + V3) encoding soluble forms of CD200R1 in the hippocampus of PD patients and a trend to increase in the frontal cortex. A trend to increase in CD200R1 mRNAs encoding the long transmembrane forms (V1 + V4) was also observed in the hippocampus and frontal cortex of PD patients; the increase was statistically significant in the hippocampus of PD patients with advanced stages of Lewy pathology (LP 5+LP 6). CD200R1 protein levels were increased in substantia nigra and hippocampus. An increase in the expression of the CD200R1 membrane forms may be interpreted as a potentiation of the CD200-CD200R1 system in the context of inflammation resolution and reparative response. On the contrary, although the physiological meaning of the CD200R1 soluble isoforms remains unknown, an increase might result in inhibition of the CD200-CD200R1 system by preventing the binding of cells expressing the ligand to cells carrying the membrane receptor, acting as decoy receptors.
Table 3.
Summary of the alterations in CD200R1 and CD200 expression and the associated anatomopathology in the brain of Parkinson’s disease patients.
| BRAIN AREA | CD200R1 EXPRESSION | CD200 EXPRESSION | ||||
|---|---|---|---|---|---|---|
| Associated anatomopathology | Associated anatomopathology | |||||
| mRNA variants | Protein (isoforms 1 + 4) | mRNA variants | Protein (isoforms full + truncated) | |||
| V1+V4 | V2+V3 | full-length | truncated | |||
| Substantia nigra | = | = | ↑ | = | = | = |
| NP A | ||||||
| Frontal cortex | (↑) | (↑) | = | = | = | = |
| Hippocampus | ↑ | ↑ | ↑ | = | ↑ | = |
| LP 5+LP 6 | LP 5+LP 6 |
LP 4+LP 4-5 NP A |
LP 4+LP 4-5, LP 5+LP 6 no NFT, NFT I + NFT II no NP, NP A |
|||
=, no changes; ↑, statistically significant increase; (↑), trend to increase.
In the substantia nigra and the hippocampus of Parkinson’s disease patients, some of the alterations in CD200R1 and CD200 expression detected were significantly associated with some anatomopathological markers (see Fig. 6): LP 4+LP 4-5, Lewy pathology in medulla oblongata, pontine tegmentum, midbrain, basal prosencephalon, and mesocortex; LP 5+LP 6, Lewy pathology in medulla oblongata, pontine tegmentum, midbrain, basal prosencephalon, mesocortex, and neocortex; no NFT, absence of neurofibrillary tangle pathology; NFT I and NFT II stages, neurofibrillary tangle pathology in transentorrinal areas; no NP, absence of neuritic plaques; NP A, sparse neuritic plaques.
V1 + V4 CD200R1 mRNAs, mRNA variants encoding long transmembrane CD200R1 protein isoforms; V2 + V3 CD200R1 mRNAs, mRNA variants encoding short soluble CD200R1 protein isoforms.
Few studies have considered the expression of CD200full and CD200tr separately, albeit only CD200full is thought to induce immunosuppression. Interestingly, Chen et al.36 showed that the susceptibility of different mouse strains to lung pathology after viral (MHV-1) infection is correlated with an increase in the CD200full/CD200tr ratio, because the balance shifts towards the immunosuppressive form. In addition, CD200tr expression in tumor cells stimulates tumor immunity and results in fewer metastases40,41. In the CNS, Matsumoto et al.42 described the presence of CD200 + macrophages in the ischemic regions of a rat stroke model; however, CD200tr was expressed at higher levels in the ischemic core and CD200full in the contralateral and peri-ischemic regions, suggesting that macrophages in the lesion core escape the suppression induced by CD200-CD200R1 interactions. In the experimental autoimmune encephalomyelitis model of multiple sclerosis, we detected changes in CD200 expression in several spinal cord regions, mainly a decrease in Cd200full mRNA expression and an increase in Cd200tr mRNA levels24. While Cd200full mRNA levels were negatively correlated with EAE clinical score, Cd200tr mRNA levels were positively correlated with EAE clinical score. In PD patients, we observed an increase in the expression of CD200tr mRNA in the hippocampus. Since it has been suggested that CD200tr may be a physiologic antagonist of CD200R135, the interaction of CD200R1 membrane isoforms with CD200tr may interfere with CD200-CD200R1 signaling. On the contrary, the interaction of CD200R1 soluble isoforms with CD200full may interfere with CD200R1 signaling through cell-cell contacts, but their interaction with CD200tr may help to potentiate CD200-CD200R1 immunosuppressive function.
The primers used in the present study to distinguish CD200full and CD200tr mRNA expression in human samples by qRT-PCR were published by Chen et al. in 201036. They designed the primers by considering the absence of CD200 gene exon 2 (at present exon 3 in the NCBI database) in CD200tr mRNA as the distinctive trait differentiating between the two CD200 mRNA types. Recent sequence updates (NCBI database) reveal the existence of ten human CD200 transcript variants. The primers we used to detect CD200full mRNA recognize eight transcript variants that contain exon 3 (Table 1), while those used to detect CD200tr mRNA recognize two transcript variants without exon 3 (Table 1). Surprisingly, two of the transcripts targeted by CD200full primers (Table 1) encode a CD200tr protein isoform because exon 3 is not translated. Consequently, we were also quantifying these two CD200tr mRNA variants in our CD200full mRNA pool. However, this fact probably does not significantly affect the results obtained, as the contribution of these two CD200tr mRNAs to the total CD200full mRNA pool may be irrelevant. In fact, two CD200 mRNA variants are predominantly expressed in the human brain (GTEx Portal – Ensembl website), CD200 mRNA variant 1, which encodes a CD200full protein isoform, and CD200 mRNA variant 4, which encodes a CD200tr protein isoform. CD200 mRNA variant 1 is recognized by our CD200full mRNA primers and CD200 mRNA transcript variant 4 by our CD200tr mRNA primers. In fact, these two human CD200 mRNA variants are homologous to the two murine CD200 mRNA variants described to date (NCBI database).
In general, the changes we found in CD200R1 and CD200 expression in PD patients were more consistent in patients with advanced stages of Lewy pathology, a typical feature of PD (Table 3). In contrast, there was no clear association with characteristic features of Alzheimer’s disease, including neurofibrillary pathology or neuritic plaques, but PD patients with no or sparse neuritic plaques presented more changes in the CD200-CD200R1 system (Table 3). Walker and collaborators reported no differences in CD200 protein levels in the temporal and cingulate cortex of PD patients with or without dementia relative to controls43. At the protein level, we did not detect changes in CD200 expression in PD patients either, neither in the presence nor absence of dementia. However, when we distinguished the two CD200 mRNA variants, we detected a robust increase in CD200tr mRNA expression in the hippocampus of PD patients.
More studies are needed to clarify the functional role of each CD200R1 and CD200 isoform in the brain and the consequences of the changes in CD200R1 and CD200 expression observed in different brain areas in PD. To sum up, the results presented here show that the alterations in the CD200-CD200R1 system observed in PD, mainly increases in CD200R1 and CD200 expression, differ from those observed in Alzheimer’s disease20 and multiple sclerosis18,19, mainly decreases in CD200R1 and CD200 expression, suggesting that mechanisms associated with neuroinflammation differ among neurological disorders. The differences observed between the expression of long and short CD200R1 mRNA variants and between CD200full and CD200tr mRNAs emphasize the importance of taking into account the different variants separately when analyzing CD200R1 and CD200 expression. These differences may also be relevant in the development of drugs targeting the CD200/CD200R1 system, due to the opposite roles that the different CD200R1 and CD200 protein isoforms may have. The existence of all these CD200R1 and CD200 protein isoforms suggests a very complex mechanism of control of CD200-CD200R1 signaling and the resulting immunosuppression in the human brain.
The different patterns of expression of CD200R1 and CD200 observed in the substantia nigra, frontal cortex and hippocampus of PD patients may be related to the different degree of neuronal damage present in these brain areas. Massive cell death of the dopaminergic neurons in the substantia nigra pars compacta occurs in PD, which is responsible for the motor symptoms associated with the pathology. In the hippocampus of PD patients, where we detected the main changes in CD200R1 and CD200 expression, alpha-synuclein pathology and alterations in the cholinergic activity and in the expression of pro-inflammatory markers have been described44–46. However, no changes in the total volume or the number of neurons or glial cells have been detected in the hippocampus of PD patients47. These results suggest that neuronal dysfunction associated with microglial activation occurs in the hippocampus in the absence of neuronal death, which may be responsible for some nonmotor symptoms of PD such as cognitive deficits, memory decline, and visual hallucinations. Different microglial phenotypes may be associated with different degrees of neuronal damage. In this sense, Doorn et al.48 describe region-specific differences in the expression of different microglial phenotypes in substantia nigra and hippocampus of PD patients. In addition, Sawada et al.46 suggest that microglial activation may evolve from neuroprotective to neurotoxic with the progression of PD pathology.
We are looking at microglia as the brain cells expressing CD200R1 but monocytes and T cells also express this receptor. Different studies show that infiltrating monocytes49 as well as CD4 + 45 and CD8 + T cells50 can be found in the brain of PD patients. The potential role of peripheral immune cells and peripheral inflammation in the development of PD is a very interesting point to be taken into account in the context of the mechanisms involved in the development of PD, although this field is still underexplored. The fact that both peripheral immune cells and brain innate immune cells express CD200R1 and T cells also express CD200 provides additional complexity to the study of the CD200/CD200R1 system in the brain of PD patients. In addition, the presence of soluble forms that can enter or exit the brain adds further complexity to the subject.
Although post-mortem samples reflect an end-state of the disease, the results obtained using post-mortem brain tissue suggest the involvement of the mechanisms of control of the inflammatory response in PD development. Interestingly, an increase in CD200full and CD200tr mRNA expression was detected in iPSC-derived DAn generated from skin fibroblasts of PD patients, but not in the iPSC-derived cultures not-enriched-in-DAn. Although it is difficult to compare the observations in iPSC-derived neurons and in brain tissue, these results may indicate that changes in the CD200-CD200R1 ligand-receptor pair occurred specifically in DAn at modelled early stages of the disease although they were not observed at end stages of PD in post-mortem substantia nigra tissue samples, where 40–90% of DAn are dead. In a previous study, Fernandez-Santiago et al. described epigenomic and transcriptomic alterations in iPSC-derived DAn from PD patients, suggesting that possible developmental epigenetic defects are associated with an impaired DAn cellular identity in PD51. Moreover, in a recent paper, we also described an increase in α-synuclein mRNA expression in iPSC-derived DAn52. The results of the present study additionally suggest that some impairment in the mechanisms of neuron-glia communication may also occur in DA neurons in PD. The absence of effect in iPSC-derived cultures not-enriched-in-DAn in spite of the increase in CD200tr mRNA observed in the hippocampus needs further study. Apart from the difficulty of comparing the iPSC-derived neuronal cultures and the brain tissue mentioned above, differences between the main neuronal populations present in the iPSC-derived cultures not-enriched-in-DAn and in the hippocampus, or innervating the hippocampus, may account for the differences observed. In addition, different neuronal populations may be subsequently affected in PD following the course of the progression of the disorder (Braak staging).
In summary, changes in CD200 and CD200R1 expression occur during the development of PD, but the meaning of these changes, that is whether they are the result of cellular dysfunction or they participate in a compensatory response aimed at controlling the microglial inflammatory response, remains to be elucidated. An increase in CD200R1 expression, at least the membrane-associated forms, may be used as a therapeutic target for agonist compounds that could lead to the inhibition of the proinflammatory and neurotoxic potential of microglial activation. In fact, a neuroprotective effect of CD200R1 agonists has been described in experimental models of neurological disorders31,32,53. However, further studies are needed to characterize the potential of the mechanisms of control of microglial activation as possible therapeutic targets to control neuroinflammation and the derived neurotoxicity in PD. The longitudinal study of CD200 expression using iPSC-derived DAn and of CD200R1 expression in microglia-like cells derived from peripheral blood monocytes from PD patients represent promising tools that may help to understand the involvement of the CD200-CD200R1 system in the development of PD as well as its potential as a therapeutic target.
Methods
Ethical considerations
Monocyte cultures were prepared from peripheral blood cells of healthy adult volunteers. Peripheral blood samples were collected in collaboration with the Parkinson’s Disease Unit of the Hospital Clínic de Barcelona. Informed consent was obtained from blood donors, and the study was approved by the Ethics Committee of the Hospital Clínic de Barcelona (Ref. HCB/2021/0349).
Post-mortem human brain samples were supplied by the Banc de Teixits Neurològics (Biobanc, Hospital Clínic de Barcelona, IDIBAPS, Barcelona, Spain) (Ref. HCB/2014/1027) in accordance with the Helsinki Declaration, Convention of the Council of Europe on Human Rights and Biomedicine and Ethical Committees of the University of Barcelona and CSIC (Ref. 711/14).
Human monocyte and microglia-like cell cultures
Sixty mL of peripheral blood from nine healthy adult volunteers (age range 23–66 years; five females and four males) were collected using 18 mg EDTA tubes (BD Biosciences, Madrid, Spain) and immediately processed. Peripheral blood mononuclear cells were isolated by Histopaque-1077 (Sigma-Aldrich, Madrid, Spain) density gradient centrifugation following the manufacturer’s protocol. Three 50 mL tubes were filled with 20 mL of Histopaque-1077 each and brought to room temperature. Twenty mL of blood were gently layered onto the Histopaque-1077, taking care not to mix the two liquids. The samples were centrifuged at 400 g for 30 min at room temperature. During centrifugation, erythrocytes aggregate and rapidly sediment, granulocytes become slightly hypertonic resulting in pelleting at the bottom of the tube, and lymphocytes and other mononuclear cells form a band at the interface between Histopaque-1077 and the plasma. After centrifugation, the opaque interface containing the mononuclear cells (approximately 4 mL) was carefully transferred from each 50 mL tube into a 15 mL tube and washed three times by adding 10 mL of culture medium and centrifuging at 250 g for 10 min. In the last wash, the three pellets were collected in a single 15 mL tube. The culture medium consisted of RPMI-1640 Glutamax (Invitrogen, Thermo Fisher Scientific, Madrid, Spain) supplemented with 10% heat-inactivated fetal bovine serum (Life Technologies, Thermo Fisher Scientific, Madrid, Spain), 100 U/mL penicillin—100 μg/mL streptomycin (Life Technologies, Thermo Fisher Scientific), and 0.25 μg/mL amphotericin B (Life Technologies, Thermo Fisher Scientific). Peripheral blood mononuclear cells were counted using a Neubauer chamber, plated onto 6-well plates (2 mL per well) or 48-well plates (200 µL per well) at a density of 4 ×105 cells/mL and cultured at 37 °C in a 5% CO2 humidified atmosphere. The next day, culture medium and nonadherent cells were aspirated. The remaining adherent cells correspond to monocytes and were used at this time point.
Human microglia-like cell cultures were obtained from monocytes with a combination of the cytokines GM-CSF and IL-34 as previously reported54. Briefly, the monocytes, obtained as mentioned above, were cultured with RPMI-1640 Glutamax supplemented with 100 U/mL penicillin, 100 μg/mL streptomycin, 0.25 μg/mL amphotericin B, and a mixture of recombinant human GM-CSF (10 ng/mL; R&D Systems, Madrid, Spain) and recombinant human IL34 (100 ng/mL; Peprotech, Bionova Científica, Madrid, Spain). After 7 DIV, the medium containing cytokines was changed to medium without cytokines and the cell cultures were used at 14 DIV. This protocol has been shown to result in cells that are very similar to authentic microglia. Apart from expressing classical myeloid markers (PU.1 and Iba1) and microglial specific markers (TMEM119 and P2YR12), they show reduced expression of CD45, CD14, and CD200R when compared to human monocyte-derived macrophages and decreased CCR2 when compared to human monocytes and similar responses to IL-4 and dexamethasone than authentic microglia54,55.
Cells were treated with LPS from Escherichia coli (100 ng/mL; 026:B6; Sigma-Aldrich) or IL4 (50 ng/mL; recombinant mouse IL4 expressed in CHO cells, Creative BioMart, Shirley, NY, USA) and processed after 24 h. Control and treated cells were derived from the same donor. A stock solution of 1 mg/mL LPS in a serum-free culture medium was prepared and stored at −20 °C. A stock solution of 50 mg/mL IL4 in a mixture of milli-Q H2O: culture medium (1:1) was prepared and stored at −20 °C. A new aliquot was used in each experiment. The agents were added directly to the culture medium.
Human brain tissue samples
Frozen tissue blocks containing substantia nigra, hippocampus, and frontal cortex were obtained from eight control subjects (age range 56–90 years, post-mortem delay range: 4–20 h) and twenty-one PD patients (age range 50–92 years, post-mortem delay range: 5–18 h) and stored at −80 °C until further processing (Table 2).
iPSCs from control and PD patients
We used mature iPSC-derived DAn generated from skin fibroblasts from PD patients and healthy controls. Patient and cell line characterization of the samples used here are described in Fernandez-Santiago et al.51 and Sanchez-Danes et al.56. The reprogramming and differentiation protocols used are described in detail by Sanchez-Danes et al.57. Short demographic information on donors is given in Fig. 7a. We used samples from LRRK2-associated PD patients carrying the G2019S mutation (L2PD, n = 4) and sporadic idiopathic PD patients lacking a family history of PD and mutations in known PD genes (iPD, n = 5), as well as samples from healthy controls without a history of neurological disease (controls, n = 4). As a cellular control of iPSC-derived DAn, iPSC-derived non-DAn were generated as technical controls from a subset of representative PD patients (n = 6) and healthy subjects (n = 3) as previously described51. We analyzed RNA samples extracted from iPSC-derived DAn and iPSCs-derived non-DAn at 3 weeks of culture.
RNA extraction, conventional PCR, and quantitative real-time PCR (qRT-PCR)
Isolation of RNA was performed in 1 DIV monocyte cultures or 14 DIV microglia-like cell cultures. Four-six wells from 6-well plates (monocytes) or twelve wells from 48-well plates (microglia-like cells) were used. Total mRNA was isolated using the PureLink RNA micro kit (Invitrogen, Thermo Fisher Scientific) according to the manufacturer’s instructions. In the case of frozen tissue samples, total RNA was extracted using the Trizol method (Tri®Reagent, Sigma-Aldrich) according to the manufacturer’s instructions. Total RNA concentration was measured on a Nanodrop 1000 (Thermo Fischer Scientific). The resulting RNA was stored at −80 °C until further use.
Two to five hundred ng of RNA (cultured cells) or one μg of RNA (tissue samples) were reverse transcribed with random and oligo(dT) primers using a qScriptTM cDNA Synthesis Kit (Quanta Biosciences) or with gene-specific primers (Fig. 1c) using a qScriptTM Flex cDNA Synthesis Kit (Quanta Biosciences) according to the manufacturer’s instructions. The primers (Integrated DNA Technology, IDT, Skokie, IL, USA) used for gene-specific retrotranscription were: 5′-AACTGGAGTAGATTCTG-3′ (V1 and V4 CD200R1), 5′-CTGGTGATGTGAAATAC-3′ (V2 and V3 CD200R1), 5′-CATACTTCTCATGGTTC-3′ (GAPDH) and 5′-CACGAAGGCCCCAGAA-3′(RSP18). The reverse transcription was performed using a thermal cycler under the following protocol: 25 °C for 5 min, 42 °C for 30 min and 85 °C for 5 min (in the case of random and oligo(dT) primers) or 65 °C for 5 min, 42 °C for 45 min, and 85 °C for 5 minutes (in the case of gene-specific primers). In the case of iPSCs, total RNA extraction and reverse transcription were performed as described elsewhere51. The resulting cDNA was stored at −20 °C until further use.
The cDNA was diluted 1/10 to perform conventional PCR. Specific primers (Integrated DNA Technology) for each mRNA were used (Table 1). Conventional PCR was carried out using 2x PCRBIO Ultra Mix (PCR Biosystems, Cultek, Madrid, Spain) in 20 µL of final volume according to the manufacturer’s instructions in a thermal cycler under the following protocol: 95 °C for 2 min followed by 37 cycles consisting of 95 °C for 20 s; 60 °C for 35 s; and 72 °C for 30 s. The amplified DNA was loaded onto an agarose gel, together with a DNA ladder (Thermo Scientific, Thermo Fisher Scientific). For DNA detection, Midori green nucleic acid staining solution was used (Nippon Genetics Europe, Cultek, Madrid, Spain) and images were obtained using an UV Transilluminator (Gel Doc System, Bio-Rad Laboratories, Inc., Madrid, Spain).
The cDNA was diluted 1/10 (cultured cells) or 1/30 (tissue samples) and 3 ng (cultured cells) or 5 ng (tissue samples) of cDNA were used to perform qRT-PCR with SYBR Green Mix (PCR Biosystems) in 15 µL of final volume, using a C1000 Thermal Cycler CFX96 apparatus (Bio-Rad Laboratories, Inc.). Samples were run at 95 °C for 2 minutes to activate the polymerase followed by 40 cycles consisting of denaturation at 95 °C for 15 s, annealing at 60 °C for 30 s and extension at 72 °C for 15 s. The primers used (Integrated DNA Technology) are shown in Table 1 and the localization of the mRNA target sequences is represented in Fig. 1c. Relative gene expression values were calculated using the 2−ΔΔCt method58. GAPDH, RPS18, and ACTB were used as reference genes.
Immunocytochemistry
Cultured cells were fixed with 4% paraformaldehyde in 0.1 M phosphate buffer (pH 7.4) for 20 min at room temperature. Cells were then incubated overnight at 4 °C with goat polyclonal anti-CD200R1 primary antibody (AF2554, 1:100; R&D). Once they had been rinsed in PBS, cells were incubated for 1 h at room temperature with donkey anti-goat ALEXA 488 secondary antibody (A11055 488, 1:1000; Invitrogen). Antibodies were diluted in 0.3% Triton X-100 in PBS containing 1% BSA and 10% normal donkey serum. Microscopy images were obtained with an Olympus IX70 microscope (Olympus, Okoya, Japan) and a digital camera (CC-12, Olympus Soft Imaging Solutions GmbH, Hamburg, Germany).
Total protein extraction and western blot
Total protein extracts were obtained from human tissue samples. Pieces of frozen tissue were ground in a mortar cooled with liquid nitrogen. Aliquots of approximately 100 mg were used for protein extraction. Total tissue protein was isolated in sodium dodecyl sulfate (SDS) buffer (0.125 M Tris-HCl pH 6.8, 2% SDS, 10% glycerol, 0.001% bromophenol blue, and 5% 2-mercaptoethanol) (1 mL/100 mg tissue)59,60. After vortexing and incubation for 10 min at 70 °C, samples were centrifuged at 16,100 g for 10 min at room temperature and the supernatant was collected. Samples were kept at −20 °C until further use. Protein concentration was determined using the Bio-Rad Protein Assay Kit (Bio-Rad Laboratories, Inc.), based on the Bradford assay.
For each sample, 30 μg of protein were diluted in loading buffer (120 mM Tris HCl pH 6.8, 10% glycerol, 3% SDS, 20 mM dithiothreitol, 0.4% bromophenol blue) and denatured at 100 °C for 5 minutes. Following a standard protocol61, the protein solutions were resolved by SDS-polyacrylamide gel electrophoresis (PAGE) on 12% polyacrylamide gels, together with a molecular weight marker (PageRuler™ Plus Prestained Protein Ladder, Thermo Scientific, Thermo Fisher Scientific). Proteins were transferred to polyvinylidene difluoride membranes (Merck Millipore, Madrid, Spain) by the traditional wet transfer method for 120 minutes at 60 V in transfer buffer (25 mM Tris pH 8.3, 192 mM glycine, 0.02% SDS, 20% methanol).
Membranes were blocked for non-specific interactions with 5% non-fat dry milk in Tris-Buffered Saline (TBS)-Tween 20 (20 mM Tris pH 7.5, 150 mM NaCl, 0.05% Tween-20) for 1 h at room temperature and incubated overnight at 4 °C with goat polyclonal anti-CD200R1 (sc-14392 M-21, 1:250; Santa Cruz Biotechnology Inc., Dallas, Texas USA) or anti-CD200 (AF3355, 1:500; R&D) or mouse monoclonal anti-βtubulin (T4026, 1:50,000; Sigma-Aldrich) primary antibodies. Then, the membranes were incubated with the corresponding horseradish peroxidase (HRP)-conjugated rabbit antigoat (P0449, 1:2000; Dako) or goat antimouse (170–6516, 1:5000; Bio-Rad Laboratories, Inc.) secondary antibodies for 1 h at room temperature, followed by repeated washing with TBS-Tween 20. The signal was developed using the western blotting detection kit WesternBrith™ Sirius HRP substrate (Advansta, Ecogen, Barcelona, Spain). All blots or gels derive from the same experiment and were processed in parallel. Images were obtained using a VersaDoc System (Bio-Rad Laboratories, Inc.). Data were expressed as the ratio between the band intensity of the protein of interest and the loading control protein (βtubulin).
Data presentation and statistical analysis
The results are presented in scatter dot plots and the mean ± standard error of the mean (SEM). All data were statistically analyzed with GraphPad Prism 8.0.1 software. Normality of data was determined by Shapiro-Wilk and D’Agostino and Pearson omnibus normality tests. When comparing two groups, statistical analyses were performed using two-tailed unpaired or paired Student’s t-test or the Mann-Whitney U test. When comparing more than two groups, statistical analyses were performed using one-way analysis of variance (ANOVA) followed by the Newman-Keuls post hoc test or the Kruskal-Wallis nonparametric one-way ANOVA followed by the Dunn’s post hoc test. Outliers were determined by the Grubb’s test. The Spearman correlation coefficient (r) was calculated to measure the linear correlation between the clinical PD data and mRNA or protein expression levels. Values of p < 0.05 were considered statistically significant.
Reporting Summary
Further information on research design is available in the Nature Research Reporting Summary linked to this article.
Supplementary information
Acknowledgements
We would like to thank Ana Cámara for blood collection from adult healthy volunteers, as well as the donors who provided the samples used in this study. This study was supported by grants PI15/00033 and PI14/302 from the Instituto de Salud Carlos III (Spain) with joint financing by FEDER funds from the European Union. NRL was recipient of a FPU predoctoral contract from the Spanish Ministerio de Educación, Cultura y Deporte (FPU13/05491). TV received a JAE-Doc contract from CSIC, with joint financing by European Social Fund. RFS was supported by a Jóvenes Investigadores (JIN) grant from the Spanish Ministerio de Economía y Competitividad and the Agencia Estatal de Investigación (AEI) (AEI/FEDER/UE) (SAF2015–73508-JIN), and a Miguel Servet grant from the Instituto de Salud Carlos III (CP19/00048).
Author contributions
NRL performed most of the experiments, analyzed the data, and participated in the drafting of the manuscript. JMVT participated in the study of the expression of the four CD200R1 mRNA variants in human samples and provided guidance in the design and validation of the primers. TV participated in the experiments with post-mortem human tissue and iPSCs-derived neurons. ME and RFS obtained iPSCs-derived neurons generated from skin fibroblasts from PD patients and healthy subjects. MJM and YC participated in the planning of the experiments with the iPSCs-derived neurons. JS provided critical guidance and contributed to the final version of the manuscript. CS conceived and coordinated the experiments, provided guidance in the production of data, and drafted the manuscript. All authors provided input and ideas throughout the process, and critically revised and approved the final manuscript.
Data availability
All data generated or analysed during this study are available from the corresponding author upon reasonable request.
Competing interests
The authors declare no competing interests.
Footnotes
Publisher’s note Springer Nature remains neutral with regard to jurisdictional claims in published maps and institutional affiliations.
Supplementary information
The online version contains supplementary material available at 10.1038/s41531-022-00290-2.
References
- 1.Lazdon E, Stolero N, Frenkel D. Microglia and Parkinson’s disease: footprints to pathology. J. Neural Transm. 2020;127:149–158. doi: 10.1007/s00702-020-02154-6. [DOI] [PubMed] [Google Scholar]
- 2.Lecours C, et al. Microglial implication in Parkinson’s disease: loss of beneficial physiological roles or gain of inflammatory functions? Front. Cell. Neurosci. 2018;12:282. doi: 10.3389/fncel.2018.00282. [DOI] [PMC free article] [PubMed] [Google Scholar]
- 3.Liu CY, Wang X, Liu C, Zhang HL. Pharmacological targeting of microglial activation: new therapeutic approach. Front. Cell. Neurosci. 2019;13:514. doi: 10.3389/fncel.2019.00514. [DOI] [PMC free article] [PubMed] [Google Scholar]
- 4.Kam TI, Hinkle JT, Dawson TM, Dawson VL. Microglia and astrocyte dysfunction in Parkinson’s disease. Neurobiol. Dis. 2020;144:105028. doi: 10.1016/j.nbd.2020.105028. [DOI] [PMC free article] [PubMed] [Google Scholar]
- 5.Gerhard A, et al. In vivo imaging of microglial activation with [11C](R)-PK11195 PET in idiopathic Parkinson’s disease. Neurobiol. Dis. 2006;21:404–412. doi: 10.1016/j.nbd.2005.08.002. [DOI] [PubMed] [Google Scholar]
- 6.Iannacone S, et al. In vivo microglia activation in very early dementia with Lewy bodies, comparison with Parkinson’s disease. Parkinsonism Relat. Disord. 2013;19:47–52. doi: 10.1016/j.parkreldis.2012.07.002. [DOI] [PubMed] [Google Scholar]
- 7.Söderbom G. Status and future directions of clinical trials in Parkinson’s disease. Int. Rev. Neurobiol. 2020;154:153–188. doi: 10.1016/bs.irn.2020.02.009. [DOI] [PubMed] [Google Scholar]
- 8.Subramaniam SR, Federoff HJ. Targeting microglial activation states as a therapeutic avenue in Parkinson’s disease. Front, Aging Neurosci. 2017;9:176. doi: 10.3389/fnagi.2017.00176. [DOI] [PMC free article] [PubMed] [Google Scholar]
- 9.Croisier E, Moran LB, Dexter DT, Pearce RK, Graeber MB. Microglial inflammation in the parkinsonian substantia nigra: relationship to alpha-synuclein deposition. J. Neuroinflammation. 2005;2:14. doi: 10.1186/1742-2094-2-14. [DOI] [PMC free article] [PubMed] [Google Scholar]
- 10.Imamura K, et al. Distribution of major histocompatibility complex class II-positive microglia and cytokine profile of Parkinson’s disease brains. Acta Neuropathol. 2003;106:518–526. doi: 10.1007/s00401-003-0766-2. [DOI] [PubMed] [Google Scholar]
- 11.Long-Smith CM, Sullivan AM, Nolan YM. The influence of microglia on the pathogenesis of Parkinson’s disease. Prog. Neurobiol. 2009;89:277–287. doi: 10.1016/j.pneurobio.2009.08.001. [DOI] [PubMed] [Google Scholar]
- 12.McGeer PL, Itagaki S, Boyes BE, McGeer EG. Reactive microglia are positive for HLA-DR in the substantia nigra of Parkinson’s and Alzheimer’s disease brains. Neurology. 1988;38:1285–1291. doi: 10.1212/wnl.38.8.1285. [DOI] [PubMed] [Google Scholar]
- 13.Mosley RL, Hutter-Saunders JA, Stone DK, Gendelman HE. Inflammation and adaptive immunity in Parkinson’s disease. Cold Spring Harb. Perspect. Med. 2012;2:a009381. doi: 10.1101/cshperspect.a009381. [DOI] [PMC free article] [PubMed] [Google Scholar]
- 14.Nagatsu T, Sawada M. Inflammatory process in Parkinson’s disease: role for cytokines. Curr. Pharm. Des. 2005;11:999–1016. doi: 10.2174/1381612053381620. [DOI] [PubMed] [Google Scholar]
- 15.Kiedorf K, Prinz M. Factors regulating microglia activation. Front. Cell. Neurosci. 2013;7:44. doi: 10.3389/fncel.2013.00044. [DOI] [PMC free article] [PubMed] [Google Scholar]
- 16.Manich G, et al. Role of the CD200-CD200R axis during homeostasis and neuroinflammation. Neuroscience. 2019;405:118–136. doi: 10.1016/j.neuroscience.2018.10.030. [DOI] [PubMed] [Google Scholar]
- 17.Ngwa C, Liu F. CD200-CD200R signaling and diseases: a potential therapeutic target. Int. J. Physiol. Pathophysiol. Pharmacol. 2019;11:297–309. [PMC free article] [PubMed] [Google Scholar]
- 18.Koning N, Bo L, Hoek RM, Huitinga I. Downregulation of macrophage inhibitory molecules in multiple sclerosis lesions. Ann. Neurol. 2007;62:504–514. doi: 10.1002/ana.21220. [DOI] [PubMed] [Google Scholar]
- 19.Koning N, Swaab DF, Hoek RM, Huitinga I. Distribution of the immune inhibitory molecules CD200 and CD200R in the normal central nervous system and multiple sclerosis lesions suggests neuron-glia and glia-glia interactions. J. Neuropathol. Exp. Neurol. 2009;68:159–167. doi: 10.1097/NEN.0b013e3181964113. [DOI] [PubMed] [Google Scholar]
- 20.Walker DG, Dalsing-Hernandez JE, Campbell NA, Lue LF. Decreased expression of CD200 and CD200 receptor in Alzheimer’s disease: a potential mechanism leading to chronic inflammation. Exp. Neurol. 2009;215:5–19. doi: 10.1016/j.expneurol.2008.09.003. [DOI] [PMC free article] [PubMed] [Google Scholar]
- 21.Luo XG, et al. Altered regulation of CD200 receptor in monocyte-derived macrophages from individuals with Parkinson’s disease. Neurochem. Res. 2010;35:540–547. doi: 10.1007/s11064-009-0094-6. [DOI] [PubMed] [Google Scholar]
- 22.Lin S, et al. Identification of the CD200R1 promoter and the association of its polymorphisms with the risk of Parkinson’s disease. Eur. J. Neurol. 2020;27:1224–1230. doi: 10.1111/ene.14224. [DOI] [PubMed] [Google Scholar]
- 23.Sung YH, et al. Treadmill exercise ameliorates dopaminergic neuronal loss through suppressing microglial activation in Parkinson’s disease mice. Life Sci. 2012;91:1309–1316. doi: 10.1016/j.lfs.2012.10.003. [DOI] [PubMed] [Google Scholar]
- 24.Valente T, Serratosa J, Perpiñá U, Saura J, Solà C. Alterations in CD200-CD200R1 system during EAE already manifest at presymptomatic stages. Front. Cell. Neurosci. 2017;1:129. doi: 10.3389/fncel.2017.00129. [DOI] [PMC free article] [PubMed] [Google Scholar]
- 25.Wang L, et al. CD200 maintains the region-specific phenotype of microglia in the midbrain and its role in Parkinson’s disease. Glia. 2020;68:1870–1890. doi: 10.1002/glia.23811. [DOI] [PubMed] [Google Scholar]
- 26.Wang L, et al. Disease progression-dependent expression of CD200R1 and CX3CR1 in mouse models of Parkinson’s disease. Aging Dis. 2020;11:254–268. doi: 10.14336/AD.2019.0615. [DOI] [PMC free article] [PubMed] [Google Scholar]
- 27.Hoek RM, et al. Down-regulation of the macrophage lineage through interaction with OX2 (CD200) Science. 2000;290:1768–1771. doi: 10.1126/science.290.5497.1768. [DOI] [PubMed] [Google Scholar]
- 28.Meuth SG, et al. CNS inflammation and neuronal degeneration is aggravated by impaired CD200-CD200R-mediated macrophage silencing. J. Neuroimmunol. 2008;194:62–69. doi: 10.1016/j.jneuroim.2007.11.013. [DOI] [PubMed] [Google Scholar]
- 29.Zhang S, et al. CD200-CD200R dysfunction exacerbates microglial activation and dopaminergic neurodegeneration in a rat model of Parkinson’s disease. J. Neuroinflammation. 2011;8:154. doi: 10.1186/1742-2094-8-154. [DOI] [PMC free article] [PubMed] [Google Scholar]
- 30.Chitnis T, et al. Elevated neuronal expression of CD200 protects Wlds mice from inflammation-mediated neurodegeneration. Am. J. Pathol. 2007;170:1695–1712. doi: 10.2353/ajpath.2007.060677. [DOI] [PMC free article] [PubMed] [Google Scholar]
- 31.Liu Y, et al. CD200R1 agonist attenuates mechanisms of chronic disease in a murine model of multiple sclerosis. J. Neurosci. 2010;30:2025–2038. doi: 10.1523/JNEUROSCI.4272-09.2010. [DOI] [PMC free article] [PubMed] [Google Scholar]
- 32.Rabaneda-Lombarte N, et al. The CD200R1 microglial inhibitory receptor as a therapeutic target in the MPTP model of Parkinson’s disease. J. Neuroinflammation. 2021;18:88. doi: 10.1186/s12974-021-02132-z. [DOI] [PMC free article] [PubMed] [Google Scholar]
- 33.Wright GJ, et al. Lymphoid/neuronal cell surface OX2 glycoprotein recognizes a novel receptor on macrophages implicated in the control of their function. Immunity. 2000;13:233–242. doi: 10.1016/s1074-7613(00)00023-6. [DOI] [PubMed] [Google Scholar]
- 34.Vieites JM, et al. Characterization of human CD200 glycoprotein receptor gene located on chromosome 3q12-13. Gene. 2003;311:99–104. doi: 10.1016/s0378-1119(03)00562-6. [DOI] [PubMed] [Google Scholar]
- 35.Chen Z, et al. Identification of an expressed truncated form of CD200, CD200tr, which is a physiologic antagonist of CD200-induced suppression. Transplantation. 2008;86:1116–1124. doi: 10.1097/TP.0b013e318186fec2. [DOI] [PubMed] [Google Scholar]
- 36.Chen Z, Ma X, Zhang J, Hu J, Gorczynski RM. Alternative splicing of CD200 is regulated by an exonic splicing enhancer and SF2/ASF. Nucleic Acids Res. 2010;38:6684–6696. doi: 10.1093/nar/gkq554. [DOI] [PMC free article] [PubMed] [Google Scholar]
- 37.Braak H, et al. Staging of brain pathology related to sporadic Parkinson’s disease. Neurobiol. Aging. 2003;24:197–211. doi: 10.1016/s0197-4580(02)00065-9. [DOI] [PubMed] [Google Scholar]
- 38.Braak H, Alafuzoff I, Arzberger T, Kretzschmar H, Del Tredici K. Staging of Alzheimer disease-associated neurofibrillary pathology using paraffin sections and immunocytochemistry. Acta Neuropathol. 2006;112:389–404. doi: 10.1007/s00401-006-0127-z. [DOI] [PMC free article] [PubMed] [Google Scholar]
- 39.Mirra SS, et al. The Consortium to Establish a Registry for Alzheimer’s Disease (CERAD). Part II. Standardization of the neuropathologic assessment of Alzheimer’s disease. Neurology. 1991;41:479–486. doi: 10.1212/wnl.41.4.479. [DOI] [PubMed] [Google Scholar]
- 40.Kobayashi K, et al. A Truncated form of CD200 (CD200S) expressed on glioma cells prolonged survival in a rat glioma model by induction of a dendritic cell-like phenotype in tumor-associated macrophages. Neoplasia. 2016;18:229–241. doi: 10.1016/j.neo.2016.02.006. [DOI] [PMC free article] [PubMed] [Google Scholar]
- 41.Kuwabara J, et al. Truncated CD200 stimulates tumor immunity leading to fewer lung metastases in a novel Wistar rat metastasis model. Biochem. Biophys. Res. Commun. 2018;496:542e548. doi: 10.1016/j.bbrc.2018.01.065. [DOI] [PubMed] [Google Scholar]
- 42.Matsumoto S, et al. CD200+ and CD200− macrophages accumulated in ischemic lesions of rat brain: the two populations cannot be classified as either M1 or M2 macrophages. J. Neuroimmunol. 2015;282:7–20. doi: 10.1016/j.jneuroim.2015.03.013. [DOI] [PubMed] [Google Scholar]
- 43.Walker DG, et al. Changes in CD200 and intercellular adhesion molecule-1 (ICAM-1) levels in brains of Lewy body disorder cases are associated with amounts of Alzheimer’s pathology not alpha-synuclein pathology. Neurobiol. Aging. 2017;54:175–186. doi: 10.1016/j.neurobiolaging.2017.03.007. [DOI] [PMC free article] [PubMed] [Google Scholar]
- 44.Hall H, et al. Hippocampal Lewy pathology and cholinergic dysfunction are associated with dementia in Parkinson’s disease. Brain. 2014;137:2493–2508. doi: 10.1093/brain/awu193. [DOI] [PubMed] [Google Scholar]
- 45.Kouli A, Camacho M, Allinson K, Williams-Gray CH. Neuroinflammation and protein pathology in Parkinson’s disease dementia. Acta Neuropathol. Commun. 2020;8:211. doi: 10.1186/s40478-020-01083-5. [DOI] [PMC free article] [PubMed] [Google Scholar]
- 46.Sawada M, Imamura K, Nagatsu T. Role of cytokines in inflammatory process in Parkinson’s disease. J. Neural Transm. Suppl. 2006;70:373–381. doi: 10.1007/978-3-211-45295-0_57. [DOI] [PubMed] [Google Scholar]
- 47.Villar-Conde S, et al. The human hippocampus in Parkinson’s disease: an integrative stereological and proteomic study. J. Parkinson’s Dis. 2021;11:1345–1365. doi: 10.3233/JPD-202465. [DOI] [PMC free article] [PubMed] [Google Scholar]
- 48.Doorn KJ, et al. Microglial phenotypes and toll-like receptor 2 in the substantia nigra and hippocampus of incidental Lewy body disease cases and Parkinson’s disease patients. Acta Neuropathol. Commun. 2014;2:90. doi: 10.1186/s40478-014-0090-1. [DOI] [PMC free article] [PubMed] [Google Scholar]
- 49.Batchu S. Prefrontal cortex transcriptomic deconvolution implicates monocyte infiltration in Parkinson’s disease. Neurodegener. Dis. 2020;20:110–112. doi: 10.1159/000510218. [DOI] [PMC free article] [PubMed] [Google Scholar]
- 50.Galiano-Landeira J, Torra A, Vila M, Bové J. CD8 T cell nigral infiltration precedes synucleinopathy in early stages of Parkinson’s disease. Brain. 2020;143:3717–3733. doi: 10.1093/brain/awaa269. [DOI] [PubMed] [Google Scholar]
- 51.Fernández-Santiago R, et al. Aberrant epigenome in iPSC-derived dopaminergic neurons from Parkinson’s disease patients. EMBO Mol. Med. 2015;7:1529–1546. doi: 10.15252/emmm.201505439. [DOI] [PMC free article] [PubMed] [Google Scholar]
- 52.Valente T, et al. CCAAT/enhancer binding protein δ is a transcriptional repressor of α-synuclein. Cell Death Differ. 2020;27:509–524. doi: 10.1038/s41418-019-0368-8. [DOI] [PMC free article] [PubMed] [Google Scholar]
- 53.Xie X, et al. Monocytes, microglia, and CD200-CD200R1 signaling are essential in the transmission of inflammation from the periphery to the central nervous system. J. Neurochem. 2017;141:222–235. doi: 10.1111/jnc.13972. [DOI] [PubMed] [Google Scholar]
- 54.Ohgidani M, et al. Direct induction of ramified microglia-like cells from human monocytes: dynamic microglial dysfunction in Nasu-Hakola disease. Sci. Rep. 2014;4:4957. doi: 10.1038/srep04957. [DOI] [PMC free article] [PubMed] [Google Scholar]
- 55.Banerjee A, et al. Validation of induced microglia-like cells (iMG cells) for future studies of brain diseases. Front. Cell. Neurosci. 2021;15:629279. doi: 10.3389/fncel.2021.629279. [DOI] [PMC free article] [PubMed] [Google Scholar]
- 56.Sanchez-Danes A, et al. Disease-specific phenotypes in dopamine neurons from human iPS-based models of genetic and sporadic Parkinson’s disease. EMBO Mol. Med. 2012;4:380–395. doi: 10.1002/emmm.201200215. [DOI] [PMC free article] [PubMed] [Google Scholar]
- 57.Sanchez-Danes A, et al. Efficient generation of A9 midbrain dopaminergic neurons by lentiviral delivery of LMX1A in human embryonic stem cells and induced pluripotent stem cells. Hum. Gene Ther. 2012;23:56–69. doi: 10.1089/hum.2011.054. [DOI] [PMC free article] [PubMed] [Google Scholar]
- 58.Livak KJ, Schmittgen TD. Analysis of relative gene expression data using real-time quantitative PCR and the 2(-Delta Delta C(T)) method. Methods. 2001;25:402–408. doi: 10.1006/meth.2001.1262. [DOI] [PubMed] [Google Scholar]
- 59.Laemmli UK. Cleavage of structural proteins during the assembly of the head of bacteriophage T4. Nature. 1970;227:680–685. doi: 10.1038/227680a0. [DOI] [PubMed] [Google Scholar]
- 60.Laemmli UK, Favre M. Maturation of the head of bacteriophage T4. I. DNA packaging events. J. Mol. Biol. 1973;80:575–599. doi: 10.1016/0022-2836(73)90198-8. [DOI] [PubMed] [Google Scholar]
- 61.Mahmood T, Yang PC. Western blot: technique, theory, and trouble shooting. N. Am. J. Med. Sci. 2012;4:429–434. doi: 10.4103/1947-2714.100998. [DOI] [PMC free article] [PubMed] [Google Scholar]
Associated Data
This section collects any data citations, data availability statements, or supplementary materials included in this article.
Supplementary Materials
Data Availability Statement
All data generated or analysed during this study are available from the corresponding author upon reasonable request.





