Abstract
Background
Efficient re-epithelialization is important for successful skin wound healing. The proportion of epidermal stem cells (EpSCs) and dendritic epidermal T cells (DETCs) determines the extent of wound re-epithelialization, especially in large areas of skin tissue loss. However, it remains unknown whether and how DETCs regulate the status of EpSCs to impact wound re-epithelialization.
Methods
To investigate how DETCs regulate EpSCs in skin re-epithelialization, we utilized normal or full-thickness skin deficient wide type (WT) mice and Tcrσ knockout (Tcrσ−/−) mice with DETCs or DETCs-derived exosomes (Exos) treatment. Flow cytometry analysis (FCAS), BrdU labelled experiments, immunofluorescence and immunohistochemical assays were performed to detect the proportion of EpSCs in the epidermis. Wound closure rate and re-epithelialization were assayed by a macroscopical view and hematoxylin–eosin (H&E) staining. EpSCs in vitro were co-cultured with DETCs in a transwell-dependent or -independent manner, or supplement with GW4869 or Exos (5 µg/mL, 15 µg/mL and 45 µg/mL), and the proliferation of EpSCs was detected by means of FCAS and CFSE.
Results
Our data showed that the proportion of CD49fbriCD71dim cells, K15+ cells and BrdU+ cells in the normal epidermis of Tcrδ−/− mice had no significant difference compared to WT mice. For wounded Tcrδ−/− mice, DETCs treatment increase the proportion of CD49fbriCD71dim cells, K15+ cells and BrdU+ cells in the epidermis around the wound in comparison to PBS treatment. DETCs significantly increased the number of CD49fbriCD7dim cells and K15+ cells through transwell-dependent or -independent manners relative to control group. Furthermore, Exos stimuli remarkedly promote the proliferation of EpSCs compared to control group, while the increasement was suppressed when DETCs were interfered with GW4869. Gross observation and H&E staining showed that Exos significantly accelerated wound closure and increased re-epithelialization length in Tcrδ−/− mice when compared to control mice. Additionally, we found in vivo that Exos observably facilitated the proliferation of CD49fbriCD7dim cells and K15+ cells.
Conclusions
We revealed that DETCs enhanced the proliferation of EpSCs in the epidermis around the wounds to accelerate re-epithelialization in which Exos played important roles in the remote regulation of EpSCs proliferation. Together, these findings suggest a mechanistic link among DETC-derived exosomes, the proliferation of EpSCs, and wound re-epithelialization in the skin.
Keywords: Epidermal stem cells, Proliferation, Re-epithelialization, Dendritic epidermal T cells, Exosomes
Introduction
Efficient re-epithelialization is required for successful skin wound healing [1, 2]. The proliferative potential of epidermal tissue determines the effectiveness of wound re-epithelialization, especially in large areas of skin tissue loss [3–5]. The proportion and proliferation of epidermal stem cells (EpSCs) are one of two key factors affecting the regenerative potential of the epidermis around wounds after skin injury [6, 7]. Traditionally, epidermal cells with CD49fbriCD71dim or K15+ phenotypes have been identified as EpSCs [8–10]. EpSCs commonly present a resting status relative to other cells, maintaining skin cell homeostasis through self-renewal and keratinocyte renewal in the normal epidermis [9]. Yet, when the skin is damaged, EpSCs around the area of wound edge are activated to promote wound healing by several mechanisms including proliferation, migration and differentiation, which are the cellular basis of the wound re-epithelialization process [11].
γδ T cells, which are mainly distributed in the skin, lung and intestine, are involved in the recognition of restricted antigens of the nonmajor histocompatibility complex and thus become important in the immune response [12–17]. Dendritic epidermal T cells (DETCs), the main γδ T cells resident in the mouse epidermis, extend dendritic structures from the surface of their cell bodies, which constantly interact with mature keratinocytes in the outer layer of the epidermis as well as immature keratinocytes in the basal layer [18]. DETCs play an irreplaceable role in wound closure by providing a great source of insulin-like growth factor (IGF)-1 and keratinocyte growth factor (KGF)-1/2, which contribute to rapid wound re-epithelialization [19]. In contrast, the lack of DETCs at the area of wound edge leads to a lower proliferative activity of epidermal cells and higher EpSC apoptosis in the epidermis for the cutaneous wounds, resulting in delayed wound repair [20]. As mentioned above, EpSCs and DETCs in the epidermis both facilitate re-epithelialization of skin wounds. However, the precise role of how DETCs regulate the cellular functions of EpSCs to enhance re-epithelialization remains still unknown.
Exosomes, an extracellular vesicle with 30–150 nm in diameter, are secreted by multiple types of cells and rich in specific proteins, lipids, and nucleic acids [21–23]. Exosomes have been shown to participate in intercellular communication by transferring signals or molecules to other cells, which play an essential role in human health and disease [24]. For instance, a study performed by He et al. showed that mesenchymal stem cells (MSCs) induced macrophage toward M2 polarization and accelerate wound healing by transferring exosome-derived microRNA targeting pknox1 [25]. Moreover, a similar study on the role of exosomes in the progression of diabetic foot ulcer healing employed exosomes derived from adipose stem cells overexpression nuclear factor-E2-related factor 2 (Nrf2) (Nrf2-ADSC-Exos) and revealed that Nrf2-ADSC-Exos significantly increased the granulation tissue formation, angiogenesis, and the levels of growth factor expression as well as reduced levels of inflammation and oxidative stress-related proteins in wound beds in comparison to ADSC-Exos [26]. Although exosomes are more capable of signal transduction and transport than free cytokines, there is no evidence on whether DETCs function by exosome exocytosis. Hence, the underlying mechanism that DETCs interact with EpSCs in the course of wound healing need to be clarified.
In the present study, in order to investigate how DETCs regulate the proliferation of EpSCs promoting the re-epithelization, the full-thickness skin excision models of wide type (WT) and Tcrδ knockout (Tcrδ-/-) mice are created. Firstly, 5-bromo-2-deoxyuridine (BrdU) reagent was intraperitoneally injected to label EpSCs in vivo to access the effects of DETCs on the proliferation of EpSCs. Moreover, the exosomes derived from DETCs (Exos) were utilized to evaluate the proliferation of EpSCs and cutaneous wound re-epithelization. Taken together, our data revealed a novel mechanism by which Exos can promote the proliferation of EpSCs in the epidermis around wounds and accelerated wound re-epithelialization, which might provide a potential treatment strategy for hard-healing wounds or ulceration.
Materials and methods
Animals
All C57BL/6 (WT) mice used in these experiments were purchased from the Experimental Animal Department of Army Medical University (Third Military Medical University) with animal license number: SYXK20170002. Tcrδ knockout (Tcrδ−/−) mice on a C57BL/6 background were obtained from Jackson Laboratory. All experiments were performed under conventional animal raising conditions in conformity with ethical guidelines and approved by the Animal Ethics Committee of Army Military Medical University.
Preparation and treatment of excision wounds
Wounds were generated on age- and sex-matched WT mice or Tcrδ−/− mice (8–10 weeks, male, n = 6/group). After anesthesia, the dorsal surface of each mouse was shaved, and a full-thickness excision wound was made on both dorsal skin of the mouse using a sterile punch with a diameter of approximately 6 mm. DETCs (1 × 105/wound in 50µL PBS) or control vehicle (50µL PBS) was subcutaneously injected into the wound bed immediately after wounding. For DETCs-derived exosomes (Exos) administration experiments, Exos (15 µg/wound in PBS) or equal volume PBS was subcutaneously injected into the area of wound edge once a day for 8 days. The size of the wound area was recorded daily by a digital camera to estimate the wound healing process at each time point. The area of wound healing was measured using the ImageJ Pro-Plus software (NIH, USA), and the wound-healing percentage was calculated using the following formula:
where AWi represents the area of the initial wound (the actual size after wound creation), and AWn represents the area of the wound at different time points post-injury. All wounds were uncovered, and mice were individually assigned into sterile bedding.
Isolation of epidermal tissues
After depilation, the dorsal skin of WT and Tcrδ−/− mice was collected and cut into 1.0 × 1.0 cm pieces. The skin specimens were washed twice using PBS and incubated with 5 mg/mL Dispase II solution (Sigma) for 6 h at 4 °C to separate the epidermis and dermis. The epidermal sheets were immersed in 0.25% Trypsin solution for 20 min at 37 °C, washed with RPMI medium (Gibco) containing 10% fetal bovine serum (FBS) (Gibco) and filtered through a 70-µm sterile strainer (NEST). For experiments involving the wounded epidermis, skin less than 5 mm away from the wound edge was collected to obtain epidermal cells around the wound area.
Identification of EpSCs
For CD49f-CD71 staining, an epidermal single-cell suspension was generated from the back skin of WT and Tcrδ−/− mice. Cells were first blocked with anti-CD16/32 monoclonal antibodies (eBioscience, Species: mouse, Isotype: IgG1, κ, Clone: 3G8) for 20 min and then incubated separately with an anti-human/mouse CD49f antibody (eBioscience, Species: Rat, Isotype: Rat IgG2 a, κ, Clone: GoH3) and an anti-mouse CD71/transferrin receptor antibody (BD Biosciences, Species: Rat, Isotype: Rat IgG1, κ, Clone: C2) in phosphate buffer solution (PBS) for 30 min at 4 °C.
For intracellular K15 staining, EpSCs were resuspended in the cell fixation permeabilization solution (Invitrogen) and incubated in the dark for 30 min at room temperature. The cells were washed with 1 × permeabilization buffer (Invitrogen) and incubated with an anti-mouse K15 antibody (Abcam) as 1:100 (K15 antibody:1 × permeabilization buffer) ration in the dark for 2 h at room temperature. Furthermore, the cells were stained with a BV421-conjugated secondary antibody (Biolegend) in the dark in the 1 × permeabilization buffer for 30 min at room temperature. The stained EpSCs were then detected using an Attune Acoustic Focusing Cytometer (Life Technologies), and the data were analyzed by a FlowJo software (Tree Star Incorporation).
Immunofluorescence
The epidermal tissues of WT and Tcrδ−/− mice were obtained, fixed, and created into 5-µm frozen sections at − 20℃. The specimens were then washed twice with 1 × PBS at room temperature. Then, the sections were permeabilized using 0.3% Triton X-100 solution for 15 min at room temperature and washed again with 1 × PBS. The samples were incubated with 3% BSA solution for 30 min at 37 °C. For staining, an AF594-conjugated anti-mouse CD3 antibody (Biolegend, Species: Rabbit, Isotype: IgG2b, κ, Clone: 17A2), AF647-conjugated anti-mouse K14 antibody (Abcam, Species: Rat, Isotype: IgG, Clone: EPR17350) and anti-mouse K15 primary antibody (Abcam, Species: Rabbit, Isotype: IgG, Clone: EPR1614Y) were incubated with samples overnight at 4 °C, and then with AF488-conjugated secondary antibodies (Abcam) targeting the K15 primary antibody for 30 min at 37 °C. Finally, the specimens were observed under a Zeiss fluorescence microscope. The expression levels of K15 were quantified by calculating average optical density (AOD) of positive signal using the Image J Pro-Plus software (NIH, USA). The data of WT group were normalized for analyzing the relative expression levels of Tcrδ−/− groups.
Immunohistochemistry
Based on previous research [27], 5-bromo-2-deoxyuridine (BrdU) was used to label EpSCs in vivo. First, newborn WT or Tcrδ−/− mice on day 3 after birth were intraperitoneally injected with 50 mg/kg BrdU (Sigma) twice a day (8 a.m. and 7 p.m.) for 3 days. After seven weeks, epidermal cells retaining the label were identified as EpSCs.
To detect positive BrdU (BrdU+) EpSCs, these skin specimens were immobilized, embedded and created into 8-µm paraffin sections. The sections of these mice were deparaffinized in xylene and hydrated in a series of ethanol solutions. The sections were treated with citrate buffer (pH 6.0) at 96 °C for 20 min and incubated with an anti-BrdU antibody (Abcam, 1:200) overnight at 4 °C. The samples were washed and incubated with a corresponding secondary antibody (1:400) (Abcam) for 30 min at 37 °C. The sections were incubated with diaminobenzidine solution (Solarbio) and counterstained with hematoxylin (Solarbio). The BrdU-labeled EpSCs were observed under a BX51 microscope (Olympus). The expression levels of BrdU were quantified by calculating average optical density (AOD) by the Image J Pro-Plus software (NIH, USA). The data of WT group were normalized for analyzing the relative expression levels of Tcrδ−/− groups.
Isolation and culture of DETCs
Briefly, the epidermal tissues from 8- to 12-week-old male C57BL/6 WT mice were separated and obtained with 5 mg/mL dispase II solution. The specimens were created into a single-cell suspension using a 0.3% trypsin/GNK solution and filtered through a 70-µm sterile strainer. Then, lympholyte-M (Cedarlane Laboratories) was added into the single-cell suspension to enrich DETCs. For cellular culture, the cell density was adjusted to 1–2 × 106/mL, and the cells were seeded into 48-well plates. The DETCs were cultured using RPMI medium with 10% exosomes-deleted FBS (Umibio), 1 mM sodium pyruvate (Sigma Aldrich), 10 ng/mL mouse rIL-2, 25 mM HEPES, 100 U of penicillin, 50 µM 2-ME (Biosharp), 2 mM glutamine, 100 M nonessential amino acids (Gibco), 100 µg of streptomycin and 1 µg/mL Concanavalin A (Sigma Aldrich) according to previously described protocol [28]. DETCs were incubated under 5% CO2 at 37 °C for four weeks to improve the purity of DETCs to > 95%, which were used for experiments in next four weeks.
Isolation and culture of EpSCs
The full-thickness skin of newborn WT mice was obtained and incubated with 0.5% Dispase II solution for 6 h at 4 °C to separate the epidermis and dermis. To prepare epidermal single-cell suspensions, the epidermal samples were immersed in 0.3% trypsin solution for 15 min at 37 °C, washed with RPMI medium (containing 10% FBS) and filtered through a 70-µm sterile strainer. For EpSC culture, the filtered cells were centrifuged at 250 × g for harvesting epidermis cells. The pellet was resuspended and cultured with complete medium containing K‐SFM (Gibco), bovine pituitary extract (20‐30 mg/mL), cholera toxin (1 × 10−10 mol/L; Sigma), mouse recombinant epidermal growth factor (0.1‐0.2 ng/mL; Peprotech), mouse epidermal growth factor (10 ng/mL; BD), streptomycin/penicillin solution (100 IU/L; Gibco) and calcium chloride (0.05 mmol/L). The medium was changed every 48 h. The cells at 2–4 passage were used for identification as well as other experiments.
Coculture of DETCs and EpSCs
DETCs were seeded into a 48-well plate and cocultured with EpSCs at an EpSCs:DETCs ratio of 10:1 for 72 h in EpSC culture medium (referred to as the DETCs group). In the noncontact Transwell coculture system, DETCs were treated in the absence or presence of 1 µM GW4869, a neutral sphingomyelinase inhibitor, and seeded into the upper compartment with a 0.4-μm pore size (Corning), while EpSCs were plated in the lower compartment (referred to as the DETCs-Transwell group). The control group (only EpSCs) was treated with the same volume of DETC medium.
Proliferation assay
A carboxyfluorescein diacetate succinimidyl ester (CFSE) dye (Thermo Fisher Scientific) was used as a fluorescence tracking approach to detect the EpSC proliferation [29]. Briefly, EpSCs were labeled with a 5 μM CFSE dye solution for 20 min at 37 °C in the dark. Then, the cells were washed with RPMI medium containing 10% FBS to remove residual dye. The labeled EpSCs were treated for 3 days with DETCs (EpSCs:DETCs = 10:1) or DETCs-derived exosomes (0, 5, 15, 45 μg/mL). To determine cell proliferation, EpSCs were harvested and detected by flow cytometry. The expression levels of CFSE were analyzed by calculating the mean fluorescence intensity (MFI) values using a FlowJo software. The greater MFI values indicated the lower proliferation rate.
Isolation of DETCs-derived exosomes
Briefly, DETCs were incubated with DETC culture medium with 10% exosome-free FBS (Umibio) for 48 h. The cell supernatant was collected, filtered through a 0.22 μm sterile strainer (NEST) and then concentrated 10 times by filtration using a 50 kDa ultrafiltration tube (Merck). The ExoQuick reagent (System Biosciences) was added into the concentrated supernatants and incubated for not less than 12 h at 4 °C according to manufacturer's instructions [30]. The mixed solution was centrifuged at 3000 × g for 30 min to isolate exosomes. The obtained pellet was resuspended in PBS for experiments.
Western blot
Briefly, DETCs-derived exosomes and 3T3 cells were lysed in a RIPA lysis buffer (Beyotime) supplementing with a protease inhibitor and PMSF reagent (Beyotime) for 30 min on ice. The extracted protein was quantified by a BCA protein assay kit (Thermo Fisher Scientific). Then, a total of 30 µg protein samples were separated by 10% SDS-PAGE and transferred to polyvinylidene difluoride (PVDF) membranes. The PVDF membranes were then incubated with primary antibodies overnight at 4 °C using anti-mouse Calnexin (1:1000, ab133615, Abcam), anti-mouse CD63 (1:1000, ab217345, Abcam) or anti-mouse TSG101 (1:1000, ab125011, Abcam). Subsequently, the membranes were incubated with HRP-labeled secondary antibodies (Sungene Biotech) for 60 min at room temperature. Chemiluminescence reagents and the ChemiDoc™ XRS western blot detection system (Bio-Rad) were used to detect the proteins of interest.
Characterization of DETCs-derived exosomes
The concentration of exosome suspension was adjusted to 1–1.5 µg/mL, and dropped onto the copper mesh, baked for 30 min at 65 °C, and then labeled with phosphotungstic acid. The transmission electron microscopy (TEM-1400Plus) was utilized to observe the morphology of Exos. Moreover, the size of Exos was also detected by a Zetasizer Nano ZSP (Malvern).
Results
DETCs have no significant effects on the proliferation of EpSCs in the normal epidermis
Homeostasis of the epidermal barrier of the skin is maintained by the division and differentiation of EpSCs in the basal layer and the gradual migration of these cells to the outermost epidermis [11]. Concurrently, DETCs participate in maintaining the integrity of the skin epidermis by regulating the behavior of epidermal cells. To further investigate the impacts of DETCs on the proliferation of EpSCs in normal skin, we examined the proportions of EpSCs in normal epidermis isolated from age- and sex-matched WT and Tcrδ−/− mice. The results showed that the proportions of CD49fbriCD71dim cells (Fig. 1A) and K15+ cells (Fig. 1B) in the normal epidermis of Tcrδ−/− mice did not differ significantly from those of WT mice. Additionally, the morphology and number of K15+ cells also showed little or no differences between these two groups (Fig. 1C). Using a BrdU labeled mouse model, we confirmed that there were no statistically significant differences for BrdU+ cells in the normal epidermis between WT and Tcrδ−/− mice (Fig. 1D). These findings implied that DETCs had no significant effects on the proliferation of EpSCs in the intact epidermis.
Fig. 1.
The proportion of EpSCs in the normal epidermis was unaffected by DETCs deficiency. A–C Normal epidermis was isolated from age- and sex-matched WT and Tcrδ−/− mice. The proportions of CD49fbriCD71dim cells (A) and K15+ cells (B) were analyzed by FACS. C The morphology (left panel) and number per visual field (right panel) of K15+ cells (green) were analyzed by means of immunofluorescence (IF). K14+ cells (blue) and epidermal T cells (red) are also shown in the images. Scale bar: 100 µm. D Paraffin sections of skin tissues from 8-week-old WT and Tcrδ−/− mice that had been labeled with BrdU after birth. BrdU+ cells in these tissues were detected by means of immunohistochemistry (IHC). Scale bar: 100 µm. The arrow indicates positively stained cells (tan staining). All data are representative of at least three independent experiments and represent mean ± SD of indicated number of mice per group. The p value was calculated by Student’s unpaired t test (A–C) (nsp > 0.05)
DETCs increased the proportions of EpSCs in the epidermis around the wound area, which was beneficial for efficient wound re-epithelialization
By promoting re-epithelialization, both DETCs and EpSCs play important roles in skin wound healing. However, the effect of DETCs on EpSCs is still unknown. To clarify the regulatory effect of DETCs on EpSCs in the process of wound healing, we collected epidermis tissues around wound areas from age- and sex-matched WT and Tcrδ−/− mice on day 3 after injury. Our results showed that, compared to that of WT mice, the epidermis tissues of the skin wound area in the Tcrδ−/− mice exhibited a significant decreasing proportion of CD49fbriCD71dim cells (Fig. 2A) and K15+ cells (Fig. 2B). Consistently, the number of K15+ cells in the epidermis tissues around the wound area of Tcrδ−/− mice displayed a remarkable decrease (Fig. 2C). The BrdU labeled mouse model made this effect more evident, showing that the number of BrdU+ cells in the epidermis tissues of the wound area from the Tcrδ−/− mice notably decreased compared to that in WT mice (Fig. 2D). Furthermore, supplementation of DETCs on the skin wound bed substantially increased the populations of CD49fbriCD71dim cells (Fig. 2E) and K15+ cells (Fig. 2F–G) in the epidermis tissues of skin wounds in the Tcrδ−/− mice. This phenomenon was further confirmed by BrdU assays, and the results displayed that supplementation of DETCs on the skin wound bed significantly increased the number of BrdU+ cells (Fig. 2H) in the epidermis tissue of the skin wound area in the Tcrδ−/− mice. Therefore, we confirmed that DETCs increase the proportion of EpSCs in the epidermis tissues of the wounds, which might be an important mechanism for DETCs-mediated enhancement of re-epithelialization.
Fig. 2.
DETCs increased the proportion of EpSCs in the epidermis around the wound. A–C Full-thickness wounds were generated in age- and sex-matched WT and Tcrδ−/− mice using a sterile 6-mm punch tool on day 0. Epidermal tissues around the wound were isolated on day 3 after injury. The proportions of CD49fbriCD71dim cells (A) and K15+ cells (B) were detected by FACS. C The morphology (left panel) and number per visual field (right panel) of K15+ cells in the epidermis around wounds in WT and Tcrδ−/− mice on day 3 after injury were analyzed by means of IF. Scale bar: 100 µm. D Paraffin sections of wounded skin tissues on day 3 post-wounding from 8-week-old WT and Tcrδ−/− mice that had been labeled with BrdU after birth. BrdU+ cells in these tissues were detected by means of IHC. The arrow indicates positively stained cells (tan staining). Scale bar: 100 µm. E–G Cultured DETCs (1 × 105 cells/wound) or PBS was added to the wound bed of Tcrδ−/− mice. Three days later, epidermal tissues around the wound were collected. The proportions of CD49fbriCD71dim cells (E) and K15+ cells (F) were detected by FACS. G The morphology (left panel) and number per visual field (right panel) of K15+ cells were analyzed by means of IF. Scale bar: 100 µm. H Wounded skin tissues on day 3 post-wounding from 8-week-old Tcrδ−/− mice that had been labeled with BrdU as previously described were used to detect BrdU with immunohistochemical staining. The arrow indicates positively stained cells (tan staining). Scale bar: 100 µm. All data are representative of at least three independent experiments and represent mean ± SD of indicated number of mice per group. The p value was calculated by Student’s unpaired t test (A–C, E–G) (**p < 0.01, ***p < 0.001)
Exosomes play important roles in DETCs-mediated proliferation of EpSCs
EpSCs participate in efficient skin wound healing via rapid proliferation; in other words, the proliferation of EpSCs is of great importance for wound closure [31]. Therefore, it is reasonable to assume that by promoting proliferation, DETCs increase the number of EpSCs in the epidermis of the wounds. To verify this hypothesis, we cocultured DETCs with EpSCs in a mixed coculture system (DETCs group) and a noncontact transwell coculture system (DETCs-transwell group). Compared to those in the EpSCs alone group, remarkably increased proportions of CD49fbriCD71dim cells (Fig. 3A), K15+ cells (Fig. 3B) and CFSElow cells (Fig. 3C) were observed in both the mixed and indirect coculture systems, suggesting that DETCs promote the proliferation of EpSCs by both contact and noncontact manners. Furthermore, the effects in the mixed group were superior than noncontact coculture groups (Fig. 3A–C). These data indicated that exosomes play an essential role in the DETCs-mediated proliferation of EpSCs.
Fig. 3.
Comparative study of DETCs and EpSCs with mixed and Transwell coculture systems. A–B EpSCs were isolated from neonatal WT mice and cultured to passage 2–4 before analysis. EpSCs were cocultured with DETCs in a mixed coculture system (DETCs group) or noncontact Transwell coculture system (DETCs-Transwell group). The proportions of CD49fbriCD71dim cells (A) and K15+ cells (B) were detected by FACS after 3 days of coculture. C EpSCs were isolated from neonatal WT mice and cultured for three days before labeling with CFSE. CFSE-labeled EpSCs were cocultured with DETCs in a mixed coculture system (DETCs group) or noncontact Transwell coculture system (DETCs-Transwell group). The proportion of CFSElow cells was detected by FACS after 3 days of coculture. D–F DETCs-derived exosomes were isolated from the culture medium of DETCs. The particle size distribution of DETCs-derived exosomes was measured using a nanoparticle sizer (D). The expression of typical proteins (Calnexin, CD63, β-actin and TSG101) in DETCs-derived exosomes and the control group (cellular protein from 3T3 cells) was detected by means of WB (E). The morphology of DETCs-derived exosomes was detected by transmission electron microscopy (Black arrows indicate Exo) (F). All data are representative of at least three independent experiments and represent mean ± SD of indicated number of mice per group. The p value was calculated by one-way ANOVA with Bonferroni’s multiple comparison test (A–C) (nsp > 0.05, *p < 0.05, **p < 0.01, ***p < 0.001)
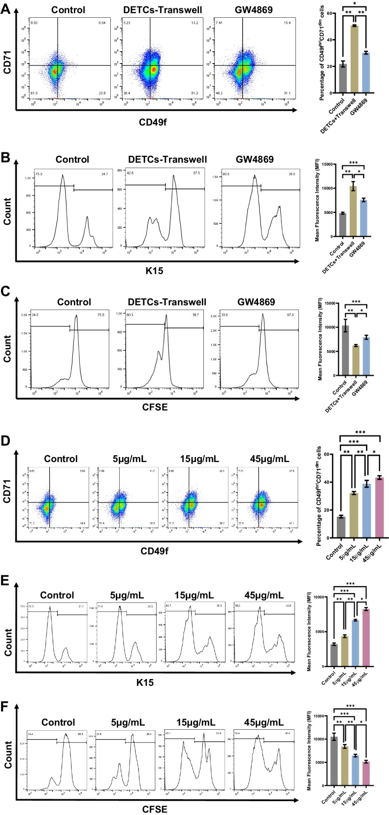
Exosomes act as a vital messenger for mediating efficient intercellular communication among multiple types of cells [32]. To clarify the functions of DETCs-derived exosomes in DETCs-mediated regulation of EpSCs, we first isolated and identified exosomes derived from DETCs. As shown in Fig. 3D, the size of DETCs-derived exosomes was 90 ± 30 nm in diameter, as measured by a nanoparticle sizer (Fig. 3D). Moreover, unlike 3T3 cellular proteins, DETCs-derived exosomes shared a positive expression of several proteins, namely CD63, TSG101 and β-actin, but negative for Calnexin (Fig. 3E). Regarding morphology, DETCs-derived exosomes presented oval shapes with low-density areas in the middle area under a transmission electron microscopy (Fig. 3F). These findings implied that DETCs can secrete exosomes that serve as cell signaling molecules. We then further investigated whether DETCs affect the proliferation of EpSCs by producing exosomes. As expected, compared to the control group, the DETCs-Transwell group exhibited a remarkable increase for the proportions of CD49fbriCD71dim cells (Fig. 4A), K15+ cells (Fig. 4B) and CFSElow cells (Fig. 4C). However, when DETCs were treated with GW4869 reagent to inhibit the secretion of exosomes, the proliferation of EpSCs showed a considerable reduction (Fig. 4A–C). In line with the previous results, the addition of DETCs-derived exosomes to EpSC culture medium obviously increased the proportions of CD49fbriCD71dim cells (Fig. 4D), K15+ cells (Fig. 4E) and CFSElow cells (Fig. 4F). Additionally, as the concentration of DETCs-derived exosomes was increased, the proportions of CD49fbriCD71dim cells (Fig. 4D), K15+ cells (Fig. 4E) and CFSElow cells significantly increased (Fig. 4F). These findings revealed that DETCs promote the proliferation of EpSCs by secreting exosomes.
Fig. 4.

Through exosome secretion, DETCs remotely regulated the proliferation of EpSCs. A–B EpSCs were isolated from neonatal WT mice and cultured to passage 2–4 before analysis. EpSCs were cocultured with DETCs or pretreated DETCs (with GW4869) in a noncontact Transwell coculture system for three days. The proportions of CD49fbriCD71dim cells (A) and K15+ cells (B) were detected by FACS after 3 days of coculture. C EpSCs were isolated from neonatal WT mice and cultured for three days before labeling with CFSE. CFSE-labeled EpSCs were cocultured with DETCs or pretreated DETCs (with GW4869) in a noncontact Transwell coculture system for three days. The proportion of CFSElow cells was detected by FACS. D–F EpSCs were isolated from neonatal WT mice and cultured for three days before further analysis. EpSCs were cultured for three days with DETCs-derived exosomes (0 μg/mL, 5 μg/mL, 15 μg/mL, and 45 μg/mL). The proportions of CD49fbriCD71dim cells (D) and K15+ cells (E) were detected by FACS. F EpSCs were isolated from neonatal mice and cultured for three days before labeling with CFSE. CFSE-labeled EpSCs were cultured for three days with DETCs-derived exosomes (0 μg/mL, 5 μg/mL, 15 μg/mL, and 45 μg/mL). The proportion of CFSElow cells was detected by FACS. All data are representative of at least three independent experiments and represent mean ± SD of indicated number of mice per group. The p value was calculated by one-way ANOVA with Bonferroni’s multiple comparison test (A–F) (nsp > 0.05, *p < 0.05, **p < 0.01, ***p < 0.001)
DETCs-derived exosomes promote skin wound healing
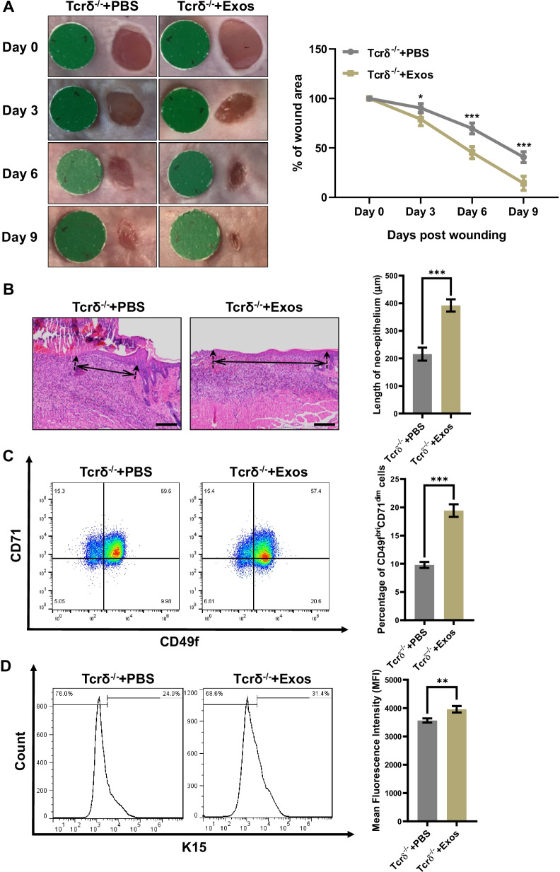
As mentioned above, it has been demonstrated that DETCs-derived exosomes promoted the proliferation of EpSCs in vitro. We continued to determine the effects of DETCs-derived exosomes on the wound healing in vivo. According to the results, after treated with DETCs-derived exosomes on the skin wound bed, the Tcrδ−/− mice displayed notably improved wound healing on day 3, 6 and 9 (Fig. 5A) and re-epithelialization on day 6 post-wounding (Fig. 5B). Furthermore, we collected epidermis tissues from skin wounds of the control group (Tcrδ−/− mice + PBS) and experimental group (Tcrδ−/− mice + DETCs-derived exosomes) 3 days after injury. It was observed that the Tcrδ−/− mice exposed to DETCs-derived exosome displayed significantly higher proportions of CD49fbriCD71dim cells (Fig. 5C) and K15+ cells (Fig. 5D) in the epidermis tissues of the skin wounds. Overall, we concluded that DETCs remotely regulate the proliferation of EpSCs via the secretion of exosomes to promote cutaneous wound healing.
Fig. 5.
DETCs-derived exosomes promoted skin wound healing. A–D Full-thickness wounds were generated in Tcrδ−/− mice on day 0, followed by application of freshly isolated Exos (15 μg/wound) or PBS onto the wound bed daily for six days after wounding. Wound closure kinetics were measured over time in the wound model without contraction (A). On day 3 after wound excision, re-epithelialization in the wound model without contraction (B) was analyzed by HE. (Black solid line with arrows indicated the neo-epithelialization length). Scale bar: 200 µm. On day 3 after wound excision, the percentages of CD49fbriCD71dim cells (C) and K15+ cells (D) in the epidermis around the wounds were analyzed by FACS. All data are representative of at least three independent experiments and represent mean ± SD of indicated number of mice per group. The values were calculated as the mean ± SD. The p value was calculated by Student’s unpaired t test (A–D) (*p < 0.05, **p < 0.01, ***p < 0.001)
Discussion
DETCs, a major subset of T cells in the epidermis tissues of skin, play important roles for efficient skin wound healing [33]. By providing a major source of growth factors, such as IGF-1 and KGF, in the epidermis tissues around the wounds, DETCs promote re-epithelialization to accelerate cutaneous wound repair [34]. The migration, proliferation, and differentiation of EpSCs play crucial roles in the process of re-epithelialization [7]. However, how DETCs regulate the cellular behavior of EpSCs to enhance re-epithelialization is still unclear. Herein, we demonstrate for the first time that skin-resident DETCs promote the proliferation of EpSCs to enhance re-epithelialization, in which DETCs-derived exosomes are the vital effector.
By promoting the proliferation, differentiation and migration of keratinocytes and protecting them against apoptosis, DETCs enhance the re-epithelialization for facilitating skin wound closure [35]. Keyes BE et al. have documented that the Tcrδ−/− mice exhibit a weakened re-epithelialization and delayed wound healing, suggesting that DETCs, to a large extent, contribute to skin regeneration [36]. The proliferation of EpSCs is required for maintaining sustained proliferation and differentiation of keratinocytes, so maintaining an appropriate proportion of EpSCs in the epidermis of wounds is essential for proper wound re-epithelialization and healing [31]. To investigate the effects of DETCs on the proliferation of EpSCs in vitro and their roles in promoting the re-epithelialization in vivo, we applied three biomarker systems (CD49f-CD71, K15, and BrdU) to identify the variation of EpSCs. These data uncovered that DETCs deficiency profoundly reduced the population of EpSCs in the wounded epidermis, and this effect was rescued by the addition of DETCs into the wounds, suggesting that DETCs might increase the recruitment and/or proliferation of EpSCs in the epidermis around the wounds to accelerate the re-epithelialization. Therefore, we further detected the effects of DETCs on the proliferation of EpSCs using a CFSE labeling assay by a coculture system of EpSCs and DETCs in vitro, disclosing that DETCs markedly promoted the proliferation of EpSCs. Taken together, these data indicate that the enhancement of EpSCs proliferation can be an important regulatory mechanism by which DETCs promote re-epithelialization.
DETCs keep the homeostasis of cutaneous epidermal tissues and promote wound re-epithelialization through the paracrine mode of a series of growth factor [37]. Furthermore, using a mixed coculture system (including direct and indirect intercellular communication) and a noncontact transwell coculture system (including indirect intercellular communication only), our data have implied that, as a remote regulatory mechanism, DETCs increase the proliferation rate of EpSCs via a noncontact manner. It has been well-known that DETCs primarily provide the source of IGF-1 and KGF-1/2 in the epidermis to enhance re-epithelialization and thereby promote skin wound repair [19]. IGF-1 and KGF-1/2 play critical roles in DETCs-mediated indirect regulation of the migration, proliferation and morphogenesis of keratinocytes. In addition, exosomes, a highly effective manner of intercellular communication, are frequently used to transduce signals and messages by many types of immune cells involving B lymphocytes, dendritic cells, and mast cells, which play a leading role in regulating the proliferation and differentiation of different types of stem cells (e.g., tumor stem cells, mesenchymal stem cells, and epidermal progenitor cells) [38–41]. However, the role of exosomes in the regulation of EpSCs proliferation by DETCs is still vague. In the current study, a large number of exosomes were isolated from the culture medium of DETCs and confirmed by morphological examination, diameter evaluation, and typical biomarker identification. It is revealed the crucial roles of exosomes in the DETCs-mediated enhancement of EpSCs proliferation. In the transwell coculture system of EpSCs and DETCs, blocking exosome secretion in DETCs nearly eliminated the effects of DETCs on the proliferation of EpSCs. Similarly, EpSCs exposed to DETCs-derived exosomes nearly replicated the effects of DETCs on the proliferation of EpSCs. More importantly, the application of DETCs-derived exosomes into the wound bed partially replicated the phenomena associated with DETCs administration, for example, an increased proportion of EpSCs in the epidermis of wounds, the enhanced wound re-epithelialization (data not shown), and the increased cutaneous wound closure (data not shown). These data strongly demonstrated that exosomes derived from DETCs promoted the proliferation of EpSCs for accelerating the wound healing.
As a skin stem cell, EpSCs have the potential to differentiate into multiple cell lines that replenish wounded area after cutaneous injury [42]. For tissue regeneration and repair, different therapy strategies including adipose-derived mesenchymal stem cells (AD-MSCs), stromal vascular fraction (SVF), and exosomes combined with dermal substitute and autologous growth factors like to platelet-rich plasma (PRP) have been employed for clinical application [43–46]. On the one hand, Zhao et al. [43] reported that eighteen patients with knee osteoarthritis were performed using allogenic AD-MSCs in a randomized clinical trial for cartilage repair. A similar study found by Valerio et al. [44] uncovered that SVF and PRP mixed with fat grafting showed significant improvement compared with either SVF or PRP treatment in these patients suffered post-traumatic extremity ulcers. On the other hand, biomaterials-based exosome delivery systems were used for organization in various forms, including nanofiber meshes, hydrogels, porous scaffolds, and decellularized matrices [46]. These biomaterials contribute to maintain exosome release by passive strategies such as incubating exosomes with the appropriate polymers or active strategies including electroporation, extruding, and click strategy to repair damaged tissues [45]. However, more underlying molecular mechanisms and preclinical trial schemes further need to be investigated and carried out before extensive clinical application.
There are several points from this article that need to be clarified. First, we found that deficiency of DETCs in the epidermis had no obvious effects on the maintenance of the EpSCs population in the normal epidermis. One cause may be the inactivity and slow-cycling property of EpSCs and DETCs, when the skin is intact. Second, there are different methods of EpSCs identification, and different studies may use different biomarkers. To avoid incomplete information arising from one-sided identification of EpSCs, three biomarker systems were used in our research. While there were marked differences between the three biomarker systems in identifying EpSCs, the overall trend was identical, which indicated that our conclusions were credible. Third, as an extracellular vesicle released by cells, exosomes contain various kinds of proteins, DNAs and RNAs. Further studies need to be performed to understand which contents of exosomes facilitate the proliferation of EpSCs. Our data highlight exosome as a crucial signaling transducer employed by skin-resident DETCs to facilitate the wound re-epithelialization by promoting the proliferation of EpSCs in the wound bed. Furthermore, our research provides novel insights into the complex interrelationship between skin-resident immune cells and EpSCs during wound repair, indicating that DETCs-derived exosomes might be exploited in the stem cell-based regenerative medicine.
Conclusion
In this study, we have demonstrated that DETCs increased the proportion of EpSCs in the epidermis tissues of wounds by exosomes to accelerate re-epithelialization. Taken together, our data clarified a novel mechanism among DETCs-derived exosomes, EpSCs, and wound re-epithelialization in the wounded skin, which might provide a new perspective for clinical wound therapy and prognosis.
Acknowledgements
We thank all members of WFH and GXL laboratories for valuable discussion. The authors would like to thank the full support of the core facilities at the Institute of Burn Research, Southwest Hospital, Third Military Medical University. We thank the full slide scanning microscope (VS200) provided by Olympus Corporation.
Abbreviations
- AD-MSCs
Adipose-derived mesenchymal stem cells
- BrdU
Bromodeoxyuridine
- CFSE
Carboxyfluorescein diacetate succinimidyl ester
- DETCs
Dendritic epidermal T cells
- EpSCs
Epidermal stem cells
- Exo
DETCs-derived exosome
- FBS
Fetal bovine serum
- IGF
Insulin-like growth factor
- KGF
Keratinocyte growth factor
- Nrf2-ADSC-Exos
Exosomes derived from adipose stem cells overexpression nuclear factor-E2-related factor 2
- PRP
Platelet-rich plasma
- PVDF
Polyvinylidene difluoride
- SVF
Stromal vascular fraction
- Tcrδ-/-
Tcrδ knockout
- TEM
Transmission electron microscopy
- WT
Wide type
Authors' contributions
ML performed the experiments and preparing the first draft of the manuscript. ZHL carried out the animal experiments. YXC, SYP, JCY, CC, JW, RYS, YYT, YH, XRZ, XHH performed most of the experiments and prepared the manuscript. Y-CL, WH and GL conceived and designed the research and edit the manuscript. All authors read and approved the final manuscript.
Funding
This work was supported by funds from the National Natural Sciences Foundation of China (No. 31872742 to WF He, No. 81630055 to GX Luo and No. 81920108022), Military Medical Science and Technology Youth Training Program of Army Military Medical University (Third Military Medical University) (No. 20QNPY024 to WF He), the Special Project for Enhancing Science and Technology Innovation Ability (frontier exploration) of Army Military Medical University (Third Military Medical University) (No. 2019XQY12 to WF He) and in part from MOE-T2-1-131 and C006-114 (MOE), Singapore, for YCL.
Availability of data and materials
The data and material support that all findings could be found.
Declarations
Ethics approval and consent to participate
In this study, all animal experiments were approved by the Committee on the Use and Care on Animals (The Army Medical University, Chongqing, China) and performed in accordance with institution guidelines.
Consent for publication
Not applicable.
Competing interests
The authors of this article declared they have no conflict of interests.
Footnotes
Publisher's Note
Springer Nature remains neutral with regard to jurisdictional claims in published maps and institutional affiliations.
Mian Liu and Zhihui Liu have contributed equally to this article
Contributor Information
Yih-Cherng Liou, Email: dbslyc@nus.edu.sg.
Gaoxing Luo, Email: logxw@yahoo.com.
Weifeng He, Email: whe761211@hotmail.com.
References
- 1.Rousselle P, Montmasson M, Garnier C. Extracellular matrix contribution to skin wound re-epithelialization. Matrix Biol. 2019;75–76:12–26. doi: 10.1016/j.matbio.2018.01.002. [DOI] [PubMed] [Google Scholar]
- 2.Shi J, Ma X, Su Y, Song Y, Tian Y, Yuan S, et al. MiR-31 mediates inflammatory signaling to promote re-epithelialization during skin wound healing. J Invest Dermatol. 2018;138(10):2253–2263. doi: 10.1016/j.jid.2018.03.1521. [DOI] [PMC free article] [PubMed] [Google Scholar]
- 3.Aragona M, Dekoninck S, Rulands S, Lenglez S, Mascre G, Simons BD, et al. Defining stem cell dynamics and migration during wound healing in mouse skin epidermis. Nat Commun. 2017;8:14684. doi: 10.1038/ncomms14684. [DOI] [PMC free article] [PubMed] [Google Scholar]
- 4.Haensel D, Jin S, Sun P, Cinco R, Dragan M, Nguyen Q, et al. Defining epidermal basal cell states during skin homeostasis and wound healing using single-cell transcriptomics. Cell Rep. 2020;30(11):3932–47e3936. [DOI] [PMC free article] [PubMed]
- 5.Joost S, Jacob T, Sun X, Annusver K, La Manno G, Sur I, et al. Single-cell transcriptomics of traced epidermal and hair follicle stem cells reveals rapid adaptations during wound healing. Cell Rep. 2018;25(3):585e587–597e587. doi: 10.1016/j.celrep.2018.09.059. [DOI] [PubMed] [Google Scholar]
- 6.Huang S, Hu Z, Wang P, Zhang Y, Cao X, Dong Y, et al. Rat epidermal stem cells promote the angiogenesis of full-thickness wounds. Stem Cell Res Ther. 2020;11(1):344. doi: 10.1186/s13287-020-01844-y. [DOI] [PMC free article] [PubMed] [Google Scholar]
- 7.Xu P, Wu Y, Zhou L, Yang Z, Zhang X, Hu X, et al. Platelet-rich plasma accelerates skin wound healing by promoting re-epithelialization. Burns Trauma. 2020;8:tkaa028. doi: 10.1093/burnst/tkaa028. [DOI] [PMC free article] [PubMed] [Google Scholar]
- 8.Blanpain C, Fuchs E. Epidermal stem cells of the skin. Annu Rev Cell Dev Biol. 2006;22:339–373. doi: 10.1146/annurev.cellbio.22.010305.104357. [DOI] [PMC free article] [PubMed] [Google Scholar]
- 9.Mesa KR, Kawaguchi K, Cockburn K, Gonzalez D, Boucher J, Xin T, et al. Homeostatic epidermal stem cell self-renewal is driven by local differentiation. Cell Stem Cell. 2018;23(5):677e674–686e674. doi: 10.1016/j.stem.2018.09.005. [DOI] [PMC free article] [PubMed] [Google Scholar]
- 10.Kretzschmar K, Watt FM. Markers of epidermal stem cell subpopulations in adult mammalian skin. Cold Spring Harb Perspect Med. 2014;4(10):66. doi: 10.1101/cshperspect.a013631. [DOI] [PMC free article] [PubMed] [Google Scholar]
- 11.Flora P, Ezhkova E. Regulatory mechanisms governing epidermal stem cell function during development and homeostasis. Development. 2020;147(22):66. doi: 10.1242/dev.194100. [DOI] [PMC free article] [PubMed] [Google Scholar]
- 12.Ribot JC, Lopes N, Silva-Santos B. gammadelta T cells in tissue physiology and surveillance. Nat Rev Immunol. 2021;21(4):221–232. doi: 10.1038/s41577-020-00452-4. [DOI] [PubMed] [Google Scholar]
- 13.Goldberg EL, Shchukina I, Asher JL, Sidorov S, Artyomov MN, Dixit VD. Ketogenesis activates metabolically protective gammadelta T cells in visceral adipose tissue. Nat Metab. 2020;2(1):50–61. doi: 10.1038/s42255-019-0160-6. [DOI] [PMC free article] [PubMed] [Google Scholar]
- 14.Kabelitz D. Gamma Delta T cells (gammadelta T cells) in health and disease: in memory of professor Wendy Havran. Cells. 2020;9(12):66. doi: 10.3390/cells9122564. [DOI] [PMC free article] [PubMed] [Google Scholar]
- 15.Silva-Santos B, Mensurado S, Coffelt SB. gammadelta T cells: pleiotropic immune effectors with therapeutic potential in cancer. Nat Rev Cancer. 2019;19(7):392–404. doi: 10.1038/s41568-019-0153-5. [DOI] [PMC free article] [PubMed] [Google Scholar]
- 16.Silva-Santos B, Serre K, Norell H. gammadelta T cells in cancer. Nat Rev Immunol. 2015;15(11):683–691. doi: 10.1038/nri3904. [DOI] [PubMed] [Google Scholar]
- 17.Yazdanifar M, Barbarito G, Bertaina A, Airoldi I. gammadelta T cells: the ideal tool for cancer immunotherapy. Cells. 2020;9(5):66. doi: 10.3390/cells9051305. [DOI] [PMC free article] [PubMed] [Google Scholar]
- 18.Ni X, Lai Y. Keratinocyte: a trigger or an executor of psoriasis? J Leukoc Biol. 2020;108(2):485–491. doi: 10.1002/JLB.5MR0120-439R. [DOI] [PubMed] [Google Scholar]
- 19.Wang Y, Bai Y, Li Y, Liang G, Jiang Y, Liu Z, et al. IL-15 enhances activation and IGF-1 production of dendritic epidermal T cells to promote wound healing in diabetic mice. Front Immunol. 2017;8:1557. doi: 10.3389/fimmu.2017.01557. [DOI] [PMC free article] [PubMed] [Google Scholar]
- 20.MacLeod AS, Hemmers S, Garijo O, Chabod M, Mowen K, Witherden DA, et al. Dendritic epidermal T cells regulate skin antimicrobial barrier function. J Clin Invest. 2013;123(10):4364–4374. doi: 10.1172/JCI70064. [DOI] [PMC free article] [PubMed] [Google Scholar]
- 21.Hu P, Chiarini A, Wu J, Freddi G, Nie K, Armato U, et al. Exosomes of adult human fibroblasts cultured on 3D silk fibroin nonwovens intensely stimulate neoangiogenesis. Burns Trauma. 2021;9:tkab003. doi: 10.1093/burnst/tkab003. [DOI] [PMC free article] [PubMed] [Google Scholar]
- 22.Hu P, Yang Q, Wang Q, Shi C, Wang D, Armato U, et al. Mesenchymal stromal cells-exosomes: a promising cell-free therapeutic tool for wound healing and cutaneous regeneration. Burns Trauma. 2019;7:38. doi: 10.1186/s41038-019-0178-8. [DOI] [PMC free article] [PubMed] [Google Scholar]
- 23.Pegtel DM, Gould SJ. Exosomes. Annu Rev Biochem. 2019;88:487–514. doi: 10.1146/annurev-biochem-013118-111902. [DOI] [PubMed] [Google Scholar]
- 24.Meldolesi J. Exosomes and ectosomes in intercellular communication. Curr Biol. 2018;28(8):R435–R444. doi: 10.1016/j.cub.2018.01.059. [DOI] [PubMed] [Google Scholar]
- 25.He X, Dong Z, Cao Y, Wang H, Liu S, Liao L, et al. MSC-derived exosome promotes M2 polarization and enhances cutaneous wound healing. Stem Cells Int. 2019;2019:7132708. doi: 10.1155/2019/7132708. [DOI] [PMC free article] [PubMed] [Google Scholar]
- 26.Li X, Xie X, Lian W, Shi R, Han S, Zhang H, et al. Exosomes from adipose-derived stem cells overexpressing Nrf2 accelerate cutaneous wound healing by promoting vascularization in a diabetic foot ulcer rat model. Exp Mol Med. 2018;50(4):1–14. doi: 10.1038/s12276-018-0058-5. [DOI] [PMC free article] [PubMed] [Google Scholar]
- 27.Wang F, Zhan R, Chen L, Dai X, Wang W, Guo R, et al. RhoA promotes epidermal stem cell proliferation via PKN1-cyclin D1 signaling. PLoS ONE. 2017;12(2):e0172613. doi: 10.1371/journal.pone.0172613. [DOI] [PMC free article] [PubMed] [Google Scholar]
- 28.Uchida Y, Kawai K, Ibusuki A, Kanekura T. Role for E-cadherin as an inhibitory receptor on epidermal gammadelta T cells. J Immunol. 2011;186(12):6945–6954. doi: 10.4049/jimmunol.1003853. [DOI] [PubMed] [Google Scholar]
- 29.Hawkins ED, Hommel M, Turner ML, Battye FL, Markham JF, Hodgkin PD. Measuring lymphocyte proliferation, survival and differentiation using CFSE time-series data. Nat Protoc. 2007;2(9):2057–2067. doi: 10.1038/nprot.2007.297. [DOI] [PubMed] [Google Scholar]
- 30.Liu Z, Wu C, Zou X, Shen W, Yang J, Zhang X, et al. Exosomes derived from mesenchymal stem cells inhibit neointimal hyperplasia by activating the Erk1/2 signalling pathway in rats. Stem Cell Res Ther. 2020;11(1):220. doi: 10.1186/s13287-020-01676-w. [DOI] [PMC free article] [PubMed] [Google Scholar]
- 31.Dekoninck S, Blanpain C. Stem cell dynamics, migration and plasticity during wound healing. Nat Cell Biol. 2019;21(1):18–24. doi: 10.1038/s41556-018-0237-6. [DOI] [PMC free article] [PubMed] [Google Scholar]
- 32.Wortzel I, Dror S, Kenific CM, Lyden D. Exosome-mediated metastasis: communication from a distance. Dev Cell. 2019;49(3):347–360. doi: 10.1016/j.devcel.2019.04.011. [DOI] [PubMed] [Google Scholar]
- 33.Liu Z, Xu Y, Chen L, Xie J, Tang J, Zhao J, et al. Dendritic epidermal T cells facilitate wound healing in diabetic mice. Am J Transl Res. 2016;8(5):2375–2384. [PMC free article] [PubMed] [Google Scholar]
- 34.Li Y, Wu J, Luo G, He W. Functions of Vgamma4 T cells and dendritic epidermal T cells on skin wound healing. Front Immunol. 2018;9:1099. doi: 10.3389/fimmu.2018.01099. [DOI] [PMC free article] [PubMed] [Google Scholar]
- 35.Jameson J, Ugarte K, Chen N, Yachi P, Fuchs E, Boismenu R, et al. A role for skin gammadelta T cells in wound repair. Science. 2002;296(5568):747–749. doi: 10.1126/science.1069639. [DOI] [PubMed] [Google Scholar]
- 36.Keyes BE, Liu S, Asare A, Naik S, Levorse J, Polak L, et al. Impaired epidermal to dendritic T cell signaling slows wound repair in aged skin. Cell. 2016;167(5):1323e1314–1338e1314. doi: 10.1016/j.cell.2016.10.052. [DOI] [PMC free article] [PubMed] [Google Scholar]
- 37.Xu Y, Dimitrion P, Cvetkovski S, Zhou L, Mi QS. Epidermal resident gammadelta T cell development and function in skin. Cell Mol Life Sci. 2021;78(2):573–580. doi: 10.1007/s00018-020-03613-9. [DOI] [PMC free article] [PubMed] [Google Scholar]
- 38.Li K, Chen Y, Li A, Tan C, Liu X. Exosomes play roles in sequential processes of tumor metastasis. Int J Cancer. 2019;144(7):1486–1495. doi: 10.1002/ijc.31774. [DOI] [PubMed] [Google Scholar]
- 39.Raimondo S, Saieva L, Vicario E, Pucci M, Toscani D, Manno M, et al. Multiple myeloma-derived exosomes are enriched of amphiregulin (AREG) and activate the epidermal growth factor pathway in the bone microenvironment leading to osteoclastogenesis. J Hematol Oncol. 2019;12(1):2. doi: 10.1186/s13045-018-0689-y. [DOI] [PMC free article] [PubMed] [Google Scholar]
- 40.Shin KO, Ha DH, Kim JO, Crumrine DA, Meyer JM, Wakefield JS, et al. Exosomes from human adipose tissue-derived mesenchymal stem cells promote epidermal barrier repair by inducing de novo synthesis of ceramides in atopic dermatitis. Cells. 2020;9(3):66. doi: 10.3390/cells9030680. [DOI] [PMC free article] [PubMed] [Google Scholar]
- 41.Xiang E, Han B, Zhang Q, Rao W, Wang Z, Chang C, et al. Human umbilical cord-derived mesenchymal stem cells prevent the progression of early diabetic nephropathy through inhibiting inflammation and fibrosis. Stem Cell Res Ther. 2020;11(1):336. doi: 10.1186/s13287-020-01852-y. [DOI] [PMC free article] [PubMed] [Google Scholar]
- 42.Yang Z, Hu X, Zhou L, He Y, Zhang X, Yang J, et al. Photodynamic therapy accelerates skin wound healing through promoting re-epithelialization. Burns Trauma. 2021;9:tkab008. doi: 10.1093/burnst/tkab008. [DOI] [PMC free article] [PubMed] [Google Scholar]
- 43.Gentile P, Sterodimas A, Pizzicannella J, Dionisi L, De Fazio D, Calabrese C, et al. Systematic review: allogenic use of stromal vascular fraction (SVF) and decellularized extracellular matrices (ECM) as advanced therapy medicinal products (ATMP) in tissue regeneration. Int J Mol Sci. 2020;21(14):66. doi: 10.3390/ijms21144982. [DOI] [PMC free article] [PubMed] [Google Scholar]
- 44.Cervelli V, Gentile P, De Angelis B, Calabrese C, Di Stefani A, Scioli MG, et al. Application of enhanced stromal vascular fraction and fat grafting mixed with PRP in post-traumatic lower extremity ulcers. Stem Cell Res. 2011;6(2):103–111. doi: 10.1016/j.scr.2010.11.003. [DOI] [PubMed] [Google Scholar]
- 45.Khayambashi P, Iyer J, Pillai S, Upadhyay A, Zhang Y, Tran SD. Hydrogel encapsulation of mesenchymal stem cells and their derived exosomes for tissue engineering. Int J Mol Sci. 2021;22(2):66. doi: 10.3390/ijms22020684. [DOI] [PMC free article] [PubMed] [Google Scholar]
- 46.Las Heras K, Igartua M, Santos-Vizcaino E, Hernandez RM. Chronic wounds: current status, available strategies and emerging therapeutic solutions. J Control Release. 2020;328:532–550. doi: 10.1016/j.jconrel.2020.09.039. [DOI] [PubMed] [Google Scholar]
Associated Data
This section collects any data citations, data availability statements, or supplementary materials included in this article.
Data Availability Statement
The data and material support that all findings could be found.




