Abstract
Background
The epidemiological investigation of different cancer types in the global population has reported a decreased risk of bladder cancer (BLCA) in Parkinson’s diseases (PD). SNCA a critical gene in PD pathology have been reported involved in tumorigenesis recently. However, the role of SNCA in BLCA remains unclear. This study aimed to explore the potential value of SNCA as a prognostic diagnostic molecular biomarker in BLCA.
Methods
In this study, we explored the expression pattern, prognostic value and promoter methylation level of SNCA in BLCA by GEPIA2, UALCAN, TCGA, GENT2, GEO and c-BioPortal database. Then, we used LinkedOmics database to obtain the co-expression genes of SNCA for further study by WGCNA. We further investigated the correlations between SNCA expression and six main types of immune cell infiltrations and immune signatures by TIMER. Finally, BLCA cell lines treated with 5-Aza-CdR were used to explore the correlation between increased methylation and downregulated mRNA expression.
Results
SNCA was downregulated in tumor tissues in TCGA-BLCA, GENT2 and GEO, which was validated in our cohort by qRT-PCR and immunohistochemistry. SNCA was confirmed as an independent predictor of poor overall survival (OS). LinkedOmics analysis suggested that SNCA regulates cell adhesion molecules, cytokine–cytokine receptor interaction, and complement and coagulation cascades. Twenty-two co-expression gene modules were constructed by WGCNA, and most of them were significantly associated with OS and disease-free survival (DFS). Six key genes (CNTN1, DACT3, MYLK1, PDE2A, RBM24, and ST6GALNAC3) screened also significantly correlated with prognosis. There were significant correlations between SNCA expression and immune infiltrations, especially T cell, suggesting that immune infiltration was one of the reasons for the influence of SNCA on prognosis in BLCA. Analysis by ULACAN and c-BioPortal showed that the promoter methylation of SNCA negatively correlated with its mRNA level. Furthermore, BLCA cell treatment with 5-Aza-CdR revealed that SNCA expression levels were upregulated with decreased methylation.
Conclusion
Our research showed that SNCA was downregulated in BLCA and negatively correlation with DNA methylation. High SNCA expression was confirmed as an independent risk for prognosis. SNCA probably plays an important role in the infiltration of immune cells, especially with T cells. Thus, SNCA may be a promising prognostic biomarker in BLCA patients.
Supplementary Information
The online version contains supplementary material available at 10.1186/s12885-022-09411-9.
Introduction
SNCA, located on chromosome 4q22.1, encodes a 140-amino acid protein, namely alpha synuclein (α-Syn). α-Syn is a presynaptic neuronal protein, which plays a crucial role in the etiology of Parkinson’s disease (PD) and other synucleinopathies [1]. Converging evidence from various in vitro and in vivo studies has suggested that α-Syn misfolding and aggregation is major pathogenic event in PD. Mutations in SNCA were the first identified genetic causes of PD [2]. Besides the key role in synapse function, α-Syn has many other biological functions, such as apoptosis induction, oxidative stress elevation, regulation of calcium and mitochondrial homeostasis, and cell cycle aberrations [3].
Recent studies have demonstrated the potential role of SNCA in the pathological processes underlying human cancers, including ovarian and breast cancer [4], colorectal tumor [5], melanoma [6], brain cancer [7] and lung adenocarcinoma [8]. SNCA methylation levels are significantly upregulated in colon cancer patients, and thus can be used as a biomarker for noninvasive detection [9]. Through microarray analysis of drug-resistant microRNAs, Zou et al. demonstrated that downregulation of SNCA was significantly associated with multidrug resistance in ovarian cancer [10]. Other studies have shown that SNCA is involved in the progression of breast cancer [11]. Li et al. have reported that SNCA can be used as a new diagnostic marker for medulloblastoma, and proved that SNCA may inhibit tumor growth by inducing apoptosis via activating the Akt/mTOR pathway [12]. In medulloblastomas, the immune response of SNCA can be observed [13]. SNCA promoter hypermethylation has been reported as an early diagnostic indicator of Hodgkin’s lymphoma [14]. Previously, A53T α-Syn transgenic mice were generated to evaluate the SNCA on tumorigenesis. The results revealed that melanoma and breast cancer were accelerated, but no effect on lung cancer was observed, indicating that SNCA may selectively accelerate cellular mechanisms leading to cancer [15].
Interestingly, an epidemiological investigation of different cancer types in the global population has reported a decreased risk of bladder cancer (BLCA) in PD patients (OR/RR = 0.62; 95% CI, 0.42–0.91; I2 = 88.3%, P < 0.001) [16]. However, few studies have discussed reasons for this inverse association. BLCA is the second most common genitourinary malignancy, with over 550,000 cases diagnosed worldwide in 2020 [17]. Despite neoadjuvant and adjuvant chemotherapy, the outcomes of metastatic BLCA are poor [18]. To provide a highly accurate prediction of a patient’s survival and/or response to individualized treatment therapy, identification of new biomarkers of BLCA is needed. In addition, the lack of markers that are specific for tumor type or disease stage represents a critical gap in the current understanding and treatment of BLCA. We speculated that SNCA is key molecular link between PD and BLCA, and may serve as a novel biomarker for BLCA.
In this study, we first explored the expression of SNCA and its impact on prognosis in patients with BLCA based on The Cancer Genome Atlas (TCGA) and various public databases. Using the LinkedOmics database, we obtained the genes co-expressed with SNCA and used WGCNA to further study their potential biological function. In addition, due to the key role of immune microenvironment in tumor development, we evaluated the potential correlation between SNCA and immune infiltration through TIMER database. Finally, analysis was performed for the methylation level of SNCA promoter with its mRNA and protein levels. The expression of SNCA in BLCA cell lines was studied by treatment with 5-Aza-CdR, a demethylating agent. Our results could potentially reveal SNCA as a new prognostic marker for BLCA.
Materials and methods
Download data from TCGA, GEO and GENT2 database
Level 3 gene expression profile (FPKM, level 3 data) and clinical data for BLCA patients were obtained from the TCGA data portal (https://tcga-data.nci.nih.gov/tcga/), then we downloaded RNA expression and clinical data for BLCA from GEO database, including GSE13507, GSE3167, GSE32894 and GSE32548. Gene Expression database of Normal and Tumor tissues 2 (GENT2) is an updated version of GENT, which has provided a user-friendly search platform for gene expression patterns across different normal and tumor tissues compiled from public gene expression data sets [19]. We obtained expression of SNCA in GPL570 and GPL96 between normal and tumor tissues.
Gene expression profiling interactive analysis (GEPIA) database
The GEPIA is an interactive web that provides experimental biologists and clinicians with a convenient tool to explore TCGA and GTEx datasets. GEPIA2 (http://gepia2.cancer-pku.cn/) is an updated and enhanced version, which provides insights with higher resolution and more functionalities. It features 198,619 isoforms and 84 cancer subtypes [20]. GEPIA2 was used to analyze SNCA expression between normal and tumor, and the survival map of OS.
UALCAN database analysis
UALCAN (http://ualcan.path.uab.edu) is a database that uses TCGA level 3 RNA sequencing and clinical data from 31 cancer types. It can analyze relative expression of a query gene(s) across tumor and normal samples, as well as in various tumor subgroups based on individual cancer stages, tumor grade, race, body weight, or other clinic-pathological features [21]. This resource serves as a platform for in silico validation of target genes and for identifying tumor subgroup-specific candidate biomarkers. It is built on PERL-CGI and can be used to assess the methylation level of different genes. In this study, the SNCA expression and promotor methylation profile was tested in the UALCAN database based on patients’ individual cancer stages, age, gender, race, and smoking status.
C-BioPortal database analysis
The cBio Cancer Genomics Portal (http://cbioportal.org) has multidimensional cancer genomics data sets [22]. We calculated the correlation between gene expression and methylation of SNCA in BLCA was analyzed using the c-BioPortal tool. The scatter plot displays expression and methylation level per sample in SNCA.
Functional enrichment and pathway enrichment analysis
KEGG (Kyoto Encyclopedia of Gene and Genomes) (www.kegg.jp/kegg/kegg1.html) is a knowledge for systematic analysis of gene functions, linking genomic information with higher order functional information. The higher order functional information is stored in the PATHWAY database [23]. In this study, Gene Ontology (GO) and KEGG pathway enrichment analyses were performed for genes within the key module based on “clusterProfiler” in R software, an open-source programming environment, and have been released under Artistic License 2.0 within Bio-conductor project [24]. Gene sets with a q value less than 0.05 were considered significantly enriched.
Survival analysis
The Kaplan–Meier survival curves (http://cran.r-project.org/web/packages/survival/index.html) were created using “survival” R packages. For survival analysis, BLCA patients were categorized into the high group and the low group, according to the SNCA mRNA Optimal grouping threshold, which was estimated by R package “survminer”. The Log-Rank test was used to estimate the overall survival (OS) and recurrence-free survival (RFS) differences between groups with different expression levels of SNCA. P -value < 0.05 was selected as threshold.
LinkedOmics database analysis
The LinkedOmics database (http://www.linkedomics.org/login.php) is a multi-omics database that contains multi-omics data and clinical data for 32 cancer types and a total of 11,158 patients from the TCGA project [25]. SNCA co-expression was analyzed statistically using Pearson correlation coefficient and presented in volcano plots and heat maps. Function modules to GO biological process (GO_BP) and KEGG enrichment were set by gene set enrichment analysis (GSEA). The rank criterion was false-discovery rate (FDR) < 0.05, and 1000 simulations were performed.
Establishment of weighted co-expression network (WGCNA)
Genes co-expressed with SNCA from LinkedOmics database were selected based on a common threshold (FDR < 0.01). All selected genes were used to construct a weighted correlation network using the R package “WGCNA” [26]. The R function pick SoftThreshold was used to decide the soft thresholding power β (power = 6). The hierarchical clustering and the dynamic tree cut function embedded in WGCNA were used to detect the functional modules. Then, the relationships between all detected modules and clinical traits were evaluated based on the correlation score of the eigengene for each module and the measured clinical traits. The hub genes for each module were chosen according to the module membership (MM > 0.8) and the difference between intramodular and intermodular connectivity (Kdiff > 0). The corresponding top five hub genes for each module as well as the eigengene for each module were extracted for survival analysis. The p values were calculated using log-rank test. Finally, the brown module in the WGCNA analysis significantly related to BLCA OS and DFS was further analyzed for GO and KEGG enrichment.
TIMER database analysis
TIMER (https://cistrome.shinyapps.io/timer/) is a comprehensive resource for the analysis of immune infiltrates and the differences in gene expression in different tumors from TCGA [27]. We analyzed SNCA expression in BLCA and the correlation of SNCA expression with the abundance of immune infiltrates, including B cells, CD4+ T cells, CD8+ T cells, neutrophils, macrophages, and dendritic cells, as well as the tumor purity. Multivariate Cox analysis was used to evaluate how SNCA and these six types of immune cells together affected survival prognosis.
Analysis of immune signatures
ESTIMATE is a database used for the single-sample gene-set enrichment analysis (ssGSEA) sore to quantify the enrichment level of immune signatures in a tumor. The tumor purity was estimated using ESTIMETE as previously described [28]. Gene signatures of chemokine, receptor, major histocompatibility complex (MHC), immunoinhibitory, immunostimulatory, and 28 tumor-infiltrating lymphocytes (TILs) were analyzed by TISIDB, which is a central portal for tumor and immune system interactions [29]. The correlations between SNCA and these gene signatures were calculated via the “Correction” module of TIMER with tumor purity-corrected partial Spearman’s correlation coefficients.
Clinical samples
Tumor and adjacent non-tumorous tissues of 20 patients with BLCA, who underwent surgical treatment at the Department of Urology, the Second Affiliated Hospital of Kunming Medical University from January 2019 to February 2021 were collected (Table 1). The study was approved by the Academic Committee of the Second Affiliated Hospital of Kunming Medical University, and it was conducted in accordance with the principles expressed in the Declaration of Helsinki. All 20 patients with BLCA signed written informed consent and did not receive other special treatment before surgery. All the data sets were retrieved from the published literature, confirming that all written informed consents were obtained.
Table 1.
The clinical characteristics information for 20 patients with BLCA in this study
| Variables | Incidence or mean value (%) |
|---|---|
| Age (yrs) | 67.8 ± 13.52 |
| Gender, n (%) | |
| Male | 16 (80.0) |
| Female | 4 (20.0) |
| Grade, n (%) | |
| G1 | 4 (20.0) |
| G2 | 11 (55.0) |
| G3 | 5 (25.0) |
| Stage, n(%) | |
| NMIBC | |
| Ta | 0 (0.0) |
| T1 | 4 (20.0) |
| MIBC | |
| T2 | 12 (60.0) |
| T3 | 3 (15.0) |
| T4 | 1 (5.0) |
NMIBC non-muscle invasive bladder cancer, MIBC muscle invasive bladder cancer
Quantitative real-time polymerase chain reaction (qRT-PCR)
Total RNA was isolated from tissue samples using TRIzol reagent (Sigma-Aldrich, USA). The concentration and quality of the RNA were determined by NanoPhotometer (IMPLEN, Germany). Next, cDNA was generated from 2 μg total RNA using the iScript™ cDNA Synthesis Kit (Promega, USA) in accordance with the manufacturer’s instructions. To detect mRNA levels of genes, qRT-PCR was performed using Eastep qPCR Master Mix (Promega, USA) and a CFX96 Real-Time PCR Detection System (Bio-Rad, USA). The primers’ sequences are listed in Supplementary Table S1. The comparative threshold (Ct) was used to calculate the amount of cDNA, normalized by the Ct of GAPDH. The relative gene expression levels were presented as relative quantification values, which were calculated using the 2 − ΔΔCt method.
Screening and verification of key genes
We defined the top five genes in the 22 module networks as hub genes. A total of 20 genes among the hub genes that significantly correlated with OS and DFS were selected for further studies. The univariate Cox analysis was further conducted to screen potential prognostic genes for OS. Genes with a p value less than 0.01 were regarded as key genes. The expression of key genes from BLCA patients was analyzed by qRT-PCR.
Immunohistochemistry (IHC)
IHC was performed as described previously [30]. After antigen retrieval with sodium citrate buffer in a microwave oven and 15-min incubation with 3% H2O2 to block endogenous peroxidase activity, the tissue microarrays were incubated with anti-SNCA antibody (Abcam, USA) overnight at 4 °C and then treated with secondary antibodies (Abcam, USA) for 1 h. Finally, they were stained with diaminobenzidine (DAB) until brown granules appeared. The slides were observed using a laser multicolor fluorescence scanning imager (GE, USA). Image-Pro Plus 6.0 soft was used to analyze the number of positive cells and total cells in tissue microarray. The final protein level were measured by histochemistry score (H-score), a semi quantitative method for IHC of tissues.
Cell culture and treatment
The human BLCA cell lines T24 (RRID: CVCL_0554), EJ (RRID: CVCL_2893), 5637(RRID: CVCL_0126), and J82 (RRID: CVCL_0359) were purchased from ATCC (LGC Standards GmbH, Wesel, Germany). All the cells in the experiments were confirmed as free of mycoplasma. The cells were cultured in RPMI-1640 (Gibco, USA) containing 10% fetal bovine serum (Sigma-Aldrich, USA) at 37 °C in a humidified atmosphere containing 5% CO2. The cells were treated with 5 μM 5-Aza-CdR (Sigma-Aldrich, USA) for 72 h. Then, the cells were collected for RNA and protein extraction.
Western blotting
Western blotting was performed as described previously [30]. The cells were disrupted with ice-cold RIPA buffer with 2 mM PMSF and protease inhibitor cocktail (Merck, USA). The protein concentration was determined using a BCA Protein Assay Kit (Cwbio, Beijing, China). Total protein (10 μg) was separated by 10% TGX Stain-Free gels (Bio-Rad, USA) and transferred onto a nitrocellulose membrane (Millipore, USA). 5% skim milk was used to block the membranes for 1 h at room temperature. The membrane was cropped according to predicted position of target protein. Subsequently, membranes were incubated with primary antibodies at 4 °C overnight and then incubated with specific IRDye 800CW-conjugated antibodies (Odyssey, USA, 1:10000) after washing with PBST three times. Primary antibodies used were rabbit monoclonal α-Syn (ab138501, Abcam, USA, 1:1000); mouse monoclonal GAPDH (60004–1-Ig, Proteintech™, China, 1:20000). The bands were visualized using the Odyssey imaging system (Licor, USA). This system produces a signal number for each band identified on a western blot generated by the near-infrared fluorescent detection of secondary antibodies used and provides low autofluorescence, higher sensitivity and multiplex labeling [31]. The densitometric analyses of the blots were performed using Image J software. GAPDH was used as a loading control. The t test was used to estimate the significance of difference in protein expression levels between groups. * p < 0.05; ** p < 0.01.
Statistical analysis
The Student’s t test was used to compare the two groups. P values less than 0.05 were considered statistically significant and marked as follows: * p < 0.05, ** p < 0.01, *** p < 0.001, **** p < 0.0001. The survival analysis was obtained using log-rank test, and the correlations of SNCA with immune infiltration and specific immune cell markers were evaluated using Spearman’s correlation.
Results
Downregulated expression of SNCA in BLCA
We initially evaluated the SNCA transcription levels (TPM) of 404 BLCA tissue samples and 19 normal samples from TCGA and GTEx by setting the threshold log2|FC| = 1 and P-value = 1e-6 in GEPIA2 database, and found that the SNCA mRNA was significantly less expressed in BLCA tissues (Fig. 1A). The same significant result (P-value = 7.77e-4) was obtained from UALCAN database (Fig. 1B). Moreover, we further studied SNCA expression base on GSE13507 and GSE3167 from GEO database, these datasets showed that the mRNA expression of SNCA were obviously lower in BLCA patients compared with normal tissues (Fig. 1C, D). In GENT2 database, we downloaded SNCA expression in GPL570 and GPL96, and we got the same result as mentioned above, the significance p-value is 5E-6 and 7.8E-4, respectively (Fig. 1E, F).
Fig. 1.
SNCA transcriptional level in BLCA is downregulated. A Box-whisker plots showing the expression levels of SNCA in tumor tissues and normal tissues, according to t test in TCGA by GEPIA2. B Box-whisker plots showing the expression levels of SNCA in tumor tissues and the normal tissues, according to t test in TCGA by UALCAN. C-F The expression levels of SNCA in tumor tissues and the normal tissues from GSE13507, GSE3167, GPL570 and GPL96. G-L Box-whisker plots showing the SNCA transcription in subgroups of patients with BLCA, stratified based on age (G), individual cancer stage (H), gender (I), race (J), smoking habits (K), and body weight (L). The t test was used to estimate the significance of difference in gene expression levels between groups. *, p < 0.05; **, p < 0.01; ***, p < 0.001; ****, p < 0.0001
Further subgroup analysis of multiple clinic-pathological features of TCGA-BLCA samples in UALCAN database consistently showed the downregulated transcription level of SNCA in BLCA patients compared with that in normal subjects based on age (Fig. 1G), stage (Fig. 1H), gender (Fig. 1I), race (Fig. 1J), smoking habits (Fig. 1K), and weight (Fig. 1L). However, there were no differences in transcription level of SNCA between the female patients and normal (Fig. 1I). As reported by Pravin that men have a 3–4 time higher incidence of BLCA than women [32]. It is indicated expression of SNCA may serve as a potential diagnostic indicator of BLCA.
High expression of SNCA is an independent risk factor for OS
For different expression levels of SNCA in BLCA, we further analyzed the relationship between SNCA expression and prognosis in individuals with BLCA. The patients were classified to groups according to the SNCA optimal grouping threshold, which was found by R package “survminer”. The results from TCGA based on 404 cases of BLCA patients showed that the low SNCA expression (FPKM) group had significantly longer OS (log-rank test, p < 0.05) compared with the high expression group in BLCA cohort (Fig. 2A). Similarly, in independent cohorts from GEO (GSE13507, GSE32548 and GES32894) (Fig. 2B, C, D), the low expression group had significantly more favorable OS than the high expression group. Hence, the high expression of SNCA was an independent risk factor for worse OS. It can be suggested that the high expression of SNCA can be used as a prognostic marker in BLCA, which is worth further clinical verification.
Fig. 2.
SNCA is associated with survival outcome. A Overall survival (OS) of SNCA in TCGA BLAC cohort. B-D OS of SNCA analysis from Kaplan–Meier survival curves on GSE13507 (B), GSE 32548 (C), and GSE 32894 (D). The numbers below the figures denote the number of patients at risk in each group. The survival analysis was obtained using log-rank test
SNCA co-expression networks in BLCA
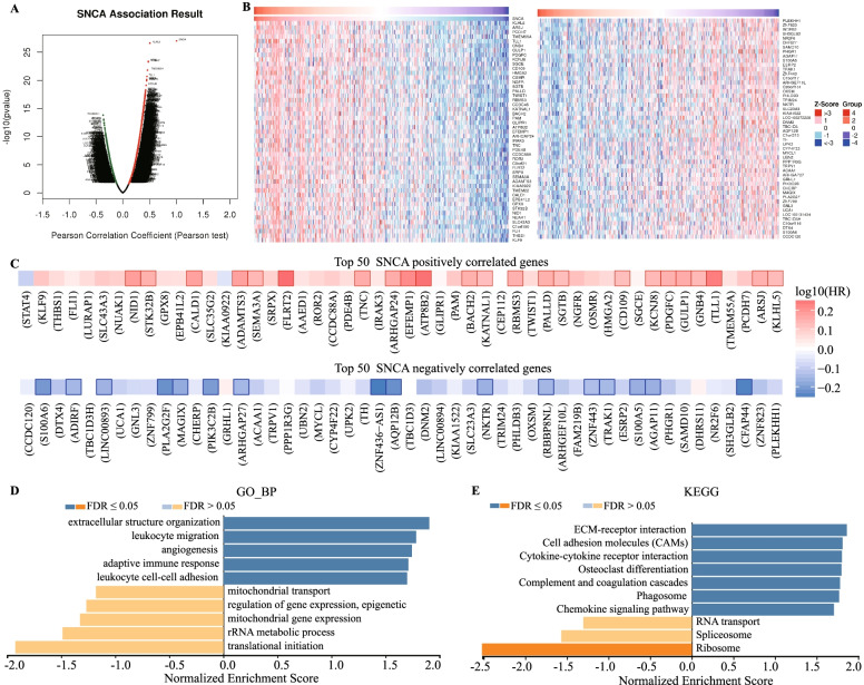
To gain insights into the biological meaning of SNCA in BLCA, the function module of LinkedOmics was applied to examine the co-expression pattern of SNCA. As shown in Fig. 3A, 4335 genes (dark red dots) showed significant positive correlation with SNCA, while 2184 genes (dark green dots) had significant negative correlation (FDR < 0.01). The detailed description of the co-expressed genes is provided in Supplementary Table S2. The top fifty significant genes positively or negatively associated with SNCA are shown by heat map in Fig. 3B. SNCA expression showed a strong positive relationship with the expression levels of KLHL5 (r = 0.501, p = 2.45E-27), ARSJ (r = 0.473, p = 3.95E-24) and PCDH7 (r = 0.472, p = 4.96E-24), and strong negative associations with PLEKHH1 (r = − 0.368, p = 1.46E-14), ZNF823 (r = − 0.358, p = 8.50E-24) and CFAP44 (r = − 0.356, p = 1.22E-13). Remarkably, the top 50 significantly positive genes showed a high probability of becoming high-risk markers in BLCA, in which 23/50 genes were with high hazard ratio (HR, p < 0.05) and while 16/50 genes were with low HR in the top fifty negatively significant genes (Fig. 3C). The outcomes of the GO analysis carried out by GSEA showed that SNCA co-expressed genes were involved mainly in the extracellular structure organization, leukocyte migration, angiogenesis, adaptive immune response, and leukocyte cell–cell adhesion (Fig. 3D and Supplementary Table S3). The KEGG pathway analysis showed enrichment in ECM-receptor interaction, cell adhesion molecules, cytokine–cytokine receptor interaction, and complement and coagulation cascades (Fig. 3E and Supplementary Table S4). These results suggest an impact of SNCA on cell migration.
Fig. 3.
Co-expression genes of SNCA in BLCA analyzed by LinkedOmics database. A All genes highly correlated with SNCA as identified by Pearson correlation test in the BLCA cohort. B Heat maps showing the top 50 genes positively and negatively correlated with SNCA in BLCA. Red indicates positively correlated genes, and blue indicates negatively correlated genes. C Survival heat maps of the top 50 significant genes positively and negatively correlated with SNCA in BLCA. The survival heat maps show the hazard ratios in the logarithmic scale (log10) for different genes. The red and blue blocks denote higher and lower risks, respectively. The rectangles with frames indicate the significant unfavorable and favorable results in prognostic analyses (p < 0.05). D – E Significantly enriched GO annotations and KEGG pathways of SNCA in the BLCA cohort
Identification of crucial modules and hub genes in each module co-regulated with survival in BLCA by WGCNA analysis
To further interpret the functions of SNCA in BLCA. We choose the highly correlated genes defined before to construct the weighted gene co-expression network using WGCNA. WGCNA is a systems biology method for an overview of the transcriptomic organization, and the relationships between sets of genes with external biological traits [26]. We constructed the gene network and identified modules using the one-step network construction function of WGCNA R package for the co-expressed genes screened by LinkedOmics as mentioned above (FDR < 0.01) (Supplementary Table S2). Twenty-two gene co-expression modules were constructed. To understand the functions of these interesting modules, top five hub genes in each module except MEgrey module (this module contains the genes which have not been clustered in any module) were selected, which were highlighted in white dot (Fig. 4A). These hub genes were defined as genes with high connectivity and high module membership (MM > 0.8) in these identified modules, and totally 104 hub genes were obtained. The detailed information for all identified hub genes was provided in Supplementary Table S5. Then, the relationship between these hub genes’ expression and prognosis in individuals with BLCA were analyzed, and we found that more than 70% (76/104) genes are significantly correlated with prognosis in OS, and all the results were provided in Supplementary Table S6. Moreover, the relationship between modules and clinical traits, including the patients’ smoking habits, weight, height, and age at diagnosis, were evaluated. Interestingly, the results showed that most of these traits did not highly significantly correlate with these modules. Even the highest correlation score that between the light-green module and height (r = 0.14, p = 0.004) was moderate (Fig. 4B). Other clinical characteristics (stage, race, grade, gender, and diagnosis subtype) correlating with the modules are shown in Supplementary Fig. S1.
Fig. 4.
Identification of SNCA co-expression key modules by WGCNA in BLCA. A The unsupervised hierarchical cluster dendrogram was used to identify co-expression modules and assign colors to them. A total of 22 modules were identified and represented by different colors. The white circles indicate the top five hub genes. B Spearman correlation matrix heat map of the correlation module MEs and clinical traits (smoking habits, weight, height, and age at diagnosis). The darker the module color, the more significant the relationship. C-D Multivariate hazards models were used to evaluate the effects of the modules on OS and DFS. E GO analysis of genes involved in the brown module in terms of biological process, cellular component, and molecular function. F KEGG analysis of genes involved in the brown module
Given that we had previously found that high SNCA expression indicated worse survival in individuals with BLCA (Fig. 2), the multivariate hazards models were used to evaluate the correlations between the 22 modules and OS or DFS. The forest maps showed that most modules significantly affected OS and DFS (HR > 1, p < 0.05) (Fig. 4C and D). Specifically, the modules of blue, brown, dark, grey, grey60, light cyan, light green, light yellow, magenta, pink, purple, red, royal blue, salmon, and tan significantly correlated with both OS and DFS (Fig. 4C and D). It is indicated that SNCA was a factor of poor survival. The module brown was selected to perform the functional analyses based on the GO and KEGG databases. According to the results of these analyses, the genes were mainly enriched in extracellular matrix organization, extracellular structure organization, cell–substrate adhesion, and ossification (Fig. 4E). We then performed the KEGG pathway analysis of the genes in the brown module and identified the module-regulated pathways. The results of the analysis showed that the brown-module-regulated pathways included cell adhesion, PI3K-Akt signaling pathway, and TGF-beta signaling pathway, which all play an important role in cancer processing (Fig. 4F).
The transcription level of SNCA is associated with tumor immune infiltration
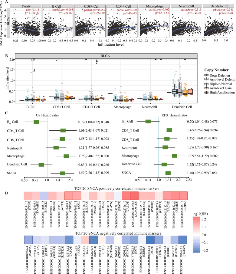
Tumor-infiltrating immune cells are a part of the complex microenvironment and are associated with the biological behavior and patient survival in BLCA [33]. We further investigated whether SNCA expression correlated with the six main immune infiltration cells (B cells, CD4+ T cells, CD8+ T cells, neutrophils, macrophages, and dendritic cells) in BLCA from TIMER database. The results showed that the expression level of SNCA correlated negatively with the tumor purity (r = − 0.415, p = 1.14E-42) and positively with CD8+ cell (r = 0.353, p = 4.25E-30), CD4+ cells (r = 0.326, p = 3.475E-25), macrophages (r = 0.462, p = 3.81E-53), neutrophils (r = 0.319, p = 6.91E-24), and dendritic cells (r = 0.345, p = 6.67E-28) (Fig. 5A). Particularly, Copy number variations (CNV) of SNCA were significantly associated with the infiltrating levels of CD4+ cells, neutrophils, and dendritic cells (Fig. 5B). Given that the expression of SNCA was related to the immune infiltration in BLCA, and that SNCA expression was also an independent risk factor for OS, we speculated that SNCA expression affected the prognosis of patients with BLCA partly due to the immune infiltration. Multivariate hazards models were used to evaluate the effects of SNCA expression in the presence of six types of immune cells on the OS and RFS. As shown in Fig. 5C, SNCA had 1.59 times higher risks on OS (p = 0.009) and 1.40 times higher risks on RFS (p = 0.054). In particular, T cell infiltration seemed to be a critical factor for SNCA to increase the risk of poor OS (HR > 1, p < 0.05) (Figs. 5C). Survival map analysis showed the high risk of SNCA positively correlated with the marker genes and the low risk of SNCA negatively correlated with the marker genes (Fig. 5D). Generally, the top five markers positively correlated with SNCA were ZEB2, TNFAIP6, PIK3CD, SIRPA, and WIPF1, whereas GATA2, DAPKI, ERBB3, TEKT5, and OFD1 were the top five negatively correlated markers genes (Fig. 5D). Collectively, these results indicate that SNCA expression may affect prognosis of patients with BLCA, at least partially due to the immune infiltration.
Fig. 5.
Correlations of SNCA expression with immune infiltration level in BLCA. A SNCA expression negatively correlated with the tumor purity and showed significant positive correlations with the infiltrating levels of CD8+ T cells, CD4+ T cells, macrophages, neutrophils, and dendritic cells in BLCA. B SNCA CNV affected the infiltrating levels of CD4+ T cells, neutrophils, and dendritic cells. C Multivariate hazards models were used to evaluate the effects of SNCA expression on OS and RFS in the presence of multiple immune cells infiltrates. D Survival heat maps of the top 20 immune markers in BLCA that were positively and negatively correlated with SNCA. The red and blue blocks denote higher and lower risks, respectively. The rectangles with frames indicate the significant unfavorable and favorable results in prognostic analyses (p < 0.05)
SNCA expression is associated with immune signatures
We further explored the relationships between SNCA and the markers of different immune cell types. We analyzed the correlations between SNCA expression and various immune signatures, including immune marker genes of 28 tumor-infiltrating lymphocytes (TILs), immune inhibitory or stimulatory, cytokine-related, cancer-testis antigen, and MHC genes. The analysis after the correlation adjustment by tumor purity, we showed that the expression level of SNCA in BLCA significantly correlated with 40.27% (611/1578) of the immune marker genes (Supplementary Table S7). Among the significantly correlated immune markers, 77.41% (473/611) correlated positively and 22.59% (138 / 611) correlated negatively. The top five marker genes positively correlated with SNCA were CCDC88A (r = 0.403, p = 7.90E - 16), ELVOL4 (r = 0.384, p = 2.20E - 14), DNAJC12 (r = 0.382, p = 3.03E - 14), RBMS3 (r = 0.380, p = 4.09E - 14), and HDAC9 (r = 0.376, p = 8.15E - 14). The top five markers negatively correlated with SNCA were S100A4 (r = − 0.241, p = 2.86E - 06), TEKT5 (r = − 0.212, p = 3.97E - 05), CEBPA (r = − 0.210, p = 4.89E - 05), GATA2 (r = − 0.209 p = 5.26E- 05), and LYPD6B (r = − 0.204, p = 7.71E - 05) (Supplementary Table S7).
As for immunoinhibitory genes, we found that IL10 and CSF1R had a positive correlation with SNCA expression (Supplementary Table S7). The IL10 is a key anti-inflammatory mediator ensuring protection of a host from over-exuberant responses to pathogens and microbiota, while playing important roles in immunotherapy for cancer [34]. CSF1R is reported correlation with poor survival in various tumor types. Targeting CSF1R signaling in tumor-promoting TAM represents considered an attractive strategy to eliminate or repolarize macrophages cells [35]. Moreover, the top five immunostimulatory genes positively correlated with SNCA were TMEM173, ENTPD1, IL6, IL6R, and MICB. There are no immunoinhibitory and immunostimulatory genes that negatively correlated with SNCA expression (Supplementary Table S7).
In the previous section, we showed that T cell infiltration may be one of the key reasons for the prognostic value of SNCA (Fig. 5B). Therefore, we examined the correlation between SNCA and T cell marker genes. Table 2, which were an extract from Supplementary Table S7, showed the purity-corrected partial Spearman’s correlation coefficients between SNCA and T cell markers. In total, 33/51 of the T cell marker genes were significantly associated with SNCA expression; the numbers of positive and negative correlations were 32/33 (96.96%) and 1/33 (3.03%), respectively. In activated CD8+ T cells, SNCA highly correlated with protein MPZL1. Indeed, MPZL1 has been reported to promote tumor cell migration via the Src signaling pathway [36, 37]. In activated CD4+ T cells, SNCA significantly correlated with ETS1, which has been predicted to play an inhibitory role in cell migration in BLCA [38, 39].
Table 2.
Correlation analysis between SNCA and markers of activated T cells
| Actived CD8 T cell | None | Purity | Actived CD4 T cell | None | Purity | ||||
|---|---|---|---|---|---|---|---|---|---|
| cor | p | cor | p | cor | p | cor | p | ||
| ADRM1 | 0.007007181 | 0.893285143 | 0.011691546 | 0.823125096 | AIM2 | 0.184848948 | 0.000357535 | 0.110447477 | 0.034172889 |
| AHSA1 | 0.032991678 | 0.527536367 | 0.049624408 | 0.342464207 | BIRC3 | 0.276706999 | 6.55E-08 | 0.157768453 | 0.002403299 |
| C1GALT1C1 | 0.072903957 | 0.162248803 | 0.082411178 | 0.114513305 | BRIP1 | 0.116107671 | 0.025725106 | 0.144358809 | 0.005530239 |
| CCT6B | −0.04923596 | 0.345601564 | − 0.024851383 | 0.634656036 | CCL20 | 0.245419021 | 1.83E-06 | 0.18265844 | 0.000428711 |
| CD37 | 0.313734339 | 7.16E-10 | 0.160668404 | 0.001989611 | CCL4 | 0.260407905 | 3.91E-07 | 0.117518488 | 0.024162004 |
| CD3D | 0.181560811 | 0.000456589 | 0.02477063 | 0.635757247 | CCL5 | 0.173718161 | 0.000804592 | 0.007936149 | 0.8794029 |
| CD3E | 0.261800098 | 3.38E-07 | 0.105558417 | 0.04299798 | CCNB1 | 0.117676015 | 0.023779521 | 0.12614563 | 0.015463408 |
| CD3G | 0.237820179 | 3.85E-06 | 0.10315968 | 0.047986046 | CCR7 | −0.036747062 | 0.481600452 | −0.094694125 | 0.069608871 |
| CD69 | 0.289939997 | 1.40E-08 | 0.17500006 | 0.000747011 | DUSP2 | 0.007569049 | 0.884785523 | 0.048693839 | 0.351602967 |
| CD8A | 0.249516366 | 1.21E-06 | 0.122661758 | 0.018575071 | ESCO2 | 0.116216223 | 0.025586159 | 0.137595042 | 0.008214262 |
| CETN3 | 0.096863333 | 0.063063465 | 0.170969376 | 0.000991666 | ETS1 | 0.321388314 | 2.60E-10 | 0.246498672 | 1.70E-06 |
| CSE1L | 0.099792461 | 0.055463188 | 0.103048443 | 0.048228643 | EXO1 | 0.179712783 | 0.000522907 | 0.193044649 | 0.00019474 |
| GEMIN6 | 0.050822929 | 0.330258387 | 0.063946265 | 0.221034641 | EXOC6 | 0.09118768 | 0.080228582 | 0.137066124 | 0.008466521 |
| GNLY | 0.22254285 | 1.60E-05 | 0.090152375 | 0.084157409 | IARS | 0.150831049 | 0.003682261 | 0.121615747 | 0.019610062 |
| GPT2 | −0.161011684 | 0.001917589 | −0.111822512 | 0.03198804 | ITK | 0.283888625 | 2.87E-08 | 0.140204208 | 0.007065302 |
| GZMA | 0.237857212 | 3.84E-06 | 0.097395644 | 0.061977642 | KIF11 | 0.106512789 | 0.040862497 | 0.135977526 | 0.009007528 |
| GZMH | 0.178901654 | 0.000554748 | 0.032912338 | 0.529093309 | KNTC1 | 0.062290422 | 0.23261112 | 0.134880144 | 0.009583803 |
| GZMK | 0.263285516 | 2.88E-07 | 0.115159561 | 0.027175914 | NUF2 | 0.071277459 | 0.171848539 | 0.113930413 | 0.028870616 |
| IL2RB | 0.273384628 | 9.52E-08 | 0.136656971 | 0.008666369 | PRC1 | 0.081499059 | 0.118091424 | 0.111232326 | 0.032910755 |
| LCK | 0.243508727 | 2.21E-06 | 0.117150056 | 0.024612812 | PSAT1 | 0.072592038 | 0.164057841 | 0.068861898 | 0.187479816 |
| MPZL1 | 0.301591522 | 3.38E-09 | 0.24175371 | 2.71E-06 | RGS1 | 0.345455988 | 8.81E-12 | 0.221428298 | 1.81E-05 |
| NKG7 | 0.220843391 | 1.86E-05 | 0.06600439 | 0.206497901 | RTKN2 | 0.08175509 | 0.116936899 | 0.124763933 | 0.016638133 |
| PIK3IP1 | 0.00561427 | 0.914406956 | 0.013977917 | 0.789281481 | SAMSN1 | 0.355518658 | 1.96E-12 | 0.228851868 | 9.24E-06 |
| PTRH2 | −0.025229406 | 0.629043428 | −4.85E-05 | 0.999259876 | SELL | 0.155131466 | 0.002808311 | 0.079284636 | 0.128974215 |
| TIMM13 | −0.10305631 | 0.047906098 | −0.064104898 | 0.219888868 | TRAT1 | 0.246269682 | 1.68E-06 | 0.106436583 | 0.041284495 |
| ZAP70 | 0.248801177 | 1.30E-06 | 0.109145152 | 0.03635807 | |||||
Cor, R value of Spearman’s correlation; None, correlation without adjustment. Purity, correlation adjusted by purity. * p < 0.05
The expression of SNCA and key genes detected in patients with BLCA
To verify SNCA expression in BLCA, we performed IHC staining on the tissue microarray containing samples from 63 cases of BLCA and paired adjacent nontumor tissues purchased from Outdo Biotech (Supplementary Table S8). The results showed that the protein level of α-Syn was significantly downregulated in primary BLCA tissues compared with adjacent non-tumor samples (p < 0.01) (Fig. 6A and B). The prognostic value of SNCA was further investigated in these patients. As shown in Fig. 6C, the BLCA patients with high SNCA expression exhibited significantly shorter OS than those with low SNCA expression (Figs. 6C). We then performed qRT-PCR analysis on 20 pairs of BLCA and para-cancer tissue samples of our cohort at the transcription level. SNCA expression was significantly lower in BLCA tissues than in para-cancer tissues (p < 0.05) (Fig. 6D). These data confirmed the downregulated expression of SNCA in BLCA, which was consistent with the results from TCGA and GEO cohorts.
Fig. 6.
Expression of SNCA detected in BLCA patients. A Representative images for the protein levels of α-Syn investigated by IHC. B The histochemistry score (H-score) of SNCA expression analysis by Image-Pro Plus 6.0 showed that SNCA was significantly downregulated in the BLCA tissue array (n = 63). P -value represents unpaired Student’s t test, **p < 0.01. C Kaplan–Meier analysis of the correlation between SNCA expression and the OS of patients with BLCA in the tissue array (n = 63). D SNCA mRNA expression was significantly downregulated in BCa compared with para-cancer tissues in our cohort, as determined by qRT-PCR (n = 20). SNCA expression was normalized to GAPDH. P-value represents paired Student’s t test, *p < 0.05
Total of 20 genes among the hub genes were significantly correlated with OS and DFS (Supplementary Table S6), of which the six key genes screened by univariate Cox analysis, which were significant risk factors for OS in BLCA, were CNTN1, DACT3, MYLK1, PDE2A, RBM24, and ST6GALNAC3 (p < 0.01) (Table 3 and Supplementary Fig. S2). These six genes expression of 404 BCLA tissues and 28 normal bladder specimens from TCGA were analyzed with GEPIA2. We found the all the six genes were significantly downregulated in BLCA (Fig. 7). The results were confirmed by qRT-PCR for the 20 pairs of BLCA and para-cancer tissue samples of our cohort (Fig. 7).
Table 3.
Univariate Cox analysis for key genes
| Characteristics | Total(N) | Univariate analysis | |
|---|---|---|---|
| Hazard ratio (95% CI) | P value | ||
| ADGRL4 (Low vs. High) | 407 | 0.709 (0.527–0.955) | 0.024 |
| ANGPTL1 (Low vs. High) | 407 | 0.694 (0.515–0.935) | 0.016 |
| CDH5 (Low vs. High) | 407 | 0.789 (0.587–1.060) | 0.116 |
| CNN1 (Low vs. High) | 407 | 0.727 (0.539–0.981) | 0.037 |
| CNTN1 (Low vs. High) | 407 | 0.672 (0.497–0.907) | 0.009 |
| DACT3 (Low vs. High) | 407 | 0.658 (0.487–0.890) | 0.007 |
| DIPK2B (Low vs. High) | 407 | 0.722 (0.537–0.970) | 0.031 |
| BMX (Low vs. High) | 407 | 0.712 (0.530–0.957) | 0.024 |
| F13A1 (Low vs. High) | 407 | 0.691 (0.513–0.931) | 0.015 |
| KCNH2 (Low vs. High) | 407 | 0.902 (0.672–1.211) | 0.493 |
| KCNMB1 (Low vs. High) | 407 | 0.790 (0.587–1.064) | 0.121 |
| LMOD1 (Low vs. High) | 407 | 0.690 (0.512–0.930) | 0.015 |
| MMP9 (Low vs. High) | 407 | 0.707 (0.525–0.952) | 0.022 |
| MYLK (Low vs. High) | 407 | 0.577 (0.426–0.782) | < 0.001 |
| PDE2A (Low vs. High) | 407 | 0.632 (0.469–0.850) | 0.002 |
| PDE5A (Low vs. High) | 407 | 0.774 (0.574–1.044) | 0.093 |
| RBM24 (Low vs. High) | 407 | 0.668 (0.496–0.900) | 0.008 |
| ST6GALNAC3 (Low vs. High) | 407 | 0.642 (0.477–0.865) | 0.004 |
| TAP2 (Low vs. High) | 407 | 0.920 (0.685–1.236) | 0.580 |
| WNT5B (Low vs. High) | 407 | 0.704 (0.523–0.948) | 0.021 |
Fig. 7.
Key gene expressions in BLCA. Box plot showed the relative expression of SNCA in BLCA patients in the GEPIA2. The right image showed the relative expression of SNCA in 20 pairs of BLCA tissues analyzed by qRT-PCR. SNCA expression was normalized to GAPDH. P-value represents paired Student’s t test, *p < 0.05, ** p < 0.01
The lower expression of SNCA in BLCA is related to its promoter hypermethylation
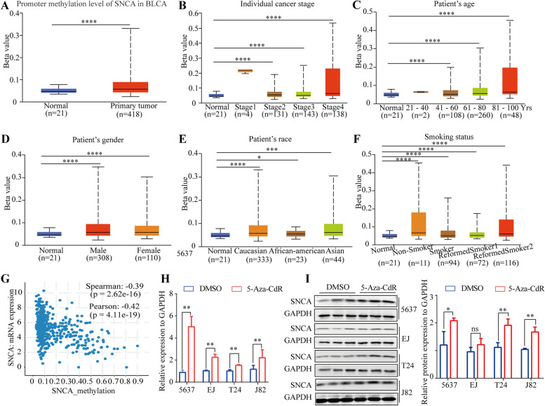
Aberrant DNA methylation is the most well studied epigenetic change, which culminates in altered gene expression, thereby playing critical roles in the initiation and progression of carcinogenesis [40]. We speculated that the downregulation of SNCA in BLCA may be related to DNA methylation. The promoter methylation level of SNCA in BLCA was investigated. As expected, the promoter methylation levels of SNCA were significantly higher in primary tumors than in normal tissues from UALCAN database (Fig. 8A). Further study based on subgroup analysis of multiple clinic-pathological features of TCGA-BLCA samples in UALCAN database consistently showed the higher promoter methylation levels of SNCA in BLCA patients compared with normal subjects based on cancer stage (Fig. 8B), age (Fig. 8C), gender (Fig. 8D), race (Fig. 8E), and smoking habits (Fig. 8F). As shown in Fig. 8G, the transcription level of SNCA negatively correlated with the level of promoter methylation analyzed from TCGA (Spearman: r = − 0.39, p = 2.62E - 16). To investigate whether the promoter methylation may serve as a regulator of the transcription of SNCA in BLCA, we treated the BLCA cell lines with 5-Aza-CdR, a demethylating agent approved by the U.S. Food and Drug Administration, at a final concentration of 5 μM for 72 h. The results showed significantly increased mRNA (Fig. 8H) and protein expression levels of SNCA in 5-Aza-CdR-treated group (Fig. 8I), indicating that SNCA is suppressed and downregulated due to its promoter hypermethylation.
Fig. 8.
The promoter methylation level of SNCA is upregulated in BLCA and negatively correlates with the expression level of SNCA. A The SNCA promoter methylation level of BLCA patients from TCGA analyzed by UALCAN. The expression level of SNCA methylation in BLCA patients downloaded from UALCAN database was analyzed according to (B) cancer stage, (C) patient’s age, (D) gender, (E) race, and (F) smoking status. G The correlation analysis between the expression level of SNCA and its methylation level in BLCA patients. H qRT-PCR analysis of the expression of SNCA in BLCA cell lines treated with 5-Aza-CdR in a final concentration of 5 μM for 72 h. I Western blotting analysis of the expression of SNCA in BLCA cell lines treated with 5-Aza-CdR in a final concentration of 5 μM for 72 h. GAPDH was used as a loading control. Quantitative analysis results are shown on the right
Discussion
Epidemiological studies have indicated a decreased risk of most cancer types in patients with PD. However, some tumors are more common in PD patients [41–43]. α-Syn has been reported to be abnormally expressed in a variety of tumors [5, 7–9], but it has never been studied in BLCA. In this study, we analyzed the clinical and prognostic role of SNCA as well as SNCA methylation in BLCA based on TCGA database. We found that the low expression of SNCA mRNA in BLCA tissues was significantly associated with a favorable prognosis. A negative association was found between SNCA mRNA expression and SNCA methylation. There is increasing evidence that abnormal DNA methylation of SNCA plays an essential role in a variety of tumors, such as cholangiocarcinoma [4], colonic adenocarcinoma [8], colorectal cancer [9], and non-Hodgkin lymphoma [14]. In our analysis, we first treated the BLCA cell lines with the DNA methylation inhibitor, 5-Aza-CdR. Such a treatment resulted in the significant increase in mRNA and protein expression levels of SNCA, indicating that SNCA may be suppressed and downregulated due to its hypermethylation. This negative correlation may well explain the low expression of SNCA in BLCA tissues. Thus, SNCA might be an independent biomarker for BLCA prognosis.
Cancer is one of the diseases resulting from incorrect signaling in cellular systems related to cell survival and death. α-Syn is mainly located in presynaptic nerve terminals and it plays an important regulatory role, including synapse maintenance, mitochondrial homeostasis, proteasome function, dopamine metabolism, and molecular chaperone activity [3]. At present, little is known as to how SNCA affects the prognosis of BLCA and what biological function SNCA has in BLCA. Both PD and cancer have been reported to share some common biological pathways in which SNCA is involved, such as mitochondrial dysfunction, inflammation, oxidative stress, DNA damage, and cell cycle activation anomalies [44]. LinkedOmics database was used to study the potential biological functions of SNCA in BLCA. The enrichment analysis of the genes co-expressed with SNCA showed that SNCA was significantly associated with cell adhesion, indicating an impact of SNCA on cell migration. A growing body of evidence indicates that SNCA interacts with actin and actin-binding proteins, whose rapid assembly and disassembly enable cells to migrate [45]. Both in vitro and in vivo model have shown that SNCA affects microtubules, which play many roles in all eukaryotic cell types from fungi to mammals [46]. SNCA overexpression correlates with disruption of the microtubule network, impairment of microtubule-dependent trafficking, and neurite degeneration [47]. It has been suggested that SNCA affects cell migration partly due to the interaction with actin; however, further mechanisms need to be confirmed by biological experiments.
WGCNA, a system biology method, can identify highly synergistic gene sets and can analyze the genes most relevant to disease based on the interlinkage of gene sets and the association between gene sets and phenotypes. In our study, WGCNA was used to cluster genes with similar expression patterns to obtain the modules most relevant to the clinical phenotype of BLCA patients. The results showed that most of the clinical characteristics (smoking habit, weight, height, ages at diagnosis, stage, race, grade, gender, and diagnosis subtype) did not significantly correlate with these modules. However, most modules significantly affected OS and DFS. These results together suggest that SNCA may be used as a prognostic marker in BLCA.
Tumor-infiltrating immune cells have emerged as a key regulator of tumor growth and progression. They are a part of the complex tumor microenvironment and are associated with the biological behavior and patient survival in BLCA [33]. In the present study, we found that SNCA expression positively correlated with the presence of CD8+ T cells (r = 0.353) and CD4+ T cells (r = 0.326) in the BLCA tissues. We further analyzed the cell markers of T cells, and obtained consistent results. Previous studies have reported that T lymphocyte infiltrates are present in parkinsonian brains and 1-methyl-4-phenyl-1, 2, 3, 6-tetrahydropyridine mouse model of PD [48, 49]. SNCA expression was correlated with infiltrating may take part in PD. It is indicated that the tight relationship between SNCA and T cell marker genes is the potential epicenter of the immune response and one of the critical factors affecting the prognosis.
It is worth noting that this analysis inevitably had limitations. First, the results originate from retrospective data, and more prospective data will be needed to prove the clinical utility of our findings. Second, although we preliminarily explored the biological roles of SNCA in BLCA through WGCNA analysis, the detailed mechanism linking SNCA expression and BLCA requires further biomedical experiments. Nevertheless, the current results are encouraging and noteworthy in the field of identifying promising prognostic biomarkers for BLCA.
Conclusion
SNCA is downregulated in BLCA and is negatively regulated by DNA methylation in BLCA. Low SNCA expression predicts favorable prognosis in BLCA patients. Moreover, SNCA expression potentially contributes to the regulation of T cells, B cells, macrophages, neutrophils, and dendritic cells. Hence, SNCA probably plays an important role in the infiltration of immune cells, and could act as a promising prognostic biomarker in BLCA patients.
Supplementary Information
Acknowledgements
The authors thank Guofeng Zhao for R language analysis assistance.
Abbreviations
- PD
Parkinson’s disease
- BLCA
Bladder cancer
- OS
Overall survival
- DFS
Disease-free survival
- RFS
Recurrence-free survival
- TCGA
The Cancer Genome Atlas
- GEPIA
Gene Expression Profiling Interactive Analysis
- GENT2
Gene Expression database of Nomal and Tumor tissues 2
- GO
Gene Ontology
- KEGG
Kyoto Encyclopedia of Gene and Genomes
- GO_BP
GO biological process
- WGCNA
Weighted Co-expression Network
- MHC
Major histocompatibility complex
- TILs
Tumor-infiltrating lymphocytes
- qRT-PCR
Quantitative real-time polymerase chain reaction
- IHC
Immunohistochemistry
- CNV
Copy number variations
Authors’ contributions
In this work, KM and DY discussed and designed this study. ZW and CX performed all experiments. CZ participated in the experiment. The manuscript was written by Z W. KM and DY revised the manuscript. All authors read and approved the final manuscript.
Funding
This work was supported by Natural Science Foundation of Yunnan Province (No.202001AT070144).
Availability of data and materials
The datasets analyzed during the current study are available in the Linkedomics, TCGA database (https://tcga-data.nci.nih.gov/tcga/), TIMER database (https://cistrome.shinyapps.io/timer/), UALCAN database (http://ualcan.path.uab.edu/index.html), KEGG database (www.kegg.jp/kegg/kegg1.html), Kaplan–Meier survival curves (http://cran.r-project.org/web/packages/survival/index.html). c-BioPortal database (http://cbioportal.org), All data generated or analyzed during this study are included in this published article (and its supplementary information files). All the data were available from the corresponding authors for reasonable request.
Declarations
Ethics approval and consent to participate
The study was approved by the Academic Committee of the Second Affiliated Hospital of Kunming Medical University, and it was conducted in accordance with the principles expressed in the Declaration of Helsinki. All 20 patients with BLCA signed written informed consent and did not receive other special treatment before surgery.
Consent for publication
Not applicable.
Competing interests
All the authors declare that they have no competing interests.
Footnotes
Publisher’s Note
Springer Nature remains neutral with regard to jurisdictional claims in published maps and institutional affiliations.
Zhengcun Wu and Chengxing Xia contributed equally to this work.
Contributor Information
Zhengcun Wu, Email: wzc1121@imbcams.com.cn.
Chengxing Xia, Email: xiachengxing@kmmu.edu.cn.
Chao Zhang, Email: zhangchao@kmmu.edu.cn.
Delin Yang, Email: yangdelin@kmmu.edu.cn, Email: ydelin@163.com.
Kaili Ma, Email: makaili@imbcams.com.cn, Email: mklpumc@gmail.com.
References
- 1.Baba M, Nakajo S, Tu PH, Tomita T, Nakaya K, Lee VM, Trojanowski JQ, Iwatsubo T. Aggregation of alpha-synuclein in Lewy bodies of sporadic Parkinson's disease and dementia with Lewy bodies. Am J Pathol. 1998;152(4):879–884. [PMC free article] [PubMed] [Google Scholar]
- 2.Spillantini MG, Schmidt ML, Lee VM, Trojanowski JQ, Jakes R, Goedert M. Alpha-synuclein in Lewy bodies. Nature. 1997;388(6645):839–840. doi: 10.1038/42166. [DOI] [PubMed] [Google Scholar]
- 3.Burré J, Sharma M, Südhof TC. Cell biology and pathophysiology of α-Synuclein. Csh Perspect Med. 2018;8(3):a24091. doi: 10.1101/cshperspect.a024091. [DOI] [PMC free article] [PubMed] [Google Scholar]
- 4.Bruening W, Giasson BI, Klein-Szanto AJ, Lee VM, Trojanowski JQ, Godwin AK. Synucleins are expressed in the majority of breast and ovarian carcinomas and in preneoplastic lesions of the ovary. Cancer Am Cancer Soc. 2000;88(9):2154–2163. [PubMed] [Google Scholar]
- 5.Ye Q, Wang TF, Peng YF, Xie J, Feng B, Qiu MY, Li LH, Lu AG, Liu BY, Zheng MH. Expression of alpha-, beta- and gamma-synuclein in colorectal cancer, and potential clinical significance in progression of the disease. Oncol Rep. 2010;23(2):429–436. [PubMed] [Google Scholar]
- 6.Turriani E, Lázaro DF, Ryazanov S, Leonov A, Giese A, Schön M, Schön MP, Griesinger C, Outeiro TF, Arndt-Jovin DJ, et al. Treatment with diphenyl–pyrazole compound anle138b/c reveals that α-synuclein protects melanoma cells from autophagic cell death. Proc Natl Acad Sci. 2017;114(25):E4971–E4977. doi: 10.1073/pnas.1700200114. [DOI] [PMC free article] [PubMed] [Google Scholar]
- 7.Kawashima M, Suzuki SO, Doh-ura K, Iwaki T. Alpha-Synuclein is expressed in a variety of brain tumors showing neuronal differentiation. Acta Neuropathol. 2000;99(2):154–160. doi: 10.1007/pl00007419. [DOI] [PubMed] [Google Scholar]
- 8.Yan Y, Xu Z, Hu X, Qian L, Li Z, Zhou Y, Dai S, Zeng S, Gong Z. SNCA is a functionally low-expressed gene in lung adenocarcinoma. Genes Basel. 2018;9(1):16. doi: 10.3390/genes9010016. [DOI] [PMC free article] [PubMed] [Google Scholar]
- 9.Li W, Zhang H, Guo Q, Wu X, Xu Z, Dang C, Xia P, Song Y. Detection of SNCA and FBN1 methylation in the stool as a biomarker for colorectal Cancer. Dis Markers. 2015;2015:1–6. doi: 10.1155/2015/657570. [DOI] [PMC free article] [PubMed] [Google Scholar]
- 10.Zou J, Yin F, Wang Q, Zhang W, Li L. Analysis of microarray-identified genes and microRNAs associated with drug resistance in ovarian cancer. Int J Clin Exp Patho. 2015;8(6):6847. [PMC free article] [PubMed] [Google Scholar]
- 11.Tian L, Zhao Y, Truong M, Lagadec C, Bourette RP. Synuclein gamma expression enhances radiation resistance of breast cancer cells. Oncotarget. 2018;9(44):27435–27447. doi: 10.18632/oncotarget.25415. [DOI] [PMC free article] [PubMed] [Google Scholar]
- 12.Ge Y, Xu K. Alpha-synuclein contributes to malignant progression of human meningioma via the Akt/mTOR pathway. Cancer Cell Int. 2016;16(1):86. doi: 10.1186/s12935-016-0361-y. [DOI] [PMC free article] [PubMed] [Google Scholar]
- 13.Fung KM, Rorke LB, Giasson B, Lee VM, Trojanowski JQ. Expression of alpha-, beta-, and gamma-synuclein in glial tumors and medulloblastomas. Acta Neuropathol. 2003;106(2):167–175. doi: 10.1007/s00401-003-0718-x. [DOI] [PubMed] [Google Scholar]
- 14.Bethge N, Lothe RA, Honne H, Andresen K, Trøen G, Eknæs M, Liestøl K, Holte H, Delabie J, Smeland EB, et al. Colorectal cancer DNA methylation marker panel validated with high performance in non-Hodgkin lymphoma. Epigenetics U S. 2014;9(3):428–436. doi: 10.4161/epi.27554. [DOI] [PMC free article] [PubMed] [Google Scholar]
- 15.Israeli E, Yakunin E, Zarbiv Y, Hacohen-Solovich A, Kisos H, Loeb V, Lichtenstein M, Ben-Gedalya T, Sabag O, Pikarsky E, et al. α-Synuclein expression selectively affects tumorigenesis in mice modeling Parkinson's disease. PLoS One. 2011;6(5):e19622. doi: 10.1371/journal.pone.0019622. [DOI] [PMC free article] [PubMed] [Google Scholar]
- 16.Zhang P, Liu B. Association between Parkinson’s disease and risk of Cancer: a PRISMA-compliant Meta-analysis. ACS Chem Neurosci. 2019;10(10):4430–4439. doi: 10.1021/acschemneuro.9b00498. [DOI] [PubMed] [Google Scholar]
- 17.Sung H, Ferlay J, Siegel RL, Laversanne M, Soerjomataram I, Jemal A, Bray F. Global Cancer statistics 2020: GLOBOCAN estimates of incidence and mortality worldwide for 36 cancers in 185 countries. CA Cancer J Clin. 2021;71(3):209–249. doi: 10.3322/caac.21660. [DOI] [PubMed] [Google Scholar]
- 18.Witjes JA, Bruins HM, Cathomas R, Compérat EM, Cowan NC, Gakis G, Hernández V, Linares Espinós E, Lorch A, Neuzillet Y, et al. European association of urology guidelines on muscle-invasive and metastatic bladder Cancer: summary of the 2020 guidelines. Eur Urol. 2021;79(1):82–104. doi: 10.1016/j.eururo.2020.03.055. [DOI] [PubMed] [Google Scholar]
- 19.Park S, Yoon B, Kim S, Kim S. GENT2: an updated gene expression database for normal and tumor tissues. BMC Med Genet. 2019;12(S5):1–8. [DOI] [PMC free article] [PubMed]
- 20.Tang Z, Kang B, Li C, Chen T, Zhang Z. GEPIA2: an enhanced web server for large-scale expression profiling and interactive analysis. Nucleic Acids Res. 2019;47(W1):W556–W560. doi: 10.1093/nar/gkz430. [DOI] [PMC free article] [PubMed] [Google Scholar]
- 21.Chandrashekar DS, Bashel B, Balasubramanya S, Creighton CJ, Ponce-Rodriguez I, Chakravarthi B, Varambally S. UALCAN: a portal for facilitating tumor subgroup gene expression and survival analyses. Neoplasia. 2017;19(8):649–658. doi: 10.1016/j.neo.2017.05.002. [DOI] [PMC free article] [PubMed] [Google Scholar]
- 22.Cerami E, Gao J, Dogrusoz U, Gross BE, Sumer SO, Aksoy BA, Jacobsen A, Byrne CJ, Heuer ML, Larsson E, et al. The cBio Cancer genomics portal: an open platform for exploring multidimensional Cancer genomics data: figure 1. Cancer Discov. 2012;2(5):401–404. doi: 10.1158/2159-8290.CD-12-0095. [DOI] [PMC free article] [PubMed] [Google Scholar]
- 23.Kanehisa M, Goto S. KEGG: Kyoto encyclopedia of genes and genomes. Nucleic Acids Res. 2000;28(1):27–30. doi: 10.1093/nar/28.1.27. [DOI] [PMC free article] [PubMed] [Google Scholar]
- 24.Yu G, Wang L, Han Y, He Q. clusterProfiler: an R package for comparing biological themes among gene clusters. OMICS. 2012;16(5):284–287. doi: 10.1089/omi.2011.0118. [DOI] [PMC free article] [PubMed] [Google Scholar]
- 25.Vasaikar SV, Straub P, Wang J, Zhang B. LinkedOmics: analyzing multi-omics data within and across 32 cancer types. Nucleic Acids Res. 2018;46(D1):D956–D963. doi: 10.1093/nar/gkx1090. [DOI] [PMC free article] [PubMed] [Google Scholar]
- 26.Langfelder P, Horvath S. WGCNA: an R package for weighted correlation network analysis. Bmc Bioinformatics. 2008;9(1):559. doi: 10.1186/1471-2105-9-559. [DOI] [PMC free article] [PubMed] [Google Scholar]
- 27.Li T, Fan J, Wang B, Traugh N, Chen Q, Liu JS, Li B, Liu XS. TIMER: a web server for comprehensive analysis of tumor-infiltrating immune cells. Cancer Res. 2017;77(21):e108–e110. doi: 10.1158/0008-5472.CAN-17-0307. [DOI] [PMC free article] [PubMed] [Google Scholar]
- 28.Yoshihara K, Shahmoradgoli M, Martinez E, Vegesna R, Kim H, Torres-Garcia W, Trevino V, Shen H, Laird PW, Levine DA, et al. Inferring tumour purity and stromal and immune cell admixture from expression data. Nat Commun. 2013;4:2612. doi: 10.1038/ncomms3612. [DOI] [PMC free article] [PubMed] [Google Scholar]
- 29.Ru B, Wong CN, Tong Y, Zhong JY, Zhong SSW, Wu WC, Chu KC, Wong CY, Lau CY, Chen I, et al. TISIDB: an integrated repository portal for tumor–immune system interactions. Bioinformatics. 2019;35(20):4200–4202. doi: 10.1093/bioinformatics/btz210. [DOI] [PubMed] [Google Scholar]
- 30.Du T, Wu Z, Luo H, Lu S, Ma K. Injection of α-syn-98 Aggregates Into the Brain Triggers α-Synuclein Pathology and an Inflammatory Response. Front Mol Neurosci. 2019;12:189. doi: 10.3389/fnmol.2019.00189. [DOI] [PMC free article] [PubMed] [Google Scholar]
- 31.Mathews ST, Plaisance EP, Kim T. Imaging Systems for Westerns: Chemiluminescence vs. Infrared Detection. vol. 536. Totowa, NJ: Humana Press; 2009. pp. 499–513. [DOI] [PubMed] [Google Scholar]
- 32.Viswambaram P, Hayne D. Gender discrepancies in bladder cancer: potential explanations. Expert Rev Anticanc. 2020;20(10):841–849. doi: 10.1080/14737140.2020.1813029. [DOI] [PubMed] [Google Scholar]
- 33.Kardoust Parizi M, Shariat SF, Margulis V, Mori K, Lotan Y. Value of tumour-infiltrating immune cells in predicting response to intravesical BCG in patients with non-muscle-invasive bladder cancer: a systematic review and meta-analysis. BJU Int. 2021;127(6):617–625. doi: 10.1111/bju.15276. [DOI] [PubMed] [Google Scholar]
- 34.Saraiva M, Vieira P, O Garra A: Biology and therapeutic potential of interleukin-10. J Exp Med 2020, 217(1). [DOI] [PMC free article] [PubMed]
- 35.Cannarile MA, Weisser M, Jacob W, Jegg A, Ries CH, Rüttinger D. Colony-stimulating factor 1 receptor (CSF1R) inhibitors in cancer therapy. J Immunother Cancer. 2017;5(1):1–3. doi: 10.1186/s40425-017-0257-y. [DOI] [PMC free article] [PubMed] [Google Scholar]
- 36.Jia D, Jing Y, Zhang Z, Liu L, Ding J, Zhao F, Ge C, Wang Q, Chen T, Yao M, et al. Amplification of MPZL1/PZR promotes tumor cell migration through Src-mediated phosphorylation of cortactin in hepatocellular carcinoma. Cell Res. 2014;24(2):204–217. doi: 10.1038/cr.2013.158. [DOI] [PMC free article] [PubMed] [Google Scholar]
- 37.Chen D, Cao L, Wang X. MPZL1 promotes tumor cell proliferation and migration via activation of Src kinase in ovarian cancer. Oncol Rep. 2019;42(2):679–687. doi: 10.3892/or.2019.7199. [DOI] [PMC free article] [PubMed] [Google Scholar]
- 38.Zhang L, Yan R, Zhang S, Zhang H, Ruan X, Cao Z, Gu X. MicroRNA-338-3p inhibits the progression of bladder cancer through regulating ETS1 expression. Eur Rev Med Pharmaco. 2019;23(5):1986–1995. doi: 10.26355/eurrev_201903_17237. [DOI] [PubMed] [Google Scholar]
- 39.Liu L, Liu Y, Zhang X, Chen M, Wu H, Lin M, Zhan Y, Zhuang C, Lin J, Li J, et al. Inhibiting cell migration and cell invasion by silencing the transcription factor ETS-1 in human bladder cancer. Oncotarget. 2016;7(18):25125–25134. doi: 10.18632/oncotarget.7192. [DOI] [PMC free article] [PubMed] [Google Scholar]
- 40.Kanwal R, Gupta K, Gupta S. Cancer epigenetics: an introduction. Methods Mol Biol. 2015;1238:3–25. doi: 10.1007/978-1-4939-1804-1_1. [DOI] [PubMed] [Google Scholar]
- 41.Filippou PS, Outeiro TF. Cancer and Parkinson's disease: common targets, Emerging Hopes. Mov Disord. 2021;36(2):340–346. doi: 10.1002/mds.28425. [DOI] [PubMed] [Google Scholar]
- 42.Park J, Kim D, Park Y, Kwon D, Choi M, Jung J, Han K. Cancer risk in patients with Parkinson’s disease in South Korea: a nationwide, population-based cohort study. Eur J Cancer. 2019;117:5–13. doi: 10.1016/j.ejca.2019.04.033. [DOI] [PubMed] [Google Scholar]
- 43.Kawada T. Parkinson's disease and cancer incidence: a risk assessment. J Neurol Sci. 2020;412:116761. doi: 10.1016/j.jns.2020.116761. [DOI] [PubMed] [Google Scholar]
- 44.Ejma M, Madetko N, Brzecka A, Guranski K, Alster P, Misiuk-Hojło M, Somasundaram SG, Kirkland CE, Aliev G. The links between Parkinson’s disease and Cancer. Biomedicines. 2020;8(10):416. doi: 10.3390/biomedicines8100416. [DOI] [PMC free article] [PubMed] [Google Scholar]
- 45.Oliveira Da Silva MI, Liz MA. Linking alpha-Synuclein to the actin cytoskeleton: consequences to neuronal function. Front Cell and Dev Biol. 2020;8:787. doi: 10.3389/fcell.2020.00787. [DOI] [PMC free article] [PubMed] [Google Scholar]
- 46.Calogero AM, Mazzetti S, Pezzoli G, Cappelletti G. Neuronal microtubules and proteins linked to Parkinson's disease: a relevant interaction? Biol Chem. 2019;400(9):1099–1112. doi: 10.1515/hsz-2019-0142. [DOI] [PubMed] [Google Scholar]
- 47.Lee HG, Zhu X, Takeda A, Perry G, Smith MA. Emerging evidence for the neuroprotective role of alpha-synuclein. Exp Neurol. 2006;200(1):1–7. doi: 10.1016/j.expneurol.2006.04.024. [DOI] [PubMed] [Google Scholar]
- 48.Kustrimovic N, Comi C, Magistrelli L, Rasini E, Legnaro M, Bombelli R, Aleksic I, Blandini F, Minafra B, Riboldazzi G, et al. Parkinson’s disease patients have a complex phenotypic and functional Th1 bias: cross-sectional studies of CD4+ Th1/Th2/T17 and Treg in drug-naïve and drug-treated patients. J Neuroinflamm. 2018;15(1):205. doi: 10.1186/s12974-018-1248-8. [DOI] [PMC free article] [PubMed] [Google Scholar]
- 49.Brochard V, Combadière B, Prigent A, Laouar Y, Perrin A, Beray-Berthat V, Bonduelle O, Alvarez-Fischer D, Callebert J, Launay J, et al. Infiltration of CD4+ lymphocytes into the brain contributes to neurodegeneration in a mouse model of Parkinson disease. J Clin Invest. 2008;119(1):182–192. doi: 10.1172/JCI36470. [DOI] [PMC free article] [PubMed] [Google Scholar]
Associated Data
This section collects any data citations, data availability statements, or supplementary materials included in this article.
Supplementary Materials
Data Availability Statement
The datasets analyzed during the current study are available in the Linkedomics, TCGA database (https://tcga-data.nci.nih.gov/tcga/), TIMER database (https://cistrome.shinyapps.io/timer/), UALCAN database (http://ualcan.path.uab.edu/index.html), KEGG database (www.kegg.jp/kegg/kegg1.html), Kaplan–Meier survival curves (http://cran.r-project.org/web/packages/survival/index.html). c-BioPortal database (http://cbioportal.org), All data generated or analyzed during this study are included in this published article (and its supplementary information files). All the data were available from the corresponding authors for reasonable request.








