Abstract
Since its launch in 2013, the Belt and Road Initiative (BRI) quickly has become the cornerstone of foreign policy for the People’s Republic of China (PRC) under Xi Jinping’s leadership to project China’s new-found economic influence through networks of infrastructure, trade, and investment deals. Considerable scholarship about the BRI has focused on China’s motivations, domestic politics, strategic culture, policy instruments, and the perceptions, effects, and implications across various countries and regions. While competing IR paradigms and levels of analysis have been applied to analyze the BRI and its impact, little research has examined the complex causal mechanisms of the BRI in a comprehensively visualized and rigorous way. How, for example, does the BRI look in the context of power transition theory? Is this time-honored theory, which focuses on the dynamics of capabilities, able to explain the characteristics of BRI, notably its impact upon policies and outcomes at the regional and international levels? Through the prism of systemism, this paper seeks to answer such questions. The systemist approach, which emphasizes the graphic portrayal of cause and effect, is well suited to the task of comparing and evaluating theoretical arguments about developments such as the BRI. A visualization of power transition theory is used to obtain insights about the likely direction of China’s BRI in terms of the USA and China as leading states and rivals faced with the challenge of managing conflict short of war in East Asia.
Keywords: Systemism, Power transition theory, Belt and road initiative (BRI), Chinese foreign policy
Introduction
Like the Ancient Silk Road, the Belt and Road Initiative (BRI) will change the world. The People’s Republic of China (PRC), under Xi Jinping’s leadership, has committed to building international and inter-regional connectivity through the BRI—a series of Beijing-backed infrastructure, trade and investment projects, along with bilateral and multilateral diplomatic and cultural cooperation activities across Eurasia, Africa, and Latin America. Since its inception in 2013, the BRI has gone from a loosely coordinated infrastructure development program to the cornerstone of foreign policy for the PRC under Xi Jinping’s leadership. The BRI is an ambitious step forward for the PRC as it openly questions the longstanding Anglo-American world order in significant ways.
Much has been said already about the scope, intentions, goals and significance, and connection to domestic politics, among other aspects of the BRI. However, little research so far has examined the complex causal mechanisms of the BRI in a rigorously visualized way. How, for example, does the BRI look in the context of power transition between the United States and China? Is the time-honored power transition theory, which focuses on the dynamics of capabilities, able to explain the characteristics of BRI, most notably its impact upon outcomes at the international level? These are questions with great academic and policy-related significance for today and the years beyond.
Through the prism of systemism, this paper seeks to answer such questions with an examination of ideas about the dynamics of capabilities, such as power transition theory in international relations. This is intended to obtain greater insight about the characteristics and development of China’s Belt and Road Initiative. Systemist International Relations (SIR) (James 2019, 2022), which emphasizes graphic portrayal of cause and effect, is well suited to the task of comparing and evaluating theoretical arguments about developments such as the BRI. The goal is to produce a better theoretical model to explain the China-led multilateral initiative and identify the most significant policy-related aspects of its ongoing implementation.
This study proceeds in five further sections. The second section provides an overview of the BRI and associated academic literature. Section 3 introduces SIR, a graphic approach toward communication of theories. In Sect. 4, power transition theory is conveyed through visualizations based on SIR as a potential explanation for development and characteristics of the BRI. The fifth section employs SIR to convey and assess the story about the cause and effect of BRI in the power transition dynamics between the USA and China. A sixth and final section reviews what has been accomplished and offers a few suggestions for future research about the BRI, in particular, and the evolving role of the PRC as a rising world power in general.
The BRI: A Comprehensive Diplomatic and Development Strategy
Initially articulated in President Xi Jinping’s 2013 speech in Kazakhstan to build the “Silk Road Economic Belt” (丝绸之路经济带)1 and his address to the Indonesian parliament on building the “21st Century Maritime Silk Road” (21世纪海上丝绸之路), the BRI serves as the framework of contemporary Chinese foreign policy. This vision of a new world order is referred to as either the “One Belt, One Road” Initiative (一带一路倡议) or the BRI. Its vision is to establish economic, diplomatic and cultural connections between and among China and Eurasia, Africa, and Oceana through six economic corridors.2 Entitled “Vision and Actions on Jointly Building Silk Road Economic Belt and 21st Century Maritime Silk Road,” the official narrative jointly released by the National Development and Reform Commission (NDRC), the Ministry of Foreign Affairs (MOFA), and the Ministry of Commerce (MOFCOM) in March 2015 defines the scope of the BRI as follows:
The Belt and Road run through the continents of Asia, Europe, and Africa, connecting the vibrant East Asia economic circle at one end and developed European economic circle at the other, and encompassing countries with huge potential for economic development. The Silk Road Economic Belt focuses on bringing together China, Central Asia, Russia and Europe (the Baltic); linking China with the Persian Gulf and the Mediterranean Sea through Central Asia and West Asia; and connecting China with Southeast Asia, South Asia and the Indian Ocean. The twenty-first Century Maritime Silk Road is designed to go from China’s coast to Europe through the South China Sea and the Indian Ocean in one route, and from China’s coast through the South China Sea to the South Pacific in the other.
Figure 1 displays a map of the BRI. As a modern, state-sponsored version of the Silk Road, the BRI stands out as a grand strategy that should enhance the position of China over time. This is to be anticipated precisely because of its comprehensive approach toward implementation of foreign policy, international trade and investment, and security.
Fig. 1.
Map of the Belt and Road Initiative, 2020. Source: Mercator Institute for China Studies https://merics.org/sites/default/files/2020-06/Silkroad-Projekt_EN_2020_
Economically, through a series of hard and soft infrastructures, the BRI seeks to build intra-regional and inter-regional connectivity by linking China’s economic centers and underdeveloped regions with key cities across land corridors in the “Silk Road Economic Belt” and connecting a string of ports across the South China Sea, the Indian Ocean, and the Mediterranean in the “21st Century Maritime Silk Road”. The BRI not only focuses on infrastructure building in partner countries and regions, it also is a vehicle to strengthen trade and cultivate cooperative relations. From 2013 to 2018, China’s direct investment in BRI partners reached US$90 billion. In October 2020, China Daily reports that trade between China and BRI partners totaled US$7.8 trillion in over 2,000 projects.3
The BRI goes beyond construction that consists of ‘bricks and mortar’. Since 2015, BRI has included a “Digital Silk Road,” also called a “community of common destiny in cyberspace”. The hardware in the digital infrastructure abroad includes most notably the 5G telecommunication networks, next-generation fiber-optic cables and data centers built by Huawei and other Chinese high-tech champions. These elements are essential to integrate modern international trade and financial markets.4 The software of the Digital Silk Road consists of various initiatives for international cooperation in implementing standards of cyber security and cyber sovereignty through intergovernmental institutions. China also offers Internet training programs that take place in some BRI partners (e.g., Egypt, Zimbabwe, etc.), highlighting the internet as a legitimate domain for state governance and intervention. It has great potential to enhance China’s digital connectivity and cyber free trade zones with BRI partners with China-centered digital infrastructure—a Chinese model of digital sovereignty and internet governance (Yang 2020).
Another highlight of the BRI, “people-to-people exchanges,” involves study abroad and exchange programs between China and its BRI partners. China now ranks third globally in attracting international students to universities and vocational schools, behind the USA and the UK. The Ministry of Education in Beijing reported 489,200 international students studying in China in 2017, up from 290,000 in 2011 (“Is China both a source and hub for international students?” 2017). Over half of the inbound international students came from China’s Asian neighbors, many of which are BRI partners. International students from BRI partner countries have risen steadily from just around 207,847 in 2012 to 284,141 in 2018. Among these, students from Pakistan studying in China doubled from 2012 to 2016 to 19,000. In 2016, China became the second most popular international destination—after France—for African students, attracting 61,594 students from African countries majoring in economics and sciences.5 As of 2017, according to the Ministry of Education, 350,000 Chinese students have studied in BRI partner countries and 45 educational agreements had been signed with BRI partner countries since 2012. By March 2017, to promote the Chinese language and culture, 137 Confucius Institutes had been established in 53 BRI partner countries.6 These numbers, moreover, have risen rapidly from the outset of the BRI onward until the COVID-19 pandemic.
In addition, other “new strategic territories” have been incorporated to expand BRI’s footprint, including China’s involvement in the Polar regions through the “Silk Road on Ice” in the Arctic, the deep sea through the three ocean-based “blue economic passages”, and outer space through the Space Information Corridor (Noland 2019).
Since its inception, the Chinese Communist Party (CCP) and Chinese government has expended enormous financial, economic, diplomatic, political and human resources to promote the BRI. The Initiative was officially endorsed at the Third Plenum of the 18th CCP Congress in November 2013. Since 2015, the BRI has been featured in the State Council’s annual reports on the work of the government. It is a prominent feature of China’s 13th Five-Year Plan that has guided the national investment plan from 2016 to 2020. The BRI also has been elevated to represent Xi Jinping’s strategic vision of China’s place in world order and thus enshrined in the PRC Constitution in 2017 and the CCP Constitution in 2018.
Over and beyond Xi Jinping’s personal leadership from the beginning, policy coordination for the BRI since 2015 has been under the guidance of the CCP Central Leading Small Group on “Advancing the Development of the OBOR”. This ongoing process of coordination involves four top-ranking Politburo members. Involvement of the highest leadership with the BRI, through the Leading Small Group, is able to “project an image of global Chinese economic accomplishment and prestige domestically, that in turn delivers satisfaction to the populace, and insures against regime stability” (He 2019, p. 185). Thus, the BRI can be identified as the PRC’s ‘signature’ foreign policy.
Beyond active promotion within China, the Chinese government has put forward the BRI as the cornerstone of Xi Jinping’s signature “major country diplomacy” (大国外交), notably through the two One Belt and One Road Forums for International Cooperation. In May 2017, 29 heads of state and 60 representatives of international organizations, among over 1600 delegates, attended the first BRI forum and achieved 279 practical outcomes. In April 2019, among over 6000 foreign guests, 38 heads of state attended the second BRI forum and achieved 283 practical outcomes. Chinese Foreign Minister Wang Yi reported that, by March 8, 2019, 123 countries and 29 international organizations already had signed on to the BRI (Wang 2019).7 By July 2019, China had signed 195 intergovernmental cooperation agreements with 136 countries and 30 international organizations across Eurasia, Africa, Latin America, and the South Pacific (Belt and Road Portal, 2019).
As of March 2020, BRI partners include 38 in sub-Saharan Africa, 34 in Europe and Central Asia (including 18 EU member states), 25 in East Asia and the Pacific (including China), 17 in the Middle East and North Africa, 18 in Latin America and the Caribbean, and in Southeast Asia (Belt and Road Portal, 2019). These 138 BRI partners not only consist of China’s various circles of allies and friends in the developing countries, emerging markets, and advanced economies, but also include some of the allies (notably, Australia, Greece, Italy, South Korea, Poland, Saudi Arabia, United Arab Emirates) and enemies (notably, Iran) of the USA.8
Existing studies of the BRI have been developed within the broader contexts of China’s historical connections with the West through the Ancient Silk Road and contemporary IR inter- and intra-paradigmatic debates on the rise of China, along with its impact on world order (examples include Ikenberry 2011a, b; Kirshner 2010; Mearsheimer 2010; Hanz and Paul 2020). Much of the existing scholarship outside China about the BRI has focused on Beijing’s official discourses and strategic narratives (Callahan 2016; Rolland 2017; Lams 2018; Yang 2020), grand strategy (Rolland 2017; Cai 2018; Rudd 2020), domestic politics (He 2019; Ye 2019, 2020), roots within China’s strategic culture (Farwa 2018), challenges and implications (e.g., Djankov et al. 2016), and perceptions, effects, and implications in specific recipient countries and regions (e.g., Ba 2019).
Some scholars view BRI as a cohesive strategy. For instance, Callahan (2016, p. 226) asserts that China intends to “weave neighboring countries into a Sino-centric network of economic, political, cultural, and security relations. Beijing’s grand strategy thus is to reconstitute the regional order—and eventually global order—with new governance ideas, norms, and rules.” Furthermore, Rudd (2019, p. 22) observes that “the strategic imperative is clear: to consolidate China’s relationships with its neighboring states. And by and large, this means enhancing its strategic position across the Eurasian continent, thereby consolidating China’s continental periphery.” Other scholars, on the other hand, point out that BRI’s rapid advancement is accompanied by ongoing fragmentation and fragility in its domestic politics and economy (Shirk 2007; Tatom 2007; Ye 2020). In addition, some studies emphasize the BRI as a poorly-coordinated program to address China’s domestic fragmentation and economic crises (He 2019; Ye 2019).
IR theories have been modified to advance understanding of BRI as a comprehensive foreign policy and development strategy. For instance, “contested multilateralism” (e.g., Knoerich and Urdinez 2019; Liang 2019) and “institutional balancing” (e.g., He, K. 2015, 2018; Stephen 2017; Yuan 2018) have been developed to study the BRI and other Chinese-initiated multilateral institutions. The underlying logic of such a framework is essentially balance of power.
However, little research has examined the complex causal mechanisms of the BRI in a rigorously visualized way. This paper intends to fill that gap through implementation of SIR, which emphasizes a graphic approach that is intended to facilitate communication about theories in application to substantive issues of policy. A visual format can help to illustrate the ongoing debate about the BRI as a tangible contingency whether China remains satisfied or grows dissatisfied with the status quo.
Systemist International Relations
Systemism is an approach rather than a substantive theory (Bunge 1996: 265). It focuses on building comprehensive explanations; systemism transcends individualism and holism as the other available “coherent views” with respect to operation of a social system (Bunge 1996: 241). Systemism as a method emphasizes diagrammatic exposition of cause and effect that promotes comprehension and rigor. Thus, the overall value of systemism is that its visual representations clarify relationships expressed in a theory.
Systemism goes beyond holism and reductionism through a focus on all types of connections needed to fully specify a theory.9 Figure 2 depicts functional relations in a social system from a systemist point of view. The varying shapes and colors that appear will be explained momentarily.
Fig. 2.
Functional relations in a social system
Figure 2 depicts the system and its environment. Variables that operate at macro (VARIABLE X, VARIABLE Y) and micro (variable x, variable y) levels of the system appear at the upper and lower levels of the system. In this diagram and others based on systemism, UPPER- and lowercase characters correspond to MACRO- and microlevel variables, respectively. Four basic types of linkages are possible: macro–macro (VARIABLE X → VARIABLE Y), macro–micro (VARIABLE X → variable x), micro–macro (variable y → VARIABLE Y) and micro–micro (variable x → variable y). The figure also includes a variable to represent the environment (VARIABLE E). The environment can be expected to stimulate the system and vice versa: (i) ‘VARIABLE E → VARIABLE X’ and ‘VARIABLE E → variable x’ and (ii) ‘variable y → VARIABLE E’ and ‘VARIABLE Y → VARIABLE E’. All potential types of connection for a theory to incorporate now are in place.10
Table 1 provides the notation for systemist figures. Color and shape are used to designate roles for variables. An initial variable takes the form of a green oval, while a terminal variable is depicted as a red octagon. With exactly one connection coming in and out, a generic variable appears as a plain rectangle. A blue parallelogram (orange diamond) designates a point of convergence (divergence) for pathways. A purple hexagon denotes both convergence and divergence—a nodal variable. A co-constitutive variable—one with mutually contingent variables—appears in bifurcated form. Line segments are depicted in different ways, depending on what they are supposed to represent, and will be explained as relevant within respective figures.
Table 1.
Systemist notation
Power Transition Theory with a Systemist Graphic Turn
Power transition theory, introduced more than 60 years ago by Organski (1958), continues to provide the foundation for one of the most successful programs of research in the field (Tammen et al. 2017a, b). The theory focuses on the dynamics of power between the first- and second-place states in the system. The basic intuition of power transition is that tension rises as the challenger gains ground on the leader. Danger of war is at a maximum in a zone where the difference between the two top states is within a 20% margin. This creates the potential for ambiguity about who is at the apex and therefore should be expected to enforce the existing order. Thus, the theory is about international hierarchy rather than anarchy.
While the original power transition theory focuses on the power and conflict dynamics between a dominant state and a rising challenger in the international system, more recent research has expanded application of power transition dynamics to regional conflicts, civil wars, deterrence and proliferation, democratic peace, national identity and socialization, and the international monetary system (Tammen et al. 2017b). For the present purposes, the power transition theorizing of Lemke (2002) is ideal for application. Rather than looking at the global system, Lemke (2002) unpacks regional hierarchies.
Figure 3 displays the systemist visualization of Lemke (2002) on regions of war and peace.11 The network of cause and effect in the diagram contains 12 variables. One is initial, three are divergent, one is convergent, two are nodal, and two are terminal. The figure is sufficiently complex to convey the dynamics of power transition theory as a vision of war. At the same time, it is straightforward enough to avoid charges of “hyperactive optical clutter”, identified by Tufte (2006) as a challenge to all forms of visual communication.
Fig. 3.
Regions of war and peace (Lemke 2002). Diagrammed by: Douglas William Lemke, Sarah Gansen and Patrick James
Figure 3 depicts a region in the international system. Interactions with the potential to escalate into war at the level of the international system are likely to begin in proximity to the challenger rather than the leader. Many pathways appear in Fig. 3, as a result of six variables that are either divergent, convergent or nodal. Thus, it is beyond the scope of the present investigation to explore all of the routes that can lead from power transition theory in operation at the international level to either preservation of the status quo or war. Instead, a few basic properties are highlighted along the way.
Power transition theory produces hierarchy in the international order, with a single state recognized as the regional leader. The region, therefore, experiences preponderance of a dominant power as the result. Gradual buildup in potential capabilities in the rising power can lead to significant changes in power dynamics between the dominant state and the rising state. In this scenario, escalation is possible and this part of the story begins within the challenger. Domestic politics in the challenger can lead in multiple directions. One possibility is that the dominant power will remain preponderant in the region if the rising power remains satisfied with the status quo and chooses not to challenge the regional order.
If the rising power, with favorable demographic and economic transitions, rapidly reaches power parity with the dominant power, the other possibility is a vicious cycle in which the rising power will become increasingly dissatisfied with the status quo and thus seek to challenge and eventually replace the dominant power as the preponderant state in the regional and even the international order. In this scenario, escalation of conflict is a likely result of rising demands in the challenger’s domestic politics and growing insecurity in the dominant state with its relative decline. When the challenger’s desire for change is poorly managed by the current dominant state, war can be expected.
Contingency is significant within the power transition’s outlook. Tammen et al. (2017b, p. 19) observe that war “is not predetermined by structures, but structures set the necessary conditions for war.” If the challenger adopts a hostile foreign policy toward the dominant power and the dominant power adopts a similar hostile foreign policy toward the challenger, severe conflict is the likely outcome. “As the defender begins to question the rise of the challenger,” according to Tammen et al. (2017b, p. 19), “small increases toward a hostile policy stance produce sharp increases in dyadic conflict. Hence, the structural stage is set for prompting an early conflict initiation and war escalation.” With evenly matched capabilities, it becomes relatively easy for each side to imagine that war will produce victory and hence the increased chance of conflict.
Power transition theory also acknowledges that the changes in power dynamics do not always lead to war, especially when the rising power is satisfied with the status quo (Tammen et al. 2017a, b). Power transition studies have shown that changing power dynamics and various situations of power parity can lead to contradictory outcomes ranging from war to integration, depending on the levels of satisfaction (Kugler et al. 2015) and specific indicators of power transition. When the dominant power and the rising power are in power parity, the latter does not necessarily challenge the former if both are satisfied with the status quo. In this sense, the dominant power has a key responsibility to create conditions for peace.12
Power transition theory is a dynamic theory of power precisely because its ability to account for the variety of outcomes of conflict and cooperation in a regional system (Tammen et al. 2017a, b). This highly successful theory therefore emerges as an ideal choice for application to the BRI in the quest to explain its characteristics and development against the backdrop of the rise of the PRC and mounting debate about an armed conflict or a new “Cold War” between the PRC and the USA, most likely in East Asia (Navarro and Autry 2011; Friedberg 2012; Jacques 2012; Roy 2013; Pillsbury 2016; Allison 2017; Mahbubani 2020). While not acknowledged openly, these expositions, for the most part, tend to rely on the logic of the power transition.
The BRI Through Power Transition Theory and Systemist IR
Overview
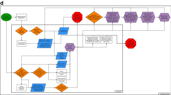
This section applies power transition theory, now in the SIR-based graphic form of Fig. 4, to the Belt and Road Initiative. Figure 4 depicts a network of 26 variables. There are 17 in East Asia, with 7 macro and 10 micro, and 9 variables in the international system. The distribution by type is as follows: one initial, seven generic, six divergent, five convergent, five nodal and two terminal variables. (One variable also is co-constitutive.) It is beyond the scope of the present article to unpack the entire series of connections in the diagram, one at a time, so instead there will be an overview of cause and effect in four sub-figures.13 Four sub-sections therefore follow, in each instance linking features of Fig. 4 with aspects of the BRI to illustrate how the initiative may change the power dynamics between the USA and China. It is worth noting that the systemist approach demonstrates BRI as a critical nodal variable linking the micro and macro variables within the system and the environment.
Fig. 4.
Systemism, power transition, and BRI (Zhang and James 2022). a–d Elaboration based on further evidence. Diagrammed by: Enyu Zhang, Sarah Gansen and Patrick James
The Logic of BRI and Power Dynamics Between the USA and China
Figure 4a shows that the USA, although outside of East Asia, has established and maintained its economic and military preponderance in that region since the end of World War II. The US military dominance is manifested in the hub-and-spokes security alliance system with Japan, South Korea, the Philippines, and the Republic of China on Taiwan (terminated in 1979). Its economic dominance is solidified with the US dollar as the dominant international currency in the open trading system. This status quo in the economic realm has been challenged by Japan temporarily in the 1980s and the PRC in a sustained way since the 2000s.
Since its reform and opening to the world in the late 1970s, as illustrated in Fig. 4b, China has achieved unprecedented economic growth for and lifted over 500 million people out of abject poverty, a root cause for social unrest and extremism (Rolland 2017).14 A combination of market-oriented reforms, and since 2006, state-driven industrial policies, well-trained, low-cost labor forces, and expanding modern infrastructure, and sustained export-driven economic growth have made China the world’s factory, the hub of the global supply chain, and more recently, the second largest technological powerhouse. With such a foundation, China has become the world’s largest exporter. In 2018, China exported US$2.5 trillion worth of goods worldwide, US$800 billion more than the USA, the second largest exporter of goods. In this process, China has amassed the world’s largest foreign exchange reserves, at US$3.15 trillion in 2020. Chinese companies also have accumulated unrivaled industrial capacity and experience in infrastructure building. These engineering skills, financial and capacity surpluses put China in a favorable position to help fill the infrastructure gap across Asia and beyond through the BRI partnerships and projects. The Asian Development Bank (2017) estimated that Asia would need US$26 trillion of infrastructure between 2016 and 2030, including climate-related infrastructure.
As a globally oriented infrastructure development strategy, BRI aims to “promote the economic prosperity of the countries along the Belt and Road, promote regional economic cooperation, strengthen exchanges and mutual learning between civilizations, and promote world peace and development” (“Visions and Actions on Jointly Building Silk Road Economic Belt and 21st Century Maritime Silk Road”, 2015) by matching up the developing world’s pent-up demand for physical infrastructure and China’s knowhow, surplus capacity and financial resources.15
In this sense, given the strong political mobilization and economic backing from the Chinese government and business circles, the BRI accelerated the power dynamics between the USA and China, propelling the latter to reach economic power parity with the former. According to the World Bank International Comparison Program database, in 1950, the USA had 27.3% of the world’s GDP in purchasing power parity terms while China had only 4.5%. When the Cold War ended in 1990, the USA had 20.6% of the world’s GDP and China’s share stood at a mere 3.86%. In 2018, by contrast, the USA’s share dropped to 15% of the world’s GDP, while China’s share increased to 18.6% (Mahbubani 2020, p. 10). In 2019, China’s nominal GDP was 66% of that of the USA, up from 6.4% in 1978 when China began its economic reform and modernization.16 In addition, China has become a top trading partner to over 120 countries and regions, including the European Union. It is the only major economy that managed to grow its economy during the COVID pandemic. In a best-case scenario, China has been projected to surpass the USA in GDP size as early as 2031 (e.g., Tatom 2007).17
In 2016, the International Monetary Fund (IMF) granted the renminbi Special Drawing Rights (SDR) status and thus elevated it to the status of an international reserve currency. In 2017, the World Bank estimated that China made the world’s largest share of investment at 26% while the US total investment share was only 14%.18 The bulk of these monetary transactions and investment involved BRI projects.
In the meantime, China’s meteoric rise remains uneven. China’s western inland regions, especially rural areas, continue to lag economically while infrastructure building and industrial capacity in the eastern coastal regions have increasingly become saturated. In recognition of these challenges, the Chinese government started actively diverting resources and investment to boost economic development in the western inland regions as early as 1998 in the Great Western Development Program. To address these ongoing economic and strategic challenges, the BRI has served as a coherent development strategy to shift policy focus and resources to infrastructure building in inland regions by connecting the less developed regions with their Eurasian neighbors overland and Southeast Asian neighbors via maritime routes.
Within the US–China power dynamics, the BRI serves as an assertive strategic response to the USA’s “Pivot” or rebalance to Asia proposed by the Obama administration, especially through the Trans-Pacific Partnership (TPP) and subsequent confrontation politics from the Trump administration. In 2011 and 2012, Wang Jisi (王缉思), one of China’s most influential international relations scholars, articulated the “March West” strategy in his articles published in Foreign Affairs and Global Times. Wang Jisi called for China to pursue a grand strategy of moving westward from Central Asia to the Middle East, from which the USA has started to retreat. This also is a strategic choice to avoid direct confrontation with the USA (Liang 2019).
Beijing perceives the USA’s military dominance along the Western Pacific as a “maritime straitjacket” (Yoshihara 2014, p. 47) and considers the USA-led security alliances in East Asia as strategic encirclement and a menace to China’s national rejuvenation. In this sense, energy-related infrastructure and cooperation with Russia, along with China’s Central, Southeastern, and Western Asian neighbors, are seen as strategic diversification of energy sources and circumvention of transportation routes away from the so-called “Malacca Dilemma,” the security concerns about any potential hostile naval blockade of the Malacca, Sunda and Lombok Straits that would choke off the flow of maritime trade and energy supply upon which China relies.
In Chinese official discourse, the BRI effectively merges the main themes of peace and development in its foreign policy into a coherent strategic vision. Chinese leaders since Deng Xiaoping all strongly believe that cultivating friendly and cooperative relations with its neighbors and surrounding regions is crucial to create a peaceful environment for China’s modernization and prosperity. Many of the initial projects that have been incorporated in the BRI had been conceptualized or even implemented in the Great Western Development Program and the Going Out Strategy from 1999 to 2012 under Jiang Zemin’s and Hu Jintao’s leaderships and some had been implemented years before BRI’s official launch (Yuliantoro and Dinarto 2019; Ye 2020). Overall, although it is widely considered as Xi Jinping’s signature proactive foreign policy, the strategic goals and many of the specific projects within the BRI umbrella had been consistent with Chinese strategic thinking about war avoidance and its neighborly foreign policy approach in the last four decades. On both conceptual and policy levels, the BRI is a continuation of Chinese foreign policy that prioritizes periphery diplomacy (周边外交) to tap into China’s comparative advantages to meet the vast infrastructure demand in East, Southeast and Central Asia.
Approaching the centenaries of the founding of the CCP in 2021 and the PRC in 2049, Chinese leaders envision the BRI to play a key role in embodying the “Chinese Dream” of national rejuvenation and building a more equitable global order toward the ideal of the “Community for Common Destiny” (Lams 2018). These are all essential parts of Xi Jinping’s political legitimacy and eventual legacy. Symbolically, the active promotion of BRI directly followed Xi’s call for “striving for achievement” (奋发有为) to achieve China’s “great rejuvenation” (伟大复兴), the “Chinese Dream” (中国梦) and a “Community of a Shared Future for Mankind” (人类命运共同体). This was a major shift in Chinese foreign policy from Deng Xiaoping’s axiom of “keeping a low profile and biding our time” (韬光养晦) (Zhu 2019).
While acknowledging the risks and obstacles ahead, China-based scholars highlight the connections between the Ancient Silk Road and the BRI, as the modern Silk Road, which represents China’s extraordinary civilizational revival. They see this embodiment of Chinese civilizational values to be an alternative to Western Imperialism via globalization (e.g., Wang, Yiwei 2015; Zheng 2015). For instance, Wang Yiwei (2015, p. 29) argues,
The [ancient] Silk Road was a road of friendship and prosperity, a road of exchange and mutual respect’ that offers a superior model of globalization. BRI thus will help to spread around the globe the benefits of traditional Chinese civilization and the China model of development. China’s ‘superior’ culture, therefore, is seen as a resource that will reshape the rules and norms of international institutions: the success of BRI will show how China no longer ‘submits’ to globalization but is pro-active in ‘creating new standards of globalization.
From the PRC’s point of view, greatness can be achieved without hegemonic war, but instead through the awe-inspiring effects from an impressive role model for politico-economic progress.
However, as China’s economic and strategic interests and influence expand rapidly overseas under the BRI, it is increasingly imperative for the Chinese People’s Liberation Army (PLA) to develop capabilities and expand its own footprint to protect Chinese nationals, assets, and other financial interests.19 Most notably, the PLA launched its very first overseas naval base in Djibouti in 2017, alongside the American and Japanese bases. In addition, the China-initiated Shanghai Cooperation Organization (SCO) is poised to play a more prominent role in fighting against terrorism, separatism, and extremism in Central Asia, a crucial region in the BRI.
Meanwhile, such power dynamics in the security realm are at a preliminary stage. While since 2010 China has flexed its military muscles in the Taiwan Strait, East and South China Seas, the USA remains the preponderant power in East Asia. The US military budget is about three times larger than the PRC’s. The USA still has about 600 military bases overseas, maintaining its air and naval dominance around the world since World War II.
The BRI and China’s Complex Engagement with the Status Quo
Power transition theory asserts that the “level of cooperation among nations does vary in direct proportion to the proximity to the status quo among competing parties” (Tammen et al. 2017b, p. 6). One possibility, as portrayed in Fig. 4b, is that the USA will remain preponderant both economically and militarily, leading to an accommodation with China and preservation of the status quo. On the global level, Beijing has boosted its active participation and sought to expand its influence through the existing international institutions created by the USA post-World War II, including the United Nations, World Bank, International Monetary Fund (IMF), World Trade Organization (WTO), etc.20 China is now the largest contributor of UN peacekeepers among the five permanent members of the Security Council and the second largest financial contributor of the UN behind the US. With Beijing’s proactive diplomacy, these international institutions have endorsed the BRI and started collaboration on BRI-associated projects. In April 2019, for instance, UN Secretary-General António Guterres remarked at the opening ceremony of the second BRI global forum, “the UN is poised to support the alignment of the Belt and Road Initiative with the Sustainable Development Goals, to share knowledge, and to make the most of the opportunities of this large-scale initiative for maximum sustainable development dividends.”21
On the other hand, as the BRI continues to expand its footprint, China may be increasingly dissatisfied with the status quo and thus seek to challenge, or even replace, the USA as the preponderant state in East Asia and even the international order. To accomplish the economic and strategic goals of BRI, Beijing founded the Asian Infrastructure Investment Bank (AIIB)22 and the Silk Road Fund as the financial arms to fund various BRI projects, along with the Shanghai-based New Development Bank (formerly known as the BRICS Bank) and other major Chinese policy banks (e.g., the Export–Import Bank of China and the Agricultural Development Bank of China).23
In addition, to further internationalize the renminbi, China has signed 36 bilateral currency-swap agreements between 2008 and 2016, including 20 BRI partners such as Pakistan, Iran, Egypt, and more. China also signed seven bilateral renminbi clearing agreements with its BRI partners. These agreements have boosted renminbi-denominated trade and investment deals, lowering exchange rate risks for the parties involved. According to the global payments platform SWIFT, the renminbi accounted for 2.79% of the world’s total in value of payments in 2015, thus surpassing the yen as the fourth most-used global currency in cross-border financial transactions.24
Some BRI partnerships seem to indicate Beijing’s dissatisfaction with the status quo. As noted earlier, the grand strategy of BRI partially is intended to address China’s geostrategic vulnerability and partially is designed to build a coalition of like-minded allies to balance against or challenge the dominant power. Consider two cases in point: Pakistan and Iran.
Beijing’s “all-weather” ally Pakistan has been the center of the Chinese–Pakistani Economic Corridor (CPEC), the flagship of the BRI. The PRC has a projected investment of US$62 billion in development projects for Pakistan, focusing on energy and communication infrastructures and industrial zones. Opening the CPEC not only can alleviate China’s “Malacca Dilemma” and help pacify its peripheral regions but also can speed up Pakistan’s pursuit for energy independence and economic development.25
In July 2020, China and Iran, as part of BRI’s China–Central Asia–West Asia Corridor, announced a comprehensive strategic partnership agreement that includes trade and investment worth US$400 billion in the next 25 years. By far, this is the largest deal with a single BRI partner, dwarfing the previous ‘poster-child,’ the China–Pakistan Economic Corridor (CPEC). About US$280 billion is marked for developing Iranian petrochemical, gas, and oil sections and US$120 billion is targeted for upgrading Iran’s roads and railways connecting Tehran with Urumqi through Kazakhstan, Kyrgyzstan, Uzbekistan and Turkmenistan. The plan is to connect China with the Tehran-Urumqi road to Europe through Turkey. Bilateral military cooperation also will be enhanced with regular military exercises, intelligence sharing, training, weapons development and, potentially, China’s access to Iranian dual-use air bases.
All in all, as illustrated in Fig. 4c, the BRI seeks to increase cross-regional connectivity in a globalized world with “win–win” solutions with its partners and cooperates with the US-backed international institutions by aligning with some of the key priorities of the UN, World Bank, IMF, etc. It hints at a desire to challenge US economic dominance, but not all-out competition or confrontation, as yet, with the US-led coalition that has been in control of the international system since the end of World War II. In 2017, Chinese defense officials have publicly denied any connection between the BRI and China’s military-security intentions. Some analysts point out that the BRI infrastructure facilities built by Chinese companies around the world have the potential for dual use for commercial and military purposes.
US Perceptions and Responses to BRI
The USA generally views China’s BRI with caution, ambivalence, skepticism, and increasingly open criticism and hostility. Most notably, the USA refused to join China-initiated AIIB, the key financial arm of BRI. The USA also pressured its allies not to join the AIIB on the grounds that Chinese lending practices lack transparency and thus are not in line with international standards. However, American pressure and criticism have failed to stop its allies Australia, France, Germany, Israel, Italy, New Zealand, Saudi Arabia, the UAE, South Korea, and the UK from joining AIIB as founding members in December 2015.
Such responses from the USA in part originate from the growing consensus of a zero-sum competition with China among American political elites, including key officials in the White House and US Congress. For instance, in 2018, FBI Director Christopher Wray testified before Congress, “One of the things we’re trying to do is view the China threat as not just a whole-of-government threat, but as a whole-of-society threat.” On 23 July 2020, in his speech at the Nixon Library on the most significant turn of the US policy toward China, Secretary of State Michael Pompeo remarked, “President Reagan said that he dealt with the Soviet Union on the basis of ‘trust but verify.’ When it comes to the CCP, I say we must distrust and verify.” Strategic documents of the US government and military frequently label the PRC as the strategic competitor.
Growing tension and hostility in US–China relations have cast a long shadow over the American perception of BRI. For instance, China’s Digital Silk Road is viewed as an integral part of the ongoing contest for technological supremacy. In February 2019, in a panel discussion on China’s Digital Silk Road hosted by the Center for Strategic and International Studies (CSIS), William C. Mayville, former deputy commander of US Cyber Command, said China was “unfit to own large chunks of the world’s communication infrastructure, given its extensive surveillance, given its censorship, given the fact that it has for years been stealing property—intellectual property… I start with an inherent distrust of this actor. And I question the motivations behind all of its modernization…” Such rhetoric is consistent with the US global efforts to lobby and pressure other countries not to adopt China’s Huawei as the supplier of the most advanced 5G telecommunication networks.” Since the US trade war with China began in July 2018, the USA has explicitly restricted export of sensitive technologies to China’s AI and other high-tech champions with the Department of Commerce’s Entity List.26
As China is poised to reach economic parity with the USA along several key dimensions, Chinese vision of overseas development assistance has increasingly come to clash with the American one. The US official development assistance overseas and US-based nongovernmental organizations tend to shy away from physical infrastructure projects due to their relative higher costs and risks, especially in less developed and less stable regions with poor governance. Instead, the USA tends to focus on official assistance with public health, civil society building, disaster relief, and democratization.27
The USA seems threatened by China’s efforts to internationalize the renminbi and its state-led, large-scale, fast-pace, and opaque financing through BRI. From the standpoint of Washington, DC, all of that may undermine the US-led global economic order and the dominance of the US dollar in the global economy. The USA also openly criticized China’s BRI as “debt-trap diplomacy” with massive infrastructure loans whose terms are “opaque at best, and the benefits invariably flow overwhelming to Beijing” (Pence 2018). According to the World Bank, between 2014 and 2018, 72 low-income countries owed Chinese creditors $104 billion out of a total outstanding debt of $514 billion (Huang and Brautigam 2020). China is the largest bilateral official creditor for 51 of the 72 low-income countries and for 32 of the 40 African countries (Huang and Brautigam 2020). Whether and how these countries are able to pay back the debts are the main concerns in the West.28 As indicated earlier, a priority for the US-backed international institutions, such as the IMF, is to offer technical assistance to enhance debt sustainability.29
A direct response to BRI from the USA is the bipartisan Better Utilization of Investment Leading to Development (BUILD Act of 2018) to create a new US development agency International Development Finance Corporation (USIDFC) with funding of US$60 billion. The USIDFC is charged with partnering with private sectors in providing development assistance to small and medium-sized enterprises in low-income and lower-to-middle income countries. This is proposed as a market-based alternative to China’s big-ticket, “no-string-attached,” state-to-state development financing. In June 2021, the US Congress passed the Innovation and Competition Act of 2021 ($200 million), one of the USA’s largest industrial bills, to invest in scientific research and technological innovation and manufacturing to compete with China. The Biden Administration also rallied the Group of Seven and other democracies to launch the Build Back Better World (B3W) Partnership as a “values-driven, high-standard, and transparent” alternative China’s BRI to support infrastructure needs in low- and middle-income countries.
These responses largely reflect the dominate power’s growing fear to be challenged and even replaced by the rising power. However, given the divisive politics and lack of financial resources within the USA, the responses as a whole are not necessarily a unified, long-term strategy in response to China’s BRI. Former Secretary Defense Robert Gates commented, “[T]he biggest concern I have is that even though we now have a bipartisan understanding that China is a challenge for us, we have no strategy. Where do we want this relationship to be in five or 10 or 15 years and, more broadly, how do we counter the Chinese in all the different areas where competition is going to take place?” (McCullough 2020) Most US allies increasingly rely on China to boost their own economies, so the extent to which they are willing to form a united front against China will be limited.
Alongside these developments, as portrayed in Fig. 4d, it is also important to note that China’s economic and demographic challenges may lead to Beijing’s continued accommodation with the status quo. One of the greatest economic challenge is that China’s growth has slowed down from the annual average rate of 11% from 2001 to 2007 to around 7% since 2008 (Dollar 2015). Given its large population size, China is still an “upper middle-income” country, according to the World Bank classification. This puts growing pressure on the country’s investment-intensive, export-driven development model. To escape from the “middle-income trap” that many middle-income economies have failed to avoid, China must find alternative means to expand the global market for its excess capital and industrial capacity through BRI and it must boost household consumption and enhance its total factor productivity (TFP) by focusing on technological advancement.
On top of its projected economic slowdown (even though Chinese economy still grows faster than most major economies), China faces the long-term demographic challenge of a gender-imbalanced, rapidly aging, and shrinking working-age population. The one-child policy implemented between the late 1970s and mid 2010s has succeeded in slowing down population growth and thus contributing to China’s economic takeoff. However, the unintended consequences of such policy include the sharp decline of both birth rate and fertility rate (1.6 children per woman)30 to an unsustainable level. According to China’s National Bureau of Statistics, the birth rate in China has kept falling since 2017—2 years after the repeal of the one-child policy—to 14.6 million births in 2019. With a declining workforce in the next few decades, China may grow old before it overcomes the “middle-income trap.” Challenges like these do not bode well for China’s long-term prospects for seeking power parity with the US.
After seeing systemism in action, it is reasonable to reflect in at least an initial way upon the value added from its implementation. At least five favorable observations about systemism are in order at this point. First, its graphic presentation facilitates assessment of completeness and logical consistency of arguments about power transition and BRI. Second, the systemist visualization can be used to zero in on areas of disagreement, which in turn would enable more constructive debate about the BRI. Third, the diagram connecting power transition with the BRI could have pedagogical value—to cite just two examples, the graphic could be presented alongside a lecture in a classroom or used by doctoral students studying for their qualifying examinations. Fourth, the sub-figures present the arguments in stages and thereby strengthen all of the preceding points related to comprehension and retention. Fifth, and finally, the graphic fits onto one page and uses non-technical language, which increases its accessibility to policy-makers across the board.
Conclusion
This study contributes to the growing literature on the BRI, as China’s signature foreign policy agenda for its national rejuvenation in the twenty-first century, by examining and visualizing the causal links of BRI in the context of power transition between the USA—the dominate power—and China—the rising power. This specifically takes the form of a systemist graphic that conveys power transition theory in the context of East Asia.
While not a cause of power transition between the USA and China, BRI has catalyzed China’s efforts to expand its economic connectivity and footprint in a global contest for economic primacy. Our analysis has shown that this ambitious foreign policy and economic development initiative seems to have propelled China, as the rising power, to close the economic gaps with the USA, as the dominant power, in East Asia and beyond. In the present political climate in both countries, China and the USA increasingly see each other in zero-sum terms. China’s (potential) gains through the Belt and Road Initiative often are perceived as losses for the USA or as signs of the USA’s further decline from dominant status. Equally important, China seems to have a grand strategy to advance its interests through BRI, while the USA seems to scramble for long-term, strategic responses. In the context of the USA’s reduced level of global leadership under the Trump administration, China’s proactive advancement through the BRI, especially if Beijing can reasonably adapt to address the concerns of its BRI partners, may offer a rare opportunity for China to build an alliance to unseat the USA’s dominance.
While our analysis focuses on the structural dynamics driving the BRI, we acknowledge that the agency of political leadership on both sides may be able to change the structural dynamics between the USA as the dominant power and China as the challenger. The insights of power transition theory show that a key factor in avoiding an armed conflict between the USA and China is trust and satisfaction. Satisfaction leads to trust, which in turn leads to cooperation. Figure 4 contains a wide range of connections that could be evaluated on either an individual or collective basis through techniques such as statistical data analysis and process tracing.
The security and military implications for the expansive scope of BRI’s economic vision point to the need for China to expand the PLA’s responsibilities and footprint beyond its territory. It may generate power transition dynamics in the security realm and raise the risks for war. Short of such development, BRI is poised to be a supercharger in the economic power transition between China and the USA.
Biographies
Enyu Zhang
is Associate Professor of International Studies at Seattle University (PhD, University of Missouri, Columbia). Zhang specializes in international relations of East Asia and Chinese foreign policy and has published in academic journals and with publishers in Canada, China, South Korea, the United Kingdom, and the United States, including the Canadian Journal of Political Science, Foreign Policy Analysis, Journal of Chinese Political Science, Journal of Territorial and Maritime Studies, Ashgate, Lexington Books, and Routledge.
Patrick James
is the Dana and David Dornsife Dean’s Professor of International Relations at the University of Southern California (PhD, University of Maryland, College Park). James is the author or editor of over 30 books and more than 170 articles and book chapters. Among his honors and awards are the Louise Dyer Peace Fellowship from the Hoover Institution at Stanford University, Thomas Enders Professorship in Canadian Studies at the University of Calgary, Senior Scholar award from the Canadian Embassy, Washington, DC, Quincy Wright Scholar Award from the International Studies Association (ISA) (Midwest), Beijing Foreign Studies University Eminent Scholar, Eccles Professor of the British Library, Ole R. Holsti Distinguished Scholar of the ISA (West), Official Visitor at Nuffield College of Oxford University and the Governor-General’s International Award in Canadian Studies. He is a past president of the ISA (Midwest) and the Iowa Conference of Political Scientists. James has been Distinguished Scholar in Foreign Policy Analysis for the ISA, 2006-07, Distinguished Scholar in Ethnicity, Nationalism and Migration for the ISA, 2009-10, and Distinguished Scholar in Active Learning and International Studies for the ISA, 2021-22. He served as President, 2007-09, of the Association for Canadian Studies in the United States, President of the International Council for Canadian Studies, 2011-13, President of the Peace Science Society, 2016-17, and President of the ISA, 2018-19. James is the Editor-in-Chief of the Oxford Bibliographies in International Relations also served a five-year term as Editor of International Studies Quarterly.
Declarations
Conflict of interest
On behalf of all authors, the corresponding author states that there is no conflict of interest.
Footnotes
Key terms will be provided in Mandarin as well as English for the benefit of area specialists who will be able to assess the translation in each instance.
The six economic corridors include the New Eurasian Land Bridge, the China–Central Asia–West Asia Corridor, the China–Pakistan Corridor, the Bangladesh–China–India–Myanmar Corridor, the China–Mongolia–Russia Corridor, and the China–Indochina Peninsula Corridor.
https://www.chinadaily.com.cn/a/202010/29/WS5f9a0e99a31024ad0ba81ba1.html. Given the geographical scope and variety of projects under the BRI, the nature of the BRI defies an accurate overall characterization. Some projects make better economic sense, but other projects make more strategic sense, from the PRC’s standpoint.
The domestic component of the digital infrastructure aims to develop the crown jewels of advanced technologies for the twenty-first century, such as artificial intelligence, Beidou Satellite Navigation System, quantum computing, and blockchain.
The top five home origins of these students are Ghana, Nigeria, Tanzania, Zambia, and Zimbabwe.
Xinhua, “350,000 Chinese students study in Belt and Road Countries,” China Daily, 13 May 2017. http://www.xinhuanet.com//english/2017-05/13/c_136279200.htm.
According to a World Bank study (Belt and Road Economics, 2019), some of the countries that have signed BRI collaboration agreements with China are not geographically located within the BRI corridors. Not all countries located within the BRI corridors have signed collaboration agreements with China.
Given the wide variety of BRI partners, a more nuanced categorization and analysis of these partnerships are beyond the scope of this paper. This could be taken up in a follow-up study in the future.
The diagrammatic exposition that follows is based primarily upon James (2019).
Beyond the scope of the present exposition is specification of functional form for proposed connections; this is required by systemism to completely articulate a theory (Bunge 1996). While incremental change is assumed as the default position, it is important to recognize that functional relationships can be non-linear as well.
This figure has benefited from a consultation with Doug Lemke.
Still, critics have pointed out that power transition theorists have failed to pinpoint the structural origins of these different levels of satisfaction toward behavior because of the different assumptions about domestic coalitions (Schenoni 2018, pp. 471–472). Here, a domestic coalition is defined as “the set of domestic interest groups and organizations that derive parochial benefits from a specific foreign policy” (Snyder 1991, p. 31). Thus, theories that focus on system dynamics are likely to “overpredict war in the context of any power transition by assuming constant coalitions” (Schenoni, 2018, p. 472).
Appendix A contains the sub-figures for future reference.
China has lifted as many as 800 million of its citizens out of poverty, according to the World Bank estimate (Sanchez 2017).
McKinsey Global Institute estimated that the world will have a total spending gap on infrastructure of US$5.5 trillion between 2017 and 2035, with 63% of the infrastructure needs from the emerging economies. https://www.mckinsey.com/business-functions/operations/our-insights/bridging-infrastructure-gaps-has-the-world-made-progress.
Measured in purchasing power parity (PPP) terms, according to the World Bank’s International Comparison Program, China’s GDP in 2017 (US$19.617 trillion) surpassed that of the USA (US$19.519 trillion). However, when measured at actual exchange rates, China’s nominal GDP is about 62.22% of the USA’s.
However, China’s standard of living measured by GDP per capita will continue to play ‘catchup’ with that of the USA even after their GDPs reach parity. This is mainly due to China’s four times larger population size and lower productivity (Tatom 2007).
For instance, over one million Chinese citizens were working overseas in 2014, and that number more than doubled in just 2 years.
As a case in point, the China-IMF Capacity Development Center was established in 2018 to provide training and assistance to make BRI projects more transparent, more sustainable, and with better risk assessment.
“United Nations Poised to Support Alignment of China’s Belt and Road Initiative with Sustainable Development Goals, Secretary-General Says at Opening Ceremony.” 26 April 2019. https://www.un.org/press/en/2019/sgsm19556.doc.htm.
China initiated the AIIB in 2013—the idea had been floated in the Bo’ao Forum (博鳌论坛) in 2009—and officially became established on 25 December 2015 with 52 founding members and starting capital of $100 billion. As of May 2020, the AIIB includes 103 members, although prominent notable non-members include Japan, Mexico, and the USA.
It is important to note that China has sought to enhance its status and influence in the international economic institutions founded and backed by the USA, such as the International Monetary Fund (IMF) and the World Bank through vigorous push for institutional reforms.
By contrast, the US dollar remains the dominant global currency in 38% of all cross-border financial transactions.
This, however, led to India’s opposition, mainly due to the CPEC’s passing through the disputed Kashmir region.
The USA’s negative responses to BRI are associated with the its neglect of physical infrastructure in economic development, both domestically and internationally. The American Society of Civil Engineers rated a D-plus for the US infrastructure in 2017, citing lack of leadership, vision, and funding as the main causes of such failure. As the latest case in point, the ailing port infrastructure in Long Beach and Los Angeles have exacerbated the pandemic-induced bottleneck in the US supply chain.
Assessing China’s financing for the variety of projects across a wide range of countries is beyond the scope of this study. What seems clear so far is that the AIIB lending practice is widely acknowledged to have met international standards, although it has yet to become a major player in BRI financing.
In June 2020, due to the COVID-19 pandemic, China joined the G-20 moratorium to provide debt relief to the developing world.
The “replacement level” fertility rate to maintain population levels is 2.1 children per woman. According to Professor Yi Fuxian at the University of Wisconsin-Madison, China’s average fertility rate between 2010 and 2018 was as low as 1.18.
References
- Allison, G.T. 2017. Destined for War: Can America and China Escape Thucydides’s Trap? Boston: Houghton Mifflin Harcourt. [Google Scholar]
- Asian Development Bank. 2017. “Meeting Asia’s Infrastructure Needs.” https://www.adb.org/sites/default/files/publication/227496/special-report-infrastructure.pdf.
- Ba, A. D. 2019. China’s ‘Belt and Road’ in Southeast Asia: Constructing the Strategic Narrative in Singapore. Asian Perspective 43: 249–272. [Google Scholar]
- Bunge, M. 1996. Finding Philosophy in Social Science. New Haven: Yale University Press. [Google Scholar]
- Cai, K.G. 2018. The One Belt One Road and the Asian Infrastructure Investment Bank: Beijing’s New Strategy of Geoeconomics and Geopolitics. Journal of Contemporary China 27 (114): 831–847. [Google Scholar]
- Callahan, W.A. 2016. China’s ‘Asia Dream’: The Belt Road Initiative and the New Regional Order. Asian Journal of Comparative Politics 1 (3): 226–243. [Google Scholar]
- Chan, S. 2004. Exploring Puzzles in Power-Transition Theory: Implications for Sino-American Relations. Strategic Studies 13 (3): 103–141. [Google Scholar]
- Chan, S. 2019. More Than One Trap: Problematic Interpretations and Overlooked Lessons from Thucydides. Journal of Chinese Political Science 24: 11–24. [Google Scholar]
- Chance, A. 2016. “American Perspectives on the Belt and Road Initiative: Sources of Concern, Possibilities for US-China Cooperation.” Institute for China-America Studies. https://chinaus-icas.org/wp-content/uploads/2017/02/American-Perspectives-on-the-Belt-and-Road-Initiative.pdf.
- Djankov, S. et al. 2016. “China’s Belt and Road Initiative: Motives, Scope and Challenges.” Peterson Institute for International Economics. https://piie.com/publications/piie-briefings/chinas-belt-and-road-initiative-motives-scope-and-challenges.
- Dollar, D. 2015. The AIIB and the ‘One Belt, One Road.’ https://www.brookings.edu/opinions/the-aiib-and-the-one-belt-one-road/.
- Eisenman, J., and E. Heginbotham. 2020. “China’s Relations with Africa. In Latin America, and the Middle East”. China and the World, ed. D. In Shambaugh, 291–312. Oxford: Oxford University Press. [Google Scholar]
- Farwa, U. 2018. Belt and Road Initiative and China’s Strategic Culture. Strategic Studies 38 (3): 40–56. [Google Scholar]
- Frankopan, P. 2018. The New Silk Roads: The New Asia and the Remaking of the World Order. New York: Vintage Books. [Google Scholar]
- Friedberg, A. 2012. A Contest for Supremacy: China, America, and the Struggle for Mastery in Asia. New York: W. W. Norton. [Google Scholar]
- Han, Z., and T.V. Paul. 2020. China’s Rise and Balance of Power Politics. The Chinese Journal of International Politics 13 (1): 1–26. [Google Scholar]
- He, K. 2015. Contested Regional Orders and Institutional Balancing in the Asia Pacific. International Politics 52 (2): 208–222. [Google Scholar]
- He, K. 2018. Role conceptions, Order Transition and Institutional Balancing in the Asia-Pacific: A New Theoretical Framework. Australian Journal of International Affairs 72 (2): 92–109. [Google Scholar]
- He, B.G. 2019. The Domestic Politics of the Belt and Road Initiative and its Implications. Journal of Contemporary China 28: 180–195. [Google Scholar]
- Huang, Y. and Brautigam, D. 2020. “Putting a Dollar Amount on China’s Loans to the Developing World.” The Diplomat24 June. https://thediplomat.com/2020/06/putting-a-dollar-amount-on-chinas-loans-to-the-developing-world/.
- Ikenberry, G.J. 2011a. The Future of the Liberal World Order: Internationalism after America. Foreign Affairs 90 (3): 56–68. [Google Scholar]
- Ikenberry, G.J. 2011b. Liberal Leviathan: The Origins, Crisis, and Transformation of the American World Order. Princeton: Princeton University Press. [Google Scholar]
- Jacques, M. 2012. When China Rules the World: The Rise of the Middle Kingdom and the End of the Western World. London: Penguin Books. [Google Scholar]
- James, P. 2019. Systemist International Relations. International Studies Quarterly 63: 781–804. [Google Scholar]
- James, P. 2022. Realism and International Relations: A Graphic Turn Toward Scientific Progress. Oxford: Oxford University Press. [Google Scholar]
- Kirshner, J. 2010. The Tragedy of Offensive Realism: Classical Realism and the Rise of China. European Journal of International Relations 18 (1): 53–75. [Google Scholar]
- Kissinger, H.A. 2012. The Future of US-Chinese Relations: Conflict Is A Choice, Not A Necessity. Foreign Affairs 91 (2): 44–55. [Google Scholar]
- Knoerich, J., and F. Urdinez. 2019. Contesting Contested Multilateralism: Why the West Joined the Rest in Founding the Asian Infrastructure Investment Bank. The Chinese Journal of International Politics 12 (3): 333–370. [Google Scholar]
- Kugler, J., A. Fisunoglu, and B. Yesilada. 2015. Consequences of Reversing the European Union Integration. Foreign Policy Analysis 11 (1): 17–39. [Google Scholar]
- Lams, L. 2018. Examining Strategic Narratives in Chinese Official Discourse under Xi Jinping. Journal of Chinese Political Science 23: 387–411. [Google Scholar]
- Lemke, D.W. 2002. Regions of War and Peace. Cambridge: Cambridge University Press. [Google Scholar]
- Lemke, D.W., S. Gansen, and P. James. 2021. Graphic Summary of Regions of War and Peace. Los Angeles: Visual International Relations Project, University of Southern California. [Google Scholar]
- Liang, W. 2019. “China and the “Belt and Road Initiative” (BRI): Contested multilateralism and innovative institution-building" in Zeng, K. ed., Handbook of the International Political Economy of China (Cheltenham: Edward Elgar, 2019), pp. 361–376.
- Mahbubani, K. 2020. Has China Won? The Chinese Challenge to American Primacy. New York: Public Affairs. [Google Scholar]
- McCullough. 2020. “Tracking China.” W&M Magazine. https://magazine.wm.edu/issue/2020-spring/tracking-china.php?ref=aiddata.
- Mearsheimer, J.J. 2010. The Gathering Storm: China’s Challenge to US Power in Asia. The Chinese Journal of International Politics 3: 381–396. [Google Scholar]
- Mohseni-Cheraghlou, A. 2021. Foreign Direct Investment: A New Strategy for the United States. https://www.atlanticcouncil.org/blogs/foreign-direct-investment-a-new-strategy-for-the-united-states/.
- Mosca, M.W. 2013. From Frontier Policy to Foreign Policy: The Question of India and the Transformation of Geopolitics in Qing China. Stanford: Stanford University Press. [Google Scholar]
- N.A. 2019. “Six Years of ‘Belt and Road’!” Belt and Road Portal. https://eng.yidaiyilu.gov.cn/qwyw/rdxw/105854.htm. Accessed 11 August 2020.
- Navarro, P., and G. Autry. 2011. Death by China: Confronting the Dragon – A Global Call to Action. Hoboken: Pearson FT Press. [Google Scholar]
- Organski, A. F. K. 1958. World Politics. New York: Alfred A. Knopf.
- Pence, M. 2018. Remarks by Vice President Pence on the Administration’s Policy toward China. https://www.whitehouse.gov/briefings-statementsremarks-vice-president-pence-administrations-policy-toward-china/.
- Pillsbury, M. 2016. The Hundred-Year Marathon: China’s Secret Strategy to Replace America as the Global Superpower. New York: St. Martin’s Griffin.
- Pu, X. 2019. Rebranding China: Contested Status Signaling in the Changing Global Order. Stanford: Stanford University Press.
- Rolland, N. 2015. China’s New Silk Road. National Bureau of Asian Research. https://www.nbr.org/publication/chinas-new-silk-road/.
- Rolland, N. 2017. China’s Eurasian Century? Political and Strategic Implications of the Belt and Road Initiative. National Bureau of Asian Research. https://www.nbr.org/publication/chinas-eurasian-century-political-and-strategic-implications-of-the-belt-and-road-initiative/.
- Rolland, N. 2019. Securing the Belt and Road: Prospects for Chinese Military Engagement Along the Silk Roads. in Rolland, N. (ed.) Securing the Belt and Road Initiative: China’s Evolving Military Engagement Along the Silk Roads. National Bureau of Asian Research Special Report #80.
- Roy, D. 2013. Return of the Dragon: Rising China and Regional Security. New York: Columbia University Press. [Google Scholar]
- Rudd, K. 2019. The Avoidable War: Reflections on U.S.-China Relations and the End of Strategic Engagement. New York: Asia Society Policy Institute. https://asiasociety.org/sites/default/files/2019-01/The%20Avoidable%20War%20-%20Full%20Report.pdf.
- Rudd, K. 2020. The Coming Post-COVID Anarchy: The Pandemic Bodes Ill for Both American and Chinese Power – and for the Global Order. Foreign Affairs.https://www.foreignaffairs.com/articles/united-states/2020-05-06/coming-post-covid-anarchy.
- Sanchez, C. 2017. From Local to Global: China’s Role in Global Poverty Reduction and the Future of Development. https://www.worldbank.org/en/news/speech/2017/12/07/from-local-to-global-china-role-global-poverty-reduction-future-of-development.
- Schenoni, L.L. 2018. The Argentina-Brazil regional power transition. Foreign Policy Analysis 14: 469–489. [Google Scholar]
- Shifrinson, J.R.I. 2020. The Rise of China, Balance of Power Theory and US National Security: Reasons for Optimism? Journal of Strategic Studies 43 (2): 175–216. [Google Scholar]
- Shirk, S.L. 2007. China: A Fragile Superpower. Oxford: Oxford University Press. [Google Scholar]
- Stephen, M.D. 2017. Emerging Powers and Emerging Trends. Global Governance: A Review of Multilateralism and International Organizations 23 (3): 483–502. [Google Scholar]
- Tammen, R. R., J. Kugler and D. Lemke. 2017a. “Power Transition Theory.” Oxford Bibliographies in International Relations.
- Tammen, R. R., J. Kugler and D. Lemke. 2017b. Foundations of Power Transition Theory. Oxford Research Encyclopedia.
- Tammen, R. R., et al. 2000. Power Transitions: Strategies for the 21st Century.
- Tarapore, A. 2019. The U.S. Response to the Belt and Road Initiative: Answering New Threats with New Partnerships. Asia Policy 14 (2): 34–41. [Google Scholar]
- Tatom, J. A. 2007. Will China Surpass the United States? International EconomySpring: 38–41.
- The Economist Intelligence Unit. 10 April 2018. “Renminbi Internationalization and the BRI: Rebuilding Momentum?” https://www.business.hsbc.com/china-growth/renminbi-internationalisation-and-the-bri-rebuilding-momentum.
- Tufte, E. 2006. Beautiful Evidence. Cheshire: Graphics Press LLC. [Google Scholar]
- Visions and Actions on Jointly Building Silk Road Economic Belt and 21st Century Maritime Silk Road. 2015. National Development and Reform Commission, Ministry of Foreign Affairs, and Ministry of Commerce of the People’s Republic of China, with the State Council authorization. http://2017.beltandroadforum.org/english/n100/2017/0410/c22-45.html.
- Wan, M. 2016. The Asian Infrastructure Investment Bank: The Construction of Power and the Struggle for the East Asian International Order. New York: Palgrave Macmillan. [Google Scholar]
- Wang, J.S. 2011. China’s Search for a Grand Strategy: A Rising Great Power Finds Its Way. Foreign Affairs 90 (2): 68–79. [Google Scholar]
- Wang, Yiwei. 2015. “Yidai Yilu”: Jiyu yu tiaozhan [One Belt, One Road: Opportunities and Challenges]. Beijing: Renmin Publisher. [Google Scholar]
- Wang, J. S. 2012. ‘March West,’ China’s Geostrategic Rebalance [‘西进,’ 中国地缘战略的再平衡],” Global Times [环球时报], October 17, 2012, http://opinion.huanqiu.com/opinion_world/2012-10/3193760.html.
- Wang, Yi. 2019. “Full Text of Foreign Minister Wang Yi’s News Conference at 2nd Session of 13th National People’s Congress.
- Xing, Y. 2016. The Asian Infrastructure Investment Bank and China’s Role in Regional Economic Governance. East Asian Policy 8 (25): 25–36. [Google Scholar]
- Yang, Y.E. 2020. China’s Strategic Narratives in Global Governance Reform under Xi Jinping. Journal of Contemporary China 30 (128): 299–313. [Google Scholar]
- Ye, M. 2019. Fragmentation and Mobilization: Domestic Politics of the Belt and Road in China. Journal of Contemporary China 28 (119): 696–711. [Google Scholar]
- Ye, M. 2020. The Belt Road and beyond: State-mobilized globalization in China: 1998–2018. Cambridge: Cambridge University Press. [Google Scholar]
- Yoshihara, T. 2014. Chinese Maritime Geography. In Strategy in Asia: The Past, Present, and Future of Regional Security, ed. T.G. Mahnken and D. Blumenthal, 43–60. Stanford University Press. [Google Scholar]
- Yuan, J. 2018. Beijing’s Institutional-balancing Strategies: Rationales, Implementation and Efficacy. Australian Journal of International Affairs 72 (2): 110–128. [Google Scholar]
- Yuliantoro, N. R. and Dinarto, D. 2019. “Between Revisionist and Status Quo: The Case of China’s Leadership in the AIIB”. Jurnal Hubungan Internasional 7(2).
- Zhang, F. 2019. The Xi Jinping Doctrine of China’s International Relations. Asia Policy 14 (3): 7–23. [Google Scholar]
- Zheng, Y. 2015. Weilai sanshinian: Gaige xinchangtai xiade guanjian wenti. [Thirty Years into the Future: Key Issues for the New Normal of Reform]. Beijing: Zhongxin Publisher.
- Zhu, Z. 2019. China’s global power ambition: expectations, opportunities and challenges. in Handbook on China and Globalization, Wang, H. and Lu, M. (eds.). Edward Elgar Publishing







