Abstract
Background
The development of drug resistance remains to be a major cause of therapeutic failure in breast cancer patients. How drug-sensitive cells first evade drug inhibition to proliferate remains to be fully investigated.
Methods
Here we characterized the early transcriptional evolution in response to TGF-β in the human triple-negative breast cells through bioinformatical analysis using a published RNA-seq dataset, for which MCF10A cells were treated with 5 ng/ml TGF-β1 for 0 h, 24 h, 48 h and 72 h, and the RNA-seq were performed in biological duplicates. The protein-protein interaction networks of the differentially expressed genes were constructed. KEGG enrichment analysis, cis-regulatory sequence analysis and Kaplan-Meier analysis were also performed to analyze the cellular reprograming induced by TGF-β and its contribution to the survival probability decline of breast cancer patients.
Result
Transcriptomic analysis revealed that cell growth was severely suppressed by TGF-β in the first 24 h but this anti-proliferate impact attenuated between 48 h and 72 h. The oncogenic actions of TGF-β happened within the same time frame with its anti-proliferative effects. In addition, sustained high expression of several drug resistance markers was observed after TGF-β treatment. We also identified 17 TGF-β induced genes that were highly correlated with the survival probability decline of breast cancer patients.
Conclusion
Together, TGF-β plays an important role in tumorigenesis and the development of drug resistance, which implies potential therapeutic strategies targeting the early-stage TGF-β signaling activities.
Supplementary Information
The online version contains supplementary material available at 10.1186/s40360-022-00561-x.
Keywords: Drug resistance, Triple-negative breast cancer, TGF-β, Transcriptional evolution
Background
Cancer remains to be a leading cause of death worldwide. According to the estimation of IARC (The International Agency for Research on Cancer), there were 19.3 million new cases of cancer in 2020. Among them, female breast cancer was the most commonly diagnosed cancer, with about 2.3 million new cases [1]. TNBC (Triple-negative breast cancer) is an aggressive subtype of breast cancer, constituting 10–20% of all cases [2]. TNBC lacks all of the estrogen receptor (ER), progesterone receptor (PR) and HER2 receptor, thus is not eligible for anti-Her2 or hormone therapy. Chemotherapy remains to be the standard clinical treatment for TNBC patients and about 50% of them evolved drug resistance, leading to relapse [3].
Adaptive resistance, or acquired resistance, which arises in the course of therapy, could severely affect the prognosis of TNBC patients. Previous genomic studies reported that pre-existing resistance genotypes were adaptively selected by chemo drugs [4], while changes of transcriptional profile were acquired by reprogramming [5]. The non-genetic drug-tolerant state plays a critical role in the acquisition of drug resistance. One study showed that drug induced reprogramming was a complex multi-stage process, converting a transient transcriptional state to a stably resistant state [6]. The adaptation to drug usually happens within 3 days of treatment during which the drug-sensitive cells evade drug inhibition to proliferate [7]. The successfully evaded cancer cells normally go through a multi-stages process including cell cycle arrest, cellular reprogramming, drug resistance, immune cloaking, reactivation and metastatic relapse [8]. Especially, cell cycle arrest and subsequent cellular reprogramming are critical steps on the road to drug resistance and metastasis. A well-characterized cytokine that contributes to these two steps is TGF-β, which was found to play paradoxical roles in tumorigenesis: it act both as an anti-cancer agent that controls cell proliferation and as an oncogenic factor that promotes metastasis [9]. Recent studies imply that TGF-β induced quiescence contributes to the chemoresistance of tumors [10, 11]. However, previous studies mainly focused on long-term effects of TGF-β treatment [10, 12], the impact of TGF-β on the transcriptional profiles at early stages remains to be fully investigated. Is the seemingly opposing functions of TGF-β induced sequentially or at the same time? What are the key events contributing to the transition from a drug-sensitive state into a drug-resistance one?
To tackle these issues, we tried to unveil the early transcriptional evolution in response to TGF-β in a human triple-negative breast cell line through bioinformatical analysis on a RNA-seq dataset, for which MCF10A cells were treated with 5 ng/ml TGF-β1 for 0 h, 24 h, 48 h and 72 h, then the RNA-seq were performed in biological duplicates [13]. We first gained a global view on the transcriptomic dynamics of the cell line after TGF-β treatment. Transcriptomic analysis revealed a cellular reprogramming from a state of cell-cycle arrest to adaptation within the first 3 days of treatment. Interestingly, we found that the anti-proliferative and oncogenic effects of TGF-β happened at the same time frame. Sustained activation of several drug resistance markers was induced immediately after TGF-β stimulation. In addition, our results suggested that cellular reprograming induced by TGF-β contributes to the survival probability decline of breast cancer patients.
Methods
Data source
The RNA-seq dataset was obtained from NCBI’s Gene Expression Omnibus at https://www.ncbi.nlm.nih.gov/geo/query/acc.cgi?acc=GSE74377, reference number GSE74377 and the measurements were normalized by DESeq2 [13].
Data analysis
The RNA-seq data matrices were processed in R (Version 4.0.3) [14]. We compared the treated MCF10A cells to the untreated cells as the reference, then differentially expressed genes were identified with the thresholds of | Fold change | > 1.5 and p value < 0.05. KEGG pathway enrichment analysis [15–17] of differentially expressed genes was performed using clusterProfiler [18] package in R(Version 4.0.3) [14]. The pathways with p value < 0.05 were considered significantly enriched.
The protein-protein interaction(PPI) networks of differentially expressed genes were built using the online tool STRING (https://string-db.org/) [19] and visualized using Cytoscape software (Version 3.8.2) [20]. The hub nodes of proteins were identified as proteins with degrees of connectivity over 50 in the PPI network. Cell compartment specific proteins encoded by differentially expressed genes were identified using Cytoscape software (Version 3.8.2) [21]. Cis-regulatory sequence was analyzed using Cytoscape plugin iRegulon [22]. Transcription factors were ranked in descending order based on the number of targets.
The Kaplan–Meier survival analysis was performed using the online tool Oncolnc (http://www.oncolnc.org/) [23]. For each gene, patients were assigned to 2 non-overlapping groups based on whether their gene expression levels were in the top 25% or bottom 25%.
Results
Characterization of the cellular transcriptome upon TGF-β treatment
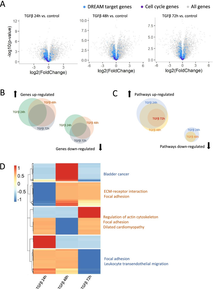
We did bioinformatical analysis using a published RNA-seq dataset of MCF10A cells, which were treated with 5 ng/ml TGF-β1 for 0 h, 24 h, 48 h and 72 h [13]. The RNA-seq dataset was obtained from NCBI’s Gene Expression Omnibus (GSE74377). To evaluate the anti-proliferative effect of TGF-β, we analyzed the expression levels of 51 cell-cycle genes [7] and 971 DREAM (Dimerization partner, RB-like, E2F4, and Multi-vulval class B) targets, which includes transcriptional targets of E2F1/2/3 in the early cell cycle and targets of the MuvB related complexes such as MMB-FOXM1 in the late cell cycle [24, 25] (Supporting information, Tables S1 and S2). Twenty-four hours after TGF-β stimulation, the expressions of cell-cycle genes and DREAM targets were severely suppressed. However, this suppression attenuated throughout 48 h and 72 h (Fig. 1A), indicating the adaptation to the presence of TGF-β.
Fig. 1.
Transcriptome of TGF-β treated cells. A Volcano plot of the DREAM complex targets (blue) and cell cycle genes (purple). DREAM, Dimerization partner, RB-like, E2F4, and Multi-vulval class B. B Venn diagrams of gene sets that were differentially regulated. C Venn diagrams of pathways that were differentially regulated based on KEGG enrichment analysis [15–17]. Note: the area of each set does not strictly correlate with the number of genes contained within the set. D Clustered heatmap showing the dynamics of gene expression induced by TGF-β treatment. The values were centered and scaled in row direction. KEGG enrichment analysis was performed for each cluster [15–17]
Next, we addressed the up-regulated and down-regulated genes after TGF-β treatment. Six hundred thirty-two genes were consistently down-regulated till 72 h but they were not enriched in any pathways (Fig. 1B and C). Nine hundred eighty-nine genes were consistently up-regulated till 72 h (Fig. 1B). The KEGG enrichment analysis [15–17] showed that 41, 32 and 23 pathways were significant up-regulated at 24 h, 48 h and 72 h, respectively(Supporting information, Tables S3 and S4). Notably, the pathways that were activated at 72 h, were consistently up-regulated throughout the first 3 days (Fig. 1C and Table 1). The up-regulation of pathways such as focal adhesion and ECM-receptor interaction, indicated that cells might interact with their extracellular environment more extensively after TGF-β stimulation (Table 1). Cell cycle arrest was induced in 24 h while up-regulated genes were consistently enriched in pathways in cancer throughout the first 72 h (Fig. 1A and C, Table 1). This observation suggested that TGF-β induces both anti-proliferative and oncogenic functions within 3 days.
Table 1.
Pathways up-regulated at 72 h
| Pathway ID | Pathway Name | Adjusted p-value |
|---|---|---|
| hsa04510 | Focal adhesion | 8.30E-10 |
| hsa05200 | Pathways in cancer | 1.23E-05 |
| hsa04512 | ECM-receptor interaction | 8.81E-05 |
| hsa04360 | Axon guidance | 0.001244637 |
| hsa00532 | Glycosaminoglycan biosynthesis - chondroitin sulfate / dermatan sulfate | 0.001386314 |
| hsa04810 | Regulation of actin cytoskeleton | 0.001386314 |
| hsa04540 | Gap junction | 0.001399944 |
| hsa04380 | Osteoclast differentiation | 0.001515165 |
| hsa00604 | Glycosphingolipid biosynthesis - ganglio series | 0.004333044 |
| hsa05412 | Arrhythmogenic right ventricular cardiomyopathy (ARVC) | 0.004335863 |
| hsa05222 | Small cell lung cancer | 0.005309891 |
| hsa05414 | Dilated cardiomyopathy | 0.008779001 |
| hsa05217 | Basal cell carcinoma | 0.008779001 |
| hsa04916 | Melanogenesis | 0.008779001 |
| hsa04520 | Adherens junction | 0.008779001 |
| hsa05130 | Pathogenic Escherichia coli infection | 0.012094783 |
| hsa05146 | Amoebiasis | 0.013140769 |
| hsa05410 | Hypertrophic cardiomyopathy (HCM) | 0.024746656 |
| hsa00520 | Amino sugar and nucleotide sugar metabolism | 0.03080917 |
| hsa04670 | Leukocyte transendothelial migration | 0.031519599 |
| hsa04010 | MAPK signaling pathway | 0.037721945 |
| hsa04141 | Protein processing in endoplasmic reticulum | 0.048281202 |
| hsa04144 | Endocytosis | 0.048281202 |
We then analyzed the dynamics of all the measured genes. The expression levels of each gene at 24 h, 48 and 72 h relative to the control samples were centered and scaled (Fig. 1D). Genes were then clustered according to their transcriptional profiles which was followed by KEGG enrichment analysis [15–17] for each cluster. The enrichment of focal adhesion and ECM-receptor interaction in multiple clusters is consistent with the above-mentioned findings.
Protein-protein interaction network activation in response to TGF-β
Genes that differentially expressed after TGF-β treatment were used as inputs which was followed by PPI (Protein-protein interaction) networks construction using the online tool STRING [19]. The PPI networks of up-regulated proteins consisted of 1300, 1335, 1180 nodes and 8018, 8736, 6965 edges for 24 h, 48 h, 72 h, respectively (Fig. 2A); while the networks of down-regulated proteins consisted of 998, 962, 864 nodes and 7135, 4741, 2926 edges, respectively (Fig. 2B). Hub nodes with degrees over 50 were shown.
Fig. 2.
Protein-protein interaction network activation in response to TGF-β. A Hub nodes of up-regulated proteins in PPI networks. B Hub nodes of down-regulated proteins in PPI networks. The hub nodes were identified as proteins with degrees over 50. The degrees were represented by size of the circles. The values of Log2(FoldChange) of the genes correspond to the colors. PPI, Protein-protein interaction. C and D Cell compartment specific proteins encoded by differentially expressed genes across samples: C for up-regulated genes; D for down-regulated genes
The results suggested that cells at 48 h were at a key stage with a giant PPI network for up-regulated proteins. Nodes with the highest degrees such as FN1, SRC, VEGFA, MAPK3 were suggested to be central to the PPI network throughout the time (Fig. 2A). FN1 encodes fibronectin, which is a glycoprotein involved in cell adhesion and migration [26, 27]. SRC is a proto-oncogene that regulates cell growth [27, 28]. VEGFA encodes a growth factor that could induce proliferation and migration [21, 27]. The protein encoded by MAPK3 is a member of the MAP kinase family, which acts in a signaling cascade that regulates cell cycle progression and cell differentiation [27, 29].
Consistent with the previous results that cells would gradually adapt to the presence of TGF-β, the number of down-regulated hub genes declined during the course of TGF-β treatment (Fig. 2B). Among the hub genes that present throughout the 3 days is TP53, which encodes a tumor suppressor protein and functions through inducing cell cycle arrest and DNA repair [27, 30].
To zoom in to the subcellular level of protein dynamics after TGF-β treatment, we categorized the differentially expressed genes according to their subcellular compartment and calculated the percentage of genes in each compartment [19]. The distributions of down-regulated proteins in specific compartments were consistent across the three samples (Fig. 2D). Interestingly, this is not the case for the up-regulated genes. During the period of 48 h after TGF-β treatment, the expression of proteins in extracellular, plasma membrane, cytosol and nucleus were more extensively induced, indicating enhanced cell-cell communication, signaling transduction and transcription in response to stimulus. After that, a large number of mitochondrial, endosome and lysosome proteins were highly expressed at 72 h (Fig. 2C). In addition to its primary role as an energy factory, mitochondria also plays a crucial role in cell signaling and cell growth regulation [31]. Endosome and lysosome proteins are important in cell proliferation [32]. These dynamics of proteins in each specific subcellular compartment supported the argument that cells started to adapt to the anti-proliferative effect of TGF-β in 48 h.
TGF-β induced reprogramming contributes to drug resistance
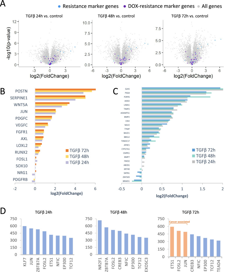
To understand the role of TGF-β in the development of drug resistance, we analyzed the expression of well-known markers of drug resistance: EGFR, NGFR, WNT5A, SERPINE1, POSTN, PDGFRB, NRG1, VEGFC, FOSL1, RUNX2, AXL, LOXL2, FGFR1, JUN, PDGFC, GAPDH, VGF, FGFR1, PDGFC, WNT5A, MITF, SOX10 [6] (Fig. 3A). The results showed that 12, 12 and 14 resistance marker genes were highly expressed after 24 h, 48 h and 72 h TGF-β treatment, respectively (Fig. 3B). Chemotherapy is the standard treatment for many TNBC patients, and doxorubicin (DOX) is one of the widely used chemotherapeutic drugs [33]. Therefore, we here focused on the expression profiles of genes associated with resistance to doxorubicin: ABCB1, AC011525.2, ADAMTS1, ADD2, ANGPT1, AP4E1, BACE1, BBS12, BMP2, BMP7, BRWD1, CISH, CMPK1, CRYBG2, CST1, CYP27A1, FAAH, FAT4, FMO2, FOXJ1, GJA5, HS3ST1, KRT40, LIMA1, MCPH1, NAV2, NSG2, P2RY6, PSG4, PTPRH, SLC38A2, SNTB1, STMN2, TIMP2, TRG-AS1, TXNDC17, TYMP, ZNF503 [34] (Fig. 3A). Twenty-four, twenty, and twenty-one DOX-resistant markers were up-regulated after 24 h, 48 h and 72 h TGF-β treatment, respectively (Fig. 3C), which suggests that TGF-β treatment initiated the cellular transcriptional reprogramming of cells into a drug resistant state.
Fig. 3.
TGF-β induced reprogramming promotes drug resistance. A Volcano plot of resistance marker genes (blue) and DOX-resistance marker genes (purple). DOX, doxorubicin. Resistance marker genes: EGFR, NGFR, WNT5A, SERPINE1, POSTN, PDGFRB, NRG1, VEGFC, FOSL1, RUNX2, AXL, LOXL2, FGFR1, JUN, PDGFC, GAPDH, VGF, FGFR1, PDGFC, WNT5A, MITF, SOX10. DOX-resistance marker genes: ABCB1, AC011525.2, ADAMTS1, ADD2, ANGPT1, AP4E1, BACE1, BBS12, BMP2, BMP7, BRWD1, CISH, CMPK1, CRYBG2, CST1, CYP27A1, FAAH, FAT4, FMO2, FOXJ1, GJA5, HS3ST1, KRT40, LIMA1, MCPH1, NAV2, NSG2, P2RY6, PSG4, PTPRH, SLC38A2, SNTB1, STMN2, TIMP2, TRG-AS1, TXNDC17, TYMP, ZNF503. B Fold change in expression of resistance marker genes. C Fold change in expression of DOX-resistance marker genes. D Transcriptional factors of up-regulated genes based on cis-regulatory sequence analysis
Next, we performed cis-regulatory sequence analysis for the up-regulated genes with iRegulon plugin [22] in Cytoscape [20]. Transcription factors with the largest number of targets were shown (Fig. 3D). Five hundred ninety-seven genes induced in the first 24 h were transcriptional targets of KLF7, which is reported as a tumor suppressor in breast cancer cells [35]. Seven hundred seventeen up-regulated genes at 48 h after TGF-β treatment were targets of NR2F1. NR2F1 has been demonstrated to contribute to cancer cell dormancy, as well as to be a potential impact on tumor recurrence and metastasis [36]. The master regulators of up-regulated genes at 72 h were regulators such as ETS1, FOSL2 and JUN, which have been reported as oncogenic transcription factors [37–39]. These results suggested a stepwise cellular reprogramming upon TGF-β stimulation.
Cell reprograming induced by TGF-β has a negative impact on the survival probability of breast cancer patients
We further investigated the impact of TGF-β on the transcription of the genes associated with breast cancer. Kaplan-Meier analysis were performed using Oncolnc [23]. For each gene, patients were assigned to 2 non-overlapping groups based on whether the gene expression level was in the top 25% or bottom 25%. It turned out that 17 genes were highly correlated with the survival of breast cancer patients. Among them, YIPF5, P4HA2, CD24, MURC, PRRC1, KIAA1024, SURF4 and PCDHGA11 were up-regulated by TGF-β while negatively correlated with the survival (Fig. 4A and B). High level expressions of PLXNB1, RHBDL1, SGSH, TTC39C, PCSK6, SFTPD, BTG2, LOC202781 and DLK2, were significantly associated with increased survival probability, which were down-regulated by TGF-β (Fig. 4A and C).
Fig. 4.
Transcription of genes associated with breast cancer upon TGF-β induction. A The expression level of genes correlated with survival probability of breast cancer patients. B Kaplan-Meier curves showed the overall survival was lower in patients with higher expression of those genes. C Kaplan-Meier curves showed the 5-year survival was lower in patients with lower expression of those genes. For each gene, patients were assigned to 2 non-overlapping groups based on whether their gene expressions were in the top 25% or bottom 25%
Discussion
Here, we provided comprehensive understandings of the early transcriptional evolution after TGF-β treatment in the human triple-negative breast cells. Cell growth was severely suppressed by TGF-β in the first 24 h but this anti-proliferate impact attenuated between 48 h and 72 h. The oncogenic actions of TGF-β happened within the same time frame with its anti-proliferative effects. We also identified 17 TGF-β induced genes that were highly correlated with the survival probability decline of breast cancer patients. In addition, sustained high expression of several drug resistance markers was observed after TGF-β treatment. Therefore, TGF-β plays an important role in tumorigenesis and the development of drug resistance.
Cells respond continually to their immediate environment by modulating gene expression. We observed that the total number of differentially expressed genes decreased in course of 72 h treatment. The expression of cell-cycle genes and DREAM targets were severely suppressed by TGF-β in the first 24 h, however, this anti-proliferate impact of TGF-β gradually diminished after 48 h. The attenuation could be explained by the refractory behavior of TGF-β signaling which is in turn determined by the receptor dynamics [40]. TGF-β signaling cascade initiates when the ligands bind to the TGF-β receptors. After that, Smads constantly shuttle between cytoplasm and nucleus, regulating the transcription of many genes [41]. A rapid depletion of receptors from the cell surface is triggered by ligand binding, which results in the internalization of both the receptors and ligands upon stimulation. The responsiveness to an acute TGF-β stimulus could be mitigated, for instance, in certain tumors with high autocrine signaling. The adaptation to the presence of TGF-β diminishes its anti-proliferate effect.
We found that the expression level of cell-cycle genes and DREAM targets were severely suppressed upon TGF-β stimulation. Cell cycle arrest were induced. As one of the reasonable explanations for the TGF-β induced drug-resistance, entry into quiescence triggered by TGF-β treatment could protect cells from damage by the drugs. Interestingly, we found that the cells in non-dividing state interacted with extracellular environment more extensively. The increased expression of complex plasma membrane-associated macromolecular assemblies and extracellular matrix receptors indicates an enhanced cell-cell communication after TGF-β treatment. Similar results were found in spontaneously quiescent cells, in which ECM components are upregulated, suggesting a more extensive interaction with their extracellular environment [24]. In addition, a number of genes associated with cell migration and cancer were persistently up-regulated. These observations are in agreement with the chemoresistant transcriptional programs previously identified in Triple-negative breast cancer patients [5]. The cellular reprogramming transforms the cells from a drug-sensitive state into a drug-resistant state.
The role of TGF-β in tumorigenesis has always been a controversial topic: friend or foe? TGF-β has long been considered as a paradoxical mediator of tumorigenesis for its paradoxical functions both as anti-proliferative and oncogenic regulators. Previous studies have shown that tumor cells with loss-of-function TGF-β signaling components would no longer be arrested by TGF-β [42]. Here, we found that TGF-β induced both the expression of cell growth inhibitory genes and cancer associated genes. However, the effects of cell cycle inhibition attenuate after 48 h while the oncogenic actions persistent throughout the 3 days. These results suggested that TGF-β contributes to the development of drug resistance via both of the two ways: inducing cell dormancy to protect cells from the damage of chemo drugs at an early stage, and initiating cellular reprogramming to evade the cell cycle blockage of the drugs. These carcinogenic events would happen within 3 days of TGF-β treatment and might seed development of permanent drug resistance. Reactive oxygen species (ROS) has been uncovered for its similar paradoxical tumorigenic role [43]: Low levels of ROS contribute to cell proliferation, differentiation and cell death [44], while high levels of ROS lead to oxidative stress which could cause genetic instability and may contribute to cancer initiation [45]. Interestingly, there is an interplay between TGF-β and ROS signaling throughout tumorigenesis and metastasis. Consistent with our results, TGF-β can induce ROS production in mitochondria and result in cell cycle arrest and apoptosis [46]. In turn, ROS stimulates the expression and secretion of TGF-β [43]. The anti-tumorigenic to pro-tumorigenic transition of ROS has been proved to be relevant in the context of TGF-β pathway activation. In cancer cells, TGFβ cross-talks extensively with ROS signaling which would enhance the invasive capacity [47]. Furthermore, the TGF-β - ROS interplay strongly contributes to cellular reprogramming and cancer initiation. Therapies targeting adaptive resistance would be extensively appreciated. New drug combinations targeting TGF-β cascade as well as its cross-talks, could be potential strategies to forestall future tumor relapse.
In addition to TGF-β, a number of factors and ligands are involved in drug resistance in triple-negative breast cancers, for instance, hepatocyte growth factor (HGF) could activate Met and induce metabolic reprogramming [48]. During the early stage of tumorigenesis, HGF is constitutively expressed to induce proliferation and angiogenesis. The engagement of HGF with c-MET activates signaling cascades related to invasion and epithelial to mesenchymal transition [49]. Intriguingly, TGF-β has been reported to regulate HGF-induced cell migration [50]. Negative interaction has been confirmed between TGF-β and HGF signaling pathways [51], which implies potential drug combination strategies targeting several interactive pathways in clinical application.
Conclusions
Here, we provided a global view on the early transcriptional evolution of the human triple-negative breast cells after TGF-β treatment. The oncogenic actions of TGF-β happened within the same time frame with its anti-proliferative effects. Sustained activation of several drug resistance markers was induced immediately after TGF-β stimulation. Our studies suggest that TGF-β plays an important role in tumorigenesis and the development of drug resistance. New therapeutic strategies targeting the early-stage TGF-β signaling activities, could be a potential way to forestall drug resistance and tumor relapse.
Supplementary Information
Additional file 1: Table S1. List of 51 cell-cycle genes. Table S2. List of DREAM targets. Table S3. List of pathways significantly up-regulated at 24 h after TGF-β treatment. Table S4. List of pathways significantly up-regulated at 48 h after TGF-β treatment.
Acknowledgements
This study was supported by Scientific research funding of the First Affiliated Hospital of Guangdong Pharmaceutical University (KYQDJF202016). This study was also supported by National Key Clinical Specialty Construction Project (Clinical Pharmacy) and High Level Clinical Key Specialty (Clinical Pharmacy) in Guangdong Province. This study was also supported by the Construction Project of NMPA Key Laboratory for Technology Research and Evaluation of Pharmacovigilance.
Authors’ contributions
GW: Conceptualization, implementation, investigation, writing, editing and revising the manuscript. YL: Investigation, editing and revising the manuscript. All authors read and approved the final manuscript.
Funding
This study was supported by Scientific research funding of the First Affiliated Hospital of Guangdong Pharmaceutical University (KYQDJF202016). This study was also supported by National Key Clinical Specialty Construction Project (Clinical Pharmacy) and High Level Clinical Key Specialty (Clinical Pharmacy) in Guangdong Province. This study was also supported by the Construction Project of NMPA Key Laboratory for Technology Research and Evaluation of Pharmacovigilance.
Availability of data and materials
This study is a re-analysis of existing data that are publicly available from the NCBI’s Gene Expression Omnibus repository at https://www.ncbi.nlm.nih.gov/geo/query/acc.cgi?acc=GSE74377, reference number GSE74377.
Declarations
Ethics approval and consent to participate
Not applicable.
Consent for publication
Not applicable.
Competing interests
No conflict of interest exits in the submission of this manuscript.
Footnotes
Publisher’s Note
Springer Nature remains neutral with regard to jurisdictional claims in published maps and institutional affiliations.
References
- 1.Sung H, Ferlay J, Siegel RL, Laversanne M, Soerjomataram I, Jemal A, Bray F. Global cancer statistics 2020: GLOBOCAN estimates of incidence and mortality worldwide for 36 cancers in 185 countries. CA Cancer J Clin. 2021;71(3):209–49. 10.3322/caac.21660. Epub 2021 Feb 4. [DOI] [PubMed]
- 2.Venkitaraman R. Triple-negative/basal-like breast cancer: clinical, pathologic and molecular features. Expert Rev Anticancer Ther. 2010;10(2):199–207. doi: 10.1586/era.09.189. [DOI] [PubMed] [Google Scholar]
- 3.Foulkes WD, Smith IE, Reis-Filho JS. Triple-negative breast cancer. N Engl J Med. 2010;363(20):1938–1948. doi: 10.1056/NEJMra1001389. [DOI] [PubMed] [Google Scholar]
- 4.Almendro V, Cheng YK, Randles A, Itzkovitz S, Marusyk A, Ametller E, Gonzalez-Farre X, Munoz M, Russnes HG, Helland A, et al. Inference of tumor evolution during chemotherapy by computational modeling and in situ analysis of genetic and phenotypic cellular diversity. Cell Rep. 2014;6(3):514–527. doi: 10.1016/j.celrep.2013.12.041. [DOI] [PMC free article] [PubMed] [Google Scholar]
- 5.Kim C, Gao R, Sei E, Brandt R, Hartman J, Hatschek T, Crosetto N, Foukakis T, Navin NE. Chemoresistance evolution in triple-negative breast Cancer delineated by single-cell sequencing. Cell. 2018;173(4):879–893 e813. doi: 10.1016/j.cell.2018.03.041. [DOI] [PMC free article] [PubMed] [Google Scholar]
- 6.Shaffer SM, Dunagin MC, Torborg SR, Torre EA, Emert B, Krepler C, Beqiri M, Sproesser K, Brafford PA, Xiao M, et al. Rare cell variability and drug- induced reprogramming as a mode of cancer drug resistance. Nature. 2017;546(7658):431–435. doi: 10.1038/nature22794. [DOI] [PMC free article] [PubMed] [Google Scholar]
- 7.Yang C, Tian C, Hoffman TE, Jacobsen NK, Spencer SL. Rapidly induced drug adaptation mediates escape from BRAF inhibition in single melanoma cells. 2020. [Google Scholar]
- 8.Phan TG, Croucher PI. The dormant cancer cell life cycle. Nat Rev Cancer. 2020;20(7):398–411. doi: 10.1038/s41568-020-0263-0. [DOI] [PubMed] [Google Scholar]
- 9.Siegel PM, Massague J. Cytostatic and apoptotic actions of TGF-beta in homeostasis and cancer. Nat Rev Cancer. 2003;3(11):807–821. doi: 10.1038/nrc1208. [DOI] [PubMed] [Google Scholar]
- 10.Brown JA, Yonekubo Y, Hanson N, Sastre-Perona A, Basin A, Rytlewski JA, Dolgalev I, Meehan S, Tsirigos A, Beronja S, et al. TGF-beta-induced quiescence mediates Chemoresistance of tumor-propagating cells in squamous cell carcinoma. Cell Stem Cell. 2017;21(5):650–664 e658. doi: 10.1016/j.stem.2017.10.001. [DOI] [PMC free article] [PubMed] [Google Scholar]
- 11.Alimbetov D, Askarova S, Umbayev B, Davis T, Kipling D. Pharmacological targeting of cell cycle, apoptotic and cell adhesion signaling pathways implicated in Chemoresistance of Cancer cells. Int J Mol Sci. 2018;19(6):1690. 10.3390/ijms19061690. [DOI] [PMC free article] [PubMed]
- 12.Oshimori N, Oristian D, Fuchs E. TGF-beta promotes heterogeneity and drug resistance in squamous cell carcinoma. Cell. 2015;160(5):963–976. doi: 10.1016/j.cell.2015.01.043. [DOI] [PMC free article] [PubMed] [Google Scholar]
- 13.Shao P, Liu Q, Maina PK, Cui J, Bair TB, Li T, Umesalma S, Zhang W, Qi HH. Histone demethylase PHF8 promotes epithelial to mesenchymal transition and breast tumorigenesis. Nucleic Acids Res. 2017;45(4):1687–1702. doi: 10.1093/nar/gkw1093. [DOI] [PMC free article] [PubMed] [Google Scholar]
- 14.Team RC . R: A language and environment for statistical computing. 2020. [Google Scholar]
- 15.Kanehisa M, Goto S. KEGG: Kyoto encyclopedia of genes and genomes. Nucleic Acids Res. 2000;28(1):27–30. doi: 10.1093/nar/28.1.27. [DOI] [PMC free article] [PubMed] [Google Scholar]
- 16.Kanehisa M. Toward understanding the origin and evolution of cellular organisms. Protein Sci. 2019;28(11):1947–1951. doi: 10.1002/pro.3715. [DOI] [PMC free article] [PubMed] [Google Scholar]
- 17.Kanehisa M, Furumichi M, Sato Y, Ishiguro-Watanabe M, Tanabe M. KEGG: integrating viruses and cellular organisms. Nucleic Acids Res. 2021;49(D1):D545–D551. doi: 10.1093/nar/gkaa970. [DOI] [PMC free article] [PubMed] [Google Scholar]
- 18.Yu GC, Wang LG, Han YY, He QY. clusterProfiler: an R package for comparing biological themes among gene clusters. Omics. 2012;16(5):284–287. doi: 10.1089/omi.2011.0118. [DOI] [PMC free article] [PubMed] [Google Scholar]
- 19.Szklarczyk D, Franceschini A, Wyder S, Forslund K, Heller D, Huerta-Cepas J, Simonovic M, Roth A, Santos A, Tsafou KP, et al. STRING v10: protein-protein interaction networks, integrated over the tree of life. Nucleic Acids Res. 2015;43(Database issue):D447–D452. doi: 10.1093/nar/gku1003. [DOI] [PMC free article] [PubMed] [Google Scholar]
- 20.Shannon P, Markiel A, Ozier O, Baliga NS, Wang JT, Ramage D, Amin N, Schwikowski B, Ideker T. Cytoscape: a software environment for integrated models of biomolecular interaction networks. Genome Res. 2003;13(11):2498–2504. doi: 10.1101/gr.1239303. [DOI] [PMC free article] [PubMed] [Google Scholar]
- 21.Mattei MG, Borg JP, Rosnet O, Marme D, Birnbaum D. Assignment of vascular endothelial growth factor (VEGF) and placenta growth factor (PLGF) genes to human chromosome 6p12-p21 and 14q24-q31 regions, respectively. Genomics. 1996;32(1):168–169. doi: 10.1006/geno.1996.0098. [DOI] [PubMed] [Google Scholar]
- 22.Janky R, Verfaillie A, Imrichová H, Van de Sande B, Standaert L, Christiaens V, Hulselmans G, Herten K, Naval Sanchez M, Potier D, Svetlichnyy D, Kalender Atak Z, Fiers M, Marine JC, Aerts S. iRegulon: from a gene list to a gene regulatory network using large motif and track collections. PLoS Comput Biol. 2014;10(7):e1003731. 10.1371/journal.pcbi.1003731. [DOI] [PMC free article] [PubMed]
- 23.Anaya J. OncoLnc: linking TCGA survival data to mRNAs, miRNAs, and lncRNAs. PeerJ Comput Sci. 2016;2:e67. 10.7717/peerj-cs.67.
- 24.Min M, Spencer SL. Spontaneously slow-cycling subpopulations of human cells originate from activation of stress-response pathways. PLoS Biol. 2019;17(3):e3000178. doi: 10.1371/journal.pbio.3000178. [DOI] [PMC free article] [PubMed] [Google Scholar]
- 25.Fischer M, Grossmann P, Padi M, DeCaprio JA. Integration of TP53, DREAM, MMB-FOXM1 and RB-E2F target gene analyses identifies cell cycle gene regulatory networks. Nucleic Acids Res. 2016;44(13):6070–6086. doi: 10.1093/nar/gkw523. [DOI] [PMC free article] [PubMed] [Google Scholar]
- 26.Oldberg A, Ruoslahti E. Evolution of the fibronectin gene. Exon structure of cell attachment domain. J Biol Chem. 1986;261(5):2113–2116. doi: 10.1016/S0021-9258(17)35904-5. [DOI] [PubMed] [Google Scholar]
- 27.Sayers EW, Beck J, Bolton EE, Bourexis D, Brister JR, Canese K, Comeau DC, Funk K, Kim S, Klimke W, et al. Database resources of the National Center for biotechnology information. Nucleic Acids Res. 2021;49(D1):D10–D17. doi: 10.1093/nar/gkaa892. [DOI] [PMC free article] [PubMed] [Google Scholar]
- 28.Anderson SK, Gibbs CP, Tanaka A, Kung HJ, Fujita DJ. Human cellular src gene: nucleotide sequence and derived amino acid sequence of the region coding for the carboxy-terminal two-thirds of pp60c-src. Mol Cell Biol. 1985;5(5):1122–1129. doi: 10.1128/mcb.5.5.1122. [DOI] [PMC free article] [PubMed] [Google Scholar]
- 29.Garcia F, Zalba G, Paez G, Encio I, de Miguel C. Molecular cloning and characterization of the human p44 mitogen-activated protein kinase gene. Genomics. 1998;50(1):69–78. doi: 10.1006/geno.1998.5315. [DOI] [PubMed] [Google Scholar]
- 30.Matlashewski G, Lamb P, Pim D, Peacock J, Crawford L, Benchimol S. Isolation and characterization of a human p53 cDNA clone: expression of the human p53 gene. EMBO J. 1984;3(13):3257–3262. doi: 10.1002/j.1460-2075.1984.tb02287.x. [DOI] [PMC free article] [PubMed] [Google Scholar]
- 31.Annesley SJ, Fisher PR. Mitochondria in Health and Disease. Cells. 2019;8(7):680. 10.3390/cells8070680. [DOI] [PMC free article] [PubMed]
- 32.Jeger JL. Endosomes, lysosomes, and the role of endosomal and lysosomal biogenesis in cancer development. Mol Biol Rep. 2020;47(12):9801–9810. doi: 10.1007/s11033-020-05993-4. [DOI] [PubMed] [Google Scholar]
- 33.Pathak M, Dwivedi SN, Deo SVS, Thakur B, Sreenivas V, Rath GK. Neoadjuvant chemotherapy regimens in treatment of breast cancer: a systematic review and network meta-analysis protocol. Syst Rev. 2018;7(1):89. doi: 10.1186/s13643-018-0754-1. [DOI] [PMC free article] [PubMed] [Google Scholar]
- 34.Gyorffy B, Serra V, Jurchott K, Abdul-Ghani R, Garber M, Stein U, Petersen I, Lage H, Dietel M, Schafer R. Prediction of doxorubicin sensitivity in breast tumors based on gene expression profiles of drug-resistant cell lines correlates with patient survival. Oncogene. 2005;24(51):7542–7551. doi: 10.1038/sj.onc.1208908. [DOI] [PubMed] [Google Scholar]
- 35.Yori JL, Seachrist DD, Johnson E, Lozada KL, Abdul-Karim FW, Chodosh LA, Schiemann WP, Keri RA. Kruppel-like factor 4 inhibits tumorigenic progression and metastasis in a mouse model of breast Cancer. Neoplasia. 2011;13(7):601–U648. doi: 10.1593/neo.11260. [DOI] [PMC free article] [PubMed] [Google Scholar]
- 36.Gao XL, Zheng M, Wang HF, Dai LL, Yu XH, Yang X, Pang X, Li L, Zhang M, Wang SS, et al. NR2F1 contributes to cancer cell dormancy, invasion and metastasis of salivary adenoid cystic carcinoma by activating CXCL12/CXCR4 pathway. BMC Cancer. 2019;19(1):743. doi: 10.1186/s12885-019-5925-5. [DOI] [PMC free article] [PubMed] [Google Scholar] [Retracted]
- 37.Lincoln DW, 2nd, Bove K. The transcription factor Ets-1 in breast cancer. Front Biosci. 2005;10:506–511. doi: 10.2741/1546. [DOI] [PubMed] [Google Scholar]
- 38.Wan X, Guan S, Hou Y, Qin Y, Zeng H, Yang L, Qiao Y, Liu S, Li Q, Jin T, et al. FOSL2 promotes VEGF-independent angiogenesis by transcriptionnally activating Wnt5a in breast cancer-associated fibroblasts. Theranostics. 2021;11(10):4975–4991. doi: 10.7150/thno.55074. [DOI] [PMC free article] [PubMed] [Google Scholar]
- 39.Lukey MJ, Greene KS, Erickson JW, Wilson KF, Cerione RA. The oncogenic transcription factor c-Jun regulates glutaminase expression and sensitizes cells to glutaminase-targeted therapy. Nat Commun. 2016;7:11321. doi: 10.1038/ncomms11321. [DOI] [PMC free article] [PubMed] [Google Scholar]
- 40.Vizan P, Miller DS, Gori I, Das D, Schmierer B, Hill CS. Controlling long-term signaling: receptor dynamics determine attenuation and refractory behavior of the TGF-beta pathway. Sci Signal. 2013;6(305):ra106. doi: 10.1126/scisignal.2004416. [DOI] [PubMed] [Google Scholar]
- 41.Hill CS. Nucleocytoplasmic shuttling of Smad proteins. Cell Res. 2009;19(1):36–46. doi: 10.1038/cr.2008.325. [DOI] [PubMed] [Google Scholar]
- 42.Ten Dijke P, Goumans MJ, Itoh F, Itoh S. Regulation of cell proliferation by Smad proteins. J Cell Physiol. 2002;191(1):1–16. doi: 10.1002/jcp.10066. [DOI] [PubMed] [Google Scholar]
- 43.Chang CH, Pauklin S. ROS and TGFbeta: from pancreatic tumour growth to metastasis. J Exp Clin Cancer Res. 2021;40(1):152. doi: 10.1186/s13046-021-01960-4. [DOI] [PMC free article] [PubMed] [Google Scholar]
- 44.Durand N, Storz P. Targeting reactive oxygen species in development and progression of pancreatic cancer. Expert Rev Anticancer Ther. 2017;17(1):19–31. doi: 10.1080/14737140.2017.1261017. [DOI] [PMC free article] [PubMed] [Google Scholar]
- 45.Ogrunc M, Di Micco R, Liontos M, Bombardelli L, Mione M, Fumagalli M, Gorgoulis VG, d'Adda di Fagagna F. Oncogene-induced reactive oxygen species fuel hyperproliferation and DNA damage response activation. Cell Death Differ. 2014;21(6):998–1012. doi: 10.1038/cdd.2014.16. [DOI] [PMC free article] [PubMed] [Google Scholar]
- 46.Yoon YS, Lee JH, Hwang SC, Choi KS, Yoon G. TGF beta1 induces prolonged mitochondrial ROS generation through decreased complex IV activity with senescent arrest in Mv1Lu cells. Oncogene. 2005;24(11):1895–1903. doi: 10.1038/sj.onc.1208262. [DOI] [PubMed] [Google Scholar]
- 47.Binker MG, Binker-Cosen AA, Gaisano HY, de Cosen RH, Cosen-Binker LI. TGF-beta1 increases invasiveness of SW1990 cells through Rac1/ROS/NF-kappaB/IL-6/MMP-2. Biochem Biophys Res Commun. 2011;405(1):140–145. doi: 10.1016/j.bbrc.2011.01.023. [DOI] [PubMed] [Google Scholar]
- 48.Meng F, Wu L, Dong L, Mitchell AV, James Block C, Liu J, Zhang H, Lu Q, Song WM, Zhang B, et al. EGFL9 promotes breast cancer metastasis by inducing cMET activation and metabolic reprogramming. Nat Commun. 2019;10(1):5033. doi: 10.1038/s41467-019-13034-3. [DOI] [PMC free article] [PubMed] [Google Scholar]
- 49.Spina A, De Pasquale V, Cerulo G, Cocchiaro P, Della Morte R, Avallone L, Pavone LM. HGF/c-MET Axis in tumor microenvironment and metastasis formation. Biomedicines. 2015;3(1):71–88. doi: 10.3390/biomedicines3010071. [DOI] [PMC free article] [PubMed] [Google Scholar]
- 50.Breunig C, Erdem N, Bott A, Greiwe JF, Reinz E, Bernhardt S, Giacomelli C, Wachter A, Kanthelhardt EJ, Beissbarth T, et al. TGFbeta1 regulates HGF-induced cell migration and hepatocyte growth factor receptor MET expression via C-ets-1 and miR-128-3p in basal-like breast cancer. Mol Oncol. 2018;12(9):1447–1463. doi: 10.1002/1878-0261.12355. [DOI] [PMC free article] [PubMed] [Google Scholar]
- 51.Papa E, Weller M, Weiss T, Ventura E, Burghardt I, Szabó E. Negative control of the HGF/c-MET pathway by TGF-β: a new look at the regulation of stemness in glioblastoma. Cell Death Dis. 2017;8(12):3210. 10.1038/s41419-017-0051-2. [DOI] [PMC free article] [PubMed]
Associated Data
This section collects any data citations, data availability statements, or supplementary materials included in this article.
Supplementary Materials
Additional file 1: Table S1. List of 51 cell-cycle genes. Table S2. List of DREAM targets. Table S3. List of pathways significantly up-regulated at 24 h after TGF-β treatment. Table S4. List of pathways significantly up-regulated at 48 h after TGF-β treatment.
Data Availability Statement
This study is a re-analysis of existing data that are publicly available from the NCBI’s Gene Expression Omnibus repository at https://www.ncbi.nlm.nih.gov/geo/query/acc.cgi?acc=GSE74377, reference number GSE74377.




