Summary
Background
Intermittent fasting or calorie restriction (CR) diets provide anti-inflammatory and neuroprotective advantages in models of multiple sclerosis (MS); data in humans are sparse.
Methods
We conducted a randomised-controlled feeding study of different CR diets in 36 people with MS over 8 weeks. Participants were randomised to 1 of 3 diets: 1) a control diet, in which the participant received 100% of his or her calorie needs 7 days per week, 2) a daily CR diet, in which the participant received 78% of his or her calorie needs 7 days per week, or 3) an intermittent CR diet, in which the participant received 100% of his or her calorie needs on 5 days per week and 25% of his or her calorie needs 2 days per week (i.e., a “5:2” style diet). Untargeted metabolomics was performed on plasma samples at weeks 0, 4 and 8 at Metabolon Inc (Durham, NC). Flow cytometry of cryopreserved peripheral blood mononuclear cells at weeks 0 and 8 were used to identify CD3+;CD4+ (CD4+) and CD3+;CD4− (as a proxy for CD8+) T cell subsets including effector memory, central memory, and naïve cells.
Findings
31 (86%) completed the trial. Over time, individuals randomised to intermittent CR had significant reductions in effector memory (for CD4−EM: -3.82%; 95%CI: -7.44, -0.21; for CD4−: -6.96%; 95%CI: -11.96, -1.97) and Th1 subsets (-4.26%; 95% CI: -7.11, -1.40) and proportional increases in naïve subsets (for CD4−: 10.11%; 95%CI: 3.30, 16.92%). No changes were observed for daily CR or weight-stable diets. Larger within-person changes in lysophospholipid and lysoplasmalogen metabolites in intermittent CR were associated with larger reductions in memory T cell subsets and larger increases in naïve T cell subsets.
Interpretation
In people with MS, an intermittent CR diet was associated with reduction in memory T cell subsets and certain biologically-relevant lipid markers.
Funding
National MS Society, NIH, Johns Hopkins Catalyst Award.
Keywords: Multiple sclerosis, Diet, Intermittent fasting, Immunophenotyping
Research in context.
Evidence before this study
We searched PubMed for the term [(“intermittent fasting”) or (“fasting”) or (“diet”) or (“feeding study”)) AND ((“biomarker”) or (“immunology”) or (“metabolomics” or “metabolites”) or (“adipokine” or “leptin” or “adiponectin”)] AND (“multiple sclerosis”), published before March 9, 2022. Results included our previous study demonstrating calorie restriction or fasting-style diets are safe and effective ways to achieve weight loss in people with multiple sclerosis (MS). This study did not explore the effect of these diets on relevant MS biomarkers. In models of MS, intermittent fasting or calorie restriction provided additional anti-inflammatory and neuroprotective effects. Most other studies of diets in people with MS that included biomarker outcomes included different types of diets or included very specific subgroups of patients. Other human studies of intermittent calorie restriction did not rigorously measure or monitor calorie intake over the course of the study.
Added value of this study
We expand on our previous work to show that randomization to an intermittent calorie restriction diet is associated with changes in circulating levels of several relevant lipid metabolites that include acyl carnitines and subsets of glycerophospholipids. We also show that intermittent calorie restriction is associated with a reduction in memory T cell subsets; this reduction was more notable in individuals randomised to intermittent calorie restriction rather than a traditional weight loss diet.
Implications of all the available evidence
Intermittent calorie restriction diets are safe and effect ways to achieve weight loss in people with MS. They may be associated with greater reduction in memory T cell subsets when compared to traditional weight loss diets. Future research in larger populations is necessary to ascertain the long-term implications of following an intermittent fasting-style diet.
Alt-text: Unlabelled box
Introduction
Multiple sclerosis (MS) is an autoimmune and neurodegenerative disorder of the central nervous system (CNS).1 Progression of disability is currently irreversible, and prognosis is highly variable, highlighting the need for continued research regarding modifiable risk and protective factors for disease worsening. The role of diet has emerged as an important factor that may modulate MS course.2, 3, 4, 5 Diet could potentially do so through direct modulation of the immune system, via alterations to gut bacteria, or by changes to metabolism (e.g., modification of oxidative stress or mitochondrial function).
One aspect of diet that shows promise as an interventional target involves the timing and amount of caloric intake. Intermittent calorie restriction (CR) or fasting prior to the induction of experimental autoimmune encephalomyelitis (EAE), a mouse model of MS, leads to a less aggressive course.6, 7, 8 Intermittent CR also reduces pro-inflammatory cytokines and other inflammatory markers in EAE mice, and emerging studies suggest intermittent CR promotes regeneration of oligodendrocytes in other mouse models of MS.6, 7, 8 In humans who are healthy, obese, or have asthma, intermittent CR is associated with similar reductions in inflammatory markers and may have stronger metabolic effects than spreading the same calorie deficit over the course of a week.9, 10, 11
We compared different types of CR diets with a weight-stable diet in a controlled feeding study of people with MS entitled the “Alternating the Timing and Amount of Calories in MS” or ATAC-MS. CR diets included an intermittent CR or a ‘fasting-style’ diet with a more traditional daily CR in which calorie deficits are distributed evenly over a 7-day period. We found that both types of CR diets are not only safe and feasible but are also associated with weight loss and improvements in emotional health.3 Herein, we extend these initial results by evaluating how different types of CR diets impact more proximal biologic mediators with specific relevance to MS, including changes in adipokines (e.g., leptin, adiponectin),12, 13, 14 immune cell subsets,15, 16, 17 and the plasma metabolome.18,19 We also explore whether within-person changes in metabolite levels potentially mediate changes in metabolic traits or immune cell subsets. Taken together, these results may further provide a valuable step forward in understanding the effects of different types of CR on important intermediate MS outcomes.
Methods
Study population
As described previously, the ATAC-MS study recruited people with MS aged 18 to 50 from the Johns Hopkins MS Center beginning in December 2015 (clinicaltrials.gov: NCT02647502).3 Eligible participants met the 2010 criteria for relapsing-remitting MS, had a new lesion or relapse in the past 2 years, had a disease duration ≤15 years, Expanded Disability Status Scale (EDSS) <6.0, were stable on a first-line injectable MS therapy (interferon beta or glatiramer acetate) or not on any therapy for 6 months preceding the baseline visit, and were not planning to change vitamin D or thyroid medication for the next 48 weeks. No participants changed their MS therapy or experienced a relapse over the 8-week period. Participants were also required to have a BMI of at least 23 (to ensure that participants maintained a healthy weight throughout the study), maintain a stable weight (±8 pounds) for the 3 months preceding the study and not be currently following a specialised diet for MS or be heavy smokers (defined as self-reported smoking of <1 cigarette per day). Exclusion criteria were a history of diabetes, eating disorders, kidney disease, warfarin use, major surgery in preceding 3 months, chemotherapy in the past year and pregnancy or breast feeding, all of which it's possible fasting could have unfavorable impacts.
Study design
An overview of the study design is provided in Figure 1A. To determine energy needs precisely, all participants underwent indirect calorimetry. Height and weight (used to calculate body mass index [BMI] as kg/m2) were also recorded. Participants were randomised to 1 of 3 diets: 1) a control diet, in which the participant received 100% of his or her calorie needs 7 days per week, 2) a daily CR diet, in which the participant received 78% of his or her calorie needs 7 days per week, or 3) an intermittent CR diet, in which the participant received 100% of his or her calorie needs on 5 days per week and 25% of his or her calorie needs 2 days per week (i.e., a “5:2” style diet). The composite weekly calorie deficits were similar between the two CR diets. Participants also provided first-morning pre-prandial blood samples at baseline and during weeks 4 and 8. Plasma was isolated using a standardised protocol and stored at -80˚C, and peripheral blood mononuclear cells (PBMCs) were isolated also following a standardised protocol and stored in liquid nitrogen. Visits during weeks 4 and 8 took place following a 25% intake day for individuals in the intermittent CR arm. Randomization was stratified by obesity status (BMI<30 kg/m2 or BMI≥30 kg/m2) and was performed by the study statistician following the baseline/enrollment visit.
Figure 1.
(a) Overview of the ATAC-MS study design. (b) Consort diagram for ATAC-MS participants. Participants who did not complete the study did not provide specific reasons for withdrawal.
Figure 1 (both a and b) was Created with BioRender.com.
Intervention
Each of the study diets was standardised to the US median intakes for carbohydrate, protein and fat (to avoid co-intervention due to drastic dietary component changes). The relative macronutrient content over a 1-week period was also comparable between study diets. Over an 8-week period, all meals were prepared by the US Department of Agriculture (USDA) Beltsville Human Nutrition Research Laboratory (Beltsville, MD) and shipped to participants’ homes two times per week. All meals were tailored to the individual participant's specific caloric needs (as determined by indirect calorimetry and by randomization status). We assessed adherence via in-person 24-hour dietary recalls conducted by study dieticians twice during weeks 4 and 8. We created a continuous measure of adherence as the difference between study-provided calorie intakes and participant-reported intake collected during the 24-hour recalls.
Outcomes
The primary outcomes of the study were safety and feasibility of different types of CR diets in people with MS; results for the primary outcome were previously reported. For this study we considered the following sets of intermediate outcomes: 1) adipokines, 2) immune cell subsets, and 3) untargeted metabolomics.
Adipokines
Plasma leptin and adiponectin were measured using commercially available ELISA kits and were conducted in a single batch (Mesoscale Discovery, Rockville, Maryland; for leptin: catalouge number K151BYC, for adiponectin: catalouge number: K151BXC)
Immune cell subsets
PBMCs from baseline and week 8 were isolated by from whole blood collected in vacutainers with sodium heparin to prevent clotting. Leukocytes were separated by Ficoll separation and cryopreserved in RPMI with 10% human serum and 10% DMSO then stored long term in liquid nitrogen. Following completion of all study visits, cells were thawed and washed in phosphate buffered saline (PBS) with 10% fetal bovine serum (FBS) and 100U/mL DNAse-I. Cells were then stained with Zombie NIR dye to allow for identification of dead (permeable) cells then incubated with Fc receptor blocking solution to block non-specific antibody binding. Conjugated antibody staining was done in FACS buffer (2% FBS in PBS with 2mM EDTA) at room temperature for 30 minutes followed by 2 washes in FACS buffer. Antibodies for the following antigens were used – CD3, CD4, CD45RO, CCR7, CCR4, CCR6 and CXCR3. Stained cells were acquired on a MACS Quant flow-cytometer (Miltenyi, Biotec), as previously described.20,21 An overview of the gating strategy is provided in Supplemental Figure 1a. Antibody details (including RRIDs) are provided in Supplemental Table 1. CD4+ and CD4− T cells (CD4− as a proxy for CD8+) were quantified as percent CD3, which reflected percent of viable cells. Within these we identified memory subsets including effector memory (TEM: CCR7− CD45RO+), central memory (TCM: CCR7+ CD45RO+), and naïve cells (Tnaive: CCR7+ CD45RO−). As defined by CCR4, CCR6, and CXCR3, we also quantified (as %CD4+): Th2 (CCR4+, CCR6−, CXCR3−), Th1 (CCR4−, CCR6−, CXCR3+), Th17 (CCR4−, CCR6+, CXCR3−) and Th1/17 (CCR4−, CCR6+, CXCR3+). Supplemental Figure 1b also includes select fluorescence minus one (FMO) staining controls.
Metabolomics
Blood samples provided at baseline and weeks 4, 8 were used to obtain plasma. For individuals randomised to intermittent CR, samples at weeks 4 and 8 were collected following a 25% calorie-needs day (i.e., following a fasting day). Untargeted metabolomics was performed in a single batch at Metabolon (Durham, NC), and methods have been described in detail elsewhere.18,19 Briefly, samples were thawed and underwent additional preparation (derivatization). The derivatised samples were subjected to either gas chromatography followed by mass spectrometry (GC/MS) or liquid chromatography followed by tandem mass spectrometry (LC/MS/MS). Mass spectra obtained from these techniques were then matched to a library of spectra derived from standards to identify specific metabolites, and the area under the curve for the mass spectra was used to calculate the relative abundance of each metabolite. We initially included 795 metabolites. We then implemented the following quality control (QC) procedure to identify and remove potential outlying metabolites. First, we removed metabolites with >20% missing values across samples (n=125) and imputed missing metabolite values using k-nearest neighbors (10 neighbors used for each imputation) for the remaining 670 metabolites; consistent results were observed when using the minimum value of observed metabolites. We then log-transformed and scaled all metabolites. Our previous results demonstrate excellent reproducibility for metabolomics in that we have shown intraclass correlation coefficients (ICC) to be high (median ICCs across metabolites for replicate samples was 0.94; 95% CI: 0.86, 0.98 and 1.2% of metabolites had ICCs <0.40).18
Statistics
We evaluated differences in the overall change in each of the intermediate outcomes (immune cell subtype, metabolic trait, or metabolite) associated with randomization to CR diets, according to the intention to treat (ITT) principle and using mixed effects regression models. We also considered models comparing randomization to any CR diet (daily or intermittent) with control diets. Models were additionally adjusted for age, sex, MS disease-modifying therapy, and adherence to study diets. We fit a separate model for each immune cell type or metabolic trait. For metabolomics analyses, since our sample size was relatively small, we performed analyses concentrating on differences in overall metabolic pathways (to reduce the number of statistical tests) as our primary analyses for this outcome. To do so, we classified metabolites into groups (>3 metabolites) based on related biologic function (e.g., carnitine metabolism, tryptophan metabolism, among others); pathway memberships for each metabolite are included as a part of Supplemental Table 3. We then conducted a metabolite-set enrichment analysis (MSEA). Like its predecessor gene set enrichment analysis (GSEA), MSEA is a computational method that evaluates whether sets of metabolites (or genes, in the case of GSEA) demonstrates concordant differences in a comparison of different biological states.22,23 For each metabolic pathway, a normalised enrichment score (NES) is calculated using similar methods to GSEA in that each pathway NES is normalised by the size of the pathway and incorporates individual statistical tests for each of the metabolites considered. Here, we considered the rate of change for each metabolite estimated from mixed effects models divided by its standard error as the tests supplied to MSEA. Statistical significance for each pathway is then assigned using a permutation procedure to generate the null distribution of the NES, and the P value is calculated relative to this null distribution as in GSEA.22 In secondary metabolomics analyses, we also considered the results of changes in individual metabolites.
In exploratory analyses, we also assessed whether changes in adipokines or immune cell subtypes were mediated by within-person changes in circulating metabolite levels. To do so, we calculated an overall person-specific metabolite mean (e.g., the average of a person's metabolite levels across all visits) and a within-person measure as the difference between the overall person-specific mean of a metabolite and the person's metabolite level at each time point. We then fit a mixed model for a given intermediate outcome (adipokine or T cell subset) in which we included a term for overall metabolite mean and a term for the within-person difference as well as similar set of covariates as in our primary analyses (i.e., age, sex, MS DMT, and adherence). Then, similar to overall metabolomics-based analyses, we performed MSEA on the estimated rate of within-person change for each metabolite divided by its standard error. We also fit within-person change models for changes in adipokines as they relate to T cell subsets; changes in adipokines have been linked with differences in T cell function in previous studies.6,7,24 We adjusted all analyses for multiple comparisons using the false discovery rate (FDR). We selected the FDR as the method to account for false discovery to accomodate the underlying correlation between T cell markers and metabolites.
Ethics
All participants provided written consent at enrollment, and the study was approved by the Johns Hopkins Institutional Review Board (IRB00065805). Due to the sample size of the study and to conserve participant confidentiality and anonymity, data for this study will not be made available. Likewise, the corresponding metabolomics data will not be made available for similar reasons (to conserve participant confidentiality).
Role of funders
No funding sources had any role in study design, data collection, data analysis, result interpretation, or writing of the report.
Results
Characteristics of study participants
Baseline characteristics of the included 36 participants are provided in Table 1 and were generally comparable across the three study diets. Participants on average were aged 37.4 (standard deviation [SD]: 7.4), were predominantly female (81%), and had an average body mass index (BMI) of 32.6 kg/m2. No participant experienced a relapse or neurologic worsening during the 8 week period. Of the 36 participants enrolled, 31 (86%) completed the 8-week feeding portion of the study. One participant withdrew from the intermittent CR arm, one participant withdrew from the daily CR, and three participants withdrew from the control arm (Figure 1b). As previously reported, participants randomised to the intermittent CR lost on average 3.0 kg (interquartile range [IQR]: -2.0 kg, -4.1 kg), and participants randomised to daily CR lost on average 3.6 kg (IQR: -3.0 kg, -4.1 kg); weight loss did not differ significantly between the two types of CR.3 No participant changed their MS therapy or experienced an episode of disease activity during the controlled feeding period.
Table 1.
Demographic and clinical characteristics of ATAC-MS study participants.a
| Intermittent | Daily | Control | |
|---|---|---|---|
| N | 12 | 12 | 12 |
| Age, years, mean (SD) | 38.50 (7.38) | 40.50 (5.44) | 33.33 (6.98) |
| Males, n (%) | 2 (16.7) | 2 (16.7) | 3 (25.0) |
| Self-reported Black race, n (%) | 3 (25.0) | 4 (33.3) | 3 (25.0) |
| Hispanic/Latino, n (%) | 1 (8.3) | 0 (0.0) | 2 (16.7) |
| EDSS, mean (SD) | 1.75 (0.72) | 1.67 (0.91) | 1.08 (1.14) |
| Disease duration, years, mean (SD) | 4.0 (3.3) | 5.9 (3.3) | 2.8 (2.6) |
| Relapse in previous 12 months, n (%) | 5 (41.2) | 6 (50.0%) | 5 (41.2) |
| Disease modifying therapy | |||
| glatiramer acetate | 7 (58.3) | 8 (66.7) | 4 (33.3) |
| interferon beta | 4 (33.3) | 3 (25.0) | 6 (50.0) |
| none | 1 (8.3) | 1 (8.3) | 2 (16.7) |
| Adherenceb, %, mean (SD) | 23.09 (36.11) | -18.87 (28.06) | -11.44 (19.35) |
| BMI, kg/m2, mean (SD) | |||
| Baseline | 31.62 (6.96) | 35.13 (10.13) | 32.41 (7.20) |
| End of study | 30.70 (6.84) | 33.64 (9.86) | 31.99 (7.68) |
| Change in BMI, kg per m2 per week during the trial (95% CI) | -0.11 (-0.17, -0.06) | -0.19 (-0.24, -0.13) | -0.05 (-0.11, 0.01) |
| Adiponectin, µg/mL, mean (SD) | |||
| Baseline | 19042.26 (11579.11) | 17320.07 (15839.92) | 18808.08 (6579.05) |
| End of study | 18942.17 (11300.58) | 15864.67 (13579.47) | 15278.04 (8605.42) |
| Leptin, µg/mL, mean (SD) | |||
| Baseline | 16310.42 (20259.71) | 27260.94 (24928.00) | 31015.69 (28682.91) |
| End of study | 26894.88 (39094.44) | 27920.59 (23921.98) | 19997.37 (19699.90) |
All participants had to have relapsing remitting MS to be eligible for this study.
Calculated as the difference between percentage calories consumed versus provided by study at week 8. Negative values denote that the participants consumed less than what was provided by the study (e.g., they did not consume all study foods on days preceding study visits on Weeks 4 and 8 when dietary recalls were performed).
No change in adipokine levels with CR
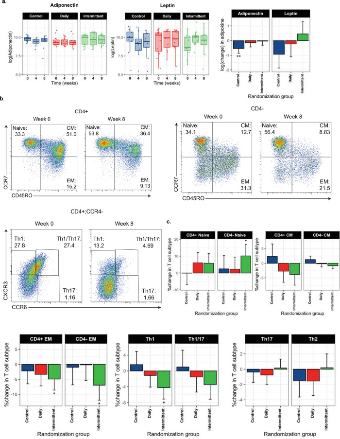
We did not observe changes in serum leptin or adiponectin in either of the CR diets over the 8-week period. Both leptin and adiponectin decreased in the control arm (Figure 2a; Table 2; difference in geometric mean over time: leptin: -0.93 µg/mL; 95% CI: -1.87 to 0.00; P=0.05; adiponectin: -0.54 µg/mL; 95% CI: -0.86, -0.21; P=0.001; [n=36 at baseline; P values derived from mixed effects model]).
Figure 2.
(a) Boxplots depicting log-transformed leptin and adiponectin values over the course of the study for each of the study diets. The final bar chart depicts the rate of change in adipokines over the course of the study for each of the study diets (n=36 at baseline; P values derived from mixed effects model). (b) Representative flow cytometry plots for selected T cell subsets for week 0 and week 8 for individuals randomised to intermittent CR. (c) Rate of change in T cell subsets over the 8-week period across the three diets (n=36 at baseline). Rates were additionally adjusted for age, sex, disease modifying therapy and adherence to provided diets (calculated as the difference in calories consumed versus calories provided by the study) and were derived from a mixed effects model. For all bar plots, * denotes FDR-adjusted P<0.05. CD3+;CD4− cells serve as a proxy for CD8 cells.
Table 2.
Change in metabolic traits and immune cell subsets.
| Change over 8-week period |
|||
|---|---|---|---|
| Intermittent | Daily | Control | |
| log(Change) (95% CI) | log(Change) (95% CI) | log(Change) (95% CI) | |
| Metabolic traita | |||
| Leptin, µg/mL | 0.46 (-0.39, 1.32) | -0.23 (-1.11, 0.65) | -0.93 (-1.87, 0.00) |
| Adiponectin, µg/mL | -0.03 (-0.31, 0.25) | -0.14 (-0.43, 0.15) | -0.54 (-0.86, -0.21) |
| Immune Cella | % Change (95% CI) | % Change (95% CI) | % Change (95% CI) |
| CD4+ CM | -3.82% (-7.44%, -0.21%) | -2.70% (-6.48%, 1.09%) | 2.35% (-1.87%, 6.56%) |
| CD4+ EM | -4.87% (-8.59%, -1.15%) | -3.33% (-7.21%, 0.56%) | -2.18% (-6.51%, 2.14%) |
| CD4+ Naive | 5.81% (-0.01%, 11.63%) | 6.06% (-0.03%, 12.15%) | -0.15% (-6.93%, 6.64%) |
| CD4− CMb | -0.85% (-1.86%, 0.16%) | -0.18% (-1.24%, 0.87%) | 1.26% (0.09%, 2.44%) |
| CD4− EM | -6.96% (-11.96%, -1.97%) | -0.18% (-5.40%, 5.04%) | -1.00% (-6.82%, 4.82%) |
| CD4− Naive | 10.11% (3.30%, 16.92%) | 2.30% (-4.80%, 9.41%) | 2.51% (-5.40%, 10.42%) |
| Th1 | -4.26% (-7.11%, -1.40%) | -1.12% (-4.10%, 1.85%) | 1.61% (-1.71%, 4.93%) |
| Th1/17 | -3.49% (-7.16%, 0.18%) | -1.53% (-5.35%, 2.28%) | 1.00% (-3.25%, 5.25%) |
| Th2 | 0.18% (-1.65%, 2.00%) | -1.55% (-3.45%, 0.35%) | -1.52% (-3.64%, 0.59%) |
| Th17 | 0.15% (-1.03%, 1.33%) | -0.76% (-1.99%, 0.47%) | -0.38% (-1.75%, 0.99%) |
Denotes the rate of change over 8 weeks in metabolic trait or T cell subset. Differences are additionally adjusted for age, sex, MS disease modifying therapy, and adherence to study diets.
Bolded rates of change for immune cell analyses were those with FDR-adjusted P-values<0.05.
CD3+;CD4− (CD4−) cells serve as a proxy for CD8 cells.
Intermittent CR alters T cell subsets
Over time, individuals randomised to intermittent CR had significant reductions in memory T cell subsets including effector memory subsets (Figure 2b and c; Table 2; for CD4+EM: -4.87%; 95% CI: -8.59%, -1.15%; FDR-adjusted P=0.01; for CD4−EM: -6.96%; 95% CI: -11.96, -1.97; FDR-adjusted P=0.03) with concomitant increases in naïve subsets (CD4−Naïve: 10.11%; 95% CI: 3.30, 16.92%; FDR-adjusted P=0.02; [n=36 at baseline; all P values derived from mixed effects model]). Individuals randomised to intermittent calorie restriction also experienced significant reductions in Th1 cells (-4.26%; 95% CI: -7.11%, -1.40%; FDR-adjusted P=0.02 [n=36 at baseline; all P values derived from mixed effects model]) over the 8-week follow-up. No notable changes in T cell subsets were observed for individuals randomised to daily CR or weight stable diets. Results were similar when we additionally adjusted for obesity status (BMI ≥30; Supplemental Table 2).
CR alters the circulating metabolome
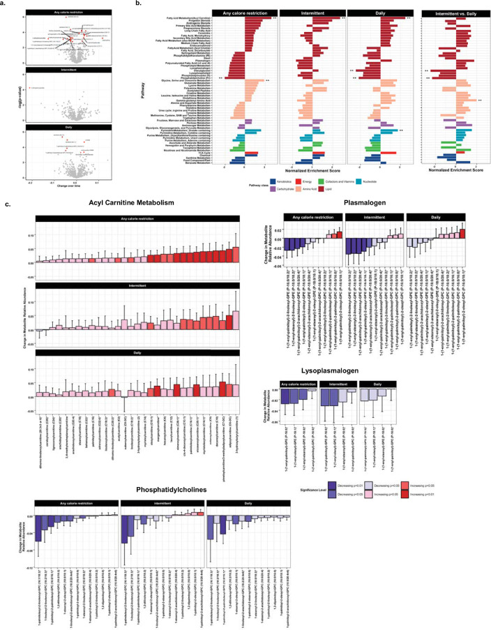
In metabolomics analyses, we noted changes in several different classes of lipid metabolites. For example, in pathway-based analyses using MSEA, we noted general increases in acyl carnitine metabolites (which shuttle fatty acids into mitochondria) for both CR diets. NES were >2-fold higher for each diet (for any CR: NES=2.61, FDR-adjusted P=8.37E-09; for intermittent CR: NES=2.73, FDR-adjusted P=3.20E-06; for daily CR: NES=2.49, FDR-adjusted P=1.25E-06; Figure 3; [n=36 at baseline; all p values derived MSEA]). We also noted general reductions in glycerophospholipids in individuals randomised to CR, with notable changes in phosphatidylcholines (major constituents of plasma membranes), plasmalogens (endogenous antioxidants) and lysoplasmalogens (products of plasmalogen metabolism). These differences were particularly notable in individuals randomised to intermittent CR, in which significant changes were observed predominantly for phosphatidylethanolamine (PE) plasmalogens rather than phosphatidylcholine (PC) plasmalogens (Figure 3c). CR diets were also associated with increases in glycine, threonine, and serine metabolism (NES: 1.91; FDR-adjusted P=0.05; [n=36 at baseline; all P values derived MSEA]). In sensitivity analyses, we observed relatively consistent results when we applied our rank-based pathway analysis. Results for all metabolites over time and metabolic pathways are summarised in Supplemental Table 3. Results for individual metabolites organised by pathways are also provided as a part of the accompanying browser available at https://brbdai-kathryn-fitzgerald.shinyapps.io/Calorie-restriction-biomarker/.
Figure 3.
(a) Volcano plot depicting results of the individual metabolite analyses (n=36 at baseline). Red labeled metabolites denote metabolites that changed significant (FDR-adjusted P-value<0.05) and were derived from a mixed effects model. Rates were additionally adjusted for age, sex, disease modifying therapy and adherence to provided diets (calculated as the difference in calories consumed versus calories provided by the study. (b) Normalised expression scores (NES) from metabolite set enrichment analyses (MSEA) derived for metabolite changes over time for any CR, intermittent and daily CR. The last panel denotes the differences in NES across pathways between intermittent versus daily CR. ** denotes pathways which were significant after accounting for false discovery (FDR-adjusted P-value<0.05; n=36 at baseline). (c) Individual results for metabolites in selected pathways identified in MSEA. Bars are coloured based on their direction and level of significance in individual analyses.
The rate of change for each metabolite for individuals randomised to intermittent CR was positively correlated with the rate of change for each metabolite for individuals randomised to daily CR (e.g., this suggest that the metabolites are generally changing similarly for individuals randomised to intermitted CR and daily CR over the course of the study). For example, the Spearman correlation between pathway NES for intermittent CR versus NES for daily CR was 0.86 (95% CI: 0.76, 0.92; P<1E-16; Figure 3b; [n=59 pathways; P values calculated via the asymptotic t approximation) and the Spearman correlation between rates of change between individual metabolites for individuals randomised to intermittent CR and individuals randomised to daily CR was 0.30 (95% CI: 0.22, 0.39).
Exploratory analysis of within-person change in metabolites due to CR as a predictor of change in immune cell subsets
In exploratory analyses, we also assessed whether changes in adipokines or immune cell subtypes were related to within-person changes occurring in the plasma metabolome. We concentrated these analyses on individuals randomised to the intermittent CR as these individuals, on average, exhibited significant changes in immune cell subsets (relative to those randomised to daily or control diets). Interestingly, in individuals randomised to intermittent CR, we noted changes in products of glycerophospholipid metabolism that may mediate some of the observed changes in immune cell subsets (Supplemental Figure 2a, 2b and 2c, Supplemental Table 4 and our browser: https://brbdai-kathryn-fitzgerald.shinyapps.io/Calorie-restriction-biomarker/). For example, within-person reductions in lysophospholipids were generally associated with concomitant reductions in in central memory (Supplemental Figure 2a; for CD4+CM: NES: -1.93; FDR-adjusted P=0.005; for CD4−CM: NES: -2.16; FDR-adjusted P=0.001), Th1 (NES: -1.87; FDR-adjusted P=0.003) and Th1/17 (NES: -2.26; FDR-adjusted P=8.89E-5; subsets and increase in the CD4+Naïve- subset (NES: 2.07; FDR-adjusted P=0.006; [n=12 all P values derived from MSEA]). Within-person reductions in lysophospholipids were also associated with increases in CD4+Naïve- subsets (NES: 2.07; FDR-adjusted P=0.006; [n=12 all P values derived from MSEA]). Within-person change in lysolipids was also associated with increases in adiponectin (NES: 2.39; FDR-adjusted P=1.01E-4) and decreases in leptin (NES: 3.14; FDR-adjusted P=6.86E-7; [n=12 all P values derived from MSEA]) levels. Notably, similar within-person changes in lysophospholipids or lysoplasmalogens were not associated with changes in T cell subsets for individuals randomised to daily CR (Supplemental Figure 3). Within-person change in leptin or adiponectin levels were not associated with changes in T cell subsets (all FDR-adjusted P values>0.05; Supplemental Table 5).
Discussion
This randomised controlled feeding study assessed the effects of intermittent or daily CR diets in people with MS on several relevant classes of potential biologic mediators that included adipokines, various T cell subsets and the circulating metabolome. Leptin and adiponectin did not change significantly in individuals randomised to either CR diet, while randomization to an intermittent CR diet was associated with alterations in T cell subsets and in several classes of biologically relevant lipid metabolites.
A summary of the effects of fasting on different T cell populations is provided in Supplemental Figure 4. Our evaluation of changes in T cell subsets associated with intermittent fasting including notable proportional increases in naïve cells and decreases in memory cells. The observed changes in naïve T cells are consistent with EAE studies of intermittent CR, in which the relative number of naïve T cells increases with fasting in addition to a shift to T regulatory cells (Tregs) away from effector T cells (including a reduction in Th1 cells, as in our study).8 In people, a previous study randomised 17 people with MS recovering from a relapse to alternate-day fasting or usual diets for a period of 15 days.6 Intermittent CR was associated with decreases in naïve CD4+ and CD8+ T cells (in contrast to our study) and with increased Treg suppressor function (though Treg number was unchanged). However, it is important to note that all participants in that study were treated with glucocorticoids, which could have influenced lymphocyte composition. Additionally, the shorter duration of the relapse recovery study (15 days) may also have played a role in the disparate results compared to our study.
We found no change in leptin or adiponectin occurring as the result of randomization to intermittent CR, despite several previous studies implicating a link between fasting and lowering of leptin levels and increasing of adiponectin.9,25, 26, 27 This finding could be related to our relatively limited sample size and inherent variability of circulating levels (e.g., large variability in levels for participants in the control arm for whom no significant changes in weight were observed. It's also possible that different fasting protocols (alternate day fasting, time restricted feeding) beyond the 5:2 diet evaluated here may have differential effects on adipokines or other immune cell parameters.28 Previous mechanistic studies have also demonstrated a link between leptin and T cell activation and pro-inflammatory polarization, which suggested that leptin may mediate the effects of fasting on the relative T cell distribution and function. Our results suggest potentially non-leptin dependent effects of intermittent CR on changes to T cell subsets. As changes in the availability of certain lipid metabolites can shift the distribution of T cells away from effector T cells, it's possible that some of the observed changes in lipid metabolites may mediate some of the associations noted between intermittent CR and the changes in the relative composition of T cells. An alternative explanation is that reduced levels of glycerophospholids and lysoplasmalogens, may influence functioning of subpopulations of T cells (such as invariant or diverse Natural Killer T cells) that can be activated by these endogenous lipids.29,30 Since these T cell populations can then produce other pro-inflammatory mediators that can impact overall T cell function, this offers a potential explanation for the immunological changes observed in our study.
While triglycerides constitute the primary source of stored lipids in humans, phospholipids are critical components of plasma membranes and eicosanoids (e.g., prostaglandins or leukotrienes). Our findings highlight reductions in many classes of glycerophospholipids, including phosphatidylcholine metabolites, among individuals randomised to either CR diet. We also noted reduction in the levels of circulating plasmalogens; plasmalogens are a subtype of glycerophospholipids that may function as endogenous antioxidants and protect membrane lipids or lipoproteins from aberrant reactive oxygen species.31 However, emerging studies also report other potential functions including involvement in signaling pathways or cell differentiation, which could potentially explain our findings.31,32 In particular, we observed a reduction in plasmalogen phosphatidylethanolamines rather than plasmalogen phosphatidylcholines, potentially related to alterations in enzymes necessary for their formation in the peroxisome.
Many of our metabolomic findings are consistent with previous studies of acute CR (over 1 day), prolonged fasting (over 10 days) and following leptin (a known anorectic) replacement therapy in individuals with congenital leptin deficiency.33, 34, 35 For example, one study compared metabolomic profiles in a cohort of individuals over the course of four days: at baseline, following two days in which participants reduced calorie intake by 90%, and a final day in which participants ate ad libitum. Investigators noted significant increases in acyl carnitine metabolites as well as similar changes in glycerophospholipid, lysophospholipids (products of glycerophospholipid metabolism), plasmalogens, and lysoplasmalogens (products of plasmalogen metabolites) as we observed in our study.34 Similar changes in these lipid classes were also observed in a study measuring metabolomic profiles over the course of a 10-day fast33 and following leptin replacement therapy among individuals with congenital deficiency.35 Intriguingly, both studies of acute and prolonged CR also note similar reductions of plasmalogen phosphatidylethanolamines and not phosphatidylcholines associated with fasting.
Strengths of our study include its randomised design and standardization of diet across randomization arms; participants were instructed to consume only study provided foods for a period of 8 weeks, minimizing potential effects related to differences in underlying dietary composition. Furthermore, dietary studies in which food is provided may have better overall adherence (regardless of randomization arm) when compared to guidance-only dietary studies.36,37 We also considered a relatively wide array of potential biologic intermediates ranging from immune cells to highly sensitive measures of metabolic health.
This study also has several limitations that are worth noting. First, the study was relatively short in duration; MS is a disease that evolves over decades, so it's unclear whether what the long-term implications of our findings are. Trials including traditional clinical and radiographic outcomes in people with MS tend to be at least 2 years in duration. Further, we included relatively few individuals; however, our study was uniquely designed in people with MS and can inform the design of future work in this area. The analyses presented here included secondary outcomes for the original trial, and were not associated with sample size or power calculations. Participants for this study had to be taking a first-line MS therapy or be on no therapy; the findings may not be generalizable to people with MS taking stronger immunotherapies. Furthermore, our sample size also precluded us from evaluating potential effect modification by immune therapy type. Our study also included relatively few men and non-White individuals which could limit the generalizability of the findings. For the immune cell analyses, we also included the baseline and week 8 samples, when it is possible that the effects of intermittent fasting could have been observed earlier. We also conducted all analyses using frozen samples, which could have impacted T cell, metabolite or adipokine analyses; however, we followed standardised procedures blinded to participants’ randomization status, so we would expect any bias to be non-differential (and, thus, biased towards the null). Furthermore, T-cell subset quantifications are reported as percentages instead of absolute counts due to the analysis being performed on frozen samples. While our previous work reported no significant changes in lipid levels or fasting glucose, change in other relevant cardiovascular biomarkers including C reactive protein or corticosterone were not explored and may be relevant. Our feeding study was also remote, and information on adherence was self-reported. In a traditional feeding study, participants consume all meals on-site, and uneaten foods can be more readily monitored by study staff; this was not feasible for the population studied, as most people with relapsing remitting MS are employed and cannot spend their days at a feeding center.38 As previously noted, adherence to the study diets differed across treatment arms, and, while we attempted to account for this difference analytically, it still possible that residual confounding could have impacted our ability to detect significant changes in biologic mediators.3
In summary, we have expanded upon our previous work, demonstrating CR diets are safe and effective ways to achieve weight loss in people with MS, to show that 1) CR is associated with changes in circulating levels of several relevant lipid metabolites, including acyl carnitines and subsets of glycerophospholipids and 2) intermittent CR specifically is associated with a reduction in memory T cells. Future larger studies are needed to replicate our findings as well as disentangle the underlying mechanisms. This knowledge will improve our understanding of the long-term implications of CR in people with MS, including whether the noted biological changes are relevant to the inflammatory or neurodegenerative aspects of the disease course.
Contributors
KCF, BP, PAC and EMM contributed to the design of the research study. PB, MDS, and DK conducted the experiments. KCF, BHB, DV, SDC, PS, DB, EMM acquired the data. KCF, MDS, PB, MDK analysed the data. KCF conducted the statistical analyses. All authors contributed to manuscript preparation and editing. KCF and EMM verified the underlying data. All authors read and approved the final version of the manuscript.
Data sharing statement
Due the sample size of the study and to conserve participant confidentiality and anonymity, data for this study will not be made available. Likewise, the corresponding metabolomics data will not be made available for similar reasons (to conserve participant confidentiality).
Declaration of interests
Mr. Smith, Ms. Henry-Barron, Ms. Vizthum, Dr. Cassard, Dr. Kappogiannis, Mr. Sullivan, and Dr. Baer report no disclosures. Dr. Fitzgerald and Dr. Bhargava reports grants from NIH, grants from National MS Society, during the conduct of the study. Dr. Kornberg has received consulting fees from Biogen Idec, Janssen Pharmaceuticals, Novartis, OptumRx, and TG Therapeutics and received grants from NIH and the Department of Defense. Dr. Calabresi has received consulting fees from Disarm, NervGen, and Biogen and is PI on grants to JHU from Genentech. Dr. Mowry has grants from Biogen, is site PI for studies sponsored by Biogen and Genentech, has received free medication for a clinical trial from Teva, and receives royalties for editorial duties from UpToDate.
Acknowledgements
This study was supported by a Harry Weaver grant from the National MS Society (G-1508-05930) and fellowships from the National MS Society (TA-1805-31136). This publication was made possible by the Johns Hopkins Institute for Clinical and Translational Research (ICTR) which is funded in part by Grant Number UL1 TR 001079 from the National Center for Advancing Translational Sciences (NCATS) a component of the National Institutes of Health (NIH), and NIH Roadmap for Medical Research. Its contents are solely the responsibility of the authors and do not necessarily represent the official view of the Johns Hopkins ICTR, NCATS or NIH. This study was supported in part by the Intramural Research Program of the National Institute on Aging and support from a Catalyst Award from Johns Hopkins University.
Footnotes
Supplementary material associated with this article can be found in the online version at doi:10.1016/j.ebiom.2022.104124.
Appendix. Supplementary materials
References
- 1.Reich DS, Lucchinetti CF, Calabresi PA. Multiple sclerosis. N Engl J Med. 2018;378:169–180. doi: 10.1056/NEJMra1401483. [DOI] [PMC free article] [PubMed] [Google Scholar]
- 2.Katz Sand I. The role of diet in multiple sclerosis: mechanistic connections and current evidence. Curr Nutr Rep. 2018;7:150–160. doi: 10.1007/s13668-018-0236-z. [DOI] [PMC free article] [PubMed] [Google Scholar]
- 3.Fitzgerald KC, Vizthum D, Henry-Barron B, et al. Effect of intermittent vs. daily calorie restriction on changes in weight and patient-reported outcomes in people with multiple sclerosis. Mult Scler Relat Disord. 2018;23:33–39. doi: 10.1016/j.msard.2018.05.002. [DOI] [PMC free article] [PubMed] [Google Scholar]
- 4.Azary S, Schreiner T, Graves J, et al. Contribution of dietary intake to relapse rate in early paediatric multiple sclerosis. J Neurol Neurosurg Psychiatry. 2018;89:28–33. doi: 10.1136/jnnp-2017-315936. [DOI] [PMC free article] [PubMed] [Google Scholar]
- 5.Brenton JN, Banwell B, Bergqvist AGC, et al. Pilot study of a ketogenic diet in relapsing-remitting MS. Neurol Neuroimmunol Neuroinflamm. 2019;6:e565. doi: 10.1212/NXI.0000000000000565. [DOI] [PMC free article] [PubMed] [Google Scholar]
- 6.Cignarella F, Cantoni C, Ghezzi L, et al. Intermittent fasting confers protection in CNS autoimmunity by altering the gut microbiota. Cell Metab. 2018;27:1222–1235.e6. doi: 10.1016/j.cmet.2018.05.006. [DOI] [PMC free article] [PubMed] [Google Scholar]
- 7.Piccio L, Stark JL, Cross AH. Chronic calorie restriction attenuates experimental autoimmune encephalomyelitis. J Leukocyte Biol. 2008;84:940–948. doi: 10.1189/jlb.0208133. [DOI] [PMC free article] [PubMed] [Google Scholar]
- 8.Choi IY, Piccio L, Childress P, et al. Diet mimicking fasting promotes regeneration and reduces autoimmunity and multiple sclerosis symptoms. Cell Rep. 2016;15:2136–2146. doi: 10.1016/j.celrep.2016.05.009. [DOI] [PMC free article] [PubMed] [Google Scholar]
- 9.Bhutani S, Klempel MC, Kroeger CM, Trepanowski JF, Varady KA. Alternate day fasting and endurance exercise combine to reduce body weight and favorably alter plasma lipids in obese humans. Obesity. 2013;21:1370–1379. doi: 10.1002/oby.20353. [DOI] [PubMed] [Google Scholar]
- 10.Gabel K, Kroeger CM, Trepanowski JF, et al. Differential effects of alternate-day fasting versus daily calorie restriction on insulin resistance. Obesity. 2019;27:1443–1450. doi: 10.1002/oby.22564. [DOI] [PMC free article] [PubMed] [Google Scholar]
- 11.Han K, Nguyen A, Traba J, et al. A pilot study to investigate the immune-modulatory effects of fasting in steroid0naive mild asthmatics. J Immunol. 2018;201:1382–1388. doi: 10.4049/jimmunol.1800585. [DOI] [PMC free article] [PubMed] [Google Scholar]
- 12.Matarese G, Carrieri PB, Montella S, De Rosa V, La Cava A. Leptin as a metabolic link to multiple sclerosis. Nat Rev Neurol. 2010;6:455–461. doi: 10.1038/nrneurol.2010.89. [DOI] [PubMed] [Google Scholar]
- 13.Marrodan M, Farez MF, Balbuena Aguirre ME, Correale J. Obesity and the risk of Multiple Sclerosis. The role of Leptin. Ann Clin Transl Neurol. 2021;8:406–424. doi: 10.1002/acn3.51291. [DOI] [PMC free article] [PubMed] [Google Scholar]
- 14.Biström M, Hultdin J, Andersen O, et al. Leptin levels are associated with multiple sclerosis risk. Mult Scler. 2021;27:19–27. doi: 10.1177/1352458520905033. [DOI] [PubMed] [Google Scholar]
- 15.Arneth B. Contributions of T cells in multiple sclerosis: what do we currently know? J Neurol. 2021;268:4587–4593. doi: 10.1007/s00415-020-10275-x. [DOI] [PubMed] [Google Scholar]
- 16.van Langelaar J, Rijvers L, Smolders J, van Luijn MM. B and T cells driving multiple sclerosis: Identity, mechanisms and potential triggers. Front Immunol. 2020;11:760. doi: 10.3389/fimmu.2020.00760. [DOI] [PMC free article] [PubMed] [Google Scholar]
- 17.Wagner CA, Roqué PJ, Goverman JM. Pathogenic T cell cytokines in multiple sclerosis. J Exp Med. 2019;217 doi: 10.1084/jem.20190460. [DOI] [PMC free article] [PubMed] [Google Scholar]
- 18.Fitzgerald KC, Smith MD, Kim S, et al. Multi-omic evaluation of metabolic alterations in multiple sclerosis identifies shifts in aromatic amino acid metabolism. Cell Rep Med. 2021;2 doi: 10.1016/j.xcrm.2021.100424. [DOI] [PMC free article] [PubMed] [Google Scholar]
- 19.Bhargava P, Fitzgerald KC, Calabresi PA, Mowry EM. Metabolic alterations in multiple sclerosis and the impact of vitamin D supplementation. JCI Insight. 2017;2:95302. doi: 10.1172/jci.insight.95302. [DOI] [PMC free article] [PubMed] [Google Scholar]
- 20.Bhargava P, Fitzgerald KC, Venkata SLV, et al. Dimethyl fumarate treatment induces lipid metabolism alterations that are linked to immunological changes. Ann Clin Transl Neurol. 2019;6:33–45. doi: 10.1002/acn3.676. [DOI] [PMC free article] [PubMed] [Google Scholar]
- 21.Smith MD, Calabresi PA, Bhargava P. Dimethyl fumarate treatment alters NK cell function in multiple sclerosis. Eur J Immunol. 2018;48:380–383. doi: 10.1002/eji.201747277. [DOI] [PMC free article] [PubMed] [Google Scholar]
- 22.Subramanian A, Tamayo P, Mootha VK, et al. Gene set enrichment analysis: a knowledge-based approach for interpreting genome-wide expression profiles. Proc Natl Acad Sci. 2005;102:15545–15550. doi: 10.1073/pnas.0506580102. [DOI] [PMC free article] [PubMed] [Google Scholar]
- 23.Mootha VK, Lindgren CM, Eriksson K-F, et al. PGC-1α-responsive genes involved in oxidative phosphorylation are coordinately downregulated in human diabetes. Nat Genet. 2003;34:267–273. doi: 10.1038/ng1180. [DOI] [PubMed] [Google Scholar]
- 24.Saucillo DC, Gerriets VA, Sheng J, Rathmell JC, MacIver NJ. Leptin metabolically licenses T cells for activation to link nutrition and immunity. J Immunol. 2014;192:136–144. doi: 10.4049/jimmunol.1301158. [DOI] [PMC free article] [PubMed] [Google Scholar]
- 25.Bhutani S, Klempel MC, Berger RA, Varady KA. Improvements in coronary heart disease risk indicators by alternate-day fasting involve adipose tissue modulations. Obesity. 2010;18:2152–2159. doi: 10.1038/oby.2010.54. [DOI] [PubMed] [Google Scholar]
- 26.Varady KA, Bhutani S, Klempel MC, et al. Alternate day fasting for weight loss in normal weight and overweight subjects: a randomised controlled trial. Nutr J. 2013;12:146. doi: 10.1186/1475-2891-12-146. [DOI] [PMC free article] [PubMed] [Google Scholar]
- 27.Catenacci VA, Pan Z, Ostendorf D, et al. A randomised pilot study comparing zero-calorie alternate-day fasting to daily caloric restriction in adults with obesity. Obesity. 2016;24:1874–1883. doi: 10.1002/oby.21581. [DOI] [PMC free article] [PubMed] [Google Scholar]
- 28.Buono R, Longo VD. When fasting gets tough, the tough immune cells get going—or die. Cell. 2019;178:1038–1040. doi: 10.1016/j.cell.2019.07.052. [DOI] [PMC free article] [PubMed] [Google Scholar]
- 29.Facciotti F, Ramanjaneyulu GS, Lepore M, et al. Peroxisome-derived lipids are self antigens that stimulate invariant natural killer T cells in the thymus. Nat Immunol. 2012;13:474–480. doi: 10.1038/ni.2245. [DOI] [PubMed] [Google Scholar]
- 30.Halder RC, Tran C, Prasad P, et al. Self-glycerophospholipids activate murine phospholipid-reactive T cells and inhibit iNKT cell activation by competing with ligands for CD1d loading. Eur J Immunol. 2019;49:242–254. doi: 10.1002/eji.201847717. [DOI] [PMC free article] [PubMed] [Google Scholar]
- 31.Wallner S, Schmitz G. Plasmalogens the neglected regulatory and scavenging lipid species. Chem Phys Lipids. 2011;164:573–589. doi: 10.1016/j.chemphyslip.2011.06.008. [DOI] [PubMed] [Google Scholar]
- 32.Messias MCF, Mecatti GC, Priolli DG, de Oliveira Carvalho P. Plasmalogen lipids: functional mechanism and their involvement in gastrointestinal cancer. Lipids Health Dis. 2018;17:41. doi: 10.1186/s12944-018-0685-9. [DOI] [PMC free article] [PubMed] [Google Scholar]
- 33.Steinhauser ML, Olenchock BA, O’Keefe J, et al. The circulating metabolome of human starvation. JCI Insight. 2018;3 doi: 10.1172/jci.insight.121434. [DOI] [PMC free article] [PubMed] [Google Scholar]
- 34.Collet T-H, Sonoyama T, Henning E, et al. A metabolomic signature of acute caloric restriction. J Clin Endocrinol Metab. 2017;102:4486–4495. doi: 10.1210/jc.2017-01020. [DOI] [PMC free article] [PubMed] [Google Scholar]
- 35.Lawler K, Huang-Doran I, Sonoyama T, et al. Leptin-mediated changes in the human metabolome. J Clin Endocrinol Metab. 2020;105:2541–2552. doi: 10.1210/clinem/dgaa251. [DOI] [PMC free article] [PubMed] [Google Scholar]
- 36.Trepanowski JF, Kroeger CM, Barnosky A, et al. Effect of alternate-day fasting on weight loss, weight maintenance, and cardioprotection among metabolically healthy obese adults: a randomised clinical trial. JAMA Intern Med. 2017;177:930–938. doi: 10.1001/jamainternmed.2017.0936. [DOI] [PMC free article] [PubMed] [Google Scholar]
- 37.Hall DM, Most MM. Dietary adherence in well-controlled feeding studies. J Am Diet Assoc. 2005;105:1285–1288. doi: 10.1016/j.jada.2005.05.009. [DOI] [PubMed] [Google Scholar]
- 38.Fitzgerald KC, Sand IK, Senders A, et al. Conducting dietary intervention trials in people with multiple sclerosis: lessons learned and a path forward. Mult Scler Relat Disord. 2020;37 doi: 10.1016/j.msard.2019.101478. [DOI] [PubMed] [Google Scholar]
Associated Data
This section collects any data citations, data availability statements, or supplementary materials included in this article.



