Abstract
Background
Verticillium wilt of cotton is a serious disease caused by the infection of soil borne fungus Verticillium dahliae Kleb, and the infection mechanisms may involve the regulation of phytohormone ethylene. The precursor of ethylene biosynthesis is 1-aminocyclopropane-1-carboxylic acid (ACC), whose biosynthesis in vivo depends on activation of ACC synthase (ACS). Here, we investigated how ACS activation and ACC accumulation affected the infection of V. dahliae strain Vd991 on cotton (Gossypium hirsutum L.) cultivar YZ1.
Results
Preliminary observations indicated that ACC applications reduced the disease incidence, disease index and stem vascular browning by impeding fungal biomass accumulation. Transcriptome and qRT-PCR data disclosed that Vd991 induced GhACS2 and GhACS6 expression. GhACS2- or GhACS6-overexpressing transgenic YZ1 lines were generated, respectively. In a Verticillium disease nursery with about 50 microsclerotia per gram of soil, these ACC-accumulated plants showed decreased disease indexes, stem fungal biomasses and vascular browning. More importantly, these transgenic plants decreased the green fluorescent protein-marked Vd991 colonization and diffusion in root tissues. Further, either ACC treatment or ACC-accumulating cotton plants activated salicylic acid (SA)-dependent resistance responses.
Conclusions
The GhACS2- and GhACS6-dependent ACC accumulations enhanced the resistance of cotton to V. dahliae in a SA-dependent manner, and this lays a foundation for cotton resistance breeding.
Supplementary Information
The online version contains supplementary material available at 10.1186/s12870-022-03774-8.
Keywords: Cotton, Verticillium dahliae, GhACS2, GhACS6, ACC, Salicylic acid
Background
Cotton is an important crop used for the production of fibers and oil worldwide. Cotton plants are often infected by various microbial pathogens, such as fungi and bacteria. Infection with the soil-borne fungus Verticillium dahliae Kleb. results in the vascular disease Verticillium wilt of cotton in the cultivated areas. Unfortunately, the widely cultivated cotton Gossypium hirsutum (G. hirsutum) lacks resistance to V. dahliae; therefore, serious infections are disastrous to cotton production [1].
The mechanisms by which V. dahliae invades host plant responses have been investigated. The fungus remains dormant in soil in the form of microsclerotia until suitable germination conditions occur [2]. The germinated microsclerotia produce hyphae, and the latter penetrate the plant root epidermis, cortex, endothelium and xylem, where they propagate and stimulate adjacent parenchymal cells to block the vessels and impair water and nutrient flux through the roots and shoots [2–4]. Although V. dahliae first infects the roots, Verticillium wilt disease occurs in shoots, and the typical disease symptoms include leaf wilting and necrosis, vascular bundle yellowing and browning, boll abscission and even plant death [1, 4, 5]. However, the regulatory mechanisms responsible for the spread of V. dahliae from root to shoot still need clarification.
In response to a V. dahliae infection, plants trigger resistance responses in a plant hormone-dependent manner. Among the studied plant hormones in their defense systems, the roles of salicylic acid (SA) and ethylene have been widely investigated [1, 2]. Verticillium dahliae infections enhance SA biosynthesis by increasing the expression of enhanced disease susceptibility 1 (EDS1), phytoalexin-deficient 4 (PAD4) and isochorismate synthase 1 (ICS1) genes [6]. The SA directly contributes to cotton resistance by activating the nonexpressor of pathogenesis-related protein 1 (NPR1) and pathogenesis-related genes (PRs), such as PR1 and PR5 [1, 7]. In contrast to SA, the role of ethylene in disease resistance responses is complicated [8]. Ethylene may aid the microbial pathogenecity during V. dahliae infection of plants [4, 9], but the relationship between ethylene production and host resistance has not been established.
Ethylene biosynthesis is the basis of its function. In plants, ethylene biosynthesis begins with S-adenosylmethionine, which is first broken down into a non-canonical amino acid known as 1-aminocyclopropane-1-carboxylic acid (ACC) by ACC synthase (ACS), and ACC is subsequently converted into ethylene by ACC oxidase [10]. Plant ACS enzymes are encoded by a multi-gene family [11], and the activities of ACS members are unique, overlapping and spatiotemporally specific [12, 13]. ACS2- and ACS6-generated ACC accumulations possess signaling roles in plant defenses beyond their functions in ethylene biosynthesis in Arabidopsis defenses against V. dahliae [4]. However, there is still a lack of evidence to explain how ACC production regulates the susceptibility and disease resistance of cotton to V. dahliae.
Here, we determined whether and how ACC production is involved in the susceptibility and disease resistance of upland cotton upon V. dahliae infection. Our observations indicated that inoculation with Vd991 significantly increased the GhACS2 and GhACS6 expression levels. The transgenic GhACS2- and GhACS6-overexpressing lines significantly increased ACC accumulation, and reduced colonization and diffusion of V. dahliae in roots of cotton plants. Monitoring of the colonization dynamics using green fluorescent protein (GFP)-labeled V. dahliae indicated that ACC treatments or ACC-accumulated plants impeded V. dahliae spread from roots to stems. The improvement in disease resistance was due to SA accumulation in the root, resulting from EDS1, PAD4 and ICS1 expression, and SA-dependent NPR1, PR1 and PR5 activation. Our findings provide insights into the molecular mechanisms in which ACS2/6-dependent ACC accumulations increase the resistance of upland cotton to V. dahliae infection.
Results
Exogenous ACC impeded Vd991 infections of cotton plants
We first investigated whether ACC treatment affected the infection of V. dahliae on cotton plants. In no ACC treatment, the cotton seedlings inoculated with Vd991 displayed the typical disease symptoms, such as leaf yellowing, wilting and vascular browning (Fig. 1A and S1A). For cotton plants pretreated with ACC (25, 50 or 100 μM), the disease symptoms caused by Vd991 inoculation for 16 days was alleviated, for example, under the conditions of 100-μM ACC treatment, the disease index in the ACC-treated plants (28.69 ± 2.39%) was lower than that in the untreated plants (52.39 ± 3.29%) (Fig. 1B and S1B). Meantime, there was a lower fungal recovery from the stem sections collected from the inoculated plants (Fig. 1C), with the fungal biomasses in stems having decreased by 27% in the treated plants compared to the untreated plants (Fig. 1D and S1C). These data suggested that ACC was involved in the resistance response of upland cotton to V. dahliae infection, and the Vd991-associated degree of Verticillium wilt disease was negatively correlated with ACC concentrations.
Fig. 1.
Effects of ACC treatments on cotton plants infected with Vd991. A Disease symptoms on cotton plants at 16 days after inoculation with Vd991 with and without a 100-μM ACC treatment. Upper: leaf wilting symptoms. Bar = 2.5 cm. Bottom: stem vascular browning. B Disease indexes of cotton plants at 16 days after inoculation with Vd991 with and without a 100-μM ACC treatment. Data represent means ± standard errors of three independent repeats, with at least 32 plants per replicate. C Recovery assay of V. dahliae in stems. Stem sections were collected from cotton plants at 16 days after inoculation with Vd991 with and without a 100-μM ACC treatment and cultured on PDA medium. After 7 days, they were photographed. D qRT-PCR assay of V. dahliae biomasses in stem of cotton plants at 16 days after inoculation with Vd991 with and without a 100-μM ACC treatment. Experiments were repeated three times with similar results. Values are means ± SD. Differences between groups were compared using Student’s t-test (**P < 0.01)
To test whether ACC directly interfered the reproduction and growth of Vd991 stain, we checked the growth of mycelia on PDA medium exposed to ACC (0, 50 or 100 μM). Results showed that the diameters of the growth of mycelia were no difference (Fig. S2), which suggest that ACC itself did not inhibit the fungal reproduction or growth. It is thus that ACC may act as a regulator to enhance cotton host resistance to V. dahliae infection.
GhACS2/6-dependent ACC accumulation improved cotton resistance to Vd991 infection under laboratory conditions
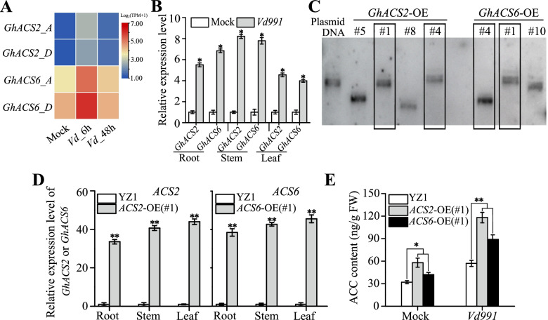
To understand the relationship between in vivo ACC production and V. dahliae infection, we investigated whether a Vd991 infection affected the expression of GhACS genes in RNA-seq database (Genome sequencing project accession: SRP118279). Data analysis displayed that Vd991 inoculation significantly increased GhACS2 or GhACS6 expression in roots during 48 h, especially at 6 h (Fig. 2A), which implied that the activation of GhACS2 or GhACS6 may be involved in early responses of cotton to V. dahliae infection.
Fig. 2.
Creation of the transgenic GhACS2- and GhACS6-overexpression lines using the expression characteristics of GhACS genes. A Heatmap generated from RNA-seq data (Genome sequencing project accession: SRP118279). The relative expression levels of GhACS2 and GhACS6 in roots of G. hirsutum at 6 h and 48 h after Vd991 inoculation. Different columns in the figure represent various samples, and rows represent genes. The color represents the level of expression of the gene (log2 (TPM+1)) in the sample. B Expression profiles of GhACS2 and GhACS6 in roots, stems and leaves of the V. dahliae susceptible YZ1 cultivars with and without Vd991 infection as assessed by qRT-PCR. GhUBQ7 was used as the internal control to normalize all the data. Each experiment was performed using three independent biological replicates. Differences between groups were compared using Student’s t-test (*P < 0.05). C Southern blot analysis of the expression levels of GhACS2 and GhACS6 in transgenic lines GhACS2-OE and GhACS6-OE, respectively. The numbers represent the transgenic lines of GhACS2-OE and GhACS6-OE. The original image was put in the supplementary figure 3. D qRT-PCR analysis of GhACS2 and GhACS6 mRNA levels in YZ1, GhACS2-OE and GhACS6-OE. GhUBQ7 was used as the reference gene. Experiments were repeated three times with similar results. Differences between groups were compared using Student’s t-test (**P < 0.01). E HPLC analysis of ACC accumulations in roots of YZ1, GhACS2-OE and GhACS6-OE plants at 16 days after inoculation with Vd991. Experiments were repeated three times with similar results. Values are means ± SDs (Student’s t-test; *P < 0.05; **P < 0.01)
To investigate this involvement, GhACS2 and GhACS6 expression in YZ1 seedlings in response to the pathogen inoculation was monitored using qRT-PCR. With no V. dahliae inoculation, GhACS2 and GhACS6 transcript levels were low (Fig. 2B). In response to V. dahliae inoculation, GhACS2 and GhACS6 transcripts were significantly increased in roots, stems and leaves, especially roots and stems (Fig. 2B), with the GhACS2 expression levels in YZ1 plants being 5.5, 8.2 and 4.5 times greater, respectively, than in the control without Vd991 inoculation (Fig. 2B), whereas the GhACS6 expression levels in YZ1 plants were 6.8, 7.8 and 4.0 times greater, respectively, than in the control (Fig. 2B). Thus, Vd991 inoculation induced GhACS2 and GhACS6 expression in cotton plants.
To determine the roles of GhACS2 and GhACS6 in cotton defenses, the GhACS2- and GhACS6-overexpression transgenic lines were created, and five GhACS2-OE and six GhACS6-OE transgenic lines with a single copy insertion were obtained (Fig. 2C, Fig. S3), respectively. Of them, the GhACS2 and GhACS6 expression levels was relatively high in GhACS2-OE(#1), GhACS2-OE(#4), GhACS6-OE(#1) and GhACS6-OE(#4) lines (Fig. 2D). Then, we checked the expression of the neighboring genes adjacent to GhACS2 and GhACS6 genes with an insertion, and results indicated that the expression of these adjacent genes did not response to V. dahliae infection (Fig. S4). Therefore, we selected these four transgenic lines for the following studies.
ACC content in GhACS2-OE(#1) and GhACS6-OE(#1) plants with or without Vd991 inoculation was analyzed, and results were as follows: under no Vd991 inoculation conditions (distilled water as the controls), after 16 days, ACC contents in roots of GhACS2-OE(#1) (58.1 ± 6.03 ng/g) and GhACS6-OE(#1) (42.6 ± 3.52 ng/g) were slightly greater than that of YZ1 (32.2 ± 2.12 ng/g). At 16 days after Vd991 inoculation, the ACC contents in roots of GhACS2-OE(#1) (118.5 ± 7.32 ng/g) and GhACS6-OE(#1) (89.2 ± 6.24 ng/g) were significantly greater than that of YZ1 (57.1 ± 4.08 ng/g) (Fig. 2E). Similar scenario occurred in both stems and leaves (Fig. S5). Evidently, ACC accumulation was significantly increased in GhACS2-OE(#1) or GhACS6-OE(#1) plants.
Because ACC is a precursor of ethylene biosynthesis, we monitored whether ACC accumulation triggered ethylene signaling. Therefore, the expression activity of ethylene signaling genes, such as GhEIN2, GhEIN3, GhETR1 and GhCTR1, were detected, and results showed that Vd991 inoculation hardly changed the expression levels of these genes in root tissues (Fig. S6). These implied that ACC may use other pathway, instead of ethylene signaling pathway, to be involved in the resistance of cotton to Vd991 infection.
Verticillium wilt symptoms caused by Vd991 infection for 16 days were investigated in ACC-accumulated plants with the mock treated YZ1 plants as the control. The survey result as follows: (1) the cotyledons of these ACC-accumulated plants exhibited less wilting and chlorotic symptoms (Fig. 3A, left panel); (2) fungal recovery assays suggested that there were more V. dahliae colonies in stems of YZ1 than in both GhACS2-OE(#1) and GhACS6-OE(#1) (Fig. 3A, right panel); (3) the browning of vascular tissues was more severe in YZ1 plants than in GhACS2-OE(#1) and GhACS6-OE(#1) plants (Fig. 3A, middle panel); (4) the disease indexes were significantly lower in GhACS2-OE(#1) (47.83 ± 3.39%) and GhACS6-OE(#1) (53.28 ± 2.30%) than in YZ1 (68.47 ± 2.19%) (Fig. 3B); (5) V. dahliae biomasses in the stems of GhACS2-OE(#1) and GhACS6-OE(#1) plants were 36% and 29% lower than in YZ1 plants (Fig. 3C). The results of GhACS2-OE(#4) and GhACS6-OE(#4) were similar to GhACS2-OE(#1) and GhACS6-OE(#1) (Fig. S7). Data suggest that GhACS2 and GhACS6 expression activity was needed for cotton resistance to Vd991 infection
Fig. 3.
Effects of GhACS2 and GhACS6 overexpression on cotton plants infected with V. dahliae under laboratory conditions. A Disease symptoms, such as leaf disease symptoms (left) and stem vascular browning (middle), as well as recovery assays of V. dahliae in stem (right) in YZ1 (upper), GhACS2-OE (middle) and GhACS6-OE (lower) plants at 16 days after Vd991 inoculation. Bar = 2.5 cm. B Disease indexes of YZ1, GhACS2-OE and GhACS6-OE plants at 12 and 16 days after inoculation with Vd991. (C) qRT-PCR analysis of the relative biomasses in stems of YZ1, GhACS2-OE and GhACS6-OE plants at 16 days after inoculation with Vd991
To further illustrate that GhACS2 and GhACS6 expression activity is associated with cotton Verticillium wilt resistance, we used VIGS system to downregulated GhACS2 and GhACS6 expression. In response to Vd991 infection, the plants with silenced expression of GhACS2 or GhACS6 gene increased the susceptibility, while the plants silencing two genes indicated the most severe disease symptom (Fig. S8). Evidently, the expression activity of GhACS2 and GhACS6 genes improved cotton resistance to Vd991 infection.
GhACS2/6 overexpression improved cotton resistance to V. dahliae infection in the artificial Verticillium wilt nursery
Under the strong infection conditions of open-field Verticillium wilt nursery, we further compared the resistance of GhACS2-OE(#1) and GhACS6-OE(#1) plants to V. dahliae with that of YZ1 in 2019 and 2020 years. Observations indicated: (1) the susceptible YZ1 plants showed typical leaf wilting (Fig. 4A) and serious vascular browning (Fig. 4B) symptoms, but GhACS2-OE(#1) and GhACS6-OE(#1) plants were alleviated (Fig. 4A and B); (2) the disease indexes of GhACS2-OE(#1) (2019: 54.86 ± 3.18%; 2020: 58.73 ± 2.18%) and GhACS6-OE(#1) (2019: 53.62 ± 4.19%; 2020: 61.73 ± 3.80%) were lower than those of YZ1 plants (2019: 68.26 ± 2.98%; 2020: 71.43 ± 1.04%) (Fig. 4C); (3) V. dahliae biomasses in stems also decreased in GhACS2-OE(#1) (decreased by 33% in 2019; decreased by 29% in 2020) and GhACS6-OE(#1) (decreased by 29% in 2019; decreased by 25% in 2020) compared with in YZ1 (Fig. 4D). Data suggest that the activation of GhACS2 and GhACS6 and subsequent ACC accumulation improved the resistance of cotton to V. dahliae infection.
Fig. 4.
Effects of GhACS2 and GhACS6 overexpression on cotton plants infected with V. dahliae in a Verticillium disease nursery under open-field conditions. A–C Disease symptoms of shoots (A, bar = 20 cm) and browning of stem vascular tissues (B, bar = 2.5 cm), as well as the disease indexes (C) of YZ1, GhACS2-OE and GhACS6-OE plants growing in the disease nursery. D Relative V. dahliae biomasses in stems of YZ1, GhACS2-OE and GhACS6-OE plants growing in the disease nursery. Data were obtained using qRT-PCR, and cotton GhUBQ7 was used as the internal control to normalize all the data. Experiments were repeated three times with similar results. Values are means ± SDs (Student’s t-test; *P < 0.05)
ACC treatment or ACC accumulation impeded Vd991 colonization and propagation in cotton root tissues
To explain the mechanisms behind ACC’s effects on cotton resistance to V. dahliae, we examined whether ACC affected colonization or diffusion of V. dahliae in root tissues. In no ACC treatment, the GFP-marked V. dahliae stain showed fluorescence emissions in YZ1 roots during inoculation for 12 h. This scenario was similar to those of previous reports [14, 15]. After more time (24, 48 and 72 h), the GFP-marked Vd991 colonization was extended and diffused. For example, the GFP fluorescence intensity at 72 h was 2.31 times greater than that at 12 h (Fig. 5A and B). However, in ACC-treated root tissues, there was less increase in GFP fluorescence intensity. For example, the GFP fluorescence intensity from ACC-treated roots was 0.67 times that from untreated roots at 72 h (Fig. 5B), which indicated that the ACC treatment reduced V. dahliae conidia in cotton root tissues. In addition, the fungal biomass assay indicated that the ACC treatment reduced the V. dahliae biomass in YZ1 root tissues. For example, V. dahliae inoculation for 72 h, the fungal biomass in ACC-treated root tissues was approximately 0.55 times that of the untreated root tissues (Fig. 5C). That is to say, ACC treatment hindered the V. dahliae invasion of cotton root tissues.
Fig. 5.
Effects of ACC treatment on GFP-tagged Vd991 colonization process of YZ1 roots. A GFP fluorescence intensities of confocal scanning of YZ1 roots with or without the 100-μM ACC treatment at 12, 24, 48 and 72 h after inoculation with GFP-tagged Vd991. The white dotted line shows the local enlarged drawing. Bar = 20 μm. B Statistics of the fluorescence intensity in (A). C Relative V. dahliae biomasses in the infected roots as assessed by qRT-PCR. GhUBQ7 was used as the internal control to normalize all the data. Experiments were repeated three times with similar results. Values are means ± SDs (Student’s t-test; *P < 0.05, **P < 0.01)
We further investigated how endogenous ACC accumulations affected V. dahliae colonization or reproduction in the root tissues. Confocal microscopic scanning showed that the GFP fluorescence caused by ‘Vd991-GFP’ inoculation was more intense in YZ1 roots than in GhACS2-OE(#1) and GhACS6-OE(#1) root tissues (Fig. 6A). A quantitative analysis showed that, Vd991-GFP inoculation for 72 h, the GFP fluorescence intensity in YZ1 root tissues was approximately 1.45 and 1.31 times greater than those in GhACS2-OE(#1) and GhACS6-OE(#1) root tissues, respectively, thus indicating a positive relation between increased GhACS2/6 expression on V. dahliae resistance in plants (Fig. 6B). In addition, the relative fungal biomass in the YZ1 root tissues was approximately 1.96 and 1.64 times greater than those of GhACS2-OE(#1) and GhACS6-OE(#1) root tissues, respectively (Fig. 6C). These data suggested that endogenous ACC accumulations impede V. dahliae colonization of cotton root tissues.
Fig. 6.
GFP-tagged V. dahliae colonization in roots of YZ1, GhACS2-OE and GhACS6-OE plants. A, B GFP fluorescence intensities of confocal scanning of YZ1, GhACS2-OE and GhACS6-OE roots (A, bar = 20 μm) and fluorescence intensity statistics (B) at 72 h after inoculation with Vd991-GFP. C qRT-PCR analysis of the relative V. dahliae biomasses in YZ1, GhACS2-OE and GhACS6-OE plants at 72 h after inoculation with Vd991-GFP. Experiments were repeated three times with similar results. Values are means ± SDs (Student’s t-test; **P < 0.01)
ACC increased the SA-dependent resistance of cotton to V. dahliae infection
It is necessary to determine how ACC affects the SA-dependent resistance of cotton to V. dahliae infection, because SA plays key roles in resisting fungal infections [1, 2]. Because SA production depends on the expression of EDS1 and PAD4 genes after V. dahliae infection [6], we investigated how ACC affected their expression. With no Vd991 infection, ACC treatment increased EDS1 and PAD4 expression (Fig. S9A) and SA content (Fig. S9B). However, ACC significantly increased EDS1 and PAD4 expression (Fig. S9A) and SA production (Fig. S9B) in the root tissues infected by Vd991 stain, compared with that in the untreated and uninfected control.
We further detected how ACC-accumulated plants affected SA production and signaling. With no Vd991 infection, EDS1 and PAD4 expression (Fig. 7A) and SA production (Fig. 7B) were difference between the YZ1 control and the transgenic GhACS2-OE(#1) and GhACS6-OE(#1) plants. However, at 72 h after Vd991 inoculation, EDS1 and PAD4 expression was significantly higher in root tissues of GhACS2-OE(#1) and GhACS6-OE(#1) than that in YZ1 (Fig. 7A). Meantime, the SA contents in GhACS2-OE(#1) (2.46 ± 0.11 μg/g) and GhACS6-OE(#1) (2.28 ± 0.11 μg/g) roots infected by Vd991 were approximately 1.87 and 1.74 times greater, respectively, than that of YZ1 (1.31 ± 0.08 μg/g) root tissues (Fig. 7B).
Fig. 7.
Effects of GhACS2 and GhACS6 activities on SA biosynthetic and signaling events. A qRT-PCR analysis of the expression levels of SA biosynthetic and signaling genes (EDS1, PAD4, NPR1, PR1 and PR5) in GhACS2-OE and GhACS6-OE plants. GhUBQ7 was used as the internal control to normalize all the data. Experiments were repeated three times with similar results. Values are means ± SDs (Student’s t-test; *P < 0.05; **P < 0.01). B HPLC analysis of SA levels in roots of YZ1, GhACS2-OE and GhACS6-OE plants at 16 days after Vd991 inoculation. Experiments were repeated three times with similar results. Values are means ± SDs (Student’s t-test; *P < 0.05; **P < 0.01)
Because SA induces cotton resistance to fungal infection by activating NPR1, PR1 and PR5 expression [1, 7], we further detected their gene expression levels. Without a Vd991 infection, the expression levels of NPR1, PR1 and PR5 in roots did not significantly change when exposed to ACC treatments (Fig. S9A). However, in ACC-treated YZ1 root tissues, NPR1, PR1 and PR5 expression was significantly increased after Vd991 infection for 72 h (Fig. S9A). Especially, the expression levels of NPR1, PR1 and PR5 were 2.68, 4.37 and 4.82 times higher in root tissues of GhACS2-OE(#1), respectively, and 3.08, 3.28 and 3.76 times higher in root tissues of GhACS6-OE(#1), respectively, than that in YZ1 root tissues (Fig. 7A). These data indicated that the increase in the ACC content of these transgenic cotton plants enhanced the SA-dependent resistance to Vd991 infection.
Discussion
Plants have evolved various defense mechanisms to protect themselves from invading pathogens [3]. Here, we found that cotton ACS2- and ACS6-generated ACC accumulations enhanced resistance to V. dahliae. Our findings lay the foundation for a comprehensive understanding of the functional evolution of ACS expression or ACC production involved plant pathogenic fungus resistance.
Cotton GhACS members play important roles in the resistance to fungal diseases. GhACS activity is the basis of the ACC regulation of plant responses to biotic stress [16]. Previous studies have shown that a pathogen Pseudomonas syringae pv. tomato inoculation resulted in the high expression of ACS2 and ACS6 genes in Arabidopsis [17], and Botrytis cinerea induced the activation of Arabidopsis ACS2 and ACS6, and thus enhances the ability of Arabidopsis to resist infection [18]. In this study, upon V. dahliae inoculation, GhACS2 and GhACS6 genes expressions were significantly up-regulated in root, stem and leaf tissues, especially in roots and stems of the cotton cultivar YZ1 (Fig. 2, Fig.S3). These observations indicate the involvement of ACS2 and ACS6 expression in plant resistance to fungal diseases. Thus, we hypothesized that ACS2 and ACS6 overexpression may improve plant resistance to fungal diseases. For example, upon infection with the fungal pathogens Magnaporthe oryzae and Rhizoctonia solani, the rice OsACS2-overexpressing plants significantly increased disease resistance [19], and GhACS2 and GhACS6 overexpression enhanced cotton resistance to V. dahliae (Fig. 3, Fig. S7). Similarly, the plants with the silenced GhACS2 and/or GhACS6 expression enhanced the susceptibility to Vd991 (Fig. S8). These observations suggest that activation of GhACS2 and/or GhACS6 was positive correlation with cotton Verticillium wilt resistance. In addition, these transgenic seedlings showed internode reducing, early maturing, and boll number slightly increasing, in comparison with that in YZ1 (Fig. 4), indicated that ACC accumulation did not harm cotton production.
ACS2- and ACS6-generated ACC accumulations induced plant resistance to V. dahliae. ACC applications enhance the resistance of Arabidopsis plants against P. syringae pv. tomato [20–22], and that ACC treatment also alleviated tomato infection by V. dahliae [23]. Here, observations showed that ACC treatments reduced various indicators of V. dahliae infection, including leaf yellowing and wilting, vascular browning, V. dahliae biomass, fungal recovery and disease index (Figs. 1 and 3; Fig. S1 and S7). In line with exogenous ACC treatments, endogenous ACC accumulations caused by GhACS2 and GhACS6 overexpression reduced these indicators of V. dahliae infection when cotton plants were grown in the laboratory (Figs. 1 and 3; Fig. S1) and in the Verticillium disease nurseries under open-field conditions (Fig. 4). It is worth noting that ACC itself did not inhibit V. dahliae growth and propagation (Fig. S2). These findings revealed that ACC enhanced the plant resistance to fungal pathogenicity, which may open a new avenue for through the manipulation of ACS activation or ACC accumulation. ACC may improve cotton resistance by impeding the invasion and propagation of V. dahliae in the root tissues. The fungus V. dahliae usually invades and colonizes plant roots and then spreads to shoots [3], which suggests that blocking V. dahliae’s colonization of roots is an important link in improving the disease resistance of cotton. Our data indicated that ACC treatments (Fig. 5) or endogenous ACC accumulations caused by GhACS2 and GhACS6 overexpression (Fig. 6) reduced V. dahliae colonization in roots.
Ethylene and SA are considered to be the classical defense of phytohormones [24]. However, the role of ACS members and ACC production in plant-fungal resistance needs clarification. Here we investigated the relationship between activation of GhACS members and SA production and SA signaling during cotton infection with V. dahliae. SA biosynthesis plays a key role in resistance to fungal infection [1, 2], and SA production depends on the expression of EDS1 and PAD4 genes after V. dahliae infection [6]. Assays of the effects of ACC on SA production showed that ACC treatments (Fig. S9) or endogenous ACC accumulations caused by GhACS2 and GhACS6 overexpression (Fig. 2E) increased the EDS1 and PAD4 expression levels, as well as the SA content (Fig. 7). These findings were consistent with the previous studies, namely increases in the SA contents of pathogen-challenged plant tissues result in the induction of PR genes and enhance resistance to a broad range of pathogens [24]. Our observations showed that ACC treatments or endogenous ACC accumulations caused by GhACS2 and GhACS6 overexpression (Fig. 2E) enhanced NPR1, PR1 and PR5 expression in response to V. dahliae infection (Fig. 7; Fig. S9). These results were consistent with a previous report in which V. dahliae infection enhances the expression of the SA-induced genes PR1 or PR5 in cotton plants [25]. These suggest that ACC enhanced SA-dependent cotton host resistance to V. dahliae infection. Furthermore, V. dahliae inoculation hardly changed the expression activity of ethylene receptor genes (GhEIN2, GhEIN3, GhETR1 and GhCTR1) in root tissues (Fig. S6). Therefore, we speculate that, in the early stage of cotton young root infection with V. dahliae, ACC produced by cotton ACS2 and ACS6 acts as a signaling molecule in SA signaling pathway, instead of the ethylene signaling pathway.
In brief, GhACS2/6-generated ACC accumulation enhanced resistance to V. dahliae in a SA-dependent manner in upland cotton. Our work provides a theoretical basis for better understanding the molecular genetic mechanisms of ACC-dependent resistance to V. dahliae.
Conclusion
Here we observed the effects of exogenous ACC treatments and endogenous ACC accumulations caused by GhACS2 and GhACS6 overexpression on the disease incidence and disease index of cotton plants, and results indicated that ACC enhanced the resistance of cotton by impeding V. dahliae colonization of cotton roots in an SA-dependent manner. Our research provides new insights into GhACS2- and GhACS6-mediated ACC accumulations enhanced the resistance of cotton to V. dahliae and new candidate for introducing resistance to Verticillium wilt in affected crops.
Methods
Cotton plants and growth conditions
Seeds of upland cotton YZ1 were provided Dr Gao (State Key Laboratory of Cotton Biology, Henan Province, China) [25]. In the greenhouse, the growth conditions of cotton seedlings were 25 ± 2°C, 80% relative humidity, 120 μmol m−2 s−1 light intensity and a 16-h light/8-h dark photoperiod. A field experiment of Verticillium disease nurseries were conducted at the Institute of Cotton Research of Chinese Academy of Sciences (Anyang, Henan Province, China), which has been tested for about 50 microsclerotia per gram of soil. Each block was 5 m long with two rows (0.8 m between two rows). Seeds were sown with a within-row plant-to-plant distance of 25 to 30 cm. The experiments were repeated two years of 2019 and 2020 with 50 plants per replicate.
Creation of transgenic cotton materials and southern blot
The transgenic GhACS2/6-OE lines were created as previously reported [25, 26]. Briefly, the open reading frame of GhACS2 or GhACS6 was inserted into the vector pK7WG2 with CaMV 35S promoter, respectively, and introduced into Agrobacterium tumefaciens strain EHA105, and then used to infect the hypocotyl of YZ1 seedings, respectively. The positive plants were screened on 1/2 MS medium containing 50 μg/mL kanamycin, until T3 lines for research analysis were obtained.
Genomic DNA was extracted from young leaves of YZ1 using a plant genomic DNA kit (TIANGEN Biotech, Beijing, China). For Southern blotting, 20 μg of genomic DNA was digested with the restriction enzyme HindIII overnight, separated on a 0.8% agarose gels by electrophoresis and transferred onto a positively charged nylon membrane (Millipore, Billerica, MA, USA). The nylon membrane was hybridized with DIG-11-dUTP-labeled fragments at 45°C. A DIG High Primer DNA Labeling and Detection Starter kit II (Roche, Basel, Switzerland) was used for labeling and hybridization in accordance with the manufacturer’s protocol. Homozygous seedlings from single insertions and high expression lines were selected for the following studies.
Preparation of Vd991 and ‘Vd991-GFP’s spore suspensions
Because V. dahliae strain Vd991 is highly virulent on its original host G. hirsutum [27], Vd991 strain was used in this work. ‘Vd991-GFP’ is a GFP-marked Vd991 strain [28]. Either Vd991 or ‘Vd991-GFP’ strains was cultured in PDA medium at 25°C for 5 days. High activity hyphae were transferred into Czapek liquid medium and cultured for 4 days at 25°C and 120 rpm to produce conidia. Conidia were obtained by centrifugation (150 rpm for 10 min) and counted using a hemocytometer. The inoculation concentrations were adjusted as necessary.
V. dahliae strain inoculations and ACC treatments
Inoculations were performed by dipping the intact roots of 3-week-old cotton seedlings in a suspension of V. dahliae spores (1 × 107 conidia/mL) for 1 min as previously described [29], following which the seedlings were replanted into potting soil. Uninoculated plants were dipped in sterile distilled water as the controls. Refer to the ACC-treatment methods provided in the literature to study the effects of ACC on disease development [23], root drenching cotton plants with different concentrations of ACC solution 12 h prior to Vd991 inoculation
Analysis on the disease index
According to the previous description [30], the diseased plants were counted and divided into five levels based on their disease severity. The disease index was calculated with the following formula: disease index = [(∑disease grades × number of infected plants) / (total checked plants × 4)] × 100. All of the experiments were repeated at least three times with 32 plants per replicate.
Quantification of V. dahliae biomass
Quantification of V. dahliae biomass was performed in accordance with previously described methods [31]. The 1-cm stem sections above the cotyledon node were ground to a powder, and an aliquot of approximately 100 mg was used for DNA isolation [32]. Quantitative real-time PCR was conducted using a Roche 480 real-time PCR system (Roche, Basle, Sweden). To measure the V. dahliae biomass, the internal transcribed spacer region of the ribosomal DNA was targeted using the fungus-specific ITS1-F primer [33] in combination with the V. dahliae-specific reverse primer ST-VE1-R [34], generating a 200-bp amplicon. The average fungal biomass was determined using at least five Vd991-inoculated plants for each line. The relative fold changes of the target genes were calculated as described [35]. The reference gene was the cotton ubiquitin 7 (UBQ7) gene. The primers used for PCR amplification are listed in Table S1.
Recovery assay of V. dahliae and browning of stem vascular
1-cm stem sections above the cotyledon node were collected from cotton seedlings with Vd991 inoculation for 16 days, surface sterilized with 0.1% HgCl2 for 5 min and cleaned up. Stem sections were incubated on PDA medium (at 25°C for 7 days) and photographed using a digital camera (Canon 760D, Tokyo, Japan). To observe the browning of vascular bundles in stems, stem sections above the cotyledon node were taken from cotton seedlings with Vd991 inoculation for 16 days, and photographed using a stereo microscope (Olympus, Tokyo, Japan).
RNA analysis
Total RNA was extracted from cotton using an RNAprep Pure Plant kit (TIANGEN Biotech). First-strand complementary DNA (cDNA) was synthesized using a Reverse Transcription system (Toyobo, Osaka, Japan) and was used as the template for qRT-PCR analyses along with 2× SYBR Green I master mix (Vazyme, Nanjing, China). qRT-PCR analyses were performed on a Roche 480 real-time PCR system (Roche, Basle, Sweden). The relative fold changes of the target genes were calculated as described [35]. The reference gene was cotton UBQ7. The primers used for PCR amplification are listed in Table S1.
Transcriptome data from G. hirsutum roots inoculated with V. dahliae (Genome sequencing project accession: SRP118279) were downloaded from the NCBI Sequence Read Archive database. A standard analysis of the raw expression data from the transcriptome was performed [36–38]. Log2(TPM + 1) normalization was performed on the expression data. The standardized data were compiled using the R-4.0.2 language.
Confocal microscopic scanning of V. dahliae colonization in roots
A laser scanning confocal microscope was used to monitor GFP-marked Vd991 colonization. Clean roots from cotton plants were inoculated with V. dahliae for 12, 24, 48 or 72 h as previously reported [14]. The elongation zones of roots were sectioned longitudinally by hand using a razor blade into 0.1- to 0.2-mm-thick slices. The GFP fluorescence intensities from root samples were recorded using a Nikon A1 Plus laser scanning confocal microscope (Nikon, Tokyo, Japan) with the scanning parameters of 488-nm excitation and 500–550-nm emission. Fifteen replicates of each line were included in each assay and three independent assays were performed.
Measurements of ACC or SA contents
Measurement of endogenous ACC or SA were performed as described [39]. Fresh root, stem or leaf samples were harvested and ground into a powder, respectively. Three replicates of each frozen sample (approximately 100 mg per replicate) were ground to a fine powder in liquid nitrogen and were mixed with 750 μl of cold extraction buffer (80:19:1 methanol: water: acetic acid, vol/vol/vol). After shaking for 16 h at 4°C in the dark, the supernatants were collected. Filtrates were dried using nitrogen gas at room temperature and were then dissolved in 200 μl of methanol. For quantification, an aliquot of dissolved sample was further diluted 100 times. Supernatants were analyzed using an Applied Biosystems MDS SCIEX 4000 QTRAP liquid chromatography-tandem mass spectrometry system (AB Sciex, Foster City, CA, USA). ACC and SA standards (Sigma-Aldrich, Steinheim, Germany) were used for the quantitative analyses.
Statistical analysis
All of the experiments were independently repeated using at least three biological replicates and three technical replicates. Data are presented as means ± SDs. Statistical significance was determined using Student’s t-tests. P-values < 0.05 (*) indicate significant differences, and P-values < 0.01 (**) indicate extremely significant differences.
Supplementary Information
Acknowledgements
We thank Dr. Chang-song Zou (State Key Laboratory of Cotton Biology, Henan Province, China) and Dr. Bao-long Zhang (Provincial Key Laboratory of Agrobiology, Jiangsu Academy of Agricultural Sciences, Nanjing, China) for kindly providing the Vd991 and ‘Vd991-GFP’ strains, respectively.
Abbreviations
- G. hirsutum
Gossypium hirsutum L.
- V. dahliae
Verticillium dahliae
- ACC
1-aminocyclopropane-1-carboxylic acid
- ACS
ACC synthase
- SA
Salicylic acid
- GFP
Green fluorescent protein
- qRT-PCR
Quantitative reverse transcription polymerase chain reaction
- CaMV
Cauliflower mosaic virus
- MS
Murashige and Skoog
- EDS1
Enhanced Disease Susceptibility 1
- PAD4
Phytoalexin-deficient 4
- ICS1
Isochorismate synthase 1
- NPR1
Pathogenesis-related protein 1
- PRs
Pathogenesis-related proteins
- h
Hour
Authors’ contributions
JJ conceived the study and supervised the research. MZJ, ZFL, SW and SH performed experiments and analyzed the data; MZJ, SW and SH participated in generating and screening all the transgenic materials; ZFL and MZJ participated in transcriptomic analysis and figure preparation; MZJ, SW and ZFL performed RNA analysis by qRT-PCR, measurement of endogenous ACC or SA, quantification of V. dahliae biomass, recovery assay of V. dahliae and browning of stem vascular, and analysis on the disease index; SW and SH participated in confocal scanning of V. dahliae colonization in roots; JJ, MZJ and ZFL wrote the manuscript. All authors have approved the manuscript and agree to submit to BMC plant biology. The authors have no conflict of interest to declare.
Funding
This work was supported by the National Natural Science Foundation of China (31271510) to Jing Jiang. The supporters had no role in study design, data collection, data analysis, data interpretation, the writing of the manuscript or decision to publish.
Availability of data and materials
Data generated or analyzed during this study are included in this article and its supplemental files. Sequence data for the genes described in this study were downloaded from the Cotton Functional Genomics (https://www.cottongen.org/) or NCBI (https://www.ncbi.nlm.nih.gov/genbank/) websites. The RNA-Seq data from G. hirsutum roots inoculated with V. dahliae (Genome sequencing project accession: SRP118279) were downloaded from the NCBI Sequence Read Archive database and analyzed using TBtools sofeware. Accession numbers of genes are: GhACS2 (Gh_D11G0974; GhACS2_D), GhACS6 (Gh_A12G2673; GhACS6_A) and UBQ7 (DQ116441).
Declarations
Ethics approval and consent to participate
Prior to conducting the research, the permission from State Key Laboratory of Cotton Biology (Henan Province, China), and the local governments to collect and analyses the Gossypium hirsutum (G. hirsutum cv YZ1) documented in this work was obtained. The current study complies with relevant institutional, national, and international guidelines and legislation for experimental research and field studies on plants (either cultivated or wild), including the collection of plant materials.
Consent for publication
Not applicable.
Competing interests
The authors declare that they have no competing interests.
Footnotes
Publisher’s Note
Springer Nature remains neutral with regard to jurisdictional claims in published maps and institutional affiliations.
References
- 1.Pieterse CM, Leon-Reyes A, Van der Ent S, Van Wees SC. Networking by small-molecule hormones in plant immunity. Nat Chem Biol. 2009;5:308–316. doi: 10.1038/nchembio.164. [DOI] [PubMed] [Google Scholar]
- 2.Shaban M, Miao YH, Ullah A, Khan AQ, Menghwar H, Khan AH, Ahmed MM, Tabassum MA, Zhu LF. Physiological and molecular mechanism of defense in cotton against Verticillium dahliae. Plant Physiol Biochem. 2018;125:193–204. doi: 10.1016/j.plaphy.2018.02.011. [DOI] [PubMed] [Google Scholar]
- 3.Song RR, Li JP, Xie CJ, Jian W, Yang XY. An overview of the molecular genetics of plant resistance to the Verticillium Wilt pathogen Verticillium dahliae. Int J Mol Sci. 2020;21(2):1120. doi: 10.3390/ijms21031120. [DOI] [PMC free article] [PubMed] [Google Scholar]
- 4.Zhang J, Hu HL, Wang XN, Yang YH, Zhang CJ, Zhu HQ, Shi L, Tang CM, Zhao MW. Dynamic infection of Verticillium dahliae in upland cotton. Plant Biology. 2020;22(1):90–105. doi: 10.1111/plb.13037. [DOI] [PubMed] [Google Scholar]
- 5.Wang YQ, Liang CZ, Wu SJ, Zhang XY, Tang JY, Jian GL, Jiao GL, Li FG, Chu CC. Significant improvement of cotton Verticillium Wilt resistance by manipulating the expression of gastrodia antifungal proteins. Mol Plant. 2016;9(10):1436–1439. doi: 10.1016/j.molp.2016.06.013. [DOI] [PubMed] [Google Scholar]
- 6.Liu NN, Zhang XY, Sun Y, Wang P, Li XC, Pei YK, Li FG, Hou YX. Molecular evidence for the involvement of a polygalacturonase-inhibiting protein, GhPGIP1, in enhanced resistance to Verticillium and Fusarium wilts in cotton. Sci Rep. 2017;7:39840. doi: 10.1038/srep39840. [DOI] [PMC free article] [PubMed] [Google Scholar]
- 7.Derksen H, Rampitsch C, Daayf F. Signaling cross-talk in plant disease resistance. Plant Sci. 2013;207:79–87. doi: 10.1016/j.plantsci.2013.03.004. [DOI] [PubMed] [Google Scholar]
- 8.Zhao S, Li Y. Current understanding of the interplays between host hormones and plant viral infections. PLoS Pathog. 2021;17(2):e1009242. doi: 10.1371/journal.ppat.1009242. [DOI] [PMC free article] [PubMed] [Google Scholar]
- 9.Dhar N, Chen JY, Subbarao KV, Klosterman SJ. Hormone signaling and its interplay with development and defense responses in Verticillium-plant interactions. Front Plant Sci. 2020;11:584997. doi: 10.3389/fpls.2020.584997. [DOI] [PMC free article] [PubMed] [Google Scholar]
- 10.Sauter M, Moffatt B, Saechao MC, Hell R, Wirtz M. Methionine salvage and S-adenosylmethionine: essential links between sulfur, ethylene and polyamine biosynthesis. Biochem J. 2013;451(2):145–154. doi: 10.1042/BJ20121744. [DOI] [PubMed] [Google Scholar]
- 11.Bleecker AB, Kende H. Ethylene: a gaseous signal molecule in plants. Annu Rev Cell Dev Biol. 2000;16:1–18. doi: 10.1146/annurev.cellbio.16.1.1. [DOI] [PubMed] [Google Scholar]
- 12.Tsuchisaka A, Theologis A. Unique and overlapping expression patterns among the Arabidopsis 1-aminocyclopropane-1-carboxylate synthase gene family members. Plant Physiol. 2004;136(2):2982–3000. doi: 10.1104/pp.104.049999. [DOI] [PMC free article] [PubMed] [Google Scholar]
- 13.Tsuchisaka A, Yu G, Jin H, Alonso JM, Ecker JR, Zhang X, Gao S, Theologis A. A combinatorial interplay among the 1-aminocyclopropane-1-carboxylate isoforms regulates ethylene biosynthesis in Arabidopsis thaliana. Genetic. 2009;183(3):979–1003. doi: 10.1534/genetics.109.107102. [DOI] [PMC free article] [PubMed] [Google Scholar]
- 14.Xiao HL, Kong ZQ, Bao YM, Zhao FX, Liu SY, Li L, Chen JY, Dai XF. Histological observation of cotton infected by Verticillium dahliae. Acta Phytopathologica Sinica. 2014;44(3):287–294. [Google Scholar]
- 15.Huisman OC. Seasonal colonization of roots of field-grown cotton by Verticillium dahliae and V. tricorpus. Phytopathology. 1987;78:708–716. doi: 10.1094/Phyto-78-708. [DOI] [Google Scholar]
- 16.Young TE, Meeley RB, Gallie DR. ACC synthase expression regulates leaf performance and drought tolerance in maize. Plant J. 2004;40(5):813–825. doi: 10.1111/j.1365-313X.2004.02255.x. [DOI] [PubMed] [Google Scholar]
- 17.Guan RX, Su JB, Meng XZ, Li S, Liu YD, Xu J, Zhang SQ. Multilayered regulation of ethylene induction plays a positive role in Arabidopsis resistance against Pseudomonas syringae. Plant Physiol. 2015;169(1):299–312. doi: 10.1104/pp.15.00659. [DOI] [PMC free article] [PubMed] [Google Scholar]
- 18.Han L, Li GJ, Yang KY, Mao GH, Wang RG, Liu YD, Zhang SQ. Mitogen-activated protein kinase 3 and 6 regulate Botrytis cinerea-induced ethylene production in Arabidopsis. Plant J. 2010;64(4):114–127. doi: 10.1111/j.1365-313X.2010.04318.x. [DOI] [PubMed] [Google Scholar]
- 19.Helliwell EE, Wang Q, Yang Y. Transgenic rice with inducible ethylene production exhibits broad-spectrum disease resistance to the fungal pathogens Magnaporthe oryzae and Rhizoctonia solani. Plant Biotechnol J. 2013;11(1):33–42. doi: 10.1111/pbi.12004. [DOI] [PubMed] [Google Scholar]
- 20.Pieterse CM, van Wees SC, van Pelt JA, Knoester M, Laan R, Gerrits H, Weisbeek PJ, van Loon LC. A novel signaling pathway controlling induced systemic resistance in Arabidopsis. Plant Cell. 1998;10(9):1571–1580. doi: 10.1105/tpc.10.9.1571. [DOI] [PMC free article] [PubMed] [Google Scholar]
- 21.Pieterse CMJ, Van Pelt JA, Ton J, Parchmann S, Mueller MJ, Buchala AJ, Métraux JP, Van Loon LC. Rhizobacteria-mediated induced systemic resistance (ISR) in Arabidopsis requires sensitivity to jasmonate and ethylene but is not accompanied by an increase in their production. Physiol Mol Plant Pathol. 2000;57(3):123–134. doi: 10.1006/pmpp.2000.0291. [DOI] [Google Scholar]
- 22.van Wees SC, Luijendijk M, Smoorenburg I, van Loon LC, Pieterse CM. Rhizobacteria-mediated induced systemic resistance (ISR) in Arabidopsis is not associated with a direct effect on expression of known defense-related genes but stimulates the expression of the jasmonate-inducible gene Atvsp upon challenge. Plant Mol Biol. 1999;41(4):537–549. doi: 10.1023/A:1006319216982. [DOI] [PubMed] [Google Scholar]
- 23.Tsolakidou MD, Pantelides LS, Tzima AK, Kang S, Paplomatas EJ, Tsaltas D. Disruption and overexpression of the gene encoding ACC (1-aminocyclopropane-1-carboxylic acid) deaminase in soil-borne fungal pathogen Verticillium dahliae revealed the role of ACC as a potential regulator of virulence and plant defense. Mol Plant Microbe Interact. 2019;32(6):639–653. doi: 10.1094/MPMI-07-18-0203-R. [DOI] [PubMed] [Google Scholar]
- 24.Bari R, Jones JD. Role of plant hormones in plant defence responses. Plant Mol Biol. 2009;69(4):473–488. doi: 10.1007/s11103-008-9435-0. [DOI] [PubMed] [Google Scholar]
- 25.Long L, Xu FC, Zhao JR, Li B, Xu L, Gao W. GbMPK3 overexpression increases cotton sensitivity to Verticillium dahliae by regulating salicylic acid signaling. Plant Sci. 2020;292:110374. doi: 10.1016/j.plantsci.2019.110374. [DOI] [PubMed] [Google Scholar]
- 26.Long L, Gao W, Xu L, Liu M, Luo XY, He X, Yang XY, Zhang XL, Zhu LF. GbMPK3, a mitogen-activated protein kinase from cotton, enhances drought and oxidative stress tolerance in tobacco. Plant Cell Tiss Org Cult. 2014;116:153–162. doi: 10.1007/s11240-013-0392-1. [DOI] [Google Scholar]
- 27.Chen JY, Liu C, Gui YJ, Si KW, Zhang DD, Wang J, Short DPG, Huang JQ, Li NY, Liang Y, et al. Comparative genomics reveals cotton-specific virulence factors in flexible genomic regions in Verticillium dahliae and evidence of horizontal gene transfer from Fusarium. New Phytol. 2018;217(2):756–770. doi: 10.1111/nph.14861. [DOI] [PMC free article] [PubMed] [Google Scholar]
- 28.Chen TZ, Yuan HB, Yang YW, Liu AM, Zhang BL. Optimization of agrobacterium-mediated transformation of Verticillium dahliae. Cotton Sci. 2011;23(6):507–514. [Google Scholar]
- 29.Xu L, Zhu LF, Tu LL, Guo XP, Long L, Sun LQ, Gao W, Zhang XL. Differential gene expression in cotton defence response to Verticillium dahliae by SSH. J Phytopathol. 2011;159:606–615. doi: 10.1111/j.1439-0434.2011.01813.x. [DOI] [Google Scholar]
- 30.Gao W, Long L, Xu L, Lindsey K, Zhang XL, Zhu LF. Suppression of the homeobox gene HDTF1 enhances resistance to Verticillium dahliae and Botrytis cinerea in cotton. J Integr Plant Biol. 2016;58(5):503–13. doi: 10.1111/jipb.12432. [DOI] [PubMed] [Google Scholar]
- 31.Ellendorff U, Fradin EF, de Jonge R, Thomma BP. RNA silencing is required for Arabidopsis defence against Verticillium wilt disease. J Exp Bot. 2009;60(2):591–602. doi: 10.1093/jxb/ern306. [DOI] [PMC free article] [PubMed] [Google Scholar]
- 32.Fulton TM, Chunwongse J, Tanksley SD. Microprep protocol for extraction of DNA from tomato and other herbaceous plants. Plant Mol Biol Rep. 1995;13(3):207–209. doi: 10.1007/BF02670897. [DOI] [Google Scholar]
- 33.Gardes M, Bruns TD. ITS primers with enhanced specificity for basidiomycetes, application to the identification of mycorrhizae and rusts. Mol Ecol. 1993;2(2):113–118. doi: 10.1111/j.1365-294X.1993.tb00005.x. [DOI] [PubMed] [Google Scholar]
- 34.Lievens B, Brouwer M, Vanachter ACRC, Cammue BPA, Thomma BPHJ. Real-time PCR for detection and quantification of fungal and oomycete tomato pathogens in plant and soil samples. Plant Sci. 2006;171(1):155–165. doi: 10.1016/j.plantsci.2006.03.009. [DOI] [Google Scholar]
- 35.Livak KJ, Schmittgen TD. Analysis of relative gene expression data using real-time quantitative PCR and the 2-ΔΔC(T) method. Methods. 2001;25(4):402–408. doi: 10.1006/meth.2001.1262. [DOI] [PubMed] [Google Scholar]
- 36.Liao Y, Smyth GK, Shi W. featureCounts: an efficient general purpose program for assigning sequence reads to genomic features. Bioinformatics. 2014;30(7):923–930. doi: 10.1093/bioinformatics/btt656. [DOI] [PubMed] [Google Scholar]
- 37.Chen SF, Zhou YQ, Chen YR, Gu J. fastp: an ultra-fast all-in-one FASTQ preprocessor. Bioinformatics. 2018;34(17):i884–i890. doi: 10.1093/bioinformatics/bty560. [DOI] [PMC free article] [PubMed] [Google Scholar]
- 38.Kim D, Paggi JM, Park C, Bennet C, Salzberg SL. Graph-based genome alignment and genotyping with HISAT2 and HISAT-genotype. Nat Biotechnol. 2019;37(8):907–915. doi: 10.1038/s41587-019-0201-4. [DOI] [PMC free article] [PubMed] [Google Scholar]
- 39.Gao W, Long L, Zhu LF, Xu L, Gao WH, Sun LQ, Liu LL, Zhang XL. Proteomic and virus-induced gene silencing (VIGS) analyses reveal that gossypol, brassinosteroids, and jasmonic acid contribute to the resistance of cotton to Verticillium dahliae. Mol Cell Proteomics. 2013;12(12):3690–3703. doi: 10.1074/mcp.M113.031013. [DOI] [PMC free article] [PubMed] [Google Scholar]
Associated Data
This section collects any data citations, data availability statements, or supplementary materials included in this article.
Supplementary Materials
Data Availability Statement
Data generated or analyzed during this study are included in this article and its supplemental files. Sequence data for the genes described in this study were downloaded from the Cotton Functional Genomics (https://www.cottongen.org/) or NCBI (https://www.ncbi.nlm.nih.gov/genbank/) websites. The RNA-Seq data from G. hirsutum roots inoculated with V. dahliae (Genome sequencing project accession: SRP118279) were downloaded from the NCBI Sequence Read Archive database and analyzed using TBtools sofeware. Accession numbers of genes are: GhACS2 (Gh_D11G0974; GhACS2_D), GhACS6 (Gh_A12G2673; GhACS6_A) and UBQ7 (DQ116441).







